Comprehensive Morphological and Molecular Insights into Drought Tolerance Variation at Germination Stage in Brassica napus Accessions
Abstract
1. Introduction
2. Results
2.1. Effects of Drought Stress on Seed Germination
2.2. Correlation and Factor Analysis
2.3. Comprehensive Evaluation of Drought Tolerance
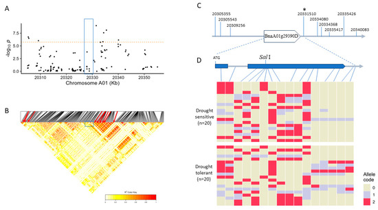
2.4. Association Analysis of Drought Tolerance
2.5. Candidate Gene Identification and Annotation
2.6. Expression Analysis of Candidate Genes
2.7. Interaction Network Between Rapeseed Drought Stress-Related Genes
2.8. Downstream Targets of Drought-Responsive Transcription Factors
3. Discussion
3.1. The D Value Is a Reliable Indicator for Assessing Drought Resilience in Rapeseed Seedlings
3.2. Allelic Variation at BnaA01g29390D Locus Affected Drought Tolerance of Rapeseed
3.3. NCED3 Functions as a Key Gene in the Drought Response Regulatory Network
4. Materials and Methods
4.1. Plant Materials
4.2. Drought Treatment and Seed Germination
4.3. Genome-Wide Association Study (GWAS)
4.4. Candidate Gene Identification, Annotation, and Interaction Analysis
4.5. Molecular Marker Selection
4.6. qRT-PCR Analysis
4.7. Data Processing and Statistical Analysis
5. Conclusions
Supplementary Materials
Author Contributions
Funding
Data Availability Statement
Conflicts of Interest
References
- Wang, H.Z. New-demand oriented oilseed rape industry developing strategy. Chin. J. Oil Crop Sci. 2018, 40, 613. [Google Scholar] [CrossRef]
- Meza, I.; Siebert, S.; Döll, P.; Kusche, J.; Herbert, C.; Eyshi Rezaei, E.; Nouri, H.; Gerdener, H.; Popat, E.; Frischen, J.; et al. Global-scale drought risk assessment for agricultural systems. Nat. Hazards Earth Syst. Sci. 2020, 20, 695–708. [Google Scholar] [CrossRef]
- Shao, H.B.; Chu, L.Y.; Jaleel, C.A.; Zhao, C.X. Water-deficit stress-induced anatomical changes in higher plants. C. R. Biol. 2008, 331, 215–225. [Google Scholar] [CrossRef] [PubMed]
- Khanzada, H.; Wassan, G.M.; He, H.; Mason, A.S.; Keerio, A.A.; Khanzada, S.; Faheem, M.; Solangi, A.M.; Zhou, Q.; Fu, D.; et al. Differentially evolved drought stress indices determine the genetic variation of Brassica napus at seedling traits by genome-wide association mapping. J. Adv. Res. 2020, 24, 447–461. [Google Scholar] [CrossRef] [PubMed]
- Zou, J.; Hu, W.; Li, Y.X.; He, J.Q.; Zhu, H.H.; Zhou, Z.G. Screening of drought resistance indices and evaluation of drought resistance in cotton (Gossypium hirsutum L.). J. Integr. Agric. 2020, 9, 295–305. [Google Scholar] [CrossRef]
- Hanume, G.K.; Chauhan VB, S.; Nedunchezhiyan, M.; Pati, K.; Arutselvan, R.; Hegde, V. Yield evaluation and identification of drought tolerant lines based on stress tolerant indices, ranking method, and multivariate analysis in sweet potato (Ipomoea batatas L.). Sci. Hortic. 2023, 322, 112781. [Google Scholar] [CrossRef]
- Sabzi, Z.; Fazeli, A.; Vaezi, B. Application of drought tolerance indices for grouping advanced barley cultivars and lines. J. Crop Breed. 2024, 15, 189–200. [Google Scholar] [CrossRef]
- Raman, H.; Raman, R.; Kilian, A.; Detering, F.; Carling, J.; Coombes, N.; Diffey, S.; Kadkol, G.; Edwards, D.; McCully, M.; et al. Genome-wide delineation of natural variation for pod shatter resistance in Brassica napus. PLoS ONE 2014, 9, e101673. [Google Scholar] [CrossRef]
- Kim, K.W.; Nawade, B.; Nam, J.; Chu, S.H.; Ha, J.; Park, Y.J. Development of an inclusive 580K SNP array and its application for genomic selection and genome-wide association studies in rice. Front. Plant Sci. 2022, 13, 1036177. [Google Scholar] [CrossRef]
- Zhou, G.; McFawn, L.A.; Zhang, X.Q.; Angessa, T.T.; Westcott, S.; Li, C. Genome-wide association study on seed dormancy in barley. Seed Sci. Res. 2024, 1–12. [Google Scholar] [CrossRef]
- Nouraei, S.; Mia, M.S.; Liu, H.; Turner, N.C.; Yan, G. Genome-wide association study of drought tolerance in wheat (Triticum aestivum L.) identifies SNP markers and candidate genes. Mol. Genet. Genomics 2024, 295, 37–50. [Google Scholar] [CrossRef] [PubMed]
- Pal, L.; Sandhu, S.K.; Bhatia, D.; Sethi, S. Genome-wide association study for candidate genes controlling seed yield and its components in rapeseed (Brassica napus subsp. napus). Physiol. Mol. Biol. Plants 2021, 27, 1933–1951. [Google Scholar] [CrossRef] [PubMed]
- Khan, S.U.; Saeed, S.; Khan MH, U.; Fan, C.; Ahmar, S.; Arriagada, O.; Shahzad, R.; Branca, F.; Mora-Poblete, F. Advances and challenges for QTL analysis and GWAS in the plant-breeding of high-yielding: A focus on rapeseed. Biomolecules 2021, 11, 1516. [Google Scholar] [CrossRef] [PubMed]
- Liu, S.; Fan, C.; Li, J.; Cai, G.; Yang, Q.; Wu, J.; Yi, X.; Zhang, C.; Zhou, Y. A genome-wide association study reveals novel elite allelic variations in seed oil content of Brassica napus. Theor. Appl. Genet. 2021, 134, 2131–2146. [Google Scholar] [CrossRef] [PubMed]
- Xiang, X.; Qiu, P.; Mei, Z.; Yao, M.; Liu, W.; He, D.; Cao, S.; He, X.; Xiong, X.; Liu, Z.; et al. Genome-wide association study and transcriptome analysis reveal natural variation of key genes regulation flowering time in rapeseed. Mol. Breed. 2024, 44, 543–556. [Google Scholar] [CrossRef]
- Zhang, J.; Mason, A.S.; Wu, J.; Liu, S.; Zhang, X.; Luo, T.; Redden, R.; Batley, J.; Hu, L.; Yan, G. Identification of putative candidate genes for water stress tolerance in canola (Brassica napus). Front. Plant Sci. 2015, 6, e1058. [Google Scholar] [CrossRef]
- Tan, M.; Liao, F.; Hou, L.; Wang, J.; Wei, L.; Jian, H.; Xu, X.; Li, J.; Liu, L. Genome-wide association analysis of seed germination percentage and germination index in Brassica napus L. under salt and drought stresses. Euphytica 2017, 213, 127–139. [Google Scholar] [CrossRef]
- Shekhawat, J.; Upadhyay, S.K. DPY1 as an osmosensor for drought signaling. Trends Plant Sci. 2024, 29, 616–619. [Google Scholar] [CrossRef]
- Zhao, M.; Zhang, Q.; Liu, H.; Tang, S.; Shang, C.; Zhang, W.; Sui, Y.; Zhang, Y.; Zheng, C.; Zhang, H.; et al. The osmotic stress-activated receptor-like kinase DPY1 mediates SnRK2 kinase activation and drought tolerance in Setaria. Plant Cell 2023, 35, 3782–3808. [Google Scholar] [CrossRef]
- Kalladan, R.; Lasky, J.R.; Sharma, S.; Kumar, M.N.; Juenger, T.E.; Des Marais, D.L.; Verslues, P.E. Natural variation in 9-Cis-Epoxycartenoid Dioxygenase 3 and ABA accumulation. Plant Physiol. 2019, 180, 1185. [Google Scholar] [CrossRef]
- Yoshida, T.; Mogami, J.; Yamaguchi-Shinozaki, K. ABA-dependent and ABA-independent signaling in response to osmotic stress in plants. Curr. Opin. Plant Biol. 2014, 21, 133–139. [Google Scholar] [CrossRef] [PubMed]
- Panda, S.K.; Gupta, D.; Patel, M.; Vyver, C.V.; Koyama, H. Functionality of reactive oxygen species (ROS) in plants: Toxicity and control in Poaceae crops exposed to abiotic stress. Plants 2024, 13, 2071. [Google Scholar] [CrossRef] [PubMed]
- Huang, Q.; Lu, L.; Xu, Y.; Tu, M.; Chen, X.; Jiang, L. Genotypic variation of tocopherol content in a representative genetic population and genome-wide association study on tocopherol in rapeseed (Brassica napus). Mol. Breed. 2023, 43, 50. [Google Scholar] [CrossRef] [PubMed]
- Hao, G.P.; Zhang, X.H.; Wang, Y.Q.; Wu, Z.Y.; Huang, C.L. Nucleotide variation in the NCED3 region of Arabidopsis thaliana and its association study with abscisic acid content under drought stress. J. Integr. Plant Biol. 2009, 51, 175–183. [Google Scholar] [CrossRef]
- Mukarram, M.; Choudhary, S.; Kurjak, D.; Petek, A.; Khan MM, A. Drought: Sensing, signalling, effects and tolerance in higher plants. Physiol. Plant. 2021, 233, e13423. [Google Scholar] [CrossRef]
- Mahmood, T.; Iqbal, M.S.; Li, H.; Mahmood, T.; Iqbal, M.S.; Li, H.; Nazir, M.F.; Khalid, S.; Sarfraz, Z.; Hu, D.; et al. Differential seedling growth and tolerance indices reflect drought tolerance in cotton. BMC Plant Biol. 2022, 22, 331. [Google Scholar] [CrossRef]
- Sandeep TS, R.S.; Godi, S. Drought stress tolerance in rice: Advances in physiology and genetics research. Plant Physiol. Rep. 2023, 28, 349–361. [Google Scholar] [CrossRef]
- Xie, X.; Zhang, X.; Zhang, B. Analysis of drought resistance evaluation and changes in drought-related indices in rapeseed seedlings. Chin. J. Agri. Sci. 2013, 46, 476–485. [Google Scholar] [CrossRef]
- Liu, K.; Yang, J.; Sun, K.; Li, D.; Luo, L.; Zheng, T.; Wang, H.; Chen, Z.; Guo, T. Genome-wide association study reveals novel genetic loci involved in anaerobic germination tolerance in Indica rice. Mol. Breed. 2023, 43, 1345–1356. [Google Scholar] [CrossRef]
- Zhang, Z.; Ma, J.; Yang, X.; Liu, Z.; Liu, Y.; Liu, X.; Liang, S.; Duan, Z.; Wang, Z.; Yang, X.; et al. Natural allelic diversities of GmPrx16 confer drought tolerance in soybean. Plant Biotechnol. J. 2023, 21, 1362–1374. [Google Scholar] [CrossRef]
- Fang, Y.; Xiong, L. General mechanisms of drought response and their application in drought resistance improvement in plants. Cell. Mol. Life Sc. 2015, 72, 673–689. [Google Scholar] [CrossRef] [PubMed]
- Nambara, E.; Marion-Poll, A. Abscisic acid biosynthesis and catabolism. Annu. Rev. Plant Biol. 2005, 56, 165–185. [Google Scholar] [CrossRef] [PubMed]
- Ren, H.; Fan, Y.; Gao, Z.; Wei, K.; Li, G.; Liu, J.; Chen, L.; Li, B.; Hu, J.; Jia, W. Roles of a sustained activation of NCED3 and the synergistic regulation of ABA biosynthesis and catabolism in ABA signal production in Arabidopsis. Sci. Bull. 2007, 52, 259–264. [Google Scholar] [CrossRef]
- Xu, P.; Cai, W. Functional characterization of the BnNCED3 gene in Brassica napus. Plant Sci. 2017, 256, 16–24. [Google Scholar] [CrossRef]
- Wang, Z.; Yang, C.; Chen, H.; Wang, P.; Wang, P.; Song, C.; Zhang, X.; Wang, D. Multi-gene co-expression can improve comprehensive resistance to multiple abiotic stresses in Brassica napus L. Plant Sci. 2018, 274, 410–419. [Google Scholar] [CrossRef]
- Lee, S.U.; Mun, B.G.; Bae, E.K.; Kim, J.Y.; Kim, H.H.; Shahid, M.; Choi, Y.I.; Hussain, A.; Yun, B.W. Drought stress-mediated transcriptome profile reveals NCED as a key player modulating drought tolerance in Populus davidiana. Front. Plant Sci. 2021, 12, 755539. [Google Scholar] [CrossRef]
- Mohanta, T.K.; Yadav, D.; Khan, A.; Hashem, A.; Tabassum, B.; Khan, A.L.; Abd Allah, E.F.; Al-Harrasi, A. Genomics, molecular and evolutionary perspective of NAC transcription factors. PLoS ONE 2020, 15, e0231425. [Google Scholar] [CrossRef]
- Kumar, M.; Le, D.T.; Hwang, S.; Seo, P.J.; Kim, H.U. Role of the INDETERMINATE DOMAIN genes in plants. Int. J. Mol. Sci. 2019, 20, 2286. [Google Scholar] [CrossRef]
- Yu, Y.; Su, C.; He, Y.; Wang, L. B-Box proteins BBX28 and BBX29 interplay with PSEUDO-RESPONSE REGULATORS to fine-tune circadian clock in Arabidopsis. Plant Cell Environ. 2023, 46, 1234–1250. [Google Scholar] [CrossRef]
- Mackelprang, R.; Okrent, R.A.; Wildermuth, M.C. Preference of Arabidopsis thaliana GH3.5 acyl amido synthetase for growth versus defense hormone acyl substrates is dictated by concentration of amino acid substrate aspartate. Phytochemistry 2017, 139, 50–58. [Google Scholar] [CrossRef]
- Zhang, D.F.; Zhang, N.; Zhong, T.; Wang, C.; Xu, M.L.; Ye, J.R. Identification and characterization of the GH3 gene family in maize. J. Integr. Agr. 2016, 14, 686–694. [Google Scholar] [CrossRef]
- Casanova-Sáez, R.; Mateo-Bonmatí, E.; Šimura, J.; Pěnčík, A.; Novák, O.; Staswick, P.; Ljung, K. Inactivation of the entire Arabidopsis group II GH3s confers tolerance to salinity and water deficit. New Phytol. 2022, 235, 263–275. [Google Scholar] [CrossRef] [PubMed]
- Lasswell, J.; Rogg, L.E.; Nelson, D.C.; Rongey, C.; Bartel, B. Cloning and characterization of IAR1, a gene required for auxin conjugate sensitivity in Arabidopsis. Plant Cell 2000, 12, 2395–2408. [Google Scholar] [CrossRef] [PubMed]
- Von Sydow, L.; Schwenkert, S.; Meurer, J.; Funk, C.; Mamedov, F.; Schröder, W.P. The PsbY protein of Arabidopsis Photosystem II is important for the redox control of cytochrome b559. Biochim. Biophys. Acta Bioenerg. 2016, 1857, 555–563. [Google Scholar] [CrossRef] [PubMed]
- Carlson, K.D.; Bhogale, S.; Anderson, D.; Zaragoza-Mendoza, A.; Madlung, A. Subfunctionalization of phytochrome B1/B2 leads to differential auxin and photosynthetic responses. Plant Direct. 2020, 4, e205. [Google Scholar] [CrossRef]
- Falconieri, G.S.; Bertini, L.; Bizzarri, E.; Proietti, S.; Caruso, C. Plant defense: ARR11 response regulator as a potential player in Arabidopsis. Front. Plant Sci. 2022, 13, 995178. [Google Scholar] [CrossRef]
- Passardi, F.; Penel, C.; Dunand, C. Performing the paradoxical: How peroxidases modify the cell wall. Trends Plant Sci. 2004, 9, 534–540. [Google Scholar] [CrossRef]
- Du, H.; Huang, E.; Wu, N.; Li, X.; Hu, H.; Xiong, L. Integrative regulation of drought escape through ABA-dependent and-independent pathways in rice. Mol. Plant 2018, 11, 584–597. [Google Scholar] [CrossRef]
- Martignago, D.; Siemiatkowska, B.; Lombardi, A.; Conti, L. Abscisic acid and flowering regulation: Many targets, different places. Int. J. Mol. Sci. 2020, 21, 9700. [Google Scholar] [CrossRef]
- Wu, D.; Liang, Z.; Yan, T.; Xu, Y.; Xuan, L.; Tang, J.; Zhou, G.; Lohwasser, U.; Hua, S.; Wang, H.; et al. Whole-genome resequencing of a worldwide collection of rapeseed accessions reveals the genetic basis of ecotype divergence. Mol. Plant 2019, 12, 30–43. [Google Scholar] [CrossRef]
- Long, Z.; Tu, M.; Xu, Y.; Pak, H.; Zhu, Y.; Dong, J.; Lu, Y.; Jiang, L. Genome-wide-association study and transcriptome analysis reveal the genetic basis controlling the formation of leaf wax in Brassica napus. J. Exp. Bot. 2023, 74, 2726–2739. [Google Scholar] [CrossRef] [PubMed]
- Wang, R.; Li, Y.; Xu, S.; Huang, Q.; Tu, M.; Zhu, Y.; Cen, H.; Dong, J.; Jiang, L.; Yao, X. Genome-wide association study reveals the genetic basis for petal-size formation in rapeseed (Brassica napus) and CRISPR-Cas9-mediated mutagenesis of BnFHY3 for petal-size reduction. Plant J. 2024, 118, 373–387. [Google Scholar] [CrossRef] [PubMed]
- Xuan, L.; Yan, T.; Lu, L.; Zhao, X.; Wu, D.; Hua, S.; Jiang, L. Genome-wide association study reveals new genes involved in leaf trichome formation in polyploid oilseed rape (Brassica napus L.). Plant Cell Environ. 2020, 43, 675–691. [Google Scholar] [CrossRef] [PubMed]
- Michel, B.E.; Kaufmann, M.R. The osmotic potential of polyethylene glycol 6000. Plant Physiol. 1973, 51, 914–916. [Google Scholar] [CrossRef] [PubMed]
- Yan, T.; Wang, Q.; Maodzeka, A.; Wu, D.; Jiang, L. BnaSNPDB: An interactive web portal for the efficient retrieval and analysis of SNPs among 1,007 rapeseed accessions. Comput. Struct. Biotechnol. J. 2020, 18, 1002–1010. [Google Scholar] [CrossRef]
- Kang, H.M.; Sul, J.H.; Service, S.K.; Zaitlen, N.A.; Kong, S.Y.; Freimer, N.B.; Sabatti, C.; Eskin, E. Variance component model to account for sample structure in genome-wide association studies. Nat. Genet. 2010, 42, 348–354. [Google Scholar] [CrossRef]
- Yan, T.; Yao, Y.; Wu, D.; Jiang, L. BnaGVD: A genomic variation database of rapeseed (Brassica napus). Plant Cell Physiol. 2021, 62, pcaa169. [Google Scholar] [CrossRef]
- Livak, K.J.; Schmittgen, T.D. Analysis of relative gene expression data using real-time quantitative PCR and the 2 (-Delta Delta C(T)) Method. Methods 2001, 25, 402–408. [Google Scholar] [CrossRef]
- Luo, J.J.; Ou, X.M.; Ye, C.L.; Wang, F.; Wang, Y.Z.; Chen, Y.L. Comprehensive evaluation and index screening of drought resistance in important comprehensive valuation of drought resistance and screening of indices of important flax cultivars. Acta Agron. Sin. 2014, 40, 1259–1273. [Google Scholar] [CrossRef]








| Trait | Treatment | Min | Max | Mean | Coefficient of Variation (%) | t-test |
|---|---|---|---|---|---|---|
| Germination percentage (%) | CK | 92.0 | 100.0 | 97.2 | 4.3 | 37.13 *** |
| Drought | 0 | 92.0 | 27.1 | 99.4 | ||
| Fresh Weight (mg) | CK | 12.7 | 223.2 | 29.3 | 64.0 | 16.25 *** |
| Drought | 2.6 | 22.8 | 8.24 | 43.9 | ||
| Shoot length (mm) | CK | 5.3 | 25.3 | 10.9 | 36.3 | 27.58 *** |
| Drought | 0 | 7.5 | 1.8 | 112.2 | ||
| Root length (mm) | CK | 16.1 | 60.5 | 33.3 | 24.2 | 42.76 *** |
| Drought | 0 | 23.8 | 5.4 | 100.9 |
| GP | FW | SL | RL | |
|---|---|---|---|---|
| Germination percentage (GP) | 1 | |||
| Fresh weight (FW) | 0.733 ** | |||
| Shoot length (SL) | 0.718 ** | 0.875 ** | ||
| Root length (RL) | 0.691 ** | 0.798 ** | 0.807 ** | |
| F1 | 0.967 ** | 0.564 ** | 0.533 ** | 0.510 ** |
| Trait DI | Factor Load | |||
|---|---|---|---|---|
| F1 | F2 | F3 | F4 | |
| GP | 1.432 | −0.295 | −0.298 | −0.380 |
| FW | −0.279 | −0.370 | −0.767 | 2.066 |
| SL | −0.236 | −0.418 | 2.061 | −0.779 |
| RL | −0.254 | 1.669 | −0.522 | −0.445 |
| Eigenvalue | 3.315 | 0.340 | 0.220 | 0.124 |
| Contribution (%) | 82.885 | 8.509 | 5.507 | 3.099 |
| Cumulative contribution (%) | 82.885 | 91.393 | 96.901 | 100 |
| Location | −LOG10P | Ref. SNP a | % | Variant SNP b | % |
|---|---|---|---|---|---|
| A1_16096539 | 6.53 | C | 82.5 | T | 17.5 |
| A1_16096551 | 6.53 | C | 82.5 | T | 17.5 |
| A1_16096597 | 6.44 | G | 85.0 | T | 15.0 |
| A1_20130211 | 5.92 | T | 80.0 | C | 20.0 |
| A1_20237695 | 6.00 | A | 62.5 | G | 37.5 |
| A1_20303192 | 5.75 | G | 77.5 | A | 22.5 |
| A1_20305355 | 6.75 | T | 82.5 | A | 17.5 |
| A1_20305543 | 6.50 | A | 80.0 | T | 20.0 |
| A1_20309256 | 6.02 | G | 85.0 | A | 15.0 |
| A1_20331510 | 8.98 | A | 80.0 | G | 20.0 |
| A1_20334080 | 5.82 | C | 82.5 | T | 17.5 |
| A1_20334368 | 7.58 | T | 87.5 | G | 12.5 |
| A1_20335417 | 8.10 | G | 80.0 | A | 20.0 |
| A1_20335426 | 8.10 | T | 80.0 | A | 20.0 |
| A1_20340083 | 6.16 | T | 80.0 | C | 20.0 |
| A1_20370981 | 7.09 | A | 80.0 | T | 20.0 |
| A3_24029206 | 6.08 | A | 35.0 | T | 65.0 |
| A3_24908344 | 7.09 | A | 77.5 | G | 22.5 |
| A4_518062 | 8.41 | G | 77.5 | T | 22.5 |
| A5_17365548 | 6.51 | A | 87.5 | C | 12.5 |
| A5_17375507 | 7.02 | G | 85.0 | A | 15.0 |
| A5_17375797 | 6.31 | T | 87.5 | C | 12.5 |
| A7_19610564 | 6.22 | T | 82.5 | G | 17.5 |
| A7_19610605 | 6.22 | G | 82.5 | A | 17.5 |
| A7_19610615 | 6.22 | T | 82.5 | G | 17.5 |
| A7_19610623 | 6.22 | C | 67.5 | T | 32.5 |
| C6_30046203 | 6.15 | G | 67.5 | A | 32.5 |
| C6_30085017 | 5.75 | G | 72.5 | A | 27.5 |
| C8_24710445 | 5.94 | A | 67.5 | G | 32.5 |
| C8_24710530 | 5.80 | T | 47.5 | C | 52.5 |
| C8_31254406 | 5.84 | G | 47.5 | A | 52.5 |
| C8_31296364 | 5.84 | T | 45.0 | C | 55.0 |
| C8_31310891 | 5.83 | T | 70.0 | A | 30.0 |
| C9_45802519 | 6.54 | T | 92.5 | C | 7.5 |
| An_33246615 | 6.36 | C | 87.5 | G | 12.5 |
| An_33246658 | 6.76 | G | 82.5 | A | 17.5 |
| An_36897005 | 6.37 | C | 82.5 | T | 17.5 |
| Chromosome | Gene ID | Annotation | Gene Name |
|---|---|---|---|
| A01 | BnaA01g29390D | 9-cis-epoxycarotenoid dioxygenase nced3 | NCED3 |
| A03 | BnaA03g48580D | ABC transporter G family member 9-like | ABCG |
| A03 | BnaA03g48550D | Indole-3-acetic acid-amido synthetase | GH3.5 |
| A03 | BnaA03g48570D | NAC domain-containing protein 72 | NAC72 |
| A05 | BnaA05g22900D | E3 ubiquitin-protein ligase | UPL6 |
| A05 | BnaA05g22950D | Phytochrome b | PHYB |
| A07 | BnaA07g26770D | Glycerate dehydrogenase HPR | HPR1 |
| A07 | BnaA07g26740D | Heat stress transcription factor a-8 | HSFA8 |
| A07 | BnaA07g26830D | IAA-alanine tolerance protein 1-like | IAR1 |
| A07 | BnaA07g26870D | Probable WRKY transcription factor 9 | WRKY9 |
| A07 | BnaA07g26850D | Protein indeterminate-domain 14-like | IDD14 |
| A07 | BnaA07g26910D | Putative two-component response regulator-like APRR6 | APRR6 |
| A07 | BnaA07g26980D | Transcription factor MYB62 | MYB62 |
| C06 | BnaC06g28840D | Photosystem II core complex proteins PSBY | PSBY |
| C06 | BnaC06g28780D | Two-component response regulator ARR11 | ARR11 |
| C06 | BnaC06g28950D | E3 ubiquitin-protein ligase RGLG5 | RGLG5 |
Disclaimer/Publisher’s Note: The statements, opinions and data contained in all publications are solely those of the individual author(s) and contributor(s) and not of MDPI and/or the editor(s). MDPI and/or the editor(s) disclaim responsibility for any injury to people or property resulting from any ideas, methods, instructions or products referred to in the content. |
© 2024 by the authors. Licensee MDPI, Basel, Switzerland. This article is an open access article distributed under the terms and conditions of the Creative Commons Attribution (CC BY) license (https://creativecommons.org/licenses/by/4.0/).
Share and Cite
Lu, G.; Tian, Z.; Chen, P.; Liang, Z.; Zeng, X.; Zhao, Y.; Li, C.; Yan, T.; Hang, Q.; Jiang, L. Comprehensive Morphological and Molecular Insights into Drought Tolerance Variation at Germination Stage in Brassica napus Accessions. Plants 2024, 13, 3296. https://doi.org/10.3390/plants13233296
Lu G, Tian Z, Chen P, Liang Z, Zeng X, Zhao Y, Li C, Yan T, Hang Q, Jiang L. Comprehensive Morphological and Molecular Insights into Drought Tolerance Variation at Germination Stage in Brassica napus Accessions. Plants. 2024; 13(23):3296. https://doi.org/10.3390/plants13233296
Chicago/Turabian StyleLu, Guangyuan, Zhitao Tian, Peiyuan Chen, Zhiling Liang, Xinyu Zeng, Yongguo Zhao, Chunsheng Li, Tao Yan, Qian Hang, and Lixi Jiang. 2024. "Comprehensive Morphological and Molecular Insights into Drought Tolerance Variation at Germination Stage in Brassica napus Accessions" Plants 13, no. 23: 3296. https://doi.org/10.3390/plants13233296
APA StyleLu, G., Tian, Z., Chen, P., Liang, Z., Zeng, X., Zhao, Y., Li, C., Yan, T., Hang, Q., & Jiang, L. (2024). Comprehensive Morphological and Molecular Insights into Drought Tolerance Variation at Germination Stage in Brassica napus Accessions. Plants, 13(23), 3296. https://doi.org/10.3390/plants13233296

