Abstract
Caffeic acid O-methyltransferase (COMT), as a multifunctional enzyme involved in various physiological and biochemical processes in lignin metabolism, plays an important role in a plant’s response to stress. In this study, we isolated COMT family members from the walnut genome by bioinformatics and analyzed their physicochemical properties and their expression under drought stress to provide gene resources for drought resistance in walnut. The results showed that 33 COMT genes were identified from walnuts and distributed on different chromosomes. The molecular weight of proteins varies greatly. According to the phylogenetic tree, the family can be divided into seven subgroups, which are relatively conservative in evolution and closely related to Arabidopsis thaliana. Promoter analysis showed that the promoter of the walnut COMT gene contains rich cis-elements of plant hormone response and stress response, and the real-time fluorescence scale name can be significantly induced by drought stress. Compared with wild-type Arabidopsis, overexpression JrCOMT19 significantly increased the enzyme activity (SOD, POD, and CAT) and proline content. Meanwhile, overexpression of JrCOMT19 significantly increased the lignin content and expression of related genes. Therefore, JrCOMT plays an important role in responding to drought in walnuts, and overexpression JrCOMT19 can improve the resistance to drought stress by increasing lignin content, antioxidant enzyme activity, and osmotic substance content.
1. Introduction
The growth and development of plants are often disturbed by the external environment, and how to improve the plant’s resistance to adversity is the focus of research [1]. Drought, as a common and serious natural stress, can inhibit plant growth and development, reduce crop yield, and cause plant death in severe cases [2]. As a characteristic industry of forest fruit widely cultivated in China, walnut is a tree with high economic and social value, and it is easily affected by drought stress, which will seriously affect the development of industry and economy [3]. Therefore, improving the drought resistance of walnuts is an urgent research task. Currently, the majority of research is concentrated on the development of resistant varieties through the mitigation of exogenous substances and molecular techniques; however, there remain numerous measures for further study and exploration.
As an important structural material in vascular plants, lignin not only enhances the strength of plant cells and tissues and facilitates water transport in plant tissues but also improves plant resistance. There is evidence that increasing the lignification degree and lignin content of plants is an effective measure against drought [4]. Caffeic acid O-methyltransferase (COMT) is an important methylase in the metabolic pathway of phenylpropane, which can catalyze the methylation of caffeic acid, 5-hydroxyphenylaldehyde to ferulic acid, mustard aldehyde [5], and also plays an important role in plant response to stress [6]. Studies have shown that overexpression of SlCOMT1 (Solanum lycopersicum L.) can improve the drought resistance of tomatoes by increasing endogenous melatonin content, photosynthesis, and antioxidant capacity and also regulate abscisic acid (ABA) synthesis to promote stomatal closure and reduce water loss under drought stress [7]. Studies have found that silencing GhCOMT28 (Gossypium hirsutum L.) can reduce melatonin levels in leaves, superoxide dismutase (SOD), peroxidase (POD), catalase (CAT) and increase the accumulation of H2O2, which reduced the drought tolerance of the plant [8]. In addition, most reports about the COMT gene are involved in the biosynthesis of S-lignin, and it has been reported in the studies of Populus L. [9], Nicotiana tabacum L. [10], Medicago sativa L. [11]. For example, the lignin content was significantly decreased after COMT gene inhibition in transgenic tobacco [12]. Therefore, the COMT gene is particularly important for plant resistance to biotic and abiotic stresses. However, the characteristics of the JrCOMT gene family and whether COMT-mediated lignin metabolism can respond to drought have not been reported.
In this study, bioinformatics methods were used to identify the COMT gene family in walnuts, analyze its protein physicochemical properties, chromosome localization, conserved domain, and motif analysis, and study the expression pattern of the COMT gene under drought stress, aiming to explore the key COMT gene in walnut drought resistance response. It is helpful to further clarify the role of this gene family in the drought-resistant reaction process of walnuts and lay a foundation for the drought-resistant breeding of walnuts.
2. Results
2.1. Gene Identification of the JrCOMT Family
According to the specific Pfam of the COMT family, a total of 33 family members of COMT were isolated from the whole genome of walnuts, which were named JrCOMT1-JrCOMT33 according to their unknown chromosomal characteristics. The ExPASy online tool was used to analyze the physicochemical properties of proteins, and the results showed that the amino acid size of COMT family members ranged from 185 to 1312 aa. The molecular weight ranges from 20,936.49 to 146,348.37 D. JrCOMT12 has the lowest isoelectric point, while JrCOMT7 has the highest. The hydrophilic index varies from −0.019 (JrCOMT12) to 0.309 (JrCOMT7). The aliphatic index ranges from 92.17 (JrCOMT3) to 107.45 (JrCOMT7) (Table 1).
Table 1.
Analysis of physicochemical properties of JrCOMT family.
2.2. Bioinformatics of JrCOMT Family
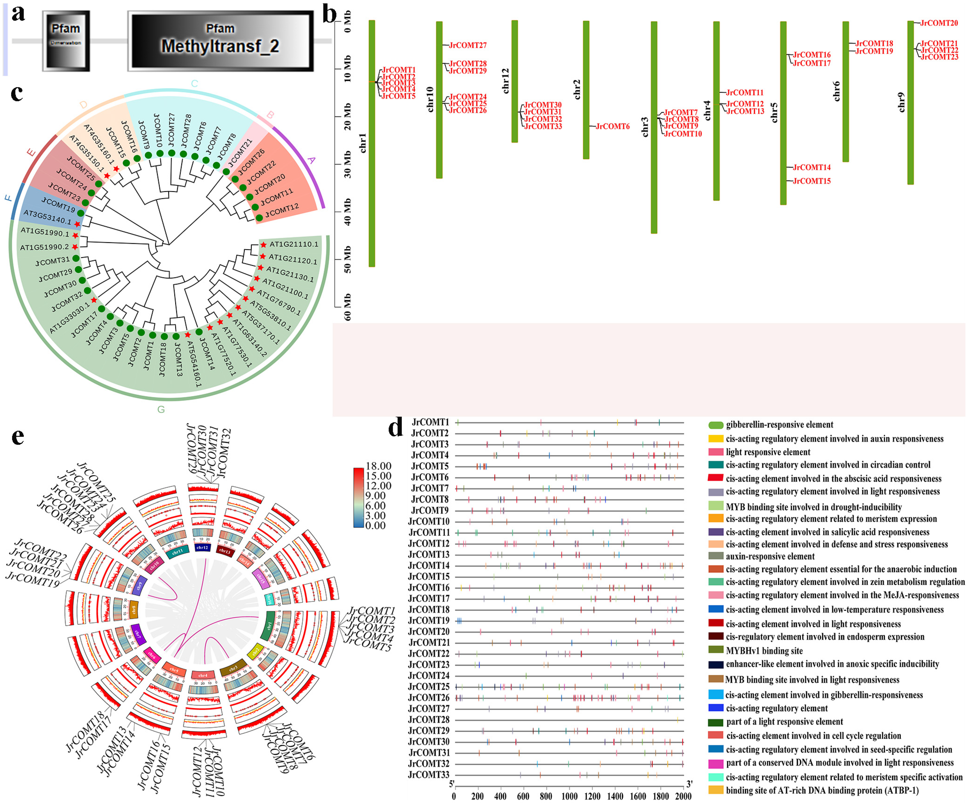
Gene structure and conserved domain analysis showed that 33 JrCOMTs proteins have a C-terminal catalytic domain named Methyltransf-2 (PF00891), including SAM/SAH binding bags and substrate binding sites. SAM/SAH binding bags are highly conserved (Figure 1a). In order to understand the distribution of JrCOMT on chromosomes, 33 JrCOMTs were mapped, and the results showed that 33 JrCOMT family members were distributed on nine different chromosomes, of which six genes were distributed on Chr10 (Figure 1b).
Figure 1.
Bioinformatics analysis of JrCOMT gene family. (a) Domain specific to the COMT family. (b) Chromosome mapping of JrCOMT family genes. (c) Evolutionary tree analysis of JrCOMT and AtCOMT genes. The phylogenetic tree was generated using MEGA. The different colors in the figure represent the evolutionary tree groups (A–G) of JrCOMT and AtCOMT; the green dots represent the JrCOMTs gene, and the red five-pointed stars represent the AtCOMTs gene. (d) Cis-acting element analysis of JrCOMT family genes. Two kb 5′ upstream regions of all the identified JrCOMT genes were retrieved and analyzed through the PlantCARE database to identify the presence. The different cis-regulatory elements on each of the promoters were represented with different colors. (e) Intraspecific collinearity analysis of JrCOMT family genes. Sixteen chromosomes are represented in partial circles with different colors. Jrcomt genes in different chromosomes are indicated by black labels. Same colored lines connecting two chromosomal regions indicate the duplicated gene pairs in Medicago. The illustration was generated using CIRCOS-0.69-9 software.
In order to better understand the similarities and differences of COMT protein between walnuts and other plants, a phylogenetic tree was constructed using 33 walnut COMT protein sequences and 17 Arabidopsis protein sequences. Phylogenetic analysis of JrCOMT showed that 33 JrCOMT protein sequences can be divided into six groups, among which Group G contains 13 JrCOMT proteins, indicating that JrCOMT protein is relatively conserved in the evolutionary process and has a high degree of similarity (Figure 1c).
Based on the 2000 bp sequences of 33 JrCOMT gene family members, the types and quantities of cis-acting elements in the promoter region were predicted to study the transcriptional regulatory factors of this gene family. As shown in the figure, the upstream 2000 bp sequence of promoters of JrCOMT gene family members are closely related to stress response (drought, light stress), hormone response (growth, salicylic acid, abscisic acid), defense and stress response, and so on, indicating that JrCOMT can participate in the regulation of a series of abiotic stress (Figure 1d).
In order to study the evolutionary relationship of JrCOMT family genes in species, the collinearity between JrCOMT genes was plotted. The results showed that there were six collinearity relationships within JrCOMT family members (Figure 1e).
2.3. Expression Analysis of JrCOMTs under Drought Stress
According to the evolutionary tree analysis of JrCOMTs and AtCOMTs, 9JrCOMTs closely related to AtCOMTs were selected for expression analysis under drought stress. The results showed that with the extension of drought stress time, the expression levels of 9 JrCOMTs genes gradually increased, in which the expression levels of JrCOMT19, JrCOMT14, and JrCOMT17 were the highest, indicating that the JrCOMT gene plays an important role in responding to drought stress (Figure 2).
Figure 2.
Heat map of JrCOMTs expression under drought stress. The expressive level of 9 different JrCOMTs genes at 0, 6, 12, 24, 48, and 72 h. Expression data were retrieved from genevestigator (https://genevestigator.com/gv/, accessed on 5 August 2024), and the heatmap was created with hierarchical clustering of Manhattan distance correlation using MeV 4.9.0 software package. A color scale is provided along with the heat map to recognize the differential pattern of expression.
2.4. Bioinformatics Analysis of JrCOMT19 Gene
As can be seen from Figure 3a, the secondary structure of JrCOMT19 mainly includes helix, sheet, and coil, and the predicted tertiary structure is consistent with that of the secondary structure (Figure 3c). Therefore, the predicted tertiary structure of the protein is considered reliable; it provides a preliminary basis for understanding the molecular function of the JrCOMT19 protein.
Figure 3.
Bioinformatics analysis of JrCOMT19 gene. (a) Secondary structure of JrCOMT. (b) Evolutionary tree analysis of JrCOMT and other species. Protein sequences for other species were downloaded from NCBI. The phylogenetic tree was generated using MEGA. (c) The tertiary structure of JrCOMT. (d) Cis-acting element of JrCOMT.
The phylogenetic tree can be constructed to analyze the evolution of proteins more clearly. In this study, the MEGA7 software NJ method was adopted to construct the phylogenetic tree. The phylogenetic relationship between the JrCOMT19 protein and the other nine plants is shown in Figure 3b, which shows that the JrCOMT19 protein is a single branch and closely related to Arabidopsis thaliana, Rosa chinensis, and Prunus dulis, suggesting that these proteins are functionally similar.
To further determine the function of the JrCOMT19 gene in stress response, the sequencing results were submitted to the PlantCARE website for the prediction of cis-acting elements. The results show that the promoter region of JrCOMT19 contains auxin, abscisic acid, salicylic acid computing response elements, and drought, light stress response elements, indicating that JrCOMT19 plays an important role in responding to stress (Figure 3c).
2.5. Cloning of JrCOMT19 Gene and Identification of Transgenic Arabidopsis thaliana
The target fragment of about 1098 bp was amplified using the cDNA of Liaohe-4 seedling as the template (Figure 4a). The purified and recovered target strip was connected to the pMD19-T vector, and the positive clone was detected by primers and sequenced. Sequencing analysis showed that the fragment was identical to the target fragment in the Walnut genome database.
Figure 4.
Amplification and expression of JrCOMT19 gene in transgenic Arabidopsis thaliana. (a) Glue map of JrCOMT19 gene clone. (b) Expression levels of JrCOMT gene in WT and transgenic Arabidopsis thaliana. “*” means that the difference between samples is significant at the level of 0.05 (p < 0.05). Data are means of three replicates with SE. Values not followed by the same letter indicate significant differences between treatments, according to Duncan method of single-factor ANOVA (p < 0.05).
Arabidopsis thaliana was infected by agrobacterium transformation, and the T0 generation Arabidopsis seeds obtained from the first infection were screened for three successive generations until homozygous transgenic Arabidopsis thaliana was obtained. Transgenic Arabidopsis thaliana was extracted for real-time fluorescence quantitative analysis, and the results showed that the expression level of the JrCOMT19 gene in transgenic Arabidopsis thaliana was significantly higher than that of wild-type (Figure 4b).
2.6. Phenotype Observation and Index Determination of Arabidopsis thaliana with 10% PEG 6000
In order to determine the response of JrCOMT19 to drought stress, three strains of Arabidopsis JrCOMT19-OE (OE-1, OE-3, OE-5) and WT were cultured under normal stress and drought stress for 20 days, respectively. As shown in Figure 5a, there was no difference between WT and transgenic Arabidopsis thaliana under normal growth conditions, both of which showed a good growth state, while under drought stress, transgenic Arabidopsis thaliana showed a better growth state, and WT leaf yellow flowers were serious. We measured relative water content and found that transgenic Arabidopsis was better able to retain water under drought stress (Figure 5b).
Figure 5.
The phenotypes of JrCOMT19-OE and wild-type (WT) A. thaliana under normal conditions (CK) and drought stress (T). (a) Phenotypes of wild and transgenic Arabidopsis thaliana under drought stress. H, S, and G represent three different types of lignin. (b) Lignin content. (c) Relative water content. (d) Relative expression level of genes resulting in lignin. “ns” means that the difference between samples is not significant, and “*” means that the difference between samples is significant at the level of 0.05 (p < 0.05). Data are means of three replicates with SE. Values not followed by the same letter indicate significant differences between treatments, according to Duncan method of single-factor ANOVA (p < 0.05).
The results of lignin content determination showed that overexpression of JrCOMT19 significantly increased the S-lignin content under drought stress, while there was no significant difference between H-lignin and G-lignin content (Figure 5c). In addition, real-time fluorescence quantitative results showed that overexpression of JrCOMT19 could significantly induce the expression of lignin-related genes (Figure 5d).
In order to better understand the response of the JrCOMT19 gene to drought stress, we determined a series of drought resistance indicators of Arabidopsis thaliana under normal conditions and drought stress, and the results showed that overexpression of JrCOMT19 significantly increased chlorophyll content under drought stress compared with the WT (Figure 6a). The results of the antioxidant oxidase test showed that there was no significant difference in CAT, POD, and SOD activities between WT and transgenic Arabidopsis thaliana under normal growth conditions, while CAT, POD, and SOD activities in overexpressing JrCOMT19 were significantly higher than those of WT under drought stress (Figure 6b–d). The results of proline content determination showed similar results (Figure 6e).
Figure 6.
Physiological indices of JrCOMT19 and wild-type (WT) A. thaliana under normal conditions (CK) and drought stress (T). (a) The Chl content. (b) The CAT activities. (c) The Pro content. (d) The POD activities. (e) The SOD activities. (f) The REC conductivity. “ns” means that the difference between samples is not significant, and “*” means that the difference between samples is significant at the level of 0.05 (p < 0.05). Data are means of three replicates with SE. Values not followed by the same letter indicate significant differences between treatments, according to Duncan method of single-factor ANOVA (p < 0.05).
The relative conductivity of WT was significantly higher than that of transgenic strains under drought stress, indicating that overexpression of JrCOMT19 could reduce the damage to Arabidopsis thaliana under drought stress (Figure 6f). These results suggested that overexpression of JrCOMT19 enhances Arabidopsis tolerance to drought stress.
3. Materials and Methods
3.1. Genome Identification of JrCOMT Genes in Walnut
The protein sequence of COMT family genes was obtained from Walnut genome database (http://xhhuanglab.cn/data/juglans.html, accessed on 5 August 2024), and the Arabidopsis COMT protein data were obtained from TAIR (https://www.arabidopsis.org, accessed on 5 August 2024) [13]. The latent Markov model (PF00891) was used for preliminary screening of candidate genes [14]. The ExPASy was used to analyze the physical and chemical properties of members of the JrCOMT family [15].
3.2. Analysis of the JrCOMT Family Members
Software was used to predict the conserved motifs of JrCOMT family and map the gene structure and conserved motifs of JrCOMT family members. MapChart 2.2 software and TBtools were used for chromosome mapping [16]. DNAMAN 8.0 software was used to carry out multiple sequence alignment. The phylogenetic tree was constructed with MEGA-X technique, and the possible biological functions of these family members were predicted [17]. The gene information of walnut family was analyzed by McscanX 2018 software of Linux system, the replication relationship between genes was obtained by TBtools-1-09876, and the collinearity of walnut was analyzed by Circos and McscanX 2018 software, respectively [18].
3.3. Expression Characteristics of JrCOMT Gene Family under Drought Stress
The 4-week-old Liaohe No. 4 tissue culture seedling in the tissue culture room of the Department of Fruit Science, College of Horticulture, Gansu Agricultural University, was used as the material. In vitro seedlings of walnut with robust growth and consistent growth were selected to simulate drought stress with 10% PEG 6000, and normal growth seedlings were used as controls, with 15 plants per treatment and 3 biological replicates. After 0, 6, 12, 24, and 48 h of stress treatment, leaves were rapidly frozen in liquid nitrogen and stored at −80 °C for gene expression analysis.
Use the kit to extract RNA from the remaining branches for subsequent quantification. The level of JrCOMT family expression was determined using quantitative real-time (qRT) PCR. Simply, the Ct value of JrCOMTs is compared to that of the internal reference gene (18s) to derive the ΔCt value. Subsequently, the ΔCt value with drought stress is contrasted with that under normal conditions to obtain the ΔΔCt value. Finally, relative expression levels are calculated using the formula 2−ΔΔCt. The 18s gene was chosen as reference gene [19]. Additionally, the primers for their entirety are displayed in Table 2. The average of three separate experiments served as the foundation for the outcomes.
Table 2.
List of primers for real-time fluorescence quantification and gene cloning.
3.4. Cloning and Bioinformatics Analysis of JrCOMT19
We took JrCOMT19, which has the highest expression level under drought stress, as the target gene and Liaohe-4 seedling as the test material to extract RNA for future use. In addition, the bioinformatics analysis of JrCOMT19 gene was carried out. All specific methods refer to Ma [19].
3.5. Agrobacterium Mediated Transformation of Arabidopsis thaliana and Determination of Related Physiological Indexes
The genetic transformation of Arabidopsis was carried out according to the method of Ducloy [20]. It was treated with 75% ethanol for 5 min, 2.6% sodium hypochlorite (NaOCl) for 10 min, and washed with deionized water 3 times, finally grown in MS medium (MS + 30 g/L sucrose + 8 g/L Agar, pH = 5.8–6.0). After green seedlings were grown, they were moved to the substrate (peat: perlite: vermiculite = 3:1:1) for growth and infected Arabidopsis by infecting inflorescence at flowering time, infecting once a week, a total of 3–4 times. The infected Arabidopsis seeds were planted on MS medium containing 30 mg/L Kan for 3 successive generations to ensure the homozygous transgenic Arabidopsis.
The lignin content was determined by extraction of mercaptoacetate lignin [21], the relative conductivity was determined by conductivity meter [22], the proline (Pro) content was determined by ninhydrin method [23], and the relative water content of leaves was determined by weighing method [24]. The activities of superoxide dismutase (SOD), peroxidase (POD), and catalase (CAT) were measured using a spectrophotometer and a kit from Suzhou Kaiming Biological Co., Ltd. (Suzhou, China).
3.6. Statistical Analysis
The means and standard errors (SE) of three distinct replicates were used to display the experimental data. SPSS version 22.0 (IBM, Armonk, NY, USA) was used for statistical analyses; the map was drawn with Origin 9.1.
4. Discussion
At present, the most effective way to alleviate drought stress is to use molecular means to mine plant resistance genes, which has important research value and broad application prospects for improving plant abiotic resistance [25]. Some studies have found that overexpression of MdTPR16 can reduce the oxidative damage of apple cells by reducing electrolyte leakage and malondialdehyde content, thereby improving the resistance to drought stress [26]. Studies have shown that ZmMYB56 mutation leads to increased stomatal conductance and rapid water loss in isolated leaves, resulting in severe drought sensitivity [27]. Although more genes have been reported, there are still many genes to be discovered.
Lignin is considered to be the key for plants to evolve from aquatic plants to adapt to terrestrial ecosystems [28], and lignin pathways have been extensively involved in plant responses to biological stresses [29]. COMT is a key enzyme in the lignin metabolic pathway and plays an important role in abiotic stress [30]. However, the response of COMT to stress has not been reported in walnuts.
In this experiment, the bioinformatics analysis and genetic transformation of JrCOMT from Liaohe were conducted to verify its response to drought stress. A total of 33 COMT genes were identified based on the whole genome information of walnuts, and their physicochemical properties, conserved domains, and evolutionary analysis indicated that the function of this family was conservative in the process of plant evolution and individual differences may be caused by evolution [31]. In addition, proteins with similar conserved motifs and conserved domains in JrCOMT members are grouped together, so it is inferred that genes in the same phylogenetic group have similar structural, functional, and evolutionary characteristics [32]. In plants, gene duplication events play a key role in the evolution of gene families [33]. The duplicated JrCOMT gene pairs were mainly distributed on 7 chromosomes (Chr 1, Chr 3, Chr 4, Chr 5, Chr 6, Chr 9, and Chr 10), which indicated that segmental duplication events occurred on 7 of 16 chromosomes in Juglans regia L. Therefore, segmental duplication phenomena played a more important role in JrCOMT gene duplication [34]. To further investigate the JrCOMT function, the cis-acting elements binding transcription factors to regulate genes were analyzed. Cis-acting elements in JrCOMT promoters mainly consist of plant hormone (gibberellin, auxin, salicylic acid) and adversity (drought, low temperature) response element, indicating that they were important in hormone and stress-mediated events and likely to affect the function of JrCOMT genes.
On the other hand, we obtained JrCOMT transgenic Arabidopsis thaliana and observed and determined the phenotype and related indicators under drought stress. The transgenic Arabidopsis maintained a good growth state under drought stress, which may be due to the overexpression of JrCOMT19, which prevented water loss and promoted enzyme activity and expression of related resistance genes in Arabidopsis [35]. When plants are subjected to biological stress, they mainly change the expression of genes related to the lignin pathway, promote the increase in enzyme activity, and accumulate different metabolites to fight against biological stress. By measuring the lignin content, it was found that the transgenic Arabidopsis thaliana with high resistance to drought had higher lignin content, quantitative analysis of related genes in the lignin synthesis pathway of Arabidopsis thaliana with the JrCOMT19 gene showed that C3H, 4CL, CCR, and C4H genes were significantly upregulated. Therefore, we speculate that overexpression of JrCOMT19 increases lignin content by inducing lignin gene expression to improve resistance to drought [36].
In addition, COMT is involved in the synthesis of melatonin [37], an indoleamine small molecule compound that is widely found in plants and animals and is a biological regulator of circadian rhythms and plant growth, development, aging, and stress responses [38]. Moreover, it was found that the application of melatonin increased the expression of COMT, increased the lignin content by regulating the metabolism of phenylpropanoid, and enhanced the resistance of cotton and tomato to Botrytis grisea [39], indicating that lignin and melatonin biosynthesis were related. Therefore, we speculated that overexpression of JrCOMT19 may also promote the synthesis of melatonin to improve the activity of antioxidant enzymes, regulate the release of reactive oxygen species (ROS) in cells, enhance the antioxidant defense ability, reduce chlorophyll loss and oxidative damage, and regulate the transcription level of resistance-related genes, thus improving the drought resistance of Arabidopsis. Our subsequent determination of drought resistance indicators confirmed this conjecture. Although melatonin and lignin play a role in plant growth and development and stress response, the specific molecular mechanism of their interaction remains to be further explored.
When plants are subjected to low-temperature stress, a large number of ROS are produced in the cells, the cell membrane is damaged, the intracellular soluble substances are extravasated, the relative electrical conductivity of seedlings roots is increased, and a large amount of MDA accumulation will lead to the loss of plant cell vitality [40]. At the same time, stress induces the activity of an antioxidant enzyme system in plants, which can resist the accumulation of reactive oxygen species in cells, relieve membrane lipid peroxidation, and resist damage to plants caused by stress [41]. In this study, overexpression of JrCOMT decreased the relative conductivity of Arabidopsis thaliana under drought stress, and the activities of SOD, POD, and CAT increased, indicating that JrCOMT could alleviate the damage of drought stress on the Arabidopsis membrane.
In addition, proline, as one of the important osmoregulatory substances, maintains the normal growth and metabolism of plants by maintaining the water content and turgor potential of cells [42]. In this study, it was found that overexpression of JrCOMT significantly increased the proline content and relative water content under drought stress, indicating that regulating the synthesis and accumulation of osmotic substances may also be one of the strategies of JrCOMT regulating Arabidopsis drought alleviation. However, the downstream pathways regulated by the JrCOMT19 gene under abiotic stress still need further exploration. Therefore, more in-depth studies should be conducted in the future to investigate the molecular mechanisms underlying salt and drought tolerance regulated by the JrCOMT19 gene, such as the regulatory relationships between proteins or between proteins and nucleic acids, so as to systematically analyze the molecular pathways through which the JrCOMT19 gene regulates plant phenotypes.
5. Conclusions
In summary, we confirm that JrCOMT can improve the resistance of transgenic Arabidopsis thaliana to drought stress and reveal its mechanism in terms of osmotic regulation and antioxidant system under drought stress. Specifically, overexpression of JrCOMT increased the activity of SOD, POD, and CAT enzymes under drought stress, effectively prevented water loss, decreased relative conductivity, and increased lignin content and expression of related genes to increase drought resistance.
Author Contributions
X.M. and Y.W. designed the research; Y.G. and Z.Z. performed the experiments; J.L. and H.L. performed the data analysis and interpretation; X.M. and Z.W. prepared the figures and tables; X.M. wrote the manuscript. All authors have read and agreed to the published version of the manuscript.
Funding
This work was supported by the Central Finance Forestry Science and Technology Promotion Demonstration Project ([2023]zytg004).
Data Availability Statement
Data are contained within the article.
Conflicts of Interest
The authors declare that there are no conflicts of interest.
References
- Waris, I.; Saleem, M.; Sher, N.; Shahid, M.; Jahanzeb, M.; Usman, S.; Mutie, M.U.; Noor, H. The Regulation of Stress Responses in Fruit Crops is Influenced by Plant Hormones: A Review. Asian J. Res. Agric. For. 2024, 10, 72–78. [Google Scholar] [CrossRef]
- Tabur, S.; Ozmen, S.; Birol, O.S. Promoter role of putrescine for molecular and biochemical processes under drought stress in barley. Sci. Rep. 2024, 14, 19202. [Google Scholar] [CrossRef] [PubMed]
- Lou, H.; Wang, F.; Zhang, J.; Wei, G.; Hu, H.; Wang, K.; Wang, Z.; Huang, Y. JrGA20ox1-transformed rootstocks deliver drought response signals to wild-type scions in grafted walnut. Hortic. Res. 2024, 11, 143. [Google Scholar] [CrossRef] [PubMed]
- Uddin, N.; Li, X.; Ullah, W.M.; Sethupathy, S.; Ma, K.; Elboughdiri, N.; Khan, K.A. Lignin developmental patterns and Casparian strip as apoplastic barriers: A review. Int. J. Biol. Macromol. 2024, 260, 129595. [Google Scholar] [CrossRef]
- Vincent, N.; Yan, J.; Yang, T.; James, Z.; Matthias, S.; Nikolai, K.; Zeng, H. Lignin and Its Pathway-Associated Phytoalexins Modulate Plant Defense against Fungi. J. Fungi 2022, 9, 52. [Google Scholar] [CrossRef]
- Pallavi, D.; Nitika, R.; Shubham, B.; Sudhakaran, S.S.; Kumar, A.; Raturi, G.; Chakraborty, K.; Gupta, O.P.; Devanna, B.N.; Tripathi, D.K.; et al. Fascinating role of silicon to combat salinity stress in plants: An updated overview. Plant Physiol. Biochem. 2021, 162, 110–123. [Google Scholar]
- Ge, L.; Yang, X.; Liu, Y.; Tang, H.; Wang, Q. Improvement of Seed Germination under Salt Stress via Overexpressing Caffeic Acid O-methyltransferase 1 (SlCOMT1) in Solanum lycopersicum L. Int. J. Mol. Sci. 2023, 24, 734. [Google Scholar] [CrossRef]
- Chen, Y.; Yang, X.; Tian, S. Response of upland cotton GhCOMT28 to drought stress. Chin. J. Agric. Sci. Technol. 2024, 10, 2756. [Google Scholar]
- Rogers, E.R.; Zalesny, R.S.; Lin, C.; Vinhal, R.A. Intrinsic and extrinsic factors influencing Populus water use: A literature review. J. Environ. Manag. 2023, 348, 119180. [Google Scholar] [CrossRef]
- Yao, Z.; Zhang, X.; Liang, Y.; Zhang, J.; Xu, Y.; Chen, S.; Zhao, D. NtCOMT1 responsible for phytomelatonin biosynthesis confers drought tolerance in Nicotiana tabacum. Phytochemistry 2022, 202, 113306. [Google Scholar] [CrossRef]
- Getachew, G.; Ibáñez, A.; Pittroff, W.; Dandekar, M.; McCaslin, S.; Goyal, P.; Reisen, E.J.; DePeters, D.H. A comparative study between lignin down regulated alfalfa lines and their respective unmodified controls on the nutritional characteristics of hay. Anim. Feed. Sci. Technol. 2011, 170, 192–200. [Google Scholar] [CrossRef]
- Pehlivan, S.; Aydın, P.; Aytaç, H.; Mehmet, U.; Sever, L.; Pehlivan, M. Investigation of Catechol-O-Methyltransferase and Cannabinoid Receptor 2 gene variants in tobacco use disorder or tobacco use disorder and schizophrenia comorbidity. Anatol. J. Psychiatry 2020, 21, 1. [Google Scholar] [CrossRef]
- Azam, M.; Usman, M.; Manzoor, A.M.; Yao, L.; Ma, X.; Zhang, Y.; Iftikhar, H.S.; Asad, R.; Muhammad, S.M.; Junming, S.; et al. Comprehensive characterization and expression profiling of BBX gene family in soybean in response to UV-B stress. Plant Stress 2024, 13, 100560. [Google Scholar] [CrossRef]
- Wu, Z.; Wang, N.; Hisano, H.; Cao, Y.; Wu, F.; Liu, W.; Bao, Y.; Wang, Z.; Fu, C. Simultaneous regulation of F5H in COMT-RNAi transgenic switchgrass alters effects of COMT suppression on syringyl lignin biosynthesis. Plant Biotech. J. 2019, 17, 836–845. [Google Scholar] [CrossRef]
- Liang, S.; Xu, S.; Qu, D.; Yang, L.; Wang, J.; Liu, H.; Xin, W.; Zou, D.; Zheng, H. Identification and Functional Analysis of the Caffeic Acid O-Methyltransferase (COMT) Gene Family in Rice (Oryza sativa L.). Int. J. Mol. Sci. 2022, 23, 8491. [Google Scholar] [CrossRef]
- Jauhal, A.A.; Constantine, R.; Newcomb, R. Conservation and selective pressures shaping baleen whale olfactory receptor genes supports their use of olfaction in the marine environment. Mol. Ecol. 2024, 33, e17497. [Google Scholar] [CrossRef]
- Niu, H.; Li, P.; Zhang, M.; Han, M.; Hu, W.; Yan, W.; Liu, D.; Dou, J.; Yang, S.; Zhu, H.; et al. Genome-wide identification of ClSPL gene family and functional characterization of ClSPL9 in watermelon. Sci. Hortic. 2024, 337, 113539. [Google Scholar] [CrossRef]
- Bhardwaj, E.; Pokhriyal, E.; Jain, A.; Mukund, L.; Megha, K.; Komal, J.; Sandip, D. The non-canonically organized members of MIR395 gene family in Brassica juncea are associated with developmentally regulated, sulfate-stress responsive bidirectional promoters that exhibit orientation-dependent differential transcriptional activity. Plant Sci. Inter. J. Exp. Plant Biol. 2024, 348, 112214. [Google Scholar] [CrossRef]
- Ma, X.; Gao, Y.; Zhang, Z.; Wang, Y. Identification and expression analysis of Jr4CLs gene family based on transcriptome and physiological data in Walnut (Juglans regia). Plant Growth Regul. 2024, 1–18. [Google Scholar] [CrossRef]
- Ducloy, A.; Azzopardi, M.; Ivsic, C.; Gwendal, C.; Delphine, S.; Delphine, C.; Jean, L.C. A transcriptomic dataset for investigating the Arabidopsis Unfolded Protein Response under chronic, proteotoxic endoplasmic reticulum stress. Data Brief. 2024, 53, 110243. [Google Scholar] [CrossRef]
- Luan, Y.; Chen, Z.; Meng, J.; Tao, J.; Zhao, D. PoWRKY17 promotes drought tolerance in Paeonia ostii by modulating lignin accumulation. Ind. Crop. Prod. 2023, 204, 117228. [Google Scholar] [CrossRef]
- Han, S.; Noh, W.; Han, H. Enhanced drought and salt tolerance by expression of AtGSK1 gene in poplar. Plant Biotechnol. Rep. 2013, 7, 39–47. [Google Scholar] [CrossRef]
- Mehboob, I.; Baig, S.; Siddique, M.; Shan, X.; Ayesha, B.; Mohammad, M.S.; Irum, S.; Zhao, H.; Shamyla, N.; Samina, K. Deciphering the role of SlWRKY36 and SlWRKY51 in salt stress tolerance via modulating ion homeostasis and proline biosynthesis. Curr. Plant Biol. 2024, 39, 100380. [Google Scholar] [CrossRef]
- Rani, R.K.; Hindu, V.; Anil, G.; Rayalacheruvu, U. Variability in drought stress-induced physiological, biochemical responses and expression of DREB2A, NAC4 and HSP70 genes in groundnut (Arachis hypogaea L.). S. Afr. J. Bot. 2022, 144, 448–457. [Google Scholar]
- Chaitanya, P.; Vijayaraghavareddy, P.; Lekshmy, S.; Spoorthi, N.; Math, R.G.; Shinde, D.D.; Struik, P.C.; Sreeman, S. Molecular basis of distinct responses to drought between rice and wheat genotypes. Environ. Exp. Bot. 2024, 221, 105734. [Google Scholar] [CrossRef]
- Liu, X.; Wang, R.; Chen, L.; Xun, W.; Shi, Y.; Man, S.; Jia, Y.; Wang, X.; You, C. MdTPR16, an apple tetratricopeptide repeat (TPR)-like superfamily gene, positively regulates drought stress in apple. Plant Physiol. Biochem. 2024, 210, 108572. [Google Scholar] [CrossRef]
- Li, B.; Liu, R.; Liu, J.; Zhang, H.; Tian, Y.; Chen, T.; Li, J.; Jiao, F.; Jia, T.; Li, Y.; et al. ZmMYB56 regulates stomatal closure and drought tolerance in maize seedlings through the transcriptional regulation. New Crop. 2024, 1, 100012. [Google Scholar] [CrossRef]
- Liu, Q.; Zheng, L.; Wang, Y.; Zhou, Y.; Gao, F. AmDHN4, a winter accumulated SKn-type dehydrin from Ammopiptanthus mongolicus, and regulated by AmWRKY45, enhances the tolerance of Arabidopsis to low temperature and osmotic stress. Int. J. Biol. Macromol. 2024, 266, 131020. [Google Scholar] [CrossRef]
- Li, S.; Zhou, Z.; Yang, Y.; Zhou, X.; Diya, L.; He, R.; Zhang, J.; Lin, Y.; Wang, Y.; Li, M.; et al. R2R3-MYB transcription factor PbMYB5-like positively regulates the biosynthesis of phenylalanine-related metabolites in pear (Pyrus bretschneideri). J. Agric. Food Res. 2024, 18, 101328. [Google Scholar] [CrossRef]
- Azizi, A.; Bagnazari, M.; Mohammadi, M. Seaweed and phosphate-solubilizing bacteria biofertilizers ameliorate physiochemical traits and essential oil content of Calendula officinalis L. under drought stress. Sci. Hortic. 2024, 328, 112653. [Google Scholar] [CrossRef]
- Zhou, H.; Wang, Y.; Wang, X.; Cheng, R.; Zhang, H.; Yang, L. Genome-wide characterization of DELLA gene family in blueberry (Vaccinium darrowii) and their expression profiles in development and response to abiotic stress. BMC Genom. 2024, 25, 815. [Google Scholar] [CrossRef] [PubMed]
- Zhu, R.; An, S.; Fu, J.; Liu, S.; Fu, Y.; Zhang, Y.; Wang, R.; Zhao, Y.; Wang, M. Genome-wide identification and characterization of SLEEPER, a transposon-derived gene family and their expression pattern in Brassica napus L. BMC Plant Biol. 2024, 24, 810. [Google Scholar] [CrossRef] [PubMed]
- Li, J.; Feng, S.; Zhang, Y.; Xu, L.; Luo, Y.; Yuan, Y.; Yang, Q.; Feng, B. Genome-wide identification and expression analysis of the plant-specific PLATZ gene family in Tartary buckwheat (Fagopyrum tataricum). BMC Plant Biol. 2022, 22, 160. [Google Scholar] [CrossRef]
- Yang, M.; Chen, J.; Liu, T.; Xiang, L.; Zhou, B. Genome-Wide Identification and Expression Analysis of Calmodulin-Like Gene Family in Paspalums vaginatium Revealed Their Role in Response to Salt and Cold Stress. Curr. Issues Mol. Biol. 2023, 45, 1693–1711. [Google Scholar] [CrossRef]
- Dai, H.; Huang, X.; Wang, Y.; Zhu, S.; Li, J.; Xu, Z.; Zheng, J. Overexpression of forage millet (Setaria italica) SiER genes enhances drought resistance of Arabidopsis thaliana. Funct. Plant Biol. 2024, 51, FP23238. [Google Scholar] [CrossRef] [PubMed]
- Li, T.; Huang, Y.; Khadr, A.; Wang, Y.; Xu, Z.; Xiong, A. DcDREB1A, a DREB-binding transcription factor from Daucus carota, enhances drought tolerance in transgenic Arabidopsis thaliana and modulates lignin levels by regulating lignin-biosynthesis-related genes. Environ. Exp. Bot. 2020, 169, 103896. [Google Scholar] [CrossRef]
- Pham, H.; Tian, X.; Zhao, H.; Li, T.; Lu, L. Genome-wide characterization of COMT family and regulatory role of CsCOMT19 in melatonin synthesis in Camellia sinensis. BMC Plant Biol. 2024, 24, 51. [Google Scholar] [CrossRef]
- Jindal, P.; Kant, K.; Kaur, N. Melatonin: Discovery, biosynthesis, phytohormones crosstalk, and roles in agricultural crops under abiotic stress conditions. Environ. Exp. Bot. 2024, 226, 105942. [Google Scholar] [CrossRef]
- Li, S.; Xu, Y.; Bi, Y.; Shen, S.; Jiang, T.; Zheng, X. Melatonin treatment inhibits gray mold and induces disease resistance in cherry tomato fruit during postharvest. Postharvest Biol. Technol. 2019, 157, 110962. [Google Scholar] [CrossRef]
- Li, H.; Kong, F.; Tang, T.; Luo, Y.; Gao, H.; Xu, J.; Xing, G.; Li, L. Physiological and Transcriptomic Analyses Revealed That Humic Acids Improve Low-Temperature Stress Tolerance in Zucchini (Cucurbita pepo L.) Seedlings. Plants 2023, 12, 548. [Google Scholar] [CrossRef]
- Xu, K.; Wang, P. Transcriptome-wide identification of the Hsp70 gene family in Pugionium cornutum and functional analysis of PcHsp70-5 under drought stress. Planta 2024, 260, 84. [Google Scholar] [CrossRef] [PubMed]
- Zhang, H.; Liu, H.; Yang, R.; Xu, X.; Liu, X.; Xu, J. Over-expression of PttEXPA8 gene showed various resistances to diverse stresse. Int. J. Biol. Macromol. 2019, 130, 50–57. [Google Scholar] [CrossRef] [PubMed]
Disclaimer/Publisher’s Note: The statements, opinions and data contained in all publications are solely those of the individual author(s) and contributor(s) and not of MDPI and/or the editor(s). MDPI and/or the editor(s) disclaim responsibility for any injury to people or property resulting from any ideas, methods, instructions or products referred to in the content. |
© 2024 by the authors. Licensee MDPI, Basel, Switzerland. This article is an open access article distributed under the terms and conditions of the Creative Commons Attribution (CC BY) license (https://creativecommons.org/licenses/by/4.0/).





