Targeted Metabolites and Transcriptome Analysis Uncover the Putative Role of Auxin in Floral Sex Determination in Litchi chinensis Sonn.
Abstract
1. Introduction
2. Materials and Methods
2.1. Plant Materials
2.2. Exogenous Hormone Application
2.3. Morphological and Structural Observation
2.4. RNA Extraction, cDNA Library Construction, and Sequencing
- Gene Functional Annotation and Expression Level Analysis
2.5. Quantitative Analysis of Endogenous Auxin by LC-MS/MS
2.6. Data Analysis
2.7. Validation of DEGs by qRT-PCR
2.8. Statistical Analysis
2.9. Availability of Supporting Data
3. Results
3.1. Exogenous Auxin Application Promotes Male Flower Development
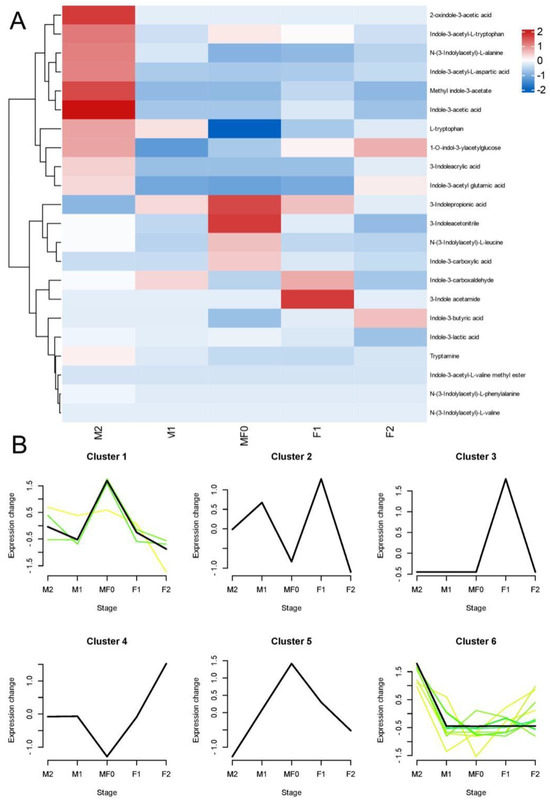
3.2. Endogenous IAA Contents Were Up-Regulated during Male Flower Development
3.3. Transcriptome Analysis of the Flower Bud Development State
3.4. Analysis of DEGs Specifically Expressed at the Floral Sexual Differentiation Stage
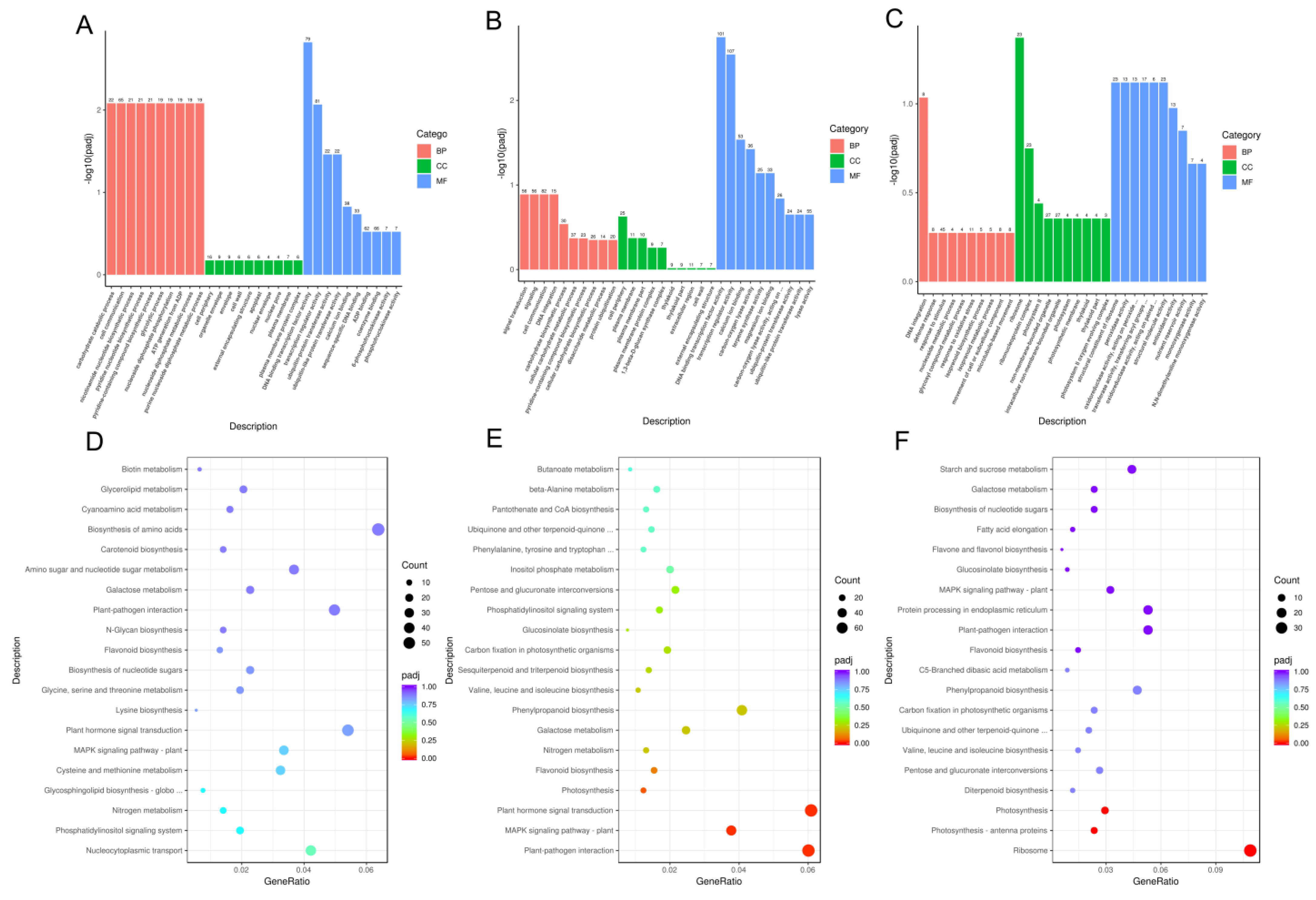
3.5. GO and KEGG Annotation and Enrichment Analysis of DEGs
3.6. Transcription Factors Associated with Floral Bud Development
3.7. Key Hormone-Related DEGs Associated with Auxin Biosynthesis and Signalling
3.8. Validation of Auxin and Flower Development-Related Genes via qRT–PCR
4. Discussion
4.1. Auxin Promotes Male Flower Development in Litchi
4.2. Auxin Finetunes the Intricate Mechanism of Male Flower Development
4.3. Transcriptional Regulation of Floral Organ Development
5. Conclusions
Supplementary Materials
Author Contributions
Funding
Data Availability Statement
Conflicts of Interest
References
- Hu, G.; Feng, J.; Xiang, X.; Wang, J.; Salojärvi, J.; Liu, C.; Wu, Z.; Zhang, J.; Liang, X.; Jiang, Z. Two divergent haplotypes from a highly heterozygous lychee genome suggest independent domestication events for early and late-maturing cultivars. Nat. Genet. 2022, 54, 73–83. [Google Scholar] [CrossRef] [PubMed]
- Yang, M.-C.; Wu, Z.-C.; Chen, R.-Y.; Abbas, F.; Hu, G.-B.; Huang, X.-M.; Guan, W.-S.; Xu, Y.-S.; Wang, H.-C. Single-nucleus RNA sequencing and mRNA hybridization indicate key bud events and LcFT1 and LcTFL1-2 mRNA transportability during floral transition in litchi. J. Exp. Bot. 2023, 74, 3613–3629. [Google Scholar] [CrossRef] [PubMed]
- Li, Q.; Liu, B. Genetic regulation of maize flower development and sex determination. Planta 2017, 245, 1–14. [Google Scholar] [CrossRef] [PubMed]
- Zhou, Y.; Ahammed, G.J.; Wang, Q.; Wu, C.; Wan, C.; Yang, Y. Transcriptomic insights into the blue light-induced female floral sex expression in cucumber (Cucumis sativus L.). Sci. Rep. 2018, 8, 14261. [Google Scholar] [CrossRef] [PubMed]
- Adam, H.; Collin, M.; Richaud, F.; Beulé, T.; Cros, D.; Omoré, A.; Nodichao, L.; Nouy, B.; Tregear, J.W. Environmental regulation of sex determination in oil palm: Current knowledge and insights from other species. Ann. Bot. 2011, 108, 1529–1537. [Google Scholar] [CrossRef]
- Aryal, R.; Ming, R. Sex determination in flowering plants: Papaya as a model system. Plant Sci. 2014, 217, 56–62. [Google Scholar] [CrossRef]
- Haas, K.L.; McCartney, R. The therapeutic qualities of plants. J. Ther. Hortic. 1996, 8, 61–67. [Google Scholar]
- Akagi, T.; Henry, I.M.; Ohtani, H.; Morimoto, T.; Beppu, K.; Kataoka, I.; Tao, R. A Y-encoded suppressor of feminization arose via lineage-specific duplication of a cytokinin response regulator in kiwifruit. Plant Cell 2018, 30, 780–795. [Google Scholar] [CrossRef]
- Wang, J.; Luo, T.; Zhang, H.; Shao, J.; Peng, J.; Sun, J. Variation of endogenous hormones during flower and leaf buds development in ‘Tianhong 2’apple. Hortscience 2020, 55, 1794–1798. [Google Scholar] [CrossRef]
- Wang, Y.; Yan, C.; Zou, B.; Wang, C.; Xu, W.; Cui, C.; Qu, S. Morphological, transcriptomic and hormonal characterization of trimonoecious and subandroecious pumpkin (Cucurbita maxima) suggests important roles of ethylene in sex expression. Int. J. Mol. Sci. 2019, 20, 3185. [Google Scholar] [CrossRef]
- Malhotra, S.; Singh, S.K.; Nath, V. Physiology of flowering in litchi (Litchi chinensis): A review. Indian J. Agric. Sci. 2018, 88, 1319–1330. [Google Scholar] [CrossRef]
- Cui, Z.; Zhou, B.; Zhang, Z.; Hu, Z. Abscisic acid promotes flowering and enhances LcAP1 expression in Litchi chinensis Sonn. South Afr. J. Bot. 2013, 88, 76–79. [Google Scholar] [CrossRef]
- Hegele, M.; Sritontip, C.; Chattrakul, A.; Tiyayon, P.; Naphrom, D.; Sringarm, K.; Sruamsiri, P.; Manochai, P.; Wünsche, J. Hormonal control of flower induction in litchi and longan. In Proceedings of the III International Symposium on Longan, Lychee, and other Fruit Trees in Sapindaceae Family 863, Fuzhou, China, 25–28 August 2008; pp. 305–314. [Google Scholar]
- Lin, S.; Chen, H.; Luo, H.; Zheng, Z. Changes in endogenous hormones and polyamine during sexual differentiation of lychee flower. In Proceedings of the II International Symposium on Lychee, Longan, Rambutan and other Sapindaceae Plants 665, Chiang Mai, Thailand, 25–28 August 2003; pp. 203–208. [Google Scholar]
- Guan, H.; Wang, H.; Huang, J.; Liu, M.; Chen, T.; Shan, X.; Chen, H.; Shen, J. Genome-Wide Identification and Expression Analysis of MADS-Box Family Genes in Litchi (Litchi chinensis Sonn.) and Their Involvement in Floral Sex Determination. Plants 2021, 10, 2142. [Google Scholar] [CrossRef] [PubMed]
- Robbertse, H.; Fivaz, J.; Menzel, C. A reevaluation of tree model, inflorescence morphology, and sex ratio in lychee (Litchi chinensis Sonn.). J. Am. Soc. Hortic. Sci. 1995, 120, 914–920. [Google Scholar] [CrossRef]
- Hu XiangYing, H.X.; Hu FuChu, H.F.; Fan HongYan, F.H.; Wang XiangHe, W.X.; Han Bing, H.B.; Lin YouFen, L.Y. Effects of five plant growth regulators on blooming and fruit-setting of ‘Feizixiao’litchi. Southwest China J. Agric. Sci. 2016, 29, 915–919. [Google Scholar]
- Pan, X.; Welti, R.; Wang, X. Quantitative analysis of major plant hormones in crude plant extracts by high-performance liquid chromatography–mass spectrometry. Nat. Protoc. 2010, 5, 986–992. [Google Scholar] [CrossRef] [PubMed]
- Finn, R.D.; Coggill, P.; Eberhardt, R.Y.; Eddy, S.R.; Mistry, J.; Mitchell, A.L.; Potter, S.C.; Punta, M.; Qureshi, M.; Sangrador-Vegas, A. The Pfam protein families database: Towards a more sustainable future. Nucleic Acids Res. 2016, 44, D279–D285. [Google Scholar] [CrossRef]
- Ashburner, M.; Ball, C.A.; Blake, J.A.; Botstein, D.; Butler, H.; Cherry, J.M.; Davis, A.P.; Dolinski, K.; Dwight, S.S.; Eppig, J.T. Gene ontology: Tool for the unification of biology. Nat. Genet. 2000, 25, 25–29. [Google Scholar] [CrossRef]
- Kanehisa, M.; Goto, S.; Kawashima, S.; Okuno, Y.; Hattori, M. The KEGG resource for deciphering the genome. Nucleic Acids Res. 2004, 32, D277–D280. [Google Scholar] [CrossRef]
- Floková, K.; Tarkowská, D.; Miersch, O.; Strnad, M.; Wasternack, C.; Novák, O. UHPLC–MS/MS based target profiling of stress-induced phytohormones. Phytochemistry 2014, 105, 147–157. [Google Scholar] [CrossRef]
- Niu, H.; Liu, X.; Tong, C.; Wang, H.; Li, S.; Lu, L.; Pan, Y.; Zhang, X.; Weng, Y.; Li, Z. The WUSCHEL-related homeobox1 gene of cucumber regulates reproductive organ development. J. Exp. Bot. 2018, 69, 5373–5387. [Google Scholar] [CrossRef] [PubMed]
- Šimura, J.; Antoniadi, I.; Široká, J.; Tarkowská, D.e.; Strnad, M.; Ljung, K.; Novák, O. Plant hormonomics: Multiple phytohormone profiling by targeted metabolomics. Plant Physiol. 2018, 177, 476–489. [Google Scholar] [CrossRef] [PubMed]
- Niu, Q.; Zong, Y.; Qian, M.; Yang, F.; Teng, Y. Simultaneous quantitative determination of major plant hormones in pear flowers and fruit by UPLC/ESI-MS/MS. Anal. Methods 2014, 6, 1766–1773. [Google Scholar] [CrossRef]
- Xiao, H.-M.; Cai, W.-J.; Ye, T.-T.; Ding, J.; Feng, Y.-Q. Spatio-temporal profiling of abscisic acid, indoleacetic acid and jasmonic acid in single rice seed during seed germination. Anal. Chim. Acta 2018, 1031, 119–127. [Google Scholar] [CrossRef]
- Jon, C.-S.; Zou, Y.; Zhao, J.; Ri, H.-C.; Wang, L.; Kaw, H.Y.; Meng, L.-Y.; Shang, H.; Li, D. Simultaneous determination of multiple phytohormones in tomato by ionic liquid-functionalized carbon fibers-based solid-phase microextraction coupled with liquid chromatography-mass spectrometry. Anal. Chim. Acta 2020, 1137, 143–155. [Google Scholar] [CrossRef] [PubMed]
- Abbas, F.; Guo, S.; Zhou, Y.; Wu, J.; Amanullah, S.; Wang, H.C.; Shen, J. Metabolome and transcriptome analysis of terpene synthase genes and their putative role in floral aroma production in Litchi chinensis. Physiol. Plant. 2022, 174, e13796. [Google Scholar] [CrossRef] [PubMed]
- Abbas, F.; Ke, Y.; Yu, R.; Fan, Y. Functional characterization and expression analysis of two terpene synthases involved in floral scent formation in Lilium ‘Siberia’. Planta 2019, 249, 71–93. [Google Scholar] [CrossRef] [PubMed]
- Livak, K.J.; Schmittgen, T.D. Analysis of relative gene expression data using real-time quantitative PCR and the 2(-Delta Delta C(T)) Method. Methods 2001, 25, 402–408. [Google Scholar] [CrossRef]
- Cao, D.; Chabikwa, T.; Barbier, F.; Dun, E.A.; Fichtner, F.; Dong, L.; Kerr, S.C.; Beveridge, C.A. Auxin-independent effects of apical dominance induce changes in phytohormones correlated with bud outgrowth. Plant Physiol. 2023, 192, 1420–1434. [Google Scholar] [CrossRef]
- Ke, Y.; Abbas, F.; Zhou, Y.; Yu, R.; Yue, Y.; Li, X.; Yu, Y.; Fan, Y. Genome-wide analysis and characterization of the Aux/IAA Family genes related to floral scent formation in hedychium coronarium. Int. J. Mol. Sci. 2019, 20, 3235. [Google Scholar] [CrossRef]
- Ke, Y.; Abbas, F.; Zhou, Y.; Yu, R.; Fan, Y. Auxin-responsive R2R3-MYB transcription factors HcMYB1 and HcMYB2 activate volatile biosynthesis in Hedychium coronarium flowers. Front. Plant Sci. 2021, 12, 710826. [Google Scholar] [CrossRef] [PubMed]
- Hagen, G.; Guilfoyle, T. Auxin-responsive gene expression: Genes, promoters and regulatory factors. Plant Mol. Biol. 2002, 49, 373–385. [Google Scholar] [CrossRef] [PubMed]
- Cohen, J.D.; Strader, L.C. An auxin research odyssey: 1989–2023. Plant Cell 2024, 36, 1410–1428. [Google Scholar] [CrossRef] [PubMed]
- Sazuka, T.; Kamiya, N.; Nishimura, T.; Ohmae, K.; Sato, Y.; Imamura, K.; Nagato, Y.; Koshiba, T.; Nagamura, Y.; Ashikari, M. A rice tryptophan deficient dwarf mutant, tdd1, contains a reduced level of indole acetic acid and develops abnormal flowers and organless embryos. Plant J. 2009, 60, 227–241. [Google Scholar] [CrossRef] [PubMed]
- Xu, Z.; Wang, Y.; Chen, Y.; Yin, H.; Wu, L.; Zhao, Y.; Wang, M.; Gao, M. A model of hormonal regulation of stamen abortion during pre-meiosis of Litsea cubeba. Genes 2019, 11, 48. [Google Scholar] [CrossRef] [PubMed]
- Liu, H.; Chen, X.; Chen, H.; Lu, J.; Chen, D.; Luo, C.; Cheng, X.; Jia, Y.; Huang, C. Transcriptome and Metabolome Analyses of the Flowers and Leaves of Chrysanthemum dichrum. Front. Genet. 2021, 12, 716163. [Google Scholar] [CrossRef]
- Abbas, F.; Zhou, Y.; He, J.; Yanguo, K.; Qin, W.; Yu, R.; Fan, Y. Metabolite and transcriptome profiling analysis revealed that melatonin positively regulates floral scent production in Hedychium coronarium. Front. Plant Sci. 2021, 12, 808899. [Google Scholar] [CrossRef]
- Jamil, A.; Riaz, S.; Ashraf, M.; Foolad, M. Gene expression profiling of plants under salt stress. Crit. Rev. Plant Sci. 2011, 30, 435–458. [Google Scholar] [CrossRef]
- Knight, M.R.; Knight, H. Low-temperature perception leading to gene expression and cold tolerance in higher plants. New Phytol. 2012, 195, 737–751. [Google Scholar] [CrossRef]
- Ke, Y.; Zhou, Y.; Lv, Y.; Qi, Y.; Wei, H.; Lei, Y.; Huang, F.; Abbas, F. Integrated metabolome and transcriptome analysis provides insights on the floral scent formation in Hydrangea arborescens. Physiol. Plant. 2023, 175, e13914. [Google Scholar] [CrossRef]
- Khaksar, G.; Sirikantaramas, S. Transcriptome-wide identification and expression profiling of the ERF gene family suggest roles as transcriptional activators and repressors of fruit ripening in durian. PLoS ONE 2021, 16, e0252367. [Google Scholar] [CrossRef] [PubMed]
- Li, C.; Wang, Y.; Huang, X.; Li, J.; Wang, H.; Li, J. De novo assembly and characterization of fruit transcriptome in Litchi chinensis Sonn and analysis of differentially regulated genes in fruit in response to shading. BMC Genom. 2013, 14, 552. [Google Scholar] [CrossRef] [PubMed]
- Liang, Q.; Song, K.; Lu, M.; Dai, T.; Yang, J.; Wan, J.; Li, L.; Chen, J.; Zhan, R.; Wang, S. Transcriptome and Metabolome Analyses Reveal the Involvement of Multiple Pathways in Flowering Intensity in Mango. Front. Plant Sci. 2022, 13, 933923. [Google Scholar] [CrossRef] [PubMed]
- Mashiguchi, K.; Tanaka, K.; Sakai, T.; Sugawara, S.; Kawaide, H.; Natsume, M.; Hanada, A.; Yaeno, T.; Shirasu, K.; Yao, H. The main auxin biosynthesis pathway in Arabidopsis. Proc. Natl. Acad. Sci. USA 2011, 108, 18512–18517. [Google Scholar] [CrossRef]
- Kriechbaumer, V.; Botchway, S.W.; Hawes, C. Localization and interactions between Arabidopsis auxin biosynthetic enzymes in the TAA/YUC-dependent pathway. J. Exp. Bot. 2017, 68, 4195–4207. [Google Scholar] [CrossRef]
- Yue, J.; Hu, X.; Huang, J. Origin of plant auxin biosynthesis. Trends Plant Sci. 2014, 19, 764–770. [Google Scholar] [CrossRef]
- Zhang, T.; Li, R.; Xing, J.; Yan, L.; Wang, R.; Zhao, Y. The YUCCA-auxin-WOX11 module controls crown root development in rice. Front. Plant Sci. 2018, 9, 523. [Google Scholar] [CrossRef]
- Sun, B.; Chen, L.; Liu, J.; Zhang, X.; Yang, Z.; Liu, W.; Xu, L. TAA family contributes to auxin production during de novo regeneration of adventitious roots from Arabidopsis leaf explants. Sci. Bull. 2016, 61, 1728–1731. [Google Scholar] [CrossRef]
- Zhang, J.; Boualem, A.; Bendahmane, A.; Ming, R. Genomics of sex determination. Curr. Opin. Plant Biol. 2014, 18, 110–116. [Google Scholar] [CrossRef]
- Liu, J.; Chen, L.-Y.; Zhou, P.; Liao, Z.; Lin, H.; Yu, Q.; Ming, R. Sex biased expression of hormone related genes at early stage of sex differentiation in papaya flowers. Hortic. Res. 2021, 8, 147. [Google Scholar] [CrossRef]
- Preuss, D.; Rhee, S.Y.; Davis, R.W. Tetrad analysis possible in Arabidopsis with mutation of the QUARTET (QRT) genes. Science 1994, 264, 1458–1460. [Google Scholar] [CrossRef] [PubMed]
- Wang, J.; Xue, X.; Zeng, H.; Li, J.; Chen, L.Q. Sucrose rather than GA transported by AtSWEET13 and AtSWEET14 supports pollen fitness at late anther development stages. New Phytol. 2022, 236, 525–537. [Google Scholar] [CrossRef] [PubMed]
- Xing, S.; Zachgo, S. ROXY1 and ROXY2, two Arabidopsis glutaredoxin genes, are required for anther development. Plant J. 2008, 53, 790–801. [Google Scholar] [CrossRef] [PubMed]
- Raynaud, C.; Sozzani, R.; Glab, N.; Domenichini, S.; Perennes, C.; Cella, R.; Kondorosi, E.; Bergounioux, C. Two cell-cycle regulated SET-domain proteins interact with proliferating cell nuclear antigen (PCNA) in Arabidopsis. Plant J. 2006, 47, 395–407. [Google Scholar] [CrossRef]









| M0/F0 vs. F1 | M0/F0 vs. M1 | F1 vs. M1 | Sum | ||||
|---|---|---|---|---|---|---|---|
| Transcription Factors | Up | Down | Up | Down | Up | Down | |
| AP2 | 35 | 4 | 36 | 10 | 5 | 3 | 93 |
| ARF | 4 | 1 | 5 | 0 | 1 | 1 | 12 |
| AUX/IAA | 5 | 3 | 5 | 3 | 0 | 0 | 16 |
| bHLH | 9 | 10 | 11 | 11 | 5 | 1 | 47 |
| bZIP | 5 | 7 | 9 | 8 | 2 | 1 | 32 |
| Dof | 5 | 4 | 3 | 6 | 0 | 0 | 18 |
| GATA | 4 | 0 | 5 | 2 | 0 | 1 | 12 |
| YABBY | 1 | 2 | 0 | 3 | 0 | 1 | 7 |
| C2H2 | 13 | 5 | 12 | 11 | 0 | 4 | 45 |
| GRAS | 7 | 2 | 10 | 4 | 1 | 0 | 24 |
| HSF | 8 | 0 | 9 | 1 | 1 | 0 | 19 |
| MADS | 3 | 3 | 2 | 8 | 3 | 3 | 22 |
| MYB | 10 | 10 | 14 | 14 | 4 | 1 | 53 |
| MYB-related | 5 | 11 | 11 | 11 | 3 | 0 | 41 |
| NAC | 18 | 7 | 0 | 8 | 4 | 0 | 37 |
| SNF2 | 6 | 0 | 24 | 0 | 0 | 0 | 30 |
| Tify | 4 | 1 | 4 | 0 | 0 | 0 | 9 |
| WRKY | 8 | 11 | 14 | 13 | 3 | 0 | 49 |
| Total TFs | 150 | 81 | 174 | 113 | 32 | 16 | 566 |
Disclaimer/Publisher’s Note: The statements, opinions and data contained in all publications are solely those of the individual author(s) and contributor(s) and not of MDPI and/or the editor(s). MDPI and/or the editor(s) disclaim responsibility for any injury to people or property resulting from any ideas, methods, instructions or products referred to in the content. |
© 2024 by the authors. Licensee MDPI, Basel, Switzerland. This article is an open access article distributed under the terms and conditions of the Creative Commons Attribution (CC BY) license (https://creativecommons.org/licenses/by/4.0/).
Share and Cite
Chen, Z.; Yan, T.; Abbas, F.; Yang, M.; Wang, X.; Deng, H.; Zhang, H.; Hu, F. Targeted Metabolites and Transcriptome Analysis Uncover the Putative Role of Auxin in Floral Sex Determination in Litchi chinensis Sonn. Plants 2024, 13, 2592. https://doi.org/10.3390/plants13182592
Chen Z, Yan T, Abbas F, Yang M, Wang X, Deng H, Zhang H, Hu F. Targeted Metabolites and Transcriptome Analysis Uncover the Putative Role of Auxin in Floral Sex Determination in Litchi chinensis Sonn. Plants. 2024; 13(18):2592. https://doi.org/10.3390/plants13182592
Chicago/Turabian StyleChen, Zhe, Tingting Yan, Farhat Abbas, Mingchao Yang, Xianghe Wang, Hao Deng, Hongna Zhang, and Fuchu Hu. 2024. "Targeted Metabolites and Transcriptome Analysis Uncover the Putative Role of Auxin in Floral Sex Determination in Litchi chinensis Sonn." Plants 13, no. 18: 2592. https://doi.org/10.3390/plants13182592
APA StyleChen, Z., Yan, T., Abbas, F., Yang, M., Wang, X., Deng, H., Zhang, H., & Hu, F. (2024). Targeted Metabolites and Transcriptome Analysis Uncover the Putative Role of Auxin in Floral Sex Determination in Litchi chinensis Sonn. Plants, 13(18), 2592. https://doi.org/10.3390/plants13182592

