Effects of Magnesium on Transcriptome and Physicochemical Index of Tea Leaves
Abstract
1. Introduction
2. Results and Discussion
2.1. Transcriptomic Analysis of Tea Leaves under Mg Regulation
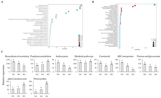
2.2. Screening of Key Genes in Tea Leaves under Magnesium Regulation
2.3. Screening of Characteristic Genes from Key Genes in Tea Leaves under Magnesium Regulation
2.4. Analysis of Photosynthetic Physiological Indexes and Quality Indexes of Tea Leaves
2.5. Analysis of Interaction between Physiological Indexes and Gene Expression of Different Metabolic Pathways in Tea Leaves
3. Materials and Methods
3.1. Field Experiment and Sample Collection
3.2. Determination of Photosynthetic Physiological Indexes in Tea Leaves
3.3. Determination of Quality Indexes of Tea Leaves
3.4. Transcriptome Analysis of Tea Leaves
3.4.1. RNA Extraction and RNA Sequencing
3.4.2. Transcriptome Data Analysis
3.5. Statistical Analysis
4. Conclusions
Supplementary Materials
Author Contributions
Funding
Institutional Review Board Statement
Informed Consent Statement
Data Availability Statement
Conflicts of Interest
References
- Javed, A.; Ali, E.; Afzal, K.B.; Osman, A.; Riaz, S. Soil fertility: Factors affecting soil fertility, and biodiversity responsible for soil fertility. Int. J. Plant Animal Environ. Sci. 2022, 12, 21–33. [Google Scholar] [CrossRef]
- Kleczkowski, L.A.; Igamberdiev, A.U. Magnesium signaling in plants. Int. J. Mol. Sci. 2021, 22, 1159. [Google Scholar] [CrossRef]
- Pandey, N. Role of Plant Nutrients in Plant Growth and Physiology. In Plant Nutrients and Abiotic Stress Tolerance; Hasanuzzaman, M., Fujita, M., Oku, H., Nahar, K., Hawrylak-Nowak, B., Eds.; Springer: Singapore, 2018; pp. 51–93. [Google Scholar]
- Kan, B.; Yang, Y.; Du, P.; Li, X.; Lai, W.; Hu, H. Chlorophyll decomposition is accelerated in banana leaves after the long-term magnesium deficiency according to transcriptome analysis. PLoS ONE 2022, 17, e0270610. [Google Scholar] [CrossRef] [PubMed]
- Kleczkowski, L.A.; Igamberdiev, A.U. Magnesium and cell energetics: At the junction of metabolism of adenylate and non-adenylate nucleotides. J. Plant Physiol. 2023, 280, 153901. [Google Scholar] [CrossRef] [PubMed]
- Kanjana, D. Foliar application of magnesium oxide nanoparticles on nutrient element concentrations, growth, physiological, and yield parameters of cotton. J. Plant Nutr. 2020, 43, 3035–3049. [Google Scholar] [CrossRef]
- Ye, J.; Wang, Y.; Kang, J.; Chen, Y.; Hong, L.; Li, M.; Jia, Y.; Wang, Y.; Jia, X.; Wu, Z.; et al. Effects of long-term use of organic fertilizer with different dosages on soil improvement, nitrogen transformation, tea yield and quality in qcidified tea plantations. Plants 2023, 12, 122. [Google Scholar] [CrossRef]
- Ye, J.; Wang, Y.; Wang, Y.; Hong, L.; Jia, X.; Kang, J.; Lin, S.; Wu, Z.; Wang, H. Improvement of soil acidification in tea plantations by long-term use of organic fertilizers and its effect on tea yield and quality. Front. Plant Sci. 2022, 13, 1055900. [Google Scholar] [CrossRef]
- Maity, A.; Marathe, R.A.; Sarkar, A.; Basak, B.B. Phosphorus and potassium supplementing bio-mineral fertilizer augments soil fertility and improves fruit yield and quality of pomegranate. Sci. Hortic. 2022, 303, 111234. [Google Scholar] [CrossRef]
- Wang, Y.H.; Hong, L.; Wang, Y.C.; Yang, Y.W.; Lin, L.W.; Ye, J.H.; Jia, X.L.; Wang, H.B. Effects of soil nitrogen and pH in tea plantation soil on yield and quality of tea leaves. Allelopathy J. 2022, 55, 51–60. [Google Scholar] [CrossRef]
- Wei, K.; Liu, M.; Shi, Y.; Zhang, H.; Ruan, J.; Zhang, Q.; Cao, M. Metabolomics reveal that the high application of phosphorus and potassium in tea plantation inhibited amino-acid accumulation but promoted metabolism of flavonoid. Agronomy 2022, 12, 1086. [Google Scholar] [CrossRef]
- Xie, S.; Yang, F.; Feng, H.; Yu, Z.; Wei, X.; Liu, C.; Wei, C. Potential to reduce chemical fertilizer spplication in tea plantations at various spatial scales. Int. J. Environ. Res. Public Health 2022, 19, 5243. [Google Scholar] [CrossRef] [PubMed]
- Liu, X.; Hu, C.; Liu, X.; Riaz, M.; Liu, Y.; Dong, Z.; Tan, Q.; Sun, X.; Wu, S.; Tan, Z. Effect of magnesium application on the fruit coloration and sugar accumulation of navel orange (Citrus sinensis Osb.). Sci. Hortic. 2022, 304, 111282. [Google Scholar] [CrossRef]
- Lu, Z.; Wang, Y.; Degryse, F.; Huang, C.; Hou, C.; Wu, L.; Jiang, R.; Mclaughlin, M.; Zhang, F. Magnesium-fortified phosphate fertilizers improve nutrient uptake and plant growth without reducing phosphorus availability. Pedosphere 2022, 32, 744–751. [Google Scholar] [CrossRef]
- Wierzbowska, J.; Sienkiewicz, S.; Światły, A. Yield and nitrogen status of maize (Zea mays L.) fertilized with solution of urea—Ammonium nitrate enriched with P, Mg or S. Agronomy 2022, 12, 2099. [Google Scholar] [CrossRef]
- Esteves, E.; Kadyampakeni, D.M.; Zambon, F.; Ferrarezi, R.S.; Maltais-Landry, G. Magnesium fertilization has a greater impact on soil and leaf nutrient concentrations than nitrogen or calcium fertilization in Florida orange production. Nutr. Cycl. Agroecosys. 2022, 122, 73–87. [Google Scholar] [CrossRef]
- Li, J.; Li, Q.H.; Zhang, X.Y.; Zhang, L.Y.; Zhao, P.L.; Wen, T.; Zhang, J.Q.; Xu, W.L.; Guo, F.; Zhao, H.; et al. Exploring the effects of magnesium deficiency on the quality constituents of hydroponic-cultivated tea (Camellia sinensis L.) Leaves. J. Agr. Food Chem. 2021, 69, 14278–14286. [Google Scholar] [CrossRef]
- Liu, Y.; Tian, J.; Liu, B.; Zhuo, Z.; Shi, C.; Xu, R.; Xu, M.; Liu, B.; Ye, J.; Sun, L.; et al. Effects of pruning on mineral nutrients and untargeted metabolites in fresh leaves of Camellia sinensis cv. Shuixian. Front. Plant Sci. 2022, 13, 1016511. [Google Scholar] [CrossRef]
- Li, Z.; Sun, X.; Xu, T.; Dai, W.; Yan, Q.; Li, P.; Fang, Y.; Ding, J. Insight into the dynamic variation and retention of major aroma volatile compounds during the milling of Suxiang japonica rice. Food Chem. 2023, 405, 134468. [Google Scholar] [CrossRef]
- Rivera-Pérez, A.; Romero-González, R.; Frenich, A.G. Fingerprinting based on gas chromatography-orbitrap high-resolution mass spectrometry and chemometrics to reveal geographical origin, processing, and volatile markers for thyme authentication. Food Chem. 2022, 393, 133377. [Google Scholar] [CrossRef]
- Li, J.; Zhao, T.; Chen, L.; Chen, H.; Luo, D.; Chen, C.; Miao, Y.; Liu, D. Artemisia argyi allelopathy: A generalist compromises hormone balance, element absorption, and photosynthesis of receptor plants. BMC Plant Biol. 2022, 22, 368. [Google Scholar] [CrossRef]
- Sudiro, C.; Guglielmi, F.; Hochart, M.; Senizza, B.; Zhang, L.; Lucini, L.; Altissimo, A. A phenomics and metabolomics investigation on the modulation of drought stress by a biostimulant plant extract in tomato (Solanum lycopersicum). Agronomy 2022, 12, 764. [Google Scholar] [CrossRef]
- Zhao, Y.; Xu, W.; Wang, L.; Han, S.; Zhang, Y.; Liu, Q.; Liu, B.; Zhao, X. A maize Necrotic Leaf Mutant caused by defect of coproporphyrinogen III oxidase in the porphyrin pathway. Genes 2022, 13, 272. [Google Scholar] [CrossRef] [PubMed]
- Dang, H.; Zhang, T.; Li, Y.; Li, G.; Zhuang, L.; Pu, X. Population evolution, genetic diversity and structure of the medicinal legume, glycyrrhiza uralensis and the effects of geographical distribution on leaves nutrient elements and photosynthesis. Front. Plant sci. 2022, 12, 708709. [Google Scholar] [CrossRef] [PubMed]
- Zaman, S.; Shen, J.; Wang, S.; Wang, Y.; Ding, Z.; Song, D.; Wang, H.; Ding, S.; Pang, X.; Wang, M. Effects of shading nets on reactive oxygen species accumulation, photosynthetic changes, and associated physiochemical attributes in promoting cold-Induced damage in Camellia sinensis (L.) Kuntze. Horticulturae 2022, 8, 637. [Google Scholar] [CrossRef]
- Pyo, Y.; Moon, H.; Nugroho, A.B.D.; Yang, S.W.; Jung, I.L.; Kim, D.H. Transcriptome analysis revealed that jasmonic acid biosynthesis/signaling is involved in plant response to strontium stress. Ecotox. Environ. Safe. 2022, 237, 113552. [Google Scholar] [CrossRef]
- Zhang, X.; Zhu, X.; Zhang, Y.; Wu, Z.; Fan, S.; Zhang, L. Comparative transcriptome analysis identifies key defense genes and mechanisms in mulberry (Morus alba) leaves against silkworms (Bombyx mori). Int. J. Mol. Sci. 2022, 23, 13519. [Google Scholar] [CrossRef]
- Qu, G.; Wu, W.; Ba, L.; Ma, C.; Ji, N.; Cao, S. Melatonin enhances the postharvest disease resistance of blueberries fruit by modulating the jasmonic acid signaling pathway and phenylpropanoid metabolites. Front. Chem. 2022, 10, 957581. [Google Scholar] [CrossRef]
- Pang, Q.; Yu, W.; Sadeghnezhad, E.; Chen, X.; Hong, P.; Pervaiz, T.; Ren, Y.; Zhang, Y.; Dong, T.; Jia, H.; et al. Omic analysis of anthocyanin synthesis in wine grape leaves under low-temperature. Sci. Hortic. 2023, 307, 111483. [Google Scholar] [CrossRef]
- Xu, Z.; Chen, X.; Lu, X.; Zhao, B.; Yang, Y.; Liu, J. Integrative analysis of transcriptome and metabolome reveal mechanism of tolerance to salt stress in oat (Avena sativa L.). Plant Physiol. Bioch. 2021, 160, 315–328. [Google Scholar] [CrossRef]
- Li, H.; Matsuda, H.; Tsuboyama, A.; Munakata, R.; Sugiyama, A.; Yazaki, K. Inventory of ATP-binding cassette proteins in Lithospermum erythrorhizon as a model plant producing divergent secondary metabolites. DNA Res. 2022, 29, dsac016. [Google Scholar] [CrossRef]
- Li, W.; Xiang, F.; Su, Y.; Luo, Z.; Luo, W.; Zhou, L.; Liu, H.; Xiao, L. Gibberellin Increases the bud yield and theanine accumulation in Camellia sinensis (L.) Kuntze. Molecules 2021, 26, 3290. [Google Scholar] [CrossRef] [PubMed]
- Zhang, Q.; Shi, Y.; Hu, H.; Shi, Y.; Tang, D.; Ruan, J.; Fernie, A.; Liu, M.Y. Magnesium promotes tea plant growth via enhanced glutamine synthetase-mediated nitrogen assimilation. Plant Physiol. 2023, kiad143. [Google Scholar] [CrossRef]
- Li, Y.; He, C.; Yu, X.; Zhou, J.; Ran, W.; Chen, Y.; Ni, D. Effects of red-light withering on the taste of black tea as revealed by non-targeted metabolomics and transcriptomics analysis. LWT 2021, 147, 111620. [Google Scholar] [CrossRef]
- Liu, Z.; Han, Y.; Zhou, Y.; Wang, T.; Lian, S.; Yuan, H. Transcriptomic analysis of tea plant (Camellia sinensis) revealed the co-expression network of 4111 paralogous genes and biosynthesis of quality-related key metabolites under multiple stresses. Genomics 2021, 113, 908–918. [Google Scholar] [CrossRef]
- Sun, L.; Zhang, M.; Liu, X.; Mao, Q.; Shi, C.; Kochian, L.V.; Liao, H. Aluminium is essential for root growth and development of tea plants (Camellia sinensis). J. Integr. Plant Biol. 2020, 62, 984–997. [Google Scholar] [CrossRef]
- General Administration of Quality Supervision, Inspection and Quarantine of the People’s Republic of China. GB/T 8313-2018; Determination of Tatal Polyphenols and Catechins Content in Tea. China Standards Press: Beijing, China, 2018; pp. 1–8. (In Chinese)
- General Administration of Quality Supervision, Inspection and Quarantine of the People’s Republic of China. GBT23193-2017; Determination of Theanine in Tea-Usiing High Performance Liquid Chromatography. China Standards Press: Beijing, China, 2017; pp. 1–8. (In Chinese)
- General Administration of Quality Supervision, Inspection and Quarantine of the People’s Republic of China. GBT8312-2013; Tea-Determination of Caffeine Content. Method Using High-Performance Liquid Chromatography. China Standards Press: Beijing, China, 2013; pp. 1–5. (In Chinese)
- Wang, H.B.; Lin, L.W.; Wang, Y.H. Technical Specification for Tea Production, Processing and Safety Inspection; Xiamen University Press: Xiamen, China, 2020. [Google Scholar]
- Robinson, J.; Thorvaldsdóttir, H.; Winckler, W.; Guttman, M.; Lander, E.; Getz, G.; Mesirov, J. Integrative genomics viewer. Nat. Biotechnol. 2011, 29, 24–26. [Google Scholar] [CrossRef] [PubMed]
- Chen, S.; Zhou, Y.; Chen, Y.; Gu, J. Fastp: An ultra-fast all-in-one FASTQ preprocessor. Bioinformatics 2018, 34, 884–890. [Google Scholar] [CrossRef] [PubMed]
- Liao, Y.; Smyth, G.; Shi, W. featureCounts: An efficient general purpose program for assigning sequence reads to genomic features. Bioinformatics 2014, 30, 923–930. [Google Scholar] [CrossRef]
- Love, M.; Huber, W.; Anders, S. Moderated estimation of fold change and dispersion for rna-seq data with deseq2. Genome Biol. 2014, 15, 550. [Google Scholar] [CrossRef]
- Kanehisa, M.; Araki, M.; Goto, S.; Hattori, M.; Hirakawa, M.; Itoh, M.; Katayama, T.; Kawashima, S.; Okuda, S.; Tokimatsu, T.; et al. KEGG for linking genomes to life and the environment. Nucleic Acids Res. 2007, 36, 480–484. [Google Scholar] [CrossRef]
- Watkins, M. A Step-by-Step Guide to Exploratory Factor Analysis with R and RStudio; Routledge Press: London, UK, 2020. [Google Scholar]









| Disclaimer/Publisher’s Note: The statements, opinions and data contained in all publications are solely those of the individual author(s) and contributor(s) and not of MDPI and/or the editor(s). MDPI and/or the editor(s) disclaim responsibility for any injury to people or property resulting from any ideas, methods, instructions or products referred to in the content. | 
© 2023 by the authors. Licensee MDPI, Basel, Switzerland. This article is an open access article distributed under the terms and conditions of the Creative Commons Attribution (CC BY) license (https://creativecommons.org/licenses/by/4.0/).
Share and Cite
Zhang, Y.; Zhang, Q.; Wang, Y.; Lin, S.; Chen, M.; Cheng, P.; Wang, Y.; Du, M.; Jia, X.; Wang, H.; et al. Effects of Magnesium on Transcriptome and Physicochemical Index of Tea Leaves. Plants 2023, 12, 1810. https://doi.org/10.3390/plants12091810
Zhang Y, Zhang Q, Wang Y, Lin S, Chen M, Cheng P, Wang Y, Du M, Jia X, Wang H, et al. Effects of Magnesium on Transcriptome and Physicochemical Index of Tea Leaves. Plants. 2023; 12(9):1810. https://doi.org/10.3390/plants12091810
Chicago/Turabian StyleZhang, Ying, Qi Zhang, Yuhua Wang, Shaoxiong Lin, Meihui Chen, Pengyuan Cheng, Yuchao Wang, Mengru Du, Xiaoli Jia, Haibin Wang, and et al. 2023. "Effects of Magnesium on Transcriptome and Physicochemical Index of Tea Leaves" Plants 12, no. 9: 1810. https://doi.org/10.3390/plants12091810
APA StyleZhang, Y., Zhang, Q., Wang, Y., Lin, S., Chen, M., Cheng, P., Wang, Y., Du, M., Jia, X., Wang, H., & Ye, J. (2023). Effects of Magnesium on Transcriptome and Physicochemical Index of Tea Leaves. Plants, 12(9), 1810. https://doi.org/10.3390/plants12091810
 
        


