Systematic Analysis of the Molecular Mechanisms of Cold and Hot Properties of Herbal Medicines
Abstract
:1. Introduction
2. Materials and Methods
2.1. Extraction of Data from Herbal Medicine Databases
2.2. Enrichment Analysis for Ingredients and Target Genes
2.3. Pathway Enrichment Analysis
2.4. Gene Expression Profile Analysis
3. Results
3.1. Integration of Data from Databases of Herbs Annotated with Hot and Cold Properties
3.2. Enrichment Analysis for Identification of Hot- and Cold-Specific Ingredients
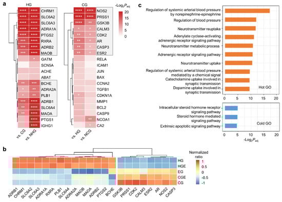
3.3. Enrichment Analysis for Identification of Target Genes and Biological Pathways
3.4. Transcriptomic Effects of Hot and Cold Ingredients
4. Discussion
5. Conclusions
Supplementary Materials
Author Contributions
Funding
Institutional Review Board Statement
Informed Consent Statement
Data Availability Statement
Conflicts of Interest
References
- Breivik, H.; Collett, B.; Ventafridda, V.; Cohen, R.; Gallacher, D. Survey of chronic pain in Europe: Prevalence, impact on daily life, and treatment. Eur. J. Pain 2006, 10, 287–333. [Google Scholar] [CrossRef] [PubMed]
- MacDonald, D.I.; Wood, J.N.; Emery, E.C. Molecular mechanisms of cold pain. Neurobiol. Pain 2020, 7, 100044. [Google Scholar] [CrossRef] [PubMed]
- Jensen, T.S.; Finnerup, N.B. Allodynia and hyperalgesia in neuropathic pain: Clinical manifestations and mechanisms. Lancet Neurol. 2014, 13, 924–935. [Google Scholar] [CrossRef]
- Nishida, S.; Eguchi, E.; Ohira, T.; Kitamura, A.; Kato, Y.H.; Hagihara, K.; Iso, H. Effects of a traditional herbal medicine on peripheral blood flow in women experiencing peripheral coldness: A randomized controlled trial. BMC Complement. Altern. Med. 2015, 15, 1–9. [Google Scholar] [CrossRef] [Green Version]
- Bae, K.-H.; Go, H.-Y.; Park, K.-H.; Ahn, I.; Yoon, Y.; Lee, S. The association between cold hypersensitivity in the hands and feet and chronic disease: Results of a multicentre study. BMC Complement. Altern. Med. 2018, 18, 40. [Google Scholar] [CrossRef] [Green Version]
- Mozaffarieh, M.; Fontana Gasio, P.; Schotzau, A.; Orgul, S.; Flammer, J.; Krauchi, K. Thermal discomfort with cold extremities in relation to age, gender, and body mass index in a random sample of a Swiss urban population. Popul. Health Metr. 2010, 8, 17. [Google Scholar] [CrossRef] [Green Version]
- Park, A.Y.; Cha, S. Effects of cold sensitivity in the extremities on circulating adiponectin levels and metabolic syndrome in women. BMC Complement. Altern. Med. 2017, 17, 150. [Google Scholar] [CrossRef] [Green Version]
- Cobos, E.J.; Nickerson, C.A.; Gao, F.; Chandran, V.; Bravo-Caparros, I.; Gonzalez-Cano, R.; Riva, P.; Andrews, N.A.; Latremoliere, A.; Seehus, C.R.; et al. Mechanistic differences in neuropathic pain modalities revealed by correlating behavior with global expression profiling. Cell Rep. 2018, 22, 1301–1312. [Google Scholar] [CrossRef] [Green Version]
- Yamazaki, F. The cutaneous vasoconstrictor response in lower extremities during whole-body and local skin cooling in young women with a cold constitution. J. Physiol. Sci. 2015, 65, 397–405. [Google Scholar] [CrossRef]
- Bae, K.-H.; Lee, Y.; Go, H.-Y.; Kim, S.-J.; Lee, S.-W. The relationship between cold hypersensitivity in the hands and feet and health-related quality of life in Koreans: A nationwide population survey. Evid. Based Complement. Alternat. Med. 2019, 2019, 6217036. [Google Scholar] [CrossRef]
- Ma, T.; Tan, C.; Zhang, H.; Wang, M.; Ding, W.; Li, S. Bridging the gap between traditional Chinese medicine and systems biology: The connection of Cold Syndrome and NEI network. Mol. Biosyst. 2010, 6, 613–619. [Google Scholar] [CrossRef] [PubMed]
- Liang, F.; Li, L.; Wang, M.; Niu, X.; Zhan, J.; He, X.; Yu, C.; Jiang, M.; Lu, A. Molecular network and chemical fragment-based characteristics of medicinal herbs with cold and hot properties from Chinese medicine. J. Ethnopharmacol. 2013, 148, 770–779. [Google Scholar] [CrossRef] [PubMed]
- Zhou, N.; Yang, Y.; Li, K.; Ke, Y.; Zheng, X.; Feng, W.; Bai, Z.; Liu, T.; Wang, Y.; Liu, Z.; et al. Integrating strategies of chemistry, biochemistry and metabolomics for characterization of the medication principle of “treating cold/heat syndrome with hot/cold herbs”. J. Ethnopharmacol. 2019, 239, 111899. [Google Scholar] [CrossRef] [PubMed]
- Lv, C.; Wu, X.; Wang, X.; Su, J.; Zeng, H.; Zhao, J.; Lin, S.; Liu, R.; Li, H.; Li, X.; et al. The gene expression profiles in response to 102 traditional Chinese medicine (TCM) components: A general template for research on TCMs. Sci. Rep. 2017, 7, 352. [Google Scholar] [CrossRef] [PubMed]
- Wang, Y.; Zhou, L.; Zhang, S.; Liu, Z.; Li, C.; Gao, Y.; Sun, Y.; Zheng, F.; Li, Y. Identification of pathways and genes associated with cold and hot properties of Chinese Materia Medica based on bioinformatics Analysis. Phytochem. Lett. 2020, 38, 70–77. [Google Scholar] [CrossRef]
- Wu, Y.; Zhang, F.; Yang, K.; Fang, S.; Bu, D.; Li, H.; Sun, L.; Hu, H.; Gao, K.; Wang, W.; et al. SymMap: An integrative database of traditional Chinese medicine enhanced by symptom mapping. Nucleic Acids Res. 2019, 47, D1110–D1117. [Google Scholar] [CrossRef] [Green Version]
- Xu, H.Y.; Zhang, Y.Q.; Liu, Z.M.; Chen, T.; Lv, C.Y.; Tang, S.H.; Zhang, X.B.; Zhang, W.; Li, Z.Y.; Zhou, R.R.; et al. ETCM: An encyclopaedia of traditional Chinese medicine. Nucleic Acids Res. 2019, 47, D976–D982. [Google Scholar] [CrossRef]
- Reimand, J.; Isserlin, R.; Voisin, V.; Kucera, M.; Tannus-Lopes, C.; Rostamianfar, A.; Wadi, L.; Meyer, M.; Wong, J.; Xu, C.; et al. Pathway enrichment analysis and visualization of omics data using g:Profiler, GSEA, Cytoscape and EnrichmentMap. Nat. Protoc. 2019, 14, 482–517. [Google Scholar] [CrossRef]
- Raudvere, U.; Kolberg, L.; Kuzmin, I.; Arak, T.; Adler, P.; Peterson, H.; Vilo, J. g:Profiler: A web server for functional enrichment analysis and conversions of gene lists (2019 update). Nucleic Acids Res. 2019, 47, W191–W198. [Google Scholar] [CrossRef] [Green Version]
- Merico, D.; Isserlin, R.; Stueker, O.; Emili, A.; Bader, G.D. Enrichment map: A network-based method for gene-set enrichment visualization and interpretation. PLoS ONE 2010, 5, e13984. [Google Scholar] [CrossRef]
- Ritchie, M.E.; Phipson, B.; Wu, D.; Hu, Y.; Law, C.W.; Shi, W.; Smyth, G.K. limma powers differential expression analyses for RNA-sequencing and microarray studies. Nucleic Acids Res. 2015, 43, e47. [Google Scholar] [CrossRef] [PubMed]
- Korotkevich, G.; Sukhov, V.; Budin, N.; Shpak, B.; Artyomov, M.N.; Sergushichev, A. Fast gene set enrichment analysis. BioRxiv 2021, 060012. [Google Scholar] [CrossRef] [Green Version]
- Aprotosoaie, A.C.; Hăncianu, M.; Costache, I.I.; Miron, A. Linalool: A review on a key odorant molecule with valuable biological properties. Flavour Fragr. J. 2014, 29, 193–219. [Google Scholar] [CrossRef]
- Salehi, B.; Upadhyay, S.; Erdogan Orhan, I.; Kumar Jugran, A.; Jayaweera, S.L.D.; Dias, D.A.; Sharopov, F.; Taheri, Y.; Martins, N.; Baghalpour, N.; et al. Therapeutic potential of alpha- and beta-pinene: A miracle gift of nature. Biomolecules 2019, 9, 738. [Google Scholar] [CrossRef] [PubMed] [Green Version]
- Chan, W.K.; Tan, L.T.; Chan, K.G.; Lee, L.H.; Goh, B.H. Nerolidol: A Sesquiterpene alcohol with multi-faceted pharmacological and biological activities. Molecules 2016, 21, 529. [Google Scholar] [CrossRef] [Green Version]
- Khaleel, C.; Tabanca, N.; Buchbauer, G. α-Terpineol, a natural monoterpene: A review of its biological properties. Open Chem 2018, 16, 349–361. [Google Scholar] [CrossRef]
- Balahbib, A.; El Omari, N.; Hachlafi, N.E.; Lakhdar, F.; El Menyiy, N.; Salhi, N.; Mrabti, H.N.; Bakrim, S.; Zengin, G.; Bouyahya, A. Health beneficial and pharmacological properties of p-cymene. Food Chem. Toxicol. 2021, 153, 112259. [Google Scholar] [CrossRef]
- Kim, H.; Lee, H.; Rowan, J.; Brahim, J.; Dionne, R.A. Genetic polymorphisms in monoamine neurotransmitter systems show only weak association with acute post-surgical pain in humans. Mol. Pain 2006, 2, 24. [Google Scholar] [CrossRef] [Green Version]
- Pirzgalska, R.M.; Seixas, E.; Seidman, J.S.; Link, V.M.; Sanchez, N.M.; Mahu, I.; Mendes, R.; Gres, V.; Kubasova, N.; Morris, I.; et al. Sympathetic neuron-associated macrophages contribute to obesity by importing and metabolizing norepinephrine. Nat. Med. 2017, 23, 1309–1318. [Google Scholar] [CrossRef]
- Camell, C.D.; Sander, J.; Spadaro, O.; Lee, A.; Nguyen, K.Y.; Wing, A.; Goldberg, E.L.; Youm, Y.H.; Brown, C.W.; Elsworth, J.; et al. Inflammasome-driven catecholamine catabolism in macrophages blunts lipolysis during ageing. Nature 2017, 550, 119–123. [Google Scholar] [CrossRef]
- Liu, Y.Q.; Cheng, M.C.; Wang, L.X.; Zhao, N.; Xiao, H.B.; Wang, Z.T. Functional analysis of cultured neural cells for evaluating cold/cool- and hot/warm-natured Chinese herbs. Am. J. Chin. Med. 2008, 36, 771–781. [Google Scholar] [CrossRef] [PubMed]
- Zhou, B.; Li, T.; Yang, M.; Pang, J.; Min, L.; Han, J. Characterization of the hot and cold medicinal properties of traditional Chinese herbs by spontaneous photon emission ratio of mice. J. Ethnopharmacol. 2019, 243, 112108. [Google Scholar] [CrossRef] [PubMed]
- Park, S.M.; Hwang, C.Y.; Choi, J.; Joung, C.Y.; Cho, K.H. Feedback analysis identifies a combination target for overcoming adaptive resistance to targeted cancer therapy. Oncogene 2020, 39, 3803–3820. [Google Scholar] [CrossRef] [PubMed]
- Park, S.M.; Hwang, C.Y.; Cho, S.H.; Lee, D.; Gong, J.R.; Lee, S.; Nam, S.; Cho, K.H. Systems analysis identifies potential target genes to overcome cetuximab resistance in colorectal cancer cells. FEBS J. 2019, 286, 1305–1318. [Google Scholar] [CrossRef] [PubMed]
- Fang, S.; Dong, L.; Liu, L.; Guo, J.; Zhao, L.; Zhang, J.; Bu, D.; Liu, X.; Huo, P.; Cao, W. HERB: A high-throughput experiment-and reference-guided database of traditional Chinese medicine. Nucleic Acids Res. 2021, 49, D1197–D1206. [Google Scholar] [CrossRef]
- Baek, S.J.; Lee, H.; Park, S.M.; Park, M.; Yi, J.M.; Kim, N.S.; Kim, A.; Cha, S. Identification of a novel anticancer mechanism of Paeoniae Radix extracts based on systematic transcriptome analysis. Biomed. Pharmacother. 2022, 148, 112748. [Google Scholar] [CrossRef]





Publisher’s Note: MDPI stays neutral with regard to jurisdictional claims in published maps and institutional affiliations. |
© 2022 by the authors. Licensee MDPI, Basel, Switzerland. This article is an open access article distributed under the terms and conditions of the Creative Commons Attribution (CC BY) license (https://creativecommons.org/licenses/by/4.0/).
Share and Cite
Park, S.-M.; Baek, S.-J.; Ban, H.-J.; Jin, H.-J.; Cha, S. Systematic Analysis of the Molecular Mechanisms of Cold and Hot Properties of Herbal Medicines. Plants 2022, 11, 997. https://doi.org/10.3390/plants11070997
Park S-M, Baek S-J, Ban H-J, Jin H-J, Cha S. Systematic Analysis of the Molecular Mechanisms of Cold and Hot Properties of Herbal Medicines. Plants. 2022; 11(7):997. https://doi.org/10.3390/plants11070997
Chicago/Turabian StylePark, Sang-Min, Su-Jin Baek, Hyo-Jeong Ban, Hee-Jeong Jin, and Seongwon Cha. 2022. "Systematic Analysis of the Molecular Mechanisms of Cold and Hot Properties of Herbal Medicines" Plants 11, no. 7: 997. https://doi.org/10.3390/plants11070997
APA StylePark, S.-M., Baek, S.-J., Ban, H.-J., Jin, H.-J., & Cha, S. (2022). Systematic Analysis of the Molecular Mechanisms of Cold and Hot Properties of Herbal Medicines. Plants, 11(7), 997. https://doi.org/10.3390/plants11070997

