Transcriptome Analysis of Soursop (Annona muricata L.) Fruit under Postharvest Storage Identifies Genes Families Involved in Ripening
Abstract
1. Introduction
2. Results
2.1. Physicochemical Analysis
2.2. De Novo Assembly and Functional Annotation of Soursop Fruit Transcriptome
2.3. DEG in Response to Postharvest Storage
2.4. Correlation and Gene Expression Networks
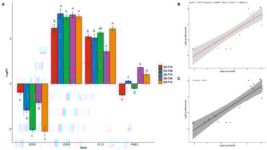
2.5. RNA-Seq Data Validated through qRT-PCR
3. Discussion
4. Materials and Methods
4.1. Plant Material
4.2. Physicochemical Analysis
4.3. RNA Extraction and RNA-seq Library Construction
4.4. De Novo Transcriptome Assembly
4.5. Functional Annotation
4.6. Differential Expression and Functional Enrichment Analysis
4.7. Correlation Analysis and Network Construction
4.8. Transcriptome Validation of Differential Expressed Genes by qRT-PCR
4.9. Statistical Analysis
5. Conclusions
Supplementary Materials
Author Contributions
Funding
Institutional Review Board Statement
Informed Consent Statement
Data Availability Statement
Acknowledgments
Conflicts of Interest
References
- Prasad, M.; Singh, H.; Singh, S.K. Early Eocene Annona Fossils from Vastan Lignite Mine, Surat District, Gujarat, India: Age, Origin and Palaeogeographic Significance. Curr. Sci. 2014, 107, 1730–1735. [Google Scholar]
- Hernández Fuentes, L.M.; Montalvo González, E.; García Magaña, M.L.; Anaya Esparza, L.M.; Nolasco González, Y.; Villagrán, Z.; González Torres, S.; Velázquez Monreal, J.J.; Morelos Flores, D.A. Current Situation and Perspectives of Fruit Annonaceae in Mexico: Biological and Agronomic Importance and Bioactive Properties. Plants 2021, 11, 7. [Google Scholar] [CrossRef] [PubMed]
- SIAP. Servicio de Información Agroalimentaria y Pesquera. Available online: https://nube.siap.gob.mx/cierreagricola/ (accessed on 27 June 2022).
- Anaya-Dyck, J.M.; Hernández-Oñate, M.Á.; Tafolla-Arellano, J.C.; Báez-Sañudo, R.; Gutiérrez-Martínez, P.; Tiznado-Hernández, M.E. La Cadena Productiva de Guanábana: Una Opción Para El Desarrollo Económico En Compostela, Nayarit. Estud. Soc. Rev. De Aliment. Contemp. Y Desarro. Reg. 2021, 31. [Google Scholar] [CrossRef]
- Mutakin, M.; Fauziati, R.; Fadhilah, F.N.; Zuhrotun, A.; Amalia, R.; Hadisaputri, Y.E. Pharmacological Activities of Soursop (Annona muricata L.). Molecules 2022, 27, 1201. [Google Scholar] [CrossRef] [PubMed]
- Berumen-Varela, G.; Hernández-Oñate, M.A.; Tiznado-Hernández, M.E. Utilization of Biotechnological Tools in Soursop (Annona muricata L.). Sci. Hortic. 2019, 245, 269–273. [Google Scholar] [CrossRef]
- Jiménez-Zurita, J.O.; Balois-Morales, R.; Alia-Tejacal, I.; Sánchez Herrera, L.M.; Jiménez-Ruiz, E.I.; Bello-Lara, J.E.; García-Paredes, J.D.; Juárez-López, P. Cold Storage of Two Selections of Soursop (Annona muricata L.) in Nayarit, Mexico. J. Food Qual. 2017, 2017, 4517469. [Google Scholar] [CrossRef]
- Pareek, S.; Yahia, E.M.; Pareek, O.P.; Kaushik, R.A. Postharvest Physiology and Technology of Annona Fruits. Food Res. Int. 2011, 44, 1741–1751. [Google Scholar] [CrossRef]
- Balois-Morales, R.; Jiménez-Zurita, J.O.; Alia-Tejacal, I.; López-Guzmán, G.G.; Palomino-Hermosillo, Y.A.; Sánchez-Herrera, L.M. Antioxidant Enzymes and Antioxidant Activity in Two Soursop Selections (Annona muricata L.) from Nayarit, Mexico Stored at 15 °C. Rev. Bras. Frutic. 2019, 41, e-083. [Google Scholar] [CrossRef]
- Dautt-Castro, M.; Ochoa-Leyva, A.; Contreras-Vergara, C.A.; Pacheco-Sanchez, M.A.; Casas-Flores, S.; Sanchez-Flores, A.; Kuhn, D.N.; Islas-Osuna, M.A. Mango (Mangifera indica L.) Cv. Kent Fruit Mesocarp de Novo Transcriptome Assembly Identifies Gene Families Important for Ripening. Front. Plant Sci. 2015, 6, 62. [Google Scholar] [CrossRef]
- Berumen-Varela, G.; Martínez-González, M.E.; Palomino-Hermosillo, Y.A.; Jiménez-Zurita, J.O.; Peña-Sandoval, G.R.; Balois-Morales, R. Expression Profile of EXP, Succ-CoA and ALDH Genes in Soursop (Annona muricata L.) Fruits during Ripening in Response to Refrigeration Conditions. Indian J. Biotechnol. 2020, 19, 254–262. [Google Scholar]
- Goulao, L.F.; Oliveira, C.M. Cell Wall Modifications during Fruit Ripening: When a Fruit Is Not the Fruit. Trends Food Sci. Technol. 2008, 19, 4–25. [Google Scholar] [CrossRef]
- Yi, X.; Zhao, B.; Tang, Y.; Xu, Z. Transcriptome Analysis Reveals the Regulation of Metabolic Processes during the Post-Harvest Cold Storage of Pear. Genomics 2020, 112, 3933–3942. [Google Scholar] [CrossRef] [PubMed]
- Espinosa, I.; Ortiz, R.I.; Tovar, B.; Mata, M.; Montalvo, E. Physiological and Physicochemical Behavior of Soursop Fruits Refrigerated with 1-Methylcyclopropene. J. Food Qual. 2013, 36, 10–20. [Google Scholar] [CrossRef]
- Berumen-Varela, G.; Palomino-Hermosillo, Y.A.; Bautista-Rosales, P.U.; Peña-Sandoval, G.R.; López-Gúzman, G.G.; Balois-Morales, R. Identification of Reference Genes for Quantitative Real-Time PCR in Different Developmental Stages and under Refrigeration Conditions in Soursop Fruits (Annona muricata L.). Sci. Hortic. 2020, 260, 108893. [Google Scholar] [CrossRef]
- Rubio-Melgarejo, A.; Balois-Morales, R.; Ochoa-Jiménez, V.A.; Casas-Junco, P.P.; Jiménez-Zurita, J.O.; Bautista-Rosales, P.U.; Berumen-Varela, G. Differential Responses of Antioxidative System during the Interaction of Soursop Fruits (Annona muricata L.) and Nectria haematococca at Postharvest Storage. Plants 2021, 10, 1432. [Google Scholar] [CrossRef]
- McGettigan, P.A. Transcriptomics in the RNA-Seq Era. Curr. Opin. Chem. Biol. 2013, 17, 4–11. [Google Scholar] [CrossRef]
- Gupta, Y.; Pathak, A.K.; Singh, K.; Mantri, S.S.; Singh, S.P.; Tuli, R. De Novo Assembly and Characterization of Transcriptomes of Early-Stage Fruit from Two Genotypes of Annona squamosa L. with Contrast in Seed Number. BMC Genom. 2015, 16, 86. [Google Scholar] [CrossRef][Green Version]
- Liu, K.; Li, H.; Li, W.; Zhong, J.; Chen, Y.; Shen, C.; Yuan, C. Comparative Transcriptomic Analyses of Normal and Malformed Flowers in Sugar Apple (Annona squamosa L.) to Identify the Differential Expressed Genes between Normal and Malformed Flowers. BMC Plant Biol. 2017, 17, 170. [Google Scholar] [CrossRef]
- Liu, K.; Feng, S.; Pan, Y.; Zhong, J.; Chen, Y.; Yuan, C.; Li, H. Transcriptome Analysis and Identification of Genes Associated with Floral Transition and Flower Development in Sugar Apple (Annona squamosa L.). Front. Plant Sci. 2016, 7. [Google Scholar] [CrossRef]
- Matasci, N.; Hung, L.-H.; Yan, Z.; Carpenter, E.J.; Wickett, N.J.; Mirarab, S.; Nguyen, N.; Warnow, T.; Ayyampalayam, S.; Barker, M. Data Access for the 1000 Plants (1KP) Project. Gigascience 2014, 3, 2047-217X. [Google Scholar] [CrossRef]
- Strijk, J.S.; Hinsinger, D.D.; Roeder, M.M.; Chatrou, L.W.; Couvreur, T.L.P.; Erkens, R.H.J.; Sauquet, H.; Pirie, M.D.; Thomas, D.C.; Cao, K. Chromosome-level Reference Genome of the Soursop (Annona muricata): A New Resource for Magnoliid Research and Tropical Pomology. Mol. Ecol. Resour. 2021, 21, 1608–1619. [Google Scholar] [CrossRef]
- Ahlawat, Y.; Li, S.; Timilsena, P.R.; Pliakoni, E.D.; Brecht, J.K.; Liu, T. Identification of Senescence-Associated Genes in Broccoli (Brassica oleracea) Following Harvest. Postharvest Biol. Technol. 2022, 183, 111729. [Google Scholar] [CrossRef]
- Liu, W.; Zhang, J.; Jiao, C.; Yin, X.; Fei, Z.; Wu, Q.; Chen, K. Transcriptome Analysis Provides Insights into the Regulation of Metabolic Processes during Postharvest Cold Storage of Loquat (Eriobotrya japonica) Fruit. Hortic. Res. 2019, 6, 49. [Google Scholar] [CrossRef]
- Lam, K.C.; Ibrahim, R.K.; Behdad, B.; Dayanandan, S. Structure, Function, and Evolution of Plant O-Methyltransferases. Genome 2007, 50, 1001–1013. [Google Scholar] [CrossRef]
- Carpita, N.C.; Gibeaut, D.M. Structural Models of Primary Cell Walls in Flowering Plants: Consistency of Molecular Structure with the Physical Properties of the Walls during Growth. Plant J. 1993, 3, 1–30. [Google Scholar] [CrossRef]
- Arbaisah, S.M.; Asbi, B.A.; Junainah, A.H.; Jamilah, B. Purification and Properties of Pectinesterase from Soursop (Anona muricata) Pulp. Food Chem. 1997, 59, 33–40. [Google Scholar] [CrossRef]
- Badrie, N.; Schauss, A.G. Soursop (Annona muricata L.): Composition, Nutritional Value, Medicinal Uses, and Toxicology. In Bioactive Foods in Promoting Health; Elsevier: Amsterdam, The Netherlands, 2010; pp. 621–643. [Google Scholar] [CrossRef]
- Amos, R.A.; Mohnen, D. Critical Review of Plant Cell Wall Matrix Polysaccharide Glycosyltransferase Activities Verified by Heterologous Protein Expression. Front. Plant Sci. 2019, 10, 915. [Google Scholar] [CrossRef]
- Payasi, A.; Mishra, N.N.; Chaves, A.L.S.; Singh, R. Biochemistry of Fruit Softening: An Overview. Physiol. Mol. Biol. Plants 2009, 15, 103–113. [Google Scholar] [CrossRef]
- Prasanna, V.; Prabha, T.N.; Tharanathan, R.N. Fruit Ripening Phenomena–An Overview. Crit. Rev. Food Sci. Nutr. 2007, 47, 231–258. [Google Scholar] [CrossRef]
- Molina-Hidalgo, F.J.; Franco, A.R.; Villatoro, C.; Medina-Puche, L.; Mercado, J.A.; Hidalgo, M.A.; Monfort, A.; Caballero, J.L.; Muñoz-Blanco, J.; Blanco-Portales, R. The Strawberry (Fragariaxananassa) Fruit-Specific Rhamnogalacturonate Lyase 1 (FaRGLyase1) Gene Encodes an Enzyme Involved in the Degradation of Cell-Wall Middle Lamellae. J. Exp. Bot. 2013, 64, 1471–1483. [Google Scholar] [CrossRef]
- Berumen-Varela, G.; Ochoa-Jiménez, V.-A.; Burgara-Estrella, A.; Trillo-Hernández, E.-A.; Ojeda-Contreras, Á.-J.; Orozco-Avitia, A.; Rivera-Domínguez, M.; Troncoso-Rojas, R.; Báez-Sañudo, R.; Datsenka, T.; et al. Functional Analysis of a Tomato (Solanum lycopersicum L.) Rhamnogalacturonan Lyase Promoter. J. Plant Physiol. 2018, 229, 175–184. [Google Scholar] [CrossRef] [PubMed]
- Jiménez-Bermudez, S.; Redondo-Nevado, J.; Munoz-Blanco, J.; Caballero, J.L.; López-Aranda, J.M.; Valpuesta, V.; Pliego-Alfaro, F.; Quesada, M.A.; Mercado, J.A. Manipulation of Strawberry Fruit Softening by Antisense Expression of a Pectate Lyase Gene. Plant Physiol. 2002, 128, 751–759. [Google Scholar] [CrossRef] [PubMed]
- Ochoa-Jiménez, V.-A.; Berumen-Varela, G.; Burgara-Estrella, A.; Orozco-Avitia, J.-A.; Ojeda-Contreras, Á.-J.; Trillo-Hernández, E.-A.; Rivera-Domínguez, M.; Troncoso-Rojas, R.; Báez-Sañudo, R.; Datsenka, T.; et al. Functional Analysis of Tomato Rhamnogalacturonan Lyase Gene Solyc11g011300 during Fruit Development and Ripening. J. Plant Physiol. 2018, 231, 31–40. [Google Scholar] [CrossRef]
- Wang, D.; Yeats, T.H.; Uluisik, S.; Rose, J.K.C.; Seymour, G.B. Fruit Softening: Revisiting the Role of Pectin. Trends Plant Sci. 2018, 23, 302–310. [Google Scholar] [CrossRef]
- Osorio, S.; Scossa, F.; Fernie, A. Molecular Regulation of Fruit Ripening. Front. Plant Sci. 2013, 4, 198. [Google Scholar] [CrossRef]
- Houston, K.; Tucker, M.R.; Chowdhury, J.; Shirley, N.; Little, A. The Plant Cell Wall: A Complex and Dynamic Structure as Revealed by the Responses of Genes under Stress Conditions. Front. Plant Sci. 2016, 7, 984. [Google Scholar] [CrossRef]
- Paniagua, C.; Posé, S.; Morris, V.J.; Kirby, A.R.; Quesada, M.A.; Mercado, J.A. Fruit Softening and Pectin Disassembly: An Overview of Nanostructural Pectin Modifications Assessed by Atomic Force Microscopy. Ann. Bot. 2014, 114, 1375–1383. [Google Scholar] [CrossRef]
- Leclercq, J.; Adams-Phillips, L.C.; Zegzouti, H.; Jones, B.; Latché, A.; Giovannoni, J.J.; Pech, J.-C.; Bouzayen, M. LeCTR1, a Tomato CTR1-like Gene, Demonstrates Ethylene Signaling Ability in Arabidopsis and Novel Expression Patterns in Tomato. Plant Physiol. 2002, 130, 1132–1142. [Google Scholar] [CrossRef]
- Shakeel, S.N.; Gao, Z.; Amir, M.; Chen, Y.-F.; Rai, M.I.; Haq, N.U.; Schaller, G.E. Ethylene Regulates Levels of Ethylene Receptor/CTR1 Signaling Complexes in Arabidopsis Thaliana. J. Biol. Chem. 2015, 290, 12415–12424. [Google Scholar] [CrossRef]
- AOAC. Association of Official Analytical Chemists; AOAC: Rockville, MD, USA, 2005. [Google Scholar]
- Andrews, S. FastQC: A Quality Control Tool for High Throughput Sequence Data; Babraham Institute: Cambridge, UK, 2010; p. 560. [Google Scholar]
- Bolger, A.M.; Lohse, M.; Usadel, B. Trimmomatic: A Flexible Trimmer for Illumina Sequence Data. Bioinformatics 2014, 30, 2114–2120. [Google Scholar] [CrossRef]
- Grabherr, M.G.; Haas, B.J.; Yassour, M.; Levin, J.Z.; Thompson, D.A.; Amit, I.; Adiconis, X.; Fan, L.; Raychowdhury, R.; Zeng, Q. Full-Length Transcriptome Assembly from RNA-Seq Data without a Reference Genome. Nat. Biotechnol. 2011, 29, 644–652. [Google Scholar] [CrossRef]
- Langmead, B.; Salzberg, S.L. Fast Gapped-Read Alignment with Bowtie 2. Nat. Methods 2012, 9, 357–359. [Google Scholar] [CrossRef]
- Bryant, D.M.; Johnson, K.; DiTommaso, T.; Tickle, T.; Couger, M.B.; Payzin-Dogru, D.; Lee, T.J.; Leigh, N.D.; Kuo, T.-H.; Davis, F.G.; et al. A Tissue-Mapped Axolotl De Novo Transcriptome Enables Identification of Limb Regeneration Factors. Cell Rep. 2017, 18, 762–776. [Google Scholar] [CrossRef]
- Finn, R.D.; Clements, J.; Eddy, S.R. HMMER Web Server: Interactive Sequence Similarity Searching. Nucleic Acids Res. 2011, 39, W29–W37. [Google Scholar] [CrossRef]
- Petersen, T.N.; Brunak, S.; Von Heijne, G.; Nielsen, H. SignalP 4.0: Discriminating Signal Peptides from Transmembrane Regions. Nat. Methods 2011, 8, 785–786. [Google Scholar] [CrossRef]
- Krogh, A.; Larsson, B.; Von Heijne, G.; Sonnhammer, E.L. Predicting Transmembrane Protein Topology with a Hidden Markov Model: Application to Complete Genomes. J. Mol. Biol. 2001, 305, 567–580. [Google Scholar] [CrossRef]
- Lagesen, K.; Hallin, P.; Rødland, E.A.; Stærfeldt, H.-H.; Rognes, T.; Ussery, D.W. RNAmmer: Consistent and Rapid Annotation of Ribosomal RNA Genes. Nucleic Acids Res. 2007, 35, 3100–3108. [Google Scholar] [CrossRef]
- Li, B.; Dewey, C.N. RSEM: Accurate Transcript Quantification from RNA-Seq Data with or without a Reference Genome. BMC Bioinform. 2011, 12, 371–379. [Google Scholar] [CrossRef]
- Robinson, M.D.; McCarthy, D.J.; Smyth, G.K. EdgeR: A Bioconductor Package for Differential Expression Analysis of Digital Gene Expression Data. Bioinformatics 2010, 26, 139–140. [Google Scholar] [CrossRef]
- Young, M.D.; Wakefield, M.J.; Smyth, G.K.; Oshlack, A. Gene Ontology Analysis for RNA-Seq: Accounting for Selection Bias. Genome Biol. 2010, 11, 1–12. [Google Scholar] [CrossRef]
- Xie, C.; Mao, X.; Huang, J.; Ding, Y.; Wu, J.; Dong, S.; Kong, L.; Gao, G.; Li, C.-Y.; Wei, L. KOBAS 2.0: A Web Server for Annotation and Identification of Enriched Pathways and Diseases. Nucleic Acids Res. 2011, 39, W316–W322. [Google Scholar] [CrossRef]
- Untergasser, A.; Cutcutache, I.; Koressaar, T.; Ye, J.; Faircloth, B.C.; Remm, M.; Rozen, S.G. Primer3—New Capabilities and Interfaces. Nucleic Acids Res. 2012, 40, e115. [Google Scholar] [CrossRef] [PubMed]
- Livak, K.J.; Schmittgen, T.D. Analysis of Relative Gene Expression Data Using Real-Time Quantitative PCR and the 2−ΔΔCT Method. Methods 2001, 25, 402–408. [Google Scholar] [CrossRef] [PubMed]









| Annotation Results | Unique Number of Sequences | Total Number of Sequences |
|---|---|---|
| Protein hits (BLASTx-Uniref90) | 132,770 | 5,598,731 |
| Protein hits (BLASTx-Uniprot/Swissprot) sprot_Top_BLASTX_hit | 104,280 | 4,673,452 |
| GO (BLASTx) gene_ontology_BLASTX | 11,829 | 4,483,769 |
| eggNOG | 5699 | 4,042,793 |
| KGG | 18,287 | 3,902,577 |
| TmHMM | 81,118 | 3,55,812 |
| Protein hits (BLASTp-Uniref90) | 136,059 | 2,31,177 |
| Protein hits (BLASTp-Uniprot/Swissprot) sprot_Top_BLASTP_hit | 94,538 | 1,55,333 |
| GO (BLASTp) gene_ontology_BLASTP | 13,307 | 149,975 |
| Pfam | 77,368 | 125,655 |
| GO Pfam gene_ontology_Pfam | 2388 | 78,880 |
| SignalP | 5579 | 47,554 |
| RNAMMER | 30 | 442 |
| GO ID | GO Annotation | Corrected p-Value | ||||
|---|---|---|---|---|---|---|
| 28 °C ± 2 °C | 15 °C ± 2 °C | |||||
| Day 3 | Day 6 | Day 3 | Day 6 | Day 9 | ||
| GO:0042545 | cell wall modification | 1.28 × 10−10 | 1.33 × 10−11 | 2.71 × 10−8 | 6.42 × 10−3 | 5.65 × 10−4 |
| GO:0071555 | cell wall organization | 1.45 × 10−10 | 2.03 × 10−11 | 2.20 × 10−7 | 1.48 × 10−2 | 1.93 × 10−3 |
| GO:0071554 | cell wall organization or biogenesis | 4.52 × 10−10 | 7.37 × 10−11 | 4.89 × 10−7 | 2.12 × 10−2 | 3.213 × 10−3 |
| GO:0005618 | cell wall | 5.67 × 10−10 | 7.05 × 10−10 | 1.025 × 10−7 | 5.44 × 10−4 | 1.83 × 10−4 |
| GO:0030599 | pectinesterase activity | 1.28 × 10−10 | 1.33 × 10−11 | 2.71 × 10−8 | 6.42 × 10−3 | 5.65 × 10−4 |
| GO:0004650 | polygalacturonase activity | 2.45 × 10−8 | 1.81 × 10−12 | 2.88 × 10−7 | 6.40 × 10−6 | 4.24 × 10−7 |
| GO:0000272 | polysaccharide catabolic process | 1.03 × 10−5 | 2.33 × 10−5 | 3.42 × 10−6 | 4.50 × 10−5 | 3.06 × 10−5 |
| GO:0005976 | polysaccharide catabolic process | 1.26 × 10−3 | 5.58 × 10−5 | 2.57 × 10−4 | 2.89 × 10−5 | 5.45 × 10−4 |
| GO:0046351 | disaccharide biosynthetic process | 3.00 × 10−4 | 3.71 × 10−6 | 5.30 × 10−5 | 4.26 × 10−4 | 5.25 × 10−4 |
| GO:0005984 | disaccharide metabolic process | 3.35 × 10−5 | 2.66 × 10−9 | 6.99 × 10−4 | 2.53 × 10−5 | 3.13 × 10−5 |
| GO:0004553 | hydrolase activity, hydrolyzing O-glycosyl compounds | 5.49 × 10−24 | 1.25 × 10−30 | 3.39 × 10−15 | 3.99 × 10−16 | 3.36 × 10−15 |
| GO:0016798 | hydrolase activity, acting on glycosyl bonds | 3.91 × 10−23 | 1.19 × 10−29 | 9.95 × 10−15 | 3.40 × 10−15 | 2.69 × 10−14 |
| Gene Name | Sequence (5′–3′) | Amplicon Size (bp) |
|---|---|---|
| EDR1 | Fw: TTTTGGCAGACAGTGTGGGT | |
| Rv: TCAGATGGGATAAGCGTGCC | 151 | |
| Probe: GGTTGATCAAAGGGCAGCAA | ||
| EXP4 | Fw: GAGGACGGATTGGATGGCTA | |
| Rv: TCGGAAGGAGAGAGACTGGG | 88 | |
| Probe: CAGAACAGGCAGTCGAACG | ||
| PL15 | Fw: GGACAATGGCTGACGGTGAT | |
| Rv: TGCATCTACAAGGCCATCGG | 101 | |
| Probe: ATCACTGCTCCCTCTCCAAC | ||
| PME2 | Fw: GCCGGTCTCTCCCTGTAAAC | |
| Rv: TAAGGCTCCATCCGAATCGC | 80 | |
| Probe: CATGTAGGATGCCATTGCCA |
Publisher’s Note: MDPI stays neutral with regard to jurisdictional claims in published maps and institutional affiliations. |
© 2022 by the authors. Licensee MDPI, Basel, Switzerland. This article is an open access article distributed under the terms and conditions of the Creative Commons Attribution (CC BY) license (https://creativecommons.org/licenses/by/4.0/).
Share and Cite
Palomino-Hermosillo, Y.A.; Berumen-Varela, G.; Ochoa-Jiménez, V.A.; Balois-Morales, R.; Jiménez-Zurita, J.O.; Bautista-Rosales, P.U.; Martínez-González, M.E.; López-Guzmán, G.G.; Cortés-Cruz, M.A.; Guzmán, L.F.; et al. Transcriptome Analysis of Soursop (Annona muricata L.) Fruit under Postharvest Storage Identifies Genes Families Involved in Ripening. Plants 2022, 11, 1798. https://doi.org/10.3390/plants11141798
Palomino-Hermosillo YA, Berumen-Varela G, Ochoa-Jiménez VA, Balois-Morales R, Jiménez-Zurita JO, Bautista-Rosales PU, Martínez-González ME, López-Guzmán GG, Cortés-Cruz MA, Guzmán LF, et al. Transcriptome Analysis of Soursop (Annona muricata L.) Fruit under Postharvest Storage Identifies Genes Families Involved in Ripening. Plants. 2022; 11(14):1798. https://doi.org/10.3390/plants11141798
Chicago/Turabian StylePalomino-Hermosillo, Yolotzin Apatzingan, Guillermo Berumen-Varela, Verónica Alhelí Ochoa-Jiménez, Rosendo Balois-Morales, José Orlando Jiménez-Zurita, Pedro Ulises Bautista-Rosales, Mónica Elizabeth Martínez-González, Graciela Guadalupe López-Guzmán, Moisés Alberto Cortés-Cruz, Luis Felipe Guzmán, and et al. 2022. "Transcriptome Analysis of Soursop (Annona muricata L.) Fruit under Postharvest Storage Identifies Genes Families Involved in Ripening" Plants 11, no. 14: 1798. https://doi.org/10.3390/plants11141798
APA StylePalomino-Hermosillo, Y. A., Berumen-Varela, G., Ochoa-Jiménez, V. A., Balois-Morales, R., Jiménez-Zurita, J. O., Bautista-Rosales, P. U., Martínez-González, M. E., López-Guzmán, G. G., Cortés-Cruz, M. A., Guzmán, L. F., Cornejo-Granados, F., Gallardo-Becerra, L., Ochoa-Leyva, A., & Alia-Tejacal, I. (2022). Transcriptome Analysis of Soursop (Annona muricata L.) Fruit under Postharvest Storage Identifies Genes Families Involved in Ripening. Plants, 11(14), 1798. https://doi.org/10.3390/plants11141798

