You are currently viewing a new version of our website. To view the old version click .
ISPRS International Journal of Geo-Information
  • Article
  • Open Access

7 November 2017

Working with Open BIM Standards to Source Legal Spaces for a 3D Cadastre

,
,
and
1
Faculty of Geosciences, Universiteit Utrecht, Willem C. van Unnikgebouw, Heidelberglaan 2, 3584 CS Utrecht, The Netherlands
2
Faculty of Architecture and the Built Environment, TU Delft, Julianalaan 134, 2628 BL Delft, The Netherlands
3
Faculty of Architecture, RWTH Aachen University, Templergraben 55, 52062 Aachen, Germany
4
Department of the Built Environment, TU Eindhoven, Vertigo Building, De Wielen, P.O. Box 513, 5600 MB Eindhoven, The Netherlands
This article belongs to the Special Issue Research and Development Progress in 3D Cadastral Systems

Abstract

Much work has already been done on how a 3D Cadastre should best be developed. An inclusive information model, the Land Administration Model (LADM ISO 19152) has been developed to provide an international framework for how this can best be done. This conceptual model does not prescribe the technical data format. One existing source from which data could be obtained is 3D Building Information Models (BIMs), or, more specifically in this context, BIMs in the form of one of buildingSMART’s open standards: the Industry Foundation Classes (IFC). The research followed a standard BIM methodology of first defining the requirements through the use of the Information Delivery Manual (IDM ISO29481) and then translating the process described in the IDM into technical requirements using a Model View Definition (MVD), a practice to coordinate upfront the multidisciplinary stakeholders of a construction project. The proposed process model illustrated how the time it takes to register 3D spatial units in a Land Registry could substantially be reduced compared to the first 3D registration in the Netherlands. The modelling of an MVD or a subset of the IFC data model helped enable the creation and exchange of boundary representations of topological objects capable of being combined into a 3D legal space overview map.

1. Introduction

1.1. Orientation

The Twenty-first Century is the century of Smart Cities, cities which are mapped to the last detail and which are used by a broad tapestry of stakeholders for seamless communication throughout the lifecycle of buildings (or other constructions) and cities at every level. Smart Cities are mapped in 3D and have buildings designed and managed by means of Building Information Models (BIMs). The mapping of buildings into 3D BIMs needs a 3D Cadastre or Land Registry [1] to complement it with respect to the legal status of the objects, land, and space, whereas the BIM primarily deals with a building as a decomposition of physical elements from an engineering perspective. While this need has long been acknowledged in the densely-populated countries (areas), the Cadastral map remains based on two dimensions, although, in reality, property units include both height and depth. Creating a 3D system, as is being pioneered in several countries around the world, would have many advantages [2,3]. One simple, cost-effective way to achieve a 3D Cadastre could be to adapt or design a development workflow from which it is possible to (re-)use information from existing BIMs to create 3D parcels.
Section 1 of this paper further introduces the reader to BIM and 3D Cadastres, respectively, and to the various open standards, which would be used to achieve the goal of reusing data. Section 2 looks at the methodology used. In Section 3, a collaborative workflow and two use cases are detailed. Section 4 contains our main conclusions and suggestions for future work.

1.2. A Background to BIM

The Building Information Council of the Netherlands (BIR) and the Dutch BIM Gateway (BIMLoket) define BIM as follows:
  • Firstly, as the Building Information Model. This is a digital representation of how a (physical) building (including its facilities) is designed, is realized, and how it ends up.
  • Secondly, Building Information Modelling places more emphasis on the process, both alone and in partnership. It is about working independently and cooperatively on building projects with the help of exchanging/sharing digital information models [4].
These two aspects of BIM have been developed by the industry with the aim of ‘bringing the numerous threads of different information used in construction into a single environment’ [5]. In turn, the need for many—often paper-based—documents is either eliminated or reduced by exchanging digital documents. BIM is also used to improve communication between parties. When it is used properly, good quality information, which can be understood by all, is on hand when it is needed. This is something that improves the construction process overall.
The world of BIM encompasses proprietary BIM such as the products produced by Bentley or Autodesk and open BIM, represented by buildingSMART. buildingSMART’s BIM standards, which are used in this research, are the buildingSMART Data Dictionary or International Framework of Dictionaries (IFD), the Information Delivery Manual (IDM), the Industry Foundation Classes (IFC) and the Model View Definition (MVD).
It should be noted that commercial products are increasingly supporting open BIM standards. The two standards used in particular in this article are the Information Delivery Manual (IDM) and the IFC (Industry Foundation Class). The IDM is a methodology used to capture and specify processes and information flow during the lifecycle of a facility [5]. The creation and maintenance of a facility, for example a complex construction project, involves many different participants. Knowing what information needs to be communicated between them and when is important. The IDM Part 1 makes use of Business Process Modelling Notation (BPMN) and templates for Exchange Requirements in order to facilitate this process.
The IFC is a set of object definitions and exchange formats that promote interoperability between different platforms and that are used to transport data [6]. They promote interoperability within the industry as well. The Lakeside Restaurant data set (see Section 3.3.2 for more details), for example, was made using Autodesk’s Revit and then made available to all using the IFC standard. This standard allows it to be imported back into Revit and into many other applications as well, especially into coordination tools that can aggregate IFC models from various sources into a single comprehensive view.
Complementing these standards are the MVD, which details which objects are required within a specific context, their required attributes, and the possible values for these attributes, all defined as a subset of the IFC schema. The IFD is a data dictionary that underpins building processes by mapping multilingual terms, their attributes, and their relationships [6].

1.3. Background 3D Cadastre

Land administration involves maintaining a cadastral mapping agency and a Land Titles office or Land Registry. In some countries, these roles are maintained by a single organization; in others they are separate. The organizations involved are considered the governmental authority in each region or country where they administer land. As such, they have a pivotal role in the Smart City concept as a coordinating institution. It makes sense, therefore, that, where possible, data from these organisations should be managed and maintained through the use of semantically rich 3D Models. This will bring it in line with other developments in this field, for example BIM. Not only would it bring it in line, but reusing the rich content of BIM models based on open exchange standards would save on costs and provide an interoperable result. For instance, BIM geometry could be reused for 3D Cadastral parcels, or, the other way around, Cadastral maps could be seamlessly imported into authoring environments at project initiation. A considerable increase in property values, both public and private, means that a clearer picture with relation to their property Rights, Restrictions, and Responsibilities (RRR)—the 3D RRRs of the Cadastral world [3,7]—is needed. For example, a 3D spatial representation derived from a BIM of an apartment spread across multiple rooms but belonging to one owner could bring clarity to ensuing legal issues.
The term RRR can be further explained as follows: ‘rights’ usually refers to property ownership but can also refer to land use; ‘restrictions’ refers to situations such as a building being a listed one and that it has to be painted a certain colour or to the existence of public access across a property. ‘Responsibilities’ is more difficult to define but could refer to the fact that 24-h access needs to be given to a water main underneath a property.
While BIM could be used to provide the geometry for a 3D Cadastre, the spaces themselves can be different from those defined by the BIM. While BIMs work with complex physical spaces, for example the rooms, corridors, walls, and floors of a building, the legal space needs to work with only one space for a single property. This is despite this space containing a number of physical spaces (rooms) or parts of physical spaces (to the middle of the wall space). In this new legal space, the boundary surface binds and defines the size of the spatial unit and thus the right that an entity such as an owner can claim on it. This new legal space can be amply represented in open BIM exchange models.
A further example is the space that might need to be left around a pipe. Imagine a pipe situated at the bottom of someone’s garden. The title deed specifies a restriction. This restriction is that nothing can be built over the pipe so that access can always be gained to it. Thus the legal space is not the pipe itself but an extended space around it.
While BIM models physical infrastructure, the Land Administration Domain Model (LADM) works from the perspective of legal spaces. Its focus is on the “rights, responsibilities and restrictions which affect land or water and that land’s geometrical components” [1]. The LADM International Organization for Standardization (ISO) 19152 is an open standard, which has been adopted by the International Organisation for Standardisation (ISO). The LADM is a conceptual or information model but is not a data product specification. Thus, it does not detail how to deal with what it describes in practice, nor does it provide any region-specific solutions. For example, it does not provide any encoding during exchange using EXtensible Markup Language (XML) or data storage in a database. It is a ‘descriptive standard’ rather than a ‘prescriptive standard’ [1]. Part of the challenge of extracting data from BIM for use in a 3D Cadastre is mapping the IFC information model to the LADM.
Two parts of the LADM were relevant for this paper; the first was the spatial unit package, illustrated below in Figure 1, and the second was the surveying and representation package, which is associated with the spatial unit package. The spatial unit package covers many eventualities. A spatial unit group, for instance, is the grouping of spatial units into an administrative zone such as a municipality or canton. A spatial unit level, by contrast, is “a collection of spatial units with a geometric and/or topological and/or thematic coherence”[6].
Figure 1. Land Administration Domain Model (LADM): Spatial Unit Package [1].
The LADM is a conceptual model, which has suggested geometry but no associated exchange format. This suggested geometry is found in the surveying and representation package. The most relevant entities from the LADM (with prefix LA_) and their attributes (with prefix GM_ for geometry) were LA_Point (GM_Point), LA_BoundaryFaceString (GM_Multicurve), and LA_BoundaryFace (GM_Multisurface).

1.4. Background: The Environs Act

Just like other countries around the world, the Netherlands is working towards a 3D Map of its legal spaces but has yet to realise it completely. Within the same organization—the Kadaster—moves are afoot to revamp the Large Scale Topographical Map (Basisregistratie Grootschalige Topografie (BGT)) of the Netherlands. This map is a digital map, which illustrates buildings, roads, water, railway lines, and vegetation simply and clearly. It is the result of the cooperative efforts of the municipalities, provinces, water companies, the Ministry of Industry and Trade (Economische Zaken -EZ), the Ministry of Defence, the organization that administers the railways (Prorail), and the organisation that administers infrastructure (Rijkswaterstaat). Each member of the group is responsible for a section of the digital map [8].
The revamp of the Large-Scale Topographical Map (BGT) is being completed within the legal framework of a revolutionary law; the Omgevingswet or ‘Environs Act’. This act is replacing tens of other laws and hundreds of regulations with the aim of simplifying the system and making it more user-friendly. Concurrently, the management and development of water, air, soil, the natural environment, infrastructure, buildings, and cultural heritage will be able to be done more efficiently and effectively.
A key part of this process is the incorporation of IFC files into the system. These will be collected from building and address registrations managed by municipalities under the Basis Registraties Adressen en Gebouwen (BAG) or the ‘Registration of Buildings and Addresses’ law. The number of BIMs being created within the Netherlands is steadily increasing. At this point, buildings and other constructions such as infrastructure, which cost €10,000,000 and above, are being designed using a BIM [9]. The adoption of BIM is a process that was stimulated rather than hindered by the recession, which began in 2008 [9]. The increasing use of BIM has been as a result of market forces in an attempt to reduce costs, rather than a government mandate, and has occurred in spite of—rather than because of—European and national efforts to stimulate the use of open standards.
A further factor at play is the presence of novel integrated financing forms for building development, including options for maintenance contracts for the operation phase of the building, with the aim that integrated objectives and longer-term shared responsibilities result in a better quality building. If this DBFMO (Design Build Finance Maintain Operate) contract involves a BIM, then this could entail that the BIM is maintained and updated during the operation phase of the building. Experience in the Netherlands has shown [9] that, while the maintenance can be contracted out to a maintenance company, it is wiser if the BIM itself remains the property of the building owner or owners. A maintained BIM is of interest to a 3D Cadastre as it means that new 3D information can be obtained and the registration updated when the building or any part of it changes.
A point key to this discussion is that, while the current land registry system legally encompasses the idea that the owner of a spatial unit or land parcel is the owner of the space above it and that below it—its height and depth—it neither visualises nor fixes these boundaries. Put simply, while the Map of Legal Spaces (Kadastrale Kaart) works in reality with 3D spaces, it visualises and fixes them in 2D. It would be beneficial to all involved if the reality matched how it was recorded in the system.
Unfortunately, although it would provide many benefits, there could be high costs, not only with regards to setting the system, but also to maintaining it [10]. The complexity of geometrical and topological operations is obviously much higher on 3D volumes than it is on 2D parcels [11]. The data would need to be surveyed and then entered into the database. It would then need to be updated whenever any changes occurred to the property. The more detail in which a property is recorded, the larger the likelihood that changes to the property could require changes to the representation in the Cadastral system. For example, the addition of a dormer window does not change the footprint but does change the 3D volume.

1.5. First 3D Cadastral Registration in The Netherlands

One interim step, which has recently occurred and which was reported in the Dutch newspaper the Volkskrant [12], has been the submission of 3D visualisations to the Kadaster. This 3D information has been made accessible via a (direct) link to the Cadastral map [2]. These visualisations are of the newly-completed railway station in Delft. The station, which included offices, the station itself, and a tunnel, has multiple owners (NS Vastgoed, Railinfratrust, Gemeente Delft), whose ownership was illustrated by different 3D spaces delineated by colour.
This 3D interactive PDF was, however, not part of a 3D topological map of legal spaces but an addition to the current 2D registration. Its ground-breaking registration took two years to be finalised [13] because the registration was initially completed in 2D and then reworked to include 3D information [2]. If the initial registration had been accompanied from the beginning by a 3D legal space together with the design, it would have been completed in a matter of weeks rather than years [13]. Clearly, requiring that the registration be begun in 3D rather than 2D would be a more efficient workflow.

1.6. Generalising the IFC: Nagel

A BIM IFC file is semantically complex and relies largely on the use of solids formed in a different way to those found in GIS files [14,15]. One established form of research is building a conversion function from the IFC to CityGML. This began with Nagel [16] but has been extended by others, including Donkers [17]. As CityGML works from a foundation of GIS, there are parallels with what a 3D topological database would require. A key premise is to generalise, a concept taken from the world of cartography [18]. Nagel generalised IFC files in several different ways, including extruding a footprint, and then building a more complex representation, extruding from different stories of the building. The research documented in this paper worked with the first approach.

1.7. Comparing Three Types of BIM-Based Models for Managing 3D Ownership Interests in Multi-Level Buildings: Atazadeh et al.

There are several parallels between this paper and that listed above [19]. Firstly, the Australian research also looked at complex multi-level use rights with an apartment building example. The apartment had two or more single dwellings, with a single lot such as a staircase of foyer being common property. Their research explored three distinct hree Types of BIM-Based Models for Managing 3D Owne-based representations, either physical or legal or both combined. The apartment was annotated with details such as ownership.
IFC classes can encompass spaces with physical and virtual boundaries [20]. A physical boundary coincides with a physical element that delineates the space, such as a wall. A virtual boundary can exist where a section of a room has a different functional character such as an open kitchen attached to a living room [20]. Furthermore, a collection of spaces can be grouped into a zone (IfcZone, IfcSpatialZone) to define additional characteristics to a cluster of spaces. While the spaces within a zone are generally positioned adjacent to one another, they do not have to be [20]. Legal spaces can also be made up of many different volumes, which makes these spaces and zones of interest in the context of a 3D Cadastre. IFC space boundaries can be defined at different levels. First level space boundaries form simply a shell of the accessible space, excluding bounding volumes, with no references to spaces outside of it. A second level space boundary, however, does reference and aligns with the space on the other side of the bounding element [20] and, therefore, relates to the concept of a composite solid, a collection of solids glued together at overlapping faces.
The space boundaries used by [19] were presumably first level boundaries. By comparison, a key goal of our research was to find topological boundary resources within the IFC model. In further contrast to our research, the mapping between the IFC and the LADM appears to have been completed based on the .ifc files generated from the Autodesk Revit software used to build the apartment. This contrasts with our methodology, wherein we first mapped and then built objects that conformed to the mapping. As has been noted [19], there are inconsistency issues between the .ifc files generated by different forms of software. This means that working with first level space boundaries in another piece of software can result in boundaries being defined using other geometry definitions, which could hinder the data exchange process.

2. Materials and Methods

The problem which needed to be solved in this research project was how to bridge the divide between BIM and GIS and to derive GIS object from BIM files. This was done within a theoretical context from the geomatic engineering domain that Smart Cities based on interoperable urban infrastructures show greater efficiency [21]. While the aim of this theoretical context–the Dutch government’s desire to find automated solutions to help govern more cost-effectively and sustainably–overlaps with that of the Internet of Things for Smart Cities, it did not involve Internet of Things [22].
The two worlds of BIM and GIS have traditionally been separate although there is overlap in their approach to spatial data. One essential difference relevant for this paper, for example, was that BIM coordinates are generally local while GIS coordinates are often geo-referenced [23]. The overlap can be seen in the fact that there is provision made in the IFC for geographical coordinates [6].
Our research combined what could be seen as a classic GIS and a classic BIM methodologies, again, however, with overlap. The GIS methodology involved creating a conversion function. Its steps included; studying other conversion functions, choosing use cases, listing model requirements, mapping one data set to another, making a database schema, implementing the mapped data and the conversion and validation function in a prototype environment, testing it using the use cases and then evaluating the process. An essential part of the process was finding suitable data to begin. This is the methodology with which this research project began but which was adapted to become an extraction function within the context of a BIM methodology due to both the complexity of the problem and its cross-disciplinary nature.
The BIM methodology began with a requirements definition which is analogous with the first three steps of the GIS methodology (studying existing functions, choosing use cases, listing model requirements). This requirements definition was made first by listing model requirements such as the objects needing to be both topological and have boundary representation but also that they should be validated, include location information, and have a 3D complex ID.
Part of the requirements definition involved putting the requirements into a wider framework. When and how the data should be obtained was detailed by designing a workflow in Business Process Modelling Notation (BPMN) from an open BIM Information Delivery Manual (IDM). While stipulating the model requirements and data modelling [24] is common GIS methodology, the design of a workflow to put the prototype into a wider context and to formally outline responsibilities by means of process modelling is, to the authors’ best knowledge, new. The addition of this multi-actor workflow focused on streamlining communication for an information infrastructure currently being developed in the Netherlands and was a new scientific contribution. Part of its innovatory nature was its use of open standards such as the IFC for the encoding of BIM and the LADM for land administration semantics.
A Model View Definition (MVD) was the next step in our process. The need to first define a subset of a model before mapping can begin arises from the comparatively large size and complexity of the IFC. Not only does it have more than 800 entities, but there are many ways of associating them. This is illustrated by the three different forms of topological boundary representation suggested for use to fulfil the requirements definition; a shell-based surface model, polygonal bounded half space, and faceted boundary representation. Note that the IFC schema defines many more forms of representation items such as trees of Boolean operands, free-form double curved b-spline surfaces, and a variety of sweeps and extrusions.
A key part of our approach was to stay within the resources of the IFC’s common schema and not try to extend the model further. This is the approach favoured within the world of IFC as it saves considerable time and money and promotes interoperability. This last is because there is a greater likelihood that software will recognise well-established rather than new IFC entities.
Once the MVD had been made, the resulting data model was mapped to the LADM. While the LADM is a data schema, albeit a conceptual one, drawn in Unified Modelling Language, the IFC is not. It is, rather, illustrated in the Standard for the Exchange of Product Data (STEP) [6]. STEP is not a diagram which models the design of a database. While a model view definition can be created by selecting which entities are of most use in a certain situation, what is created is not a view of a database which can then be queried but rather a set of requirements which narrows the scope of a schema. To build a database from IFC data, STEP files would need to be converted into another format.
Several use cases were then created which conformed to the model requirements and the MVD. This was done in the first instance by programming and in the second instance with proprietary BIM software. The object was first made and then exported as an IFC space object with boundary representation.
In the world of BIM, validation is often interpreted as the test performed to confirm that use cases conform to the MVD. In the world of GIS, the term validation is more often applied to testing whether objects are closed and do not overlap. Both tests were performed as part of our research.
The problem defined at the beginning of the methodology was to create GIS objects from BIM files. The model view definitions and use cases showed how this can be done. The primary methodology was a BIM one, however important foundations have now been laid for the continuation of the project based on a GIS conversion function methodology. A database schema based on the LADM could be drawn up and the data converted from IFC and further validated in a prototype environment. The objects could then, if required, be accessed via a server.
The materials included sample data obtained from the DURAARK website [25], which came in the form of .ifc files. More specifically, a data set from the British National Building Specification (for further details see Section 3.3.2) [26] was used. The architectural programs used included Autodesk’s Revit and Archicad on a Microsoft Virtual Machine. Code snippets were programmatically created in the IfcOpenShell (http://ifcopenshell.org) software library. The prototype was visualized using the Solibri Model Viewer.

3. Results

The aim of the research was to build a model prototype; the procedure followed the standard BIM methodology outlined in Section 2. To begin with, a requirements definition was conducted and a workflow designed on the basis of it. A mapping between the LADM and the IFC was then made, and two use cases were made to test the MVD, which arose from the mapping.

3.1. Modelling the Collaborative Process with IDM

Just as in many other places in the world, the Dutch government is going digital. A vast information infrastructure is being built with the aim of making the system more efficient but also making it simpler to use. One part of this is the creation of an information infrastructure the Digital System (Digitaal Stelsel) [27]. A part of the Digital System, the Information House Buildings [28] is devoted to the automation of the process of building registrations. The subject of this workflow is leveraging off this process to obtain 3D legal spaces (if required). Please note that this workflow is modelled in the IDM to facilitate communication with the building industry, not to impose the world of BIM on the world of GIS. A BIM model is the product of many parties. At a certain point in time, there is a merging, but this involves the individual parties overlaying their own version with what they have learnt. A true unambiguous and single-source-of-reference complete model of the building may never actually exist. There is also the issue of intellectual property; the individual owners of the BIM may not like their model being generalised. This is taken into account.
A central goal of the presented research is obtaining 3D parcel data from BIMs. A collaborative workflow would support the reuse of BIM data for 3D Cadastre purposes by improving the alignment of activities. Part of the process of gaining a building permit for a building would involve providing the Land Administration System with appropriate legal spaces. This process is illustrated in Business Process Modelling Notation in Figure 2 and Figure 3. With the aim of making this process as clear as possible, text that would usually be referred to the diagram using a number system has been left in the diagram.
Figure 2. Information Delivery Manual (IDM) Workflow: Cadastral Registration by means of a 3D BIM Phase 1.
Figure 3. IDM Workflow: Cadastral Registration by means of a 3D BIM Phase 2.
Someone wanting to build or to renovate a house first seeks advice from the government concerning, for example, what can be built where and to which Cadastral regulations they should adhere. They are also given access to a digital file in IFC format showing what has already taken place. They then set to work on a 3D BIM for the construction. Part of this process is to create several space objects grouped into a zone to represent the legal spaces in the building. These are customised legal space .ifc files for inclusion in the BGT and Kadastrale Kaart. The resulting 3D BIM is tested digitally to see if it conforms to the advice the Land Registry gave in the original file. In addition, an assessment needs to be made as to whether the definition of the legal spaces is in accordance with the physical artefact as designed. A definitive permit is requested, and, when it has been received, the building is then constructed according to the design that has been submitted. During the building process, things change, and the BIM, which serves as the central point for the collaborative building process, changes with it. The ‘as-built’ BIM becomes different to the BIM that was initially submitted to the authorities. These are typically minor changes that occur out of on-site coordination works or material availability among external suppliers. The building is inspected and, where necessary, the Cadastral regulations are enforced. A further issue is that the building may be subdivided and put up for sale in a different manner than was initially communicated. Therefore, the cadastral database needs to have an ‘as sold’ data set for its records as well. Underpinning the entire process is the use of open BIM standards, which ensure that the data can be used by many for a variety of purposes and for a long time.
This workflow has been given in the manner of a BIM open standard (the IDM) to illustrate how different actors should collaborate. Communicating it in this manner could also be helpful when detailing the Cadastral requirements of a building project. This workflow has been modelled on a similar workflow proposed in the Netherlands for obtaining BIM data for building registrations [28,29].

3.2. Mapping the LADM to the IFC

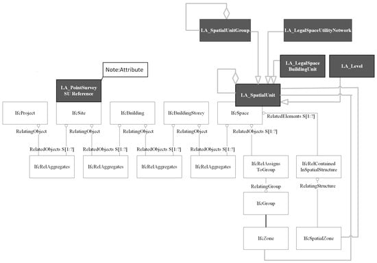
The mapping of the LADM to the IFC has been separated into three parts for easier comprehension; these parts do, however, all connect together. The model in Figure 4 follows the typical IFC schema decomposition structure of an IfcProject, IfcSite, IfcBuilding, and IfcBuildingStorey. While there can only be one IfcProject, there can be multiple sites, buildings, and storeys (ground floor, first floor, etc) within a project. The IfcSite, IfcBuilding, and IfcBuildingStorey hierarchy accommodates this. It is at the IfcSite level that a BIM’s one set of geo references can be found, something which has been mapped to an attribute of the LA_SpatialUnit. The LADM allows a legal space to be pinpointed by one point [1].
Figure 4. Mapping between the LADM and the IFC: Decomposition.
The LA_SpatialUnit has been mapped at the level of IfcSpace. An LA_SpatialUnit can be composed of many things like a utility network; for example, underground pipes but also the plumbing on a major building site. This can be in addition to a LA_LegalSpaceBuildingUnit, an LA Level or an LA Group, all of which are specialisations of LA_SpatialUnit. A space with physical space boundaries can be any of these things, which is why LA_SpatialUnit has been mapped to it. In common with the LA_Spatial Unit, an IfcSpace can also be made up of a number of spaces. While a number of topologically-represented spaces can be stacked in the IFC, they can also be grouped into an IfcZone, if required. A “spatial unit represents…a single or multiple volumes of space”—hence its reflexive relationship in the diagram.” [1]. Because of this, both IfcZone and IfcSpatialZone have been mapped to LA_Spatial Unit.
Two potential options for grouping LA_Spatial Unit are shown in the mapping, IfcZone and IfcSpatialZone. The advantage of an IfcSpatialZone is that each entity “can have its own placement and shape representation”[6]. An IfcZone, by contrast, is a group of IfcSpaces.
The IFC works primarily with solids rather than boundary representation [6,14]. There are many types of solids in the IFC, as befits a model of more than 800 entities. In general, these solids are made by extruding from a circle, rectangle, or polygon, although the IFC also allows many types of boundary representation. While the obvious place to look for these many types is in IfcTopologyResource, IfcGeometricResource can also provide options.
Our research looks at building a topological 3D Cadastre. A further constraint is that land administration databases generally work with simple geometry. This is illustrated by the geometry of the Dutch Kadaster’s database [29]. This database works with polyloops (lijnketens), consisting of straight line segments and circular arcs in 2D. Other curves are used in other countries in exceptional cases. The Dutch database is a topological database, which uses one ‘kaartlijn’ to define the boundary between spatial units.
Four forms of geometric boundary representation have been chosen from the many options provided by the IFC (see Figure 5). The basic building blocks of all of them are points (nodes), edges (straight lines), and surfaces (faces). None of them involve curves, unless they are planar. They are open shell by means of infinite prisms, closed shells, polygonal bounded half-spaces, and faceted boundary representation (brep).
Figure 5. Mapping between the LADM and the IFC: Geometry.
An open shell is a collection of surfaces. It is a topological entity but is not closed. In a Cadastral setting, it may need to be left open at the top or bottom. A closed shell is a space enclosed in a collection of connected faces or surfaces; it encloses a volume and is ‘water tight’. Whereas an open shell has one or more sides missing, thus leaving it open, a closed shell does not. The closed shell is typically part of faceted Boundary Representations (BRep) in the IFC that define a closed volume by providing every bounding face explicitly. This simple form of boundary representation has planar faces and straight edges. The vertices are defined in polygonal loops (IfcPolyLoop), and the edges are implicitly defined as the line segments that span those vertices.
Open and closed Shells and faceted brep can straightforwardly be mapped to the LADM. The cartesian points, which are their most basic building block, map to LA_Point (GM_Point); the polyloops formed from the points equate with LA_BoundaryFaceString (GM_Multicurve) and the connected faces, which edge them (IfcConnectedFaceSet) to LA_BoundaryFace (GM_Multisurface). When these building blocks are put together, they form the open and closed shells with faceted Breps, which represent IfcSpace.
The buildingSMART website describes property sets, modelled in Figure 6, as ”a way to exchange alphanumeric information attached to spaces, building elements and other components” [6]. Property sets are a way to extend the IFC model without changing it at a class level. The property sets work as containers to which individual properties (key-value pairs) can be added This can work within the framework of the common or predefined property sets (p_set), which are included from IFC2*3 [30], a revision of the IFC, onwards. IfcSpace, for example, has several predefined properties (Pset_SpaceCommon). One of these predefined properties, an IfcPropertySingleValue, could be used in conjunction with IfcIdentifier to provide a reference ID for each spatial unit. In this instance (see Figure 6), IfcIdentifier from Pset_SpaceCommon has been mapped to an attribute of LA_LegalSpaceBuildingUnit, suID, which stands for spatial unit identity number.
Figure 6. Mapping between the LADM and the IFC: Properties.
Property sets have been included in the IFC model so that attribute definitions from different disciplines can be internationally standardized at a basic level. The use of Pset_SpaceCommon to provide an identifier is an example of this. Just as the LADM itself can be extended and adapted for regional or national use, so can the IFC. These IFC basic property sets can then be complemented by regional property sets or property sets agreed upon in projects.
Once a Model View Definition (MVD) has been put together, a tool—the IfcDoc tool, which is made freely available on the buildingSMART website—can be used to document it fully. This full documentation can be exported in .mvdxml, allowing an automated interface for importing and exporting software, as well as standardized grammar to assert whether exchanged IFC models comply to the MVD [31]. Instances can then be created within this framework. The IfcDoc tool can be used to create and document, as well as to check that models comply with this framework. In the 3D use case explored in this paper, however, the object (was made in commercial software using the IFC4 Design Transfer View, which allows the inclusion of a larger variety of entity definitions.

3.3. Use Cases

The following use cases illustrate scenarios in which a 3D Land Registry System could be useful.

3.3.1. Scenario 1: Traditional Parcel Columns

The first use case is illustrated in Figure 7. A central principle of land registry systems around the world is that, although a parcel of land or a spatial unit is recorded in 2D, in reality it alludes to a 3D space. Unless there are other rights or restrictions recorded, this space reaches below the 2D representation to the earth’s core and endlessly up into the sky.
Figure 7. A central principle of 2D land registry systems: from the Earth’s core up to infinity [32].
Research has been conducted into how this concept could be geometrically stored in a database. One method would be to take parcels recorded in 2D and convert them into 3D by adding a z-axis [33]. This z-axis would be added to the nodes of each parcel and would be infinite with a maximum of infinity.
Industry Foundation Classes (IFC) models typically document a building artefact by means of a decomposition of three-dimensional volumes. These volumes are referred to as the Body geometry. Current research [33,34] states that a reinterpretation from two-dimensional Cadastral registrations into three-dimensional entities is necessary, either for a transition period in which the Cadastre is migrated or for a hybrid stage in which two-dimensional parcels exist alongside three-dimensional volumes and need to be checked for interferences. For comparison, three approaches to unify 2D parcel data with IFC models are given below. All approaches have the fact that legal spaces are exchanged as an IfcSpace element in common.
In its simplest form, a two-dimensional footprint representation is provided for such a space. This footprint is illustrated first as a snippet of code (Figure 8) and, secondly, as in Figure 9a.
Figure 8. Snippet of IFC illustrating a section of a 2D footprint.
Figure 9. Three ways to represent a traditional parcel column: (a) footprint, (b) open shell with vertices near infinity, (c) the union of two IfcPolygonalBoundedHalfSpaces to represent a prism up to infinity and down to the Earth’s core.
On the one hand, this is a satisfactory solution as it allows a collection of two-dimensional parcels within an IFC file. One advantage of a Cadastral database in which all parcels are recorded as three-dimensional entities is that situations of conflict are immediately apparent as the intersections of three-dimensional parcel volumes. In a database with both two- and three-dimensional parcel volumes, the two-dimensional volumes would need to be interpreted as three-dimensional prisms when conflicting situations were queried for. Therefore, it would be beneficial to look for approaches to encode such an infinite prism in IFC.
EXPRESS, the modelling language in which the IFC schema is defined, differentiates between integer and real number types of arbitrary precision, but the real number type in EXPRESS does not offer a means to encode the concept of infinity. This contrasts with other technical standards to represent floating point numbers such as IEEE 754, which is the prevalent representation of floating point numbers in hardware and software today. Therefore, from a semantic point of view, it is not possible, for example, to state that the Z-coordinate of some vertex lies at infinity. In reality, however, an arbitrary, large number can be chosen that is ‘infinite enough’ for all practical calculations. Geometric modelling kernels often use arbitrarily large values to represent infinity so that transformations on such infinite points are still meaningful. For instance, the geometric modelling kernel Open CASCADE, which is used by various closed and open source IFC software applications, uses 1 × 10^100 as its absolute value, beyond which a length measure is considered infinite. Note that this is many orders of magnitude greater than the distance from the Earth to the sun in meters and is therefore a sufficient approximation of infinity for Cadastral purposes.
Despite there being no explicit notion of infinity present in the IFC, there are geometric representations with infinite volume or area such as infinite mathematic planes. An IfcHalfSpaceSolid is the portion of infinite three-dimensional Cartesian space that exists on one side of an infinite surface. This geometrical entity is frequently used to define cutting planes that trim away parts of wall segments under tilted roof slabs. A further specialization of this construct, IfcPolygonalBoundedHalfSpace, can be used to model an infinite extruded prism in the direction away from the surface normal. The union of two such half spaces in opposite directions can be used to model an infinite prism in both directions. The IFC standard documentation [6] includes the phrase “half space solids are only useful as operands in Boolean expressions”, but no formal mechanisms are in place to exclude such items from being first-order citizens in geometric representations. Note that these body representations are distinct from the concept of space boundaries discussed earlier, but space boundaries can be used to further qualify the nature of the individual faces of the body representation; in particular, whether such a face marks a physical or virtual boundary.

3.3.2. Scenario 2: Complex Multi-Use Rights with the 3D

The Lakeside Restaurant is a data set made available as an IFC file by the United Kingdom’s National Building Specification [26]. This specification is a case study project for the National BIM Library, which is used to market the National BIM Library. This library contains proprietary and non-generic objects, which are free to use and platform neutral so that they can be imported into BIM design projects [26]. The data set is a complex design that is modelled down to the last detail. The data set is used within this paper to illustrate how legal spaces can best be taken from 3D BIMs.

3.3.3. The Lakeside Restaurant in a 2D Cadastre

Buildings built above water pose a problem to a 2D Land Administration System. Imagine a situation in which a privately owned parcel is situated above water belonging to the city council (government). Only the stilts on which the building is touch the ground; the rest of the building is situated higher up and above the water. Figure 10 illustrates how it could be registered. This method was used for a similar building in Amsterdam, which was positioned above an underground carpark [34].
Figure 10. A traditional 2D method of registration for complex multi-use rights (image created by author).
The round circles in Figure 10 represent 41 separate spatial units or parcels, which are part of parent parcel 799, all of which are included in the database. These separate spatial units are the piles that penetrate through the water to the lake bed below. The building itself is positioned above these piles.
There are a few problems with this solution. The first is that, on the basis of these records, someone studying the records can only guess at what the building (Figure 11) looks like. The second lies in the maintenance of the records. Each one includes the rights, responsibilities, and restrictions associated with the whole building. Not only would updating them all be prone to error, but one could easily be inadvertently skipped while transferring the deed.
Figure 11. The Lakeside Restaurant dataset pared back and visualised in IFC [26].

3.3.4. The 3D in a 3D Cadastre

An alternate method of registering the 3D would be to do so in a 3D format. The data could be extracted from a 3D IFC model for use by a 3D Cadastre. The 3D would be a particularly interesting space to register. To begin with, it is positioned above water. Not only is it positioned above property belonging to someone else, but the boundary between the two properties is what could be described as an ambulatory natural boundary. In this context, this would refer to the fact that water levels beneath the building are not fixed but rise and fall depending on the weather, rather than the normal definition, where a river or other water boundaries expand in 2D.
A further issue is that, not only does the building encompass an open air (no top) outdoor deck, positioned above the water, but also many other spaces within the building are not fully enclosed. One such space can be seen in Figure 11, in which an outdoor eating area is shielded by a roof and partially covered walls. Another part of the building is an outdoor terrace, completely open to the sky.
One method of representation would be to represent the building as one simple surface model, as illustrated in Figure 12. In Figure 12, the whole restaurant has been redrawn as a closed volume. The terrace has also been reformed, to illustrate that it is a limited space both below and above and that the whole has become one IfcSpace.
Figure 12. Conceptual Mass as an IfcSpace object.
A different option would be to use the notion of IfcZones or IfcSpatialZones to further decompose and specialize that nature of various sections of the building. Parts of the building could then be represented by IfcSpaces but with varying representations The closed part of the 3D could rely on boundary representations to accurately depict the varying heights of the roof. Partially closed sections could be bounded by virtual boundaries, i.e., ones that do not correspond to physical objects.

4. Conclusions and Future Work

This paper has looked at how data can be obtained from BIMs for input into a 3D Cadastre, first by means of a workflow illustrated using an open BIM standard, the Information Delivery Manual, and secondly from the perspective of two use cases, traditional parcel columns and ‘The Lakeside Restaurant’.
The workflow, which forms the first half of the paper, is based, in part, on the difficulties experienced in creating a legal space for the Lakeside Restaurant. Communicating Cadastral requirements early in the design process would facilitate the process of obtaining legal spaces from BIM. While, in some cases, spaces could simply be extracted from BIMs at the end of the design process, legal spaces could also be defined at the beginning of the design process. Requiring that a conceptual mass of the plan of the building be sent to the Cadastre for testing early on would ensure the presence of topological legal spaces for use by the cadastre. It is also a way to check that the building is being designed and built within Cadastral regulations, that is, the rights, restrictions, and responsibilities associated with the spatial unit.
Our research suggests that a dialogue be established with the Land Registry from the construction’s inception. In this way, the IFC model could be tailored to Land Registry requirements. These IFC models would not be extracted from as-built BIMs but would need to be developed concurrently. They would be manually put together by the building’s designer with the reuse of the building’s geometry. The workflow could also bring many other actors into the construction’s lifecycle at an early stage of development. These could include various owners, developers, designers, financiers, permit providers, surveyors, notaries, and Cadastral registrars.
The use of the IFC’s spaces and zones with varying topological representation could be a way for virtual Cadastral legal spaces to be defined within BIMs. The spaces can be grouped into zones and can be a number of non-adjacent, aggregate, or intersecting volumes. This capability could prove very attractive to the complex shapes of modern buildings but could also be used to encompass spatial units spread over different rooms in the same building. Additionally, the use of IfcSpatialZone rather than IfcZone could allow independent placement and shape representation.
The spaces defined within zones and thus forming a virtual legal space could be topologically bounded in three different ways: open or closed shells (IfcOpenShell, IfcClosedShell), polygonally bounded half-spaces (IfcPolygonalBoundedHalfSpace), or facetted boundary representation (IfcFacetedBrep). These topological volumes could, in turn, be automatically extracted, complete with referenced coordinates, and entered in a topological database and thus ultimately be used to generate an overview of legal spaces in the Netherlands or elsewhere in the world.
The Lakeside Restaurant use case demonstrates the right of superficies as “a real right to own or to acquire buildings, works or vegetation in, on or above an immovable thing owned by another” [32]. It is, therefore, an ideal volume for showing why a 3D Cadastre is needed. The fact that the Lakeside Restaurant was such a difficult space to register highlights the need for a new topic and possibly new semantics to be created within the IFC in order to define legal spaces. This means that a step further than simply achieving interoperability between the IFC and Cadastral legal spaces by using the same semantics might need to be taken. The review and expansion of the IFC is an ongoing process, of which this proposed new topic could become a part.
Before steps are taken to do this, however, a thorough investigation into the options provided by the property sets would need to be made. This could be through researching the framework of the common or predefined property sets. Property sets could also be defined on a national level [6] to reflect regional regulations. This would be in addition to the work begun in this paper on finding appropriate semantics within the current model.
Future work could be to develop a workflow in the IDM Part 1’s BPMN, which brought more actors into the construction’s development lifecycle, including owners, developers, designers, financiers, permit providers, surveyors, notaries, and Cadastral registrars, with the aim of improving collaboration. A further project could be to create a more complex legal space for the Lakeside Restaurant using open or closed shells (IfcOpenShell, IfcClosedShell), polygonally-bounded half-spaces (IfcPolygonalBoundedHalfSpace), or facetted boundary representation (IfcFacetedBrep); IfcZone or IfcSpatialZone; and complete, rather than partial, geo referencing.

Acknowledgments

Our thanks go to Jeroen van der Veen for providing literature about the Environs Act and for his participation in the initial paper.

Author Contributions

Jennifer Oldfield conceived the use cases, wrote the paper, and co-worked on the data modelling. Thomas Krijnen contributed sections to the work on IFC and helped finalize the mapping to LADM, in addition to reviewing the paper and providing valuable insights. Peter van Oosterom provided relevant articles and gave extended feedback on the work completed. Jakob Beetz contributed to the methodology and analysis in the early stages of research and also connected other participants to this effort for input.

Conflicts of Interest

The authors declare no conflicts of interest.

References

  1. Lemmen, C.; van Oosterom, P.; Bennet, R. The Land Administration Domain Model. Land Use Policy 2015, 49, 535–545. [Google Scholar] [CrossRef]
  2. Stoter, J.; Ploeger, H.; Roes, R.; van der Riet, E.; Biljecki, F.; Ledoux, H. First 3D Cadastral Registration of Multi-level Ownerships Rights in the Netherlands. In Proceedings of the 5th International FIG Workshop on 3D Cadastres, Athens, Greece, 18–20 October 2016; van Oosterom, P., Dimopoulou, E., Fendel, E., Eds.; International Federation of Surveyors: Copenhagen, Denmark, 2016. [Google Scholar]
  3. Kitsakis, D.; Dimopoulou, E. Addressing Public Law Restrictions within a 3D Cadastral Context. Int. J. Geo-Inf. 2017, 6, 182. [Google Scholar] [CrossRef]
  4. What Is BIM? Available online: http://bimloket.nl/107 (accessed on 18 May 2016).
  5. BuildingSMART Norway (2007) Information Delivery Manual: Guide to Components and Development Methods. Available online: http://idm.buildingsmart.com (accessed on 18 May 2016).
  6. Building Smart. Available online: www.buildingsmart.org (accessed on 18 May 2016).
  7. Aien, A.; Kalantari, M.; Rajabifard, A.; Williamson, I.; Bennett, R. Advanced Principles of 3D Cadastral Data Modelling. In Proceedings of the 2nd International Workshop on 3D Cadastres, Delft, The Netherlands, 16–18 November 2011; van Oosterom, P., Dimopoulou, E., Fendel, E., Eds.; International Federation of Surveyors: Copenhagen, Denmark, 2011. [Google Scholar]
  8. BGT. Available online: https://www.kadaster.nl/ (accessed on 31 August 2017).
  9. Schapendonk, J.; van Wijnen, Rotterdam, the Netherlands. Personal Communication, 2016. Interview 2016.
  10. De Lathouwer, B. The 3D Standards evolution Piloting for Smart Cities and the Build Environment (GEOBIM). In Proceedings of the 5th International FIG Workshop on 3D Cadastres, Athens, Greece, 18–20 October 2016. [Google Scholar]
  11. Breunig, M. An approach to the integration of spatial data and systems for a 3D geo-information system. Comput. Geosci. 1999, 25, 39–48. [Google Scholar] [CrossRef]
  12. Van de Weijer, B. Kadaster Wordt Driedimensionaal. Volkskrant, 2016. Available online: www.Volkskrant.nl (accessed on 12 February 2017).
  13. 3D cadastre & 3D planning Geodesign Summit EU Delft The Netherlands 2016. Available online: http://wiki.tudelft.nl/bin/view/Research/ISO19152/GeoDesignSummitEU2016 (accessed on 31 August 2017).
  14. BuildingSMART IfcGeometricModelResource. Available online: http://www.buildingsmart-tech.org/ (accessed on 29 September 2017).
  15. Liu, X.; Wang, X.; Wright, G.; Cheng, J.C.P.; Li, X.; Liu, R. A State-of-the-Art Review on the Integration of Building Information Modeling (BIM) and Geographic Information System (GIS). ISPRS Int. J. Geo-Inf. 2017, 6, 53. [Google Scholar] [CrossRef]
  16. Nagel, C. Ableitung Verschiedener Detaillerungsstufen von IFC Gebäudemodellen. Master’s Thesis, Hochschule Karlsruhe Technik und Wirtschaft, Karlsruhe, Germany, 2007. [Google Scholar]
  17. Donkers, S.; Ledoux, H.; Zhao, J.; Stoter, J. Automatic conversion of IFC datasets to geometrically and semantically correct CityGML LOD3 buildings. Trans. GIS 2015, 20, 547–569. [Google Scholar] [CrossRef]
  18. Geiger, A.; Benner, J.; Haefele, K.H. Generalisation of 3D IFC Building Models. In Geoinformation and Cartography; Breunig, M., Ed.; Springer International Publishing: Cham, Switzerland, 2015; pp. 19–35. [Google Scholar]
  19. Atazadeh, B.; Kalantari, M.; Rajabifard, A. Harnessing BIM for 3D Digital Management of Stratified Ownership Rights in Buildings. In Proceedings of the 5th International FIG Workshop on 3D Cadastres, Athens, Greece, 18–20 October 2016; van Oosterom, P., Dimopoulou, E., Fendel, E., Eds.; International Federation of Surveyors: Copenhagen, Denmark, 2016. [Google Scholar]
  20. Weise, M.; Liebich, T.; See, R.; Bazjanac, V.; Laine, T. Ifc Implementation Guide: Space Boundaries for Thermal Analysis. US Government Services Administration (GSA), 2009. Available online: buildingsmart-tech.org (accessed on 31 August 2017).
  21. Roche, S. Geographic Information Science I: Why does a smart city need to be spatially enabled? Prog. Hum. Geogr. 2014, 38, 5. [Google Scholar] [CrossRef]
  22. Zanella, A.; Bui, N.; Castellini, A.; Vangelista, L.; Zorzi, M. Internet of Things for Smart Cities. IEEE Internet Things J. 2014, 1, 22–32. [Google Scholar] [CrossRef]
  23. Van Berlo, L.; De Laat, R. Integration of BIM and GIS: The Development of the CityGML GeoBIM Extension. Available online: www.bimserver.org (accessed on 12 November 2016).
  24. Aien, A.; Kalantari, K.; Rajabifard, A.; Williamson, I.; Bennett, R. Utilising data modelling to understand the structure of 3D cadastres. J. Spat. Sci. 2013, 58, 215–234. [Google Scholar] [CrossRef]
  25. Duraark. Available online: http://duraark.eu/ (accessed on 31 August 2017).
  26. National Building Specification. Available online: www.thenbs.com (accessed on 31 August 2017).
  27. Ondersteuningomgevingswet. Available online: www.digitaleoverheid.nl (accessed on 31 August 2017).
  28. Pijpker, U.; Brouwer, K.; van Kooten Niekerk, E.; Groenendaal, W. Informatiehuis Bouw: Samen bowen aan het Digitale Stelsel Omgevingswet. Available online: www.omgevingswetportaal.nl (accessed on 31 August 2017).
  29. BRK. Available online: https://www.overheid.nl/ (accessed on 31 August 2017).
  30. Liebich, T. IFC 2x Edition 3 Model Implementation Guide. 2009. Available online: www.buildingsmart-tech.org (accessed on 31 August 2017).
  31. Karlshøj, J. An Integrated Process for Delivering IFC Based Data Exchange. Available online: iug.buildingsmart.org (accessed on 31 August 2017).
  32. Stoter, J.; van Oosterom, P. 3D Cadastre in an International Context: Legal, Organizational and Technological Aspects; Taylor & Francis/CRC Press: Florida, FL, USA, 2006. [Google Scholar]
  33. Thompson, R.; van Oosterom, P.; Huat Soon, K. Mixed 2D and 3D Survey Plans with Topological Encoding. In Proceedings of the 5th International FIG Workshop on 3D Cadastres, Athens, Greece, 18–20 October 2016; van Oosterom, P., Dimopoulou, E., Fendel, E., Eds.; International Federation of Surveyors: Copenhagen, Denmark, 2016. [Google Scholar]
  34. Stoter, J.; van Oosterom, P.; Ploeger, H. The Phased 3D Cadastre Implementation in the Netherlands. In Proceedings of the 3rd International Workshop on 3D Cadastres: Developments and Practices, Shenzhen, China, 25–26 October 2012; van Oosterom, P., Fendel, E., Eds.; International Federation of Surveyors: Copenhagen, Denmark, 2016; pp. 273–288. [Google Scholar]

Article Metrics

Citations

Article Access Statistics

Multiple requests from the same IP address are counted as one view.