Abstract
During natural disasters such as earthquakes, fires, or landslides, the timely passage of special vehicles (primarily oversized vehicles) is crucial for successful emergency rescue operations. Efficient route planning algorithms capable of handling large-scale road networks are essential to facilitate this. This paper focuses on the rapid dispatch of special vehicles to their destinations within large-scale national road networks during emergency rescue operations. Using China’s national road network as a case study, a dual-layer road network data model was proposed to separate high-grade expressways from low-grade ordinary roadways to optimize data storage and access. A two-level spatial grid framework is also introduced to efficiently segment, extract, and store road network data. An improved algorithm constrained by a shortest-route planning objective function is proposed to improve route planning efficiency. This algorithm optimizes data access by loading high-grade road network data into memory once and only loading the necessary grid segments of low-grade road network data during route planning. The objective function incorporates constraints such as bridge weight and tunnel height limitations to ensure the safe passage of special vehicles. A parallelized bidirectional Dijkstra algorithm was proposed to further accelerate route planning. This approach simultaneously searches for optimal routes from both the starting and ending points, significantly improving efficiency for large-scale, cross-regional route planning. Experimental results demonstrate that our improved road network model and algorithm reduce search time by 1.69 times compared to conventional methods. The parallelized bidirectional Dijkstra algorithm further accelerates route planning by a factor of 3.75, achieving comparable performance to commercial software. The proposed road network model, route planning algorithm, and related findings offer valuable insights for optimizing emergency rescue operations and ensuring cost-effective resource allocation.
1. Introduction
The increasing frequency of natural disasters, including earthquakes, typhoons, and flash floods, has created substantial challenges for disaster management, endangering lives and property on a global scale [1]. Effective emergency rescue [2] operations rely on the swift and efficient allocation of resources, in which special vehicles play a critical role. Generally, special vehicles refer to oversized vehicles, such as heavy-duty trucks and fire trucks, used primarily in emergency rescue and disaster relief. These vehicles, typically exceeding 11–12 m in length, 2.5 m in width, and 4 m in height, have specific requirements in route planning, including considerations for bridge load limits and tunnel clearance to ensure safe passage. However, the deployment of oversized special vehicles [3], crucial for such operations, faces unique logistical constraints. Their large dimensions and heavy loads often conflict with infrastructure limitations, such as bridge weight and tunnel height limits. In geographically vast and diverse countries like China [4], these challenges are further compounded by the complexity of the road network, highlighting the urgency of optimizing cross-regional route planning for such special vehicles. Traditional road planning systems often fall short in addressing these specific requirements, underscoring the critical need for developing routing planning algorithms suitable for special vehicles [5].
Vehicle Routing Planning (VRP), initially introduced by Dantzig [6] and Ramser [7], has emerged as a foundational tool in optimizing transportation management. Early VRP research primarily focused on minimizing total travel distance or time [8,9,10,11,12]. However, as transportation systems have grown increasingly complex, with expanding road networks, the applications of path planning have broadened significantly, encompassing large-scale logistics distribution and emergency rescue operations [13]. Consequently, route planning problems for special vehicles have evolved in response to the growing complexity and scale of transportation networks, especially at national or international levels [14]. As transportation infrastructure expands to accommodate diverse vehicle types, the challenge of optimizing routes across vast geographic areas has become increasingly sophisticated. Moreover, the demand for efficient, safe, and cost-effective route-planning solutions is particularly acute in countries with extensive road networks, such as China, where constraints such as road capacity, infrastructure limitations, and environmental conditions must be carefully considered [15]. Recent studies have also explored methods for identifying driving-induced stress and driving risks using physiological signals, such as electroencephalogram signals [16] and deep neural networks based on driving features [17].
In response, recent advancements in route planning algorithms have shifted toward models capable of handling large-scale, multi-dimensional problems by incorporating not only traditional factors such as travel time and distance but also constraints like vehicle size, road grade, curvature, bridge capacity, and tunnel height [18,19]. Furthermore, the incorporation of real-time traffic data and dynamic conditions has spurred the development of more adaptive and intelligent algorithms [20,21]. Researchers have increasingly turned to global optimization techniques, such as Genetic Algorithms, Ant Colony Optimization, and Particle Swarm Optimization, to address the complexities of national-scale routing tasks [22,23,24]. These algorithms aim to balance efficiency with safety and reliability, offering scalable solutions that can be applied across vast regions and diverse transportation infrastructures [25,26]. As the demand for efficient large-scale route planning grows, ongoing research continues to push the boundaries of algorithmic development, aiming to create more robust systems capable of supporting complex, real-world transportation networks at a regional and national scale [27].
Recent advancements in path planning have explored more complex and dynamic scenarios, leveraging modern optimization techniques and computational power. Numerous classical algorithms have been developed, including Dijkstra’s algorithm [28], the Floyd algorithm [29], and the A* algorithm [30]. Gan et al. (2020) proposed a modified Non-dominated Sorting Genetic Algorithm II (mNSGA-II) to assist decision-makers in exploring a range of optimal emergency scheduling strategies [31]. Men et al. (2020) introduced a framework for identifying uncertain routes by modeling multiple potential accident scenarios associated with hazardous material transportation risks [32]. Andres et al. (2024) tackled the Multi-Depot Vehicle Routing Problem (MDVRP) by formulating a weighted average objective function and implementing a Variable Neighborhood Search algorithm integrated with the Chu-Beasley Genetic Algorithm [33]. While these methods provide foundational solutions, their primary limitation lies in low computational efficiency due to the extensive number of road nodes they must evaluate during the search process [28,29,30].
Recent research has increasingly focused on intelligent optimization algorithms to enhance adaptability and efficiency in addressing the complexities of modern path-planning scenarios. Prominent among these are Genetic Algorithms (GA) [34,35,36], Ant Colony Optimization (ACO) algorithms [37,38,39], and Particle Swarm Optimization (PSO) algorithms [40,41]. These cutting-edge approaches utilize bio-inspired heuristics and swarm intelligence to navigate the intricate constraints and objectives of path-planning tasks. By mimicking natural processes such as evolution, cooperative behavior, and particle dynamics, these algorithms deliver more effective, flexible, and scalable solutions, making them well-suited for the dynamic demands of contemporary transportation and logistics systems.
Although these methods exhibit high computational efficiency in practical applications, they are prone to converging on local optima, often failing to identify the shortest route. Furthermore, real-world transportation scenarios are becoming increasingly complex, with the growing use of special vehicles designed for long-distance bulk material transportation. These vehicles, characterized by excessive length, weight, height, and width, impose heightened demands on road infrastructure. Despite these critical constraints, limited research has focused on addressing the unique requirements of special vehicle transportation while optimizing for both minimal time cost and safe operation [42]. To provide effective road search services for specialized vehicles, it is essential to conduct rapid analyses based on the vehicle’s specific conditions and the actual constraints of the roads. Traditional route planning software typically overlooks these unique road requirements, making it inadequate to meet the travel needs of special vehicles [43].
In this study, a dual-layer storage strategy was proposed to efficiently manage and utilize vast road network data. This approach segregates expressway and ordinary highway road data, significantly improving data access and processing speeds. Building upon this foundation, a specialized objective function that considers specific road constraints for special vehicle route planning is introduced. This function leverages a road network database to identify optimal routes that minimize travel time while considering factors like road constraints. To further enhance computational efficiency, a parallelized bidirectional Dijkstra algorithm is proposed. This optimized approach significantly reduces processing time compared to traditional methods, enabling near real-time route planning. By integrating these innovations, the approach empowers special vehicles to navigate complex road networks swiftly and effectively, useful for optimizing resource allocation and operational efficiency. The proposed approach is different from conventional algorithm by three perspectives:
- (1)
- A dual-layer road network model and a dual-level spatial grid indexing system are proposed for efficient road network data organization, storage, and access;
- (2)
- Specialized vehicle route planning is introduced to deliver an optimal route tailored to specific vehicle requirements and constraints;
- (3)
- A parallelized bidirectional Dijkstra algorithm is established to search the optimal route with the shortest travel time from the start and end point simultaneously, accelerating search efficiency.
2. Data
2.1. The National Road Network Database
China’s national road network is vast, generating substantial amounts of data. According to data from the Ministry of Transport of the People’s Republic of China https://www.mot.gov.cn/shuju/ (accessed on 31 October 2024), as of June 2024, the total length of highways in China reached 5.4368 million km. Among this total, expressways accounted for 183,600 km, representing 3.4% of the total highway mileage. Other roads totaled 5.23 million km (with county roads accounting for 696,700 km and rural roads accounting for 3.9 million km), making up 96.6% of the total highway mileage in the country. The corresponding road network dataset exceeded 39 GB, encompassing a complex network of highways, provincial roads, county roads, and more, totaling 24,905,166 individual road segments [44].
Road network data are typically sourced from GIS and contain intricate topological relationships. Due to hardware limitations and memory constraints, route planning systems cannot load entire maps at once. Maps are divided into grids to optimize performance, and only the necessary grids are loaded as needed. This approach helps conserve memory and ensures efficient map access. The original road network data are structured in a rectangular grid format, facilitating rapid access and regional distribution. Each road segment within this structure is characterized by attributes such as segment ID, length, road class, type, name, and the starting node number. These essential attributes are crucial for accurate navigation and route planning. According to the relevant road classification standard in China on urban planning [45], the road classification is shown in Table 1, in which expressways are considered high-grade roads, and others are considered low-grade ordinary highways.
Table 1.
Technical grades for the road classification in China.
2.2. The Dual-Layer Road Network Data Model
A novel data model was proposed for road network data loading and access inspired by human travel behavior to enhance data processing efficiency. People often prioritize high-speed routes like expressways for long-distance travel but switch to lower-grade ordinary roads closer to their destination. Recognizing this pattern, a dual-layer road network model was proposed that segregates high-grade and low-grade roads into distinct layers. By adopting this dual-layer hierarchical approach and optimizing data storage, the memory footprint of road network data can be significantly reduced, leading to faster loading times and improved overall search performance. To optimize storage, the following strategies were implemented.
- (1)
- Simplify road data structure: Only essential road attributes, like topology, length, and grade, were stored, eliminating the need for detailed geometric information, which significantly reduced data volume;
- (2)
- High-grade road storage: The relatively small size of the expressway road network was stored as a binary data block, enabling fast, whole-block loading into memory;
- (3)
- Low-grade road storage: Low-grade roads are organized by the secondary grid. Instead of storing individual road segments, the entire topology of each secondary grid was stored as a binary block (Figure 1). This compact representation improves storage efficiency and facilitates efficient data access.
Figure 1. The dual-layer road network.
2.3. Two-Level Spatial Grid Index Model
The Dijkstra algorithm, a classic method for finding the shortest route from a single source to all destinations, can be computationally intensive when applied to large-scale road networks like China. To address this challenge, a road network framing technique [46] was employed. Road network framing involves dividing the vast dataset into smaller, more manageable subsets, or “grids”. Each grid contains a relatively independent portion of the road network. By loading and processing these grids individually, the computational burden and improved query efficiency were significantly reduced. Furthermore, this approach enables localized updates to specific areas without affecting the entire network, saving time and resources. To implement this technique, a secondary grid index was utilized. The grid is divided into rows and columns, with each row spanning approximately 75 km and each column spanning about 111 km. Further, each primary grid is subdivided into 64 secondary grids, each measuring approximately 9.4 km by 13.8 km. This granular grid division facilitates efficient data management and retrieval (Figure 2).
Figure 2.
The two-level road network grid. (a) Illustrates the secondary grid framework applied to a portion of Henan Province, China. The national grid system comprises 81 rows and 76 columns, resulting in 6156 primary grids and 393,984 secondary grids. All these data are saved in SQLite. (b) shows a road arc segment that passes through two adjacent secondary grids; the road arc segment will be cut by the edge of the grid and become the endpoint of two arc segments with the same coordinates but different numbers. This endpoint is called the secondary grid road adjacency point. The red arc is a continuous road arc broken at the adjacent edges of the secondary grids 475357 and 475358, eventually stored as adjacent points. The secondary grid 475357 is stored in the NodeTo field of the node attribute table, with the number 4753570000102. The secondary grid 475358 is stored in the NodeFrom field of the node attribute table, with the number 4753580000101. The coordinates of two adjacent contacts are identical.
A six-digit encoding system (MapID) is used to identify each secondary grid. The first two digits represent the row and column of the primary grid, while the last two digits denote the row and column of the secondary grid within the primary grid. Each secondary grid, approximately 10 km by 14 km, serves as the fundamental unit for road segment coding. Road segments are assigned a unique code combining the secondary grid code and a sequential number. This ensures efficient organization and retrieval of road data. Each primary grid is represented by a separate database table, and the road segments within each secondary grid are stored as individual records. When a road segment crosses the boundary of two secondary grids, it is split into two segments at the grid edge. The shared endpoint, known as a secondary grid adjacency point, is assigned unique identifiers in both grids. This approach ensures accurate representation and efficient processing of road network data. The shared point shares the same spatial coordinates as the adjacent points.
2.4. Integration of Key Points into Road Network Database
Key point data, including bridge and tunnel information, is crucial for accurate road network analysis, especially for specialized vehicles with specific weight and height constraints, respectively. These data must be integrated into the road network database. Bridge and tunnel data are typically stored in separate vector databases, with each record containing attributes like ID, name, dimensions, and geographic coordinates. To ensure compatibility, it is essential to convert the coordinate systems of these key points to match the road network’s coordinate system. A common approach to matching key points to road segments involves calculating the shortest distance between the point and each segment so that a distance threshold needs to be defined to consider the coordinate error. If the distance is below a predefined threshold, the key point is considered to belong to that segment. By integrating key point data with the road network, road constraints and optimizing route planning for specialized vehicles can be accurately modeled. To build the integrated key point database, follow steps were established:
- (1)
- Identify candidate segments: For each key point, all road segments within a specified threshold for searching radius (0.2 km) were identified;
- (2)
- Select the best match: If the distance is the nearest and less than the specified threshold, the key points are assigned to the road arc;
- (3)
- Adjust key point location: The key points were projected onto the selected segment by assigning an identifier to the key point in the same way as the selected segment.
2.5. Constraint Conditions for Special Vehicles
Special vehicles, characterized by their oversized height and over-weight, pose unique challenges in transportation. It is crucial to consider key parameters such as tunnel height and bridge load capacity. Emergency and rescue vehicles, a subset of special vehicles, often incur significantly higher transportation costs due to their specialized requirements and extended operational distances. To address these challenges, the proposed route planning algorithm prioritizes minimal travel time while adhering to specific constraints.
Bridge: The bridge’s load standard and width limit are strictly designed during construction [47]. The impact of special vehicles on the bridge must be considered to prevent bridge damage caused by special vehicles. Let the effective bridge width is and the load is , the width of the special vehicle is , and the load is . If , the accessibility of the bridge is , that is, it can pass through; otherwise, the accessibility of the bridge is , that is, it cannot pass through.
Tunnel: Let us set the clear tunnel height as (m) and width (m), the height of special vehicles (m) and the width (m), if , the tunnel accessibility , indicating that it can pass; otherwise, the tunnel accessibility , that is, it cannot pass [48].
3. Algorithm
The proposed route planning approach uses Dijkstra’s algorithm as the primary method for shortest-path calculation due to its well-established efficiency and deterministic results. Dijkstra’s algorithm is particularly well-suited for real-time route planning in large-scale road networks because it ensures optimality with guaranteed results and computational efficiency.
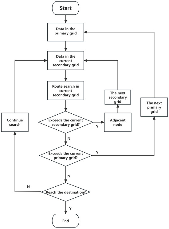
The proposed approach involves searching for a route in an ordinary highway layer, including the starting point, destination, and necessary points. During the search, if an expressway layer is encountered, the search transitions to the expressway layer. Segments with bridges or tunnels that exceed the vehicle’s limitations are marked as forbidden. To improve search efficiency, the expressway layer road network data are loaded into memory completely, while a two-level grid search is employed for the ordinary highway layer to avoid long-distance searches. To address the low efficiency of the unidirectional Dijkstra algorithm for cross-regional road network searches, a parallelized bidirectional Dijkstra algorithm for optimization was also integrated. Figure 3 is a framework of the route search algorithm.
Figure 3.
The framework of the route search algorithm.
3.1. Route Searching Algorithm
To efficiently plan routes, the MapID in the secondary grid is retrieved based on the start and end points. When these point nodes are not in any road segment, their footpoint of the nearest road segment is used instead. This ensures accurate footpoint matching on road network segments. Expressway data are loaded into memory for faster searching. If expressway segments are unavailable, the search switches to ordinary road segments. The transfer node between expressway segments and the ordinary highway segments is the tollgate. Topological connections are established based on point nodes and road segments. The route search algorithm iteratively explores point nodes, considering factors like road grade, key point limits, and travel time, and intelligently switches between expressway and ordinary highway layers to optimize the search process. As the search progresses into new grids, necessary data are loaded on demand. The algorithm continues until the destination is reached, at which point the shortest route and total travel time are calculated. The corresponding pseudo-code is in Algorithm 1.
Pseudo-Code for the route search algorithm. (1) Calculate the MapID of the start point A, endpoint B, and the necessary point C; (2) Data load. Load all high-level road network data into memory. Load the data in the secondary network of points A, B, and C into memory; (3) Create two lists. Q is used to store the current node i; P is used to store the predecessor node j; (4) Route search based on the Dijkstra algorithm: When i is in the ordinary highway layer, then Dijkstra is used for route search in the ordinary highway layer. If the endpoint B or the necessary point Cin P, then the search ends; when i is a transfer node with the expressway layer, then Dijkstra is used for route search in the expressway layer. If B or C in P, then the search ends; when i is a transfer node with the ordinary way layer, add the secondary grid of node i into memory and calculate the distance between A and B or C; there are two situations: if distance < α, then Dijkstra is used for route search in the ordinary highway layer. If B or C is in P, then the search ends; if distance > α, then Dijkstra is used for route search in the ordinary highway layer. If B or C is in P, then the search ends.
| Algorithm 1: the route search algorithm based on the dual-layer road network |
| Input: key points, expressway layer, ordinary highway layer, start point , endpoint , necessary point , threshold , lon, lat, TransferPointArray_high, TransferPointArray_low Output: ShortestTime, Route, RouteLength; If all key points meet constraint conditions, then: 1 MapID_A = CalculateMapID(lon, lat); 2 MapID_B = CalculateMapID(lon, lat); 3 MapID_C= CalculateMapID(lon, lat); 4 HighlevelRoadNetworkArray = LoadHighlevelRoadNetworkData(); 5 LowlevelRoadNetworkArray = LoadLowlevelRoadNetworkData(MapID*); 6 Q: List; 7 P: List; 8 Q.add(), P.add(); 9 if in LowlevelRoadNetwork the 10 Dijkstra Search in LowLevelRoadNetwork; 11 Q.add(), P.add(); 12 if or in P then 13 return Route, RouteLength, ShortestTime; 14 elseif in TransferPointArray_High then 15 Dijkstra Search in HighLevelRoadNetwork; 16 Q.add(), P.add(); 17 if or in P then 18 return Route, RouteLength, ShortestTime; 19 if in TransferPointArray_low then 20 LowlevelRoadNetworkArray = LoadLowlevelRoadNetworkData(MapID_CurentSecondaryGrid); 21 Distance = CalculateDistance( or ) 22 if Distance < then 23 Dijkstra Search in LowLevelRoadNetwork; 24 Q.add(), P.add(); 25 if or in P then 26 return Route, RouteLength, ShortestTime; 27 else 28 Dijkstra Search in HighlevelRoadNetwork; 29 Q.add(), P.add(); 30 if or in P then 31 return ShortestTime, Route, RouteLength; |
3.2. Objective Function for Route Selection
During the route-searching process, when multiple road segments are available, an objective function is employed to select the optimal segment for the next step. This function prioritizes the segment and minimizes the expected travel time based on the current road segment length. For a directed non-negative highway traffic network , where is the node-set, including road nodes, bridges, tunnels, toll stations, service areas, and other road ancillary facilities, is the road segment set, and is the arc segment weight. Let be a pair of two connected nodes in the node-set , and the weight coefficient of the road section is , then the objective function of route planning can be set as follows:
where the weight coefficient is ; is the length of the arc segment section; is the speed in the arc segment; is a decision variable indicating whether the arc segment is selected; if , then the arc segment is selected; if , then the arc segment is unselected. To better account for the specific routing constraints of special vehicles, we introduce the parameters and defined in Section 2.5, which represents the accessibility of bridges and tunnels. These parameters are crucial for ensuring that the route planning algorithm respects the physical limitations of special vehicles, such as bridge load capacities and tunnel clearances.
3.3. The Parallelized Searching Strategy
While effective for finding the shortest routes, the conventional Dijkstra algorithm can be inefficient for large-scale networks and frequent queries due to its serial nature [49,50]. To address this, a parallelized bidirectional Dijkstra algorithm was proposed that significantly improves route search efficiency. The proposed approach involves creating two worker threads: one for a forward search from the starting point and another for a backward search from the ending point. Both threads continuously communicate and synchronize to avoid redundant searches and detect convergence. Once the search fronts meet, the shortest route is constructed by merging the routes found by both threads (Figure 4). The final shortest route is determined by calculating the total travel time along the merged route, considering the travel time of each road segment. This optimization enhances the overall efficiency of the route search process.
Figure 4.
Topological connection and the parallelized searching strategy.
3.4. Dynamic Environmental Factors
In conditions of unpredictable weather events, the proposed methods employed a dynamic adjustment mechanism to integrate these potential transportation impacts. The core of the mechanism is to calculate the minimum distance from each node to the starting node. This distance is generally the actual length of the arc segment multiplied by the weight of the arc segment. For example, different levels of precipitation correspond to different visibility and different degrees of congestion, all of which have different effects on driving [51,52]. In algorithm implementation, it is expressed as the arc segment weight in the influence area of the impedance factor that makes dynamic adjustments. For example, if the original weight of an arc segment is 0.1, the weight will increase to 5 in severe congestion, and the corresponding logical distance is 50 times the original.
Another key aspect of the mechanism is, for the currently selected node, to compute the 1 to neighboring nodes connected to it and add them to a ’temporary label array’. Neighboring nodes that do not meet the criteria, even if they are topologically connected, may be considered temporarily discontinuous for a specific search operation if certain constraints are given. For example, if the search requires the route to have a bridge with a load capacity greater than 50 tons, and a certain arc segment has a bridge with a load capacity of 35 tons, then this arc segment is considered temporarily discontinuous and cannot be added to the ’temporary label array’ of the current node. When a filtered search (e.g., certain environmental factors) starts to run, it first performs a database query to quickly filter out the arc segments that do not meet the criteria.
4. Results
4.1. Read Efficiency Analysis
Under the condition that the road network includes a different number of road sections, the reading time between the single-layer road network and the dual-layer road network is tested, and the results are shown in Table 2.
Table 2.
The reading time of the single-layer and the dual-layer road network.
To verify the reading efficiency of the single-layer and dual-layer road network, we test the reading time of road network data. To eliminate the impact of road network geometric data on the reading speed, only the topology data of the road network required for route planning is read in the experiment. It can be seen from Table 2 that when reading a road network containing 20,769 road sections, it takes 117 ms for a single-layer road network and 2 ms for a dual-layer road network. Reading a road network containing 1595 road sections takes 10.4 ms for a single-layer road network and only negligible time (0.001 ms) for a dual-layer road network. According to the statistics, a secondary grid contains an average of 600 road sections, while the number of road sections in a secondary grid in urban areas is about 1500. The results indicate that using the hierarchical road network storage design can significantly improve the reading efficiency of road network data.
4.2. Verification of Obstacle Avoidance Function of Special Vehicles
The effectiveness of obstacle avoidance of special vehicles is examined to verify whether the algorithm can avoid points that do not meet the road search conditions. In our experiment, the basic parameters of a special vehicle are set as follows in Table 3. Figure 5 shows the results of the road searching conditions with and without bridge loading, as well as the tunnel height limit. In Figure 5a, A and D are the start and endpoints. The route length is 89.630 km, with a search time of 0.011 s. This indicates that under unconstrained conditions, the route planning is mainly carried out along the expressway. Figure 5b shows the road finding effect under road searching conditions, where C is the unqualified bridge on the expressway layer, with a weight limit of only 25 tons. However, the weight of the special vehicle is 30 tons > 25 tons. The special vehicle left the expressway layer at point E. These experimental results proved that the proposed algorithm successfully makes special vehicles avoid obstacles.
Table 3.
The basic parameters of special vehicles in our experiment.
Figure 5.
Route search without and with constraint conditions.
4.3. Analysis of the Parallelized Searching Strategies
To verify the route planning efficiency of the proposed parallelized two-way Dijkstra algorithm, this paper compares the parallelized algorithm with the classical one-way Dijkstra algorithm [28] and the A* algorithm [30]. The road network used in the experiment is 39 G of national road network data, with 24 million road sections, and the route’s starting and ending points in the same experiment group are the same.
It can be seen from Figure 6 that the one-way Dijkstra algorithm and the parallelized bidirectional Dijkstra algorithm are used for route planning. The route length is 2566 km, with a time cost of 2.928 s for the one-way Dijkstra algorithm and a time cost of 0.780 for the parallelized bidirectional Dijkstra algorithm (Figure 6). The latter improves the calculation efficiency by about 3.5 times. The experiment shows that the parallelized bidirectional Dijkstra algorithm is better than the unidirectional Dijkstra algorithm in route planning, which can effectively improve computational efficiency. The one-way Dijkstra algorithm searches the nationwide road section data (the green road section in Figure 6a is the searched road section), while the parallelized bidirectional Dijkstra algorithm simultaneously searches the starting and ending points. The green road section in Figure 6b is the road section searched from the starting point to the ending point, and the blue road section is searched by the ending point to the starting point direction, spending only about half of the road section searched by the one-way algorithm. The improvement is attributed to the bidirectional search strategy, which reduces redundant node expansions by simultaneously searching from the start and endpoints. Unlike the one-way Dijkstra algorithm, which searches the entire network (green road segments in Figure 6a), the bidirectional approach restricts the search space, as shown in Figure 6b, significantly enhancing computational efficiency. The proposed algorithm was compared with the A* algorithm to further prove its effectiveness.
Figure 6.
Route planning results with the one-way Dijkstra and the parallelized bidirectional Dijkstra algorithm.
In Figure 7, a route planning experiment from Lingbao City to Bozhou City was implemented. The search result of the A * algorithm is 541.169 km, compared with the algorithm proposed in this paper, which is 536.632 km. The search results of the two algorithms are almost the same, with the search time of the A* algorithm being 0.453 s and the search time of the parallelized bidirectional Dijkstra algorithm being 0.268 s. The proposed algorithm improves the efficiency by 41.2%. While A* incorporates a heuristic function to guide its search, its effectiveness relies heavily on the accuracy of the heuristic estimation. In large-scale networks with complex topology, such as national road networks, accurately estimating the remaining distance can be challenging. As a result, A* may expand more nodes than necessary, affecting computational efficiency. The results demonstrate that the parallelized bidirectional Dijkstra algorithm, by leveraging bidirectional search and parallel processing, is more efficient in long-distance route planning scenarios, where heuristic-based approaches may struggle with inaccurate distance estimation.
Figure 7.
Result comparison of the A* algorithm and the parallelized bidirectional Dijkstra algorithm.
4.4. The Analysis with Real-World Factors
To provide a more comprehensive statistical description of the efficiency improvements and obstacle avoidance, we conducted experiments across three distinct regions of China: the Southeast, Northwest, and Southwest regions. Each of these regions presents unique traffic conditions and infrastructure characteristics, offering a broader context for testing our algorithm under real-world constraints.
The experiments incorporated various constraints on bridge load capacities and tunnel clearances, which were critical for determining the feasibility of the alternative routes. Specifically, we imposed constraints related to the load-bearing capacity of bridges (e.g., requiring the load to exceed 16 tons) and the dimensions of tunnels (e.g., requiring tunnel width to exceed 11 m or tunnel height to exceed 6 m). Based on these constraints, the route planning algorithm was adjusted to only consider feasible routes, ensuring that the selected paths could accommodate the special vehicles. Table 4 provides a summary of the experimental results across the three regions, showing the route length, search time, and navigation time in hours for different conditions. Each case presents specific constraints and how they impacted the route planning process.
Table 4.
Summary of experimental results for different regions.
As shown in Figure 8, these experiments illustrate how the route planning algorithm performs under real-world constraints across different regions of China. The Figure presents the optimized routes for each region, taking into account constraints such as bridge load capacities and tunnel clearances. In the Southeast region (Case 1), when there were no constraints, the route length was 49.788 km, and the search time was 0.018 s. When tunnel clearance constraints (width > 11 m) were introduced (Case 2), the route length increased to 77.971 km, but the search time remained relatively unchanged. Similarly, in Case 3, where a bridge load greater than 16 tons was required, the route length slightly increased to 57.610 km, with negligible impact on search time. In the Northwest region (Case 4), with no constraints, the route length was 157.751 km, and the search time was 0.035 s. Applying the tunnel height constraint (>6 m) in Case 5 led to a substantial increase in route length (338.905 km), and the search time increased to 0.106 s. The introduction of the bridge load constraint (>15 tons) in Case 6 resulted in a route length of 158.345 km with a search time of 0.082 s. The Southwest region (Case 7) demonstrated a similar pattern. With no constraints, the route length was 92.053 km, and the search time was 0.035 s. However, when tunnel clearance was required to be greater than 8 m (Case 8), the route length increased to 123.741 km, and the search time increased to 0.062 s. Lastly, in Case 9, where the bridge load exceeded 20 tons, the route length was 134.318 km, with a search time of 0.069 s.
Figure 8.
Experimental results with real-world factors in different regions.
In the algorithm, these real-world constraints are reflected in the objective function (Formula 1), specifically through the decision variable. For each road segment, takes the value of 1 if the segment is selected for the route and 0 if it is not. When constraints such as bridge load and tunnel dimensions are introduced, the respective road segments that are not satisfied are excluded from the search, effectively setting for those segments. For example, in the Southeast region, Case 2 (tunnel width > 11 m), the algorithm considers only the segments that satisfy the tunnel width constraint, excluding any segments with tunnels narrower than 11 m. As a result, the route length increased from 49.788 km to 77.971 km, but the search time remained almost unchanged at 0.017 s. This indicates that the algorithm efficiently filters out infeasible paths without significantly increasing search time, highlighting its ability to handle constraints while maintaining computational efficiency. Similarly, in the Northwest region, Case 5 (tunnel height > 6 m), the algorithm filters out segments that do not meet the tunnel height constraint, leading to a substantial increase in route length to 338.905 km, with a corresponding increase in search time to 0.106 s. This response to constraints further confirms the algorithm’s effectiveness and efficiency in finding feasible paths, even when confronted with challenging limitations such as specific tunnel height or load-bearing capacity requirements.
These results, as depicted in Figure 8, clearly show that while the application of real-world constraints does increase both route length and search time, our algorithm remains efficient in optimizing routes even under varying conditions. This highlights the robustness and applicability of the proposed method for real-world route planning scenarios.
To further analyze the impact of other dynamic real-scene factors on the algorithm, three common scenarios are considered: traffic control, localized heavy rain, and traffic congestion. Table 5 and Figure 9 shows the experiment results in different scenarios.
Table 5.
Experiment results in different scenarios.
Figure 9.
Experiment results in different real factors.
In addition, considering different real-world factors such as traffic control, localized rainstorms, and traffic congestion, Figure 9 demonstrates how these factors affect route planning. In the traffic control scenario, the route length increased by 3.22% (from 38.646 km to 39.892 km), and the search time increased by 8.86%, as traffic control only affected specific segments of the route, limiting the search range to the adjacent roads, which means that some road segments are not considered, i.e., for those segments. For Traffic congestion, the route length increased by 5.5% (from 38.646 km to 40.773 km), and the search time increased by 8.73%, indicating that congestion impacts the linear extension of the current path and its neighboring segments. As for the localized rainstorm, which is a regional event, the route length increased by 77.6%, and the search time increased by 30.38%, demonstrating that the rainstorm-affected areas are considered impassable, leading the algorithm to find alternative routes outside the affected areas, resulting in a significant increase in search time and route length, as the affected segments have . This experiment demonstrates the adaptability of our algorithm to real-world factors, providing a clearer understanding of its effectiveness and robustness in practical applications.
4.5. The Analysis with Varying Network Sizes and Complexity Levels
In order to assess the scalability and practicality of the proposed algorithm, we conducted experiments on three distinct road network sizes: 100 km, 500 km, and 1000 km. These network sizes were selected to represent different levels of complexity, providing a comprehensive evaluation of the algorithm’s performance under varying conditions.
The experimental results in Figure 10 indicate that as the network size increases, both the route length and search time increase accordingly. Specifically, for the 100 km network, the algorithm efficiently produced a route length of 121.376 km with a search time of 0.046 s. As the network size expanded to 500 km, the route length increased to 609.593 km, with the search time growing to 0.872 s. Similarly, for the largest network size of 1000 km, the route length reached 1104.014 km, and the search time increased further to 1.434 s. In terms of computational efficiency, we also analyzed memory usage, which was 927.1 MB for 100 km, 953.7 MB for 500 km, and 963.9 MB for 1000 km. Notably, the memory usage does not grow linearly with the network size due to the algorithm’s dynamic data management mechanism. High-grade road network data (~600 MB) resides in memory throughout the search, while low-grade road network data (~100–200 MB) is dynamically loaded and unloaded based on local search requirements. After each search, only a small cache (~50 MB) remains, ensuring efficient memory use even for larger networks.
Figure 10.
Performance analysis of the proposed algorithm under varying network sizes.
These results underscore the algorithm’s scalability to larger networks, indicating its practical applicability for real-world transportation systems. The ability to maintain efficiency with increasing complexity highlights the robustness of the proposed method.
4.6. The Real-Time Analysis
Because the task of special vehicles is usually very urgent, and the route planning algorithm is highly dependent on computational power, the algorithm proposed needs to meet the real-time requirements. This means that the algorithm can successfully plan a reasonable route so that special vehicles can reach their destination in a very short time.
To examine the effectiveness of route planning efficiency of this algorithm compared with commercial navigation software (Amap, v13.08.0.2039), three groups of route-planning experiments were conducted. The starting point and ending point of the route planning are set as the same, which are Zhengzhou to Xuzhou (Group 1), Beijing to Zhengzhou (Group 2), and Beijing to Tianjin (Group 3), respectively. The data used by commercial software are online data. The running time in the three groups is compared in Table 6.
Table 6.
Running time analysis.
It can be seen from Table 6 that the route planning time of the proposed algorithm is 0.254, 0.344, and 0.209 s, and that of commercial software is 0.180, 0.325, and 0.177 s, respectively. Although commercial software has relatively high speed, it is necessary to note that it has advantages in hardware by generally adopting distributed computing and load-balancing technology. This algorithm proposed in this study uses route planning from the off-line network data, only requiring the road network data to be temporarily loaded from the hard disk under a low-profile experiment environment (Table 7). The data reading takes most of the whole running time. Therefore, the algorithm proposed in this paper can meet the real-time requirements.
Table 7.
Experiment environment.
5. Discussion
The rapidly expanding economy and society of China have led to a significantly complex and extensive highway network. For example, the national road network data in 2017 alone reached 39 GB, encompassing a diverse range of roads, from national highways to rural lanes. This vast dataset, comprising over 24 million road segments, presents significant challenges in management and processing. The fundamental concept behind this study is to enhance the efficiency of large-scale route searching in the face of the vast and complex Chinese road network database.
A dual-layer model was proposed to address the challenges of processing large-scale, national road network data. This model divides the network into two distinct layers: high-grade (expressway) and low-grade (ordinary highway) layers. The expressway layer, containing a smaller dataset, is stored separately for efficient access. The ordinary highway layer, which is significantly larger, is indexed using a secondary grid system. The proposed algorithm leverages this hierarchical structure to optimize route planning. It prioritizes searching within a 6–25 km radius of the low-grade network’s starting, passing, and ending points. The algorithm efficiently scans the high-grade network nationwide for distances exceeding this range. This strategy balances practical human travel behavior with the need for efficient long-distance routing. The proposed approach significantly improves route planning performance by reducing data access times and optimizing search processes, especially when dealing with large-scale datasets (Table 3). This enhanced efficiency is crucial for real-world transportation systems, enabling optimized routing decisions with both speed and accuracy.
In addition to this layered approach, critical points such as bridges and tunnels were directly integrated into the road network. This enables us to filter out unsuitable road segments based on specific vehicle requirements, like size or weight restrictions, thereby narrowing the search space and improving routing efficiency. This method is particularly valuable for large-scale national road networks, where real-time route planning must accommodate a diverse range of vehicles, road types, and infrastructure constraints. Furthermore, during the execution of the route search algorithm, the road segmentation is simplified using the Douglas–Peucker algorithm. Figure 11 illustrates the simplification results for different threshold values, with a satisfactory threshold achieving a 62.3% data storage reduction. This significantly reduces the memory required to store and load the road network data. While the simplification reduces the number of nodes in the arc segments, the overall shape of each segment remains unchanged.
Figure 11.
Example of the road simplification before and after Douglas–Peuker.
The proposed model is a path-planning algorithm with conditional constraints based on a static network dataset designed for general traffic conditions. The conditional constraints include dynamically changing traffic conditions such as sudden rainfall, road congestion, and traffic control measures, requiring the acquisition of real-time data. The newly incorporated factors, such as real-time weather conditions (e.g., rainfall), road congestion, and traffic control, are modeled as random, time-dependent events. These incidents are dynamically integrated into the road network database based on their geographical locations in the form of geo-events with both spatial and temporal attributes (e.g., Table 5). As a result, the affected road segments or nodes in the network transform into temporary avoidance points, making the path planning model constrained by these local dynamic disruptions. Consequently, the model generates new paths that circumvent these avoidance points. To account for these unpredictable environmental factors, the proposed algorithm dynamically adjusts the weights of road segments and the network topology based on real-time traffic and control information, as depicted in Equation (1).
These spatial-temporal real-time road condition data can be acquired from multiple approaches, including traffic sensor data, onboard GPS data, social media and traffic management updates, and weather forecast data. Traffic sensors installed at key locations (e.g., intersections and highway entrances) can monitor real-time traffic flow, speed, density, and other parameters. Onboard GPS data collected from vehicle GPS systems provides information on vehicle location, speed, and travel direction. Real-time traffic reports from users via social media or traffic applications, including congestion, accidents, and road construction updates. Meteorological weather forecast services provide information on weather conditions such as rainfall, fog, and snow, which may affect road capacity. These incidents are dynamically integrated into the road network database based on their geographical locations in the form of geo-events with both spatial and temporal attributes. Using GIS overlay analysis and dynamic segmentation, these geographic events are mapped onto the corresponding road network segments and nodes.
6. Conclusions
This study uses China as a case study to focus on the route planning problem for special vehicles within the context of large-scale, nationwide road network data. A route planning algorithm was developed to address efficiency issues, including data loading and route planning, comprising a dual-layer road network data model, a two-layer spatial index model, and a parallelized bidirectional Dijkstra algorithm. The dual-layer data model and two-layer index model facilitate efficient data loading and access. The parallelized bidirectional Dijkstra algorithm, constrained by an objective function that considers practical road network constraints, enables cost-effective route planning in limited road conditions during large-scale, cross-regional route planning. Experimental results demonstrate that the dual-layer data model combined with the spatial index model is 50–1000 times faster than conventional single-layer data models. Further analysis indicates that the improved road network model and algorithm reduce search time by 1.69 times compared to conventional methods. The parallelized bidirectional Dijkstra algorithm further accelerates route planning by a factor of 3.75, achieving performance comparable to commercial software. These results suggest that the proposed route planning algorithm successfully delivers cost-effective route planning solutions, even with a nationwide database for large-scale route planning tasks, while requiring modest computational resources. Although this study does not fully incorporate limitations such as real-time traffic conditions, the related algorithms and findings provide valuable insights for optimizing emergency rescue operations and ensuring cost-effective resource allocation.
Author Contributions
Conceptualization: Ting Tian; Methodology, Ting Tian; Writing: Ting Tian; Review: Haitao Wei and Mingliang Xu; Supervision: Fang Wu, Huijing Wu and Mingliang Xu. All authors have read and agreed to the published version of the manuscript.
Funding
This research received no external funding.
Data Availability Statement
Data are contained within the article.
Conflicts of Interest
The authors declare no conflict of interest.
References
- Cho, J.-H.; Shin, Y.-S.; Kim, J.-J.; Kim, B.-S. Exploring Cost Variability and Risk Management Optimization in Natural Disaster Prevention Projects. Buildings 2024, 14, 391. [Google Scholar] [CrossRef]
- Jiang, W.; Zhou, J.; Ma, S.; Wu, Z.; Cui, X.; Yang, C. Research on the Influence of Emergency Rescue Information Importance on Emergency Decisions. J. Conting. Crisis Manag. 2024, 32, e12582. [Google Scholar] [CrossRef]
- Luo, Q.; Liu, H.; Liu, C.; Deng, Q. Multi-Strategy Cooperative Scheduling for Airport Specialized Vehicles Based on Digital Twins. Sci. Rep. 2024, 14, 15533. [Google Scholar] [CrossRef] [PubMed]
- Wei, M.; Xu, J. Assessing Road Network Resilience in Disaster Areas from a Complex Network Perspective: A Real-Life Case Study from China. Int. J. Disaster Risk Reduct. 2024, 100, 104167. [Google Scholar] [CrossRef]
- Perger, T.; Auer, H. Energy efficient route planning for electric vehicles with special consideration of the topography and battery lifetime. Energy Effic. 2020, 13, 1705–1726. [Google Scholar] [CrossRef]
- D’Emidio, M.; Delfaraz, E.; Di Stefano, G.; Frittella, G.; Vittoria, E. Route Planning Algorithms for Fleets of Connected Vehicles: State of the Art, Implementation, and Deployment. Appl. Sci. 2024, 14, 2884. [Google Scholar] [CrossRef]
- Dantzig, G.B.; Ramser, J.H. The Truck Dispatching Problem. Manag. Sci. 1959, 6, 80–91. [Google Scholar] [CrossRef]
- Zeng, D.; Yu, Z.; Xiong, L.; Zhao, J.; Zhang, P.; Li, Y.; Xia, L.; Ye, W.; Li, Z.; Fu, Z. Driving-Behavior-Oriented Trajectory Planning for Autonomous Vehicle Driving on Urban Structural Road. Proc. Inst. Mech. Eng. Part D J. Automob. Eng. 2021, 235, 975–995. [Google Scholar] [CrossRef]
- Zheng, Z.; Chen, J.; Zhao, W. Multi-AGV Route Planning in Automated Warehouse System Based on Shortest-Time Q-Learning Algorithm. Asian J. Control 2023, 26, 683–702. [Google Scholar] [CrossRef]
- Li, J.; Doniec, A.; Jacques, B.; Guillaume, L. Dynamic Online Multimodal Route Planning with Least Expected Travel Time in the Stochastic and Time-Dependent Bus Network. Acad. Lead. 2019, 259, 1002. [Google Scholar] [CrossRef]
- Reid, P.; Kari, W.; Randall, G. Using Shortest Path Routing to Assess Cycling Networks. J. Transp. Geogr. 2024, 117, 103864. [Google Scholar] [CrossRef]
- Shi, J.; Zhang, J.; Lei, H.; Liu, Z.; Wang, R. Joint Mission and Route Planning of Unmanned Air Vehicles via a Learning-Based Heuristic. J. Syst. Eng. Electron. 2023, 34, 81–98. [Google Scholar] [CrossRef]
- Rogers, J.B.; Cliff, B. Hospice Care in Emergency Planning and Response. J. Pain Symptom Manag. 2024, 67, e516–e517. [Google Scholar] [CrossRef]
- Huang, B.; Zhang, F.; Lei, L. Dynamic Path Planning Based on Service Level of Road Network. Electronics 2022, 11, 3267. [Google Scholar] [CrossRef]
- Zhou, W.; Weng, J.; Li, T.; Fan, B.; Bian, Y. Modeling the road network capacity in a mixed HV and CAV environment. Phys. A: Stat. Mech. Its Appl. 2024, 636, 129526. [Google Scholar] [CrossRef]
- Halim, Z.; Rehan, M. On identification of driving-induced stress using electroencephalogram signals: A framework based on wearable safety-critical scheme and machine learning. Inf. Fusion 2020, 53, 66–79. [Google Scholar] [CrossRef]
- Halim, Z.; Sulaiman, M.; Waqas, M.; Aydın, D. Deep neural network-based identification of driving risk utilizing driver dependent vehicle driving features: A scheme for critical infrastructure protection. J. Ambient. Intell. Humaniz. Comput. 2022, 14, 11747–11765. [Google Scholar] [CrossRef]
- Li, Q.; Huang, Z.; Jiang, W.; Tang, Z.; Song, M. Quantum Algorithms Using Infeasible Solution Constraints for Collision-Avoidance Route Planning. IEEE Trans. Consum. Electron. 2024, 1, 1–17. [Google Scholar] [CrossRef]
- Xie, G.; Du, X.; Li, S.; Yang, J.; Hei, X.; Wen, T. An efficient and global interactive optimization methodology for path planning with multiple routing constraints. ISA Trans. 2022, 121, 206–216. [Google Scholar] [CrossRef]
- Sun, J.; Sun, J. A dynamic Bayesian network model for real-time crash prediction using traffic speed conditions data. Transp. Res. Part C Emerg. Technol. 2015, 54, 176–186. [Google Scholar] [CrossRef]
- Cheng, L.; Sun, K. Research on intelligent vehicle Traffic Flow control algorithm based on data mining. Int. J. Intell. Netw. 2024, 5, 92–100. [Google Scholar] [CrossRef]
- Choi, K.C.; Li, S.; Lam, C.T.; Wong, A.; Lei, P.; Ng, B.; Siu, K.M. Genetic Algorithm for Tourism Route Planning Considering Time Constrains. Int. J. Eng. Trends Technol. 2022, 70, 171–179. [Google Scholar] [CrossRef]
- Tan, L.; Zhu, K.; Yi, J. Vehicle Route Planning of Diverse Cargo Types in Urban Logistics Based on Enhanced Ant Colony Optimization. World Electr. Veh. J. 2024, 15, 405. [Google Scholar] [CrossRef]
- Sundarraj, S.; Reddy, R.V.K.; Basam, M.B.; Lokesh, G.H.; Flammini, F.; Natarajan, R. Route Planning for an Autonomous Robotic Vehicle Employing a Weight-Controlled Particle Swarm-Optimized Dijkstra Algorithm. IEEE Access 2023, 11, 1. [Google Scholar] [CrossRef]
- Winkenbach, M.; Spinler, S.; Pachon, J.; Konduri, K. Introduction to the Special Issue on Machine Learning Methods and Applications in Large-Scale Route Planning Problems. Transp. Sci. 2024, 58, 1–7. [Google Scholar] [CrossRef]
- Li, S.; Wang, F. Research on Optimization of Improved Gray Wolf Optimization-Extreme Learning Machine Algorithm in Vehicle Route Planning. Discret. Dyn. Nat. Soc. 2020, 2020, 1–7. [Google Scholar] [CrossRef]
- Zhang, L.; Yin, H.; Li, A.; Hu, L. ERRRT-A*: A fast path planning algorithm suitable for large-scale scenes. J. Intell. Fuzzy Syst. 2024, 46, 1–12. [Google Scholar] [CrossRef]
- Pedro, M.; Luitgard, K.; Antonio, S.; Ralf, B. Targeted Multi-Objective Dijkstra Algorithm. Networks 2023, 82, 277–298. [Google Scholar] [CrossRef]
- Lv, D.; Chen, Z.; Cai, Z.; Piao, S. Robot Path Planning by Leveraging the Graph-Encoded Floyd Algorithm. Future Gener. Comput. Syst. 2021, 122, 204–208. [Google Scholar] [CrossRef]
- Xu, B. Precise Path Planning and Trajectory Tracking Based on Improved A-Star Algorithm. Meas. Control 2024, 57, 1–14. [Google Scholar] [CrossRef]
- Gan, X.; Liu, J. A Multi-Objective Evolutionary Algorithm for Emergency Logistics Scheduling in Large-Scale Disaster Relief. In Proceedings of the 2017 IEEE Congress on Evolutionary Computation, Donostia, Spain, 5–8 June 2017. [Google Scholar] [CrossRef]
- Men, J.; Jiang, P.; Xu, H. Robust Multi-Objective Vehicle Routing Problem with Time Windows for Hazardous Materials Transportation. IET Intell. Transp. Syst. 2020, 14, 154–163. [Google Scholar] [CrossRef]
- Londoño, A.A.; Walter, G.; Oscar, D.; John, W. A Hybrid Heuristic Approach for the Multi-Objective Multi-Depot Vehicle Routing Problem. Int. J. Ind. Eng. Comput. 2024, 15, 337–354. [Google Scholar] [CrossRef]
- Chen, Z.; Zhang, P.; Peng, L. Application of a Hybrid Genetic Algorithm Based on the Travelling Salesman Problem in Rural Tourism Route Planning. Int. J. Comput. Sci. Math. 2024, 19, 1–14. [Google Scholar] [CrossRef]
- Khoo, T.; Mohammad, B. The Parallelization of a Two-Phase Distributed Hybrid Ruin-and-Recreate Genetic Algorithm for Solving Multi-Objective Vehicle Routing Problem with Time Windows. Expert Syst. Appl. 2021, 168, 114408. [Google Scholar] [CrossRef]
- Muhammad, A.; Mohamed, Z. Multi-Objective Message Routing in Electric and Flying Vehicles Using a Genetics Algorithm. Sensors 2023, 23, 1100. [Google Scholar] [CrossRef]
- Chai, H.; He, R.; Su, J.; Song, Y.; Dai, C.; Ma, C. An Ant Colony Optimization for the Bi-Objective Vehicle Routing Problem with Time Windows on Multigraph. J. Transp. Syst. Eng. Inf. Technol. 2018, 18, 156–162. [Google Scholar] [CrossRef]
- Xue, S. An Adaptive Ant Colony Algorithm for Crowdsourcing Multi-Depot Vehicle Routing Problem with Time Windows. Sustain. Oper. Comput. 2023, 4, 62–75. [Google Scholar] [CrossRef]
- Lei, J.; Sun, Y.; Zhu, H. Improved Ant Colony Optimization Algorithm for Vehicle Routing Problems with Time Window. Comput. Integr. Manuf. Syst. 2022, 28, 3535–3544. [Google Scholar] [CrossRef]
- Fan, H.; Liu, W.; Xu, Z.; Geng, J. Hybrid Particle Swarm Optimization for Solving VRPSPD Problems with Soft Time Windows. Comput. Eng. Appl. 2018, 54, 221–229. [Google Scholar] [CrossRef]
- Lagos, C.; Guerrero, G.; Cabrera, E.; Moltedo, A.; Johnson, F.; Paredes, F. An Improved Particle Swarm Optimization Algorithm for the VRP with Simultaneous Pickup and Delivery and Time Windows. IEEE Lat. Am. Trans. 2018, 16, 1732–1740. [Google Scholar] [CrossRef]
- Lai, Y.; Yang, S.; Xiong, A.; Yang, F.; Li, L.; Zhou, X. Utility-Based Matching of Vehicles and Hybrid Requests on Rider Demand Responsive Systems. IEEE Trans. Intell. Transp. Syst. 2022, 23, 1058–1072. [Google Scholar] [CrossRef]
- Li, X.; Gou, H.; Li, X.; Shen, Z.; Lyu, H.; Zhou, Y.; Wang, H.; Zhang, Q. Performance analysis of frequency-mixed PPP-RTK using low-cost GNSS chipset with different antenna configurations. Satell. Navig. 2023, 4, 1–18. [Google Scholar] [CrossRef]
- Wang, X.; Cai, Y.; He, K.; Wang, S.; Liu, Y.; Dong, Y. Global–Local Information Fusion Network for Road Extraction: Bridging the Gap in Accurate Road Segmentation in China. Remote Sens. 2023, 15, 4686. [Google Scholar] [CrossRef]
- Handbook of Technical Standards and Design Specifications for Highway Engineering, 3rd ed.; People’s Communications Press: Beijing, China, 2020; ISBN 978-7-114-16599-3.
- Zhang, R.; Guo, H.; Andriukaitis, D.; Li, Y.; Królczyk, G.; Li, Z. Intelligent path planning by an improved RRT algorithm with dual grid map. Alex. Eng. J. 2024, 88, 91–104. [Google Scholar] [CrossRef]
- Tabsh, S.W.; Mitchell, M.M. Girder distribution factors for steel bridges subjected to permit truck or super load. Struct. Eng. Mech. 2016, 60, 237–249. [Google Scholar] [CrossRef]
- Li, W.; Mak, C.M.; Fu, Y.; Cai, C.; Tse, K.T.; Niu, J. The impact of twisted wind on pedestrian comfort around two non-identical-height buildings in tandem arrangement: A wind tunnel study. Build. Environ. 2024, 262, 111847. [Google Scholar] [CrossRef]
- Zhou, P.; Xie, Z.; Zhou, W.; Tan, Z. A Heuristic Integrated Scheduling Algorithm Based on Improved Dijkstra Algorithm. Electronics 2023, 12, 4189. [Google Scholar] [CrossRef]
- Zuo, S.; Mao, Z.; Fan, C.; Yang, H.; Zhang, D.; Gong, M.; Ren, J. Evacuation Path Planning Based on Improved Dijkstra Algorithm in Metro Station Scene. J. Railw. Sci. Eng. 2023, 20, 1624–1635. [Google Scholar] [CrossRef]
- Li, B.; Dai, T.; Chen, W.; Song, X.; Zang, Y.; Huang, Z.; Lin, Q.; Cai, K. T-PORP: A Trusted Parallel Route Planning Model on Dynamic Road Networks. IEEE Trans. Intell. Transp. Syst. 2023, 24, 1238–1250. [Google Scholar] [CrossRef]
- Han, X. Path Planning Algorithm for the Multiple Depot Vehicle Routing Problem Based on Parallel Clustering. Sci. Program. 2023, 2023, 7588595. [Google Scholar] [CrossRef]
Disclaimer/Publisher’s Note: The statements, opinions and data contained in all publications are solely those of the individual author(s) and contributor(s) and not of MDPI and/or the editor(s). MDPI and/or the editor(s) disclaim responsibility for any injury to people or property resulting from any ideas, methods, instructions or products referred to in the content. |
© 2025 by the authors. Published by MDPI on behalf of the International Society for Photogrammetry and Remote Sensing. Licensee MDPI, Basel, Switzerland. This article is an open access article distributed under the terms and conditions of the Creative Commons Attribution (CC BY) license (https://creativecommons.org/licenses/by/4.0/).










