Abstract
Personalized mappings become popular among the public with the support of data diversity and device diversity. To develop personalized maps, constructing map symbols through automated ways is beneficial. The formal representation of map symbols (i.e., expressing map symbols by mathematical operators) is fundamental to the automated construction of map symbols. A previous study to evaluate the feasibility of structures of Chinese characters for representing map symbols shows that 77.5% of map symbols can be represented by them, although there are imperfections in some cases. It means that: (1) the other 22.5% of symbols should be formally represented by other mathematical solutions, and (2) those imperfect cases should be made perfect through some modification or refinements. In this study, we solve the representation problems of these two types of map symbols (i.e., the map symbol did not or imperfectly fit the structures of Chinese characters) by employing additional basic operators and proposing some metric and color modifications. To validate these proposed solutions, experiments have been carried out by using eight sets of symbols that are publicly available (e.g., Google Icons). The results indicated that almost all the map symbols can be formally represented with additional operators and metric and color modifications. The percentages of map symbols that did not fit structures of Chinese characters solved by these operators and modifications are 2.4% and 20.1%, respectively. The percentages of map symbols that imperfectly fit them solved by these operators and modifications are 8.7% and 8%, respectively. This work could not only enrich cartographic theory but also prompt the mathematization of map symbol construction.
1. Introduction
Traditional mapping, which is conducted by well-trained professional cartographers, mainly focuses on improving the accuracy of maps. However, in some tasks (e.g., planning routes with schematic metro maps), accuracy is not the main concern of maps [1]. Accuracy is just one of the indicators designed to describe usability (i.e., the degree to which a product is able or fit to be used by specific users when performing specific tasks in a specific environment). Personalized maps (i.e., mapping by users based on their unique interests and experience) emphasize user engagement and interactivity with maps rather than accuracy. There has been an increasing demand for personalized mappings, such as in urban informatics [2] and the tourist industry [3].
Automated construction of map symbols plays an important role in facilitating personalized mapping. In the studies about the construction of map symbols, the basic elements and construction methods of map symbols have been discussed. Li [4] defined the topological structure of a map symbol consists of interior, boundary and exterior. Stevens et al. [5] proposed the map symbol box. Similar to the box model specified for cascading style sheets (CSS), the map symbol box model clarifies the foundational elements upon which a symbol is constructed, i.e., icon, padding, border, decoration, frame, and margin. Wu et al. [6] bifurcated the construction of point symbols into primitive-composing and graphic-description methods. Primitive-composing methods construct map symbols based on basic shapes such as rectangles, stars, and polylines, while graphic-description methods directly describe symbols based on the path-fill-strokes such as the data formats Html, pdf, and SVG [6]. Some primitive-composing methods of map symbols have been discussed, such as Bertin’s distinguished six construction types [7]. For two-dimensional diagrams, Bertin [7] distinguishes six construction types: rectilinear construction, orthogonal construction, rectilinear elevation, circular construction, polar construction, and circular elevation. Wilkinson [8] developed a diagram construction theory based on an object-oriented approach, which is analyzed and characterized by an informal description. This description consists of seven components of a diagram, i.e., data value variables, transformations, dimensions of the diagram, scale, coordinate system of the diagram, geometric primitives and their style properties, and guidelines and additional information. Schnabel and Hurni [9] extended their works. They developed six different arrangement principles (i.e., centered, grid, linear, polar, perpendicular, and triangular) for constructing map symbols. Based on their ideas, Zhang and Zhu [10] proposed a method based on graphic entities that have three parts including a graphic entity library, symbol synthesizer, and symbols specifications. The synthesizer performs the following tasks: (1) retrieval of graphic entities from the library and locating them in the right place and order; (2) rendering graphic entities with appropriate colors; (3) adjusting the display size of each graphic entity; and (4) adding animation effects to dynamic map symbols.
Some studies have been conducted on the linguistic characteristics of map symbols. The morphological structures of map symbols were discussed. The morphological structure of map symbols can be compared with the structures of natural languages. A morpheme is the smallest meaningful lexical item in natural language. Su and Zhou [11] defined topographic map symbols are also composed of morphemes. A morpheme is a graphic form, and every morpheme is a geometrical cell. They proposed that the noun of cartographic language has a complex internal structure, and the basic noun can combine complex noun phrases by spatial relation. For the construction of thematic map symbols, Zhao and Zeng [12] proposed symbols that can be defined using cartographic primitives which are arranged according to their syntactic principles, and they put forward a syntactic construction theory based on a phoneme (thematic map primitive) word (single thematic symbol) sentence (combine symbols or complex symbols) structure model for the automatic construction of thematic symbols. Gong et al. [13] analyzed the morphological structures of map symbols. It was found that the structures of Chinese are feasible for representing map symbols. The semantics aspect in the construction of map symbols has been considered. Tian et al. [14] identified, in the traditional symbol design, that a single symbol was separated from the symbol system easily and the relationship between symbols did not catch much attention. Therefore, they carried out a concept of symbol-morpheme in an attempt to unify the graphic and semantic aspects to form a unified map symbols structure model. In addition, the formal representations of map symbols have been discussed. Li [4] put forward four kinds of operations in the morphology of map symbols, i.e., blend, union, overlay, and frame. Bartoněk and Andělová [15] proposed a formal description of the graphics properties of the symbols, which is based on a general mathematical model.
Although many studies on the construction of map symbols have been conducted, the formal representation of map symbols has not been considered deeply, which is believed to be fundamental to the automated construction of map symbols and, thus, to the mathematization of cartographic theory. In our understanding, constructing formal representations of map symbols is a complex process and the first step in this process is to formally represent their structures. The structures of words can be formally described in natural language. In its hieroglyphic representation, Chinese writing resembles two-dimensional map symbols (see Figure 1).
Figure 1.
Comparison between the structures of map symbols and Chinese characters.
It has been suggested by some researchers [13] that the structural operators of Chinese characters can be used for such a purpose (see Figure 2), with a success rate of 77.5%, although with imperfection in some cases (Table 1). It means that: (1) the other 22.5% of symbols should be formally represented by other mathematical solutions, and (2) those imperfect cases should be made perfect through some modification or refinements. In this study, we try to solve these two problems by employing additional basic operators and proposing some metric and color modifications. To validate these proposed solutions, experiments have been carried out by using eight sets of symbols that are publicly available (e.g., Google Icons).
Figure 2.
Examples of structural operators of Chinese characters.
Table 1.
Imperfect fit with map symbols represented by structural operators of Chinese characters.
The remainder of this paper is organized as follows: Section 2 presents the improvement of the formal representation of map symbols with additional basic operators. Section 3 presents the improvement of the formal representation of map symbols with metric and color modifications, and Section 4 discussed symbol construction with basic operators and modifications. Finally, in Section 5, some conclusions are given.
2. Improvement of Formal Representation of Map Symbols with Additional Basic Operators
2.1. The Need for Additional Basic Operators for Representing Map Symbols
According to Gong et al. [13], map symbols can be represented by the structural operators of Chinese characters as map symbols are also two-dimensional, just as the structures of words are described in natural language. However, not all of the map symbols can be represented by such structural operators, basically because of the topological problem. For example, a compound map symbol may be composed of two symbols with overlaps (e.g., the non-smoking symbol) but the structural operators are not able to represent such a composition.
To solve the representation problems of the map symbol that did not perfectly fit Chinese characters, some logical operators such as union and difference, and simple mathematical operators such as overlap and blend proposed by Li [4] may be helpful.
2.2. The Additional Operators for Representing Map Symbols
Li [4] proposed four operators (i.e., blend, union, overlay, and frame) for representing the structures of map symbols. As these four operators only consider simple operations, they are called basic operators. In the following part of this section, the details of these operators will be illustrated.
- Blend operators
A blend operator is a binary operator designed to fuse two or more components from any direction into a new complex component, as some map symbols have complicated graphics. For example, the compound symbol of the toilet in the following symbol is horizontally formed by fusing the two components of “male” and “female” (see Figure 3a). The compound symbol of “horse riding” is vertically formed by the components of “human” and “horse”.
Figure 3.
Examples of blend operators: (a) the construction of compound symbol “toilet”; (b) the construction of compound symbol “horse riding”.
- Union operators
A union operator is an operator designed to combine two or more components from any direction into a new complex component. For example, the compound symbol of the “traveler” in the following symbol is formed by fusing the three components of “human”, “backpack”, and “walking stick” (see Figure 4).
Figure 4.
Examples of union operators: (a) the construction of compound symbol “traveler”; (b) the construction of map symbol.
- Overlay operators
After testing, most map symbols can be expressed in Chinese character structures. However, there are some topological problems in the structural operators, such as partial overlap and full overlap problems [13]. The overlay operator is a binary operator used to move one component to the location of another (see Figure 5) and solve the problems of full overlap.
Figure 5.
Examples of overlay operators.
- Frame operators
Li [4] defined a map symbol that can be topologically decomposed into three components, i.e., interior, symbol components, and frame. The boundary of a symbol component can be closed (with boundary) or open (without boundary). The frame of a map symbol can be non-empty (framed) or empty (open). The filling of the frame can be unfilled or filled, and the shape of the frame can be regular or irregular, the irregular shapes are used in most cases.
Some cartographers noticed that the shape of the frame affects the user’s understanding of the semantics of the symbol and used different shapes of frames to express different phenomena when designing symbols. For example, the NATO Joint Military Symbology devised by the US Army Corps of Engineers [16] and a standard set of symbols for use in the emergency management and first responder communities developed by the Federal Geographic Data Committee (FGDC) Homeland Security Working Group [17]. With the popularity of symbols for commercial purposes, it has been found that subjective preference may affect the success or failure of symbol design [18,19]. People do prefer different frames for different symbols, but the circle and square are most preferred. Frame operators are primarily used to generate frames. We assume that the symbol is placed in the geometric center of the frame. We consider the three types of frame operators, i.e., circle, rectangle, and triangle (see Figure 6).
Figure 6.
Examples of frame operators.
2.3. Design Experiment for Improvement Evaluation
In this experiment, we evaluated the feasibility of basic operators, i.e., blend, union, structure, and frame, for constructing all the map symbols in eight symbol sets. Specifically, it was to check whether each symbol in the symbol sets can be constructed by the existing operators by way of human eye observation. Map symbols from eight widely used datasets were selected as the experimental data (see Table 2). These map symbols consist of 837 compound symbols and 445 simple symbols. This study reorganizes these symbols and classifies them into five categories, i.e., amenity, shopping, tourist, transportation, and emergency. The sources of these datasets are given in Table 2 and these datasets can be downloaded for free.
Table 2.
Selected map symbol sets.
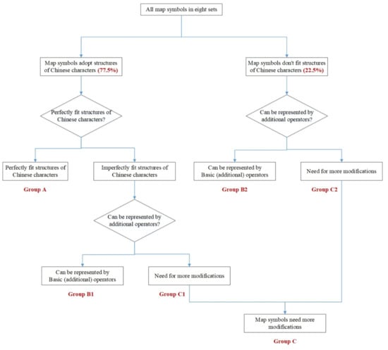
We invited 52 Ph.D. students and staff aged 22–36. In total, 38% of the participants had learned cartography or attended cartography sessions. In the first step, the basic elements, including graphics and texts, or the combination of them, and the structures of map symbols must be determined. Secondly, participants were asked whether each symbol can be constructed using structures of Chinese characters in isolation. The map symbol with a single structure is considered to be constructed with a single structural operator. When the analysis results from participants are different, we take the analysis results accepted by more people. For map symbols that did not perfectly fit the structures of Chinese characters, we adopted additional basic operators to express them. The experimental process is delineated in Figure 7.
Figure 7.
The experimental process.
All map symbols in these eight sets were bifurcated into group A, in which each symbol perfectly fits the structural operators of Chinese characters, and group B, in which the map symbols fit structural operators with an imperfection, or the structural operators do not apply. For the symbols in group B, we employed additional basic operators to express them. The symbols in group B were divided into two groups, group B1 is map symbols that can be expressed by additional operators, and group B2 cannot. The last step is to count the map symbols in each symbol set that can be represented by additional basic operators.
2.4. Results of Experiments: Improvement with Additional Basic Operators
The statistical results indicated that map symbols in group A account for 60.6% of the total (see Figure 8). It means that 60.6% of map symbols perfectly fit the structures of Chinese characters. In total, 8.7% of map symbols (i.e., group B1) can be expressed by Chinese character structures, but more operators, such as union and blend, were needed to construct complex components. There are also some map symbols that require metric or color modifications, which cannot be performed by additional operators. There are some examples illustrated in Table 3.
Figure 8.
The proportions of map symbols that can be solved by additional operators.
Table 3.
The map symbols imperfectly fit with structural operators of Chinese characters.
- Union operators
Among the symbols that imperfectly fit structures of Chinese characters, 10.7% of map symbols need union operators, while the proportion of map symbols need blend operators or both union and overlay are only 0.2% and 0.1%, respectively. Among the remaining 22.5% of map symbols that cannot be expressed by the Chinese character structure (see Table 4), such as some map symbols with overlapping components, we found that 8.7% of map symbols were expressed after adding additional operators. The remaining map symbols require more modifications.
Table 4.
The map symbols that did not fit with structural operators of Chinese characters.
The usage of each operator is illustrated in Figure 9. It was found that the usage rate of the union operator is the highest, followed by the overlay operator. It is worth noting that we found that the construction of a map symbol may require more than one operator. For example, the union operator is used to build complex components, the structural operator combines components into a composite symbol according to a certain spatial structure, and the frame operator adds a frame, etc. The experimental results suggested that the additional operators can improve the formal representation of map symbols, but quite a few map symbols require modifications.
Figure 9.
The usage of additional operators in map symbols that did not fit the structures of Chinese characters.
In addition, we counted and analyzed the frames of map symbols. Generally speaking, the design of all symbols in a symbol set is consistent, such as the same frame shape for each symbol, the same background color for symbols, and so on. In these eight symbol sets, the symbols from BD, COSM, GD, and SJJB adopted frame operators. The BU and BD symbol sets and the GD symbols adopted the circular frames and the other two adopted square frames.
3. Improvement of the Formal Representation of Map Symbols with Metric and Color Modifications
3.1. Need for Metric and Color Modifications
Further analysis was conducted to identify why some map symbols cannot be represented by the basic operators. In addition to some of the metric issues mentioned in Table 1, there are issues with symbol components’ buffers and colors that have not been resolved. Some examples are illustrated in Figure 10. There is no overlap between each component, but the graphic of one component is not complete. This component is cut from a complete graphic element. It looks like an incomplete graphic where one component’s graphic is overlapped by the buffer of another component’s graphics.
Figure 10.
The incomplete shape of some components.
By observation, we found that when two components overlap, the color of a component or part of a component may change. In general, every symbol in a symbol set, including the frame, has a consistent color. But we found that when two components overlap, the two components may have different colors. Sometimes, part of the component changes color, sometimes the whole component changes color. For example, the following symbols are formed by adjusting the color of the symbol components (see Figure 11).
Figure 11.
These examples of symbols are formed by adjusting the color.
The map symbols whose center of gravity of the symbol components coincides with the center of gravity of the radicals of Chinese characters, and whose component size ratio fits the structural unit ratio of Chinese characters, are considered as perfectly fitting the structures of Chinese characters.
3.2. Metric Modifications
Metric modifications play an important role in the construction of map symbols to reposition the components and change their size or orientation. It is worth noting that metric details occasionally overwrite topological properties, particularly in situations where small metric modifications imply topological changes [20]. For example, the topological relationship between the two components changes from disjoint to overlap. Five modifications can be applied to a symbol component: buffer, translation, rotation, scaling, and color.
- Buffer modifications
The buffer is defined by Esri [21] as follows: Creates buffer polygons around input features to a specified distance. For the problem of incomplete component shape, we can adopt buffer modifications to solve it.
For example, in the symbol of “art center” (see Figure 12), the buffer of the note component is on the right of the palette. After the buffer is built, the component on the left overlaps. We take the incomplete graphics that have been overlapped and the graphics that do not build buffers and combine them into new compound symbols. The formal representations of translation modifications are as follows:
Figure 12.
An example of buffer modifications.
- Translation modifications
After the compound symbol is built, the component’s position relative to the canvas is determined. We sometimes make metric modifications to the component, and the translation modifications move all the geometry objects of the symbol component to a new position relative to the canvas. There are four kinds of direction modifications, namely north (TN), east (TE), south (TS), and west (TW).
For example, the symbols of “port” is constructed by the union of a graphic of a river and a graphic of a boat with a down translation by 10 mm. (see Figure 13). The formal representations of translation modifications are as follows:
Figure 13.
An example of translation modification.
- Rotation modifications
Rotation modification rotates all the geometric objects of a component to a new direction relative to the canvas. There are two kinds of rotation modifications. One is to rotate a single component (see Figure 14).
Figure 14.
An example of rotations modifications (1).
For example, the symbol of “stereo equipment” is constructed by the union of the graphic of radio and the graphic of a film with a 30-degree rotation. The formal representations of translation modifications are as follows:
The other one is to combine the components into a compound component and then rotate the compound component (see Figure 15).
Figure 15.
An example of rotations modifications (2).
For example, the symbol of “skiing” is the graphic of skiing translated with a 45-degree rotation. The formal representations of translation modifications are as follows:
- Scale modifications
All the geometric objects of the symbol component are transformed to a new size (see Figure 16).
Figure 16.
An example of a scaling modification.
For example, the symbol of “pizza restaurant” is the union of a graphic of the canteen and a graphic of cheese enlarged by 150%. The formal representations of translation modifications are as follows:
3.3. Color Modifications
By observation, we found that when two components overlap, the color of a component or part of a component may change. Color modification is used to adjust the color of the overlapped part of a symbol component to make the shape of components look clearer. In general, the symbol components of a symbol set are uniforms in color, such as all black or all white. But when one component fully overlaps another component, if there is no border, the shape of the component will be invisible. So, the color of the components is adjusted to better identify their shape just like in Figure 17.
Figure 17.
An example of color modification: one component partially overlaps another component.
For example, in the symbol of “library”, the color of overlap between the component of human and the component of book was adjusted to white. There is another case where the color is adjusted only on a part of the component. As we analyzed in the previous chapter when two components partially overlap, the overlapping area of the two components will change color, such as the same color as the background, just like in Figure 18.
Figure 18.
An example of color modification: one component partially overlaps another component.
For example, in the symbol of “riding”, the color of overlap between the component of the human and the component of the horse was adjusted to white. The formal representations of color modifications are as follows:
3.4. Evaluation of Proposed Metric Modifications for Map Symbol Construction
According to the analysis in the last section, we have conducted another experiment. This experiment evaluated whether the metric and color modifications can improve the formal representations of map symbols. The map symbols in groups C1 and C2 were used for evaluation. Participants were asked to identify whether these map symbols can formally be represented by the metric and color modifications.
After statistics, it was found that, in group C1, 6.01% of the map symbols only need metric modifications or color modifications to complete the formal representations, and the remaining 2.03% need both additional operators and modifications to complete them. The usage of each modification is illustrated in Figure 19.
Figure 19.
The usage of metric and color modifications in group C1.
In group C2, 11.5% of the map symbols only need metric modifications or color modifications to complete the formal representations, and the remaining 8.6% need both additional operators and modifications to complete them. The usage of each modification is illustrated in Figure 20.
Figure 20.
The usage of metric and color modifications in group C2.
The translation modifications had a high usage rate, as 6.16% of the map symbols that did not fit the structures of Chinese characters (i.e., group C2) need translation refinements to complete the formal expressions, and 1.01% of the map symbols only need translation modifications to fit the structures of Chinese characters. Second, 4.29% of map symbols that do not perfectly fit the structure of Chinese characters need color modifications. The experimental results indicated that the construction of some map symbols required more than one kind of modification, as 12.4% of the map symbols that require two or three kinds of modification can complete the construction of compound symbols. A few symbols even require four kinds of modifications to complete them. Moreover, it was found that the translation modifications were often used in conjunction with other modifications to construct compound symbols, as 15.3% of the symbols require both translation modifications and scale modifications, and 11.2% of the symbols require all metric modifications. Moreover, it was found that the translation modifications were often used in conjunction with other modifications to construct compound symbols, as 4.45% of the symbols require both translation modifications and scale modifications. The experimental results suggested that the metric and color modifications improved the formal representations.
4. Discussion: Symbol Construction with Basic Operators and Modifications
In summary, the primitives, including text primitives and graphics primitives, are generated according to the semantics first. Then, some primitives will be blended or union into complex components. The next step is structure operation or overlay operation. Once the structure is determined, the location of each unit in the structure is determined. Frame operator adds frames of different shapes or colors to symbols. The metric modifications reposition the components or change their size or orientation. In addition, the color modifications adjust the colors of components and frames. The process of symbol construction is demonstrated in Figure 21.
Figure 21.
The process of symbol construction.
To demonstrate the operators discussed in the previous sections, an example was presented for evaluation. The SJJB symbol set has become a complete symbol system after long-term development, it contains symbols for eight themes. This set of symbols has been widely used. Taking the symbol “surface parking” of this symbol set as an example, we analyze the symbol construction process.
According to semantics, the symbolic elements we extracted are the graphics of “boat”, “wrench”, and “nut”. In the second step, we adopted a three-unit structure, such as a triangle structure, to construct symbols. Figure 22 shows the structure operation of the compound symbol.
Figure 22.
The structure operation of the compound symbol.
After combining the symbol components into a compound map symbol according to the structure, we adjusted the size, color, position, and orientation of the components. Figure 23 shows the metric and color modifications of symbol components. Finally, we choose the square as the frame of the symbol.
Figure 23.
The process of adjusting color and metric modifications.
5. Conclusions
Jacques Bertin published his pioneering book Semiology of Graphics in 1967 [7], which caused a sensation. Since then, scholars have established visual variables [7,22], dynamic variables [23,24], perspective variables, and screen variables [25]. These make map semiotics gradually theorized, but it is far from mathematical [26]. Although several studies on the construction of map symbols have been conducted, the formal representation of map symbols has not been considered deeply. It is believed that the formal representation of map symbols is fundamental to the automated construction of map symbols and, thus, to the mathematization of cartographic theory. In the previous study, the feasibility of structures of Chinese characters was proven to be appropriate to represent most of the map symbols from eight existing symbol sets. In this study, we try to solve the representation problem of the remaining map symbols by employing some existing operators and proposing new modifications.
The results indicated that almost all the map symbols can be formally represented with additional operators and metric and color modifications. The percentages of map symbols that did not fit the structures of Chinese characters solved by additional operators and modifications are 2.4% and 20.1%, respectively. The percentages of map symbols that imperfectly fit them solved by these operators and modifications are 8.7% and 8%, respectively. Based on these results, it can be concluded that:
- The additional basic operators can improve the formal representation of map symbols. The experimental results proved that the additional operators proposed by Li [4] are beneficial for developing the systematic map symbol algebra system to support the automatic construction of map symbols. Specifically, the union and blend operators are beneficial for constructing complex components or symbols. The overlap operators are beneficial for constructing complex symbols with one component fully overlapping another component.
- The proposed modifications can improve the formal representation of map symbols. These modifications are made at the component level of the map symbol, adjusting the structure of the symbol. They are used to modify the position, direction, or size of symbol components.
This work could not only enrich cartographic theory but also prompt the mathematization of map symbols. Based on this research, we consider that we can develop an interactive and automated map symbol construction platform that can represent several scenarios, and even enable sharing of map symbols. In addition, the construction of dynamic map symbols may also be possible. Although the proposed modifications offer feasibility, further investigation is required to enable the automatic construction of map symbols. Firstly, the formal representation of color modifications has not been well considered. Secondly, an interactive and automated map symbol construction platform based on these operators is still lacking.
Author Contributions
Conceptualization, Xinyu Gong; methodology, Xinyu Gong and Tian Lan; formal analysis, Xinyu Gong and Peng Ti; data curation, Xinyu Gong; writing—original draft preparation, Xinyu Gong, Tian Lan, and Peng Ti. All authors have read and agreed to the published version of the manuscript.
Funding
This work was supported by the National Natural Science Foundation of China [No. 42101442, 41930104].
Data Availability Statement
The datasets generated and analyzed during the current study are available from the corresponding author on reasonable request.
Acknowledgments
The authors would like to thank Zhilin Li at Southwest Jiaotong University, Xintao Liu at the Hong Kong Polytechnic University, and the anonymous reviewers and editors for their valuable comments and suggestions.
Conflicts of Interest
The authors declare no conflict of interest.
References
- Lan, T.; Li, Z.; Ti, P. Integrating General Principles into Mixed-Integer Programming to Optimize Schematic Network Maps. Int. J. Geogr. Inf. Sci. 2019, 33, 2305–2333. [Google Scholar] [CrossRef]
- Torrens, P.M. Data science for pedestrian and high street retailing as a framework for advancing urban informatics to individual scales. Urban. Inform. 2022, 1, 9. [Google Scholar] [CrossRef] [PubMed]
- Jancewicz, K.; Borowicz, D. Tourist maps—Definition, types and contents. Pol. Cartogr. Rev. 2017, 49, 27–41. [Google Scholar] [CrossRef]
- Li, Z. Word structures of map language: Spatio-spectral Structure of map symbols. In Invited Presentation in ICA Workshop on Theoretical Cartography and Geo-Information Science; ICA Commission on Theoretical Cartography and Commission on Atlases: Beijing, China, 2014. [Google Scholar]
- Stevens, J.E.; Robinson, A.C.; MacEachren, A.M. Designing Map Symbols for Mobile Devices: Challenges, Best Practices and the Utilization of Skeuomorphism. In Proceedings of the 26th International Cartographic Conference, Dresden, Germany, 25–30 August 2013. [Google Scholar]
- Wu, M.; Zhu, A.; Zheng, P.; Cui, L.; Zhang, X. An improved map-symbol model to facilitate sharing of heterogeneous qualitative map symbols. Cartogr. Geogr. Inf. Sci. 2017, 44, 62–75. [Google Scholar] [CrossRef]
- Bertin, J. Semiology of Graphics: Diagrams, Networks, Maps; University of Wisconsin Press: Madison, WI, USA, 1985. [Google Scholar]
- Wilkinson, L. The Grammar of Graphics; Springer: New York, NY, USA, 2008. [Google Scholar]
- Schnabel, O.; Hurni, L. Primitive-based construction theory for diagrams in thematic maps. Cartogr. J. 2009, 46, 136–145. [Google Scholar] [CrossRef]
- Zhang, J.; Zhu, Y. A method based on graphic entity for visualizing complex map symbols on the web. Cartogr. Geogr. Inf. Sci. 2015, 42, 44–53. [Google Scholar] [CrossRef]
- Su, L.; Zhou, D.H. Linguistic characteristics of topographic map symbols. In Proceedings of the Geoinformatics 2008 and Joint Conference on GIS and Built Environment: Geo-Simulation and Virtual GIS Environments, SPIE, Guangzhou, China, 3 November 2008. [Google Scholar]
- Zhao, F.; Du, Q.; Zeng, X. Syntax-based construction theory for symbols in web thematic maps. In Proceedings of the 19th International Conference on Geoinformatics, Shanghai, China, 24–26 June 2011. [Google Scholar]
- Gong, X.; Li, Z.; Liu, X. Structures of Compound Map Symbols Represented with Chinese Characters. J. Geovis. Spat. Anal. 2022, 6, 6. [Google Scholar] [CrossRef]
- Tian, J.; Peng, K.; Jia, F.; Xia, Q. The concept of symbol-morpheme and its application in map symbols design. In Proceedings of the 21st International Conference on Geoinformatics, Kaifeng, Henan, China, 21 June 2013. [Google Scholar]
- Bartoněk, D.; Andělová, P. Method for Cartographic Symbols Creation in Connection with Map Series Digitization. ISPRS Int. J. Geo-Inf. 2022, 11, 105. [Google Scholar] [CrossRef]
- Opach, T.; Rød, J.K. A user-centric optimization of emergency map symbols to facilitate common operational picture. Cartogr. Geogr. Inf. Sci. 2022, 49, 134–153. [Google Scholar] [CrossRef]
- Akella, M.K. First responders and crisis map symbols: Clarifying communication. Cartogr. Geogr. Inf. Sci. 2009, 36, 19–28. [Google Scholar] [CrossRef]
- Huang, S.M.; Shieh, K.K.; Chi, C.F. Factors affecting the design of computer icons. Int. J. Ind. Ergon. 2002, 29, 211–218. [Google Scholar] [CrossRef]
- Robinson, A.C.; Roth, R.E.; MacEachren, A.M. Challenges for map symbol standardization in crisis management. In Proceedings of the 7th International ISCRAM Conference, Seattle, WA, USA, 2 May 2010. [Google Scholar]
- Egenhofer, M.J.; Shariff, A.R. Metric details for natural-language spatial relations. ACM Trans. Inf. Syst. 1998, 16, 295–321. [Google Scholar] [CrossRef]
- Buffer (Analysis). Available online: https://pro.arcgis.com/en/pro-app/latest/tool-reference/analysis/buffer.htm (accessed on 27 June 2023).
- Robinson, A.H. Elements of Cartography, 3rd ed.; Wiley: New York, NY, USA, 1995. [Google Scholar]
- DiBiase, D.; MacEachren, A.M.; Krygier, J.B.; Reeves, C. Animation and the role of map design in scientific visualization. Cartogr. Geogr. Inf. Syst. 1992, 19, 201–214. [Google Scholar] [CrossRef]
- MacEachren, A.M. Visualization in Modern Cartography: Setting the Agenda. In Cartography Series; MacEachren, A.M., Taylor, D., Eds.; Academic Press: Cambridge, MA, USA, 1994; Volume 2, pp. 1–12. [Google Scholar]
- Li, Z.; Kraak, M.J. Web-based exploratory data analysis, WEB-EDA: Visualisation meets spatial analysis. In Proceedings of the ISPRS 2002: Commission II WG II/6, Xi’an, China, 20–23 August 2002; pp. 281–285. [Google Scholar]
- Li, Z.; Liu, W.; Xu, Z.; Ti, P.; Gao, P.; Yan, C.; Lin, Y.; Li, R.; Lu, C. Cartographic representation of spatio-temporal data: Fundamental issues and research progress. Acta Geod. Cartogr. Sin. 2021, 50, 1033–1048. [Google Scholar]
Disclaimer/Publisher’s Note: The statements, opinions and data contained in all publications are solely those of the individual author(s) and contributor(s) and not of MDPI and/or the editor(s). MDPI and/or the editor(s) disclaim responsibility for any injury to people or property resulting from any ideas, methods, instructions or products referred to in the content. |
© 2023 by the authors. Licensee MDPI, Basel, Switzerland. This article is an open access article distributed under the terms and conditions of the Creative Commons Attribution (CC BY) license (https://creativecommons.org/licenses/by/4.0/).
























































