You are currently viewing a new version of our website. To view the old version click .
Robotics
  • Article
  • Open Access

8 January 2025

Evaluation of the Cyber-Physical System State Under Destructive Impact Conditions Based on a Comprehensive Analysis of Parameters

,
and
Institute for Computer Technologies and Information Security, Southern Federal University, Chekhova 2, Taganrog 347922, Russia
*
Author to whom correspondence should be addressed.
This article belongs to the Special Issue UAV Systems and Swarm Robotics

Abstract

This manuscript proposes a method for analyzing the stability of the behavior of a cyber-physical system (CPS) under conditions of potential destructive impact, considering the tasks it performs, which does not require labeled sets of abnormal data. The considered CPS has an autonomous decision-making system. The method was formalized in terms of the Markov decision-making process. Proposed metrics for assessing CPS behavior based on changes in its parameters were defined. They allowed classifying the operating mode into three classes: normal, abnormal, and uncertain. Evaluation results prove the efficiency of the proposed method. Despite the proposed method being tested on an unmanned vehicle (UV), it can also be applied to other CPSs, primarily to autonomous mobile robots (AMRs).

1. Introduction

Cyber-physical systems (CPSs) have developed rapidly in recent years. This is primarily due to the increase in the computing power of computers and the continuing reduction in the size of the microelectronics used [1]. Alongside this, there is an increase in processing power, which is driving the automation of many tasks where using human labor is less efficient or poses risks to workers [2]. The combined effect of these processes has been the emergence and rapid implementation of machine learning methods in more and more areas of human life [3]. Processing of agricultural crops, monitoring of critical infrastructure, and transportation of goods are only a small part of the tasks that can already be performed by the CPS using machine learning methods with limited operator participation. Along with the existing progress, there are also several unresolved problems, including those related to ensuring the security of autonomous CPS [4]. Despite the high efficiency of intelligent decision-making methods, there are still difficulties in ensuring a sufficient level of autonomy when operating in completely non-deterministic environments, which is the main requirement in most cases [5]. One of the most serious obstacles in this case is the presence of destructive impact. In this manuscript, destructive impact is defined as the presence of factors of natural or man-made origin, which over time reduce the efficiency of CPS operation up to the loss of performance. The impact of external factors that were not considered when designing a decision-making system, such as, for example, destructive influences through information attacks or aggressive environmental conditions such as gusts of wind or natural noise, can significantly affect the quality of the strategies developed and lead to abnormal behavior, entailing, among other things, failures, malfunctions, and loss of CPSs. Moreover, targeted attacks directly on the decision-making system are also likely through, for example, substitution of true data or exploitation of the vulnerabilities of the algorithms used, which is more relevant than ever for CPSs that operate with information received from external sources with an unknown level of security [6].
One of the solutions to the problem may be the use of methods for analyzing the CPS state for anomalies in changing its parameters, which can subsequently be used to improve the decision-making system [7].
However, most existing methods do not take into account the task performed by the CPS, deviation from which can be an important indicator of abnormal behavior. At the same time, such analysis methods often require the use of labeled datasets, the collection of which may be impossible or time-consuming and accompanied by risks [8,9,10,11].
Existing security threat anomaly detection methods usually use a simple threshold strategy or apply a machine learning (ML) algorithm to pre-labeled datasets to predict forthcoming anomalies. Nevertheless, owing to the considerable degree of heterogeneity prevalent among various CPS environments, limited prospects for the transfer of learning across disparate systems, and the absence of empirical training data, the current ML-based approaches for anomaly detection are insufficiently effective in forecasting anomalies.
Jeffrey et al. present a hybrid anomaly detection approach designed to identify threats to CPS by combining signature-based anomaly detection commonly used in information technology (IT) networks, threshold-based anomaly detection commonly used in operational technology (OT) networks, and behavior-based anomaly detection using ensemble learning (EL), which leverages the strengths of multiple ML algorithms on the same dataset to improve accuracy [12]. Experimental results showed a 4–7% accuracy improvement compared to conventional ML classifiers when performing anomaly detection on multiple datasets. They still rely on training datasets in their work and examine traffic anomalies.
Zhang et al. addressed the problem of anomaly detection in next-generation cyber-physical systems (NG-CPSs) [13]. To do this, they used a framework with support for a double deep Q-network, where an agent was trained to detect anomalies in traffic that do not correspond to the behavior of legitimate traffic. In addition, the proposed paradigm recognizes known and new anomalies by directly interacting with the simulation environment. Given this, it gradually evolves its interpretation of anomalies to cover new, previously unrecognized classes of anomalies. The method achieves this by simultaneously optimizing the use of a limited amount of labeled anomaly data and identifying rare, unlabeled anomalies.
Jeffrey et al. reviewed in [14] the existing literature in depth and examined recent advances in anomaly detection technology to identify security threats in CPSs. They focus on the issue of life safety in industrial control networks (ICSs). A review of 296 articles was conducted in order to identify research gaps and common themes. They identify key challenges that remain in this area, such as the lack of standardized communication protocols, the great heterogeneity that prevents industry consensus, the resource limitations, and the disparity in information security priorities between IT and OT networks.
Altunay et al. focus on artificial intelligence/machine learning (AI/ML) methods to optimize the behavioral analysis-based anomaly detection process by building models based on a large number of long-term measurements and also correlated with a database of known signature-based threats [15]. Their hybrid anomaly detection model slowly increases in accuracy as new information is added to the training model, but the performance degrades initially as the amount of data increases.
While Seng et al. point out in [16] that most anomaly detection systems in industrial environments use signature-based and threshold-based approaches; the literature in the field of anomaly detection mainly focuses on AI/ML-based detection strategies, having very limited adoption in the industry. Although AI/ML algorithms can achieve very high accuracy rates (usually over 95%), the suggested approaches rarely make the transition from academia to industry, even though they are capable of achieving high detection rates for both known and unknown threats. The heterogeneity of industrial internet of things (IIoT) environments is particularly challenging, as AI/ML models tend to have low applicability to other environments, hindering widespread adoption. The availability of representative datasets is another significant challenge, as most available research datasets are artificially generated with varying degrees of accuracy for real-world IIoT environments. These limitations result in high administrative costs in terms of time and expertise on the part of the system operator, significantly hindering widespread adoption.
Early detection of attacks on CPS is essential because they can have major repercussions. The security system’s capacity to identify hitherto unidentified threats is one of the many issues that need to be resolved in this field. Tushkanova et al. suggest that this challenge can be addressed using behavioral analysis techniques and unsupervised or semi-supervised machine learning methods [17]. They also deal with the problem of actual data being unavailable because of cyber-physical object security standards. Such datasets can be produced in a variety of ways, but their accuracy and completeness are debatable. They consider current methods for attack and anomaly detection in CPS, paying particular attention to the datasets and assessment metrics that are employed to gauge how well the suggested fixes work. Only two of the three chosen datasets, according to the analysis, can be used to solve intrusion detection problems because they were created using actual testbeds; additionally, only one of the chosen datasets has both network and sensor data, which makes it almost ideal for intrusion detection.
To improve the attack detection ability of CPS, Liu et al. propose a support vector machine (SVM) attack detection model based on particle swarm optimization (PSO) [18]. To address the issue of data imbalance, the synthetic minority oversampling technique (SMOTE) was used to increase the number of attack samples. Principal component analysis (PCA) was then used to execute a linear combination of characteristic variables on the multivariate CPS network traffic data. Experiments on attack detection using CPS network traffic data demonstrate that the suggested model outperforms general detection models in terms of detection accuracy and is capable of identifying a variety of attack data types. By determining the Euclidean distance between a limited number of sample classes and carrying out a linear interpolation operation between the samples and their k nearest neighbors, new samples can be synthesized [19].
Jacobs et al. consider the problem of detecting anomalies and attacks in CPSs in the field of electrical networks [20]. They emphasize the importance of detecting anomalies not only for physical components but also for digital ones. They propose to model network processes and identify anomalies in them.
Thus, it can be said that most of the works are focused on the analysis of network traffic and artifacts that can be found in it as signs of an attack. One of the main problems is the insufficient number of datasets that are pre-labeled and intended for training. Another significant problem is the verification of datasets and confirmation of their suitability for training neural networks.
In this connection, our attention in this manuscript will be paid to the problem of ensuring the security of decision-making when operating the CPS in an untrusted environment in the absence of information about the destructive factors influencing it. The main contributions of this manuscript are as follows:
  • Metrics for assessing the stability of CPS behavior under conditions of potential destructive impact have been developed, aimed at preventing the decision-making system from using anomalous data, based on which an incorrect behavior strategy may be applied;
  • A method for using data on the task performed by the CPS in the analysis of its behavior has been proposed, thereby allowing one to determine the degree of compliance with the normal operating mode;
  • A method for identifying anomalies in the behavior of the CPS based on unsupervised learning has been proposed, which does not require collected and labeled anomalous datasets;
  • The method is based on a set of approaches to the analysis of CPS behavior. The method uses both approaches based on probability and statistics theory and on neural networks, which allow taking into account the tasks performed by CPS and normal models of the behavior of system parameters. Thus, the efficiency of solving the problem is increased.
The rest of the manuscript is organized as follows: Section 2 describes the formalization of the CPS operating process from the point of view of autonomous decision-making, the development of the framework architecture, and metric calculators, as well as the determination of the stability of parameters and the CPS; Section 3 presents our results of our experimental study and their discussion; and the obtained results are summarized in Section 4.

2. Materials and Methods

2.1. Formalization of the CPS Operating Process from the Point of View of Autonomous Decision-Making

The process of operation of the CPS with an autonomous decision-making system can be formalized as a Markov decision-making process [5], as described by the following tuple:
( S , A , P ( s , s ) , R ( s , s ) ) ,
where S is a finite set of states of the observed environment, A is a finite set of actions of the decision-making agent, P(s,s′) is the probability of changing the state from s to s′, and R(s,s′) is the reward received when moving from state s to state s′.
From the point of view of the problem being studied, the most notable components of the tuple are S and A. During its operation, the decision-making agent iteratively determines the current state of the environment S_t, which is included in the set of all its states S. On this basis, the most suitable A_t is selected from the set of all possible actions A from the point of view of achieving the greatest reward, which, in particular, is equivalent to completing the task assigned to the CPS. The amount of the reward and the tasks for which it is provided are described at the stage of designing the decision-making system and cannot be changed during operation. Therefore, the most notable components of the tuple are S and A within the framework of the problem being considered.
Any CPS can be represented as a combination of a system of sensors and a system of engines [21]. A sensor system is needed to extract information from the environment by recording the impact on the corresponding hardware components of the CPS [22]. In turn, the engine system allows the CPS to directly interact with the environment through, for example, the application of forces.
Based on the above, a set of actions in a general form for CPS is defined as a set of control vectors for an engine system, each component of which represents one or another characteristic of movement:
A = a n , 0 , a n , 1 a n , k | n , k N ,
where n is the number of elements in the set of actions, k is the number of characteristics of the action, a n , k is the k-th characteristic of the movement of the n-th action.
The nature of each component of the control vector depends on the operating principle of the engine system and is specific to individual CPSs. In the case of aerial vehicles, the meaning of such a vector can be determined through an aerodynamic model with 3 degrees of freedom (3DoF), as shown in Figure 1.
Figure 1. Aerodynamic model with 3 degrees of freedom.
In this case, the components of the control vector will be the magnitude of movement along the three axes (longitudinal, lateral, and vertical) of the model, and one element of the set of actions represents a change in the coordinates of the vehicle to the given values [23].
In turn, the set of environmental states for the CPS is equivalent to a set of measurements obtained from the on-board sensor system:
S = p n , 0 , p n , 1 p n , k | n , k N ,
where n is the number of elements in the set of states, k is the number of sensors of the CPS, p n , k is the n-th measurement obtained on the k-th sensor.
It is also worth noting that the state vector may include components that describe the same physical process and are measured in the same units. In this regard, it makes sense to consider their joint analysis. Such parameters can be combined into sets of components, which will allow their analysis to be performed within the n + 1-dimensional space:
V = p n | n N ,
where V is a set of parameters describing a single physical process and n is the number of components V.
For simplicity, we will consider the state vector to be a set of sets of parameters that describe individual physical processes, even in a trivial one-dimensional case. The number of components in each state vector and the meaning of these components are determined by the sensor system used. Most unmanned vehicles (UVs) use a global positioning system (GPS), which, as a rule, provides parameters that can be divided into the following sets [24]:
  • Geographic coordinates (latitude, longitude, altitude);
  • Deviation of positioning error in horizontal and vertical planes (eph, epv);
  • Reduction of positioning accuracy in horizontal and vertical planes (hdop, vdop) [25];
  • Number of GPS satellites used for navigation (used_satelites);
  • Amount of noise in the GPS data transmission channel (noise).
Each state vector component describes a specific physical process. Within this vector there are also components, the change of which by means of the engine system is assumed to be a task performed by the CPS. This task is defined by the operator at the stage of designing the task for the CPS and directly affects the decision-making process. Such a task is a set of instructions, which from a mathematical point of view can be formalized as a set T of target functions tl, towards which the decision-making system will try to direct the state of the CPS for certain components:
T = t l n | n N ,
where n is the number of objective functions.
The method of determining each individual element of the set T depends on the software used by the operator. However, in the general case, it is specified by a set of discrete values; that is, it can be described by a piecewise function [26].
At the same time, it is necessary to take into account that the objective function makes sense only for those components of the state vector whose values can be changed by the control vector. For the case under consideration, such parameters are geographic coordinates.
The need to use a set of objective functions in the analysis is justified by the fact that, during operation, the CPS is required to perform the assigned tasks, but destructive factors are aimed at an accidental or malicious deviation from the normal operating mode, which is the task selected by the operator.
Based on the formalization of the operation process, it is clear that the decision-making system is vulnerable to destructive influence through a set of states, since, by definition, it is used to select a behavior strategy. When substituting or introducing noise into state vectors that include data whose source is subject to compromise, it is possible to make incorrect decisions that do not correspond to reality. The proposed method, in turn, makes it possible to determine the moment at which the decision-making system may be most vulnerable.

2.2. Development of the Framework Architecture

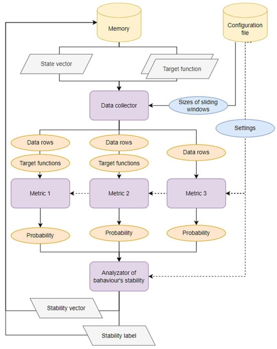
Based on the above-described formalization, one of the options for integrating the proposed method into the architecture of the existing CPS is possible through implementation between the sensor system and the decision-making system (Figure 2). In this case, the interaction between the existing CPS modules and the behavior stability analysis software module is performed through a common memory area.
Figure 2. Implementation into the CPS architecture. Purple blocks are the components of the proposed method, and yellow blocks are the components of the decision-making cycle.
Considering the presented integration option, the flow of the method’s work, considering the operated data, is schematically shown in Figure 3. As can be seen in Figure 3, the proposed analysis system consists of the following submodules:
Figure 3. Workflow.
  • Data collector;
  • Metric calculators;
  • CPS behavior stability analyzer.
Algorithmically, the process of performing the CPS behavior stability analysis consists of the following actions:
  • Initialization of the algorithm settings based on the configuration file;
  • Receiving input data for analysis (state vector and target functions);
  • Formation of time series for each set of parameters using the sliding window principle;
  • Calculation of stability metrics;
  • Determination of the behavior stability of each individual parameter and the CPS as a whole;
  • Transferring the result to the memory area.

Data Collector

Before direct analysis, each of the obtained state vectors participates in the formation of a time series according to the principle of a sliding window, the value of which is determined before the stage of initialization of the module by the CPS operator. The principle of a sliding window eliminates outdated data with each step of the algorithm, adding fresh ones.

2.3. Metric Calculators

Since each analyzed value can be abnormal in various aspects, the following metrics were developed to analyze the behavior of each parameter within the state vector:
  • The probability of the analyzed value falling within the confidence interval determined by the objective function (Metric 1);
  • The correspondence between the direction of change of the analyzed value and the objective function (Metric 2);
  • The correspondence between the change in the analyzed value and the model of its behavior in normal operation (Metric 3).

2.3.1. Metric 1

The objective function, through the CPS’s tendency toward its values, imposes restrictions on the set of values that an element of the state vector can take. However, any real CPS has imperfections, which result in deviations from the target function. Therefore, this metric is used to analyze the stability of the CPS behavior in terms of compliance of its parameters with the described limitations. The meaning of the metric is presented in Figure 4 using the example of abnormal changes in the flight altitude of an autonomous mobile robot (AMR).
Figure 4. Behavior of Metric 1 depending on the change in the altitude value parameter: (a) altitude change over time; (b) Metric 1 change depending on the altitude value.
Figure 4 shows how the altitude changes abnormally, leaving the boundaries of the trust interval, which is calculated based on the objective function for this parameter, and a constant value of the standard deviation equal to σ = 0.32. At the same time, the metric value shows a significant drop below the natural classification threshold of 0.5, which makes it possible to characterize the behavior of the CPS as abnormal from the point of view of the altitude analysis.
To calculate Metric 1, the target function is divided into vectors, for each of which the coordinate system is changed. In this case, the vector is a linear section of the objective function, collinear to the vector drawn from its first point to the last one:
t l i = p t n , 0 , p t n , 1 , , p t n , k | n , k N = = ( p t j , 0 , p t j , 1 , , p t j , k ) ( p t j + 1 , 0 , p t j + 1 , 1 , , p t j + 1 , k | n , k , j N , j < n = = t v j , | j N , j < n ,
where n is the number of points that form the target function, k is the component of each point of the target function, j is the number of vectors that form the target function, pt is the component of a point of the target function, and t v j is the vector-section of the target function.
The purpose of this transformation is to rotate the coordinate system so that each individual vector of the objective function under consideration is parallel to one of the main axes. To achieve this, determine the plane angles between one of the main axes and the vector emanating from the point whose coordinates correspond to two adjacent values at the beginning of the objective function vector, and the point obtained in a similar way at the end of the objective function vector:
φ = a r c t g | a   p | a ×   p ,
where a ⃗ and p ⃗ are the two-dimensional vectors and φ is the angle between the vectors.
The obtained angles are subsequently used to transform the analyzed data to the selected coordinate system:
x r = x x c cos φ ( y y c ) sin φ ,
y r = x x c sin φ + ( y y c ) cos φ ,
where x r and y r are the transformed coordinates, x and y are the original coordinates, and x c and y c are the coordinates of the rotation center.
The starting point of the current target vector is used as the rotation center.
The measurement of the first metric includes calculating the standard deviation of the analyzed parameters from their time series [27].
In this case, for each parameter within a single set, the standard deviation is calculated separately. The standard deviation for the time series P is calculated as:
σ ( P ) = k = 0 n p k p ¯ 2 n ,
where p k is the k-th value in the time series, n is the number of values, and σ is the standard deviation, p ¯ is the mean value of the series.
After calculating the standard deviations for each parameter, the upper and lower boundaries of the confidence interval are determined based on the target laws [28]:
C P m i n = C P t l , m i n σ ,
C P m a x = C P t l , m a x + σ ,
where C P m i n is the lower limit of the confidence interval, C P m a x is the lower limit of the confidence interval, C P t l , m i n is the minimum value of the current section of the objective function, and C P t l ,   m a x is the maximum value of the current section of the objective function.
After determining the boundaries of the confidence intervals, it becomes possible to calculate the value of the metric. To perform this operation, it is necessary to integrate the distribution function, which is impossible for arbitrary boundaries of the integration space in the n-dimensional case. However, for the trivial case, namely for n-dimensional rectangles whose edges are pairwise parallel to the axes of the coordinate system, this is possible. This is precisely why it is necessary to change the coordinate system. Thus, the value of the first metric for n sets of parameters is calculated as:
M 1 V = G 1 2 π i = 0 n σ i e i = 0 n V i p ¯ i 2 2 σ i 2 d V n = i = 0 n Φ C P m a x ,   i p i σ i + Φ C P m i n ,   i p i σ i 1 n ,
where M 1 is the value of the first metric, i is the index of the component of the parameter set V, n is the number of components, Φ is the Laplace operator, and G is the integration space.
As can be seen from Equation (13), the metric may not be defined under certain conditions (in this case, σ = 0), so it makes sense to additionally specify a default value for the standard deviation. Also, since Equation (13) contains a product of factors whose values are in the range from 0 to 1, for the convenience of subsequent calculations, the root of the power used is equal to the number of analyzed components within one set of parameters.
An example of calculating Metric 1 by stages is presented in Table 1. For example, parameters such as the coordinates of a global navigation system were selected. The parameters are analyzed together within a single set of values. The objective function is defined by two points; the standard deviation is selected as a constant. The result of calculating Metric 1 is a value of 0.35, which indicates the probably abnormal behavior of the CPS from the point of view of analyzing the data of the parameters.
Table 1. An example of calculating Metric 1 for the coordinates of a global navigation system.

2.3.2. Metric 2

At the same time, the target function also imposes restrictions on the direction of the state vector change. Ideally, the direction in which the state vector changes coincides with the direction of the current section of the target function. However, it should be considered that external factors and non-ideal software and hardware can introduce noise; as a result, the CPS will strive to achieve the target function with deviations. In some cases, deviations can be prerequisites for abnormal behavior in the future, reducing the value of the first metric. In addition, situations may arise when the CPS stabilizes after a deviation from the target function (which will be signaled by the first metric), continuing to move toward the target value of the state vector, even despite going beyond the boundaries of the confidence interval. To consider the described behavior, the second metric is used, the meaning of which is shown in Figure 5.
Figure 5. Behavior of Metric 2 depending on the change in the parameter of altitude value: (a) altitude change over time; (b) Metric 2 change depending on the altitude value.
Figure 5 shows the change in such a parameter as the AMR altitude over time in abnormal operation mode. For ease of presentation, the parameter change is represented as a set of vectors formed by neighboring data points. At the same time, the objective function can also be represented as a vector. In turn, by definition, a sign of abnormal behavior is the tendency of the parameter value towards the endpoint of the vector describing the target function. This process can be described as a set of local target vectors drawn from the point preceding the most relevant measurement to the end of the target vector. Based on this, Figure 5 shows that the essence of Metric 2 consists of analyzing the correspondence between the actual direction of change in the parameters of the CPS and the target direction, which is described locally based on the objective function. This is confirmed by the nature of the change in Metric 2 in the presented example, according to which, with the greatest compliance with the target direction, the metric has the maximum value. At the same time, the greater the difference in the actual and target directions, the less the metric importance, which is defined as the abnormal behavior of the parameter. When calculating the metric for a set of parameters V, represented by a time series W consisting of more than one value, with the current vector of the objective function ( t v ), it is necessary to construct three vectors. Namely, the first v m 1 and the second v m 2 vectors should originate from the point represented by the last and penultimate elements of W, respectively, and rush to the end point t v ; the third vector v m 3 characterizes the movement between the origins of the described vectors:
v m 1 = W t 1 , t v y , v m 2 = W t , t v y , v m 3 = W t 1 ,   W t ,
where W t 1 is the value of the parameter set at the previous time, W t is the value of the parameter set at the current time, and t v y is the end of the current target vector.
Then, it is necessary to calculate the angle between the constructed n-dimensional vectors:
γ = a r c c o s i = 0 n v m 2 y v m 2 x × v m 1 y v m 1 x i = 0 n v m 2 y v m 2 x 2 × i = 0 n v m 1 y v m 1 x 2 ,
where i is the component index, n is the number of components, v m 1 y is the end point of the vector v m 1 , v m 2 y is the end point of the vector v m 2 , v m 1 x is the starting point of the vector v m 1 , v m 2 x is the starting point of the vector v m 2 , and γ is the angle between the vectors v m 1 and v m 2 .
Since the CPS is characterized by minor deviations from the course to the end point of the current vector of the target function, which is the norm, the coefficient c is introduced:
c = m i n ( v m 3 t v ,   1 )
Coefficient c regulates the value of the metric depending on the distance between two elements of the time series, thereby giving priority to deviation from the target course with a significant change in parameters, which subsequently reduces its reactivity. The operation of choosing the minimum value is justified by the fact that with certain types of impact, e.g., when substituting data, the change in parameters can be greater than the length of the current target vector. However, from the point of view of the meaning of the metric, this case is identical to the maximum value of c. Taking into account the normalization of γ, the second metric is ultimately calculated as follows:
M 2 V = γ π × c 1 ,
where M 2 is the value of the second metric.
According to Equation (17), the metric has a maximum value when directed strictly to the current value of the objective function. However, in real conditions, such events are rare. For example, in the case of local coordinates for UVs, small movements in any direction during the flight mission are the norm, often due to delays in processing commands. In such situations, the metric could have very low values, despite the non-criticality of such behavior, if the coefficient c were not used.
Table 2 shows an example of calculating the value of Metric 2 for two data packets from a global navigation system. The data packets contain information about latitude, longitude, and altitude, which are converted into a local coordinate system. Despite the deviation from the target direction by more than 60°, the metric has a value close to the maximum, which is due to the value of the coefficient c.
Table 2. An example of calculating Metric 2 for the coordinates of a global navigation system.

2.3.3. Metric 3

The CPS is operated inseparably from the environment, most of the processes in which are described by the laws of physics, which means that its parameters included in the state vectors must obey the laws of physics or at least not contradict them. Under destructive influence, state vectors can significantly deviate from normal behavior, which is a clear indicator of abnormal behavior of the CPS. From the point of view of practical applicability, the correspondence between the behavior of the parameters of the physical model of the current process of the CPS can allow us to judge the possibility of the system being in the current state, taking into account the previous ones [29]. However, a quick search for a physical model describing the processes occurring in the CPS is not always possible. Moreover, it is not always necessary to completely model the ongoing process due to the sufficiency of data with less information content.
One of the ways to analyze the behavior of the CPS from the point of view of the described aspect is to build a number of intelligent models, for example, artificial neural networks. The purpose of such models is to learn the patterns in the state vectors collected in the normal mode of operation of the CPS. In this case, the normal mode of operation of the CPS is understood as its execution of the task in the absence of destructive factors of influence. Accordingly, the calculation of the third metric relies on the assumption that there is a difference between the normal and abnormal modes of operation of the CPS, and that this difference is greater than the standard deviation of normal data with natural noise.
In this case, the task is reduced to binary classification. However, in addition to classical supervised learning, which requires a set of labeled data, unsupervised learning can be used. In combination with the pre-built inability to fully explain all processed data due to the limitation of generalizing abilities through the use of neural network architectures with a small number of adjustable parameters, this approach allows classification to be performed without strictly labeled datasets. This approach eliminates the need for modeling or collecting anomalous data, which, in the first, case may not correspond to reality and therefore have limited practical applicability. In the second case, it may be accompanied by risks for the system used for collection, require manual labeling of data, incur significant time costs, or be impossible altogether. In turn, data collection in normal operation mode is simpler and safer in the vast majority of cases. Datasets from open sources can also be used, but difficulties arise in finding a dataset due to various reasons, including, for example, concerns about the quality of the data, the quality of their markup, or the absence of such for the available CPS.
The workflow diagram for calculating the third metric for the time series W is shown in Figure 6. In this case, for each set of parameters, it is proposed to use a separate neural network model due to the fact that not all parameters describe a single physical process.
Figure 6. Workflow for calculating the third metric.
At the preprocessing stage, the data within the analyzed time series are transformed into distances between two adjacent state vectors. Such a distance is calculated as:
L W t 1 ,   W t = W t 1 ,   W t = W t 1 ,   W t = i = 0 n W t 1 , i W t , i 2 ,
where L is the Euclidean distance, W t 1 and W t are the state vectors at the corresponding moments of time, i is the index of the vector component, and n is the number of components.
Subsequently, due to the dependence of the efficiency of using neural networks on the scale of the data being operated for time series of parameters whose values change by more than 10 2 and less than 10 3 , standardization was applied.
A fully connected autoencoder containing 112 adjustable parameters was used as the neural network architecture (Figure 7). The use of such an architecture is justified by the fact that the CPS, as a rule, does not have unlimited computing capabilities, due to which the use of recurrent neural networks can be critical for performance.
Figure 7. Neural network architecture. The fully connected block is on the left and the architecture is on the right.
Batch normalization layers and random neuron disconnection layers with a probability of 20% were used as regularization measures. Due to the use of unsupervised learning, the dimensions of the input and output layers coincide. The output layer has a linear activation function, as the domain of definition for most parameters of the CPS is theoretically unlimited. For training and subsequent binary classification, the mean square error function is used:
L o s s X ,   X ~ = 1 n i = 0 n X X ~ 2 ,
where Loss is the mean square error, X is the vector of observations, X ~ is the vector of predictions, i is the index of the pair of vectors, and n is the number of vectors for calculating the error.
After training the models, it is necessary to determine the error threshold for subsequent classification. To do this, prediction vectors are obtained on the training sample, and the error is calculated by comparing them with the original data for each pair (X, X ~ ). The resulting set of errors is used to construct a distribution, on the basis of which the classification error threshold is determined as a quantile of the 0.9973 level:
P l o s s X α = 0.9973 ,
where P l o s s is the error distribution, X is the error value, and α is the classification error threshold.
The resulting error threshold is ultimately used to determine whether the current state vector belongs to the class of normal or abnormal behavior:
C l a s s ( l o s s ) = 1 ,         X α 0 ,         X > α ,
where Class is the binary classification function and X is the error value.
An example of Metric 3 calculations is shown in Table 3. Coordinate data obtained from a global navigation system are used as the analyzed parameters. In this case, the sliding window size is 4.
Table 3. An example of calculating Metric 3 for the coordinates of a global navigation system.

2.4. Determination of the Stability of Parameters and the CPS

After calculating three metrics for each set of parameters, it becomes possible to determine the stability of each individual set and the CPS as a whole. At this stage, for each set of parameters, there is a tuple of metric values. For sets for which there are no target functions, the values of the first and second metrics are selected by default to be equal to 1. At the beginning, for each set of parameters, the probability of stability of its behavior prob is calculated:
p r o b m = i = 0 n m i n ,
where i is the index of the metric value, n is the number of metrics, and m is a tuple of metric values.
The probability of stability of the behavior of the CPS as a whole is calculated on the basis of the same values for each set of parameters as follows:
p r o b C P S = i = 0 n p r o b i n ,
where p r o b C P S is the probability of stability of the CPS behavior, i is the index of the parameter set, and n is the number of parameters.
After obtaining a set of probabilities for each individual set of parameters and the total probability of normal behavior of the CPS, it becomes possible to obtain a label that determines the system’s parameter change stability class, which occurs in both cases:
S t a b i l i t y ( p b ) = 0 ,   p b < t r e s h   1 ,   p b > t r e s h 2 ,   p b = t r e s h
A demonstration of the determination of CPS stability is presented in Table 4. In this case, the problem is solved for two sets of parameters, including the number of satellites used.
Table 4. An example of the determination of CPS stability using a global navigation system.

3. Results and Discussion

3.1. Data Sources

To assess the practical significance and accuracy of the proposed method, test data were collected using a full-scale model of an AMR, considered previously in [30] as an example of a CPS. The AMR full-scale model is shown in Figure 8.
Figure 8. AMR full-scale model.
During the data collection process, information was recorded from the GPS sensor, which was selected as the most accessible for testing and the most vulnerable component of the considered example of the CPS. These data include information on such parameters as:
  • Geographic coordinates (latitude, longitude, altitude);
  • Positioning error deviation in the horizontal and vertical planes (eph, epv);
  • Positioning accuracy reduction in the horizontal and vertical planes (hdop, vdop);
  • Number of GPS satellites used for navigation (used_satelites);
  • Amount of noise in the GPS data transmission channel (noise).
In terms of the described method, parameters such as latitude, longitude, and altitude have target functions. The definition of these parameters was carried out by the operator at the stage of designing the flight task by successively adding waypoints in the QGroundControl program. Subsequently, the geographic coordinates were converted to a local metric coordinate system based on the Mercator projection. Data collection was carried out under various environmental conditions, both in normal operation in the absence of impact factors and with modeling of destructive influences (Table 5).
Table 5. Information about test data.
As can be seen from Table 5, various types of impacts on the CPS were modeled during the data collection process, namely:
  • Absence of impact factors (normal operation of the CPS). In this case, the normal mode of operation is interpreted as the absence of destructive factors that can affect the performance of the CPS;
  • GPS anomalies. In this case, anomalies are understood as disruptions in the operation of the GPS system in the absence of controlled factors affecting the performance of the CPS. This type of impact can be caused by the peculiarities of the operating environment or failures that occur due to, for example, leads;
  • Asynchronous substitution of the navigation system signal. This effect can be represented as sending a high-power signal to disconnect the victim from legitimate signal sources. After that, the intruder’s own signal is imposed. Asynchronous substitution is easy to implement, but it has a noticeable effect on the behavior of the parameters of the CPS, which facilitates its detection;
  • Synchronous substitution of the navigation system signal. With this type of impact, the attacker’s actions consist of building a signal that closely resembles a legitimate one. This is done to gradually replace the legitimate signal with a fake one. Due to this implementation, the impact on the parameters of the CPS can only be noticeable over time.
To simulate information attacks, we used ARM scenarios presented in [30].

3.2. Preparation for Use

The described method was implemented in the Python programming language using the TensorFlow machine learning library. Based on data collected in normal operation, the algorithm was pre-tuned.
In particular, neural network models necessary for the functioning of the third stability metric were trained. For this, the data collected in the absence of destructive factors were divided into training and validation samples consisting of 25,973 and 10,323 elements, respectively. The resulting samples were discretized due to the hardware features of the natural model, which made it possible to increase the balance of the datasets.
For all parameters except geographic coordinates, standardization was used as a preprocessing step due to the order of their values.
After that, five neural network models were trained with the stochastic gradient descent (SGD) optimizer with a learning rate of 0.01. To terminate training, the EarlyStopping stopping criterion was used. It was calculated over five epochs with a delta of 0.001. The graphs of the error change are shown in Figure 9, with the ordinate axis having a logarithmic scale. A computer equipped with a RTX4070 video card and Risen 7700X processor was used for training. As can be seen in Figure 9, the model training process on the used hardware takes no more than 20 epochs, with a total duration of no more than 10 min. During the training process, the validation error gradually decreases, indicating the success of the model training. The completion of the training is preceded by an increase in the validation error, which is caused by the application of the stopping criterion.
Figure 9. Graph of the change in training error for the parameter estimation models: (a) latitude, longitude, altitude; (b) eph, epv; (c) vdop, hdop; (d) noise; (e) used_satelites.
For the trained models, the classification thresholds were calculated and presented in Table 6. These error thresholds are necessary for further calculation of Metric 3. The calculation, as described earlier, was performed on data collected in the absence of destructive factors. Therefore, the magnitude of the thresholds and the performance of the trained models for Metric 3 are determined by these data.
Table 6. Classification thresholds.
Due to the possible uncertainty of the first metric, similar to the calculation of the classification threshold, the standard deviation used for analysis with the first metric of geographic coordinates was determined (Table 7). To calculate default values, data collected in the absence of impact factors were used. The most statistically probable values of the standard deviations for the parameters considered were determined during the calculations. Subsequently, this will allow the method to work in cases of standard deviation uncertainty.
Table 7. Default standard deviations for geographic coordinate analysis with the first metric.

3.3. Discussion

To assess the quality of the proposed method, a customized software implementation was tested on all test records except the records included in the training sample, namely on 76 logs.
When conducting the assessment, the number of correctly and incorrectly classified records was determined based on the presence of abnormal UV behavior. For this purpose, the number of true positive (TP) records, true negative (TN) records, false positive (FP) records, and false negative (FN) records were determined.
Then, to determine the quality of the proposed method, the four metrics accuracy, precision, recall, and F1 (F1 score) were calculated:
A c c u r a c y = T P + T N T P + F P + T N + F N × 100 %
P r e c i s i o n = T P T P + F P × 100 %
R e c a l l = T P T P + F N × 100 %
F 1 = 2 × P r e c i s i o n × R e c a l l P r e c i s i o n + R e c a l l × 100 %
The final assessment results are presented in Table 8.
Table 8. Metric values of the method quality assessment.
Thus, the testing conducted on the software implementation of the proposed method for evaluating the behavior of CPS allows us to judge its applicability. All records obtained under destructive influence were found to contain signs of abnormal behavior, as indicated by the TP value of 69. The accuracy value, obtained by a strict criterion (accuracy) and equal to 90.78%, allows us to conclude that the method has a significant ability to detect signs of abnormal behavior in CPS in the case under consideration. At the same time, the values of the accuracy and precision metrics, as well as the number of false positive (FP) errors equal to 7, indicate that the method can mistakenly detect signs of unstable behavior in about 10% of cases. These results may be related to the presence of natural ambient noise in the collected data used to configure the software implementation of the method. This, in turn, imposes a number of requirements on the environment in which the preliminary collection of data on the operation of the CPS in normal operation is carried out. Improving the accuracy of the method by meeting the requirements for this process can be a further direction of development. However, according to the cumulative assessment, the combination of accuracy and recall (F1 measure) amounts to 95.16%. It can be concluded that the method is applicable to solving the problem of detecting unstable behavior in CPS.
Figure 10 shows an example of how the software implementation of the proposed method works in the absence of destructive effects. Figure 10a shows a simulated process in which AMR performs the assigned task. The yellow line shows the target trajectory defined in the assignment, the red line shows the actual trajectory of the AMR, and the violet areas show the confidence interval for the coordinates. As can be seen in Figure 10a, AMR performs the task with high accuracy, practically without leaving the confidence interval. This can also be seen in Figure 10b, which shows how the probability of belonging to the normal state changes at each site of the task. The probability varies in the range corresponding to the normal state, which is the reason for the absence of destructive factors.
Figure 10. An example of a simulation in the absence of destructive factors: (a) visualization of the simulation: the numbered markers show the waypoints of the route, markers with the letters “T” and “L” show the take-off and landing points, respectively; (b) probability of normal state of AMR value change in the process of completing the task.
Figure 11 shows an example of how the method works under the influence of synchronous GPS substitution. As can be seen in Figure 11, the information attack affects the behavior of the AMR, which, under the influence of substitution, moves incorrectly. Figure 11b shows that the probability of belonging to a normal state is minimal in almost all traffic sections. However, it can also be seen that the AMR state returns to normal in moments when the influence of an information attack weakens with increasing distance from its source. Such sections include, for example, the passage from the fourth to the fifth waypoint, as well as part of the path from the third to the fourth point. The section of traffic between the fifth and sixth waypoints is also suitable. In this section, the AMR also moved with reduced accuracy, but the probability of belonging to a normal state was quite high, with the exception of the penultimate points of the route. This is due to the fact that the method analyzes the combined state of all system parameters.
Figure 11. An example of a simulation under the influence of synchronous GPS substitution: (a) visualization of the simulation: the numbered markers show the waypoints of the route, markers with the letters “T” and “L” show the take-off and landing points, respectively; (b) probability of normal state of AMR value change in the process of completing the task.

4. Conclusions

A method for increasing the safety of the CPS using an autonomous decision-making system was proposed. This method assesses the stability of the CPS’s operation by analyzing internal parameters for compliance with the task being performed and with the designed models of their behavior in a normal state. This implies preventing decision-making based on low-reliability data, which could otherwise have a critical effect on the performance of the tasks assigned to the CPS. For closer implementation, the method was formalized in terms of the Markov decision-making process. Metrics for assessing the behavior of the CPS based on changes in its parameters were defined, allowing the classification of its operating mode into three classes: normal, abnormal, and uncertain. One of the metrics uses unsupervised neural networks, the training of which does not require the collection of anomalous data. Performance testing was completed on data collected under various conditions, including common destructive impacts, on a full-scale model of a UV, which is a special case of the CPS. While the proposed method is described and tested in the context of a UV, it can also be applied to other CPSs, particularly AMRs.
The software implementation of the proposed method obtained an estimated F1 measure of 95.16%, confirming the effectiveness of the proposed solution. Additionally, the proposed method has the advantage of not requiring abnormal data for its operation, which should simplify its implementation. The use of a set of methods to analyze the state of a CPS allows us to take into account both the normal model of behavior and the task it performs. However, accuracy and precision values of 90.78% lead us to conclude that the method needs to be improved. This is also confirmed by the number of false positives equal to 7. The results obtained may be due to the fact that the method was tested on data collected in real conditions where natural environmental noise may be present. All this can affect the pre-configuration stage of the method, and therefore the process of its application.
In this regard, the further direction of development is to increase accuracy through the development of tools that account for the natural noise of the environment during preliminary data collection in the normal operation of the CPS. At the same time, it is planned to develop a method for providing the autonomous decision-making system with data with a high degree of reliability in case of abnormal behavior, which can be used in conditions of destructive environmental impact.

Author Contributions

Conceptualization, A.M.; methodology, A.M.; software, A.M.; validation, A.M., E.B., and A.N.; formal analysis, A.M.; investigation, A.M., E.B., and A.N.; resources, E.B.; data curation, A.M.; writing—original draft preparation, A.M., E.B., and A.N.; writing—review and editing, A.M., E.B., and A.N.; visualization, A.M. and A.N.; supervision, E.B.; project administration, E.B.; funding acquisition, E.B. All authors have read and agreed to the published version of the manuscript.

Funding

The study presented in Section 1 and Section 2 was funded by the Russian Science Foundation grant number 22-11-00184, https://rscf.ru/project/22-11-00184/ (accessed on 23 December 2024). The study presented in Section 3 was funded by the World-Class Interregional Scientific and Education Center of the South of Russia grant number PrGrant/24-04-KT.

Data Availability Statement

Data are contained within the article.

Conflicts of Interest

The authors declare no conflicts of interest.

References

  1. Hamza, S.A.; Jesser, A. Advancing Industry 4.0 with real-time machine vision integration in cyber-physical systems. In Proceedings of the 2024 IEEE 3rd International Conference on Computing and Machine Intelligence (ICMI), Mt Pleasant, MI, USA, 13–14 April 2024; pp. 1–5. [Google Scholar] [CrossRef]
  2. Xia, W.; Sun, L.; Jia, S.; Guo, Q.; Wang, S.; Pan, P. Information-flow-based cyber-physical power system unified modeling and analysis for automation applications in power systems. In Proceedings of the 2023 IEEE/IAS Industrial and Commercial Power System Asia (I&CPS Asia), Chongqing, China, 7–9 July 2023; pp. 1167–1171. [Google Scholar] [CrossRef]
  3. Veeranjaneyulu, I.V.; Reddy, V.S.; Bhat, S.; Lakshminarayana, K.S.; Sasikala, R.; Ramachandran, G. Analysis the artificial intelligence and cyber physical security system. In Proceedings of the 2023 7th International Conference on Electronics, Communication and Aerospace Technology (ICECA), Coimbatore, India, 22–24 November 2023; pp. 465–469. [Google Scholar] [CrossRef]
  4. Semertzis, I.; Rajkumar, V.S.; Ştefanov, A.; Fransen, F.; Palensky, P. Quantitative risk assessment of cyber attacks on cyber-physical systems using attack graphs. In Proceedings of the 2022 10th Workshop on Modelling and Simulation of Cyber-Physical Energy Systems (MSCPES), Milan, Italy, 3 May 2022; pp. 1–6. [Google Scholar] [CrossRef]
  5. Mondal, A.; Alam, M.S.; Mishra, D.; Prasad, G. Smart energy borrowing and relaying in wireless-powered networks: A deep reinforcement learning approach. Energies 2023, 16, 7433. [Google Scholar] [CrossRef]
  6. Sathish, S.; Farhan, M.A.A. Detection of false data injection in cyber physical power systems using extended Kalman filter. In Proceedings of the 2023 IEEE International Conference on Energy Technologies for Future Grids (ETFG), Wollongong, Australia, 3–6 December 2023; pp. 1–6. [Google Scholar] [CrossRef]
  7. Abdullahi, M.; Alhussian, H.; Aziz, N.; Abdulkadir, S.J.; Baashar, Y. Deep learning model for cybersecurity attack detection in cyber-physical systems. In Proceedings of the 2022 6th International Conference on Computing, Communication, Control and Automation (ICCUBEA), Pune, India, 26–27 August 2022; pp. 1–5. [Google Scholar] [CrossRef]
  8. Alguliyev, R.; Sukhostat, L.; Mammadov, A. Anomaly detection in cyber-physical systems based on BiGRU-VAE. In Proceedings of the 2022 IEEE 16th International Conference on Application of Information and Communication Technologies (AICT), Washington, DC, USA, 12–14 October 2022; pp. 1–5. [Google Scholar] [CrossRef]
  9. Jiang, Z.; Yao, P.; Yan, B.; Yang, Q. Cyber-physical system defense decision-making based on priori knowledge of traffic anomaly detection. In Proceedings of the 2023 IEEE 7th Conference on Energy Internet and Energy System Integration (EI2), Hangzhou, China, 15–18 December 2023; pp. 5196–5201. [Google Scholar] [CrossRef]
  10. Dotty, F.A.; Asnar, Y. Intrusion detection system architecture for cyber-physical system. In Proceedings of the 2023 International Conference on Electrical Engineering and Informatics (ICEEI), Bandung, Indonesia, 10–11 October 2023; pp. 1–6. [Google Scholar] [CrossRef]
  11. Tan, S.; Guerrero, J.M.; Xie, P.; Han, R.; Vasquez, J.C. Brief survey on attack detection methods for cyber-physical systems. IEEE Syst. J. 2020, 14, 5329–5339. [Google Scholar] [CrossRef]
  12. Jeffrey, N.; Tan, Q.; Villar, J.R. Using ensemble learning for anomaly detection in cyber–physical systems. Electronics 2024, 13, 1391. [Google Scholar] [CrossRef]
  13. Zhang, Y.; Jamjoom, M.; Ullah, Z. Double deep Q-network next-generation cyber-physical systems: A reinforcement learning-enabled anomaly detection framework for next-generation cyber-physical systems. Electronics 2023, 12, 3632. [Google Scholar] [CrossRef]
  14. Jeffrey, N.; Tan, Q.; Villar, J.R. A review of anomaly detection strategies to detect threats to cyber-physical systems. Electronics 2023, 12, 3283. [Google Scholar] [CrossRef]
  15. Altunay, H.C.; Albayrak, Z.; Ozalp, A.N.; Cakmak, M. Analysis of anomaly detection approaches performed through deep learning methods in SCADA systems. In Proceedings of the 2021 3rd International Congress on Human-Computer Interaction, Optimization and Robotic Applications (HORA), Ankara, Turkey, 11–13 June 2021; pp. 1–6. [Google Scholar] [CrossRef]
  16. Seng, S.; Garcia-Alfaro, J.; Laarouchi, Y. Why anomaly-based intrusion detection systems have not yet conquered the industrial market? In Foundations and Practice of Security; Aïmeur, E., Laurent, M., Yaich, R., Dupont, B., Garcia-Alfaro, J., Eds.; Springer International Publishing: Cham, Switzerland, 2022; Volume 13291, pp. 341–354. [Google Scholar]
  17. Tushkanova, O.; Levshun, D.; Branitskiy, A.; Fedorchenko, E.; Novikova, E.; Kotenko, I. Detection of cyberattacks and anomalies in cyber-physical systems: Approaches, data sources, evaluation. Algorithms 2023, 16, 85. [Google Scholar] [CrossRef]
  18. Liu, F.; Zhang, S.; Ma, W.; Qu, J. Research on attack detection of cyber physical systems based on improved support vector machine. Mathematics 2022, 10, 2713. [Google Scholar] [CrossRef]
  19. Xiang, H.Y.; Yang, Y. Survey on imbalanced data mining methods. Comput. Eng. Appl. 2019, 55, 1–16. [Google Scholar]
  20. Jacobs, N.; Hossain-McKenzie, S.; Summers, A. Modeling data flows with network calculus in cyber-physical systems: Enabling feature analysis for anomaly detection applications. Information 2021, 12, 255. [Google Scholar] [CrossRef]
  21. Kwon, Y.; Lee, S.; King, R.; Lim, J.I.; Kim, H.K. Behavior analysis and anomaly detection for a digital substation on cyber-physical system. Electronics 2019, 8, 326. [Google Scholar] [CrossRef]
  22. Akasaka, F.; Mitake, Y.; Watanabe, K.; Nishikawa, Y.; Ozawa, J.; Shimomura, Y. Designing a digital service system for sustainable social value creation: A holistic design method based on socio-cyber-physical system perspectives. Sustainability 2024, 16, 9532. [Google Scholar] [CrossRef]
  23. Karam, K.; Mansour, A.; Khaldi, M.; Clement, B.; Ammad-Uddin, M. Quadcopters in smart agriculture: Applications and modelling. Appl. Sci. 2024, 14, 9132. [Google Scholar] [CrossRef]
  24. Xiong, W.; Tian, Y.; Dai, X.; Zhang, Q.; Liang, Y.; Ruan, X. Analysis of multi-GNSS multipath for parameter-unified autocorrelation-based mitigation and the impact of constellation shifts. Remote Sens. 2024, 16, 4009. [Google Scholar] [CrossRef]
  25. Nayfeh, M.; Li, Y.; Al Shamaileh, K.; Devabhaktuni, V.; Kaabouch, N. Machine learning modeling of GPS features with applications to UAV location spoofing detection and classification. Comput. Secur. 2023, 126, 103085. [Google Scholar] [CrossRef]
  26. Lin, R.; You, S.; Rao, R.; Kuo, C.-C.J. On relationship of multilayer perceptrons and piecewise polynomial approximators. IEEE Signal Process. Lett. 2021, 28, 1813–1817. [Google Scholar] [CrossRef]
  27. Joglekar, P.; Katale, T.; Katale, A.; Deshpande, S.; Nirgude, A.; Chotrani, A. A novel approach for formation of dense clusters by outlier elimination and standard deviation. In Proceedings of the 2024 Fourth International Conference on Advances in Electrical, Computing, Communication and Sustainable Technologies (ICAECT), Bhilai, India, 11–12 January 2024; pp. 1–6. [Google Scholar] [CrossRef]
  28. Hu, Z.; Cai, J.; Wang, Z.; Qin, F. Minimum sample size estimation method of electromagnetic effect test based on confidence interval. In Proceedings of the 2022 IEEE 5th International Conference on Electronics Technology (ICET), Chengdu, China, 13–16 May 2022; pp. 249–254. [Google Scholar] [CrossRef]
  29. Lee, H.; Lee, G.; Lee, S.; Ahn, C.R. Assessing exposure to slip, trip, and fall hazards based on abnormal gait patterns predicted from confidence interval estimation. Autom. Constr. 2022, 139, 104253. [Google Scholar] [CrossRef]
  30. Basan, E.; Basan, A.; Mushenko, A.; Nekrasov, A.; Fidge, C.; Lesnikov, A. Analysis of attack intensity on autonomous mobile robots. Robotics 2024, 13, 101. [Google Scholar] [CrossRef]
Disclaimer/Publisher’s Note: The statements, opinions and data contained in all publications are solely those of the individual author(s) and contributor(s) and not of MDPI and/or the editor(s). MDPI and/or the editor(s) disclaim responsibility for any injury to people or property resulting from any ideas, methods, instructions or products referred to in the content.

Article Metrics

Citations

Article Access Statistics

Multiple requests from the same IP address are counted as one view.