Plant Polyphenols Inhibit Functional Amyloid and Biofilm Formation in Pseudomonas Strains by Directing Monomers to Off-Pathway Oligomers
Abstract
1. Introduction
2. Materials and Methods
2.1. Purification of His-Tagged Recombinant FapC Protein
2.2. Thioflavin T Fibrillation Assay
2.3. Reverse Phase High-Performance Liquid Chromatography (RP-HPLC)
2.4. Circular Dichroism (CD) Spectroscopy
2.5. Attenuated Total Reflectance Fourier Transform Infrared Spectroscopy (ATR-FTIR)
2.6. Seeding Experiments
2.7. Formic Acid Assay
2.8. Detection of Polyphenols by Nitro Blue Tetrazolium (NBT-Assay)
2.9. Celluspots™ Peptide Arrays
2.10. Size Exclusion Chromatography (SEC)
2.11. Small-Angle X-ray Scattering (SAXS)
2.12. Measuring Amount osf Biofilm with Crystal Violet
2.13. Confocal Microscopy
3. Results
3.1. Polyphenols Inhibit FapC Fibrillation by Forming Non-Amyloid Aggregates
3.2. FapC Aggregates Formed with Polyphenols Show High Stability but Reduced Seeding Capacity
3.3. Increased Nucleation Times Increase the Inhibitory Effects of Polyphenols
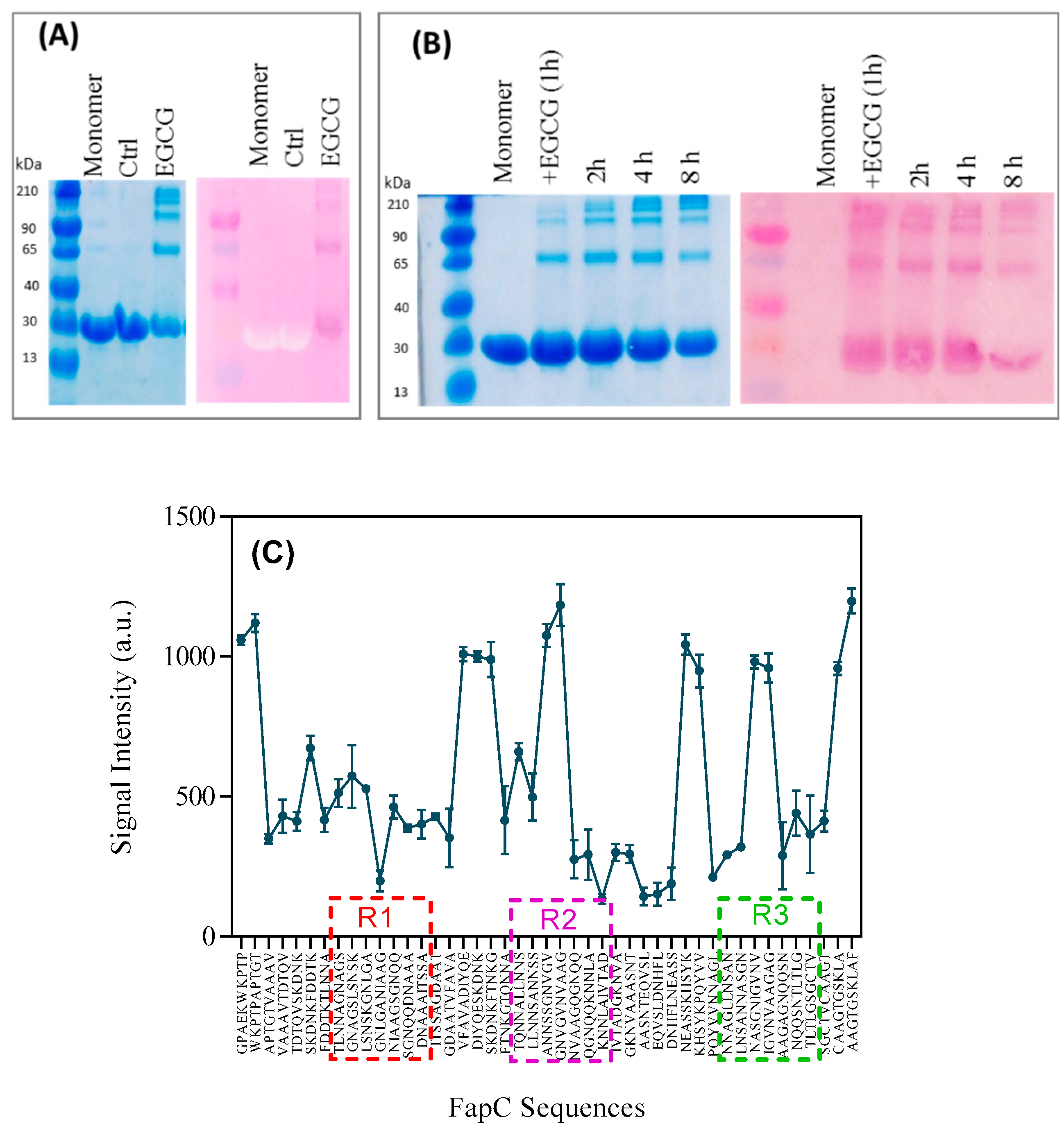
3.4. PGG and EGCG Bind to FapC Monomers and Early Oligomers to Inhibit Fibril Formation
3.5. Polyphenols Have Different Potential for Assembly of Off-Pathway Oligomers
3.6. The Polyphenols Reduce the Extent of Pseudomonas-UK4 Biofilm Formation
4. Discussion
4.1. EGCG Targets Hot Spots in FapC, Leading to Off-Pathway Unstructured Oligomers
4.2. Biofilm may be Targeted through Their Amyloid Component
Supplementary Materials
Author Contributions
Funding
Acknowledgments
Conflicts of Interest
References
- Fowler, D.M.; Koulov, A.V.; Balch, W.E.; Kelly, J.W. Functional amyloid-from bacteria to humans. Trends Biochem. Sci. 2007, 32, 217–224. [Google Scholar] [CrossRef] [PubMed]
- Chiti, F.; Dobson, C.M. Protein misfolding, functional amyloid, and human disease. Annu. Rev. Biochem. 2006, 75, 333–366. [Google Scholar] [CrossRef] [PubMed]
- Knowles, T.P.J.; Vendruscolo, M.; Dobson, C.M. The amyloid state and its association with protein misfolding diseases. Nat. Rev. Mol. Cell Biol. 2014, 15, 384. [Google Scholar] [CrossRef] [PubMed]
- Dueholm, M.; Otzen, D.E.; Nielsen, P.H. Evolutionary insight into the functional amyloids of the Pseudomonads. PLoS ONE 2013, 8, e76630. [Google Scholar] [CrossRef] [PubMed]
- Dueholm, M.; Nielsen, P.H.; Chapman, M.R.; Otzen, D.E. Functional amyloids in Bacteria. In Amyloid Fibrils and Prefibrillar Aggregates; Otzen, D.E., Ed.; Wiley-VCH Verlag GmbH: Weinheim, Germany, 2012; pp. 411–438. [Google Scholar]
- Otzen, D.; Nielsen, P.H. We find them here, we find them there: Functional bacterial amyloid. Cell. Mol. Life Sci. 2008, 65, 910–927. [Google Scholar] [CrossRef] [PubMed]
- Van Gerven, N.; Klein, R.D.; Hultgren, S.J.; Remaut, H. Bacterial amyloid formation: Structural insights into curli biogensis. Trends Microbiol. 2015, 23, 693–706. [Google Scholar] [CrossRef]
- Otzen, D.E.; Riek, R. Functional amyloid. In Protein Homeostasis; Morimoto, R.I., Kelly, J.W., Hartl, F.U., Eds.; Cold Spring Harbor Press: New York, NY, USA, 2019; In press. [Google Scholar]
- Stewart, P.S.; Costerton, J.W. Antibiotic resistance of bacteria in biofilms. The Lancet 2001, 358, 135–138. [Google Scholar] [CrossRef]
- Bjarnsholt, T.; Jensen, P.Ø.; Fiandaca, M.J.; Pedersen, J.; Hansen, C.R.; Andersen, C.B.; Pressler, T.; Givskov, M.; Høiby, N. Pseudomonas aeruginosa biofilms in the respiratory tract of cystic fibrosis patients. Pediatr. Pulmonol. 2009, 44, 547–558. [Google Scholar] [CrossRef]
- Dueholm, M.S.; Petersen, S.V.; Sønderkær, M.; Larsen, P.; Christiansen, G.; Hein, K.L.; Enghild, J.J.; Nielsen, J.L.; Nielsen, K.L.; Nielsen, P.H. Functional amyloid in Pseudomonas. Mol. Microbiol. 2010, 77, 1009–1020. [Google Scholar] [CrossRef]
- Zeng, G.; Vad, B.S.; Dueholm, M.S.; Christiansen, G.; Nilsson, M.; Tolker-Nielsen, T.; Nielsen, P.H.; Meyer, R.L.; Otzen, D.E. Functional bacterial amyloid increases Pseudomonas biofilm hydrophobicity and stiffness. Front. Microbiol. 2015, 6, 1099. [Google Scholar] [CrossRef]
- Hall-Stoodley, L.; Costerton, J.W.; Stoodley, P. Bacterial biofilms: From the Natural environment to infectious diseases. Nat. Rev. Microbiol. 2004, 2, 95. [Google Scholar] [CrossRef] [PubMed]
- Rouse, S.L.; Hawthorne, W.J.; Berry, J.L.; Chorev, D.S.; Ionescu, S.A.; Lambert, S.; Stylianou, F.; Ewert, W.; Mackie, U.; Morgan, R.M.L.; et al. A new class of hybrid secretion system is employed in Pseudomonas amyloid biogenesis. Nat. Commun. 2017, 8, 263. [Google Scholar] [CrossRef] [PubMed]
- Rouse, S.L.; Stylianou, F.; Wu, H.Y.G.; Berry, J.L.; Sewell, L.; Morgan, R.M.L.; Sauerwein, A.C.; Matthews, S. The FapF Amyloid Secretion Transporter Possesses an Atypical Asymmetric Coiled Coil. J. Mol. Biol. 2018, 430, 3863–3871. [Google Scholar] [CrossRef] [PubMed]
- Dueholm, M.S.; Søndergaard, M.T.; Nilsson, M.; Christiansen, G.; Stensballe, A.; Overgaard, M.T.; Givskov, M.; Tolker-Nielsen, T.; Otzen, D.E.; Nielsen, P.H. Expression of Fap amyloids in Pseudomonas aeruginosa, P. fluorescens, and P. putida results in aggregation and increased biofilm formation. Microbiologyopen 2013, 2, 365–382. [Google Scholar] [CrossRef]
- Rasmussen, C.; Christiansen, G.; Vad, B.S.; Enghild, J.J.; Lynggaard, C.; Andreasen, M.; Otzen, D.E. Imperfect repeats in the functional amyloid protein FapC reduce the tendency to secondary nucleation and fragmentation during fibrillation. Prot. Sci. 2019, 28, 633–642. [Google Scholar] [CrossRef]
- Scalbert, A.; Manach, C.; Morand, C.; Rémésy, C.; Jiménez, L. Dietary polyphenols and the prevention of diseases. Crit. Rev. Food Sci. Nutr. 2005, 45, 287–306. [Google Scholar] [CrossRef]
- Mohammad-Beigi, H.; Kjaer, L.; Christensen, G.; Ruvo, G.; Ward, J.L.; Otzen, D.E. Aggregation inhibitors in plant: A possible connection between plant longevity and the absence of protein fibrillation. Front. Plant. Sci. 2019, 10, 148. [Google Scholar]
- Mohammad-Beigi, H.; Aliakbari, F.; Sahin, C.; Lomax, C.; Tawfik, A.; Schafer, N.; Amiri-Nowdijeh, A.; Eskandari, H.; Hosseini-Mazinani, M.; Christiansen, G.; et al. Reduction of α-synuclein fibrillation and oligomer toxicity in olive (Olea europaea L.) varieties are caused by oleuropein derivatives. J. Biol. Chem. 2019, 294, 4215–4232. [Google Scholar] [CrossRef]
- Arakawa, H.; Maeda, M.; Okubo, S.; Shimamura, T. Role of hydrogen peroxide in bactericidal action of catechin. Biol. Pharm. Bull. 2004, 27, 277–281. [Google Scholar] [CrossRef]
- Yin, H.; Deng, Y.; Wang, H.; Liu, W.; Zhuang, X.; Chu, W. Tea polyphenols as an antivirulence compound Disrupt Quorum-Sensing Regulated Pathogenicity of Pseudomonas aeruginosa. Sci. Rep. 2015, 5, 16158. [Google Scholar] [CrossRef]
- Velander, P.; Wu, L.; Henderson, F.; Zhang, S.; Bevan, D.R.; Xu, B. Natural product-based amyloid inhibitors. Biochem. Pharmacol. 2017, 139, 40–55. [Google Scholar] [CrossRef] [PubMed]
- Shaham-Niv, S.; Rehak, P.; Zaguri, D.; Levin, A.; Adler-Abramovich, L.; Vuković, L.; Král, P.; Gazit, E. Differential inhibition of metabolite amyloid formation by generic fibrillation-modifying polyphenols. Commun. Chem. 2018, 1, 25. [Google Scholar] [CrossRef]
- Stenvang, M.; Dueholm, M.S.; Vad, B.S.; Seviour, T.W.; Zeng, G.; Geifman-Shochat, S.; Søndergaard, M.T.; Christiansen, G.; Meyer, R.L.; Kjelleberg, S. Epigallocatechin gallate remodels overexpressed functional amyloids in Pseudomonas aeruginosa and increases biofilm susceptibility to antibiotic treatment. J. Biol. Chem. 2016, M116, 739953. [Google Scholar]
- Ehrnhoefer, D.E.; Bieschke, J.; Boeddrich, A.; Herbst, M.; Masino, L.; Lurz, R.; Engemann, S.; Pastore, A.; Wanker, E.E. EGCG redirects amyloidogenic polypeptides into unstructured, off-pathway oligomers. Nat. Struct. Mol. Biol. 2008, 15, 558. [Google Scholar] [CrossRef]
- Maiti, T.K.; Ghosh, K.S.; Dasgupta, S. Interaction of (−)-epigallocatechin-3-gallate with human serum albumin: Fluorescence, fourier transform infrared, circular dichroism, and docking studies. Proteins: Struct. Funct. Bioinform. 2006, 64, 355–362. [Google Scholar] [CrossRef]
- Porat, Y.; Abramowitz, A.; Gazit, E. Inhibition of amyloid fibril formation by polyphenols: Structural similarity and aromatic interactions as a common inhibition mechanism. Chem. Biol. Drug Des. 2006, 67, 27–37. [Google Scholar] [CrossRef]
- Najarzadeh, Z.; Pedersen, J.N.; Christiansen, G.; Shojaosadati, S.A.; Pedersen, J.S.; Otzen, D.E. Bacterial amphiphiles as amyloid inducers: Effect of Rhamnolipid and Lipopolysaccharide on FapC fibrillation. Biochim. Biophys. Acta (BBA)-Proteins Proteom. 2019, 1867, 140263. [Google Scholar] [CrossRef]
- Singh, B.N.; Shankar, S.; Srivastava, R.K. Green tea catechin, epigallocatechin-3-gallate (EGCG): Mechanisms, perspectives and clinical applications. Biochem. Pharmacol. 2011, 82, 1807–1821. [Google Scholar] [CrossRef]
- Singh, N.A.; Mandal, A.K.A.; Khan, Z.A. Potential neuroprotective properties of epigallocatechin-3-gallate (EGCG). Nutr. J. 2015, 15, 60. [Google Scholar] [CrossRef]
- Liu, S.-T.; Lin, M.-H.; Chang, F.-R.; Hua, M.-Y.; Yang, H.-W. Inhibition of Biofilm Formation by 1, 2, 3, 4, 6-penta-O-galloyl-d-glucopyranose. U.S. Patent No. 9,181,290, 10 November 2015. [Google Scholar]
- Kawk, S.H.; Kang, Y.R.; Kim, Y.H. 1, 2, 3, 4, 6-Penta-O-galloyl-β-d-glucose suppresses colon cancer through induction of tumor suppressor. Bioorg. Med. Chem. Lett. 2018, 28, 2117–2123. [Google Scholar] [CrossRef]
- Lin, M.-H.; Chang, F.-R.; Hua, M.-Y.; Wu, Y.-C.; Liu, S.-T. Inhibitory effects of 1, 2, 3, 4, 6-penta-O-galloyl-β-d-glucopyranose on biofilm formation by Staphylococcus aureus. Antimicrob. Agents Chemother. 2011, 55, 1021–1027. [Google Scholar] [CrossRef] [PubMed]
- Lee, S.-J.; Lee, H.-K.; Jung, M.-K.; Mar, W. In vitro antiviral activity of 1, 2, 3, 4, 6-penta-O-galloyl-β-d-glucose against hepatitis B virus. Biol. Pharm. Bull. 2006, 29, 2131–2134. [Google Scholar] [CrossRef] [PubMed]
- Fujiwara, H.; Tabuchi, M.; Yamaguchi, T.; Iwasaki, K.; Furukawa, K.; Sekiguchi, K.; Ikarashi, Y.; Kudo, Y.; Higuchi, M.; Saido, T.C. A traditional medicinal herb Paeonia suffruticosa and its active constituent 1, 2, 3, 4, 6-penta-O-galloyl-β-d-glucopyranose have potent anti-aggregation effects on Alzheimer’s amyloid β proteins in vitro and in vivo. J. Neurochem. 2009, 109, 1648–1657. [Google Scholar] [CrossRef] [PubMed]
- De Almeida, N.E.; Do, T.D.; LaPointe, N.E.; Tro, M.; Feinstein, S.C.; Shea, J.-E.; Bowers, M.T. 1, 2, 3, 4, 6-Penta-O-galloyl-β-d-glucopyranose binds to the N-terminal metal binding region to inhibit amyloid β-protein oligomer and fibril formation. Int. J. Mass Spectrom. 2017, 420, 24–34. [Google Scholar] [CrossRef]
- Aliakbari, F.; Shabani, A.A.; Bardania, H.; Mohammad-Beigi, H.; Tayaranian Marvian, A.; Dehghani Esmatabad, F.; Vafaei, A.A.; Shojaosadati, S.A.; Saboury, A.A.; Christiansen, G.; et al. Formulation and anti-neurotoxic activity of baicalein-incorporating neutral nanoliposome. Colloids Surf. B Biointerfaces 2018, 161, 578–587. [Google Scholar] [CrossRef]
- Bleem, A.; Christiansen, G.; Madsen, D.J.; Maric, H.; Stromgaard, K.; Bryers, J.D.; Daggett, V.; Meyer, R.L.; Otzen, D.E. Protein Engineering Reveals Mechanisms of Functional Amyloid Formation in Pseudomonas aeruginosa Biofilms. J. Mol. Biol. 2018. [Google Scholar] [CrossRef]
- Pedersen, J.S. A flux-and background-optimized version of the NanoSTAR small-angle X-ray scattering camera for solution scattering. J. Appl. Crystallogr. 2004, 37, 369–380. [Google Scholar] [CrossRef]
- Schwamberger, A.; De Roo, B.; Jacob, D.; Dillemans, L.; Bruegemann, L.; Seo, J.W.; Locquet, J.-P. Combining SAXS and DLS for simultaneous measurements and time-resolved monitoring of nanoparticle synthesis. Nucl. Instrum. Methods Phys. Res. Sect. B: Beam Interact. Mater. At. 2015, 343, 116–122. [Google Scholar] [CrossRef]
- Li, Y.; Beck, R.; Huang, T.; Choi, M.C.; Divinagracia, M. Scatterless hybrid metal–single-crystal slit for small-angle X-ray scattering and high-resolution X-ray diffraction. J. Appl. Crystallogr. 2008, 41, 1134–1139. [Google Scholar] [CrossRef]
- Pedersen, J.S.; Hansen, S.; Bauer, R. The aggregation behavior of zinc-free insulin studied by small-angle neutron scattering. Eur. Biophys. J. 1994, 22, 379–389. [Google Scholar] [CrossRef]
- Glatter, O. A new method for the evaluation of small-angle scattering data. J. Appl. Crystallogr. 1977, 10, 415–421. [Google Scholar] [CrossRef]
- Sahin, C.; Kjaer, L.; Christensen, M.S.; Pedersen, J.; Christiansen, G.; Perez, A.W.; Moller, I.M.; Enghild, J.J.; Pedersen, J.S.; Larsen, K.; et al. alpha-Synucleins from Animal Species Show Low Fibrillation Propensities and Weak Oligomer Membrane Disruption. Biochemistry 2018, 57, 5145–5158. [Google Scholar] [CrossRef] [PubMed]
- Hammer, N.D.; McGuffie, B.A.; Zhou, Y.; Badtke, M.P.; Reinke, A.A.; Brannstrom, K.; Gestwicki, J.E.; Olofsson, A.; Almqvist, F.; Chapman, M.R. The C-terminal repeating units of CsgB direct bacterial functional amyloid nucleation. J. Mol. Biol. 2012, 422, 376–389. [Google Scholar] [CrossRef] [PubMed][Green Version]
- Sarroukh, R.; Goormaghtigh, E.; Ruysschaert, J.-M.; Raussens, V. ATR-FTIR: A “rejuvenated” tool to investigate amyloid proteins. Biochim. Biophys. Acta (BBA)-Biomembr. 2013, 1828, 2328–2338. [Google Scholar] [CrossRef]
- Christensen, L.F.B.; Jensen, K.F.; Nielsen, J.; Vad, B.S.; Christiansen, G.; Otzen, D.E. Reducing the Amyloidogenicity of Functional Amyloid Protein FapC Increases Its Ability To Inhibit α-Synuclein Fibrillation. ACS Omega 2019, 4, 4029–4039. [Google Scholar] [CrossRef]
- Payne, D.E.; Martin, N.R.; Parzych, K.R.; Rickard, A.H.; Underwood, A.; Boles, B.R. Tannic acid inhibits Staphylococcus aureus surface colonization in an IsaA-dependent manner. Infect. Immun. 2013, 81, 496–504. [Google Scholar] [CrossRef]
- Lambert, J.D.; Elias, R.J. The antioxidant and pro-oxidant activities of green tea polyphenols: A role in cancer prevention. Arch. Biochem Biophys 2010, 501, 65–72. [Google Scholar] [CrossRef]
- Eslami, A.C.; Pasanphan, W.; Wagner, B.A.; Buettner, G.R. Free radicals produced by the oxidation of gallic acid: An electron paramagnetic resonance study. Chem. Cent. J. 2010, 4, 15. [Google Scholar] [CrossRef]
- Choi, B.-M.; Kim, H.-J.; Oh, G.-S.; Pae, H.-O.; Oh, H.; Jeong, S.; Kwon, T.-O.; Kim, Y.-M.; Chung, H.-T. 1, 2, 3, 4, 6-Penta-O-galloyl-beta-D-glucose protects rat neuronal cells (Neuro 2A) from hydrogen peroxide-mediated cell death via the induction of heme oxygenase-1. Neurosci. Lett. 2002, 328, 185–189. [Google Scholar] [CrossRef]
- Kiss, A.K.; Filipek, A.; Czerwinska, M.; Naruszewicz, M. Oenothera paradoxa defatted seeds extract and its bioactive component penta-O-galloyl-β-d-glucose decreased production of reactive oxygen species and inhibited release of leukotriene B4, interleukin-8, elastase, and myeloperoxidase in human neutrophils. J. Agric. Food. Chem. 2010, 58, 9960–9966. [Google Scholar] [CrossRef]
- Makiyah, S.N.N.N. Cell Signaling Pathways in the Neuroprotective Actions of the Green Tea Polyphenol (-)-epigallocatechin-3-gallate: Implications for Neurodegenerative Diseases. Mutiara Med.: J. Kedokt. Kesehat. 2005, 5, 144. [Google Scholar]
- Grossi, C.; Rigacci, S.; Ambrosini, S.; Dami, T.E.; Luccarini, I.; Traini, C.; Failli, P.; Berti, A.; Casamenti, F.; Stefani, M. The polyphenol oleuropein aglycone protects TgCRND8 mice against Aß plaque pathology. PLoS ONE 2013, 8, e71702. [Google Scholar] [CrossRef] [PubMed]
- Paslawski, W.; Mysling, S.; Thomsen, K.; Jørgensen, T.J.D.; Otzen, D.E. Co-existence of two different α-synuclein oligomers with different core structures determined by Hydrogen/Deuterium Exchange Mass Spectrometry. Angew. Chem. Int. Ed. Engl. 2014, 53, 7560–7563. [Google Scholar] [CrossRef] [PubMed]










| Samples | Mw (kDa) a | Naggb | Rg, shell (nm) c | Rg, total (nm) d | fShelle | Diameter (Short Axis) (nm) | Diameter (Long Axis) (nm) |
|---|---|---|---|---|---|---|---|
| Monomers (freshly desalted) | |||||||
| FapC-TCEP | 34.7 ± 1.0 | 1.4 ± 0.1 | 5.9 ± 0.1 | ||||
| FapC | 109 ± 3 | 4.4 ± 0.2 | 10.1 ± 0.2 | ||||
| ∆R1R2R3 | 38.9 ± 1.4 | 2.7 ± 0.1 | 7.0 ± 0.1 | ||||
| ∆R1R2R3-TCEP | 26.1 ± 0.9 | 1.8 ± 0.1 | 5.9 ± 0.2 | ||||
| Oligomer samples purified by SEC | |||||||
| ∆R1R2R3-PGG | 60 ± 1 | 4.7 ± 0.1 | 1.1 ± 0.1 | 5.3 ± 0.2 | 0.27 | 19.5 ± 0.7 | 24.2 ± 0.7 |
| FapC-PGG | 190 ± 1 | 7.6 ± 0.2 | 1.7 ± 0.1 | 10.1 ± 0.2 | 0.31 | 27.2 ± 0.5 | 52.3 ± 0.5 |
| FapC-EGCG | 168 ± 1 | 6.7 ± 0.1 | 1.8 ± 0.1 | 7.2 ± 0.1 | 0.33 | 25.6 ± 0.3 | 32.4 ± 0.3 |
| FapC-Baicalein | 168 ± 1 | 6.7 ± 0.1 | 1.8 ± 0.1 | 10.0 ± 0.2 | 0.36 | 25.8 ± 0.4 | 48.1 ± 0.4 |
© 2019 by the authors. Licensee MDPI, Basel, Switzerland. This article is an open access article distributed under the terms and conditions of the Creative Commons Attribution (CC BY) license (http://creativecommons.org/licenses/by/4.0/).
Share and Cite
Najarzadeh, Z.; Mohammad-Beigi, H.; Nedergaard Pedersen, J.; Christiansen, G.; Sønderby, T.V.; Shojaosadati, S.A.; Morshedi, D.; Strømgaard, K.; Meisl, G.; Sutherland, D.; et al. Plant Polyphenols Inhibit Functional Amyloid and Biofilm Formation in Pseudomonas Strains by Directing Monomers to Off-Pathway Oligomers. Biomolecules 2019, 9, 659. https://doi.org/10.3390/biom9110659
Najarzadeh Z, Mohammad-Beigi H, Nedergaard Pedersen J, Christiansen G, Sønderby TV, Shojaosadati SA, Morshedi D, Strømgaard K, Meisl G, Sutherland D, et al. Plant Polyphenols Inhibit Functional Amyloid and Biofilm Formation in Pseudomonas Strains by Directing Monomers to Off-Pathway Oligomers. Biomolecules. 2019; 9(11):659. https://doi.org/10.3390/biom9110659
Chicago/Turabian StyleNajarzadeh, Zahra, Hossein Mohammad-Beigi, Jannik Nedergaard Pedersen, Gunna Christiansen, Thorbjørn Vincent Sønderby, Seyed Abbas Shojaosadati, Dina Morshedi, Kristian Strømgaard, Georg Meisl, Duncan Sutherland, and et al. 2019. "Plant Polyphenols Inhibit Functional Amyloid and Biofilm Formation in Pseudomonas Strains by Directing Monomers to Off-Pathway Oligomers" Biomolecules 9, no. 11: 659. https://doi.org/10.3390/biom9110659
APA StyleNajarzadeh, Z., Mohammad-Beigi, H., Nedergaard Pedersen, J., Christiansen, G., Sønderby, T. V., Shojaosadati, S. A., Morshedi, D., Strømgaard, K., Meisl, G., Sutherland, D., Skov Pedersen, J., & Otzen, D. E. (2019). Plant Polyphenols Inhibit Functional Amyloid and Biofilm Formation in Pseudomonas Strains by Directing Monomers to Off-Pathway Oligomers. Biomolecules, 9(11), 659. https://doi.org/10.3390/biom9110659

