Ethylene-Mediated VvERF003 Promotes Flavonol Accumulation by Upregulating VvFLS1 and VvCHI1 in ‘Chardonnay’ Grape Berry Skin
Abstract
1. Introduction
2. Materials and Methods
2.1. Plant Material
2.2. Determination of Total Flavonol Content
2.3. RNA Extraction and Transcriptome Sequencing
2.4. qRT-PCR
2.5. Subcellular Localization
2.6. Transient Overexpression
2.7. Yeast One-Hybrids
2.8. Double-Luciferase Experiment
2.9. Data Statistics and Analysis
3. Results
3.1. Exogenous Ethylene Promotes the Accumulation of Total Flavonols in Grape Berry Skin
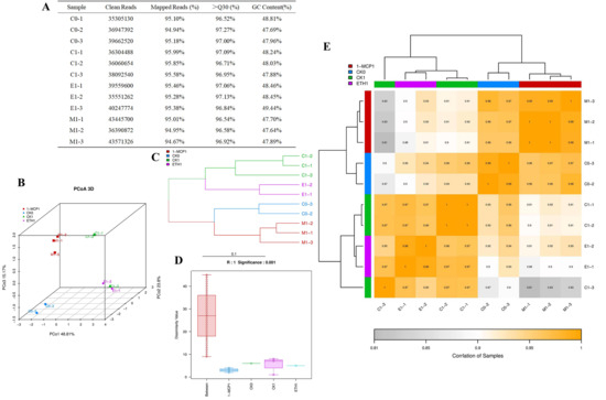
3.2. Transcriptome Data Quality Analysis
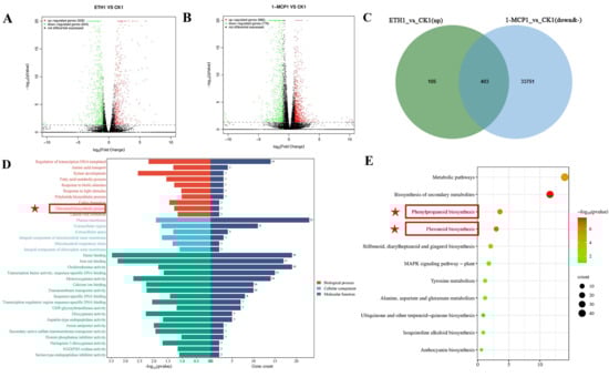
3.3. Ethylene and 1-MCP Treatments Affected the Phenylpropane Biosynthesis Pathway in Grape Berry Skin
3.4. Screening of Differential Genes Affecting Flavonol Biosynthesis
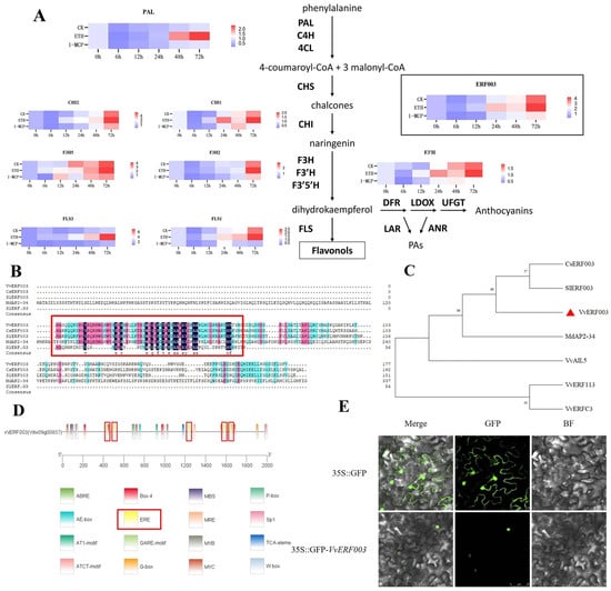
3.5. VvERF003 Promoted the Biosynthesis of Flavonols in Grape Berry Skin
3.6. VvERF003 Directly Bound to and Activated the Promoters of VvFLS1 and VvCHI1
4. Discussion
4.1. Ethylene and 1-MCP Regulated Flavonol Accumulation in Grape Berry Skin
4.2. VvERF003 Promoted Flavonol Biosynthesis by Directly Binding to VvCHI1 and VvFLS1 Promoters
5. Conclusions
Supplementary Materials
Author Contributions
Funding
Institutional Review Board Statement
Informed Consent Statement
Data Availability Statement
Acknowledgments
Conflicts of Interest
References
- Xing, M.Y.; Cao, Y.L. The chemistry, distribution, and metabolic modifications of fruit flavonols. Fruit Res. 2021, 1, 11. [Google Scholar] [CrossRef]
- Misra, P.; Pandey, A. Modulation of transcriptome and metabolome of tobacco by Arabidopsis transcription factor, AtMYB12, leads to insect resistance. J. Plant Physiol. 2010, 152, 2258–2268. [Google Scholar] [CrossRef] [PubMed]
- Grunewald, W.; Smet, I.D. Transcription factor WRKY23 assists auxin distribution patterns during Arabidopsis root development through local control on flavonol biosynthesis. J. Proc. Natl. Acad. Sci. USA 2012, 109, 1554–1559. [Google Scholar] [CrossRef] [PubMed]
- Qian, C.Z.; Chen, Z.R. Coordinated Transcriptional Regulation by the UV-B Photoreceptor and Multiple Transcription Factors for Plant UV-B Responses. J. Mol. Plant 2020, 13, 777–792. [Google Scholar] [CrossRef]
- Ulusoy, H.G.; Sanlier, N. A minireview of quercetin: From its metabolism to possible mechanisms of its biological activities. J. Crit. Rev. Food Sci. Nutr. 2020, 60, 3290–3303. [Google Scholar] [CrossRef]
- Sun, C.D.; Liu, Y.L. Anti-diabetic effects of natural antioxidants from fruits. Trends Food Sci Technol. 2021, 117, 3–14. [Google Scholar] [CrossRef]
- Bangar, S.P.; Chaudhary, V. Kaempferol: A flavonoid with wider biological activities and its applications. J. Crit. Rev. Food Sci. Nutr. 2022, 63, 21–25. [Google Scholar] [CrossRef]
- Gutiérrez-Escobar, R.; Aliaño-González, M.J. Wine Polyphenol Content and Its Influence on Wine Quality and Properties: A Review. J. Mol. 2021, 26, 718. [Google Scholar] [CrossRef]
- Winkel-Shirley, B. Flavonoid biosynthesis. A colorful model for genetics, biochemistry, cell biology, and biotechnology. J. Plant Physiol. 2001, 126, 485–493. [Google Scholar] [CrossRef]
- Irmisch, S.; Jo, S. Discovery of UDP-Glycosyltransferases and BAHD-Acyltransferases Involved in the Biosynthesis of the Antidiabetic Plant Metabolite Montbretin A. J. Plant Cell 2018, 30, 1864–1886. [Google Scholar] [CrossRef]
- Ju, C.; Yoon, G.M. CTR1 phosphorylates the central regulator EIN2 to control ethylene hormone signaling from the ER membrane to the nucleus in Arabidopsis. Proc. Natl. Acad. Sci. USA 2012, 109, 19486–19491. [Google Scholar] [CrossRef]
- Khan, S.; Alvi, A.F. The Pivotal Role of Ethylene in Plant Growth. J. Trends Plant Sci. 2018, 23, 311–323. [Google Scholar]
- Choi, D.; Choi, J.H. Transcriptomic analysis of effects of 1-methylcyclopropene (1-MCP) and ethylene treatment on kiwifruit (Actinidia chinensis) ripening. J. Front. Plant Sci. 2023, 13, 1084997. [Google Scholar] [CrossRef]
- Jun, C.Y.; Song, C.G. The PcERF5 promotes anthocyanin biosynthesis in red-fleshed pear (Pyrus communis) through both activating and interacting with PcMYB transcription factors. J. Integr. Agric. 2023, 22, 2687–2704. [Google Scholar]
- Wan, H.L.; Liu, Y.H. Combined transcriptomic and metabolomic analyses identifies CsERF003, a citrus ERF transcription factor, as flavonoid activator. Plant Sci. 2023, 334, 111762. [Google Scholar] [CrossRef]
- Li, Y.; Chen, Y. MicroTom Metabolic Network: Rewiring Tomato Metabolic Regulatory Network throughout the Growth Cycle. J. Mol. Plant 2020, 13, 1203–1218. [Google Scholar] [CrossRef]
- Liu, M.Y.; Zhu, Q.G. Light influences the effect of exogenous ethylene on the phenolic composition of Cabernet Sauvignon grapes. J. Front. Plant Sci. 2024, 15, 1356257. [Google Scholar] [CrossRef]
- Wang, P.P.; Yu, A.S. Transcriptome and metabolite integrated analysis reveals that exogenous ethylene controls berry ripening processes in grapevine. J. Food Res. Int. 2022, 155, 111084. [Google Scholar] [CrossRef] [PubMed]
- Ma, W.Y.; Xu, L.L. Melatonin alters the secondary metabolite profile of grape berry skin by promoting VvMYB14-mediated ethylene biosynthesis. J. Hortic. Res. 2021, 8, 43. [Google Scholar] [CrossRef] [PubMed]
- Lu, S.W.; Zhang, M.W. VvERF17 mediates chlorophyll degradation by transcriptional activation of chlorophyll catabolic genes in grape berry skin. J. Environ. Exp. Bot. 2022, 193, 104678. [Google Scholar] [CrossRef]
- Guo, H.W.; Ecker, R.J. Plant Responses to Ethylene Gas Are Mediated by SCF EBF1/EBF2 -Dependent Proteolysis of EIN3 Transcription Factor. J. Cell 2003, 115, 667–677. [Google Scholar] [CrossRef]
- Liu, Y.F.; Lv, G.W. The Effect of 1-MCP on the Expression of Carotenoid, Chlorophyll Degradation, and Ethylene Response Factors in ‘Qihong’ Kiwifruit. J. Foods 2021, 10, 3017. [Google Scholar] [CrossRef]
- Zhu, X.Y.; Song, Z.Y. Physiological and transcriptomic analysis reveals the roles of 1-MCP in the ripening and fruit aroma quality of banana fruit (Fenjiao). J. Food Res. Int. 2020, 130, 108968. [Google Scholar] [CrossRef]
- Nakano, T.; Suzuki, K. Genome-wide analysis of the ERF gene family in Arabidopsis and rice. J. Plant Physiol. 2006, 140, 411–432. [Google Scholar] [CrossRef]
- Li, S.J.; Xie, X.L. Auto- and mutual-regulation between two CitERFs contribute to ethylene-induced citrus fruit degreening. J. Food Chem. 2019, 299, 125163. [Google Scholar] [CrossRef]
- Li, Z.Q.; Chen, C.Y. Ethylene accelerates grape ripening via increasing VvERF75-induced ethylene synthesis and chlorophyll degradation. Fruit Res. 2023, 3, 3. [Google Scholar] [CrossRef]
- Han, D.; Huang, B.C. The MdAP2-34 modulates flavonoid accumulation in apple (Malus domestica Borkh.) by regulating MdF3′H. J. Postharvest Biol. Technol. 2022, 192, 111994. [Google Scholar] [CrossRef]







Disclaimer/Publisher’s Note: The statements, opinions and data contained in all publications are solely those of the individual author(s) and contributor(s) and not of MDPI and/or the editor(s). MDPI and/or the editor(s) disclaim responsibility for any injury to people or property resulting from any ideas, methods, instructions or products referred to in the content. |
© 2026 by the authors. Licensee MDPI, Basel, Switzerland. This article is an open access article distributed under the terms and conditions of the Creative Commons Attribution (CC BY) license.
Share and Cite
Liang, J.; Wang, M.; Wu, Y.; Yang, C.; Shang, H.; Zhang, P.; Wen, P. Ethylene-Mediated VvERF003 Promotes Flavonol Accumulation by Upregulating VvFLS1 and VvCHI1 in ‘Chardonnay’ Grape Berry Skin. Biomolecules 2026, 16, 69. https://doi.org/10.3390/biom16010069
Liang J, Wang M, Wu Y, Yang C, Shang H, Zhang P, Wen P. Ethylene-Mediated VvERF003 Promotes Flavonol Accumulation by Upregulating VvFLS1 and VvCHI1 in ‘Chardonnay’ Grape Berry Skin. Biomolecules. 2026; 16(1):69. https://doi.org/10.3390/biom16010069
Chicago/Turabian StyleLiang, Jinjun, Meijie Wang, Yijun Wu, Chongxin Yang, Hui Shang, Pengfei Zhang, and Pengfei Wen. 2026. "Ethylene-Mediated VvERF003 Promotes Flavonol Accumulation by Upregulating VvFLS1 and VvCHI1 in ‘Chardonnay’ Grape Berry Skin" Biomolecules 16, no. 1: 69. https://doi.org/10.3390/biom16010069
APA StyleLiang, J., Wang, M., Wu, Y., Yang, C., Shang, H., Zhang, P., & Wen, P. (2026). Ethylene-Mediated VvERF003 Promotes Flavonol Accumulation by Upregulating VvFLS1 and VvCHI1 in ‘Chardonnay’ Grape Berry Skin. Biomolecules, 16(1), 69. https://doi.org/10.3390/biom16010069
