L-Quebrachitol Attenuates RANKL-Induced Osteoclastogenesis and Bone Resorption in Ovariectomized Rat Model
Abstract
1. Introduction
2. Materials and Methods
2.1. Materials
2.2. Extraction and Purification of L-Quebrachitol
2.3. Compound Identification and Purity Analysis
2.4. Cell Culture and Differentiation
2.5. Cell Viability Assay
2.6. Osteoclast Differentiation Assay
2.7. Pit Formation Assay
2.8. Real-Time Quantitative Polymerase Chain Reaction
2.9. Western Blot Analysis
2.10. Immunofluorescence
2.11. Proteomic Analysis
2.12. Study of Osteoporosis in the Animal Model
2.13. Statistical Analysis
3. Results
3.1. Purification Yield, Identity, and Purity of L-Quebrachitol
3.2. Toxicity Evaluation of L-Quebrachitol in RAW 264.7 Cells
3.3. Effect of L-Quebrachitol on Osteoclast Differentiation Induced by RANKL
3.4. Effect of L-Quebrachitol on Osteoclast Bone Resorption Activity
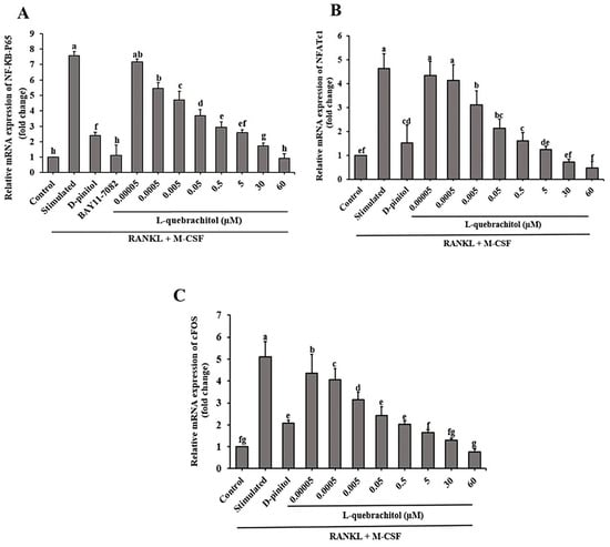
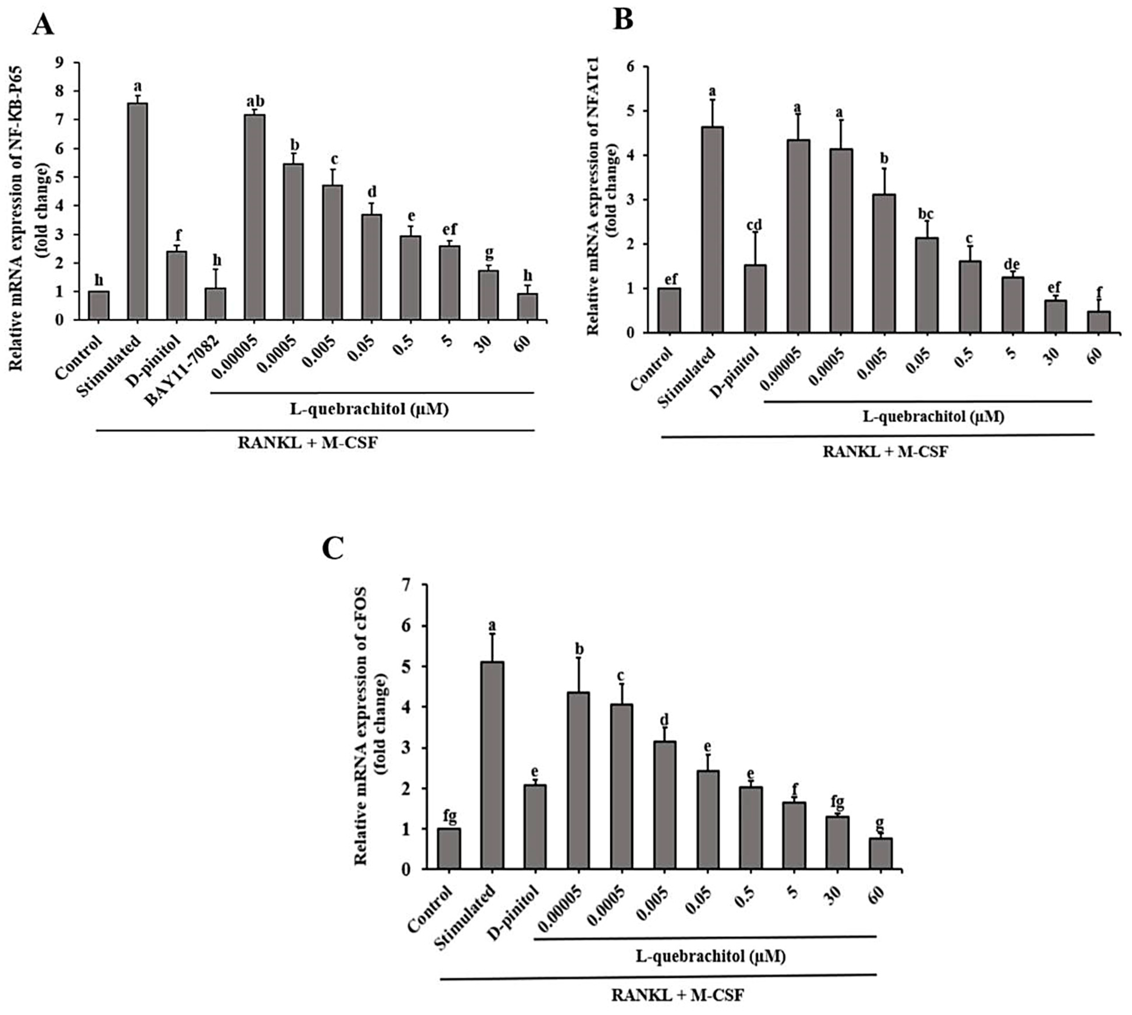
3.5. L-Quebrachitol Downregulates mRNA Expression of NF-κB-P65, NFATc1, and C-Fos
3.6. Effect of L-Quebrachitol on Osteoclastogenic Genes
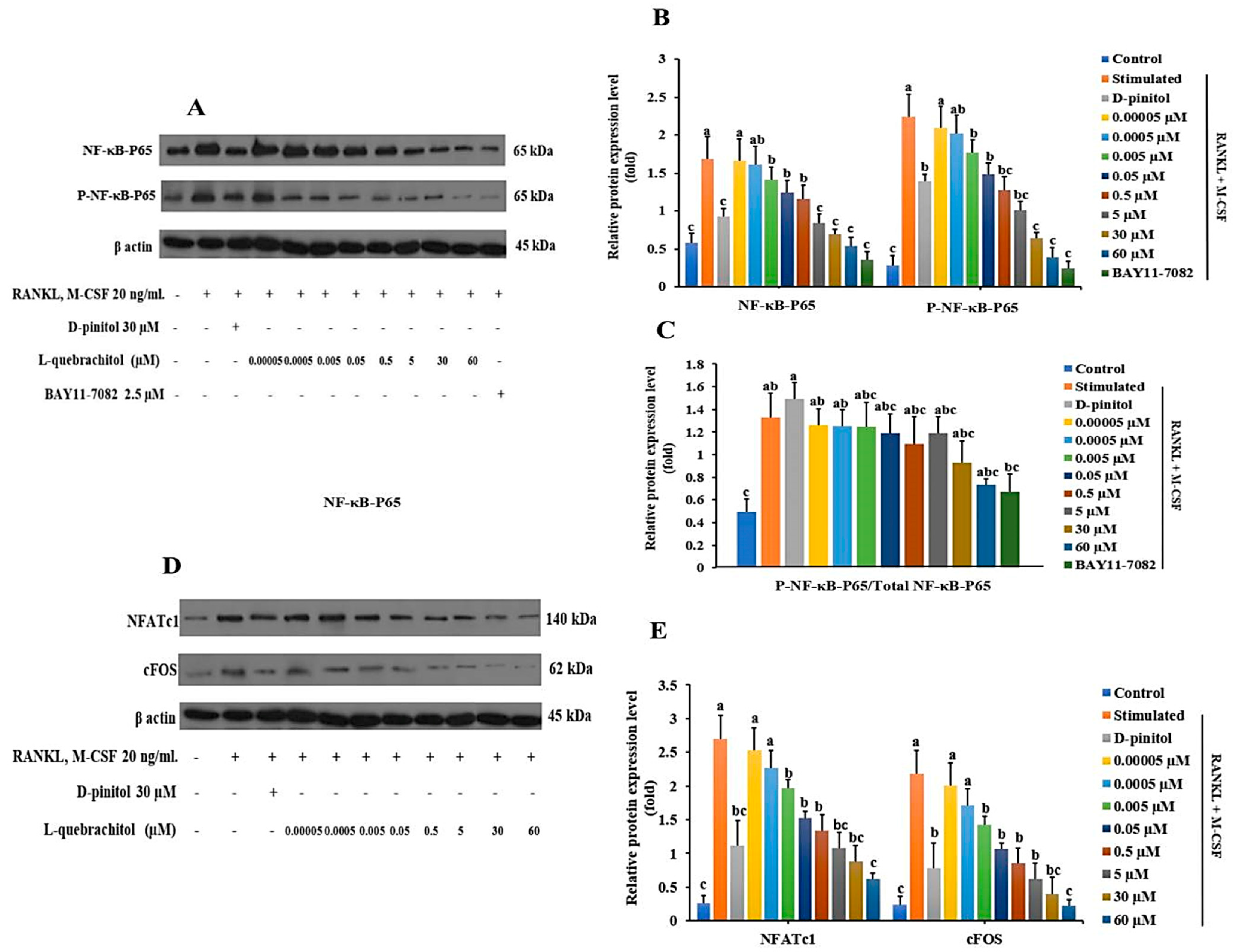
3.7. Effect of L-Quebrachitol on Protein Expression Level of NF-κB-P65, NFACTc1, and C-Fos
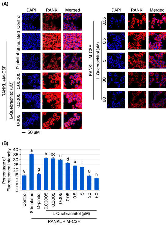
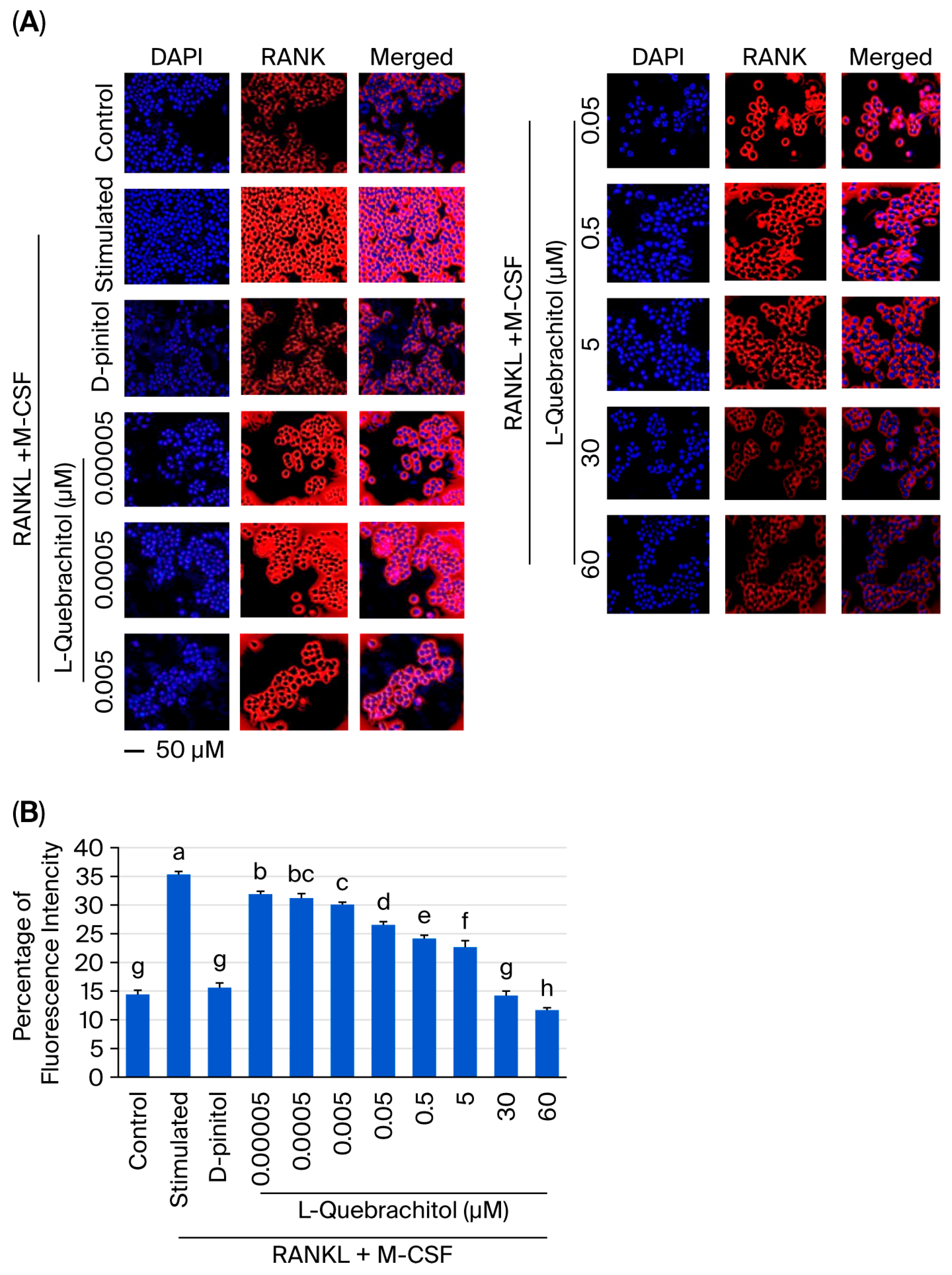
3.8. Effect of L-Quebrachitol on the Expression of RANK
3.9. Effect of L-Quebrachitol on Differentiated Protein Expression
3.10. Effect of L-Quebrachitol on Ovariectomized Rats
4. Discussion
5. Conclusions
Supplementary Materials
Author Contributions
Funding
Institutional Review Board Statement
Informed Consent Statement
Data Availability Statement
Conflicts of Interest
References
- Udagawa, N.; Koide, M.; Nakamura, M.; Nakamichi, Y.; Yamashita, T.; Uehara, S.; Kobayashi, Y.; Furuya, Y.; Yasuda, H.; Fukuda, C.; et al. Osteoclast differentiation by RANKL and OPG signaling pathways. J. Bone Miner. Metab. 2021, 39, 19–26. [Google Scholar] [CrossRef]
- Xu, H.; Wang, W.; Liu, X.; Huang, W.; Zhu, C.; Xu, Y.; Yang, H.; Bai, J.; Geng, D. Targeting strategies for bone diseases: Signaling pathways and clinical studies. Signal Transduct. Target. Ther. 2023, 8, 202. [Google Scholar] [CrossRef] [PubMed]
- Zhao, W.; Li, J.; Su, T.; Wang, C.; Fu, Y.; Li, C.; Hua, P.; Liang, X.; Zhu, Y.; Cui, H. Osteoclast Activation and Inflammatory Bone Diseases: Focusing on Receptors in Osteoclasts. J. Inflamm. Res. 2025, 18, 3201–3213. [Google Scholar] [CrossRef] [PubMed]
- Tan, L.; Sheng, B.; Deng, S. The safety and efficacy of long-term use of calcitonin analogs in the treatment of osteoporosis in the elderly: A pharmacovigilance and RCT meta-analysis. Front. Pharmacol. 2025, 16, 1514387. [Google Scholar] [CrossRef] [PubMed]
- Shi, S.; Duan, H.; Ou, X. Targeted delivery of anti-osteoporosis therapy: Bisphosphonate-modified nanosystems and composites. Biomed. Pharmacother. 2024, 175, 116699. [Google Scholar] [CrossRef]
- Xu, J.; Yu, L.; Liu, F.; Wan, L.; Deng, Z. The effect of cytokines on osteoblasts and osteoclasts in bone remodeling in osteoporosis: A review. Front. Immunol. 2023, 14, 1222129. [Google Scholar] [CrossRef]
- Yin, L.; Sun, C.; Zhang, J.; Li, Y.; Wang, Y.; Bai, L.; Lei, Z. Critical signaling pathways in osteoclast differentiation and bone resorption: Mechanisms and therapeutic implications for periprosthetic osteolysis. Front. Cell Dev. Biol. 2025, 13, 1639430. [Google Scholar] [CrossRef]
- Rho, J.; Takami, M.; Choi, Y. Osteoimmunology: Interactions of the immune and skeletal systems. Mol. Cells 2004, 17, 1–9. [Google Scholar] [CrossRef]
- Zhang, Y.; Wei, X.; Sheng, R.; Yang, G.; Han, X.; Wang, J.; Liu, C.; Li, S.; Lei, L.; Xu, Y. A Novel RANKL/RANK Inhibitor IMB R38 Inhibits Osteoporosis Through Regulating Bone Metabolism. Int. J. Mol. Sci. 2025, 25, 12151. [Google Scholar]
- Qu, Z.; Zhang, B.; Kong, L.; Gong, Y.; Feng, M.; Gao, X.; Wang, D.; Yan, L. Receptor activator of nuclear factor-κB ligand-mediated osteoclastogenesis signaling pathway and related therapeutic natural compounds. Front. Pharmacol. 2022, 13, 1043975. [Google Scholar] [CrossRef]
- Wu, Z.; Li, W.; Jiang, K.; Lin, Z.; Qian, C.; Wu, M.; Xia, Y.; Li, N.; Zhang, H.; Xiao, H.; et al. Regulation of bone homeostasis: Signaling pathways and therapeutic targets. MedComm 2024, 5, e657. [Google Scholar] [CrossRef]
- Jimi, E.; Katagiri, T. Critical Roles of NF-κB Signaling Molecules in Bone Metabolism Revealed by Genetic Mutations in Osteopetrosis. Int. J. Mol. Sci. 2022, 23, 7995. [Google Scholar] [CrossRef]
- Iotsova, V.; Caamaño, J.; Loy, J.; Yang, Y.; Lewin, A.; Bravo, R. Osteopetrosis in mice lacking NF- κB1 and NF-κB2. Nat. Med. 1997, 3, 1285–1289. [Google Scholar] [CrossRef]
- Gimenez-Dejoz, J.; Tsunado, K.; Fukushima, Y.; Numata, K. Computational study of the interaction between natural rubber α-terminal groups and l-quebrachitol, one of the major components of natural rubber. Polym. J. 2022, 54, 229–233. [Google Scholar] [CrossRef]
- Li, Y.; Han, P.; Wang, J.; Shi, T.; You, C. Production of myo-inositol: Recent advance and prospective. Biotechnol. Appl. Biochem. 2022, 69, 1101–1111. [Google Scholar] [CrossRef] [PubMed]
- Majumder, A.L.; Biswas, B. Biology of Inositols and Phosphoinositides; Springer Science & Business Media: New York, NY, USA, 2006; Volume 39, pp. 1–20. [Google Scholar]
- Posor, Y.; Jang, W.; Haucke, V. Phosphoinositides as membrane organizers. Nat. Rev. Mol. Cell Biol. 2022, 23, 797–816. [Google Scholar] [CrossRef] [PubMed]
- Lentini, G.; Querqui, A.; Giuliani, A.; Verna, R.; Bizzarri, A. Inositol and PIP2/PIP3 Ratio: At the Crossroad of the Biodynamic Interface Between Cells and Their Microenvironment. Biomolecules 2025, 15, 451. [Google Scholar] [CrossRef] [PubMed]
- Rengarajan, T.; Rajendran, P.; Nandakumar, N.; Balasubramanian, M.P.; Nishigaki, T. Free radical scavenging and antioxidant activity of D-pinitol against 7, 12 dimethylbenz (a) anthracene induced breast cancer in sprague dawley rats. Asian Pac. J. Trop. Dis. 2014, 4, 384–390. [Google Scholar] [CrossRef]
- Rengarajan, T.; Nandakumar, N.; Rajendran, P.; Haribabu, L.; Nishigaki, I.; Balasubramanian, M.P. D-pinitol promotes apoptosis in MCF-7 cells via induction of p53 and Bax and inhibition of Bcl-2 and NF-κB. Asian Pac. J. Cancer Prev. 2014, 15, 1757–1762. [Google Scholar] [CrossRef]
- Zhan, T.; Lou, H. Synthesis of azole nucleoside analogues of D-pinitol as potential antitumor agents. Carbohydr. Res. 2007, 342, 865–869. [Google Scholar] [CrossRef]
- Liu, S.-C.; Chuang, S.-M.; Tang, C.-H. D-pinitol inhibits RANKL-induced osteoclastogenesis. Int. Immunopharmacol. 2012, 12, 494–500. [Google Scholar] [CrossRef]
- Wang, D.; Zhang, S.; Chang, Z.; Kong, D.-X.; Zuo, Z. Quebrachitol: Global status and basic research. Nat. Prod. Bioprospect. 2017, 7, 113–122. [Google Scholar] [CrossRef]
- Xue, Y.; Miao, Q.; Zhao, A.; Zheng, Y.; Zhang, Y.; Wang, P.; Kallio, H.; Yang, B. Effects of sea buckthorn (Hippophaë rhamnoides) juice and L-quebrachitol on type 2 diabetes mellitus in db/db mice. J. Funct. Foods 2015, 16, 223–233. [Google Scholar]
- De Olinda, T.; Lemos, T.; Machado, L.; Rao, V.; Santos, F. Quebrachitol-induced gastroprotection against acute gastric lesions: Role of prostaglandins, nitric oxide and K+ ATP channels. Phytomedicine 2008, 15, 327–333. [Google Scholar] [CrossRef]
- Karuppiah, V.; Thirunanasambandham, R. Quebrachitol from Rhizophora mucronata inhibits biofilm formation and virulence production in Staphylococcus epidermidis by impairment of initial attachment and intercellular adhesion. Arch. Microbiol. 2020, 202, 1327–1340. [Google Scholar] [CrossRef]
- Moharam, B.A.; Jantan, I.; Jalil, J.; Shaari, K. Inhibitory effects of phylligenin and quebrachitol isolated from Mitrephora vulpina on platelet activating factor receptor binding and platelet aggregation. Molecules 2010, 15, 7840–7848. [Google Scholar] [CrossRef]
- Pengy, S.P.; Zhuy, Y.y.; Lua, C.Y.; Zhang, P.; Wang, F.Z.; Li, R.X.; Lin, G.Q.; Zhang, J.G. Chiral drugs: Sources, absolute configuration identification, pharmacological applications, and future research trends. LabMed Discov. 2024, 1, 100008. [Google Scholar]
- Yodthong, T.; Kedjarune-Leggat, U.; Smythe, C.; Wititsuwannakul, R.; Pitakpornpreecha, T. l-Quebrachitol promotes the proliferation, differentiation, and mineralization of MC3T3-E1 cells: Involvement of the BMP-2/Runx2/MAPK/Wnt/β-catenin signaling pathway. Molecules 2018, 23, 3086. [Google Scholar] [CrossRef] [PubMed]
- Li, Y.; Ma, Z.; Li, M.; Xu, R.; Jiang, S.; Zeng, L. L-quebrachitol extracted from industrial rubber serum: A study on its antioxidant activities and bone mineral density enhancing functions. Ind. Crops Prod. 2023, 201, 116943. [Google Scholar] [CrossRef]
- Park, S.Y.; Lee, S.W.; Kim, H.Y.; Lee, S.Y.; Lee, W.S.; Hong, K.W.; Kim, C.D. Suppression of RANKL-induced osteoclast differentiation by cilostazol via SIRT1-induced RANK inhibition. Biochim. Biophys. Acta (BBA) Mol. Basis Dis. 2015, 1852, 2137–2144. [Google Scholar] [CrossRef] [PubMed]
- Bizzarri, M.; Carlomagno, G. Inositol: History of an effective therapy for polycystic ovary syndrome. Eur. Rev. Med. Pharmacol. Sci. 2014, 18, 1896–1903. [Google Scholar]
- Carlomagno, G.; Unfer, V. Inositol safety: Clinical evidences. Eur. Rev. Med. Pharmacol. Sci. 2011, 15, 931–936. [Google Scholar]
- Pak, Y.; Hong, Y.; Kim, S.; Piccariello, T.; Farese, R.V.; Larner, J. In Vivo chiro-Inositol Metabolism in the Rat: A Defect in chiroInositol Synthesis from myo-Inositol and an Increased Incorporation of chiro-3H] lnositol into Phospholipid in the Goto-Kakizaki (GK) Rat. Mol. Cells 1998, 8, 301–909. [Google Scholar] [CrossRef]
- Owczarczyk-Saczonek, A.; Lahuta, L.B.; Ligor, M.; Placek, W.; Górecki, R.J.; Buszewski, B. The healing-promoting properties of selected cyclitols-A review. Nutrients 2018, 10, 1891. [Google Scholar] [CrossRef]
- Tartaglio, V.; Rennie, E.A.; Cahoon, R.; Wang, G.; Baidoo, E.; Mortimer, J.C.; Cahoon, E.B.; Scheller, H.V. Glycosylation of inositol phosphorylceramide sphingolipids is required for normal growth and reproduction in Arabidopsis. Plant J. 2017, 89, 278–290. [Google Scholar] [CrossRef]
- Rathod, B.; Desai, S.; Samvelyan, H.J.; Bock, L.; Wu, J.; Ohlsson, C.; Palmquist, A.; Alm, J.J.; Newton, P.T.; Andersson, G.; et al. Tartrate-resistant acid phosphatase (TRAP/ACP5) promotes bone length, regulates cortical and trabecular bone mass, and maintains growth plate architecture and width in a sex- and site-specific manner in mice. Bone 2024, 188, 117223. [Google Scholar] [CrossRef] [PubMed]
- Kim, M.S.; Day, C.J.; Selinger, C.I.; Magno, C.L.; Stephens, S.R.; Morrison, N.A. MCP-1-induced human osteoclast-like cells are tartrate-resistant acid phosphatase, NFATc1, and calcitonin receptor-positive but require receptor activator of NFκB ligand for bone resorption. J. Biol. Chem. 2006, 281, 1274–1285. [Google Scholar] [CrossRef] [PubMed]
- Bolamperti, S.; Villa, L.; Rubinacci, A. Bone remodeling: An operational process ensuring survival and bone mechanical competence. Bone Res. 2022, 10, 48. [Google Scholar] [CrossRef] [PubMed]
- Kikyo, N. Circadian Regulation of Bone Remodeling. Int. J. Mol. Sci. 2024, 25, 4717. [Google Scholar] [CrossRef]
- Yamada, K.; Noguchi, C.; Kamitori, K.; Dong, Y.; Hirata, Y.; Hossain, M.A.; Tsukamoto, I.; Tokuda, M.; Yamaguchi, F. Rare sugar D-allose strongly induces thioredoxin-interacting protein and inhibits osteoclast differentiation in Raw264 cells. Nutr. Res. 2012, 32, 116–123. [Google Scholar] [CrossRef]
- Fu, Z.; Lu, C.; Zhang, C.; Qiao, B. PSMA5 promotes the tumorigenic process of prostate cancer and is related to bortezomib resistance. Anti Cancer Drugs 2019, 30, 722–730. [Google Scholar] [CrossRef]
- Mairinger, F.D.; Walter, R.F.H.; Theegarten, D.; Hager, T.; Vollbrecht, C.; Christoph, D.C.; Worm, K.; Ting, S.; Werner, R.; Stamatis, G.; et al. Gene expression analysis of the 26S proteasome subunit PSMB4 reveals significant upregulation, different expression and association with proliferation in human pulmonary neuroendocrine tumours. J. Cancer 2014, 5, 646–654. [Google Scholar] [CrossRef]
- Winslow, M.M.; Pan, M.; Starbuck, M.; Gallo, E.M.; Deng, L.; Karsenty, G.; Crabtree, G.R. Calcineurin/NFAT signaling in osteoblasts regulates bone mass. Dev. Cell 2006, 10, 771–782. [Google Scholar] [CrossRef]
- Takayanagi, H.; Kim, S.; Koga, T.; Nishina, H.; Isshiki, M.; Yoshida, H.; Saiura, A.; Isobe, M.; Yokochi, T.; Inoue, J.I.; et al. Induction and activation of the transcription factor NFATc1 (NFAT2) integrate RANKL signaling in terminal differentiation of osteoclasts. Dev. Cell 2002, 3, 889–901. [Google Scholar] [CrossRef]
- Aliprantis, A.O.; Ueki, Y.; Sulyanto, R.; Park, A.; Sigrist, K.S.; Sharma, S.M.; Ostrowski, M.C.; Olsen, B.R.; Glimcher, L.H. NFATc1 in mice represses osteoprotegerin during osteoclastogenesis and dissociates systemic osteopenia from inflammation in cherubism. J. Clin. Investig. 2008, 118, 3775–3789. [Google Scholar] [CrossRef] [PubMed]
- Matsumoto, M.; Kogawa, M.; Wada, S.; Takayanagi, H.; Tsujimoto, M.; Katayama, S.; Hisatake, K.; Nogi, Y. Essential role of p38 mitogen-activated protein kinase in cathepsin K gene expression during osteoclastogenesis through association of NFATc1 and PU. 1. J. Biol. Chem. 2004, 279, 45969–45979. [Google Scholar] [CrossRef] [PubMed]
- Walsh, M.C.; Kim, N.; Kadono, Y.; Rho, J.; Lee, S.Y.; Lorenzo, J.; Choi, Y. Osteoimmunology: Interplay between the immune system and bone metabolism. Annu. Rev. Immunol. 2006, 24, 33–63. [Google Scholar] [CrossRef] [PubMed]
- Miyamoto, H.; Suzuki, T.; Miyauchi, Y.; Iwasaki, R.; Kobayashi, T.; Sato, Y.; Miyamoto, K.; Hoshi, H.; Hashimoto, K.; Yoshida, S.; et al. Osteoclast stimulatory transmembrane protein and dendritic cell–specific transmembrane protein cooperatively modulate cell–cell fusion to form osteoclasts and foreign body giant cells. J. Bone Miner. Res. 2012, 27, 1289–1297. [Google Scholar] [CrossRef]
- Yagi, M.; Miyamoto, T.; Sawatani, Y.; Iwamoto, K.; Hosogane, N.; Fujita, N.; Morita, K.; Ninomiya, K.; Suzuki, T.; Miyamoto, K.; et al. DC-STAMP is essential for cell–cell fusion in osteoclasts and foreign body giant cells. J. Exp. Med. 2005, 202, 345–351. [Google Scholar] [CrossRef]
- Yu, J.; Choi, S.; Park, E.S.; Shin, B.; Yu, J.; Lee, S.H.; Takami, M.; Kang, J.S.; Meong, H.; Rho, J. D-chiro-inositol negatively regulates the formation of multinucleated osteoclasts by down-regulating NFATc1. J. Clin. Immunol. 2012, 32, 1360–1371. [Google Scholar] [CrossRef]
- Arriero, M.M.; Ramis, J.M.; Perello, J.; Monjo, M. Inositol hexakisphosphate inhibits osteoclastogenesis on RAW 264.7 cells and human primary osteoclasts. PLoS ONE 2012, 7, e43187. [Google Scholar] [CrossRef]
- Leon-Oliva, D.D.; Barrena-Blázquez, S.; Jiménez-Álvarez, L.; Fraile-Martinez, O.; García-Montero, C. The RANK–RANKL–OPGSystem: A Multifaceted Regulator of Homeostasis, Immunity, and Cancer. Medicina 2023, 59, 1752. [Google Scholar]
- Zhao, X.; Patil, S.; Xu, F.; Lin, X.; Qian, A. Role of Biomolecules in Osteoclasts and Their Therapeutic Potential for Osteoporosis. Biomolecules 2021, 11, 747. [Google Scholar] [CrossRef]
- Fuji, H.; Ohmae, S.; Noma, N.; Takeiri, M.; Yasutomi, H.; Izumi, K.; Ito, M.; Toyomoto, M.; Iwaki, S.; Takemoto, K.; et al. Necrostatin-7 suppresses RANK-NFATc1 signaling and attenuates macrophage to osteoclast differentiation. Biochem. Biophys. Res. Commun. 2018, 503, 544–549. [Google Scholar] [CrossRef]
- Guan, H.; Mi, B.; Li, Y.; Wu, W.; Tan, P.; Fang, Z.; Li, J.; Zhang, Y.; Li, F. Decitabine represses osteoclastogenesis through inhibition of RANK and NF-κB. Cell. Signal. 2015, 27, 969–977. [Google Scholar] [CrossRef]
- Yang, L.; Zhou, H.; Wang, Q.; Wang, Z.; Bai, L.; Wei, J.; Song, L.; Zhang, F.; Tian, X.; Liang, T. Prevention of osteoporosis in ovariectomized mice with calcium yak caseinate. J. Dairy Sci. 2025, 108, 4544–4557. [Google Scholar] [CrossRef] [PubMed]
- Palanisamy, S. The impact of estrogen on periodontal tissue integrity and inflammation—A mini review. Front. Dent. Med. 2025, 6, 1455755. [Google Scholar] [CrossRef] [PubMed]
- Pavone, V.; Testa, G.; Giardina, S.M.; Vescio, A.; Restivo, D.A.; Sessa, G. Pharmacological Therapy of Osteoporosis: A Systematic Current Review of Literature. Front. Pharmacol. 2017, 7, 803. [Google Scholar] [CrossRef]
- Wang, L.; Liu, S.; Zhao, Y.; Liu, D.; Liu, Y.; Chen, C.; Karray, S.; Shi, S.; Jin, Y. Osteoblast-induced osteoclast apoptosis by fas ligand/FAS pathway is required for maintenance of bone mass. Cell Death Differ. 2015, 22, 1654–1664. [Google Scholar] [CrossRef]
- Novack, D.V. Estrogen and Bone: Osteoclasts Take Center Stage. Cell Metab. 2007, 6, 254–256. [Google Scholar] [CrossRef]










| Gene | Sequence | GenBank Accession No. |
|---|---|---|
| NF-κB-P65 | F: TCACCGGCCTCATCCACAT | XM_006531694.4 |
| R: TGGCTAATGGCTTGCTCCAG | ||
| NFATc1 | F: CACACACCCCGCATGTCA | NM_001164110.1 |
| R: CGGGCCGCAAAGTTTCTC | ||
| c-Fos | F: AGCTCCCACCAGTGTCTACC | NM_010234.3 |
| R: TCACCGTGGGGATAAAGTTGG | ||
| TRAP | F: TGGATTCATGGGTGGTGCTG | XM_006509946.3 |
| R: CGTCCTCAAAGGTCTCCTGG | ||
| MMP-9 | F: CTCTGCTGCCCCTTACCAG | NM_013599.5 |
| R: CACAGCGTGGTGTTCGAATG | ||
| Cathepsin K | F: AGTAGCCACGCTTCCTATCC | NM_007802.4 |
| R: GAGAGGCCTCCAGGTTATGG | ||
| GAPDH | F: AGGTCGGTGTGAACGGATTTG | XM_036165840.1 |
| R:TGTAGACCATGTAGTTGAGGTCA |
Disclaimer/Publisher’s Note: The statements, opinions and data contained in all publications are solely those of the individual author(s) and contributor(s) and not of MDPI and/or the editor(s). MDPI and/or the editor(s) disclaim responsibility for any injury to people or property resulting from any ideas, methods, instructions or products referred to in the content. |
© 2026 by the authors. Licensee MDPI, Basel, Switzerland. This article is an open access article distributed under the terms and conditions of the Creative Commons Attribution (CC BY) license.
Share and Cite
Rattajak, P.; Aroonkesorn, A.; Yodthong, T.; Issuriya, A.; Maskaew, S.; Smythe, C.; Wititsuwannakul, R.; Pitakpornpreecha, T. L-Quebrachitol Attenuates RANKL-Induced Osteoclastogenesis and Bone Resorption in Ovariectomized Rat Model. Biomolecules 2026, 16, 168. https://doi.org/10.3390/biom16010168
Rattajak P, Aroonkesorn A, Yodthong T, Issuriya A, Maskaew S, Smythe C, Wititsuwannakul R, Pitakpornpreecha T. L-Quebrachitol Attenuates RANKL-Induced Osteoclastogenesis and Bone Resorption in Ovariectomized Rat Model. Biomolecules. 2026; 16(1):168. https://doi.org/10.3390/biom16010168
Chicago/Turabian StyleRattajak, Purithat, Aratee Aroonkesorn, Thanintorn Yodthong, Acharaporn Issuriya, Siriluk Maskaew, Carl Smythe, Rapepun Wititsuwannakul, and Thanawat Pitakpornpreecha. 2026. "L-Quebrachitol Attenuates RANKL-Induced Osteoclastogenesis and Bone Resorption in Ovariectomized Rat Model" Biomolecules 16, no. 1: 168. https://doi.org/10.3390/biom16010168
APA StyleRattajak, P., Aroonkesorn, A., Yodthong, T., Issuriya, A., Maskaew, S., Smythe, C., Wititsuwannakul, R., & Pitakpornpreecha, T. (2026). L-Quebrachitol Attenuates RANKL-Induced Osteoclastogenesis and Bone Resorption in Ovariectomized Rat Model. Biomolecules, 16(1), 168. https://doi.org/10.3390/biom16010168

