Alterations of Glycosphingolipid Glycans and Chondrogenic Markers during Differentiation of Human Induced Pluripotent Stem Cells into Chondrocytes
Abstract
1. Introduction
2. Materials and Methods
2.1. iPSCs: Culture And Maintenance
2.2. Derivation of Mesenchymal Stem Cell Like Cells from iPSCs
2.3. Chondrogenic Differentiation of BMSCs and iPS-MSC Like Cells
2.4. RNA Isolation and Quantitative Real-Time Reverse Transcription-Polymerase Chain Reaction
2.5. Flow Cytometry Analysis
2.6. Histological Analysis
2.7. GSL-Glycan Analysis
2.8. Human Cartilage Preparation
2.9. Statistical Analyses
3. Results
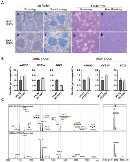
3.1. Human iPSCs: Culture and Maintenance
3.2. Evaluation of Pluripotent Stem Cell Markers and Gsl-Glycan Profiles of Chondrogenic Progenitor Cells (iPS-MSC Like Cells)
3.3. Evaluation of Gsl-Glycan Profiles on iPS-MSC-CDs and Human Cartilage
4. Discussion
5. Conclusions
Supplementary Materials
Author Contributions
Funding
Conflicts of Interest
References
- Hunziker, E. Articular cartilage repair: Basic science and clinical progress. A review of the current status and prospects. Osteoarthr. Cartil. 2002, 10, 432–463. [Google Scholar] [CrossRef]
- Peterson, L.; Vasiliadis, H.S.; Lindahl, A. Autologous chondrocyte implantation: A long-term follow-up. Am. J. Sports Med. 2010, 38, 1117–1124. [Google Scholar] [CrossRef] [PubMed]
- Bekkers, J.E.; Inklaar, M.; Sari, D.B. Treatment selection in articular cartilage lesions of the knee: A systematic review. Am. J. Sports Med. 2009, 37 (Suppl. S1), 148S–155S. [Google Scholar] [CrossRef] [PubMed]
- Takahashi, K.; Tanabe, K.; Ohnuki, M.; Narita, M.; Ichisaka, T.; Tomoda, K.; Yamanaka, S. Induction of Pluripotent Stem Cells from Adult Human Fibroblasts by Defined Factors. Cell 2007, 131, 861–872. [Google Scholar] [CrossRef] [PubMed]
- Ko, J.-Y.; Kim, K.-I.; Park, S.; Im, G.-I. In vitro chondrogenesis and in vivo repair of osteochondral defect with human induced pluripotent stem cells. Biomaterials 2014, 35, 3571–3581. [Google Scholar] [CrossRef] [PubMed]
- Tsumaki, N.; Okada, M.; Yamashita, A. iPS cell technologies and cartilage regeneration. Bone 2015, 70, 48–54. [Google Scholar] [CrossRef] [PubMed]
- Cheng, A.; Hardingham, T.E.; Kimber, S.J. Generating cartilage repair from pluripotent stem cells. Tissue Eng. Part B Rev. 2013, 20, 257–266. [Google Scholar] [CrossRef]
- Gong, M.; Liang, T.; Zhang, H.; Chen, S.; Hu, Y.; Zhou, J.; Zhang, X.; Zhang, W.; Geng, X.; Zou, X. Gene expression profiling: Identification of gene expression in human MSC chondrogenic differentiation. Am. J. Transl. Res. 2018, 10, 3555–3566. [Google Scholar]
- Sfougataki, I.; Varela, I.; Stefanaki, K.; Karagiannidou, A.; Roubelakis, M.G.; Kalodimou, V.; Papathanasiou, I.; Traeger-Synodinos, J.; Kitsiou-Tzeli, S.; Kanavakis, E.; et al. Proliferative and chondrogenic potential of mesenchymal stromal cells from pluripotent and bone marrow cells. Histol. Histopathol. 2020, 18259. [Google Scholar] [CrossRef] [PubMed]
- Colin, R.; Tyler, J.S.; Matthew, B.R.; Novak, J. Glycosylation in health and disease. Nat. Rev. Nephrol. 2019, 15, 346–366. [Google Scholar]
- Ishihara, T.; Kakiya, K.; Takahashi, K.; Miwa, H.; Rokushima, M.; Yoshinaga, T.; Tanaka, Y.; Ito, T.; Togame, H.; Takemoto, H.; et al. Discovery of novel differentiation markers in the early stage of chondrogenesis by glycoform-focused reverse proteomics and genomics. Biochim. Biophys. Acta (BBA) Gen. Subj. 2014, 1840, 645–655. [Google Scholar] [CrossRef] [PubMed]
- Homan, K.; Hanamatsu, H.; Furukawa, J.-I.; Okada, K.; Yokota, I.; Onodera, T.; Iwasaki, N. Alteration of the Total Cellular Glycome during Late Differentiation of Chondrocytes. Int. J. Mol. Sci. 2019, 20, 3546. [Google Scholar] [CrossRef] [PubMed]
- Furukawa, J.-I.; Okada, K.; Shinohara, Y. Glycomics of human embryonic stem cells and human induced pluripotent stem cells. Glycoconj. J. 2017, 34, 807–815. [Google Scholar] [CrossRef] [PubMed]
- Liang, Y.-J.; Kuo, H.-H.; Lin, C.-H.; Chen, Y.-Y.; Yang, B.-C.; Cheng, Y.-Y.; Yu, A.L.; Khoo, K.-H.; Yu, J. Switching of the core structures of glycosphingolipids from globo- and lacto- to ganglio-series upon human embryonic stem cell differentiation. Proc. Natl. Acad. Sci. USA 2010, 107, 22564–22569. [Google Scholar] [CrossRef]
- Ohnuki, M.; Takahashi, K.; Yamanaka, S. Generation and Characterization of Human Induced Pluripotent Stem Cells. Curr. Protoc. Stem Cell Biol. 2009. [Google Scholar] [CrossRef] [PubMed]
- Chen, G.; Gulbranson, D.R.; Hou, Z.; Bolin, J.M.; Ruotti, V.; Probasco, M.D.; Smuga-Otto, K.; Howden, S.E.; Diol, N.R.; Propson, N.E.; et al. Chemically defined conditions for human iPSC derivation and culture. Nat. Methods 2011, 8, 424–429. [Google Scholar] [CrossRef]
- Guzzo, R.M.; Gibson, J.; Xu, R.-H.; Lee, F.Y.; Drissi, H. Efficient differentiation of human iPSC-derived mesenchymal stem cells to chondroprogenitor cells. J. Cell Biochem. 2013, 114, 480–490. [Google Scholar] [CrossRef]
- Bühring, H.-J.; Battula, V.L.; Treml, S.; Schewe, B.; Kanz, L.; Vogel, W. Novel Markers for the Prospective Isolation of Human MSC. Ann. N. Y. Acad. Sci. 2007, 1106, 262–271. [Google Scholar] [CrossRef]
- Wassersug, R.J. A Procedure for Differential Staining of Cartilage and Bone in Whole Formalin-Fixed Vertebrates. Stain. Technol. 1976, 51, 131–134. [Google Scholar] [CrossRef]
- Fujitani, N.; Takegawa, Y.; Ishibashi, Y.; Araki, K.; Furukawa, J.-I.; Mitsutake, S.; Igarashi, Y.; Ito, M.; Shinohara, Y. Qualitative and Quantitative Cellular Glycomics of Glycosphingolipids Based on Rhodococcal Endoglycosylceramidase-assisted Glycan Cleavage, Glycoblotting-assisted Sample Preparation, and Matrix-assisted Laser Desorption Ionization Tandem Time-of-flight Mass Spectrometry Analysis. J. Biol. Chem. 2011, 286, 41669–41679. [Google Scholar] [CrossRef]
- Miura, Y.; Shinohara, Y.; Furukawa, J.-I.; Nagahori, N.; Nishimura, S.-I. Rapid and Simple Solid-Phase Esterification of Sialic Acid Residues for Quantitative Glycomics by Mass Spectrometry. Chem. A Eur. J. 2007, 13, 4797–4804. [Google Scholar] [CrossRef] [PubMed]
- Hanamatsu, H.; Nishikaze, T.; Miura, N.; Piao, J.; Okada, K.; Sekiya, S.; Iwamoto, S.; Sakamoto, N.; Tanaka, K.; Furukawa, J.-I. Sialic Acid Linkage Specific Derivatization of Glycosphingolipid Glycans by Ring-Opening Aminolysis of Lactones. Anal. Chem. 2018, 90, 13193–13199. [Google Scholar] [CrossRef] [PubMed]
- Miyazaki, T.; Hanamatsu, H.; Xu, L.; Onodera, T.; Furukawa, J.-I.; Homan, K.; Baba, R.; Kawasaki, T.; Iwasaki, N. Evaluation of Residual Human-Induced Pluripotent Stem Cells in Human Chondrocytes by Cell Type-Specific Glycosphingolipid Glycome Analysis Based on the Aminolysis-SALSA Technique. Int. J. Mol. Sci. 2019, 21, 231. [Google Scholar] [CrossRef] [PubMed]
- Puetzer, J.L.; Petitte, J.N.; Loboa, E.G. Comparative Review of Growth Factors for Induction of Three-DimensionalIn VitroChondrogenesis in Human Mesenchymal Stem Cells Isolated from Bone Marrow and Adipose Tissue. Tissue Eng. Part B Rev. 2010, 16, 435–444. [Google Scholar] [CrossRef]
- Nejadnik, H.; Diecke, S.; Lenkov, O.D.; Chapelin, F.; Donig, J.; Tong, X.; Derugin, N.; Chan, R.C.F.; Gaur, A.; Yang, F.; et al. Improved Approach for Chondrogenic Differentiation of Human Induced Pluripotent Stem Cells. Stem Cell Rev. Rep. 2015, 11, 242–253. [Google Scholar] [CrossRef]
- Yamashita, A.; Morioka, M.; Yahara, Y.; Okada, M.; Kobayashi, T.; Kuriyama, S.; Matsuda, S.; Tsumaki, N. Generation of scaffoldless hyaline cartilaginous tissue from human iPSCs. Stem Cell Rep. 2015, 4, 404–418. [Google Scholar] [CrossRef]
- Koyama, N.; Miura, M.; Nakao, K.; Kondo, E.; Fujii, T.; Taura, D.; Kanamoto, N.; Sone, M.; Yasoda, A.; Arai, H.; et al. Human Induced Pluripotent Stem Cells Differentiated into Chondrogenic LineageViaGeneration of Mesenchymal Progenitor Cells. Stem Cells Dev. 2013, 22, 102–113. [Google Scholar] [CrossRef]
- Outani, H.; Okada, M.; Yamashita, A.; Nakagawa, K.; Yoshikawa, H.; Tsumaki, N. Direct Induction of Chondrogenic Cells from Human Dermal Fibroblast Culture by Defined Factors. PLoS ONE 2013, 8, e77365. [Google Scholar] [CrossRef]
- Liu, S.; Ascierto, P.A.; Zhao, Y.; Chen, V.; Shi, R.; Chen, J.; Ren, J.; Liu, H.; Bae, H.J.; Highfill, S.L.; et al. Single cell sequencing reveals gene expression signatures associated with bone marrow stromal cell subpopulations and time in culture. J. Transl. Med. 2019, 17, 23. [Google Scholar] [CrossRef]
- Yang, Y.-H.K.; Ogando, C.R.; See, C.W.; Chang, T.-Y.; Barabino, G.A. Changes in phenotype and differentiation potential of human mesenchymal stem cells aging in vitro. Stem Cell Res. Ther. 2018, 9, 1–14. [Google Scholar] [CrossRef]
- Moraes, D.A.; Sibov, T.T.; Pavon, L.F.; Alvim, P.Q.; Bonadio, R.S.; Da Silva, J.R.; Pic-Taylor, A.; Toledo, O.A.; Marti, L.C.; Azevedo, R.B.; et al. A reduction in CD90 (THY-1) expression results in increased differentiation of mesenchymal stromal cells. Stem Cell Res. Ther. 2016, 7, 1–14. [Google Scholar] [CrossRef] [PubMed]
- Ryu, J.-S.; Seo, S.Y.; Jeong, E.-J.; Kim, J.-Y.; Koh, Y.-G.; Kim, Y.I.; Choo, Y.-K. Ganglioside GM3 Up-Regulate Chondrogenic Differentiation by Transform Growth Factor Receptors. Int. J. Mol. Sci. 2020, 21, 1967. [Google Scholar] [CrossRef] [PubMed]
- David, M.J.; Portoukalian, J.; Rebbaa, A.; Vignon, E.; Carret, J.-P.; Richard, M. Characterization of gangliosides from normal and osteoarthritic human articular cartilage. Arthritis Rheum. 1993, 36, 938–942. [Google Scholar] [CrossRef] [PubMed]
- Coskun, Ü.; Grzybek, M.; Drechsel, D.; Simons, K. Regulation of human EGF receptor by lipids. Proc. Natl. Acad. Sci. USA 2011, 108, 9044–9048. [Google Scholar] [CrossRef]
- Li, R.; Liu, Y.; Ladisch, S. Enhancement of Epidermal Growth Factor Signaling and Activation of Src Kinase by Gangliosides. J. Biol. Chem. 2001, 276, 42782–42792. [Google Scholar] [CrossRef]
- Liu, Y.; Li, R.; Ladisch, S. Exogenous Ganglioside GD1a Enhances Epidermal Growth Factor Receptor Binding and Dimerization. J. Biol. Chem. 2004, 279, 36481–36489. [Google Scholar] [CrossRef]





| No. | Glycan Composition | m/z | 201B7 iPS-MSC-CDs | 606A1 iPS-MSC-CDs | BMSC-CDs | Normal Cartilage | |||||||||
|---|---|---|---|---|---|---|---|---|---|---|---|---|---|---|---|
| Day 1 | Day 7 | Day 14 | Day 21 | Day 1 | Day 7 | Day 14 | Day 21 | Day 1 | Day 7 | Day 14 | Day 21 | ||||
| GSL-1 | (Hex)2 | 772.34 | 3.29% | 2.97% | 1.41% | 1.05% | 3.08% | 2.70% | 1.77% | 1.82% | 5.37% | 4.51% | 7.04% | 5.66% | 7.76% |
| GSL-2 | (Hex)3 | 934.39 | 0.68% | 2.41% | 3.47% | 2.51% | 0.28% | 2.98% | 5.94% | 6.30% | 10.73% | 14.44% | 15.43% | 14.94% | 11.70% |
| GSL-3 | (Hex)2(HexNAc)1 | 975.42 | 1.75% | 0.48% | 0.23% | 0.40% | 2.35% | 0.48% | 0.67% | 0.49% | 1.47% | 0.42% | 1.22% | 0.88% | 0.00% |
| GSL-4 | (Hex)2(α2,3NeuAc)1 | 1076.46 | 71.38% | 24.48% | 8.91% | 10.31% | 60.13% | 29.45% | 11.90% | 15.17% | 32.20% | 23.92% | 10.92% | 10.58% | 14.52% |
| GSL-5 | (Hex)3(HexNAc)1 | 1137.47 | 8.35% | 45.44% | 53.41% | 57.66% | 11.09% | 39.89% | 46.42% | 43.68% | 12.42% | 20.44% | 25.05% | 18.58% | 37.79% |
| GSL-6 | (Hex)2(HexNAc)2 | 1178.50 | 0.26% | 0.00% | 0.00% | 0.00% | 0.46% | 0.00% | 0.00% | 0.00% | 0.26% | 0.15% | 0.29% | 0.22% | 0.00% |
| GSL-7 | (Hex)2(HexNAc)1(α2,3NeuAc)1 | 1279.54 | 0.78% | 0.00% | 0.85% | 0.79% | 1.02% | 0.19% | 1.09% | 0.86% | 8.20% | 3.43% | 1.68% | 1.39% | 0.00% |
| GSL-8 | (Hex)3(HexNAc)1(Fuc)1 | 1283.53 | 0.00% | 0.00% | 0.00% | 0.00% | 0.00% | 0.00% | 0.00% | 0.00% | 0.00% | 0.00% | 0.00% | 0.00% | 0.00% |
| GSL-9 | (Hex)4(HexNAc)1 | 1299.52 | 0.41% | 0.35% | 0.32% | 0.32% | 1.48% | 0.25% | 0.17% | 0.19% | 1.70% | 0.53% | 0.41% | 0.35% | 0.00% |
| GSL-10 | (Hex)3(HexNAc)2 | 1340.55 | 0.00% | 0.00% | 0.00% | 0.00% | 0.06% | 0.07% | 0.03% | 0.06% | 0.12% | 0.05% | 0.04% | 0.11% | 0.00% |
| GSL-11 | (Hex)2(α2,3NeuAc)2 | 1380.59 | 2.33% | 5.86% | 4.00% | 4.03% | 3.92% | 6.85% | 4.35% | 3.48% | 19.23% | 10.77% | 11.67% | 18.14% | 7.95% |
| GSL-12 | (Hex)3(HexNAc)1(α2,3NeuAc)1 | 1441.60 | 7.93% | 12.58% | 14.55% | 14.96% | 11.54% | 12.16% | 14.92% | 15.95% | 0.84% | 5.35% | 8.29% | 7.22% | 9.20% |
| GSL-13 | (Hex)4(HexNAc)1(Fuc)1 | 1445.58 | 0.00% | 0.00% | 0.00% | 0.00% | 0.00% | 0.00% | 0.00% | 0.00% | 0.00% | 0.00% | 0.00% | 0.00% | 0.00% |
| GSL-14 | (Hex)3(HexNAc)1(α2,6NeuAc)1 | 1469.63 | 0.13% | 0.30% | 0.21% | 0.20% | 0.23% | 0.24% | 0.18% | 0.18% | 0.07% | 0.20% | 0.19% | 0.15% | 2.48% |
| GSL-15 | (Hex)4(HexNAc)2 | 1502.60 | 0.38% | 0.34% | 0.10% | 0.03% | 0.52% | 0.25% | 0.15% | 0.10% | 0.09% | 0.09% | 0.22% | 0.13% | 1.87% |
| GSL-16 | (Hex)2(HexNAc)1(α2,3NeuAc)2 | 1583.67 | 0.00% | 0.18% | 0.77% | 0.30% | 0.05% | 0.11% | 0.63% | 0.38% | 5.08% | 3.49% | 5.39% | 4.07% | 0.00% |
| GSL-17 | (Hex)4(HexNAc)1(α2,3NeuAc)1 | 1603.60 | 0.00% | 0.11% | 0.17% | 0.19% | 0.00% | 0.12% | 0.16% | 0.17% | 0.25% | 0.29% | 0.35% | 0.29% | 0.00% |
| GSL-18 | (Hex)4(HexNAc)2(Fuc)1 | 1648.66 | 0.00% | 0.00% | 0.00% | 0.00% | 0.00% | 0.00% | 0.00% | 0.00% | 0.00% | 0.00% | 0.00% | 0.00% | 0.00% |
| GSL-19 | (Hex)3(HexNAc)1(α2,3NeuAc)2 | 1745.72 | 0.37% | 2.33% | 8.17% | 4.82% | 0.64% | 2.31% | 8.52% | 8.07% | 1.35% | 8.05% | 6.63% | 8.57% | 3.18% |
| GSL-20 | (Hex)3(HexNAc)1(α2,3NeuAc)(α2,6NeuAc) | 1773.75 | 0.78% | 0.56% | 0.57% | 0.46% | 1.45% | 0.50% | 0.51% | 0.51% | 0.12% | 0.52% | 0.41% | 0.32% | 0.00% |
| GSL-21 | (Hex)4(HexNAc)2(α2,3NeuAc)1 | 1806.73 | 1.18% | 1.15% | 0.96% | 0.71% | 1.64% | 1.13% | 0.90% | 0.98% | 0.09% | 0.23% | 0.70% | 0.48% | 2.66% |
| GSL-22 | (Hex)3(HexNAc)1(α2,3NeuAc)3 | 2049.90 | 0.00% | 0.37% | 1.81% | 1.26% | 0.00% | 0.26% | 1.67% | 1.52% | 0.42% | 3.14% | 4.07% | 7.96% | 0.90% |
| GSL-23 | (Hex)5(HexNAc)3(α2,3NeuAc)1 | 2171.80 | 0.00% | 0.11% | 0.07% | 0.00% | 0.06% | 0.06% | 0.03% | 0.11% | 0.00% | 0.00% | 0.00% | 0.00% | 0.00% |
Publisher’s Note: MDPI stays neutral with regard to jurisdictional claims in published maps and institutional affiliations. |
© 2020 by the authors. Licensee MDPI, Basel, Switzerland. This article is an open access article distributed under the terms and conditions of the Creative Commons Attribution (CC BY) license (http://creativecommons.org/licenses/by/4.0/).
Share and Cite
Xu, L.; Hanamatsu, H.; Homan, K.; Onodera, T.; Miyazaki, T.; Furukawa, J.-i.; Hontani, K.; Tian, Y.; Baba, R.; Iwasaki, N. Alterations of Glycosphingolipid Glycans and Chondrogenic Markers during Differentiation of Human Induced Pluripotent Stem Cells into Chondrocytes. Biomolecules 2020, 10, 1622. https://doi.org/10.3390/biom10121622
Xu L, Hanamatsu H, Homan K, Onodera T, Miyazaki T, Furukawa J-i, Hontani K, Tian Y, Baba R, Iwasaki N. Alterations of Glycosphingolipid Glycans and Chondrogenic Markers during Differentiation of Human Induced Pluripotent Stem Cells into Chondrocytes. Biomolecules. 2020; 10(12):1622. https://doi.org/10.3390/biom10121622
Chicago/Turabian StyleXu, Liang, Hisatoshi Hanamatsu, Kentaro Homan, Tomohiro Onodera, Takuji Miyazaki, Jun-ichi Furukawa, Kazutoshi Hontani, Yuan Tian, Rikiya Baba, and Norimasa Iwasaki. 2020. "Alterations of Glycosphingolipid Glycans and Chondrogenic Markers during Differentiation of Human Induced Pluripotent Stem Cells into Chondrocytes" Biomolecules 10, no. 12: 1622. https://doi.org/10.3390/biom10121622
APA StyleXu, L., Hanamatsu, H., Homan, K., Onodera, T., Miyazaki, T., Furukawa, J.-i., Hontani, K., Tian, Y., Baba, R., & Iwasaki, N. (2020). Alterations of Glycosphingolipid Glycans and Chondrogenic Markers during Differentiation of Human Induced Pluripotent Stem Cells into Chondrocytes. Biomolecules, 10(12), 1622. https://doi.org/10.3390/biom10121622

