Abstract
The -inspired extension of the minimal supersymmetric (SUSY) standard model (MSSM) with an extra gauge symmetry, under which right-handed neutrinos have zero charge, involves exotic matter beyond the MSSM to ensure anomaly cancellation. We consider the variant of this extension (SESSM) in which the cold dark matter is composed of the lightest neutral exotic fermion and gravitino. The observed baryon asymmetry can be induced in this case via the decays of the lightest right-handed neutrino/sneutrino into exotic states even for relatively low reheating temperatures . We argue that there are some regions of the SESSM parameter space, which are safe from all current constraints, and discuss the implications of this model for collider phenomenology.
1. Introduction
The observed baryon asymmetry and the presence of cold dark matter in the Universe stimulates the investigation of extensions of the Standard Model (SM). New physics beyond the SM permits to induce the baryon asymmetry if the Sakharov conditions are fulfilled [1]. The proposed new physics scenarios include baryogenesis in Grand Unified theories (GUTs) [2,3,4,5,6,7,8], the Affleck–Dine mechanism [9,10], baryogenesis via leptogenesis [11], electroweak baryogenesis [12,13], etc . In the case of thermal leptogenesis [11] lepton asymmetry is generated due to the decays of the lightest right-handed neutrino. The realisation of this mechanism within the type I seesaw models [14], in which CP and lepton number are violated, allows for understanding of the mass hierarchy in the lepton sector if the right-handed neutrinos are superheavy. In this scenario the induced lepton asymmetry is partially converted into baryon asymmetry via sphaleron processes [15,16].
After inflation in the reheating epoch, which is characterized by a reheat temperature , the right-handed neutrinos can be produced by thermal scattering if . In the SM and minimal supersymmetric (SUSY) standard model (MSSM) such production process results in the appropriate baryon asymmetry only when the lightest right-handed neutrino mass is larger than [17,18]. Therefore thermal leptogenesis in the MSSM and its extensions may take place when . This lower bound on the reheat temperature leads to the gravitino problem [19,20] in the supergravity (SUGRA) models, that lead to the sparticle mass scale below . Indeed, such a high gives rise to an overproduction of gravitinos. Since gravitinos are sufficiently long-lived they tend to decay after Big Bang Nucleosynthesis (BBN). Such decays destroy the agreement between the predicted and observed light element abundances. To preserve the success of BBN the relic abundance of gravitinos has to be relatively small. It becomes low enough if reheat temperature is lower than [21,22,23].
In this context it seems to be interesting to study the generation of matter–antimatter asymmetry and formation of cold dark matter in the framework of well-motivated -inspired extensions of the SM. In the -inspired composite Higgs model (ECHM) [24,25] the process of the baryon asymmetry generation was explored in [26,27]. The -inspired extensions of the MSSM implies that near the GUT scale the gauge group is broken down to (for review see [28,29]) where is the SM gauge group and
In Equation (1) the and symmetries are associated with the subgroups and . The -inspired extensions of the MSSM can originate from the heterotic superstring theory with -gauge symmetry. Some phenomenological consequences of the heterotic string model were considered in [30,31]
Within the SUSY models with extra the anomalies are canceled if the particle spectrum contains complete representations of . Because of this the particle spectrum in the models under consideration is usually extended by the supermultiplets of exotics so that it consists of three 27-dimensional representations of ( with ) at low energies. These 27-plets decompose under as follows:
Here the first, second and third quantities in brackets are the representation as well as and charges. The SM family, which consists of the doublets of left-handed quarks and leptons , right-handed up- and down-quarks ( and ) as well as right-handed charged leptons , corresponds to + . The last term in Equation (2), , represents the right-handed neutrinos . The next-to-last term, , is associated with new SM-singlet fields , that carry non-zero charges. The -doublets ( and ) from and have the quantum numbers of the MSSM Higgs doublets. The colour triplets from these supermultiplets are associated with exotic quarks and with electric charges and respectively. They carry a charge which is twice as large as the charges of ordinary quarks.
Among the -inspired extensions of the MSSM there is a unique combination of and corresponding to for which do not participate in the gauge interactions. Only in this SUSY model with extra gauge symmetry, i.e., the so-called Exceptional Supersymmetric Standard Model (ESSM) [32,33] (for recent review see [34]), the right-handed neutrinos can be rather heavy inducing the mass hierarchy in the lepton sector. The heavy Majorana right-handed neutrinos are allowed to decay into final states with lepton number , resulting in lepton and baryon asymmetries in the early Universe [35,36,37]. In the extensions of the MSSM the extra exotic states with the TeV scale masses can give rise to rapid proton decay and flavor-changing transitions. The corresponding operators can be suppressed in the ESSM using a set of discrete symmetries [32,33].
In this article we focus on the variant of the ESSM (SESSM) in which a single symmetry forbids non-diagonal flavor transitions and most dangerous operators that violate baryon and lepton numbers. In the next section the SESSM is specified. In Section 3 the thermal leptogenesis within this extension of the MSSM is considered. The interactions of the dark matter states with the nucleons is explored in Section 4. In Section 5 we summarize the results of our studies and discuss the implications of the SUSY model under consideration for collider phenomenology.
2. The Extension of the MSSM with Exact Custodial Symmetry
At very high energies the orbifold SUSY GUTs can be reduced to an effective rank-6 SUSY model based on the gauge symmetry [38]. If the particle content of this rank-6 model involves just three 27-plets at low energies then the most general renormalisable superpotential comes from the decomposition of and can be written as
where the summation over repeated indexes is implied and .
From Equation (3) it follows that if all Yukawa couplings in and have non-zero values then one cannot define the baryon (B) and lepton (L) numbers so that the Lagrangian of this model is invariant under the corresponding and global symmetries. Therefore, as in the simplest SUSY extensions of the SM, the gauge symmetry in the -inspired SUSY models does not forbid the operators which violate lepton and baryon numbers. This means that in general these models lead to rapid proton decay. Moreover, since three pairs of and couple to charged leptons and ordinary quarks the corresponding Yukawa interactions may give rise to unacceptably large flavor changing processes at the tree level. In particular, these interactions can induce new channels of muon decay such as and contribute to the amplitude of – oscillations.
Although and symmetries are not conserved the superpotential (3) possesses symmetry associated with number conservation if the exotic quark supermultiplets () carry numbers . As a consequence gauge symmetry can be broken down to matter parity , which is a discrete subgroup of . In the case of the ESSM symmetry is expected to be broken to near the GUT scale [32,33]. Such breakdown can be attained if and components of some extra and representations develop vacuum expectation values (VEVs) along the D-flat direction [38]. These VEVs may also induce the Majorana mass terms of the right-handed neutrinos (i.e., ) in the superpotential with the intermediate scale mass parameters through the non-renormalizable operators of the form
where is the reduced Planck mass. When , the observed pattern of masses and mixing angles of the left-handed neutrinos can be obtained.
Over the last fifteen years, several modifications of the ESSM, in which the operators leading to rapid proton decay and flavor changing processes are suppressed, have been proposed [32,33,38,39,40,41,42,43,44,45,46,47,48,49]. The implications of the extensions of the MSSM were explored for physics [50], neutralino sector [50,51,52], electroweak (EW) symmetry breaking (EWSB) [51,53,54], the renormalization group (RG) flow of couplings [51,55], the renormalization of VEVs [56,57], non-standard neutrino models [58] and dark matter [48,49,59,60,61]. Within the ESSM the upper bound on the lightest Higgs mass near the quasi-fixed point was studied in [62]. This quasi-fixed point is an intersection of the invariant and quasi-fixed lines [63,64]. The particle spectrum and corresponding phenomenological implications in the constrained ESSM (cESSM) and its modifications were analyzed in [65,66,67,68]. The degree of fine tuning and threshold corrections were examined in [69,70] and [71] respectively. In the ESSM extra exotic matter may lead to distinctive LHC signatures [32,33,41,44,72,73,74,75] and can give rise to non-standard decays of the lightest Higgs boson [39,60,76,77,78,79].
In addition to three complete 27-plets the splitting of bulk supermultiplets in the orbifold SUSY GUTs can result in a set of and supermultiplets from extra and representations [38]. Since and have opposite quantum numbers all gauge anomalies still cancel. In the case of SESSM the set of and includes a pair of superfields S and as well as three pairs of doublets, i.e., and , and , and . Only supermultiplets , , S, , and are required to be even under the symmetry that forbids the tree-level flavor-changing transitions, as well as the most dangerous baryon and lepton number violating operators. All other supermultiplets are expected to be odd under this discrete symmetry [39].
The symmetry forbids all terms in the SESSM superpotential that come from where are family indexes. Nevertheless it allows the interactions which originate from and . Here indexes are associated with the supermultiplets . As a consequence symmetry forbids all Yukawa interactions in eliminating the most dangerous operators leading to rapid proton decay. On the other hand this symmetry allows the terms in the superpotential that permits the lightest exotic colored state (quark or squark) to decay. In the SESSM all charged leptons and the down-type quarks couple to just while the up-type quarks interact with only. Thus at tree-level non-diagonal flavor transitions are suppressed.
Using the results of the analysis presented in [80,81,82], it was shown that within the ESSM and its simplest modifications the lightest SUSY particles (LSPs) are linear superpositions of the fermion components of the superfields [60,77]. In the simplest scenarios these states are either massless or have masses which are much smaller than forming hot dark matter in our Universe. The presence of very light neutral fermions may have interesting implications for neutrino physics (see, for example [83]).
To avoid the appearance of exotic fermions with tiny masses it is assumed that the low-energy matter content of the SESSM involves at least four singlet superfields. One of these superfields is even under the symmetry whereas three others are odd. The SESSM implies that and are combined with the superposition of the appropriate components from the , composing vectorlike states with masses of order . At the same time the components of the supermultiplets S and as well as and gain the TeV scale masses. The presence of and at low energies facilitates the gauge coupling unification [55] and permits the lightest exotic colored state (quark or squark) to decay within a reasonable time. As a result the components of the supermultiplets
survive to low energies, i.e., they have masses which are many orders of magnitude smaller than . Here and . The and charges of the supermultiplets listed in Equation (5) are given in Table 1. It is worth noting that the superfields , and do not participate in the gauge interactions. Therefore these superfields are not included in Table 1.
Table 1.
The and charges of matter supermultiplets in the SESSM.
The most general renormalisable superpotential of the SESSM, which is allowed by the , and symmetries, is given by
where
In Equations (6)–(8) and as before. In the superpotential of the SESSM the symmetry forbids the term . However all other terms, which are present in the MSSM superpotential, are allowed. In Equation (6) the sum of these terms is denoted as . The sector responsible for the breakdown of the symmetry involves the scalar components of , S, , and . If the superfields S and develop VEVs along the D-flat direction, i.e., , then the value of can be much larger than the sparticle mass scale resulting in an extremely heavy boson. All extra exotic states may be also very heavy in this case. The neutral components of and have to gain non-zero VEVs, i.e., and , so that . These VEVs generate the masses of all SM particles triggering the breakdown of the symmetry down to associated with electromagnetism. Since we further focus on the scenarios with most sparticles at the multi-TeV scale a substantial degree of tuning is needed to stabilize the EW scale.
For the analysis of the phenomenological implications of the SESSM it is worth introducing the symmetry, which is defined such that [38]. The supermultiplets , , , , , and are odd under the symmetry. The components of all other supermultiplets are even. Because the Lagrangian of the SESSM is invariant under both and symmetries, the symmetry and R-parity are also conserved. This means that the exotic states, which are odd under the symmetry, can only be created in pairs in collider experiments and the lightest exotic particle as well as the lightest R-parity odd state have to be stable and may contribute to the density of dark matter. Here we focus on the scenarios in which the gravitino is the lightest R-parity odd state. Recently the cosmological implications of a gravitino with mass were discussed [84]. It is also assumed that the lightest stable exotic state is predominantly formed by the fermion components of and .
In order to find a viable scenario with stable gravitinos one needs to ensure that the lightest unstable R-parity odd (or exotic) state Y decays before BBN, i.e., its lifetime . Otherwise the decay products of Y can alter the abundances of light elements which are induced by the BBN. The lifetime of the particle Y decaying into gravitino and its SM partner (or the lightest odd state) can be estimated as [85]
where is its mass. For one can get if . When gravitinos originate from scattering of particles in the thermal bath their contribution to the dark matter density is proportional to the reheating temperature [86,87]
3. Generation of Lepton and Baryon Asymmetries
Even for so low reheating temperatures the appropriate amount of the lepton asymmetry can be induced within the SESSM via the out-of-equilibrium decays of the lightest right-handed neutrino/sneutrino. Due to -violating sphaleron interactions the generated lepton asymmetry is converted into the baryon asymmetry.
In the SM the process of the generation of lepton asymmetry is controlled by the three flavor CP (decay) asymmetries which are associated with three lepton flavors. These decay asymmetries appear on the right-hand side of the Boltzmann equations. They are defined as
Here and are partial widths of the lightest right-handed neutrino decays and with . At the tree level and CP asymmetries (11) vanish. The non-zero contributions to the decay asymmetries come from the interference between the tree-level amplitudes of the decays of and one-loop corrections to them if CP invariance is violated in the lepton sector.
In the MSSM the decays of the lightest right-handed neutrino into Higgsino and sleptons also contribute to the lepton asymmetry generation. The corresponding flavor decay asymmetries are given by
Moreover, supersymmetry predicts the existence of the lightest right-handed sneutrino which is a scalar partner of . The decays of into slepton and Higgs as well as into lepton and Higgsino provide another possible origin of lepton asymmetry. The corresponding decay asymmetries can be determined similarly to the neutrino ones
When the sparticle mass scale is considerably smaller than
Assuming the type I seesaw models of neutrino mass generation the decay asymmetries mentioned above were initially computed within the SM [90,91,92,93] and MSSM [94,95,96]. Flavor effects were ignored in the early studies of leptogenesis (see for example [97]). The importance of these effects was emphasised in [98,99,100,101,102,103,104].
The non-minimal SUSY models (like the SESSM) may include additional doublets with quantum numbers of Higgs fields ( and ) and extra lepton multiplets ( and ) at low energies. It is convenient to denote all Higgs-like multiplets and lepton doublets that interact with the right-handed neutrino superfields as and respectively. In the case of the SESSM , and . If the components of additional Higgs-like and lepton supermultiplets are lighter than and they can give rise to new decay modes of the lightest right-handed neutrino and its superpartner. Each new channel of the decays of and should lead to extra CP asymmetry that contributes to the lepton asymmetry generation. In this case the definitions of the decay asymmetries (11)–(13) need to be generalised. In particular the definitions (11) and (12) can be modified in the following way [36]
where f and may be either or while and should be associated with either or . The superscripts k and m correspond to the components of the supermultiplets and in the final state. The denominator of Equation (15) contains a sum of partial widths of the decays of . For this sum involves all possible partial decay widths of the lightest right-handed neutrino whose final state includes fermion components of the supermultiplets . The expressions for involve in the denominator a sum of partial widths of the decays of the lightest right-handed neutrino over all possible decay modes which have scalar components of the supermultiplets in the final state.
The CP asymmetries associated with the decays of the lightest right-handed sneutrino can be defined similarly to . In order to obtain the appropriate expressions for the field of the lightest right-handed neutrino in Equation (15) ought to be replaced by either or . In the limit, when the sparticle mass scale is negligibly small as compared with , all soft SUSY breaking terms can be safely ignored and the relation between different decay asymmetries (14) remains intact, i.e., .
Within the SESSM () with are flavor decay asymmetries associated with the decays of into Higgs doublet and ordinary leptons (Higgsino and sleptons), whereas () are CP asymmetries corresponding to the decays of into leptons and Higgsino (sleptons and Higgs doublet ). Additional decay asymmetries , , and in this SUSY model arise due to the extra decay channels of and
The structure of the part of the SESSM superpotential (8), that describes the interactions of the right-handed neutrino superfields with other supermultiplets, indicates that all other and vanish.
After inflation the lightest right-handed neutrino/sneutrino with mass may be produced by thermal scattering if . Since in the scenarios under consideration here we require that to guarantee that thermal leptogenesis can take place. It is also assumed that two other right-handed neutrino/sneutrino states have masses so that while the sparticle mass scale is lower than . In order to reproduce the left-handed neutrino mass scale the absolute values of the couplings in Equation (8) should be rather small for such low , i.e., . Such couplings induce quite small decay asymmetries and so that can be ignored.
Nevertheless the new decay modes of and (16) may give rise to the sufficiently large CP asymmetries , , and that control the process of lepton asymmetry generation. At the tree level the partial widths corresponding to the new decay channels (16) are given by
and CP asymmetries , , as well as vanish. As in the SM and MSSM the non-zero values of the decay asymmetries in the SESSM arise after the inclusion of one-loop self-energy and vertex corrections to the decay amplitudes of the lightest right-handed neutrino/sneutrino. Neglecting the Yukawa couplings one finds [36]
The analytical expressions for the CP asymmetries (18) are simplified dramatically if goes to zero. In this case . If are real and the expressions for other CP asymmetries reduce to [36,37]
where . From the part of the SESSM superpotential (8) one can see the supermultiplets may be redefined so that only interacts with and . Thus in may be set to zero without loss of generality. It is also worth noting that the scalar and fermion components of the supermultiplet being produced in the decays of and sequentially decay into ordinary leptons inducing lepton number asymmetries.
The evolution of the number densities is described by the Boltzmann equations. In the scenarios under consideration the results for the baryon and lepton asymmetries obtained within the SM and MSSM can be easily generalised. In particular, the generated total baryon asymmetry may be estimated using an approximate formula [105]:
where is the baryon asymmetry relative to the entropy density. In Equation (20) is an efficiency factor that varies from 0 to 1. The efficiency factor in the so-called strong washout scenario can be estimated as follows
Here , H is the Hubble expansion rate and is the number of relativistic degrees of freedom in the thermal bath. In the SESSM .
In order to simplify our numerical analysis we set . Our results are summarised in Figure 1. The decay asymmetries (19) are determined by , and combination of the CP-violating phases , but do not depend on . Here we fix so that these asymmetries attain their maximum absolute values, i.e., . In this case changes from to if increases from to for . As follows from Equation (21) the efficiency factor is set by and . We restrict our consideration here by the values of , i.e., . For the efficiency factor varies from to when increases from to . Thus for , and the observed baryon asymmetry can be reproduced even if .
Figure 1.
(Left) Logarithm (base 10) of the absolute value of the CP asymmetry as a function of logarithm (base 10) of for (solid line) and (dashed line). (Right) Logarithm (base 10) of the absolute value of the efficiency factor as a function of logarithm (base 10) of for (solid line) and (dashed line). Here we fix and .
4. Dark Matter-Nucleon Scattering Cross Section
The scalar components of the supermultiplets , , and do not acquire VEVs. Their fermion components form the exotic (inert) neutralino and chargino states. The signatures associated with the inert neutralino states were examined in [106,107]. When the components of are significantly heavier than the fermions and bosons from , and , they can be integrated out so that reduces to
Here and further we work in a field basis in which and .
In this article we explore the scenarios in which the fermion components of the and compose the lightest exotic state with while all other exotic states and all sparticles except gravitino have masses which are considerably larger than . We also assume that and mostly interact with , and , whereas all other couplings of the supermultiplets and are very small. In this approximation the mass matrix, that determines the lightest exotic neutralino masses, takes the form [49]
where . Instead of the VEVs of and , i.e., and , it is more convenient to introduce and . The charged fermion components of the supermultiplets and form the lightest exotic chargino. Its mass is determined by , i.e., .
If is considerably larger than and v the mass matrix (23) can be diagonalised. Using the perturbation theory method (see, for example, [108,109,110,111]), one finds [49]
As follows from Equation (24) the lightest exotic neutralino masses ( and ) are also set by in the leading approximation. We restrict our consideration here to the part of the parameter space of the SESSM where . As a consequence the inelastic scattering processes , where N, and denote a nucleon as well as the lightest and second lightest exotic neutralino states, do not take place. In this part of the parameter space decays before BBN, i.e., its lifetime is shorter than .
Since in the scenarios under consideration the lightest neutral exotic neutralino is stable its contribution to the cold dark matter density may be estimated using formula
The approximate formula (25) was derived within the MSSM [112,113]. On the other hand the Planck observations lead to [88]. Therefore in the phenomenologically viable scenarios should be lower than . When , the gravitino can account for some or major part of the cold dark matter density.
In the SESSM the interactions of the cold dark matter with the SM particles are determined by the couplings of because the corresponding gravitino couplings are negligibly small. The low-energy effective Lagrangian, that describes the interactions of the lightest exotic neutralino with quarks can be written as
The first term in the brackets results in a spin-independent interaction whereas the second one gives rise to a spin-dependent interaction.
In the scenarios under consideration the dominant contribution to the parameters in the Lagrangian (26) stems from t-channel Z boson exchange. Taking into account that in the field basis
where is the exotic neutralino mixing matrix defined by
the part of the Lagrangian, which describes the interactions of the lightest and second-lightest exotic neutralino states with Z, may be presented in the following form:
In Equation (28) is mass matrix (23). Then the parameters as well as the corresponding -proton and -neutron scattering cross sections ( and ) are given by
Here is a nucleon mass and is the third component of isospin. We set , and [113].
In the SESSM does not couple to squarks and quarks. As a consequence the only contributions that parameters receive come from the t-channel exchange of Higgs scalars. Since in the scenarios under consideration all Higgs bosons except the lightest Higgs scalar are expected to be considerably heavier than , all contributions caused by the heavy Higgs exchange can be neglected. The lightest Higgs boson with mass manifests itself in the interactions with the SM states as a SM-like Higgs in this case so that
where is a quark mass and is the coupling of the lightest exotic neutralino to . The spin-independent part of -nucleon cross section takes the form [114,115]
The value of depends quite strongly on , i.e., hadronic matrix elements. We fix , and which are the default values used in micrOMEGAs [116] (see also [117,118,119,120]). Using the perturbation theory method it is straightforward to obtain the approximate expressions for and . If and is substantially larger than and , one finds
In our analysis we restrict our considerations to moderate values of , i.e., . For one can get in the SESSM only if . When coupling is so large all Higgs states except the SM-like Higgs boson have masses beyond the multi-TeV range [32,33,72,73]. Therefore they cannot be observed at the LHC. The realisation of such scenarios requires significant fine-tuning, ∼0.01%, of the parameters of the model under consideration [121]. LHC experiments ruled out the gauge boson with masses below [122,123]. If the mass of the boson in the SESSM is given by
where and are the gauge coupling and the charge of the superfield S. The low-energy value of can be calculated assuming the unification of gauge couplings [32]. Then can be obtained when . To avoid the lower experimental bound on the lightest exotic chargino mass we assume that . To ensure that leads to the phenomenologically acceptable density of the cold dark matter the interval of variations of is limited from above by so that . In addition, the validity of perturbation theory up to the GUT scale is required that constrains the range of variations of and at low energies. We also set .
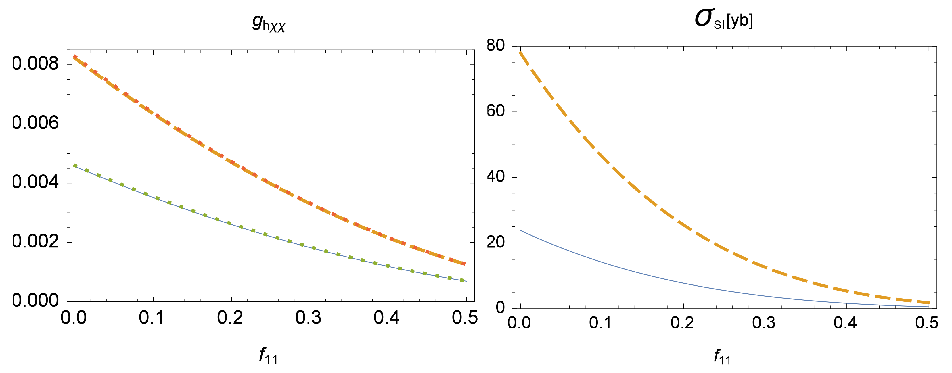
The results of our numerical analysis are presented in Figure 2 and Figure 3. From these Figures it follows that the approximate expressions (33) describe quite well the dependence of the couplings and on the SESSM parameters if . In particular, and diminish whereas and grow with increasing from to . The approximate expressions (33) indicate that the couplings and go to zero when . This means that in the corresponding part of the parameter space the interactions of with the baryons tend to extremely weak. The vanishing of and can be attained only if the parameters , and are fine-tuned. However as follows from Figure 2 and Figure 3 in order to achieve the desirable suppression of the and the fine-tuning is not needed. In our analysis is chosen to be positive while is fixed to be negative. As a consequence , , the spin-independent and spin-dependent cross sections decrease when grows and approaches . It is worth pointing out that in the part of the parameter space of the SESSM where the couplings and become considerably smaller than one cannot neglect the contributions to and which are induced by the heavy Higgs states and boson. Moreover one should take into account the quantum corrections to the Lagrangian (26) that stem from the one-loop diagrams involving the electroweak gauge bosons [124,125]. The inclusion of these quantum corrections lead to even if at the tree level [126].
Figure 2.
(Left) The coupling and (Right) the cross-section as a function of for , , , (solid lines) and (dashed lines). The dotted lines correspond to the approximate expression for (33).
Figure 3.
(Left) The coupling and (Right) the cross-section as a function of for , , , (solid lines) and (dashed lines). The upper solid and upper dashed lines represent while lower solid and lower dashed lines are associated with . The dotted lines correspond to the approximate expression for (33).
Now let us compare the computed values of and with the corresponding experimental bounds and . The spin-independent -nucleon scattering cross sections presented in Figure 2 are always smaller than LUX-ZEPLIN (LZ) experimental limits, i.e., for [127]. The most stringent experimental bound on the spin-dependent WIMP-proton scattering cross section was obtained by the PICO-60 experiment, i.e., for [128]. The spin-dependent WIMP-neutron scattering cross section is more tightly constrained, i.e., for [127]. The values of shown in Figure 3 are considerably smaller than .
In the SESSM the maximal values of the spin-independent and spin-dependent -nucleon scattering cross sections are much larger than and presented in Figure 2 and Figure 3. These cross sections attain their maximal possible values for and . In this case can reach which is considerably larger than the corresponding experimental limit[127]. Since for a given mass of the lightest exotic fermion vanishes when , the spin-independent -nucleon scattering cross section varies from zero to its maximal value for each . In the scenarios under consideration the suppression of and is caused by the cancellations of different contributions to and as well as by the large value of that should be associated with the sparticle mass scale . In the near future the experiments LZ [129], XENONnT [130], DARWIN [131] and DarkSide-20k [132] can set even more stringent limits on and constraining further the parameter space of the SESSM.
5. Conclusions
In this article we considered leptogenesis and the interactions of dark matter with nucleons in the extension of the MSSM, in which the single discrete symmetry forbids flavor-changing transitions and the most dangerous baryon and lepton number violating operators. The low energy matter content of this SUSY model (SESSM) includes three fundamental 27 representations of , an additional pair of lepton doublets and with opposite quantum numbers, a pair of the SM singlet superfields S and with opposite charges as well as four singlet superfields. Thus the SESSM contains extra exotic matter beyond the MSSM. The scalar components of the superfields S and can develop VEVs along the D-flat direction, so that , breaking the symmetry and inducing TeV scale masses of all extra exotic fermions and boson. The relatively light components of the supermultiplets and allow the lightest exotic colored state to decay before BBN. They also facilitate the unification of gauge couplings.
In the SESSM the cold dark matter density is formed by two stable neutral states. Here we focused on the scenarios in which one of these stable particles is gravitino. In this case all TeV scale states can decay before BBN only when gravitino mass . Another stable state tends to be the lightest exotic neutralino with mass . Because it is a superposition of the neutral fermion components of the doublets, the lightest exotic chargino , the second lightest exotic neutralino and are nearly degenerate around . Such scenarios result in the phenomenologically acceptable dark matter density if the reheating temperatures . Even for so low the decays of the lightest right-handed neutrino/sneutrino in the SESSM can generate the appropriate lepton asymmetry due to the presence of and in the particle spectrum. This lepton asymmetry is converted into the observed baryon asymmetry via sphaleron processes. In the scenarios under consideration there is a part of the SESSM parameter space in which the dark matter–nucleon scattering cross section is substantially smaller than the present experimental limits.
The phenomenological viability of the scenarios under consideration requires , and to be lighter than . Otherwise the annihilation cross section for particles becomes too small giving rise to the cold dark matter density which is considerably larger than its measured value. Relatively light charged and neutral fermions have been searched for in different experiments. If the mass of the lightest exotic chargino and the mass of the second lightest exotic neutralino are too close to the decay products of and may escape detection. This happens, for example, within natural SUSY, where the mass splitting between the lightest and second lightest ordinary neutralino states as well as the mass splitting between the lightest ordinary chargino and the lightest ordinary neutralino are at least a few GeV [133,134,135]. The results of the searches for such degenerate states depend on and .
In the scenarios under consideration the SESSM parameters are chosen so that while is larger than [126,136]. Therefore and cannot be long-lived. At the LHC the lightest exotic chargino and neutralino states can be produced in pairs via off-shell W and Z-bosons. Then and subsequently decay into hadrons and . For ATLAS ruled out with masses below [137]. For CMS excluded with masses below [138]. The discovery prospects for such exotic chargino and neutralino states look more promising at future International Linear Collider (for a review see [139]).
The SESSM also predicts the existence of other exotic neutralino and chargino states. Two exotic neutralino states and the second lightest exotic chargino are formed by the fermion components of the doublets. These fermions as well as their superpartners might be either light or heavy depending on the SESSM parameters. Due to the symmetry conservation in the collider experiments all exotic particles can only be created in pairs. Since the exotic neutralino and chargino as well as their scalar partners do not couple to quarks/squarks directly at the LHC these states can be produced via the EW interactions. As a consequence their production cross section remains relatively small even if the corresponding states have masses around . The conservation of R-parity and symmetry implies that the final state in the decay of the exotic fermions involves at least one lightest exotic neutralino while the final state in the decay of its scalar partner should contain at least one lightest exotic neutralino and one gravitino. If both of the produced states decay into on-shell gauge bosons it is expected that they should result in some enhancements in the rates of
where is associated with the lightest exotic fermion (and gravitino) and X should be identified with jets and/or extra charged leptons that may stem from the decays of intermediate states.
As mentioned before, the components of and are expected to be relatively light. When all other exotic states and sparticles except , , and gravitino are rather heavy, the scalar () and fermionic () components of the supermultiplets and can be produced in pairs via off-shell W and Z-bosons. Their decays always lead to either -lepton or electron/muon as well as missing energy in the final state. In the case of decays the missing energy in the final state can be associated with only one lightest exotic neutralino while the final state of the decays has to involve at least one lightest exotic neutralino and one gravitino to ensure the conservation of R-parity and symmetry. More efficiently and/or can be produced through the decays of the lightest exotic colored states if these states are relatively light and the corresponding decay channels are kinematically allowed.
Finally it is worth emphasising that the SESSM predicts the existence of extra quarks and their scalar superpartners that carry lepton and baryon numbers simultaneously [38]. The LHC lower bounds on the scalar leptoquark masses [140,141,142] are not directly applicable in this case. Indeed, an ordinary scalar leptoquark with electric charge decays either to the left-handed neutrino and down-type quark or to charged lepton and up-type quark . The lightest exotic colored state in the SESSM, which is a superposition of either scalar or fermion components of the supermultiplets and , is odd under symmetry. As a consequence its decays always lead to the missing energy in the final state
The pair production of the lightest exotic colored states at the LHC may result in the enhancement of the cross sections of and/or . The LHC pair production cross section of the lightest exotic quarks changes from to if the mass of increases from to [143]. In the case of the lightest exotic squarks the production cross section is an order of magnitude smaller. The presence of boson and exotic multiplets of matter in the particle spectrum is a very peculiar feature that should permit to distinguish the SESSM from the MSSM and other extensions of the SM.
Funding
This research received no external funding.
Institutional Review Board Statement
Not applicable.
Data Availability Statement
Data sharing is not applicable to this article.
Acknowledgments
R.N. thanks X. Tata for very valuable comments and remarks. R.N. acknowledges fruitful discussions with P. Athron and L. Wu.
Conflicts of Interest
The author declares no conflict of interest.
References
- Sakharov, A.D. Violation of CP invariance, C asymmetry, and baryon asymmetry of the universe. JETP Lett. 1967, 5, 24. [Google Scholar]
- Ignatiev, A.Y.; Krasnikov, N.V.; Kuzmin, V.A.; Tavkhelidze, A.N. Universal CP noninvariant superweak interaction and baryon asymmetry of the universe. Phys. Lett. B 1978, 76, 436–438. [Google Scholar] [CrossRef]
- Yoshimura, M. Unified gauge theories and the baryon number of the Universe. Phys. Rev. Lett. 1978, 41, 281. [Google Scholar] [CrossRef]
- Toussaint, D.; Treiman, S.B.; Wilczek, F.; Zee, A. Matter—Antimatter accounting, thermodynamics, and black hole radiation. Phys. Rev. D 1979, 19, 1036. [Google Scholar] [CrossRef]
- Weinberg, S. Cosmological production of baryons. Phys. Rev. Lett. 1979, 42, 850. [Google Scholar] [CrossRef]
- Yoshimura, M. Origin of cosmological baryon asymmetry. Phys. Lett. B 1979, 88, 294–298. [Google Scholar] [CrossRef]
- Barr, S.M.; Segre, G.; Weldon, H.A. The magnitude of the cosmological baryon asymmetry. Phys. Rev. D 1979, 20, 2494. [Google Scholar] [CrossRef]
- Nanopoulos, D.V.; Weinberg, S. Mechanisms for cosmological baryon production. Phys. Rev. D 1979, 20, 2484. [Google Scholar] [CrossRef]
- Affleck, I.; Dine, M. A new mechanism for baryogenesis. Nucl. Phys. B 1985, 249, 361–380. [Google Scholar] [CrossRef]
- Dine, M.; Randall, L.; Thomas, S.D. Baryogenesis from flat directions of the supersymmetric standard model. Nucl. Phys. B 1996, 458, 291–323. [Google Scholar] [CrossRef]
- Fukugita, M.; Yanagida, T. Baryogenesis Without Grand Unification. Phys. Lett. B 1986, 174, 45–47. [Google Scholar] [CrossRef]
- Riotto, A.; Trodden, M. Recent progress in baryogenesis. Ann. Rev. Nucl. Part. Sci. 1999, 49, 35–75. [Google Scholar] [CrossRef]
- Huber, S.J.; Schmidt, M.G. Electroweak baryogenesis: Concrete in a SUSY model with a gauge singlet. Nucl. Phys. B 2001, 606, 183–230. [Google Scholar] [CrossRef]
- Minkowski, P. μ→eγ at a Rate of One Out of 109 Muon Decays? Phys. Lett. B 1977, 67, 421–428. [Google Scholar] [CrossRef]
- Kuzmin, V.A.; Rubakov, V.A.; Shaposhnikov, M.E. On The Anomalous Electroweak Baryon Number Nonconservation in the Early universe. Phys. Lett. B 1985, 155, 36–42. [Google Scholar] [CrossRef]
- Rubakov, V.A.; Shaposhnikov, M.E. Electroweak baryon number non-conservation in the Early Universe and in high-energy collisions. Usp. Fiz. Nauk 1996, 166, 493. [Google Scholar] [CrossRef]
- Davidson, S; Ibarra, A. A lower bound on the right-handed neutrino mass from leptogenesis. Phys. Lett. B 2002, 535, 25–32. [Google Scholar] [CrossRef]
- Hamaguchi, K.; Murayama, H.; Yanagida, T. Leptogenesis from sneutrino-dominated early universe. Phys. Rev. D 2002, 65, 043512. [Google Scholar] [CrossRef]
- Khlopov, M.Y.; Linde, A.D. Is it easy to save the gravitino? Phys. Lett. B 1984, 138, 265–268. [Google Scholar] [CrossRef]
- Ellis, J.R.; Kim, J.E.; Nanopoulos, D.V. Cosmological gravitino regeneration and decay. Phys. Lett. B 1984, 145, 181–186. [Google Scholar] [CrossRef]
- Khlopov, M.Y.; Levitan, Y.L.; Sedelnikov, E.V.; Sobol, I.M. Nonequilibrium cosmological nucleosynthesis of light elements: Calculations by the Monte Carlo method. Phys. Atom. Nucl. 1994, 57, 1393–1397. [Google Scholar]
- Kawasaki, M.; Kohri, K.; Moroi, T. Big-bang nucleosynthesis and hadronic decay of long-lived massive particles. Phys. Rev. D 2005, 71, 083502. [Google Scholar] [CrossRef]
- Kohri, K.; Moroi, T.; Yotsuyanagi, A. Big-bang nucleosynthesis with unstable gravitino and upper bound on the reheating temperature. Phys. Rev. D 2006, 73, 123511. [Google Scholar] [CrossRef]
- Nevzorov, R.; Thomas, A.W. E6 inspired composite Higgs model. Phys. Rev. D 2015, 92, 075007. [Google Scholar] [CrossRef]
- Nevzorov, R.; Thomas, A.W. LHC signatures of neutral pseudo-Goldstone boson in the E6CHM. J. Phys. G 2017, 44, 075003. [Google Scholar] [CrossRef]
- Nevzorov, R.; Thomas, A.W. Baryon asymmetry generation in the E6CHM. Phys. Lett. B 2017, 774, 123–129. [Google Scholar] [CrossRef]
- Nevzorov, R. E6 GUT and Baryon Asymmetry Generation in the E6CHM. Universe 2022, 8, 33. [Google Scholar] [CrossRef]
- Hewett, J.L.; Rizzo, T.G. Low-Energy Phenomenology of Superstring Inspired E(6) Models. Phys. Rept. 1989, 183, 193–381. [Google Scholar] [CrossRef]
- Langacker, P. The Physics of Heavy Z′ Gauge Bosons. Rev. Mod. Phys. 2009, 81, 1199. [Google Scholar] [CrossRef]
- Khlopov, M.Y.; Shibaev, K.I. New physics from superstring phenomenology. Grav. Cosmol. Suppl. 2002, 8, 45. [Google Scholar]
- Khlopov, M.Y. What comes after the Standard model? Prog. Part. Nucl. Phys. 2021, 116, 103824. [Google Scholar] [CrossRef]
- King, S.F.; Moretti, S.; Nevzorov, R. Theory and phenomenology of an exceptional supersymmetric standard model. Phys. Rev. D 2006, 73, 035009. [Google Scholar] [CrossRef]
- King, S.F.; Moretti, S.; Nevzorov, R. Exceptional supersymmetric standard model. Phys. Lett. B 2006, 634, 278–284. [Google Scholar] [CrossRef][Green Version]
- King, S.F.; Moretti, S.; Nevzorov, R. A Review of the Exceptional Supersymmetric Standard Model. Symmetry 2020, 12, 557. [Google Scholar] [CrossRef]
- Hambye, T.; Ma, E.; Raidal, M.; Sarkar, U. Allowable low-energy E(6) subgroups from leptogenesis. Phys. Lett. B 2001, 512, 373–378. [Google Scholar] [CrossRef]
- Nevzorov, R. Leptogenesis as an origin of hot dark matter and baryon asymmetry in the E6 inspired SUSY models. Phys. Lett. B 2018, 779, 223–229. [Google Scholar] [CrossRef]
- Nevzorov, R. E6 inspired SUSY models with custodial symmetry. Int. J. Mod. Phys. A 2018, 33, 1844007. [Google Scholar] [CrossRef]
- Nevzorov, R. E6 inspired supersymmetric models with exact custodial symmetry. Phys. Rev. D 2013, 87, 015029. [Google Scholar] [CrossRef]
- Athron, P.; Mühlleitner, M.; Nevzorov, R.; Williams, A.G. Non-Standard Higgs Decays in U(1) Extensions of the MSSM. JHEP 2015, 1501, 153. [Google Scholar] [CrossRef]
- Howl, R.; King, S.F. Planck Scale Unification in a Supersymmetric Standard Model. Phys. Lett. B 2007, 652, 331–337. [Google Scholar] [CrossRef]
- Howl, R.; King, S.F. Minimal E6 Supersymmetric Standard Model. JHEP 2008, 0801, 030. [Google Scholar] [CrossRef][Green Version]
- Howl, R.; King, S.F. Exceptional Supersymmetric Standard Models with non-Abelian Discrete Family Symmetry. JHEP 2008, 0805, 008. [Google Scholar] [CrossRef]
- Howl, R.; King, S.F. Solving the Flavour Problem in Supersymmetric Standard Models with Three Higgs Families. Phys. Lett. B 2010, 687, 355–362. [Google Scholar] [CrossRef][Green Version]
- Athron, P.; Hall, J.P.; Howl, R.; King, S.F.; Miller, D.J.; Moretti, S.; Nevzorov, R. Aspects of the Exceptional Supersymmetric Standard Model. Nucl. Phys. Proc. Suppl. 2010, 200–202, 120–129. [Google Scholar] [CrossRef]
- Hall, J.P.; King, S.F. Bino Dark Matter and Big Bang Nucleosynthesis in the Constrained E6SSM with Massless Inert Singlinos. JHEP 2011, 1106, 006. [Google Scholar] [CrossRef]
- Callaghan, J.C.; King, S.F. E6 Models from F-theory. JHEP 2013, 1304, 034. [Google Scholar] [CrossRef]
- Callaghan, J.C.; King, S.F.; Leontaris, G.K. Gauge coupling unification in E6 F-theory GUTs with matter and bulk exotics from flux breaking. JHEP 2013, 1312, 037. [Google Scholar] [CrossRef]
- Khalil, S.; Moretti, S.; Rojas-Ciofalo, D.; Waltari, H. Multicomponent dark matter in a simplified E6SSM. Phys. Rev. D 2020, 102, 075039. [Google Scholar] [CrossRef]
- Nevzorov, R. On the Suppression of the Dark Matter-Nucleon Scattering Cross Section in the SE6SSM. Symmetry 2022, 14, 2090. [Google Scholar] [CrossRef]
- Suematsu, D. Neutralino decay in the mu problem solvable extra U(1) models. Phys. Rev. D 1998, 57, 1738. [Google Scholar] [CrossRef]
- Keith, E.; Ma, E. Generic consequences of a supersymmetric U(1) gauge factor at the TeV scale. Phys. Rev. D 1997, 56, 7155. [Google Scholar] [CrossRef]
- Keith, E.; Ma, E. Efficacious Extra U(1) Factor for the Supersymmetric Standard Model. Phys. Rev. D 1996, 54, 3587. [Google Scholar] [CrossRef] [PubMed]
- Suematsu, D.; Yamagishi, Y. Radiative symmetry breaking in a supersymmetric model with an extra U(1). Int. J. Mod. Phys. A 1995, 10, 4521–4536. [Google Scholar] [CrossRef]
- Daikoku, Y.; Suematsu, D. Mass bound of the lightest neutral Higgs scalar in the extra U(1) models. Phys. Rev. D 2000, 62, 095006. [Google Scholar] [CrossRef]
- King, S.F.; Moretti, S.; Nevzorov, R. Gauge coupling unification in the exceptional supersymmetric standard model. Phys. Lett. B 2007, 650, 57–64. [Google Scholar] [CrossRef][Green Version]
- Sperling, M.; Stöckinger, D.; Voigt, A. Renormalization of vacuum expectation values in spontaneously broken gauge theories. JHEP 2013, 1307, 132. [Google Scholar] [CrossRef]
- Sperling, M.; Stöckinger, D.; Voigt, A. Renormalization of vacuum expectation values in spontaneously broken gauge theories: Two-loop results. JHEP 2014, 1401, 068. [Google Scholar] [CrossRef]
- Ma, E. Neutrino masses in an extended gauge model with E(6) particle content. Phys. Lett. B 1996, 380, 286–290. [Google Scholar] [CrossRef]
- Hall, J.P.; King, S.F. Neutralino Dark Matter with Inert Higgsinos and Singlinos. JHEP 2009, 0908, 088. [Google Scholar] [CrossRef]
- Hall, J.P.; King, S.F.; Nevzorov, R.; Pakvasa, S.; Sher, M. Novel Higgs Decays and Dark Matter in the E6SSM. Phys. Rev. D 2011, 83, 075013. [Google Scholar] [CrossRef]
- Athron, P.; Thomas, A.W.; Underwood, S.J.; White, M.J. Dark matter candidates in the constrained Exceptional Supersymmetric Standard Model. Phys. Rev. D 2017, 95, 035023. [Google Scholar] [CrossRef]
- Nevzorov, R. Quasifixed point scenarios and the Higgs mass in the E6 inspired supersymmetric models. Phys. Rev. D 2014, 89, 055010. [Google Scholar] [CrossRef]
- Nevzorov, R.; Trusov, M.A. Infrared quasifixed solutions in the NMSSM. Phys. Atom. Nucl. 2001, 64, 1299–1314. [Google Scholar] [CrossRef][Green Version]
- Nevzorov, R.; Trusov, M.A. Quasifixed point scenario in the modified NMSSM. Phys. Atom. Nucl. 2002, 65, 335. [Google Scholar] [CrossRef][Green Version]
- Athron, P.; Harries, D.; Nevzorov, R.; Williams, A.G. E6 Inspired SUSY benchmarks, dark matter relic density and a 125 GeV Higgs. Phys. Lett. B 2016, 760, 19–25. [Google Scholar] [CrossRef]
- Athron, P.; Harries, D.; Nevzorov, R.; Williams, A.G. Dark matter in a constrained E6 inspired SUSY model. JHEP 2016, 1612, 128. [Google Scholar] [CrossRef]
- Athron, P.; King, S.F.; Miller, D.J.; Moretti, S.; Nevzorov, R. The Constrained E6SSM. arXiv 2008, arXiv:0810.0617. [Google Scholar]
- Athron, P.; King, S.F.; Miller, D.J.; Moretti, S.; Nevzorov, R. Constrained Exceptional Supersymmetric Standard Model with a Higgs Near 125 GeV. Phys. Rev. D 2012, 86, 095003. [Google Scholar] [CrossRef]
- Athron, P.; Binjonaid, M.; King, S.F. Fine Tuning in the Constrained Exceptional Supersymmetric Standard Model. Phys. Rev. D 2013, 87, 115023. [Google Scholar] [CrossRef]
- Athron, P.; Harries, D.; Williams, A.G. Z′ mass limits and the naturalness of supersymmetry. Phys. Rev. D 2015, 91, 115024. [Google Scholar] [CrossRef]
- Athron, P.; Stöckinger, D.; Voigt, A. Threshold Corrections in the Exceptional Supersymmetric Standard Model. Phys. Rev. D 2012, 86, 095012. [Google Scholar] [CrossRef]
- King, S.F.; Moretti, S.; Nevzorov, R. Spectrum of Higgs particles in the ESSM. arXiv 2006, arXiv:hep-ph/0601269. [Google Scholar]
- King, S.F.; Moretti, S.; Nevzorov, R. E6SSM. AIP Conf. Proc. 2007, 881, 138. [Google Scholar]
- Belyaev, A.; Hall, J.P.; King, S.F.; Svantesson, P. Novel gluino cascade decays in E6 inspired models. Phys. Rev. D 2012, 86, 031702. [Google Scholar] [CrossRef]
- Belyaev, A.; Hall, J.P.; King, S.F.; Svantesson, P. Discovering E6 supersymmetric models in gluino cascade decays at the LHC. Phys. Rev. D 2013, 87, 035019. [Google Scholar] [CrossRef]
- Nevzorov, R.; Pakvasa, S. Exotic Higgs decays in the E6 inspired SUSY models. Phys. Lett. B 2014, 728, 210–215. [Google Scholar] [CrossRef]
- Hall, J.P.; King, S.F.; Nevzorov, R.; Pakvasa, S.; Sher, M. Nonstandard Higgs decays in the E6SSM. PoS 2010, QFTHEP2010, 069. [Google Scholar]
- Nevzorov, R.; Pakvasa, S. Nonstandard Higgs decays in the E6 inspired SUSY models. Nucl. Part. Phys. Proc. 2016, 273–275, 690–695. [Google Scholar] [CrossRef]
- Nevzorov, R. Higgs Boson with Mass around 125 GeV in SUSY Extensions of the SM. Phys. Atom. Nucl. 2020, 83, 338–350. [Google Scholar] [CrossRef]
- Hesselbach, S.; Miller, D.J.; Moortgat-Pick, G.; Nevzorov, R.; Trusov, M. Theoretical upper bound on the mass of the LSP in the MNSSM. Phys. Lett. B 2008, 662, 199–207. [Google Scholar] [CrossRef][Green Version]
- Hesselbach, S.; Miller, D.J.; Moortgat-Pick, G.; Nevzorov, R.; Trusov, M. The Lightest neutralino in the MNSSM. arXiv 2007, arXiv:0710.2550. [Google Scholar]
- Hesselbach, S.; Miller, D.J.; Moortgat-Pick, G.; Nevzorov, R.; Trusov, M. Lightest Neutralino Mass in the MNSSM. arXiv 2008, arXiv:0810.0511. [Google Scholar]
- Frere, J.M.; Nevzorov, R.B.; Vysotsky, M.I. Stimulated neutrino conversion and bounds on neutrino magnetic moments. Phys. Lett. B 1997, 394, 127–131. [Google Scholar] [CrossRef][Green Version]
- Gu, Y.; Khlopov, M.; Wu, L.; Yang, J.M.; Zhu, B. Light gravitino dark matter: LHC searches and the Hubble tension. Phys. Rev. D 2020, 102, 115005. [Google Scholar] [CrossRef]
- Feng, J.L.; Su, S.; Takayama, F. Supergravity with a gravitino LSP. Phys. Rev. D 2004, 70, 075019. [Google Scholar] [CrossRef]
- Bolz, M.; Brandenburg, A.; Buchmuller, W. Thermal production of gravitinos. Nucl. Phys. B 2001, 606, 518–544. [Google Scholar] [CrossRef]
- Eberl, H.; Gialamas, I.D.; Spanos, V.C. Gravitino thermal production revisited. Phys. Rev. D 2021, 103, 075025. [Google Scholar] [CrossRef]
- The Planck collaboration. Planck 2015 results. XIII. Cosmological parameters. Astron. Astrophys. 2016, 594, A13. [Google Scholar] [CrossRef]
- Hook, A.; McGehee, R.; Murayama, H. Cosmologically Viable Low-energy Supersymmetry Breaking. Phys. Rev. D 2018, 98, 115036. [Google Scholar] [CrossRef]
- Luty, M.A. Baryogenesis Via Leptogenesis. Phys. Rev. D 1992, 45, 455. [Google Scholar] [CrossRef]
- Flanz, M.; Paschos, E.A.; Sarkar, U. Baryogenesis from a lepton asymmetric universe. Phys. Lett. B 1995, 345, 248–252. [Google Scholar] [CrossRef]
- Plumacher, M. Baryogenesis and lepton number violation. Z. Phys. C 1997, 74, 549–559. [Google Scholar] [CrossRef]
- Buchmuller, W.; Plumacher, M. CP asymmetry in Majorana neutrino decays. Phys. Lett. B 1998, 431, 354–362. [Google Scholar] [CrossRef]
- Campbell, B.A.; Davidson, S.; Olive, K.A. Inflation, neutrino baryogenesis, and (S)neutrino induced baryogenesis. Nucl. Phys. B 1993, 399, 111–136. [Google Scholar] [CrossRef]
- Covi, L.; Roulet, E.; Vissani, F. CP violating decays in leptogenesis scenarios. Phys. Lett. B 1996, 384, 169–174. [Google Scholar] [CrossRef]
- Plumacher, M. Baryon asymmetry, neutrino mixing and supersymmetric SO(10) unification. Nucl. Phys. B 1998, 530, 207–246. [Google Scholar] [CrossRef]
- Buchmuller, W.; Di Bari, P.; Plumacher, M. Leptogenesis for pedestrians. Ann. Phys. 2005, 315, 305–351. [Google Scholar] [CrossRef]
- Barbieri, R.; Creminelli, P.; Strumia, A.; Tetradis, N. Baryogenesis through leptogenesis. Nucl. Phys. B 2000, 575, 61–77. [Google Scholar] [CrossRef]
- Endoh, T.; Morozumi, T.; Xiong, Z.H. Primordial lepton family asymmetries in seesaw model. Prog. Theor. Phys. 2004, 111, 123–149. [Google Scholar] [CrossRef]
- Vives, O. Flavoured leptogenesis: A successful thermal leptogenesis with N1 mass below 108 GeV. Phys. Rev. D 2006, 73, 073006. [Google Scholar] [CrossRef]
- Abada, A.; Davidson, S.; Josse-Michaux, F.X.; Losada, M.; Riotto, A. Flavour issues in leptogenesis. JCAP 2006, 0604, 004. [Google Scholar] [CrossRef]
- Nardi, E.; Nir, Y.; Roulet, E.; Racker, J. The importance of flavor in leptogenesis. JHEP 2006, 0601, 164. [Google Scholar] [CrossRef]
- Abada, A.; Davidson, S.; Ibarra, A.; Josse-Michaux, F.X.; Losada, M.; Riotto, A. Flavour matters in leptogenesis. JHEP 2006, 0609, 010. [Google Scholar] [CrossRef]
- Antusch, S.; King, S.F.; Riotto, A. Flavour-dependent leptogenesis with sequential dominance. JCAP 2006, 0611, 011. [Google Scholar] [CrossRef]
- Davidson, S.; Nardi, E.; Nir, Y. Leptogenesis. Phys. Rept. 2008, 466, 105. [Google Scholar] [CrossRef]
- Khalil, S.; Moretti, S.; Rojas-Ciofalo, D.; Waltari, H. Monophoton signals at e+e− colliders in a simplified E6SSM. Phys. Rev. D 2021, 104, 035008. [Google Scholar] [CrossRef]
- Khalil, S.; Kowalska, K.; Moretti, S.; Rojas-Ciofalo, D.; Waltari, H. A combined approach to the analysis of space and ground experimental data within a simplified E6SSM. Eur. Phys. J. C 2022, 82, 1058. [Google Scholar] [CrossRef]
- Kovalenko, P.A.; Nevzorov, R.B.; Ter-Martirosian, K.A. Masses of Higgs bosons in supersymmetric theories. Phys. Atom. Nucl. 1998, 61, 812–824. [Google Scholar]
- Nevzorov, R.B.; Trusov, M.A. Particle spectrum in the modified NMSSM in the strong Yukawa coupling limit. J. Exp. Theor. Phys. 2000, 91, 1079. [Google Scholar] [CrossRef][Green Version]
- Nevzorov, R.B.; Ter-Martirosyan, K.A.; Trusov, M.A. Higgs bosons in the simplest SUSY models. Phys. Atom. Nucl. 2002, 65, 285. [Google Scholar] [CrossRef][Green Version]
- Nevzorov, R.; Miller, D.J. Approximate solutions for the Higgs masses and couplings in the NMSSM. arXiv 2004, arXiv:hep-ph/0411275. [Google Scholar]
- Arkani-Hamed, N.; Delgado, A.; Giudice, G.F. The Well-tempered neutralino. Nucl. Phys. B 2006, 741, 108–130. [Google Scholar] [CrossRef]
- Chalons, G.; Dolan, M.J.; McCabe, C. Neutralino dark matter and the Fermi gamma-ray lines. JCAP 2013, 02, 016. [Google Scholar] [CrossRef]
- Ellis, J.R.; Olive, K.A.; Savage, C. Hadronic Uncertainties in the Elastic Scattering of Supersymmetric Dark Matter. Phys. Rev. D 2008, 77, 065026. [Google Scholar] [CrossRef]
- Kalinowski, J.; King, S.F.; Roberts, J.P. Neutralino Dark Matter in the USSM. JHEP 2009, 0901, 066. [Google Scholar] [CrossRef]
- Bélanger, G.; Boudjema, F.; Pukhov, A.; Semenov, A. micrOMEGAs3: A program for calculating dark matter observables. Comput. Phys. Commun. 2014, 185, 960–985. [Google Scholar] [CrossRef]
- Alarcon, J.M.; Martin Camalich, J.; Oller, J.A. The chiral representation of the πN scattering amplitude and the pion-nucleon sigma term. Phys. Rev. D 2012, 85, 051503. [Google Scholar] [CrossRef]
- Thomas, A.W.; Shanahan, P.E.; Young, R.D. Strangeness in the nucleon: What have we learned? Nuovo Cim. C 2012, 035N04, 3. [Google Scholar]
- Cheng, H.Y.; Chiang, C.W. Revisiting Scalar and Pseudoscalar Couplings with Nucleons. JHEP 2012, 1207, 009. [Google Scholar] [CrossRef]
- Alarcon, J.M.; Geng, L.S.; Martin Camalich, J.; Oller, J.A. The strangeness content of the nucleon from effective field theory and phenomenology. Phys. Lett. B 2014, 730, 342–346. [Google Scholar] [CrossRef]
- Maniatis, M. The Next-to-Minimal Supersymmetric extension of the Standard Model reviewed. Int. J. Mod. Phys. A 2010, 25, 3505–3602. [Google Scholar] [CrossRef]
- Sirunyan, A.M. et al. [CMS Collaboration]. Search for resonant and nonresonant new phenomena in high-mass dilepton final states at = 13 TeV. JHEP 2021, 07, 208. [Google Scholar]
- Aad, G. et al. [ATLAS Collaboration]. Search for high-mass dilepton resonances using 139 fb−1 of pp collision data collected at = 13 TeV with the ATLAS detector. Phys. Lett. B 2019, 796, 68–87. [Google Scholar] [CrossRef]
- Hisano, J.; Ishiwata, K.; Nagata, N.; Takesako, T. Direct Detection of Electroweak-Interacting Dark Matter. JHEP 2011, 07, 005. [Google Scholar] [CrossRef]
- Hisano, J.; Ishiwata, K.; Nagata, N. Direct Search of Dark Matter in High-Scale Supersymmetry. Phys. Rev. D 2013, 87, 035020. [Google Scholar] [CrossRef]
- Nagata, N.; Shirai, S. Higgsino Dark Matter in High-Scale Supersymmetry. JHEP 2015, 01, 029. [Google Scholar] [CrossRef]
- Aalbers, J. et al. [LZ Collaboration]. First Dark Matter Search Results from the LUX-ZEPLIN (LZ) Experiment. arXiv 2022, arXiv:2207.03764. [Google Scholar]
- Amole, C. et al. [PICO Collaboration]. Dark Matter Search Results from the Complete Exposure of the PICO-60 C3F8 Bubble Chamber. Phys. Rev. D 2019, 100, 022001. [Google Scholar] [CrossRef]
- Akerib, D.S. et al. [LUX-ZEPLIN Collaboration]. Projected WIMP sensitivity of the LUX-ZEPLIN dark matter experiment. Phys. Rev. D 2020, 101, 052002. [Google Scholar] [CrossRef]
- Aprile, E. et al. [XENON Collaboration]. Projected WIMP sensitivity of the XENONnT dark matter experiment. JCAP 2020, 11, 031. [Google Scholar] [CrossRef]
- Aalbers, J. et al. [DARWIN Collaboration]. DARWIN: Towards the ultimate dark matter detector. JCAP 2016, 11, 017. [Google Scholar] [CrossRef]
- Aalseth, C.E. et al. [DarkSide-20k Collaboration]. DarkSide-20k: A 20 tonne two-phase LAr TPC for direct dark matter detection at LNGS. Eur. Phys. J. Plus 2018, 133, 131. [Google Scholar] [CrossRef]
- Baer, H.; Barger, V.; Huang, P.; Mustafayev, A.; Tata, X. Radiative natural SUSY with a 125 GeV Higgs boson. Phys. Rev. Lett. 2012, 109, 161802. [Google Scholar] [CrossRef]
- Baer, H.; Barger, V.; Huang, P.; Tata, X. Natural Supersymmetry: LHC, dark matter and ILC searches. JHEP 2012, 05, 109. [Google Scholar] [CrossRef]
- Baer, H.; Barger, V.; Huang, P.; Mickelson, D.; Mustafayev, A.; Tata, X. Radiative natural supersymmetry: Reconciling electroweak fine-tuning and the Higgs boson mass. Phys. Rev. D 2013, 87, 115028. [Google Scholar] [CrossRef]
- Cirelli, M.; Fornengo, N.; Strumia, A. Minimal dark matter. Nucl. Phys. B 2006, 753, 178–194. [Google Scholar] [CrossRef]
- Aad, G. et al. [ATLAS Collaboration]. Searches for electroweak production of supersymmetric particles with compressed mass spectra in = 13 TeV pp collisions with the ATLAS detector. Phys. Rev. D 2020, 101, 052005. [Google Scholar] [CrossRef]
- Sirunyan, A.M. et al. [CMS Collaboration]. Search for supersymmetry with a compressed mass spectrum in the vector boson fusion topology with 1-lepton and 0-lepton final states in proton-proton collisions at = 13 TeV. JHEP 2019, 08, 150. [Google Scholar]
- Baer, H. et al. [ILC Collaboration]. The International Linear Collider Technical Design Report—Volume 2: Physics. arXiv 2013, arXiv:1306.6352. [Google Scholar]
- Aad, G. et al. [ATLAS Collaboration]. Search for pairs of scalar leptoquarks decaying into quarks and electrons or muons in = 13 TeV pp collisions with the ATLAS detector. JHEP 2020, 10, 112. [Google Scholar]
- Aad, G. et al. [ATLAS Collaboration]. Search for pair production of third-generation scalar leptoquarks decaying into a top quark and a τ-lepton in pp collisions at = 13 TeV with the ATLAS detector. JHEP 2021, 06, 179. [Google Scholar]
- Sirunyan, A.M. et al. [CMS Collaboration]. Searches for physics beyond the standard model with the MT2 variable in hadronic final states with and without disappearing tracks in proton-proton collisions at = 13 TeV. Eur. Phys. J. C 2020, 80, 3. [Google Scholar] [CrossRef] [PubMed]
- Kang, J.; Langacker, P.; Nelson, B.D. Theory and Phenomenology of Exotic Isosinglet Quarks and Squarks. Phys. Rev. D 2008, 77, 035003. [Google Scholar] [CrossRef]
Disclaimer/Publisher’s Note: The statements, opinions and data contained in all publications are solely those of the individual author(s) and contributor(s) and not of MDPI and/or the editor(s). MDPI and/or the editor(s) disclaim responsibility for any injury to people or property resulting from any ideas, methods, instructions or products referred to in the content. |
© 2023 by the author. Licensee MDPI, Basel, Switzerland. This article is an open access article distributed under the terms and conditions of the Creative Commons Attribution (CC BY) license (https://creativecommons.org/licenses/by/4.0/).


