Abstract
This paper introduces an alternative generalization of the static solution with quadrupole moment, the -metric, that describes a deformed compact object in the presence of the external fields characterized by multipole moments. In addition, we also examine the impact of the external fields up to quadrupole on the circular geodesics and the interplay of these two quadrupoles on the place of the innermost stable circular orbit (ISCO) in the equatorial plane.
1. Introduction
In general relativity, the exact and approximate solutions describing a real source is always of high interest. Here our focus is on solutions considering quadrupole moment to describe vacuum static axisymmetric solutions with mass and different quadrupole parameters. In this respect, the first static and axially symmetric solutions with arbitrary quadrupole moment are described by Weyl in 1917 [1,2]. Then Erez and Rosen discovered static solutions with arbitrary quadrupole in prolate spheroidal coordinates in 1959 [3]. Later Zipoy [4], and Voorhees [5] found a transformation that generates the simplest solution which is known as -metric, and later on as -metric. This metric possesses interesting physical aspects and in the case of exact spherical symmetry it reduces to the Schwarzschild metric.
The above procedure, however, leads to having Minkowski space as the limiting case. While this seems natural in the first place, the question of how an external distribution of mass may distort compact objects might be of some interest. In this perspective, in this paper, the static -metric has been generalized by considering an external matter distribution up to quadrupoles, similar to adding a magnetic environment to the black hole solution [6]. Solutions of the static Einstein vacuum equations obtained by Weyl’s method for a long time have played a relatively important role in the describing exterior gravitational field of axially symmetric compact objects. In the present work, utilizing the Weyl’s method we used the -metric as a background metric to present a family of solutions, given as an expansion in terms of Legendre polynomials, that may describe for instance the exterior gravitational field of a non-spherically symmetric body embedded in an external gravitational field. This generalization preserves the main virtues of the seed metric aside from asymptotically flatness by its construction.
Regarding, this procedure of considering gravitational field of surrounding matter via quadrupole was pioneered by the work of Doroshkevich and his colleagues in 1965 considering an external gravitational field up to a quadrupole to the Schwarzschild space-time [7]. However, a detailed analysis of the distorted Schwarzschild space-time’s global properties was introduced in 1982 by Geroch & Hartle [8]. Later the explicit form of this metric generalized to Kerr black hole [9].
Thus, it would be of apparent interest to derive the explicit set of metric functions describing a family of -metric in a static external gravitational field where considered in the present work. The first reason for choosing -metric to work with is its mathematical structure that facilitates its study, and lets to derive and analyze the equations. Furthermore, for instance, in the relativistic astrophysical study, it is assumed that astrophysical compact objects are described by the Schwarzschild or Kerr space-times. However, besides these relevant solutions, others can imitate a black hole’s properties e.g., [10,11].
Moreover, in the astrophysics area, people attempt to determine the observable predictions of strong-field images of accretion flows in many ways. In this respect, this approach may provide an opportunity to take quadrupole moments as the additional physical degrees of freedom not only to the central compact object but its surroundings. For example, testing quasi-periodic oscillations in this background, shows its ability to connect the data to the model which is a work in progress. In addition, the properties of the thin accretion disc model located in this space-time depend explicitly on the value of both quadrupole parameters in a way that it is always possible to distinguish between a distorted Schwarzschild black hole and a distorted, deformed compact object, which is the work in progress. Besides, there is no doubt on the fundamental importance of gravitational waves in physics, where the experimental evidence finally supported the purely theoretical research in this area [12]. As discussed in [13], in the case of extreme mass ratio inspiral (EMRI), one can extract the multipole moments from the gravitational wave signal, and any non-Kerr multipole moments should be encoded in the waves. Therefore, we can expect that this metric may be applicable in the study of gravitational waves generated in an EMRI.
In the second part of the present work, we consider this metric up to quadrupole to carry out the characterization of the impact of both quadrupole parameters on the circular geodesics in the equatorial plane. Of course, the effect of other multipole moments are negligible comparing to quadrupole moments. Indeed, the properties of congruences of circular and quasi-circular orbits in an axisymmetric background seem vital to comprehend accretion processes in the vicinity of compact objects. The stable circular orbits, in particular is important to study the accretion discs in the vicinity of a compact object. They encode information about the possibility of existence of the discs. Further, the inner boundary of the thin accretion disc is determined by an innermost stable circular orbit with a high accuracy [14]. Moreover, the radial and vertical epicyclic frequencies are the most important characteristics of these orbits that are crucial to understanding observational phenomena such as quasi-periodic oscillations, which is a quite profound puzzle in the x-ray observational data of accretion discs [15,16,17].
As the next step of this work, one can generalize this approach to include rotation in this setup to describe more realistic scenarios. However, still it is possible to explain some of the observational data within a static setup. For example, it has been shown that the possible resonant oscillations of the thick accretion disc can be observed even if the source of radiation is steady and perfectly axisymmetric [18].
The paper’s organization is as follows: the -metric is briefly explained in Section 2. The generalized -metric is introduced in Section 3, and the circular geodesic on the equatorial plane in this background is discussed in Section 4. The summary is presented in Section 5. In this paper, the metric signature convention and the geometrized units where and , are used.
2. q-Metric
The Weyl’s family of solutions to the static Einstein vacuum equations, have been used to model the exterior gravitational field of compact axially symmetric bodies. In this regard, the -metric describes static, axially symmetric, and asymptotically flat solutions to the Einstein equation with quadrupole moment generalizing the Schwarzschild family. The metric represents the exterior gravitational field of an isolated static axisymmetric mass distribution. It can be used to investigate the exterior fields of slightly deformed astrophysical objects in the strong-field regime [19]. In fact, the presence of a quadrupole, can change the geometric properties of space-time drastically (see e.g., [20]). The metric in the prolate spheroidal coordinates1 is presented as follows [3,21]
where , , , and . Besides, M is a parameter with dimension of length and gives the lowest multipole moment by Geroch definition [22]. Indeed, m be positive is a necessary condition to avoid having a negative mass distribution2. It is equivalent to restricting quadrupole at most to . For vanishing the Schwarzschild space-time is recovered, also for all multipole moments vanish and the space-time will be flat. The relation between this coordinates system and the Schwarzschild like coordinates is given by
and the metric reads as [24]
This metric has a central curvature singularity at (or ). Moreover, an additional singularity appears at (or ), and the norm of the time-like Killing vector at this radius vanishes. However, outside this hypersurface, there exists no additional horizon. Nevertheless, considering a relatively small quadrupole moment, a physically interior solution can cover this hypersurface, since it is closely placed to the central singularity [19]. Besides, out of this region, there is no more singularity, and the metric is asymptotically flat.
3. Generalized q-Metric
In this section, we start with the static and axisymmetric solutions which are described via the Weyl metric
where and are the metric functions, and plays the role of the gravitational potential. If we consider a three-dimensional manifold N, orthogonal to the static Killing vector field, then this metric induces the flat metric on N. Besides, the metric function with respect to this flat metric obeys the Laplace equation
where “,” is used for partial derivatives. This linear equation is the key factor in the Weyl technique of generating solutions. The metric function is obtained by the explicit form of the function , and the Equation (5) is the integrability condition for this solution
where , or equivalently
Before proceeding with the -metric, we write field equations in the more symmetric form in the prolate spheroidal coordinates . The relation of the cylindrical coordinates of Weyl to the prolate spheroidal coordinates is given by
In this coordinates system the field Equation for (5) reads as
And for (7) is given by
We can see from the form of Equation (9), that it allows separable solutions. Therefore, can be written in terms of multiplication of two functions, say . By using the separation of variable methods in differential equations, it is easy to see that one can write the y part in terms of Legendre polynomial. Then, the x dependence part, also fulfills the Legender’s equation [25]
In brief, can be expressed in terms of Legendre polynomials of the first kind and second kind. However, by relaxing the assumption of asymptotic flatness, the second kind’s coefficient should vanish. In addition, by the requirement of elementary flatness3 in the neighborhood of the symmetry axis, the general solution for is obtained as
where is Legendre polynomial of order n, and . Note that, since is the solution of the linear Laplace equation any superposition of solutions is still a solution of this equation. Regarding our static metric should represent the -metric in the presence of the external field, so we shall choose a field in this form
To obtain the field function corresponding to this potential (13) explicitly, one needs to solve Equation (10), where determines up to some constant. However, the requirement of elementary flatness in the neighborhood of the symmetry axis fixes the constant, and it should be set equal to zero. For the resulting function we obtain this expression
where
where the first term in (14) is the function of the -metric. For simplicity and emphasis on the external contributions by noting them as and , we can show the Equations (13) and (14) by
where and are fields for -metric; namely, one preserves the -metric fields by taking , equivalently no external field. It can easily be checked that in the limits , , and we recover the Schwarzschild fields. Ultimately, the metric is then given by
where , , , and . Again for , the -metric (1) is recovered. If also , the Schwarzschild metric is obtained. Of course, by replacing with parameter of ZV space-time via , one can consider this metric as the generalization of ZV space-time, as well. Up to the quadrupole , the external field terms read as follows
Therefore, if we consider the external fields up to quadrupole, this metric contains three free parameters: the total mass, the deformation parameter , and the distortion , which are taken to be relatively small, and connected to the compact object’s deformation and the external mass distribution, respectively. Moreover, further analysis shows that these parameters are not independent of each other, as we will see in the following parts. The result is locally valid by its construction, and can be considered as the distorted -metric. From the physics perspective, this solution is similar to the -metric solution with an additional external gravitational field, like adding a magnetic surrounding [6].
Effective Potential
To elucidate some aspects of the influence of the parameters, we consider the effective potential of geodesic motion in this space-time. Regarding the symmetries in the metric, there are two constants of geodesic motion E and L
where “over-dot” notation is used for partial derivatives with respect to the proper time. By using these relations and the normalization condition where can take values , 0 and 1, for the space-like, light-like and for the time-like trajectories, respectively; the geodesic equation is obtained as
where
One can interpret (20) as the motion along the x coordinate in terms of so-called potential. However, due to the appearance of in this expression, in fact it is not a potential. In the next subsection, we rewrite in the equatorial plane . Then, it will have the meaning of related effective potential, and we rename it to , accordingly. In addition, the Christoffel symbols calculated for this metric are presented in Appendix A.
4. Circular Geodesics in the Equatorial Plane
In this part we consider the metric functions up to quadrupole to analyze the circular motion and the place of ISCO in the equatorial plane. In the equatorial plane , the distortion functions (18) up to the quadrupole simplify to
The metric in the equatorial plane is given by
In the rest of this section, circular motion in the equatorial plane up to quadrupole is studied.
4.1. Circular Orbits for the Time-like Trajectory
In this type of motion, there is no change in the x direction , so one can study the motion of test particles in the effective potential (25) equivalently. Where for , reduce to the effective potential for -metric, and corresponds to the effective potential for distorted Schwarzschild metric, and in the case of the effective potential for Schwarzschild space-time.
To have some examples, in Figure 1, is plotted for different values of and . As we see, the Schwarzschild effective potential lies in between the one with a negative value of and the positive value of . Also, for each fixed value of , the effective potential for a negative is higher than the effective potential for the same but vanishing . The opposite is also true for positive at each x. As Figure 1 shows, further away from the central object, they are more diverged.
Figure 1.
Plots of for different values of and . In both plots, the dot-dashed line in the middle is Schwarzschild , the solid line under the Schwarzschild corresponds to values , and the solid line above the Schwarzschild corresponds to . The dotted line under the Schwarzschild is for the values , and the dotted line above the Schwarzschild is plotted for . The dashed line under the Schwarzschild is for values , and the dashed line above the Schwarzschild is plotted for .
Typically, the place of ISCO, the last innermost stable orbit, is the place of the extrema of and simultaneously. However, finding extrema of , equivalents to analysis the extrema of for massive particles which for this metric is obtained as
The vertical asymptote of this function for is
which leads to this relation for
In the space-time with the quadrupole (in general with multipole moments), there is an interesting possibility that there exists a curve in which may vanish along with it. This means that particles are at rest along this curve with respect to the central object. Of course, this is not the case in Schwarzschild nor in the q-metric space-times. In this way, the external matter manifests its existence by neutralizing the central object’s gravitational effect at the region determined by this curve. In this case, this happens along , which can be written also as
However it is worth mentioning that, there is just one position for each chosen value of . In general, the region between curves (28) and (29) defines the valid range for the distortion parameter , due to the fact that is a positive function. A straightforward calculation of leads to
Which gives the solution for as
where
and
An analysis shows that for any value of chosen in this domain , the minimum of is obtained at the intersection of the curve (31) with (28). Besides, the maximum of the curve in the valid region is determined by the maximum of for this chosen . For instance, in Figure 2, Figure 3 and Figure 4, and the valid region for one positive and two negative values , , and are plotted. In the later, the minimum of is obtained by its intersection with (28), placed at the very close to outer singularity.
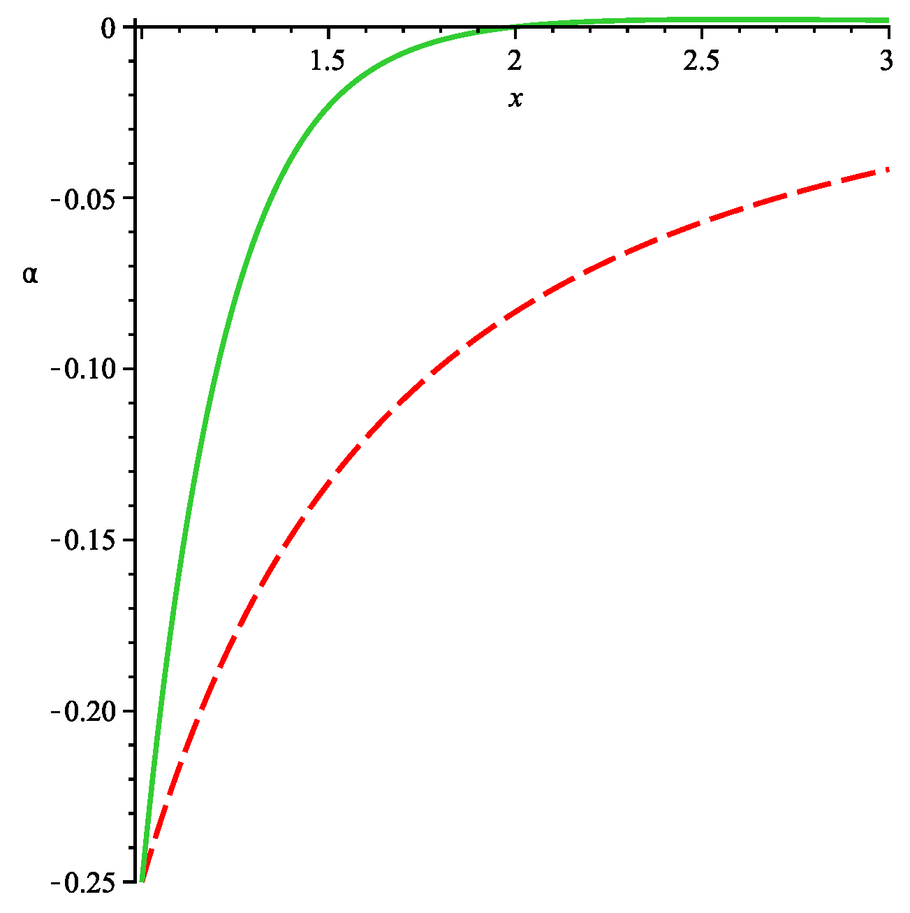
Figure 4.
Around curve begins to intersect with curve 1 (28). Before this value, the minimum is determined by the minimum of itself, and after that, the minimum of is obtained by the intersection of these two curves.
For the values of in this domain , where , the curve behaves differently, and it always lies in the valid region, so the minimum and maximum of are determined by its extrema. In Figure 5, the minimum for was shown, which its minimum is obtained by the minimum of a curve itself.
It turns out that the maximum value of is a monotonically decreasing function of . However, the place of ISCO for a maximum of is a monotonically increasing function of (see Figure 6). In addition, the minimum of is a decreasing function of from to , and from this value it is monotonically increasing.
Figure 6.
The vertical axis presents the x value at the ISCO. For any chosen value for parameter , in the range shown on the plot, the solid line is ISCO for , the dot-dashed line is ISCO for , and the dashed line is ISCO for . In all cases, ISCO is a monotonically increasing function of . Besides, one can see that the place of ISCO is also a monotonic increasing function of . For example, if we look at the plot for any fixed value of , like the vertical dotted line, the intersections of this line with all lines shows the place of ISCO for a fixed , but different values of . Therefore, one can see the place of ISCO for the negative value of (green line), is less than (blue one), and it is also less than a positive value (red line). Thus, the ISCO is also a monotonically increasing function of .
To summarize, the minimum of is obtained in the case , and the maximum of is reached for In Table 1, the values of minimum and maximum of for various chosen values of are presented4. Besides, the places of ISCO in the cases of maximum, minimum, and vanishing external quadrupole distortion parameter are shown. We have seen for , the place of ISCO for Schwarzschild is recovered at . We should mention that is a parameter chosen for the entire space-time; however, when is outside of the bounds, there will be no circular orbits at the given x (similar to in Schwarzschild space-time).
Table 1.
The minimum and the maximum of and the place of ISCO for different values of . The letter appearing as the upper index in and x means that these quantities are calculated at a fixed value of in the left column.
4.2. Circular Orbits for the Light-like Trajectory
In this case, , and the effective potential (25) for light-like geodesics is reduced to
In fact, a straightforward analysis of the effective potential shows that its first derivative vanishes for
where for , it reduces to the Schwarzschild value equivalently to in the standard Schwarzschild coordinates (2). Furthermore, the relation (35) is the limiting curve for time-like circular geodesics, curve (28), which is written in terms of . By inserting the relation (35) for , into the second derivative of the effective potential , we obtain a very interesting result. The second derivative vanishes along
This expression is also the minimum of the curve (35). Surprisingly, this means that for some negative values of we have a bound photon orbit in the equatorial plane in this space-time, which is not the case nor in Schwarzschild spacetime, neither in -metric. In fact, this arises due to the existence of quadrupole related to the external source. From this relation (36) one can find the negative values of quadrupole which lead to having ISCO for light-like geodesics
There is no surprise that the minimum value of in the case of light-like trajectories coincides with the minimum value of in the case of time-like trajectories, which occurs for the choice of , see Table 1.
4.3. Revisit Circular Geodesics in q-Metric
In this part, following the discussion above to have a comparison, we briefly revisit circular motion on the equatorial plane in the -metric with this slightly different approach from the studies in the literature for example [23].
4.3.1. Time-like Geodesics in q-Metric
In this case, the specific angular momentum (26) is reduced to
An analyzing of , like the previous case, shows the vertical asymptote to this function for is
Also, vanishes along this curve
This value is the infimum value for , since regarding the domain of , for the space-time will be flat as mentioned before. The region between curves (39) and (40), defines the valid range for , considering is a positive function. A direct calculation for the extrema of , leads to
Since for the domain of our interest , this relation satisfies, therefore we always have two curves and . In fact, lies out of the valid region between and , for all . However, intersect with and enter to the region at , where , and always remain inside this region (see Figure 7).
Figure 7.
Solid lines and show the valid region, where dashed line always lies in this region and dotted line is out of this region for any choice of .
One can show that has a minimum inside this region at , where , and after this point, is a monotonically increasing function. So in this case, the domain of is
For obtaining ISCOs, we rewrite equation in terms of x,
If we plot them with and (42) together, we see that the corresponding valid ISCOs are obtained by (see Figure 8). Furthermore, this relation (42) shows that is equivalent to , where only the second part, meaning , lies in the valid region. Consequently, this gives us no new information on the domain of more than what we have obtained before.
Figure 8.
The green line and , show the valid region, where the dashed line is the place of ISCO , and dots line is outside, for any choice of .
Again, we can see how ISCOs positions evolve as increases by plotting . the place of ISCO in Schwarzschild is at (equivalent to ). For a negative , ISCO is closer to the horizon , and for a positive the place of ISCO is going farther, see Figure 9.
Figure 9.
The vertical axis presents the x value at the ISCO. The plots show the evolution of ISCO with , where the domain of is . The value of ISCO at is . The place of ISCO for is below the Schwarzschild value and for is upper.
4.3.2. Light-like Geodesics for q-Metric
In this case, the effective potential (34) is reduced to
and the straightforward calculation shows that its first derivative vanishes along
So for any chosen value of , one obtains a value for x. Of course, in the case of , Schwarzschild metric, we obtain or equivalently with the transformation law (2). Moreover, the sign of the second derivative of the effective potential for this value of x, and any chosen value for , unlike the previous case indicating this circular motion is unstable.
5. Summary and Conclusions
This paper has presented a generalized -metric for the relatively small quadrupole moment via Weyl’s procedure. This metric explains the exterior of a deformed body locally in the presence of an external distribution of matter up to the quadrupole. It contains three free parameters: the total mass, deformation parameter , and the distortion parameter , referring to the central object’s quadrupoles and its surrounding mass distribution, where in the case of the circular motion these two quadrupole parameters are not independent.
We propose that this class has promising features, and it may serve to link the metric to the physical nature of the deformed compact object and its surrounding via its parameters. Besides, this generalization is worth considering to have more vacuum metrics available, for example, to study the interplay of the vacuum solution with an external field. Therefore, it may be of some interest to investigate how the external field affects the geometry and geodesics of the -metric. In fact, due to its relatively simple form, it is possible to use this in (semi-) analytical models of astrophysical relevance, like the analysis of geodesic motion, accretion disc models, quasi-normal modes, quasi-periodic oscillations, and more.
Furthermore, we carried out a characterization of quadrupole parameters’ impact via studying the circular geodesics on the equatorial plane, as well as the region of the parameters for which circular orbits can exist. Some of the examples are listed in Table 1. In consequence, we found out for each choice of there are ISCOs for time-like geodesics for such that in general at and at . Besides, the place of ISCO is closer to the horizon for negative quadrupole moments on the contrary to positive quadrupole moments.
An interesting result is that there is a bound orbit for light-like geodesics on the equatorial plane, which is not the case neither in Schwarzschild nor in -metric. The key point is, this bound orbit’s existence directly is reflected into the having negative quadrupole of external matter and provides the range for in this case. In fact, most of our information about the astrophysical environment is obtained from electromagnetic radiation and consequently by studying the null geodesics; therefore, this result is of great astrophysical interest like studying shadow.
As a final remark we would like to mention that the obtained results admit a generalization to the case of Stationary -metric in the external static gravitational field. In addition, test particles’ motion is expected to be chaotic in the equatorial plane for some combinations of parameters and , since a perturbation in the gravitational or the electromagnetic field generally leads to chaos. This also might be an interesting point to investigate in the future works.
The next step of this work could be a study on off-equatorial time-like and light-like geodesics. Studying the topological implication of this background from the mathematical or astrophysical perspective. Furthermore, considering the metric is valid locally, it seems reasonable to use an approach like the perturbative matching calculation to describe the external universe [26], which may be the next stage of this study. In addition, studying the stability of this solution is of some interest. Further, the model can reproduce some of the relevant features of the numerical simulation in the astrophysical setting like MHD simulation of the accretion discs. We expect future work in this field to be guided by astrophysics questions and other areas where strong-field gravitational theory applies.
Funding
This work was funded by DPG 84770411.
Data Availability Statement
Not applicable.
Acknowledgments
The author gratefully acknowledges Hernando Quevedo, Domenico Giulini, Claus Laemmerzahl, Eva Hackmann, and Audry Trova for valuable discussions, also the support of the Cluster of Excellence EXC-2123 Quantum Frontiers and the research training group GRK 1620 Models of Gravity by DPG.
Conflicts of Interest
The author declares no conflict of interest.
Appendix A. Christoffel Symbols
The geodesic equation in an arbitrary space-time is described by
where “over-dot” notation is used for derivations with respect to the affine parameter, is the four-velocity, and are the Christoffel symbols, which in this space-time read as follows
Notes
| 1 | Prolate spheroidal coordinates are three-dimensional orthogonal coordinates that result from rotating the two-dimensional elliptic coordinates about the focal axis of the ellipse. |
| 2 | In fact, the Arnowitt-Deser-Misner mass which characterizes the physical properties of the exact solution also has the same expression and should be positive [23] (Appendix). |
| 3 | In general, these fields should be regular at the symmetry axis. Sometimes this condition is referred to as the elementary flatness condition. |
| 4 | Note that in the third row it is calculated for some very close to . |
References
- Weyl, H. Zur Gravitationstheorie. Ann. Phys. 1917, 359, 117–145. [Google Scholar] [CrossRef]
- Weyl, H. Republication of: 3. On the theory of gravitation. Gen. Relativ. Gravit. 2012, 44, 779–810. [Google Scholar] [CrossRef]
- Erez, G.; Rosen, N. The gravitational field of a particle possessing a multipole moment. Bull. Res. Counc. Isr. 1959, 8F, 47–50. [Google Scholar]
- Zipoy, D.M. Topology of Some Spheroidal Metrics. J. Math. Phys. 1966, 7, 1137–1143. [Google Scholar] [CrossRef]
- Voorhees, B.H. Static Axially Symmetric Gravitational Fields. Phys. Rev. D 1970, 2, 2119–2122. [Google Scholar] [CrossRef]
- Ernst, F.J. Black holes in a magnetic universe. J. Math. Phys. 1976, 17, 54–56. [Google Scholar] [CrossRef]
- Doroshkevich, A.G.; Zel’dovich, Y.B.; Novikov, I.D. Gravitational Collapse of Non-Symmetric and Rotating Bodies. Zhurnal Eksperimentalnoi i Teoreticheskoi Fiziki 1965, 4, 170. [Google Scholar]
- Geroch, R.; Hartle, J.B. Distorted black holes. J. Math. Phys. 1982, 23, 680–692. [Google Scholar] [CrossRef]
- Bretón, N.; Denisova, T.E.; Manko, V.S. A Kerr black hole in the external gravitational field. Phys. Lett. A 1997, 230, 7–11. [Google Scholar] [CrossRef]
- Lemos, J.P.S.; Zaslavskii, O.B. Black hole mimickers: Regular versus singular behavior. Phys. Rev. D 2008, 78, 024040. [Google Scholar] [CrossRef] [Green Version]
- Boshkayev, K.; Malafarina, D. A model for a dark matter core at the Galactic Centre. Mon. Not. R. Astron. Soc. 2019, 484, 3325–3333. [Google Scholar] [CrossRef]
- Abbott, B.P.; Abbott, R.; Abbott, T.D.; Abernathy, M.R.; Acernese, F.; Ackley, K.; Adams, C.; Adams, T.; Addesso, P.; Adhikari, R.X.; et al. Observation of Gravitational Waves from a Binary Black Hole Merger. Phys. Rev. Lett. 2016, 116, 061102. [Google Scholar] [CrossRef] [PubMed]
- Ryan, F.D. Gravitational waves from the inspiral of a compact object into a massive, axisymmetric body with arbitrary multipole moments. Phys. Rev. Lett. 1995, 52, 5707–5718. [Google Scholar] [CrossRef] [PubMed]
- Afshordi, N.; Paczyński, B. Geometrically Thin Disk Accreting into a Black Hole. Astrophys. J. 2003, 592, 354–367. [Google Scholar] [CrossRef] [Green Version]
- van der Klis, M. Millisecond Oscillations in X-ray Binaries. Astron. Astrophys. 2000, 38, 717–760. [Google Scholar] [CrossRef] [Green Version]
- McClintock, J.E.; Remillard, R.A. Black hole binaries. In Compact Stellar X-ray Sources; Cambridge University Press: Cambridge, UK, 2006; Volume 39, pp. 157–213. [Google Scholar]
- Ingram, A.R.; Motta, S.E. A review of quasi-periodic oscillations from black hole X-ray binaries: Observation and theory. New Astron. Rev. 2019, 85, 101524. [Google Scholar] [CrossRef] [Green Version]
- Bursa, M.; Abramowicz, M.A.; Karas, V.; Kluźniak, W. The Upper Kilohertz Quasi-periodic Oscillation: A Gravitationally Lensed Vertical Oscillation. Astrophys. J. 2004, 617, L45–L48. [Google Scholar] [CrossRef]
- Quevedo, H. Exterior and interior metrics with quadrupole moment. Gen. Rel. Grav. 2011, 43, 1141–1152. [Google Scholar] [CrossRef] [Green Version]
- Faraji, S.; Trova, A. Magnetised tori in the background of a deformed compact object. Astron. Astroph. 2021, 654, A100. [Google Scholar] [CrossRef]
- Quevedo, H. General static axisymmetric solution of Einstein’s vacuum field equations in prolate spheroidal coordinates. Phys. Rev. D 1989, 39, 2904–2911. [Google Scholar] [CrossRef]
- Geroch, R. Multipole Moments. II. Curved Space. J. Math. Phys. 1970, 11, 2580–2588. [Google Scholar] [CrossRef]
- Boshkayev, K.; Gasperín, E.; Gutiérrez-Piñeres, A.C.; Quevedo, H.; Toktarbay, S. Motion of test particles in the field of a naked singularity. Phys. Rev. D 2016, 93, 024024. [Google Scholar] [CrossRef] [Green Version]
- Quevedo, H. Mass Quadrupole as a Source of Naked Singularities. Int. J. Mod. Phys. D 2011, 20, 1779–1787. [Google Scholar] [CrossRef] [Green Version]
- Abramowitz, M. Handbook of Mathematical Functions, with Formulas, Graphs, and Mathematical Tables; Dover Publications, Inc.: New York, NY, USA, 1974. [Google Scholar]
- Poisson, E. Retarded coordinates based at a world line and the motion of a small black hole in an external universe. Phys. Rev. D 2004, 69, 084007. [Google Scholar] [CrossRef] [Green Version]
Publisher’s Note: MDPI stays neutral with regard to jurisdictional claims in published maps and institutional affiliations. |
© 2022 by the author. Licensee MDPI, Basel, Switzerland. This article is an open access article distributed under the terms and conditions of the Creative Commons Attribution (CC BY) license (https://creativecommons.org/licenses/by/4.0/).








