Next Article in Journal
Digitalization and Strategic Transformation of Retail Chain Stores: Trends, Impacts, Prospects
Previous Article in Journal
Sensitive Men and Hardy Women: How Do Millennials, Xennials and Gen X Manage to Work from Home?
 
 
Font Type:
Arial Georgia Verdana
Font Size:
Aa Aa Aa
Line Spacing:
Column Width:
Background:
Article

Green Innovation in Environmental Complexity: The Implication of Open Innovation

by
Ieva Meidute-Kavaliauskiene
1,*,
Şemsettin Çiğdem
2,
Aidas Vasilis Vasiliauskas
1 and
Bülent Yıldız
2,3
1
Research Group on Logistics and Defense Technology Management, General Jonas Žemaitis Military Academy of Lithuania, 10322 Vilnius, Lithuania
2
Faculty of Economics and Administrative Sciences, Gaziantep University, Gaziantep 27410, Turkey
3
Faculty of Economics and Administrative Sciences, Kastamonu University, Kastamonu 37150, Turkey
*
Author to whom correspondence should be addressed.
J. Open Innov. Technol. Mark. Complex. 2021, 7(2), 107; https://doi.org/10.3390/joitmc7020107
Submission received: 6 March 2021 / Revised: 25 March 2021 / Accepted: 26 March 2021 / Published: 31 March 2021

Abstract

People have become more conscientious about the environment in recent years. Increasing environmental awareness drives customers to be more selective about environmentally friendly products and forces governments to adopt environmentally friendly policies. As a result, competition in the market becomes more challenging. Thus, companies cannot remain indifferent to adopting environmentally friendly strategies to be sustainable. In this regard, this study investigates the effect of green innovation on firm performance. We also examined whether the environmental uncertainty moderates the investigated effect. For this purpose, first, data were collected from the first 1000 exporting firms declared in 2019 by the Turkey Exporters Assembly using a survey method. Secondly, factor analyses and regression analyses were performed with the data set obtained from 136 companies. As a result of the analysis, it was determined that green innovation increases both environmental performance and economic performance. It also was found that green innovation positively affects firm performance, but environmental uncertainty reduces this effect. According to these results, it was offered that firms should increase their green innovation activities to achieve better outputs and seek ways to reduce environmental uncertainty to keep these outputs at the maximum level. Finally, the research includes some considerations on the positive implications and potential of green innovation in an open-innovation context.

1. Introduction

People nowadays have significant environmental concerns and awareness about the environment. They have become more responsive to environmentally friendly products. This awareness leads consumers to prefer environmentally friendly products more and more every day. Companies also offer innovative products, production processes, and business methods to reduce the damage, pollution, and other adverse effects they cause to the environment. These products, processes, and methods are integral to the mechanism that ensures environmental sustainability and reduces or prevents environmental damage [1]. Therefore, companies need to develop green innovation practices to meet stakeholders’ expectations [2]. “Green innovation” strategy enables companies to reorganize their activities by incorporating green concepts in their business processes [3].
Green innovation is a specific type of innovation that incorporates environmental responsibility [4]. A more precise definition of green innovation includes identifying new methods and products that offer added value by minimizing negative impacts on the environment while also advancing sustainable goals [5]. Moreover, green innovation refers to waste reduction, pollution prevention, and environmental management [2]. Specifically, green innovation includes many aspects of business activities, such as procurement, production, operation, and sales driven by new technology and processes [6]. Green innovation is a new or improved product, process, or organizational change that employs eco-friendly practices [7]. Green innovation attempts to create, use, or implement something new for the company or the customer [8].
The rationale that drives companies toward green innovation is based not only on consumers’ increased ecological awareness; governments are also developing strict policies and regulations for manufacturing industries to prevent environmental degradation [4]. Companies are forced to adopt environmentally friendly practices by government regulators, customers, society, and their competitors. Balancing ecological responsibility is a top priority for resource management [9]. Green management trends that have spread internationally have made competition in global industries more complex and uncertain. Most of the developments in products and technology are evolving toward a green-based structure [10]. The increasing global competitive pressures also force companies to continually evolve and innovate in areas that increase green product competitiveness, such as product design and quality, technical service, and reliability. Therefore, companies should facilitate the realization and dissemination of green innovations to increase their competitiveness [11]. Green innovation can help companies increase their productivity, improve their corporate reputation, develop their green-awareness image, and gain a competitive advantage in entering new markets [12,13,14].
Companies make significant contributions to a more sustainable society by developing green innovations [15]. To increase green innovation activities, companies must implement strategies that will consider their collaborators’ activities and reduce their products’ negative impact on the environment [10]. This is not something that can be accomplished quickly. It is a challenge and an opportunity for businesses to pursue their business goals and fulfill their social responsibilities in today’s business environment. Companies should assess their readiness for green innovation to reduce the adverse effects of risks and increase the benefits [16]. Companies should focus on developing new products and preparing their manufacturing processes for green innovation. Green innovation practices can help manufacturing companies develop new products and processes that lead to improved service and innovation capabilities compared to those of the existing competitors [8].
As consumers become increasingly environmentally conscious, governments are also introducing numerous sanctions and policies to reduce pollution. It is known that the pollutants, considered to have a substantial effect on the environment, include carbon dioxide, nonrenewable commercial energy use, and “three” waste sources [17]. Thus, struggling with factors that cause environmental pollution, such as carbon emissions, is another critical issue in which countries and international organizations are interested. The cross-border nature of carbon emissions requires cooperation, especially between regions, governments, and countries [18]. Therefore, green innovation activities are also linked to the environment and cannot be considered independently.
Unforeseen circumstances, such as environmental uncertainty or changes in customer demands and technological change, or the rate of change in the market, compel companies to determine and change their position at present or with regards to their future. Therefore, environmental uncertainty plays an essential role in the relationship between green innovation and the environment, despite increasing consumer demand for environmentally friendly products and services, and market uncertainty leading to additional environmental and ecological uncertainties. This situation causes the enterprises to focus more on green innovation. Therefore, environmental uncertainty is an inevitable situation for almost every company today [19,20].
Due to the reasons listed above, environmental activities are inevitable for all companies. Therefore, a new necessity to gain a sustainable competitive advantage and adapt to changing market conditions is to consider innovation with an environmental approach. Firms in Turkey are not an exception to this case. With the growing Turkish industrial economy, the environmental pollution problem is becoming increasingly severe. The contradiction between technology-driven economic development and the ecological environment has become increasingly prominent, and people’s lives have been greatly affected. However, current studies about green innovation for Turkish companies still have some shortcomings. For example, the present studies do not fully consider the relevance of environmental uncertainty with the characteristics of green innovation. To the best of our knowledge, there are no studies conducted on companies in Turkey in the relevant literature that examine the effects of green innovation on environmental and economic performance under the impact of uncertainty.
Hence, this study empirically investigates the effect of green innovation on environmental and economic performance under the moderator role of environmental uncertainty to better understand the Turkish firms’ current situation. This research will help us get a clearer view of the impact of green innovation on environmental efficiency in a context of uncertainty.
The content of this paper is organized as follows. In Section 2, the study provides an overview of the related literature on green innovation, environmental uncertainty, and environmental/economic performance. In addition, in this section, the relationships between variables are explained based on the literature, and study hypotheses are formed. In Section 3, the sample selection, questionnaire, data-collection stages, and analysis methods used in the study are explained. In Section 4, the analysis results with tables and figures are presented. In Section 5, the results are discussed within the context of the relevant literature. Section 6 concludes the paper with the study’s implications and limitations, and provides some suggestions for further research.

2. Theoretical Framework

2.1. Green Innovation

Compared to other innovation types, the concept of “environmental responsibility” is referred to as green innovation, which is the formulation of new processes and products that offer a clear benefit, but in a way that respects the environment. Besides the areas mentioned above, green innovation reduces pollution, eliminates waste, and better manages natural resources [4,5]. The “Greening of Industries” generally refers to new technology, process, and business activities implemented to protect and preserve the environment; e.g., to obtain a new or improved result, such as a product, process, or organization, which incorporates environmentally friendly procedures or ideas. The creative concept of innovation is striving to help a company or individual create, use, or serve something new [6,8].
Green innovation can be examined under two subtopics: as green product innovation and green process innovation.
A company can take advantage of all its green innovation and realize all its benefits only when ready for all its facets. Companies can expeditiously develop or augment a business case, concentrate essential resources, and collect core capabilities based on an earlier self-assessment of their preparedness for green innovation before and during the implementation process [16].
Green product innovation means implementing innovative ideas that enable the design, production, and marketing of new green products that perform significantly better than traditional or competing products [21]. Environmentally friendly products often benefit from upgrades that make the product more efficient and design modifications to facilitate recycling [15]. The overall green product innovation includes increased product durability or recyclability, safer raw materials, and fewer hazardous materials [22]. Green product innovation focuses on improving the product’s design or properties to lessen the environmental damage caused by the product [1].
Including the customer in the company’s material selection, energy efficiency, and toxic-waste reduction improves the design and performance of a green product. It thus provides a good match between product design and customer preference. Customer involvement in the product-development process also enables a new reunification of green ideas and technological knowledge, which increases the innovation of green products [23]. Trust plays a critical role in how a business attracts and retains its suppliers and customers. Once companies build trust in their relationships with their suppliers and customers, suppliers and customers are more likely to embrace the company’s innovations and accept new products and services. Other noteworthy aspects of green relationships include the competitive advantage they provide for companies that offer green products and services [24,25].
Green process innovation refers to any change or regulation that contributes to reducing the environmental damage that may occur at any production stage, such as material purchase, manufacturing, or delivery in the production process [1]. When it comes to changes in production processes and systems to produce environmentally friendly products, green process innovation refers to adjustments to processes and systems to make products that meet environmental objectives, such as reducing energy use, reducing pollution, and recycling waste [12].
Green process practices consist of lean manufacturing, agile manufacturing, and quality-control procedures that prevent or at least reduce faulty parts. These components reduce negative environmental impacts, resulting in more efficient raw materials and a lesser waste and byproduct generation. Moreover, the production process becomes a process in which analytical methods are used and automatically controlled [26].
Green process innovation is more effective than other environmental practices. However, it is a type of innovation that is both more costly and requires more internal dynamics. By replacing inputs, optimizing production, or recovering outputs, green process innovation can be integrated into the production process [22]. Green and innovative processes take into consideration the environment and the customer’s needs when designing processes [21].
The main obstacles to green innovation include the lack of environmental education of company employees, long-term return on investment, difficulties in obtaining financial resources, a stagnant environmental-regulation system based on the inefficiencies of the state, difficulties of networking between partners and green teams, and inefficiencies in the internal communication process [27].

2.2. Environmental Uncertainty

Green product innovation takes the environmental requirements of the product-design process into consideration. As a result, it implements relevant regulations and rules to reduce waste generation and health and safety risks by protecting ecosystems from excessive raw material and energy consumption. Companies adopt and implement new green technologies and the knowledge needed to meet these requirements [28].
There are both successful and unsuccessful examples of environmental innovation in the market. An excellent example of this is Toyota’s hybrid Prius outshining the competition, while Nike’s eco-friendly shoes did not make it past the one-year mark. It is due to the impact of environmental innovation being even more complicated in emerging markets [29].
When it comes to the operational efficiency of businesses, environmental uncertainty could be defined as the potential impact of environmental change on their efficiency. Several external factors, such as manufacturers, distributors, customers, competitors, and technology, influence the uncertainty of the environment. These different sources cause environmental uncertainty [30].
Companies must seek harmony between their structures and processes to accomplish performance goals when their environment forces them to do so. When companies face uncertainty in their environment, they often employ an array of externally oriented strategies to shape their business environment. As the integration level increases, uncertainty must be alleviated, and as a result, companies move toward greater integration to conform to both their internal and external environments [20].
There are three types of technological uncertainty, the first of which is the need for reliable long-term operation. This uncertainty creates a motivation for using innovative technologies. However, as the new technology will be less familiar, it contains further uncertainty, especially in long-term service. Because of the uncertainty involved in choosing from various design alternatives, this dilemma can significantly impact the selection process. A second uncertainty is that, depending on distant future demands, the flow requirements or land use demands could be more significant than presently predicted. The third uncertainty underscores the potential unexpected changes in properties such as materials and mechanics [31].
Environmental uncertainty in environmental management is associated with inadequate expert knowledge on green technology and the inability to make accurate predictions about the green market demand. Demand uncertainty refers to difficulties in assessing customer needs and predicting the development of customer preferences. Technological uncertainty refers to the unpredictability of technological development, including rapid changes in technology, technological complexity, difficulty, and the development of new technologies [30]. While customer uncertainty is the unpredictability of change in customer demands, technology uncertainty refers to the unpredictability of the change in technologies used in production. Competitors’ uncertainty is the unpredictability of competitors’ market activities [32].

2.3. Performance

Environmental performance relates to the effectiveness and efficiency of a company’s environmental activities, and refers to measuring the interaction between a business and the environment [33]. The environmental performance of a company depends on management, as does financial performance. Senior management has significant influence over a company’s environmental strategies. Production redesign, technical innovation, employee functions, and company coordination are needed to implement these strategies successfully. The possibility of corporate penalties motivates managers to do what is best for the company and avoid corporate problems [34].
Because of the danger of global warming, energy shortages, and high energy prices, environmental-performance management has risen to the top of the agenda globally [12]. Many companies use environmental activities to help improve their environmental performance. An environmental performance that excels is a prerequisite for corporate success. Environmental leaders today prefer to determine how much environmental impact a product will have over determining how much it will cost [35].
Environmental performance creates good opportunities for improving a company’s competitive advantage, as strategies such as environmental concern and green innovation have now come to be expected of companies. As the need for environmental performance increases in society, companies that follow this trend will have more competitive advantages. On the other hand, the implementation of related programs will help many sectors to reduce greenhouse gas emissions and other hazardous and solid waste [36].
Businesses must document and maintain environmental-performance indicators to support current environmental issues. Through stakeholder decisions, stakeholders can help direct an organization’s environmental performance. By working together, the company and its stakeholders can help improve the environmental conditions, while at the same time helping to meet goals on both sides [37].

2.4. Literature Review and Development of Hypotheses

Legal regulations set the principles of green innovation, but the internal conditions of companies, such as their organizational cultures and available resources, also guide green innovation. In order to maximize long-term benefits, companies must continuously fulfill their social responsibilities and make substantial investments. Consequently, an environmentally friendly way to increase a company’s performance and sustainability can be created [16].
Green innovation has positive effects on a company’s performance. These effects are achieved by developing environmentally friendly products, improving operational efficiency, and increasing administrative efficiency. Green innovation provides better environmental performance by helping a company comply with sustainability regulations and mitigate its ecological impacts [16]. Eco-innovation companies will influence industry rules in order to produce a new business model and a better business opportunity [38].
Green innovation can help companies meet diverse customer needs and foster a green image by developing new green products and processes. As a result, green innovation increases the market share of the corporation and returns high profits. In this way, companies can conserve resources, increase resource use, and reduce pollution [39]. Green innovation creates a distinct product advantage, allowing higher-priced products to be sold [19]. The companies that implement a green innovation strategy can utilize raw materials more efficiently by reducing their waste.
Companies that develop their innovation capabilities have the opportunity to turn their products into green products that can improve their financial performance [3]. Since there are also direct benefits, including the way it changes shareholders’ expectations of a company’s cash flow and future performance, green innovation can impact the value of a company [29].
Green innovation reduces the use of natural resources and the release of harmful substances [7]. In this way, green innovation improves environmental performance. Furthermore, new green development of products and processes eliminates an organization’s negative environmental impact and reduces expenses by cutting down on waste [40]. Reduction of the negative impacts of a business on the environment and a simultaneous increase in company’s performance are referred to as green innovation [2]. A way to expedite production and to reduce production time and costs is to implement green process innovation in the production process [12]. Environmental innovation is seen as a valuable tool to combat environmental issues, but it is also essential for business because it can boost profits. Many businesses benefit from green innovation, including an increase in productivity and sales and a decrease in costs, thus increasing profitability [41].
Green innovation is about minimizing or reducing the harm to the environment caused by various business operations. Green innovation is crucial to maintaining and improving customer satisfaction because customers are likely to purchase more environmentally friendly products and pursue activities if they are aware of environmental sustainability. Green innovations help companies and innovators discover new products and business market opportunities. Because of environmental innovations, customers and companies are receiving superior value for their money and reducing the cost of environmental investments [42].
Companies advocating the adoption of environmental management and green innovations will pioneer a new business model and change the competition rules that are necessary to evaluate new business opportunities [43]. The implementation of green innovation can significantly improve environmental performance [44]. Green innovation also contributes to companies’ sustainable competitive advantage by meeting customer demands for environmentally friendly products and by developing environmentally friendly technology, the knowledge base, and capacities [28]. A good product-innovation performance can help companies improve their market position, create a brand image, increase their competitiveness, and gain new customers [45].
El-Kassar and Singh [46] suggest that environmental activities such as green innovation practices can help companies gain a competitive advantage and improve their organizational and environmental performance.
In a study of 340 companies in China, Zhang et al. [16] found that green innovation significantly affected performance. Likewise, Guo et al. [39], in their survey on 416 companies in China, found that green innovation was associated with company performance. In their studies of 309 small and medium-sized manufacturing companies, Singh et al. [40] concluded that green innovation affects environmental performance. In their research, El-Kassar and Singh [46] found that green innovation of products and processes significantly affects environmental and economic performance. Asadi et al. [36] found that green innovation significantly affects Malaysia’s social, environmental, and economic performance.
Given the above, the following hypotheses have been formed:
Hypothesis 1a (H1a).
Green innovation significantly affects environmental performance.
Hypothesis 1b (H1b).
Green innovation significantly affects economic performance.
In the relevant literature, there is a finding that environmental uncertainty increases production flexibility and affects company performance [47]. In their study, Lonial and Raju [48] found that hospitals in high-uncertainty environments are characterized by a stronger relationship between market orientation and performance. In their study of 152 small and medium-sized companies, Mukherji and Mukherji [49] found that environmental uncertainty significantly affects financial performance.
Companies that want to achieve high performance are required to design their organizational structures according to the environment in which they compete [50]. For better performance, it is suggested that companies should identify and harmonize functional relationships between environmental factors and techniques used in the management system [51].
Due to uncertainty regarding the environment, the business model of a company may change. Environmental uncertainty is mostly driven by two main factors: the quantity and quality of demand, and the state of technology. With regard to the relationships between external partnerships and innovation and between internal learning capacity and innovation, the two uncertainties reduce the extent of that effect [30]. In uncertain situations, companies will try to create innovative products or processes to meet new demands that may arise [52]. In high environmental uncertainty, activities such as the proliferation of innovative skills, better use of opportunities in the external environment, increased internal and external cooperation, and more effective learning are increasing, which will result in positive outcomes in the performance of the company [53].
The rate of change and degree of instability in the environment are both characteristics of environmental uncertainty. While dynamic environments may change in various technologies, customer preferences, and fluctuations in product demand and/or material supply, one feature of such environments is the constant evolution of these factors. There can be no ignoring of environmental uncertainty when intercompany cooperation is involved, and the impact of trust and contracts on a company’s performance will likely change under high pressure [54].
Given the above, the following hypotheses have been formed:
Hypothesis 2a (H2a).
Environmental uncertainty has a moderator role as it relates to the impact of green innovation on environmental performance.
Hypothesis 2b (H2b).
Environmental uncertainty has a moderator role as it relates to the impact of green innovation on economic performance.
The research model is given in Figure 1.

3. Materials and Methods

3.1. Sample and Prosedure

To comply with the proposed aim to examine the effect of green innovation on performance and the moderating role of environmental uncertainty on this effect, the research questionnaire was sent to the respondents. The study’s population comprises the first 1000 exporting firms declared in 2019 by the Turkey Exporters Assembly. The survey application was launched in August 2020. After the first e-mail was sent to the participants, 72 usable responses were obtained. A second e-mail was sent again 4 weeks later to companies that did not respond to the first e-mail, and 64 valid responses were given to this e-mail. As a result, 136 observations were included, representing 13.6% of the research population.

3.2. Questionnaire

The questionnaire used in this study consisted of two parts. In the first part, there were eight demographic questions about companies and respondents. In the second part, there were 21 questions measuring the variables of the research model. The questions in the second part were on a 5-point Likert scale, and measured the participants’ level of participation in each statement (1–strongly disagree, 5–strongly agree).
The questionnaire was adopted from the studies listed below to measure three variables:
  • Green innovation (GI); Shahzad et al. [55]; based on six items;
  • Performance; Singh et al. [40] and Long et al. [56]; based on nine items in two dimensions: environmental performance (ENP—five items from Singh et al. [40]), and economic performance (ECP—four items from Long et al. [56]);
  • Environmental uncertainty; Wu [30]; based on six items in two dimensions: technological uncertainty (TU) and demand uncertainty (DU).

3.3. Data Analysis

The analysis in this study consisted of three stages.
In the first stage, the scales’ construct validity and reliability were verified. To reach this conclusion, exploratory and confirmatory factor analysis was applied. The Kaiser–Meyer–Oklin (KMO) and Bartlett’s sphericity tests were conducted to find out whether the observations were appropriate for factor analysis. KMO value can have a value between 0 and 1; it is interpreted as normal between 0.5 and 0.7, good between 0.7 and 0.8, very good between 0.8 and 0.9, and excellent if it is above 0.9 [57]. If the Bartlett’s sphericity test is significant, it means that the sample size is good and the correlation matrix is suitable for factor analysis [57]. Confirmatory factor analysis (CFA) was used to find out if all the variables in the study fit into all structures. In order to ensure the construct validity and reliability of the scale, CFA goodness-of-fit values were calculated, and the variables’ α correlations were calculated. After the holistic significance of the measurement tool was confirmed, the composite reliability of the factors and the variance (AVE) explained by them were calculated [58]. It is acceptable for structural reliability when the structure value is more than 0.70 [59], and the explained variance is 0.40 and more [60]. Additionally, skewness and kurtosis values were examined to ensure that the data were normally distributed.
In the second stage, the analysis was carried out with the structural equation model established to test the H1a and H1b hypotheses. Structural equation modeling (SEM) is a statistical method that enables the measurement of complex models that can be applied in different disciplines and/or the comparison of alternative models, and has been used especially in recent studies. One of SEM’s most critical advantages over other methods is that it effectively takes measurement errors into account in the analysis. Another advantage is that it is a statistical method in which the direct and indirect effects of structures in multiple relationships on each other can be measured clearly. Also, SEM provides highly accurate statistical tests to examine a construct’s convergent validity, discriminant validity, and reliability [58]. The overall model fit (by using indices from various families of fit criteria: χ2 and normalized fit χ2, root mean square residual (RMR), root mean square error of approximation (RMSEA), and goodness-of-fit index (GFI)) were assessed to evaluate how well the structural model fit the data. These structural regression coefficients were investigated to see if the proposed hypotheses were supported [61].
In the third stage, moderator-effect analysis was performed to test the hypotheses H2a and H2b. The moderator variable affects the strength and direction of the relationship between the independent variable and the dependent variable [62]. A moderator effect can be described when the impact level or direction of the relationship between two variables, for example, X and Y, is moderated by a third Z variable or group of variables. In other words, if the effect of variable X on variable Y depends on variable Z, it can be said that variable Z moderates the effect of variable X on variable Y [63]. This technique offers a “straightforward and the most general method for testing contingency hypothesis in which an interaction is implied” [64].

4. Results

The demographic findings of the study are given in Table 1.
According to the demographical results, most of the companies that participated in the research operate in the textile, food, and iron/ steel industries. Before testing the research hypotheses, the validity and reliability of the research scales were tested. Exploratory and confirmatory factor analysis and reliability analysis were conducted to ensure the appropriate measurements were obtained. The results of the exploratory factor analysis of the scales are given in Table 2.
The exploratory factor analysis results were extracted from the calculation of principal components and a VARIMAX rotation. As seen in Table 2, the factor loading of the scales was sufficient except for the second question measuring the green innovation variable. GI2 was excluded since its factor load was low. The KMO values were greater than 0.65, and the Bartlett’s sphericity tests indicated significance for all scales. This finding means that the sample size was sufficient for factor analysis. It was also found that the green innovation scale explained 54.809%, the performance scale explained 71.551%, and the uncertainty scale explained 66.976% of the total variance. Skewness and kurtosis values also were examined to test whether the scale data had a normal distribution. Since the values were between −2 and +2, it was assumed that the data was normally distributed.
Confirmatory factor analysis was performed for scales after the exploratory factor analysis and normality test. The model fit indices obtained from the confirmatory factor analysis are shown in Table 3.
The confirmatory factor analysis results showed that the scales met the criteria for the goodness of fit. The SRMR value was calculated because the sample size was less than 250. Since the SRMR value was less than 0.08, the criteria were provided.
After confirmatory factor analysis, a reliability analysis was performed. AVE and CR values also were calculated to test component validity. Validity and reliability analysis results are shown in Table 4.
As a result of the reliability analysis, the Cronbach’s alpha coefficient values obtained were over 0.70 for all scales. This finding indicated that the scales were reliable. AVE values were obtained as greater than 0.50, except for the green innovation scale. CR values were above 0.70 for all scales. The AVE value of green innovation was found to be 0.43, a value very close to 0.50. These findings also showed that the scales provided component validity.
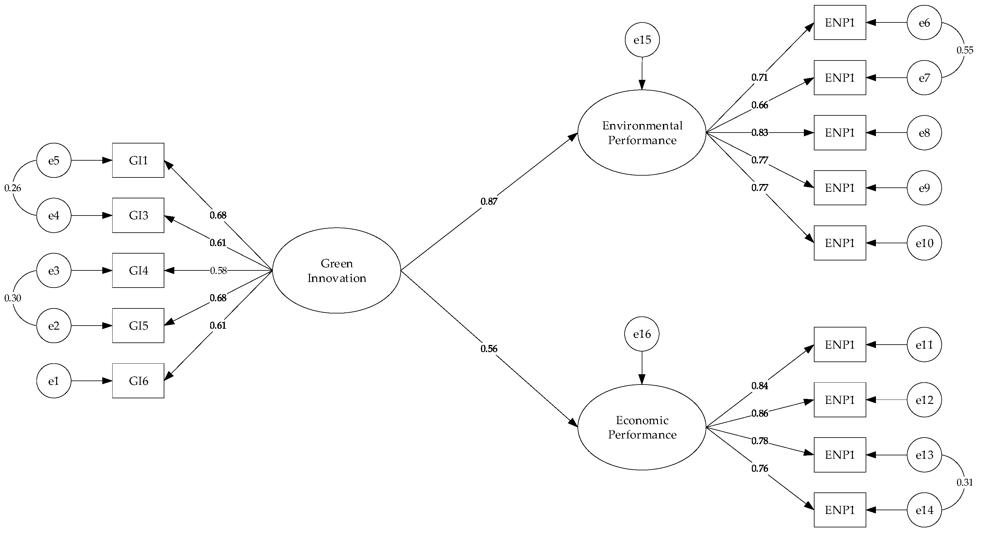
The structural equation model was analyzed to test the research hypotheses. The analyzed model’s (Figure 2) model fit indices are shown in Table 5.
As shown in Table 5, the model’s fit indices met the goodness-of-fit criteria. The regression weights of the variables in the model are given in Table 6.
The model analysis results revealed that green innovation positively affects environmental and economic performance. When the standardized coefficient estimation values were examined, green innovation’s effect on environmental performance was stronger than that on economic performance—the results of the analysis support the H1a and H1b hypotheses. Following the analysis of the structural equation model, a moderator impact analysis was conducted. Before conducting the moderator impact analysis, an interaction variable was created by multiplying the independent variable, i.e., green innovation, and the moderator variable, i.e., environmental uncertainty. Then, a path analysis was conducted using the Amos package program. The analyzed model’s (Figure 3) results are shown in Table 7.
As a result of the path analysis conducted for moderator impact, it was found that green innovation positively affected environmental and economic performance. It was found that environmental uncertainty, which is a moderator variable, negatively affected environmental and economic performance. It also was found that the interaction variable significantly affected environmental and economic performance. These findings suggest that environmental uncertainty has a regulatory role in the impact of green innovation on environmental and economic performance. This analysis also supports the H2a and H2b hypotheses. Moderator effect graphs are given in Figure 4.
When Figure 4 is examined, it is seen that if there was an increase in environmental uncertainty, an increase in green innovation occurred. In the case of low environmental uncertainty, a decrease in green innovation also occurred. In addition, if there was an increase in green innovation, environmental uncertainty decreased. In the case of low environmental uncertainty, a decrease in green innovation occurred as well.

5. Discussion: Green Innovation, and Open Innovation in the Environmental Complexity

A company needs efficiency from manufactured products. Customers need a high-quality product at an affordable price, and society needs a safe environment for future generations [8]. The global climate crisis has increased awareness of environmental problems, and this has caused both consumer preferences to change environmentally and governments to make legal regulations on this issue [65]. Consequently, the resulting pressure increased market competition and caused companies to look for innovative ways to deal with it. It is emphasized in the literature that innovation provides a competitive advantage by improving new product and process development [38]. However, companies are faced with risks such as environmental impacts, regulations, customer demands [21], and environmental uncertainties [30], especially when engaging in green innovation activities. As a result of these risks, companies can take a long time to turn their investments in innovative activities into profits. In the literature, many studies have emphasized the relationship between green product/process innovation and environmental performance, and several studies concluded that there is no direct relationship between these two variables [66].
In addition to all these, the belief that green innovation contributes to the development of products and processes that are less harmful to the environment and increase company performance motivated us to conduct this study. In the study, we investigated the answers to two questions. The first question was, “Can companies develop more environmentally friendly products/processes and increase their financial performance thanks to green innovation practices?” The second question was, “Does environmental uncertainty reduce the positive effects of green innovation practices on business outputs?” Since it is emphasized in the literature that green innovation directly affects performance outcomes [1,15,21], we determined uncertainty as to the moderator variable with the assumption that it can moderate this effect. We formed the research model in this context.
We measured the companies’ green innovation activity levels, the environmental uncertainties they encountered, and their economic/environmental performance through a survey for the model’s analysis and implications. As a result of the first step of our analysis, we determined that green innovation significantly affects environmental and economic performance. The analysis results were consistent with the findings [16,36,39,40,46] in the literature. Since green innovation can help companies meet diverse customer needs [39], creates a distinct product advantage [19], provides for the development of new business models and better business opportunities [38], improves the corporate image and increases financial performance [67], and can help companies to gain a competitive advantage [46], it will be advantageous for businesses to invest in this direction.
We confirmed that environmental uncertainty also plays a moderator role. Although green innovation activities are costly [21], they can increase firm performance by providing positive outputs (compliance with legal regulations [9], products and processes that are less harmful to the environment [7], and meeting environmental customer demands [28]). However, firms should try to reduce uncertainty in order to maximize these outputs. In this context, both technological developments and changes in customer preferences should be followed more closely in terms of green processes.
Moderator analysis findings also showed that despite success in implementing environmental innovation, technological advances need to be monitored continuously to protect the natural environment and resources. Undoubtedly, technology plays a critical role in manufacturing processes and R&D. However, managers should choose the best technology based on their business goals. The proper use of technology in ecological innovation applications often mitigates the adverse effects of human activity [8]. In addition, all stakeholders (companies, customers, governments) have a role in eliminating environmental concerns. Unfortunately, the fact that it is difficult to secure the environment for the future is more complicated than said, because if industry, society, and government do not cooperate on environmental innovations, the expected results from green practices will be challenging to achieve.
Underpinning the concept of open innovation is the idea of social, environmental, and economic sustainability, as industries, governments, and people share the common good. Academic research has concluded that open innovation is essential in today’s market and business environment [68]. An open-innovation model seeks to focus on firms using external actors’ knowledge in their process of innovation [69], and supports a collaborative partnership with anyone and anything outside the firm [70].
Open innovation is better equipped to effectively deal with the externalities of resources and the environment, and to distribute organizational resources fairly and ensure economic internal market balance [71]. To promote sustainable development, it is critical that companies incorporate open innovation [72]. Companies and other manufacturing organizations should favor knowledge exchange and networking because this will influence companies’ overall impact on sustainable manufacturing growth and the application of new, more environmentally conscious practices [73,74].
Green innovation activities are even more effective when carried out within the context of open innovation. Companies open themselves up to the outside world to innovate by cultivating an authentic culture of open innovation [75]. They may benefit from incorporating outside expertise from an open-innovation perspective and making the company boundaries permeable [76,77,78,79]. For example, by collaborating with customers and suppliers, companies can gain various environmental advantages from their innovations [15]. Thus, open innovation will make green innovation efficient and sustainable.

6. Conclusions

Our world faces rapid population growth, global warming, climate change, water and food shortages, environmental and energy problems, and unhealthy living spaces that accompany businesses’ desire for growth and sustainability. Although technological developments have positive effects, such as productivity and growth, there are also adverse effects, such as abovementioned problems. In this context, the importance of environmental activities has increased in recent years, and motivated us to do this research.
In this research, we investigated the effects of green innovation practices on firm performance. Innovation practices are high-cost activities. Therefore, companies do not want to lose productivity while carrying out innovation activities. We chose economic and environmental performance variables as performance outputs to reveal that green innovation practices will bring significant advantages to companies in terms of sustainability. However, uncertainty in the dynamic and complex environment remains another obstacle for companies. In the research, we investigated whether environmental uncertainty reduces the impact of green innovation practices on performance variables.
As a result of our analysis:
  • We found that green innovation practices positively affect both economic and environmental performance.
  • We have seen that as the environmental uncertainty increases, the effects of green innovation on performance variables decrease.
The study’s first finding shows that although technology dramatically increases competition in the market, green innovation practices provide a significant advantage. Therefore, companies should focus on green innovation activities to achieve higher and sustainable performance because green innovation activities such as recycled raw materials or renewable energy can bring cost reductions. Due to green innovation practices, companies with increased environmental performance thanks to these practices can be preferred by customers with high environmental awareness, providing customer loyalty. Besides, since green innovation provides a better corporate image and financial performance, it will be advantageous for businesses to invest in this direction. To tackle environmental challenges, companies must focus on new environmental knowledge and skills and open innovation to create new green markets and green products while applying their existing environmental knowledge, capabilities, and processes to improve green products and green designs.
The second finding of the research reveals that environmental uncertainty significantly reduces the effects of green innovation. When technological uncertainty is high, firms are more likely to lack green technological knowledge. Companies should seek internal and external sources of information to deal with rapid technological changes if they do not have qualified professional knowledge about new products or processes. Therefore, under high technological uncertainty, firms must sustain external and internal learning. This situation once again reveals the importance of open innovation.
In the literature review we conducted at the beginning of this study, we could not find a study examining green innovation activities in the context of uncertainty. In this respect, we think that the research model we have established in our research is original, and we hope that the study will make an essential contribution to the literature. We also believe that the findings of the study will benefit all manufacturing companies.
We can state the following about the limitations of the study and further research:
This study’s first limitation is that the sample comprises only companies listed in the first 1000 exporting firms declared in 2019 by the Turkey Exporters Assembly. We aimed to obtain a sampling frame that could reflect Turkish firms’ general characteristics. Thus, further research should consider profiles of other companies. The second limitation of the study might be the sample’s heterogeneity. On the other hand, however, we think that the sample’s heterogeneity is a crucial advantage of this study.
Furthermore, we acknowledge the high variability in responses among companies in the study. Third, this research focused on the companies’ side. For future research, it is proposed to conduct studies that examine all sides’ direct participation in the green innovation process, since human beings play a vital role in all business activities (as firms, as governments, and as customers).

Author Contributions

Conceptualization, Ş.Ç. and I.M.-K.; methodology, B.Y.; software, Ş.Ç.; validation, I.M.-K., A.V.V., and Ş.Ç.; formal analysis, I.M.-K. and B.Y.; investigation, A.V.V.; resources, Ş.Ç. and A.V.V.; data curation, B.Y.; writing—original draft preparation, Ş.Ç.; writing—review and editing, I.M.-K.; visualization, Ş.Ç.; supervision, B.Y. and I.M.-K. All authors have read and agreed to the published version of the manuscript.

Funding

This research received no external funding.

Data Availability Statement

Not applicable.

Conflicts of Interest

The authors declare no conflict of interest.

References

  1. Albort-Morant, G.; Leal-Rodríguez, A.L.; de Marchi, V. Absorptive capacity and relationship learning mechanisms as complementary drivers of green innovation performance. J. Knowl. Manag. 2018, 22, 432–452. [Google Scholar] [CrossRef]
  2. Soewarno, N.; Tjahjadi, B.; Fithrianti, F. Green innovation strategy and green innovation: The roles of green organizational identity and environmental organizational legitimacy. Manag. Decis. 2019, 57, 3061–3078. [Google Scholar] [CrossRef]
  3. Huang, J.-W.; Li, Y.-H. How resource alignment moderates the relationship between environmental innovation strategy and green innovation performance. J. Bus. Ind. Mark. 2018, 33, 316–324. [Google Scholar] [CrossRef]
  4. Jun, W.; Ali, W.; Bhutto, M.Y.; Hussain, H.; Khan, N.A. Examining the determinants of green innovation adoption in SMEs: A PLS-SEM approach. Eur. J. Innov. Manag. 2019, 24, 67–87. [Google Scholar] [CrossRef]
  5. Aboelmaged, M.; Hashem, G. Absorptive capacity and green innovation adoption in SMEs: The mediating effects of sustainable organisational capabilities. J. Clean. Prod. 2019, 220, 853–863. [Google Scholar] [CrossRef]
  6. Zhang, Z.; Gong, B.; Tang, J.; Liu, Z.; Zheng, X. The joint dynamic green innovation and pricing strategies for a hybrid system of manufacturing and remanufacturing with carbon emission constraints. Kybernetes 2019, 48, 1699–1730. [Google Scholar] [CrossRef]
  7. Arfi, W.B.; Hikkerova, L.; Sahut, J.-M. External knowledge sources, green innovation and performance. Technol. Forecast. Soc. Chang. 2018, 129, 210–220. [Google Scholar] [CrossRef]
  8. Fernando, Y.; Wah, W.X.; Shaharudin, M.S. Does a firm’s innovation category matter in practising eco-innovation? Evidence from the lens of Malaysia companies practicing green technology. J. Manuf. Technol. Manag. 2016, 27, 208–233. [Google Scholar] [CrossRef]
  9. Anthony Jnr, B. Examining the role of green IT/IS innovation in collaborative enterprise-implications in an emerging economy. Technol. Soc. 2020, 62, 101301. [Google Scholar] [CrossRef]
  10. Chen, P.-C.; Hung, S.-W. Collaborative green innovation in emerging countries: A social capital perspective. Int. J. Oper. Prod. Manag. 2014, 34, 347–363. [Google Scholar] [CrossRef]
  11. Cheng, Y.-L.; Lin, Y.-H. Performance Evaluation of Technological Innovation Capabilities in Uncertainty. Procedia Soc. Behav. Sci. 2012, 40, 287–314. [Google Scholar] [CrossRef]
  12. Lin, R.-J.; Chen, R.-H.; Huang, F.-H. Green innovation in the automobile industry. Ind. Manag. Data Syst. 2014, 114, 886–903. [Google Scholar] [CrossRef]
  13. Hart, S.L. A Natural-Resource-Based View of the Firm. AMR 1995, 20, 986–1014. [Google Scholar] [CrossRef]
  14. Chen, Y.-S.; Lai, S.-B.; Wen, C.-T. The Influence of Green Innovation Performance on Corporate Advantage in Taiwan. J. Bus. Ethics 2006, 67, 331–339. [Google Scholar] [CrossRef]
  15. Melander, L.; Pazirandeh, A. Collaboration beyond the supply network for green innovation: Insight from 11 cases. Supply Chain Manag. Int. J. 2019, 24, 509–523. [Google Scholar] [CrossRef]
  16. Zhang, Y.; Sun, J.; Yang, Z.; Wang, Y. Critical success factors of green innovation: Technology, organization and environment readiness. J. Clean. Prod. 2020, 264, 121701. [Google Scholar] [CrossRef]
  17. Du, J.; Liu, Y.; Diao, W. Assessing Regional Differences in Green Innovation Efficiency of Industrial Enterprises in China. Int. J. Environ. Res. Public Health 2019, 16, 940. [Google Scholar] [CrossRef] [PubMed]
  18. Dai, R.; Zhang, J. Green process innovation and differentiated pricing strategies with environmental concerns of South-North markets. Transp. Res. Part E Logist. Transp. Rev. 2017, 98, 132–150. [Google Scholar] [CrossRef]
  19. Cao, H.; Chen, Z. The driving effect of internal and external environment on green innovation strategy-The moderating role of top management’s environmental awareness. Nankai Bus. Rev. Int. 2019, 10, 342–361. [Google Scholar] [CrossRef]
  20. Kalyar, M.N.; Shafique, I.; Ahmad, B. Effect of innovativeness on supply chain integration and performance: Investigating the moderating role of environmental uncertainty. Int. J. Emerg. Mark. 2019, 15, 362–386. [Google Scholar] [CrossRef]
  21. Wong, S.K.S.; Bigliardi, B.; Bertolini, M. The influence of green product competitiveness on the success of green product innovation: Empirical evidence from the Chinese electrical and electronics industry. Eur. J. Innov. Manag. 2012, 15, 468–490. [Google Scholar] [CrossRef]
  22. Xie, X.; Huo, J.; Zou, H. Green process innovation, green product innovation, and corporate financial performance: A content analysis method. J. Bus. Res. 2019, 101, 697–706. [Google Scholar] [CrossRef]
  23. Chen, J.; Liu, L. Customer participation, and green product innovation in SMEs: The mediating role of opportunity recognition and exploitation. J. Bus. Res. 2020, 119, 151–162. [Google Scholar] [CrossRef]
  24. Lin, Y.-H.; Chen, H.-C. Critical factors for enhancing green service innovation: Linking green relationship quality and green entrepreneurial orientation. J. Hosp. Tour. Technol. 2018, 9, 188–203. [Google Scholar] [CrossRef]
  25. Song, W.; Yu, H. Green Innovation Strategy and Green Innovation: The Roles of Green Creativity and Green Organizational Identity. Corp. Soc. Responsib. Environ. Manag. 2018, 25, 135–150. [Google Scholar] [CrossRef]
  26. Sellitto, M.A.; Camfield, C.G.; Buzuku, S. Green innovation and competitive advantages in a furniture industrial cluster: A survey and structural model. Sustain. Prod. Consum. 2020, 23, 94–104. [Google Scholar] [CrossRef]
  27. Ahmed, A.; Angelo, F.D.; Jabbour, C.J.C.; Galina, S.V. Environmental innovation: In search of a meaning. World J. Entrep. Manag. Sustain. Dev. 2012, 8, 113–121. [Google Scholar] [CrossRef]
  28. Zhang, M.; Zeng, W.; Tse, Y.K.; Wang, Y.; Smart, P. Examining the antecedents and consequences of green product innovation. Ind. Mark. Manag. 2020. [Google Scholar] [CrossRef]
  29. Yao, Q.; Liu, J.; Sheng, S.; Fang, H. Does eco-innovation lift firm value? The contingent role of institutions in emerging markets. J. Bus. Ind. Mark. 2019, 34, 1763–1778. [Google Scholar] [CrossRef]
  30. Wu, G.-C. The influence of green supply chain integration and environmental uncertainty on green innovation in Taiwan’s IT industry. Supply Chain Manag. An Int. J. 2013, 18, 539–552. [Google Scholar] [CrossRef]
  31. Ben-Haim, Y.; Irias, X.; McMullin, R. Managing technological and economic uncertainties in design of long-term infrastructure projects: An info-gap approach. Procedia CIRP 2015, 36, 59–63. [Google Scholar] [CrossRef][Green Version]
  32. Li, S. An Integrated Model for Supply Chain Management Practice, Performance and Competitive Advantage. Ph.D. Thesis, University of Toledo, Toledo, OH, USA, 2002. [Google Scholar]
  33. Wang, C.-H. How organizational green culture influences green performance and competitive advantage: The mediating role of green innovation. J. Manuf. Technol. Manag. 2019, 30, 666–683. [Google Scholar] [CrossRef]
  34. Zou, H.L.; Zeng, S.X.; Lin, H.; Xie, X.M. Top executives’ compensation, industrial competition, and corporate environmental performance: Evidence from China. Manag. Decis. 2015, 53, 2036–2059. [Google Scholar] [CrossRef]
  35. Nishitani, K.; Kokubu, K. Can firms enhance economic performance by contributing to sustainable consumption and production? Analyzing the patterns of influence of environmental performance in Japanese manufacturing firms. Sustain. Prod. Consum. 2020, 21, 156–169. [Google Scholar] [CrossRef]
  36. Asadi, S.; Pourhashemi, S.O.; Nilashi, M.; Abdullah, R.; Samad, S.; Yadegaridehkordi, E.; Aljojo, N.; Razali, N.S. Investigating influence of green innovation on sustainability performance: A case on Malaysian hotel industry. J. Clean. Prod. 2020, 258, 120860. [Google Scholar] [CrossRef]
  37. Solovida, G.T.; Latan, H. Linking environmental strategy to environmental performance: Mediation role of environmental management accounting. Sustain. Account. Manag. Policy J. 2017, 8, 595–619. [Google Scholar] [CrossRef]
  38. Lin, W.-L.; Cheah, J.-H.; Azali, M.; Ho, J.A.; Yip, N. Does firm size matter? Evidence on the impact of the green innovation strategy on corporate financial performance in the automotive sector. J. Clean. Prod. 2019, 229, 974–988. [Google Scholar] [CrossRef]
  39. Guo, Y.; Wang, L.; Yang, Q. Do corporate environmental ethics influence firms’ green practice? The mediating role of green innovation and the moderating role of personal ties. J. Clean. Prod. 2020, 266, 122054. [Google Scholar] [CrossRef]
  40. Singh, S.K.; Del Giudice, M.; Chierici, R.; Graziano, D. Green innovation and environmental performance: The role of green transformational leadership and green human resource management. Technol. Forecast. Soc. Chang. 2020, 150, 119762. [Google Scholar] [CrossRef]
  41. Tariq, A.; Badir, Y.F.; Safdar, U.; Tariq, W.; Badar, K. Linking firms’ life cycle, capabilities, and green innovation. J. Manuf. Technol. Manag. 2019, 31, 284–305. [Google Scholar] [CrossRef]
  42. Burki, U.; Dahlstrom, R. Mediating effects of green innovations on interfirm cooperation. Australas. Mark. J. (AMJ) 2017, 25, 149–156. [Google Scholar] [CrossRef]
  43. Chen, Y.-S.; Chang, C.-H.; Wu, F.-S. Origins of green innovations: The differences between proactive and reactive green innovations. Manag. Decis. 2012, 50, 368–398. [Google Scholar] [CrossRef]
  44. Abu Seman, N.A.; Govindan, K.; Mardani, A.; Zakuan, N.; Mat Saman, M.Z.; Hooker, R.E.; Ozkul, S. The mediating effect of green innovation on the relationship between green supply chain management and environmental performance. J. Clean. Prod. 2019, 229, 115–127. [Google Scholar] [CrossRef]
  45. Lin, R.-J.; Tan, K.-H.; Geng, Y. Market demand, green product innovation, and firm performance: Evidence from Vietnam motorcycle industry. J. Clean. Prod. 2013, 40, 101–107. [Google Scholar] [CrossRef]
  46. El-Kassar, A.-N.; Singh, S.K. Green innovation and organizational performance: The influence of big data and the moderating role of management commitment and HR practices. Technol. Forecast. Soc. Chang. 2019, 144, 483–498. [Google Scholar] [CrossRef]
  47. Swamidass, P.M.; Newell, W.T. Manufacturing Strategy, Environmental Uncertainty and Performance: A Path Analytic Model. Manag. Sci. 1987, 33, 509–524. [Google Scholar] [CrossRef]
  48. Lonial, S.C.; Raju, P.S. The impact of environmental uncertainty on the market orientationperformance relationship: A study of the hospital industry. J. Econ. Soc. Res. 2001, 3, 5–27. [Google Scholar]
  49. Mukherji, A.; Mukherji, J. Environmental Uncertainty and Positive Performance of Small Firms: The Roles of Key Mediators. J. Organ. Psychol. 2017, 17, 24–39. [Google Scholar] [CrossRef]
  50. Li, Y.; Dai, J.; Cui, L. The impact of digital technologies on economic and environmental performance in the context of industry 4.0: A moderated mediation model. Int. J. Prod. Econ. 2020, 229, 107777. [Google Scholar] [CrossRef]
  51. Lo, S.M.; Shiah, Y.-A. Associating the motivation with the practices of firms going green: The moderator role of environmental uncertainty. Supply Chain Manag. Int. J. 2016, 21, 485–498. [Google Scholar] [CrossRef]
  52. Yun, J.J.; Won, D.; Park, K. Dynamics from open innovation to evolutionary change. J. Open Innov. 2016, 2, 7. [Google Scholar] [CrossRef]
  53. Çankaya, S.Y.; Sezen, B. Moderator Effect of Environmental Uncertainty On The Relationship Between Ecologic Innovation And Sustainability Performance. Int. J. Manag. Econ. Bus. 2015, 11, 111–134. [Google Scholar]
  54. Wang, L.; Yeung, J.H.Y.; Zhang, M. The impact of trust and contract on innovation performance: The moderating role of environmental uncertainty. Int. J. Prod. Econ. 2011, 134, 114–122. [Google Scholar] [CrossRef]
  55. Shahzad, M.; Qu, Y.; Javed, S.A.; Zafar, A.U.; Rehman, S.U. Relation of environment sustainability to CSR and green innovation: A case of Pakistani manufacturing industry. J. Clean. Prod. 2020, 253, 119938. [Google Scholar] [CrossRef]
  56. Long, X.; Chen, Y.; Du, J.; Oh, K.; Han, I.; Yan, J. The effect of environmental innovation behavior on economic and environmental performance of 182 Chinese firms. J. Clean. Prod. 2017, 166, 1274–1282. [Google Scholar] [CrossRef]
  57. Field, A. Discovering Statistics Using IBM SPSS Statistics; SAGE: Riverside, CA, USA, 2017; ISBN 978-1-5264-2296-5. [Google Scholar]
  58. Fornell, C.; Larcker, D.F. Structural Equation Models with Unobservable Variables and Measurement Error: Algebra and Statistics. J. Mark. Res. 1981, 18, 382–388. [Google Scholar] [CrossRef]
  59. Hair, J.; Anderson, R.; Black, B.; Babin, B. Multivariate Data Analysis; Pearson Education: Hampshire, UK, 2016; ISBN 978-0-13-379268-3. [Google Scholar]
  60. Huang, C.-C.; Wang, Y.-M.; Wu, T.-W.; Wang, P.-A. An empirical analysis of the antecedents and performance consequences of using the moodle platform. Int. J. Inf. Educ. Technol. 2013, 3, 217. [Google Scholar] [CrossRef]
  61. Lin, Y.; Luo, J.; Cai, S.; Ma, S.; Rong, K. Exploring the service quality in the e-commerce context: A triadic view. Ind. Manag. Data Syst. 2016, 116, 388–415. [Google Scholar] [CrossRef]
  62. Baron, R.M.; Kenny, D.A. The moderator–mediator variable distinction in social psychological research: Conceptual, strategic, and statistical considerations. J. Personal. Soc. Psychol. 1986, 51, 1173–1182. [Google Scholar] [CrossRef]
  63. Hayes, A.F. Introduction to Mediation, Moderation, and Conditional Process Analysis, Second Edition: A Regression-Based Approach; Guilford Publications: New York, NY, USA, 2017; ISBN 978-1-4625-3465-4. [Google Scholar]
  64. Arnold, H.J. Moderator variables: A clarification of conceptual, analytic, and psychometric issues. Organ. Behav. Hum. Perform. 1982, 29, 143–174. [Google Scholar] [CrossRef]
  65. Zameer, H.; Wang, Y.; Yasmeen, H.; Mubarak, S. Green innovation as a mediator in the impact of business analytics and environmental orientation on green competitive advantage. Manag. Decis. 2020. [Google Scholar] [CrossRef]
  66. Tariq, A.; Badir, Y.F.; Tariq, W.; Bhutta, U.S. Drivers and consequences of green product and process innovation: A systematic review, conceptual framework, and future outlook. Technol. Soc. 2017, 51, 8–23. [Google Scholar] [CrossRef]
  67. Zhang, Y.; Xing, C.; Wang, Y. Does green innovation mitigate financing constraints? Evidence from China’s private enterprises. J. Clean. Prod. 2020, 264, 121698. [Google Scholar] [CrossRef]
  68. Laursen, K.; Salter, A. Open for innovation: The role of openness in explaining innovation performance among UK manufacturing firms. Strateg. Manag. J. 2006, 27, 131–150. [Google Scholar] [CrossRef]
  69. Chesbrough, H.W. The era of open innovation. Manag. Innov. Chang. 2006, 127, 34–41. [Google Scholar]
  70. Brunswicker, S.; Bagherzadeh, M.; Lamb, A.; Narsalay, R.; Jing, Y. Managing Open Innovation Projects with Impact (SSRN Scholarly Paper No. ID 2821203); Social Science Research Network: Rochester, NY, USA, 2016. [Google Scholar] [CrossRef]
  71. Li, W.; Xu, J.; Zheng, M. Green Governance: New Perspective from Open Innovation. Sustainability 2018, 10, 3845. [Google Scholar] [CrossRef]
  72. Rayna, T.; Striukova, L. Open social innovation dynamics and impact: Exploratory study of a fab lab network. R&D Manag. 2019, 49, 383–395. [Google Scholar] [CrossRef]
  73. Ahn, J.M.; Roijakkers, N.; Fini, R.; Mortara, L. Leveraging open innovation to improve society: Past achievements and future trajectories. R&D Manag. 2019, 49, 267–278. [Google Scholar] [CrossRef]
  74. Yun, J.J.; Zhao, X.; Jung, K.; Yigitcanlar, T. The Culture for Open Innovation Dynamics; Multidisciplinary Digital Publishing Institute: Basel, Switzerland, 2020. [Google Scholar]
  75. Sáez-Martínez, F.J.; Avellaneda-Rivera, L.; Gonzalez-Moreno, A. Open and green innovation in the hospitality industry. Environ. Eng. Manag. J. (EEMJ) 2016, 15, 1481–1487. [Google Scholar] [CrossRef]
  76. Montresor, S.; Ghisetti, C.; Marzucchi, A. The “Green-Impact” of the Open Innovation Mode. Bridging Knowledge Sourcing and Absorptive Capacity for Environmental Innovations. 2013. Available online: https://ideas.repec.org/p/ipt/iptwpa/jrc83831.html (accessed on 1 January 2021).
  77. Tjahjadi, B.; Soewarno, N.; Hariyati, H.; Nafidah, L.N.; Kustiningsih, N.; Nadyaningrum, V. The Role of Green Innovation between Green Market Orientation and Business Performance: Its Implication for Open Innovation. J. Open Innov. Technol. Mark. Complex 2020, 6, 173. [Google Scholar] [CrossRef]
  78. Yang, J.Y.; Roh, T. Open for Green Innovation: From the Perspective of Green Process and Green Consumer Innovation. Sustainability 2019, 11, 3234. [Google Scholar] [CrossRef]
  79. Skordoulis, M.; Ntanos, S.; Kyriakopoulos, G.L.; Arabatzis, G.; Galatsidas, S.; Chalikias, M. Environmental Innovation, Open Innovation Dynamics and Competitive Advantage of Medium and Large-Sized Firms. J. Open Innov. Technol. Mark. Complex. 2020, 6, 195. [Google Scholar] [CrossRef]
Figure 1. Research model.
Figure 1. Research model.
Joitmc 07 00107 g001
Figure 2. Structural equation model.
Figure 2. Structural equation model.
Joitmc 07 00107 g002
Figure 3. Path analysis.
Figure 3. Path analysis.
Joitmc 07 00107 g003
Figure 4. Moderation effects.
Figure 4. Moderation effects.
Joitmc 07 00107 g004
Table 1. Sectors of companies.
Table 1. Sectors of companies.
Frequency%
Cement32.2
Iron/Steel1410.3
Electrical Electronics118.1
Food2820.6
Carpet42.9
Pharmacy21.5
Chemistry85.9
Mining53.7
Machine96.6
Metal21.5
Furniture42.9
Automotive85.9
Defense Industry32.2
Agriculture53.7
Textile3022.1
Source: Authors.
Table 2. Results of exploratory factor analysis.
Table 2. Results of exploratory factor analysis.
ItemsFac. LoadsSkewnessKurtosisMeanStd. Deviation
Green Innovation
GI1—Our organization chooses the materials of the product that produce the least amount of pollution for conducting the product development or design.0.733−0.469−0.3323.691.015
GI2—Our organization uses the fewest amounts of materials to comprise the product for conducting the product development or design.Excluded because of low factor load
GI3—Our organization would circumspectly deliberate whether the product is easy to recycle, reuse, and decompose for conducting the product development or design.0.676−0.295−0.8043.481.122
GI4—The manufacturing process of our organization reduces the consumption of water, electricity, coal, or oil.0.735−0.152−0.5773.341.117
GI5—The manufacturing process of our organization effectively reduces the emission of hazardous substances or waste.0.837−0.286−0.5663.441.134
GI6—The manufacturing process of our organization reduces the use of raw materials.0.710−0.014−0.8633.041.240
KMO: 0.756; Approx. Chi-Square: 208.255; df: 10; sig.: 0.000; Total Variance Explained: 54.809%
Performance
Environmental Performance
ENP1—Environmental activities significantly reduced overall costs.0.824−0.296−0.4373.321.095
ENP2—Environmental activities significantly reduced the lead times.0.850−0.316−0.4133.411.054
ENP3—Environmental activities significantly improved product/process quality.0.767−0.204−0.5993.491.021
ENP4—Environmental activities significantly improved reputation of my company.0.786−0.287−0.5093.591.053
ENP5—Environmental activities significantly reduced waste within the entire value chain process.0.732−0.290−0.4613.431.066
Economic Performance
ECP1—Profit capacity of new products is higher than competitors.0.846−0.218−0.5413.471.006
ECP2—Selling rate of new product is higher in all selling volume than competitors.0.843−0.152−0.6223.461.053
ECP3—Profit has increased more than competitor.0.878−0.136−0.7493.471.053
ECP4—Market share has increased than competitor.0.835−0.298−0.5223.511.074
KMO: 0.796; Approx. Chi-Square: 715.852; df: 36; sig.: 0.000; Total Variance Explained: 71.551%
Environmental Uncertainty
Technological Uncertainty
TU1—It is difficult to obtain the latest green manufacturing technologies because of rapid technological changes.0.901−0.267−0.6123.291.167
TU2—It is difficult to implement green manufacturing technologies because of their high degree of technological complexity.0.897−0.101−0.6323.261.130
TU3—Many new environmental materials and manufacturing technologies are introduced in rapid succession.0.621−0.323−0.1183.560.982
Demand Uncertainty
DU1—It is difficult to precisely assess customer needs for environmental products.0.804−0.079−0.3553.510.878
DU2—Anticipating demand for environmental products is frequently inaccurate.0.7530.008−0.4313.101.013
DU3—Difficulty in predicting customers’ future preferences for environmental products.0.803−0.003−0.7723.320.995
KMO: 0.685; Approx. Chi-Square: 250.200; df: 15; sig.: 0.000; Total Variance Explained: 66.976%
Source: Authors.
Table 3. Model fit indices.
Table 3. Model fit indices.
Variableχ2dfχ2/dfGFICFITLISRMRRMSEA
Criterion ≤5≥0.90≥0.90≥0.90≤0.08≤0.08
Model137.833711.9410.8840.9350.9170.06010.084
Table 4. Validity and reliability.
Table 4. Validity and reliability.
VariableAVECRCronbach’s Alpha
Green Innovation0.4300.7810.790
Performance0.6120.9340.880
Environmental Uncertainty0.5350.8660.744
Table 5. SEM model fit indices.
Table 5. SEM model fit indices.
Variableχ2dfχ2/dfGFICFITLISRMRRMSEA
Criterion ≤5≥0.90≥0.90≥0.90≤0.08≤0.08
Green Innovation8.03442.0080.9750.980.950.03570.086
Performance63.702252.5480.9190.9460.9220.04760.107
Environmental Uncertainty7.54180.9430.982110.04520.000
Table 6. Model regression weights.
Table 6. Model regression weights.
Analyzed PathβS.E.C.R.p
Environmental Performance<---Green Innovation0.8690.1585.636***
Economic Performance<---Green Innovation0.5570.1324.691***
*** p < 0.001, p < 0.10, ns = not significant.
Table 7. Model regression weights.
Table 7. Model regression weights.
Analyzed PathBβS.E.C.R.p
Environmental Performance<---Green Innovation0.1710.1460.0652.6210.009
Economic Performance<---Green Innovation0.2350.2120.0842.8140.005
Environmental Performance<---Environmental Uncertainty−0.553−0.3870.08−6.939***
Economic Performance<---Environmental Uncertainty−0.386−0.2860.102−3.786***
Environmental Performance<---Interaction0.1540.640.01311.474***
Economic Performance<---Interaction0.0740.3240.0174.298***
*** p < 0.001, p < 0.10, ns = not significant.
Publisher’s Note: MDPI stays neutral with regard to jurisdictional claims in published maps and institutional affiliations.

Share and Cite

MDPI and ACS Style

Meidute-Kavaliauskiene, I.; Çiğdem, Ş.; Vasilis Vasiliauskas, A.; Yıldız, B. Green Innovation in Environmental Complexity: The Implication of Open Innovation. J. Open Innov. Technol. Mark. Complex. 2021, 7, 107. https://doi.org/10.3390/joitmc7020107

AMA Style

Meidute-Kavaliauskiene I, Çiğdem Ş, Vasilis Vasiliauskas A, Yıldız B. Green Innovation in Environmental Complexity: The Implication of Open Innovation. Journal of Open Innovation: Technology, Market, and Complexity. 2021; 7(2):107. https://doi.org/10.3390/joitmc7020107

Chicago/Turabian Style

Meidute-Kavaliauskiene, Ieva, Şemsettin Çiğdem, Aidas Vasilis Vasiliauskas, and Bülent Yıldız. 2021. "Green Innovation in Environmental Complexity: The Implication of Open Innovation" Journal of Open Innovation: Technology, Market, and Complexity 7, no. 2: 107. https://doi.org/10.3390/joitmc7020107

APA Style

Meidute-Kavaliauskiene, I., Çiğdem, Ş., Vasilis Vasiliauskas, A., & Yıldız, B. (2021). Green Innovation in Environmental Complexity: The Implication of Open Innovation. Journal of Open Innovation: Technology, Market, and Complexity, 7(2), 107. https://doi.org/10.3390/joitmc7020107

Article Metrics

Back to TopTop