Social-Media Analysis for Disaster Prevention: Forest Fire in Artenara and Valleseco, Canary Islands
Abstract
1. Introduction
- RQ1.
- Do Canarian authorities use messages in order to prevent future natural disasters?
- RQ2.
- Which digital-communication strategy have the Canarian authorities establish to manage the disaster?
2. Theoretical Background
2.1. Natural Disasters, Big Data, and Social Media
2.2. Geographical Context
2.3. Tourism on the Canary Islands
2.4. Summer 2019 Fires
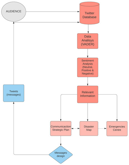
3. Materials and Methods
- -
- Union metrics: This tool measures the reach of messages posted on Twitter by users, and the engagement that they generate among followers. It is a marketing tool made to help departments improve their knowledge of their competitors. In this case, it was useful in knowing the actual reach of the analyzed accounts.
- -
- Twlets: This tool works as a Google Chrome widget and allows for the download of Twitter posts through a Python script. In addition, it measures and analyzes the sentiment through the VADER algorithm, a model developed by Hutto and Gilbert [65]: “a simple rule-based model for general sentiment analysis, and compare its effectiveness to eleven typical state-of-practice benchmarks including LIWC, ANEW, the General Inquirer, SentiWordNet, and machine-learning-oriented techniques relying on naive Bayes, maximum-entropy, and support-vector-machine (SVM) algorithms”. VADER consists of qualitative and quantitative methods.
- @avtorresp: verified user of Ángel Víctor Torres, president of the Canary Islands;
- @GranCanariaCab: verified official account of the governing body of the island of Gran Canaria;
- @ProteCivilLPA: official account of the Association of Civil Protection Volunteers of Las Palmas de Gran Canaria;
- @UMEGob: official profile of the Military Emergency Unit of the Armed Forces;
- @DgCanarias: official Twitter account of the Spanish Government delegation on the Canary Islands;
- @BomberosLPA: official account of the Fire and Rescue Service of Las Palmas de Gran Canaria;
- @012GobCan: Citizen Assistance Service of the Government of the Canary Islands; and
- @112Canarias: official profile of information of the Security and Emergency Department of the Canary Islands Government.
4. Results
5. Discussion: Open Innovation, Risk Management, and Communication Planning
6. Conclusions
- The management of social media during an emergency must prioritize informative messages using data available to the authorities to anticipate the development of a disaster and warn citizens.
- On the basis of transparency, the temptation to post excessively should not exist in order to avoid unnecessary information, and there must be a distinction between technical and service information. Messages must be useful for the followers and reflect information and prevention.
- Authorities must convert the enormous amount of data available into clear and direct language mainly accompanied by audiovisual elements that make the information comprehensible to all audiences. That is, transforming big-data language into information that citizens understand.
- Through their messages, authorities can either generate prudence or transfer fear to the citizens. They must choose the strategy according to the moment, so that messages can be transmitted in accordance with it.
- It is essential to adapt communication in social media to the type of user, which is why it is necessary to have knowledge of the average follower. In this way, a user of social media is a content generator, which implies the ability of intervention and interaction with the sender by the authorities.
- Analysis of Twitter databases is a unique opportunity for early care centers of disasters to map crises in real time, from their origins to the subsequent analysis of the impact of catastrophic events.
- Public administrations must face the cultural change that implies the implantation of social networks as a basic tool of communication with their stakeholders, that is, civil authorities must be prepared to face open innovation processes.
Author Contributions
Funding
Conflicts of Interest
References
- Spiegel, P. Differences in World Responses to Natural Disasters and Complex Emergencies. JAMA 2005, 293, 1915–1918. [Google Scholar] [CrossRef] [PubMed]
- Scandone, R.; Giacomelli, L.; Gasparini, P. Mount Vesuvius: 2000 years of volcanological observations. J. Volcanol. Geotherm. Res. 1993, 58, 5–25. [Google Scholar] [CrossRef]
- Rosi, M.; Principe, C.; Vecci, R. The 1631 Vesuvius eruption. A reconstruction based on historical and stratigraphical data. J. Volcanol. Geotherm. Res. 1993, 58, 151–182. [Google Scholar] [CrossRef]
- Solares, J.M.M. El Terremoto de Lisboa de 1 de noviembre de 1755. Física Tierra 2017, 29, 47. [Google Scholar] [CrossRef]
- Thomas, G.; Morgan-Witts, M. The San Francisco Earthquake: A Minute-by-Minute Account of the 1906 Disaster; Open Road Media: New York, NY, USA, 2014; 352p. [Google Scholar]
- Turner, M.G.; Hargrove, W.W.; Gardner, R.H.; Romme, W.H. Effects of fire on landscape heterogeneity in Yellowstone National Park, Wyoming. J. Veg. Sci. 1994, 5, 731–742. [Google Scholar] [CrossRef]
- Chatenoux, B.; Peduzzi, P. Impacts from the 2004 Indian Ocean Tsunami: Analysing the potential protecting role of environmental features. Nat. Hazards 2007, 40, 289–304. [Google Scholar] [CrossRef]
- Bilham, R.G. Lessons from the Haiti earthquake. Nature 2010, 463, 878–879. [Google Scholar] [CrossRef]
- Nolan, R.H.; Boer, M.M.; Collins, L.; De Dios, V.R.; Clarke, H.; Jenkins, M.E.; Kenny, B.; Bradstock, R.A. Causes and consequences of eastern Australia’s 2019–20 season of mega-fires. Glob. Chang. Biol. 2020, 26, 1039–1041. [Google Scholar] [CrossRef]
- Donato, F.D.; Michelozzi, P. Climate change, extreme weather events and health effects. In The Mediterranean Sea: Its History and Present Challenges; Springer: Dordrecht, The Netherlands, 2014. [Google Scholar]
- Easterling, D.R. Climate Extremes: Observations, Modeling, and Impacts. Science 2000, 289, 2068–2074. [Google Scholar] [CrossRef]
- Mirza, M.M.Q. Climate change and extreme weather events: Can developing countries adapt? Clim. Policy 2003, 3, 233–248. [Google Scholar] [CrossRef]
- Luber, G.; McGeehin, M. Climate Change and Extreme Heat Events. Am. J. Prev. Med. 2008, 35, 429–435. [Google Scholar] [CrossRef] [PubMed]
- Van Aalst, M.K. The impacts of climate change on the risk of natural disasters Maarten K. van Aalst Climate Specialist, Red Cross/Red Crescent Centre on Climate Change and Disaster Preparedness, Netherlands. Disasters 2006, 30, 5–18. [Google Scholar] [CrossRef] [PubMed]
- Banholzer, S.; Kossin, J.P.; Donner, S.D. The Impact of Climate Change on Natural Disasters. In Reducing Disaster: Early Warning Systems for Climate Change; Springer Science and Business Media LLC: Berlin/Heidelberg, Germany, 2014; pp. 21–49. [Google Scholar]
- Barnett, J.; Adger, W.N. Climate change, human security and violent conflict. Political Geogr. 2007, 26, 639–655. [Google Scholar] [CrossRef]
- Feldpausch-Parker, A.M.; O’Byrne, M.; Endres, D.; Peterson, T.R. The Adventures of Carbon Bond: Using a melodramatic game to explain CCS as a mitigation strategy for climate change. Greenh. Gases Sci. Technol. 2013, 3, 21–29. [Google Scholar] [CrossRef]
- Anderson, A.A. Effects of Social Media Use on Climate Change Opinion, Knowledge, and Behavior. In Oxford Research Encyclopedia of Climate Science; Oxford University Press: Oxford, UK, 2017. [Google Scholar] [CrossRef]
- Tandoc, E.C.; Eng, N.; Tandoc, E.C.; Eng, N. Climate Change Communication on Facebook, Twitter, Sina Weibo, and Other Social Media Platforms. In Oxford Research Encyclopedia of Climate Science; Oxford University Press: Oxford, UK, 2017. [Google Scholar] [CrossRef]
- Careaga, M.R. Interacción en Twitter ante el periodismo televisivo de catástrofe: El caso “Incendios Forestales” en Chile. Rev ComHumanitas 2017, 8, 116–136. [Google Scholar]
- Kim, J.; Hastak, M. Social network analysis: Characteristics of online social networks after a disaster. Int. J. Inf. Manag. 2018, 38, 86–96. [Google Scholar] [CrossRef]
- Houston, J.B.; Hawthorne, J.; Perreault, M.F.; Park, E.H.; Hode, M.G.; Halliwell, M.R.; McGowen, S.E.T.; Davis, R.; Vaid, S.; McElderry, J.A.; et al. Social media and disasters: A functional framework for social media use in disaster planning, response, and research. Disasters 2014, 39, 1–22. [Google Scholar] [CrossRef]
- Weinberg, B.D.; Pehlivan, E. Social spending: Managing the social media mix. Bus. Horiz. 2011, 54, 275–282. [Google Scholar] [CrossRef]
- Edmond, M. All platforms considered: Contemporary radio and transmedia engagement. New Media Soc. 2014, 17, 1566–1582. [Google Scholar] [CrossRef]
- Graham, M.; Avery, E.J.; Park, S. The role of social media in local government crisis communications. Public Relat. Rev. 2015, 41, 386–394. [Google Scholar] [CrossRef]
- Beneito-Montagut, R.; Anson, S.; Shaw, D.; Brewster, C. Governmental social media use for emergency communication. In Proceedings of the ISCRAM 2013 Conference Proceedings of the 10th International Conference on Information Systems for Crisis Response and Management, Baden-Baden, Germany, 12–15 May 2013. [Google Scholar]
- Bratu, S. The critical role of social media in crisis communication. Linguist. Philos. Investig. 2016, 15, 232–238. [Google Scholar]
- Alexander, D.E. Social Media in Disaster Risk Reduction and Crisis Management. Sci. Eng. Ethics 2014, 20, 717–733. [Google Scholar] [CrossRef] [PubMed]
- Jena, P.P.; Chatterjee, C.; Pradhan, G.; Mishra, A. Are recent frequent high floods in Mahanadi basin in eastern India due to increase in extreme rainfalls? J. Hydrol. 2014, 517, 847–862. [Google Scholar] [CrossRef]
- Geng, S.; Zhou, Q.; Li, M.; Song, D.; Wen, Y. Spatial–temporal differences in disaster perception and response among new media users and the influence factors: A case study of the Shouguang Flood in Shandong province. Nat. Hazards 2020. [Google Scholar] [CrossRef]
- Palmieri, R.; Giglio, C. Using social network analysis for a comparison of informal learning in three Asian-American student conferences. In Proceedings of the International Conference on New Horizons in Education, Barcelona, Spain, 10–12 June 2015. [Google Scholar]
- Palmieri, R.; Giglio, C. Informal learning in online social network environments: An evidence from an academic community on facebook. In Proceedings of the International Conference on New Horizons in Education, Barcelona, Spain, 10–12 June 2015. [Google Scholar]
- Earle, P.S.; Bowden, D.C.; Guy, M. Twitter earthquake detection: Earthquake monitoring in a social world. Ann Geophys. 2011, 54, 6. [Google Scholar] [CrossRef]
- Landwehr, P.M.; Carley, K.M. Social Media in Disaster Relief. In Studies in Big Data; Springer Science and Business Media LLC: Berlin/Heidelberg, Germany, 2014; pp. 225–257. [Google Scholar]
- Blum, J.R.; Eichhorn, A.; Smith, S.; Sterle-Contala, M.; Cooperstock, J.R. Real-time emergency response: Improved management of real-time information during crisis situations. J. Multimodal User Interfaces 2014, 3, 161–173. [Google Scholar] [CrossRef]
- Vieweg, S.; Hughes, A.L.; Starbird, K.; Palen, L. Microblogging during two natural hazards events: What twitter may contribute to situational awareness. In Proceedings of the Conference on Human Factors in Computing Systems–Proceedings, Vancouver, BC, Canada, 4 May 2011; pp. 1079–1088. [Google Scholar]
- Acar, A.; Muraki, Y. Twitter for crisis communication: Lessons learned from Japan’s tsunami disaster. Int. J. Web Based Communities 2011, 7, 392. [Google Scholar] [CrossRef]
- Lin, X.; Spence, P.R.; Sellnow, T.L.; Lachlan, K.A. Crisis communication, learning and responding: Best practices in social media. Comput. Hum. Behav. 2016, 65, 601–605. [Google Scholar] [CrossRef]
- Jimenez-Marquez, J.L.; Gonzalez-Carrasco, I.; Lopez-Cuadrado, J.L.; Ruiz-Mezcua, B. Towards a big data framework for analyzing social media content. Int. J. Inf. Manag. 2019, 44, 1–12. [Google Scholar] [CrossRef]
- Ghani, N.A.; Hamid, S.; Hashem, I.A.T.; Ahmed, E. Social media big data analytics: A survey. Comput. Hum. Behav. 2019, 101, 417–428. [Google Scholar] [CrossRef]
- Dahal, L.; Idris, M.S.; Bravo, V. “It helped us, and it hurt us” The role of social media in shaping agency and action among youth in post-disaster Nepal. J. Contingencies Crisis Manag. 2020. [Google Scholar] [CrossRef]
- Martínez–Álvarez, F.; Morales-Esteban, A. Big data and natural disasters: New approaches for spatial and temporal massive data analysis. Comput. Geosci. 2019, 129, 38–39. [Google Scholar] [CrossRef]
- Restrepo-Estrada, C.; de Andrade, S.C.; Abe, N.; Fava, M.C.; Mendiondo, E.M.; de Albuquerque, J.P. Geo-social media as a proxy for hydrometeorological data for streamflow estimation and to improve flood monitoring. Comput. Geosci. 2018, 111, 148–158. [Google Scholar] [CrossRef]
- Wang, Z.; Ye, X. Social media analytics for natural disaster management. Int. J. Geogr. Inf. Sci. 2018, 32, 49–72. [Google Scholar] [CrossRef]
- Pourebrahim, N.; Sultana, S.; Edwards, J.; Gochanour, A.; Mohanty, S. Understanding communication dynamics on Twitter during natural disasters: A case study of Hurricane Sandy. Int. J. Disaster Risk Reduct. 2019, 37, 101176. [Google Scholar] [CrossRef]
- Kim, J.; Bae, J.; Hastak, M. Emergency information diffusion on online social media during storm Cindy in U.S. Int. J. Inf. Manag. 2018, 40, 153–165. [Google Scholar] [CrossRef]
- Ukkusuri, S.V.; Zhan, X.; Sadri, A.M.; Ye, Q. Use of Social Media Data to Explore Crisis Informatics. Transp. Res. Rec. J. Transp. Res. Board 2014, 2459, 110–118. [Google Scholar] [CrossRef]
- Wang, Z.; Lam, N.S.; Obradovich, N.; Ye, X. Are vulnerable communities digitally left behind in social responses to natural disasters? An evidence from Hurricane Sandy with Twitter data. Appl. Geogr. 2019, 108, 1–8. [Google Scholar] [CrossRef]
- Kavota, J.K.; Kamdjoug, J.R.K.; Wamba, S.F. Social media and disaster management: Case of the north and south Kivu regions in the Democratic Republic of the Congo. Int. J. Inf. Manag. 2020, 52, 102068. [Google Scholar] [CrossRef]
- Yang, Y.; Zhang, C.; Fan, C.; Yao, W.; Huang, R.; Mostafavi, A. Exploring the emergence of influential users on social media during natural disasters. Int. J. Disaster Risk Reduct. 2019, 38, 101204. [Google Scholar] [CrossRef]
- Hernandez-Suarez, A.; Sanchez-Perez, G.; Toscano-Medina, K.; Perez-Meana, H.; Portillo-Portillo, J.; Villalba, L.J.G.; Villalba, L.J.G. Using Twitter Data to Monitor Natural Disaster Social Dynamics: A Recurrent Neural Network Approach with Word Embeddings and Kernel Density Estimation. Sensors 2019, 19, 1746. [Google Scholar] [CrossRef] [PubMed]
- Ye, X.; Wei, X. Multi-Dimensional Analysis of El Niño on Twitter: Spatial, Social, Temporal, and Semantic Perspectives. ISPRS Int. J. Geo-Inf. 2019, 8, 436. [Google Scholar] [CrossRef]
- Kemavuthanon, K.; Uchida, O. Integrated Question-Answering System for Natural Disaster Domains Based on Social Media Messages Posted at the Time of Disaster. Information 2020, 11, 456. [Google Scholar] [CrossRef]
- Howe, J. The Rise of Crowdsourcing. Wired Magazine. Available online: https://www.wired.com/2006/06/crowds/ (accessed on 18 November 2020).
- Cachia, R.; Compañó, R.; Da Costa, O. Grasping the potential of online social networks for foresight. Technol. Forecast. Soc. Chang. 2007, 74, 1179–1203. [Google Scholar] [CrossRef]
- Mount, M.; Martinez, M.G. Social Media: A Tool for Open Innovation. Calif. Manag. Rev. 2014, 56, 124–143. [Google Scholar] [CrossRef]
- Yun, J.J.; Zhao, X.; Jung, K.; Yigitcanlar, T. The Culture for Open Innovation Dynamics. Sustainability 2020, 12, 5076. [Google Scholar] [CrossRef]
- Yun, J.J.; Zhao, X.; Park, K.; Shi, L. Sustainability Condition of Open Innovation: Dynamic Growth of Alibaba from SME to Large Enterprise. Sustainability 2020, 12, 4379. [Google Scholar] [CrossRef]
- Yun, J.J.; Liu, Z. Micro- and Macro-Dynamics of Open Innovation with a Quadruple-Helix Model. Sustainability 2019, 11, 3301. [Google Scholar] [CrossRef]
- Bianchi, R.V. The Contested Landscapes of World Heritage on a Tourist Island: The case of Garajonay National Park, La Gomera. Int. J. Herit. Stud. 2002, 8, 81–97. [Google Scholar] [CrossRef]
- Scherrer, P.; Alonso, A.; Sheridan, L. Expanding the destination image: Wine tourism in the Canary Islands. Int. J. Tour. Res. 2009, 11, 451–463. [Google Scholar] [CrossRef]
- Exceltur. Impactur Canarias 2018. 2019. Available online: https://www.exceltur.org/wp-content/uploads/2019/12/IMPACTUR-Canarias-2018.pdf (accessed on 29 November 2020).
- MAPA. Estadísticas de Incendios Forestales. 2020. Available online: https://www.mapa.gob.es/es/desarrollo-rural/estadisticas/Incendios_default.aspx (accessed on 12 June 2020).
- Ahora, C. El Cabildo de Gran Canaria Valora en 2.5 Millones de Euros los Daños de los Incendios del Verano y Valora los de Tasarte. Eldiario.es. 2020. Available online: https://www.eldiario.es/canariasahora/agricola/subvenciones_y_ayudas/gran-canaria-valoracion-agricolas-tasarte_1_1040831.html (accessed on 15 August 2020).
- Hutto, C.J.; Gilbert, E. VADER: A parsimonious rule-based model for sentiment analysis of social media text. In Proceedings of the 8th International Conference on Weblogs and Social Media, Ann Arbor, MI, USA, 1–4 June 2014. [Google Scholar]
- Wimmer, R.D.; Dominick, J.R. La Investigación Científica de los Medios de Comunicación: Una Introducción a sus Métodos; Editorial Bosch: Barcelona, Spain, 1996. [Google Scholar]
- Cristòfol, F.J.; de-San-Eugenio-Vela, J.; Paniagua-Rojano, F. Active listening in the management of crisis communication: Case study of the 2017 terrorist attack in Barcelona. Commun. Soc. 2020, 33, 61–74. [Google Scholar] [CrossRef]
- Von Hippel, E. Lead Users: A Source of Novel Product Concepts. Manag. Sci. 1986, 32, 791–805. [Google Scholar] [CrossRef]








| The Netherlands | 235,400 |
| Spain | 628,000 |
| United Kingdom | 759,400 |
| Germany | 852,900 |
| Nordic countries | 940,600 |
| Other countries | 772,713 |
| Total | 4,189,013 |
| Categories | Subcategories |
|---|---|
| Date | Date of posting of tweets between 17 August and 26 September 2019. |
| Language | Spanish, English, other. |
| Content: type of message |
|
| Qualifier: Sentiment conveyed through the message |
|
| Attached |
|
| Account | Potential Reach | Related Posted Tweets |
|---|---|---|
| @avtorresp | 97.428 | 6 |
| @GranCanariasCab | 126.254 | 132 |
| @ProteCivilLPA | 18.889 | 14 |
| @UMEgob | 183.381 | 39 |
| @DgCanarias | 41.148 | 21 |
| @BomberosLPA | 236.532 | 38 |
| @012GobCan | 144.284 | 5 |
| @112canarias | 279.386 | 203 |
| Total: 458 |
| Total | % | |
|---|---|---|
| Fire | 75 | 16.4 |
| #IFValleseco | 184 | 40.2 |
| #IFArtenara | 27 | 5.9 |
| Prevention | 2 | 0.4 |
| Preventing | 1 | 0.2 |
Publisher’s Note: MDPI stays neutral with regard to jurisdictional claims in published maps and institutional affiliations. |
© 2020 by the authors. Licensee MDPI, Basel, Switzerland. This article is an open access article distributed under the terms and conditions of the Creative Commons Attribution (CC BY) license (http://creativecommons.org/licenses/by/4.0/).
Share and Cite
Zamarreño-Aramendia, G.; Cristòfol, F.J.; de-San-Eugenio-Vela, J.; Ginesta, X. Social-Media Analysis for Disaster Prevention: Forest Fire in Artenara and Valleseco, Canary Islands. J. Open Innov. Technol. Mark. Complex. 2020, 6, 169. https://doi.org/10.3390/joitmc6040169
Zamarreño-Aramendia G, Cristòfol FJ, de-San-Eugenio-Vela J, Ginesta X. Social-Media Analysis for Disaster Prevention: Forest Fire in Artenara and Valleseco, Canary Islands. Journal of Open Innovation: Technology, Market, and Complexity. 2020; 6(4):169. https://doi.org/10.3390/joitmc6040169
Chicago/Turabian StyleZamarreño-Aramendia, Gorka, F. J. Cristòfol, Jordi de-San-Eugenio-Vela, and Xavier Ginesta. 2020. "Social-Media Analysis for Disaster Prevention: Forest Fire in Artenara and Valleseco, Canary Islands" Journal of Open Innovation: Technology, Market, and Complexity 6, no. 4: 169. https://doi.org/10.3390/joitmc6040169
APA StyleZamarreño-Aramendia, G., Cristòfol, F. J., de-San-Eugenio-Vela, J., & Ginesta, X. (2020). Social-Media Analysis for Disaster Prevention: Forest Fire in Artenara and Valleseco, Canary Islands. Journal of Open Innovation: Technology, Market, and Complexity, 6(4), 169. https://doi.org/10.3390/joitmc6040169
