Next Article in Journal
Blockchain Technology Application for Value-Added Tax Systems
Next Article in Special Issue
The Role of Multi-Actor Engagement
Previous Article in Journal
Configuring the Drivers and Carriers of Process Innovation in Manufacturing Organizations
Previous Article in Special Issue
Inbound and Outbound Practices of Open Innovation and Eco-Innovation: Contrasting Bioeconomy and Non-Bioeconomy Firms
 
 
Font Type:
Arial Georgia Verdana
Font Size:
Aa Aa Aa
Line Spacing:
Column Width:
Background:
Article

Innovative CRM and Performance of SMEs: The Moderating Role of Relational Capital

by
Nagwan AlQershi
1,
Sany Sanuri Mohd Mokhtar
2,* and
Zakaria Bin Abas
2
1
Faculty of Technology Management and Business, University Tun Hussein Onn Malaysia, Johor 86400, Malaysia
2
College of Business, University Utara Malaysia, Kedah 06010, Malaysia
*
Author to whom correspondence should be addressed.
J. Open Innov. Technol. Mark. Complex. 2020, 6(4), 155; https://doi.org/10.3390/joitmc6040155
Submission received: 2 September 2020 / Revised: 27 October 2020 / Accepted: 27 October 2020 / Published: 18 November 2020
(This article belongs to the Special Issue Open Innovation in Micro, Small and Medium-Sized Enterprises)

Abstract

Customer Relationship Management (CRM) is more than an information tool and plays a critical role in small and medium enterprises (SMEs). The present study explored the moderating effect of relational capital (RC) on the relationship between CRM dimensions and the performance of 284 Yemeni manufacturing SMEs. Partial Least Squares-Structural Equation Modelling (PLS-SEM) was used to test the study’s hypotheses. Results indicate that only three of the CRM dimensions have a significant effect on performance. The moderating effects of relational capital on this relationship were also examined and were found to be significant for only two CRM dimensions: technology-based CRM and CRM organization. Key customer focus and CRM knowledge management had no effect. The findings of this study offer important insights for owners and managers of SMEs, researchers, and policymakers to further understand the effects of relational capital and CRM on SMEs’ performance. SMEs should be encouraged to develop their CRM and relational capital to improve their performance.

1. Introduction

CRM is an enterprise approach that understands and impacts customer behaviour through effective interactions with them for the purpose of enhancing customer attraction, retention, loyalty and, ultimately, customer profitability [1,2,3]. CRM is important for top management to deliver the vision and CRM strategy to their employees [4,5].
This interaction between the organization and its employees is also important to ensure the CRM process can be successful in achieving the objectives and enhancing organizational performance [1,6]. The success of CRM implementation can increase customer satisfaction and the retaining ratio and also increase employee satisfaction and subsequently improve company performance [7,8].
In addition, several quantitative studies on CRM have explored its function and influence in specific sectors in developed countries. However, it remains to examine and confirm the applicability of the concept of CRM specifically in manufacturing industries and in developing countries [9,10]. Emerging markets may exhibit different characteristics.
In another scenario, SMEs are major participants in economic development in both advanced and developing countries and are at the centre of growth in both [11,12]. They encourage economic growth by providing employment opportunities for rural and urban people, enabling flexibility and enhancing innovative practices through entrepreneurship, and increasing international trade through diversification of economic activities. Their role in income generation and the economic growth of developing countries is especially important [13,14,15,16].
According to Al Montaser [17], the Yemeni economy largely consists of small and medium enterprises, with SMEs accounting for 20.9% of the country’s manufacturing sector [18]. Meanwhile, in Kuwait, 90% of the private employment is attributed to SMEs, and in Egypt SMEs constitute over 95% [19]. Generally speaking, the data from the Arab countries show that SMEs account for 90% of the total firms. In fact, the majority of countries around the globe reported that SMEs provide 40–80% of employment. SMEs contribute significantly to GDP; for example, 59% in Palestine, 77% in Algeria, and 25% in Saudi Arabia [20].
Yemen is one of the least-developed nations in the region, and the unemployment rate reached 12.81% in 2019 [21]. It is important to note that SMEs perform a crucial function in the economies of all countries by making jobs available and acting as suppliers for larger enterprises. From a survey conducted in 2018, SMEs in Yemen were considered as the solution to economic problems such as worsening unemployment and poverty among the population [22,23].
In addition, there is little literature on integrated models for the performance of Yemeni manufacturing SMEs [18,24,25,26,27] found that existing studies do not provide adequate inputs into the development of a common global understanding of CRM outcomes [28,29,30,31] argued that a well-integrated framework for developing a CRM model through empirical studies and research is still needed, and four dimensions of CRM have been identified: CRM organization (CRMO), key customer focus (KCF), technology-based CRM (TCM), and CRM knowledge management (KM). However, an integrated mechanism to show how CRM leads to performance outcomes remains an unresolved problem, and further studies are required. According to meta-analyses conducted by Madhovi and Dhliwayo, [32] and Nam, Lee and Lee [33] the relationship between CRM and performance is robust, although others have found only negative implications [27,34,35,36]. Results suggest that additional moderators should be assessed in future studies.
A few studies on relational capital in Yemeni and Arab manufacturing industries do exist; for example, Sharabati, Jawad and Bontis [37] explored a broad domain of firm- or industry-specific processes pertinent to RC, although their findings remain disconnected [38]. In the field of human resources, various suggestions for creating and validating a new theoretical model have been proposed [39,40]. Meanwhile, several authors remain sceptical about the function, nature, and role of the RC concept [39].
However, there is limited evidence on how the impact of CRM dimensions on SMEs’ performance is affected by relational capital in Middle Eastern countries. This study aims to examine the joint influence of CRM dimensions and relational capital on SEMs’ performance in Yemen. It concentrates on two questions:
Research Question 1.
How do CRM dimensions impact SMEs’ performance?
Research Question 2.
How does RC moderate these relationships?
Finally, the findings of this study will be useful to policymakers, researchers, and managers. In particular, they provide current knowledge of the effect of CRM dimensions, RC and SMEs’ performance, contributing to the literature on performance and the firm-based view.

2. Research Objectives

The research objectives are developed from the research questions, as follows:
  • To examine the relationship between the CRM dimensions (TCM, KM, CRMO and KCF) and the performance of Yemen’s SMEs.
  • To examine the moderating effect of relational capital on the relationship between CRM dimensions (TCM, KM, CRMO and KCF) and the performance of Yemen’s SMEs.

3. Literature Review

3.1. CRM and Performance

Technology has been found to enhance long-term relationships with customers if customer data is utilized efficiently. More specifically, customer data can be obtained at different points, mainly when a contact is made with the customer, such as the point-of-sale, customer service interaction, and during their inquiries [40]. The main objective of the CRM technological solution is to track, capture, and analyze customers’ interactions and transactions over time [41].
In line with the above discussion, CRM technology is a key factor which influences SMEs and leads to superiority over competitors. To achieve better performance, enterprises should pay attention to markets and customers [29,42]. CRM is also a useful tool to assist an enterprise in enhancing its relationship with customers and in attaining higher performance [43]. CRM technology is information technology that is deployed for better management of customer relationships [44,45]. It includes front-office applications that may support sales, marketing and services, and data storage, as well as back-office applications that may integrate and analyze data about customers.
Abdullateef, Mokhtar and Yusoff [46] and Chang, Park and Chaiy [47] found a significant relationship between technology-based CRM and performance. According to [48], previous studies have discussed the impact of technology on CRM projects through its capability in collecting, analyzing, storing, and sharing both potential and current customers’ information in ways that greatly enhance employees’ ability in responding to the needs and requests of individual customers, therefore leading to better ways of attracting and retaining customers [43,49,50].
However, technology-based CRM systems result in an increase in process, product, marketing, and administrative activities and service organizations’ capabilities [51]. The organization should have inbuilt mechanisms for customer management systems, customer satisfaction tracking, and a proper reward system. The entire organization consists of the people, process, and technology, and in CRM all are harmonized to provide superior customer satisfaction and develop profitable relationships. Based on previous studies, the present study hypothesizes as follows:
Hypothesis 1a (H1a).
There is a significant relationship between key customer focus and manufacturing SME performance in Yemen.
Hypothesis 1b (H1b).
There is a significant relationship between CRM organization and manufacturing SME performance in Yemen.
Hypothesis 1c (H1c).
There is a significant relationship between CRM knowledge management and manufacturing SME performance in Yemen.
Hypothesis 1d (H1d).
There is a significant relationship between technology-based CRM and manufacturing SME performance in Yemen.

3.2. The Moderation Effect of RC

Relational capital (RC) refers to the ability of an organization to interact with a wide range of external stakeholders (such as customers, suppliers, competitors, and trade and industry associations) as well as the knowledge embedded in these relationships [52]. In business and marketing research, RC has increasingly become a significant area of study [53,54] described it as a major type of capital that supports competitive advantage. However, the majority of organizations suffer from the opportunistic actions of their partners that lead to increased transaction costs.
In addition, several studies indicate that customers’ collaboration may lead to enhanced product development efficiency and reduced new product launch time [55,56]. New product development requires customer participation to provide and test innovative ideas and to create successful products in SMEs [57,58].
Following a similar line of argument, collaboration with suppliers can furnish invaluable information concerning new or alternative technologies that positively affect product/process innovation [59,60,61], the level of product novelty [62] and the turnover produced from products that are new and enhanced [52]. Viewed from the relational capital perspective, SMEs need to obtain knowledge from customers and develop relational capital with ease. Knowledge from customers in terms of their associations and connections is also invaluable for optimal performance.
The moderation influence indicates that the moderator variable may weaken or strengthen the relationship between the independent and dependent variables [63]. The possible moderating effect of RC on the relationship between the variables and performance is supported by the literature [64]. Relational capital refers to the ability of an organization to interact with a wide range of external stakeholders (such as customers, suppliers, competitors, and trade and industry associations) as well as the knowledge embedded in these relationships [38].
Kamukama [65] referred to RC as the value of a company’s external relationships with the organizations and individuals with whom it does business. It is knowledge embedded in the marketing channels and customer relationships that an organization develops through the course of conducting business [66,67,68,69]. In the same way, [70] identified RC as an intangible asset that is based on developing, nurturing and maintaining high-quality relationships with any organization, individual, or group that influences its business position in the market.
As mentioned above, RC can play an important role as a moderator variable. For instance, Muhammad [64] investigated this relationship and suggested a moderating effect of relational capital on factors affecting performance. Previous studies have also examined the relationship between CRM and performance [27,34,35,36], but with different results and lack of consistency.
In addition, many studies which examined the CRM and performance relationship have led to polemic results between significant relationships [44,67] or not significant relationships [35,68]. Accordingly, moderator variables are typically added where results show differences in weak or strong relationships between a foreteller and a norm variable; this clears the values of the circumstances that weaken or strengthen the relationship [63]. It is appropriate to add a moderating variable in order to resolve the inconsistent findings concerning the relationship between CRM and SME performance. Based on the discussion above, the present study hypothesizes the impact of relational capital as follows:
Hypothesis 2a (H2a).
Relational capital moderates the relationship between key customer focus and manufacturing SME performance in Yemen.
Hypothesis 2b (H2b).
Relational capital moderates the relationship between CRM organization and manufacturing SME performance in Yemen.
Hypothesis 2c (H2c).
Relational capital moderates the relationship between CRM knowledge management and manufacturing SME performance in Yemen.
Hypothesis 2d (H2d).
Relational capital moderates the relationship between technology-based CRM and manufacturing SME performance in Yemen.
The theoretical framework of the current study there is one independent variables, namely, CRM; one moderating variable, namely, relational capital; and one dependent variable, namely, SME performance, as shown in Figure 1.

4. Research Method

4.1. Study Population

The present study employs a sampling method to obtain data and make inferences from the whole target population. The study’s target population is Yemeni manufacturing SMEs. The study’s population frame is taken from the 2017 Directory of Small and Medium Manufacturing Companies [18] that currently lists 1441 manufacturers.

4.2. Sampling Size

From the total of 1441 SMEs, the sample size table of Krejcie and Morgan [71] was applied; as the population increases, the sample size increases at a diminishing rate and remains constant at 307 when the population is between 1400 and 1500. For this study, to ensure the minimum response number of 307 cases, and taking into account that the survey method has a poor response rate, a total of 475 questionnaires was distributed to owners. This took into consideration that the larger the study sample, the more the results can be generalized to the target population. The selected sampling method enables the gathering of accurate information from the population concerning CRM, RC, and performance [72].

4.3. Sampling Technique

This study employed the stratified random sampling design, where the population was divided into sub-groups/strata prior to obtaining random samples from each stratum proportional to the population. The participants of each stratum have specific attributes and characteristics. The stratification was conducted because it is an efficient sampling design and is suitable in cases when different information is obtained from different strata in one single population pool [73].
This choice was made because of the different structure and management of the two types of enterprises (small and medium) [74]. More specifically, in proportionate stratified random sampling, the size of the sample of each stratum should be proportional to the stratum population when related to the whole population. Stratification provides more information for a given sample size [73].
The simple random sampling technique is popular as each member of the population has an equal and independent chance of being selected [75]. Following the use of proportionate stratified sampling to select the number of firms for each category of SME, random sampling was used to select the final sample. The complete list of SMEs was entered in SPSS and a random number list generated which was finally used for administering the questionnaires.

4.4. Data Collection Procedures

Primary data was collected from the owners of Yemeni manufacturing SMEs using a survey questionnaire. The administration of the questionnaire copies must be effective and organized in order to heighten the response rate [76], and as such, self-administration of the questionnaire was adopted, where responses were recorded on a numerical scale.
In addition, questionnaire administration calls for the consideration of several measures to improve the response rate, and this is quite significant as a low rate of response could lead to biased or un generalizable findings [77]. The response rate is described as the percentage of respondents that return the questionnaires, while the quality of responses is the level of data completeness and usefulness.
Sekaran and Bougie [73] presented different procedures for delivering a questionnaire in order to increase the level of the respondents’ interest, and these include the questionnaire’s attractiveness, precision, and professionalism. In addition, complex wording and long sentences must be avoided, with the items conforming to the scope and objectives of the study. A 20-day period was provided to the respondents for questionnaire completion, after which non-response was followed by visits, reminders, and phone calls to maximize the rate of response [78].
All 475 firms in the sample were approached and the questionnaire was self-administered, with details as reported above. The researcher established a connection with the firms to sort out any ambiguities and to increase the rate of response. Data was collected over a 5-month period from all the sample units.

4.5. Response Rate

A total of 307 completed copies of the questionnaire were collected from the respondents over a period of five months and the screening exercise was completed after that. Although the researcher was asked to double-check completed copies of the questionnaire in case of missing data, 23 out of the 307 responses were discovered to have some problems and were not utilized for this study, leaving a total of 284 responses for analysis. Table 1 shows us the response rate. Table 1 summarizes the study sampling:

4.6. Measures

CRM: Measures of CRM were developed based on the research of Sin et al., [43] and comprised 17 items; RC: The 10 items that measured relational capital are mainly based on the scales of Bontis, Sharabati and Jawad [37]; Performance: This study measured a firm’s performance using 10 items based on the research of Mokhtar, Yusoff and Ahmad, Kaplan and Norton and Gupta and Govindarajan [79,80,81]. See Appendix A. Responses were made on a 5-point scale ranging from 1, strongly disagree, to 5, strongly agree.

4.7. Analysis and Results

Partial least-squares analysis (PLS-SEM) was used to examine the study framework because it is suitable for the sample size [82]. It was used to estimate the measurement and structural models [83]. A bootstrapping assessment was used to examine the significance of the constructs’ factor loadings in the measurement model and structural model [82].

4.7.1. Measurement Model

The study employed Cronbach’s α and composite reliability to estimate the reliability of the study variables; they ranged from 0.703 to 0.865 and from 0.807 to 0.894, respectively. Based on the suggestion of Fornell and Larcker [84], this study also conducted an assessment of the discriminant validity with the help of AVE; the correlations among the latent constructs were compared with the square roots of AVE [84]. Discriminant validity was also confirmed through Voorhees, Brady, Calantone and Ramirez’s [85] criterion, where indicator loadings are compared with other reflective indicators in the cross-loading table.
In other words, first, discriminant validity was confirmed using Fornell and Larcker’s [84] condition, with an AVE of 0.5 or above. Then, the square root of the AVE should exceed the correlations among the latent variables.
Following the composite reliability procedure, all the indicators with different loadings were taken into account and interpreted, similar to Cronbach’s alpha coefficients. Regardless of which particular reliability coefficient is used, internal consistency exceeding 0.70 is considered as satisfactory for an adequate model. On the other hand, values lower than 0.60 are an indicator of lack of reliability. The rule of thumb provided by Hair et al. [82] for the interpretation of the composite reliability coefficient is that the value for a specific construct has to be 0.70 or above; it is evident that the values range from 0.807 to 0.914, indicating sufficient internal consistency reliability of the measures. The measurement model’s full estimates are presented in Figure 2.
In addition to the above, discriminant validity was confirmed by conducting a comparison between the indicator loadings with cross-loadings as recommended by Henseler, Ringle and Sarstedt [86]. They explained that to achieve sufficient discriminant validity, the indicator loadings have to be higher than the cross-loadings; Table 2 presents this comparison, with all the indicator loadings higher than the cross-loadings, indicating sufficient discriminant validity.
Although Fornell-Larcker’s method has been utilized for over thirty years, it is still subject to weakness in its poor sensitivity in light of evaluating discriminant validity, calling for a suitable alternative. In particular, the method’s weakness lies in the lack of theoretical explanations, notwithstanding the significant correlations of specific items that should be realized with their constructs as well as the weak correlations with other constructs. The method fails to offer empirical evidence on the false correlation via theoretical unrelated indicators and constructs. Finally, the approach offers a criterion value rather than a statistical test [86]. Table 3 presents the Fornell-Larcker criterion of this study
In response to this issue, the heterotrait-monotrait (HTMT) ratio was introduced for the estimation of the correlation among constructs [86]. It is applicable as a practical criterion by comparing it with a pre-identified threshold, where HTMT values higher than the pre-identified threshold show a paucity in discriminant validity for the latent variables that are compared. The accurate pre-identified threshold is debatable in that some authors suggest a value of 0.85, while others selected 0.90 [86]. Table 4 presents the HTMT ratio of the variables of this study.

4.7.2. Assessment of Significance of the Structural Model

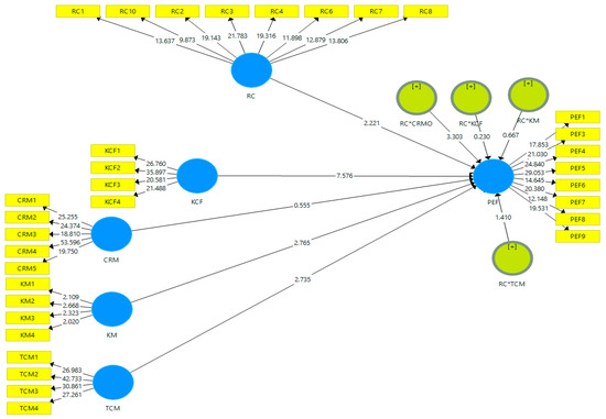
Following the determination of the measurement model’s validity, the structural model was assessed using a standard bootstrapping procedure, with 500 bootstrap samples and 284 cases to determine the significance of the path coefficients. This was conducted according to the guidelines established by [82]. The structural model’s full estimates are presented in Figure 3 and Table 5.
The direct relationships in the model of this study were examined through the PLS structural model and the findings are presented in Table 5. Results for four hypotheses can be seen in the table. Hypothesis 1a predicted a significant association between key customer focus and performance among SMEs in Yemen. Findings from the data analysis indicate that this association is a significant positive relationship (β = 0.539, t = 9.067, p < 0.001). H1a is therefore supported, which means that key customer focus influences performance and that key customer focus is very important. H1b predicted a significant positive association between CRM organization and performance. However, this hypothesis is not supported (β = −0.046, t = 0.443, p < 0.614), meaning that among SMEs in Yemen, CRM organization was not found to significantly influence performance.
H1c predicted a significant association between CRM knowledge management and performance, and the results confirmed this (β = −0.265, t = 3.152, p < 0.004). That is, H1c is supported. H1d similarly predicted a significant positive association between technology-based CRM and performance, and this association was also supported (β = 0.103, t = 1.656, p < 0.041). This can be interpreted to mean that technology-based CRM influences performance.
Finally, PLS-SEM was applied to detect and estimate the strength of the moderating effect of relational capital on the four CRM dimensions (and the performance of SMEs. RC did not moderate the KCF-performance relationship (β = −0.013, t = 0.230, p < 0.431) or the KM-performance relationship (β = 0.027, t = 0.667, p < 0.213). However, it did moderate the TCM-performance relationship (β = −0.089, t = 1.410, p < 0.040) and the CRMO-performance relationship (β = 0.284, t = 3.303, p < 0.003). That is, H2b and H2d were supported, but H2a and H2c were not. Figure 4 presented relation capital moderation algorithm, and Table 6 enumerates the results of the estimates following the application of the product indicator approach to examine the moderating effect of relational capital on the relationship between exogenous and endogenous latent constructs.

5. Discussions: Innovative CRM, Performance and Relational Capital

The CRM process is used to explore the relationship between organizations and their customers; one tangible outcome is to increase organizations’ profit by enhancing customers’ purchasing behaviour in the future. For instance, it trains and guides employees in delivering high-quality products/services that are important for promoting good customer relationships [87,88].
This study used Yemeni manufacturing SMEs as the population to investigate the effect of investigating CRM on performance. Results indicate that only three dimensions of CRM (KCF, TCM and KM) have a significant effect on SMEs’ performance [43,89], and that the fourth dimension (CRMO) does not [36]. The findings obviously presented the major effect paths and CRM’s strength for firm performance, thus offering complete and helpful information
The study has high value for both researchers and practitioners. The findings indicate that the key factors of organizations in practising customer knowledge, effective customer performance, and customer loyalty affect CRM in SMEs in Yemen. Based on these findings, the study concludes that it is important to meet customers’ needs and expectations in terms of calling, or communication via modern Internet communication. SMEs in Yemen need to provide adequate customer service to increase their performance.
Unfortunately, previous studies in Yemen, the Middle East, and the Arab world have not investigated the impact of CRM on the performance of this very important sector of the country’s economy, and the relationship between CRM and manufacturing SMEs’ performance had yet to be investigated. The present study has made an important contribution to the literature by investigating this important construct in line with one of the objectives of the study.
In line with the second research question, the study investigated the moderating effect of relational capital on the relationship between CRM and SMEs’ performance. RC is a complex construct which can be classified as the relation between firms and customers [37]. This concerned the direct relationship between CRM dimensions and SME performance in Yemen. However, based on the findings, this direct relationship may be influenced significantly or not significantly and may be improved or reduced depending on the relational capital of the firm. In other words, relational capital moderates the relationship between CRM and manufacturing firm performance. The implication of this finding is that organizations with a higher level of relational capital perform better. This moderating effect is an important contribution to the literature, as previous studies have only focused on the direct relationship [51,90,91].
The literature review found mixed results from studies of CRM and performance; these include studies by [35,36]. Based on these inconsistent findings, this study found it appropriate to introduce a moderating variable in the relationship between CRM and SME performance; it contributes by examining RC’s moderating role in the CRM dimensions relationship with the performance of SMEs in Yemen.
Indeed, to answer the research questions, we formulated the hypotheses. The result of the moderation test for the effect of relational capital on the relationship between CRM dimensions and performance indicated that relational capital significantly moderates the relationship between two CRM dimensions and performance: TCM and CRMO; it does not moderate the relationship between key customer focus and CRM knowledge management and SMEs’ performance. This is in line with previous studies; Akroush et al., [27] argued that key customer focus has an insignificant and negative relationship with organizational performance. Others studies have found mixed results [36]. Reinartz, Krafft and Hoyer [35] concluded that the CRM process-performance link is not strong. Vishnu and Kumar Gupta reported a weak and negative relationship between intellectual capital and performance [47,92,93]. The findings showed that RC did not significantly influence the key customer focus and knowledge management relationships, but did significantly influence technology-based CRM and CRM-organization relationships with performance. This result may be attributed to the lack of absorptive capacity of manufacturing firms for knowledge and technologies through RC. Moreover, the cognitive gap between effective CRM dimensions and the owners of organizations when it comes to RC capabilities may also have negative effects as this gap reflects basic perceptions, interpretation, and evaluation systems that are integrated within the culture of the organization. In other words, cognitive skills and knowledge distances were not sufficient to maximize the CRM dimensions and bring about an understanding of opportunities via RC.
Finally, to sustain and survive in the rapidly changing market, SMEs have to focus on their relationships with customers and suppliers to renew their team skills to innovate radically high competences. Foltean et al., [44] explained that the exploitation of the relationship with customers emphasizes the need for employee training and resources. Agnihotri et al., [45] showed that as markets become increasingly hyper-competitive, CRM is needed as an immediate measure to create sustainable advantage. Hence, continuous organizational offers for their customers are the only effective technique for advantage-structure.
Organizations need to pay attention to innovative CRM processes, which help optimize the deployment of more tangible services, to match the quality of foreign services. Of the combined RC enable firms to proactively develop market strategies and enable innovative capabilities using a knowledge-based approach when in doubt.

6. Theoretical Contribution

This study contributes to both the CRM and firm-based view literature. First, the findings indicate that CRM significantly impacts SMEs’ performance. These results are consistent with previous studies regarding the performance outcomes of CRM [44,67] and emphasize the significance of the owners in promoting CRM and business development in Yemen. This explains why Yemeni manufacturing SMEs should invest more in CRM technology to improve performance and enhance their market share. PLS-SEM analysis further reveals that two dimensions of CRM significantly affect performance indirectly via relational capital. This result provides insights into the CRM, RC, and SME performance relationship. This study clarifies that support from the firms’ owners can develop performance both directly and indirectly by promoting relationships with customers and suppliers, and crystallizes the mechanisms through which CRM provides firms with several advantages affecting their plans and decisions. These findings contribute to the relational capital literature by confirming the significant roles played by CRM in enhancing SMEs’ performance in Yemen.
Second, the results show that RC does not moderate the effects of two of CRM dimensions (KCF, KM) with SMEs performance. This is an interesting finding. It is also in line with the World Bank [94] report that the quality of relational capital in Yemen is under par because of poor-quality training in the local education system. This shows that employees lack skills, and this in turn affects their ability to utilize CRM to increase performance. The study findings support the World Bank’s report on the low RC in Yemen. Therefore, it is expected that the findings contribute to knowledge concerning the moderating effect of RC on the CRM-performance relationship.

7. Implications

The findings of this study have implications for government policy as well as managerial implications for managers and owners of SMEs in Yemen. The implications are not necessarily limited to Yemen, as owners/managers and government policy-makers in other developing countries may also learn from these findings.
The policy implication of the study consists of advice for the government, the Yemeni Ministry of Industry and Trade and the Yemeni Ministry of Technical Education and Vocational Training. Given the large number of manufacturing firms in Yemen, the government should pay very close attention to this sector. It a surprise that Yemeni manufacturing SMEs do not contribute much to the country’s GDP. The World Bank [94] critically appraised the performance of the Yemeni economy in recent years and concluded that it has been very poor, with the manufacturing sector being especially weak. The World Bank put the blame for the low performance of the manufacturing sector on insufficient CRM to enhance the market share and revenue of SMEs in Yemen.
Therefore, the government should intervene in SME operations in Yemen so as to improve CRM and improve the relationship with the suppliers and customers in local and international markets by providing modern technology to SMEs to help them acquire modern industrial equipment and train their employees. However, based on our findings, the problem of low performance cannot be resolved without skilled human capital, which implies the need for training.
Finally, owners and managers of SMEs should reduce their emphasis on classical ways of managing organizational processes [95,96,97]. For example, they need to adopt new creative ideas and technologies to enhance their products, service, and operations. In addition, RC needs to be adopted in operational activities in order to achieve high performance. Owners and managers must also increase their investment in CRM activities to build good relationships with their customers and suppliers and achieve trust locally and internationally.

8. Limitations and Future Research

Since the population of the study was limited to manufacturing SMEs in Yemen, it is recommended that other sectors of the Yemeni economy be investigated, for example, performance among service businesses like banks, hospitals, airports, etc. Additionally, the respondents for this study were owners, and the analysis concentrated only on the organizational level. Therefore, a detailed analysis of study variables cannot be comprehensive at other levels such as group and individual levels. Also, the current study used a quantitative approach to achieve the study objectives, but future studies might investigate the extent of the study variables by using qualitative techniques, to provide in-depth knowledge of the issues. Finally, the moderating effect of relational capital variables was not previously recognized in the literature. Hence, this study has successfully advanced theory and understanding of the effect of CRM and performance, emphasizing the important moderating role of relational capital variables. Future researchers can use other dimensions of intellectual capital such as innovation capital or human capital.

Author Contributions

Conceptualization, N.A., S.S.M.M. and Z.B.A.; Methodology, N.A., S.S.M.M. and Z.B.A.; Software, N.A.; Validation, N.A., S.S.M.M. and Z.B.A.; Formal Analysis, N.A.; Investigation, N.A., S.S.M.M. and Z.B.A.; Resources, N.A., S.S.M.M. and Z.B.A.; Data Curation, N.A., S.S.M.M. and Z.B.A.; WritingߞOriginal Draft Preparation, N.A.; WritingߞReview & Editing, S.S.M.M. and Z.B.A.; Visualization, N.A.; Supervision, S.S.M.M. and Z.B.A.; Project Administration, N.A. All authors have read and agreed to the published version of the manuscript.

Funding

This research was funded by University Tun Hussein Onn Malaysia (under research fund E15501, Research Management Center, UTHM).

Acknowledgments

The author would like to thank University Tun Hussein Onn Malaysia (UTHM) for funding this research (under research fund E15501, Research Management Center, UTHM). The support given by Research Center, UTHM for providing the facilities to perform this research is highly appreciated.

Conflicts of Interest

The authors declare no conflict of interest. The funders had no role in the design of the study; in the collection, analyses, or interpretation of data; in the writing of the manuscript, or in the decision to publish the results.

Appendix A. Study Measures

Table A1. Relational Capital.
Table A1. Relational Capital.
Relational Capital
-Our organization is currently working on joint projects with many other organizations.
-Our organization has diverse distribution channels.
-A high ratio of the organization’s business is done with strategic alliances.
-People from outside the organization are consulted when decisions are made within the company.
-Our organization prides itself on being partnership-oriented.
-Our organization has greatly reduced the time it takes to resolve a customer’s problem.
-It is important for the company to share knowledge with its partners.
-Our organization gets feedback from customers under different circumstances.
-Our organization has relatively complete data about the suppliers.
-Our organization continually meets customers to find out what they want.
Performance
-Return on Investment.
-Sales Volume.
-Market Share.
-Sales Growth.
-Innovative Products.
-Profitability Growth.
-Cash Flow.
-New Product Development.
-Research and Development Activates.
-Cost Reduction Program.
CRM Dimensions
1-Key Customer Focus
-Through on-going dialogue, we work with individual key customers to customize our offerings.
-Our organization provides customized services and products to our key customers.
-Our organization makes an effort to find out what our key customers need.
-When my organization finds that customers would like a product to be modified, the departments involved make coordinated efforts to do so.
2-CRM Organization
-Our organization has the sales and marketing expertise and resources to succeed in CRM.
-Our employee training programmes are designed to develop the skills required for acquiring and deepening customer relationships.
-Our organization has established clear business goals related to customer acquisition, development, retention and reactivation.
-Employee performance is measured and rewarded based on meeting customer needs and on successfully serving the customer.
-Our organizational structure is accurately designed around our customers.
3-CRM Knowledge Management
-Our organization’s employees are willing to help customers in a responsive manner.
-Our organization fully understands the needs of our key customers via knowledge learning.
-Our organization provides channels to enable on-going, two-way communication with our key customers.
-Customers can expect prompt service from employees.
4-Technology-based CRM
-Our organization has the competent technical personnel to provide technical support for the utilization of computer technology in building customer relationships.
-Our organization has the right software to serve our customers.
-Individual customer information is available at the time.
-Our organization maintains a comprehensive database of our customers.

References

  1. Al-Weshah, G.A.; Al-Manasrah, E.; Al-Qatawneh, M. Customer relationship management systems and organizational performance: Quantitative evidence from the Jordanian telecommunication industry. J. Mark. Commun. 2018, 25, 799–819. [Google Scholar] [CrossRef]
  2. Soltani, Z.; Zareie, B.; Milani, F.S.; Navimipour, N.J. The impact of the customer relationship management on the organization performance. J. High Technol. Manag. Res. 2018, 29, 237–246. [Google Scholar] [CrossRef]
  3. Ngai, E.W. Customer relationship management research (1992–2002): An academic literature review and classification. Mark. Intell. Plan. 2005, 23, 582–605. [Google Scholar] [CrossRef]
  4. Brockman, B.K.; Park, J.E.; Morgan, R.M. The Role of Buyer Trust in Outsourced CRM: Its Influence on Organizational Learning and Performance. J. Bus. Bus. Mark. 2017, 24, 201–219. [Google Scholar] [CrossRef]
  5. Campbell, A.J. Creating customer knowledge competence: Managing customer relationship management programs strategically. Ind. Mark. Manag. 2003, 32, 375–383. [Google Scholar] [CrossRef]
  6. Rafiki, A.; Hidayat, S.E.; Razzaq, D.A.A. CRM and organizational performance. Int. J. Organ. Anal. 2019, 27, 187–205. [Google Scholar] [CrossRef]
  7. Aliyu, O.A.; Nyadzayo, M. Reducing employee turnover intention: A customer relationship management perspective. J. Strat. Mark. 2016, 26, 241–257. [Google Scholar] [CrossRef]
  8. Mithas, S.; Krishnan, M.; Fornell, C. Why Do Customer Relationship Management Applications Affect Customer Satisfaction? J. Mark. 2005, 69, 201–209. [Google Scholar] [CrossRef]
  9. Cosgrave, D.; O’Dwyer, M. Ethical standards and perceptions of CRM among millennial consumers. Int. Mark. Rev. 2020. [Google Scholar] [CrossRef]
  10. Jaber, F.N.; Simkin, L. Understanding customer relationship management (CRM) adoption in an Arab Middle Eastern context. Behav. Inf. Technol. 2017, 36, 1020–1036. [Google Scholar] [CrossRef]
  11. Scuotto, V.; Manlio, D.G.; Shlomo, T.; Antonio, M.P.; Victor, C. International social SMEs in emerging countries: Do governments support their international growth? J. World Bus. 2020, 55, 100995. [Google Scholar] [CrossRef]
  12. Duval, Y.; Utoktham, C. Enabling Participation of SMEs in International Trade and Production Networks: Trade Facilitation, Trade Finance and Communication Technology; ARTNeT Working Paper Series No. 146; ARTNeT: Bangkok, Thailand, 2014. [Google Scholar]
  13. AlQershi, N.; Abas, Z.B.; Mokhtar, S.S.M. The intervening effect of structural capital on the relationship between strategic innovation and manufacturing SMEs’ performance in Yemen. Manag. Sci. Lett. 2020, 11, 21–30. [Google Scholar] [CrossRef]
  14. Yun, J.J.; Won, D.; Park, K. Entrepreneurial cyclical dynamics of open innovation. J. Evol. Econ. 2018, 28, 1151–1174. [Google Scholar] [CrossRef]
  15. Curran, J. Small Firms in Urban and Rural Locations; Routledge: Abingdon, UK, 2016. [Google Scholar]
  16. Holmes, S.; Smart, P. Exploring open innovation practice in firm-nonprofit engagements: A corporate social responsibility perspective. R&D Manag. 2009, 39, 394–409. [Google Scholar] [CrossRef]
  17. Al Montaser, N.M. Policy Note on Small-and Medium-Sized Enterprises’ (SMEs) Access to Credit in Yemen. In The Fletcher School, Leadership Program for Financial Inclusion; Tufts University: Medford, MA, USA, 2016; pp. 23–27. [Google Scholar]
  18. Ministry of Yemen. Ministry of Industry and Trade. 2019. Available online: http://www.yemen.gov.ye/ (accessed on 1 October 2020).
  19. Abdelzaher, D.M.; Abdelzaher, A. Beyond Environmental Regulations: Exploring the Potential of “Eco-Islam” in Boosting Environmental Ethics Within SMEs in Arab Markets. J. Bus. Ethics 2015, 145, 357–371. [Google Scholar] [CrossRef]
  20. Elasrag, H. Enhancing the Competitiveness of the Arab SMEs. SSRN Electron. J. 2010. [Google Scholar] [CrossRef][Green Version]
  21. Statista. 2019. Available online: https://www.statista.com/statistics/809082/unemployment-rate-in-yemen/2019 (accessed on 1 October 2020).
  22. Ministry of Planning and International Cooperation. Policies and Programs of Development for Small and Medium Enterprises in the Republic of Yemen; Ministry of Planning and International Cooperation: Sanaa, Yemen, 2019.
  23. AlQershi, N.; Abas, Z.B.; Mokhtar, S.S.M. Strategic innovation as driver for SME performance in Yemen. J. Technol. Oper. Manag. 2018, 13, 30–41. [Google Scholar]
  24. AlQershi, N.; Abas, Z.B.; Mokhtar, S.S.M. Unlocking the Mystery of Manufacturing SMEs’ Performance by Utilizing the Power of Strategic Innovation. In Creativity and Innovation: Keys to Productivity; Pusat Pengajian Pengurusan Teknologi dan Logistik (STML): Sintok, Malaysia, 2019; pp. 37–47. [Google Scholar]
  25. MTEVT- Ministry of Yemen. Ministry of Technical Education and Vocational Training. 2018. Available online: http://www.mtevtye.net/ (accessed on 1 October 2020).
  26. AlQershi, N.; Abas, Z.B.; Mokhtar, S.S.M. Explore the Dynamics of Customer Relationship Management on Organizational Performance. Anwesh 2018, 3, 10. [Google Scholar]
  27. Akroush, M.N.; Dahiyat, S.E.; Gharaibeh, H.S.; Abu-Lail, B.N. Customer relationship management implementation. Int. J. Commer. Manag. 2011, 21, 158–190. [Google Scholar] [CrossRef]
  28. Mellor, A. Design, development and implementation of a CRM program. In Aviation Instruction and Training; Routledge: Abingdon, UK, 2018; pp. 368–384. [Google Scholar]
  29. Ahani, A.; Rahim, N.Z.A.; Nilashi, M. Forecasting social CRM adoption in SMEs: A combined SEM-neural network method. Comput. Hum. Behav. 2017, 75, 560–578. [Google Scholar] [CrossRef]
  30. Lebdaoui, H.; Chetioui, Y. CRM, service quality and organizational performance in the banking industry: A comparative study of conventional and Islamic banks. Int. J. Bank Mark. 2020, 38, 1081–1106. [Google Scholar] [CrossRef]
  31. Tarmuji, A.; Setiadi, T.; Handayaningsih, S.; Lestari, J. Development of customer relationship management (CRM) model based on the maturity level of cobit 4.1 (Case study: Cooperative section at the department of Industry, trade, cooperative, and small-medium enterprises, Yogyakarta province). Asia Pac. J. Sci. Technol. 2017, 22. [Google Scholar] [CrossRef]
  32. Madhovi, P.G.; Dhliwayo, S. The relationship between Customer Relationship Management (CRM) and performance in the hotel industry. Afr. J. Hosp. Tour. Leis. 2017, 6, 1–13. [Google Scholar]
  33. Nam, D.; Lee, J.; Lee, H. Business analytics use in CRM: A nomological net from IT competence to CRM performance. Int. J. Inf. Manag. 2019, 45, 233–245. [Google Scholar] [CrossRef]
  34. Hendricks, K.B.; Singhal, V.R.; Stratman, J.K. The impact of enterprise systems on corporate performance: A study of ERP, SCM, and CRM system implementations. J. Oper. Manag. 2006, 25, 65–82. [Google Scholar] [CrossRef]
  35. Reinartz, W.; Krafft, M.; Hoyer, W.D. The Customer Relationship Management Process: Its Measurement and Impact on Performance. J. Mark. Res. 2004, 41, 293–305. [Google Scholar] [CrossRef]
  36. Hong-kit, Y.F.; Anderson, R.E.; Swaminathan, S. Customer relationship management: Its dimensions and effect on customer outcomes. J. Pers. Sell. Sales Manag. 2004, 24, 263–278. [Google Scholar]
  37. Sharabati, A.A.; Jawad, S.N.; Bontis, N. Intellectual capital and business performance in the pharmaceutical sector of Jordan. Manag. Decis. 2010, 48, 105–131. [Google Scholar] [CrossRef]
  38. Dženopoljac, V.; Janoševic, S.; Bontis, N. Intellectual capital and financial performance in the Serbian ICT industry. J. Intellect. Cap. 2016, 17, 373–396. [Google Scholar] [CrossRef]
  39. Kianto, A.; Sáenz, J.; Aramburu, N. Knowledge-based human resource management practices, intellectual capital and innovation. J. Bus. Res. 2017, 81, 11–20. [Google Scholar] [CrossRef]
  40. Seetharaman, A.; Sooria, H.H.B.Z.; Saravanan, A.S. Intellectual capital accounting and reporting in the knowledge economy. J. Intellect. Cap. 2002, 3, 128–148. [Google Scholar] [CrossRef]
  41. Gautam, V.; Sharma, V. The Mediating Role of Customer Relationship on the Social Media Marketing and Purchase Intention Relationship with Special Reference to Luxury Fashion Brands. J. Promot. Manag. 2017, 23, 872–888. [Google Scholar] [CrossRef]
  42. González-Benito, Ó.; Venturini, W.T.; González-Benito, J.; Gonzãlez-Benito, Ã. CRM Technology: Implementation Project and Consulting Services as Determinants of Success. Int. J. Inf. Technol. Decis. Mak. 2017, 16, 421–441. [Google Scholar] [CrossRef]
  43. Sin, L.Y.; Tse, A.C.; Yim, F.H. CRM: Conceptualization and scale development. Eur. J. Mark. 2005, 39, 1264–1290. [Google Scholar] [CrossRef]
  44. Foltean, F.S.; Trif, S.M.; Tuleu, D.L. Customer relationship management capabilities and social media technology use: Consequences on firm performance. J. Bus. Res. 2019, 104, 563–575. [Google Scholar] [CrossRef]
  45. Agnihotri, R.; Trainor, K.J.; Itani, O.S.; Rodriguez, M. Examining the role of sales-based CRM technology and social media use on post-sale service behaviors in India. J. Bus. Res. 2017, 81, 144–154. [Google Scholar] [CrossRef]
  46. Abdullateef, A.O.; Mokhtar, S.S.; Yusoff, R.Z. The impact of CRM dimensions on call center performance. Int. J. Comput. Sci. Netw. Secur. 2010, 10, 184–195. [Google Scholar]
  47. Chang, W.; Park, J.E.; Chaiy, S. How dose CRM technology transform into organizational performance? A mediating role of marketing capability. J. Busi. Res. 2010, 63, 849–855. [Google Scholar] [CrossRef]
  48. Hashemzadeh, G.R. Technological dimension of customer relationship management. Indian J. Sci. Technol. 2011, 4, 1565–1572. [Google Scholar] [CrossRef]
  49. Yueh, C.L.; Lee, Y.; Barnes, F.B. The effects of leadership styles on knowledge-based customer relationship management implementation. Int. J. Manag. Mark. Res. 2010, 3, 1–19. [Google Scholar]
  50. Kyootai, L.; Kailas, J. An empirical investigation of customer satisfaction with technology mediated service encounters in the context of online shopping. J. Inf. Technol. Manag. 2007, 18, 79–98. [Google Scholar]
  51. Pedron, C.D.; Picoto, W.N.; Colaco, M.; Araújo, C.C. CRM System: The Role of Dynamic Capabilities in creating Innovation Capability. Braz. Bus. Rev. 2018, 15, 494–511. [Google Scholar] [CrossRef]
  52. Gogan, L.M.; Artene, A.; Sarca, I.; Draghici, A. The Impact of Intellectual Capital on Organizational Performance. Procedia Soc. Behav. Sci. 2016, 221, 194–202. [Google Scholar] [CrossRef]
  53. Sardo, F.; Serrasqueiro, Z. A European empirical study of the relationship between firms’ intellectual capital, financial performance and market value. J. Intellect. Cap. 2017, 18, 771–788. [Google Scholar] [CrossRef]
  54. Kohtamäki, M.; Vesalainen, J.; Henneberg, S.; Naudé, P.; Ventresca, M.J. Enabling relationship structures and relationship performance improvement: The moderating role of relational capital. Ind. Mark. Manag. 2012, 41, 1298–1309. [Google Scholar] [CrossRef]
  55. Chen, J.; Chen, Y.; Vanhaverbeke, W. The influence of scope, depth, and orientation of external technology sources on the innovative performance of Chinese firms. Technovation 2011, 31, 362–373. [Google Scholar] [CrossRef]
  56. Agostini, L.; Nosella, A.; Filippini, R. Does intellectual capital allow improving innovation performance? A quantitative analysis in the SME context. J. Intellect. Cap. 2017, 18, 400–418. [Google Scholar] [CrossRef]
  57. Morgan, T.; Anokhin, S.; Song, C.; Chistyakova, N. The role of customer participation in building new product development speed capabilities in turbulent environments. Int. Entrep. Manag. J. 2018, 15, 119–133. [Google Scholar] [CrossRef]
  58. Yun, J.J.; Liu, Z. Micro- and Macro-Dynamics of Open Innovation with a Quadruple-Helix Model. Sustainability 2019, 11, 3301. [Google Scholar] [CrossRef]
  59. Yun, J.J.; Egbetoku, A.A.; Zhao, X. How Does a Social Open Innovation Succeed? Learning from Burro Battery and Grassroots Innovation Festival of India. Sci. Technol. Soc. 2018, 24, 122–143. [Google Scholar] [CrossRef]
  60. De Bes, F.T.; Kotler, P. Winning at Innovation: The A-to-F Model; Palgrave Macmillan: London, UK, 2011. [Google Scholar]
  61. Yun, J.J.; Park, K.; Im, C.; Shin, C.; Zhao, X. Dynamics of Social Enterprises—Shift from Social Innovation to Open Innovation. Sci. Technol. Soc. 2017, 22, 425–439. [Google Scholar] [CrossRef]
  62. Nieto, M.J.; Santamaría, L. The importance of diverse collaborative networks for the novelty of product innovation. Technovation 2007, 27, 367–377. [Google Scholar] [CrossRef]
  63. Baron, R.M.; Kenny, D.A. The moderator–mediator variable distinction in social psychological research: Conceptual, strategic, and statistical considerations. J. Personal. Soc. Psychol. 1986, 51, 1173. [Google Scholar] [CrossRef]
  64. Muhammad, A.N. The Relationship between Intellectual Capital, Innovation Capability with Firm Age and Firm Performance. Ph.D. Thesis, University Utara Malaysia, Kedah, Malaysia, 2014. [Google Scholar]
  65. Kamukama, N. Intellectual capital: Company’s invisible source of competitive advantage. Compet. Rev. Int. Bus. J. 2013. [Google Scholar] [CrossRef]
  66. Yu, Y.; Huo, B. The impact of relational capital on supplier quality integration and operational performance. Total. Qual. Manag. Bus. Excel. 2017, 30, 1282–1301. [Google Scholar] [CrossRef]
  67. Josiassen, A.; Assaf, A.G.; Cvelbar, L.K. CRM and the bottom line: Do all CRM dimensions affect firm performance? Int. J. Hosp. Manag. 2014, 36, 130–136. [Google Scholar] [CrossRef]
  68. Ernst, H.; Hoyer, W.D.; Krafft, M.; Krieger, K. Customer relationship management and company performance—The mediating role of new product performance. J. Acad. Mark. Sci. 2010, 39, 290–306. [Google Scholar] [CrossRef]
  69. AlQershi, N.; Abas, Z.B.; Mokhtar, S.S.M. Investment in the Hidden Wealth of Intellectual Capital and Its Effect on Competitive Advantage. Anwesh 2019, 4, 17. [Google Scholar]
  70. Mention, A.; Bontis, N. Intellectual capital and performance within the banking sector of Luxembourg and Belgium. J. Intellect. Cap. 2013, 14, 286–309. [Google Scholar] [CrossRef]
  71. Krejcie, R.V.; Morgan, D.W. Determining Sample Size for Research Activities. Educ. Psychol. Meas. 1970, 30, 607–610. [Google Scholar] [CrossRef]
  72. Zikmund, W.G.; Carr, J.C.; Griffin, M. Business Research Methods; Cengage: Boston, MA, USA, 2013. [Google Scholar]
  73. Sekaran, U.; Bougie, R. Research Methods for Business: A Skill Building Approach; John Wiley & Sons: Hoboken, NJ, USA, 2016. [Google Scholar]
  74. Stopher, P. Collecting, Managing, and Assessing Data Using Sample Surveys; Cambridge University Press: Cambridge, UK, 2011. [Google Scholar]
  75. Dorofeev, S.; Grant, P. Statistics for Real-Life Sample Surveys by Sergey Dorofeev; Cambridge University Press: Cambridge, UK, 2006. [Google Scholar]
  76. Dillman, D.A. The design and administration of mail surveys. Annu. Rev. Sociol. 1991, 17, 225–249. [Google Scholar] [CrossRef]
  77. Deutskens, E.; De Ruyter, J.; Wetzels, M.; Oosterveld, P. Response Rate and Response Quality of Internet-Based Surveys: An Experimental Study. Mark. Lett. 2004, 15, 21–36. [Google Scholar] [CrossRef]
  78. Fink, A. How to Conduct Surveys: A Step-by-Step Guide; Sage Publications: Thousand Oaks, CA, USA, 2015. [Google Scholar]
  79. Mokhtar, S.S.M.; Yusoff, R.Z.; Ahmad, A. Key elements of market orientation on Malaysian SMEs performance. Int. J. Bus. Soc. 2014, 15, 49. [Google Scholar]
  80. Kaplan, R.S.; Norton, D.P. The balanced scorecard--measures that drive performance. Harv. Bus. Rev. 1991, 70, 71–79. [Google Scholar]
  81. Gupta, A.K.; Govindarajan, V. Business unit strategy, managerial characteristics, and business unit effectiveness at strategy implementation. Acad. Manag. J. 1984, 27, 25–41. [Google Scholar]
  82. Hair, J.F., Jr.; Hult, G.T.M.; Ringle, C.; Sarstedt, M. A Primer on Partial Least Squares Structural Equation Modelling (PLS-SEM); Sage Publications: Thousand Oaks, CA, USA, 2016. [Google Scholar]
  83. Henseler, J.; Fassott, G. Testing Moderating Effects in PLS Path Models: An Illustration of Available Procedures. In Handbook of Partial Least Squares; Springer: Berlin/Heidelberg, Germany, 2009; pp. 713–735. [Google Scholar]
  84. Fornell, C.; Larcker, D.F. Evaluating Structural Equation Models with Unobservable Variables and Measurement Error. J. Mark. Res. 1981, 18, 39. [Google Scholar] [CrossRef]
  85. Voorhees, C.M.; Brady, M.K.; Calantone, R.J.; Ramirez, E. Discriminant validity testing in marketing: An analysis, causes for concern, and proposed remedies. J. Acad. Mark. Sci. 2015, 44, 119–134. [Google Scholar] [CrossRef]
  86. Henseler, J.; Ringle, C.M.; Sarstedt, M. A new criterion for assessing discriminant validity in variance-based structural equation modeling. J. Acad. Mark. Sci. 2014, 43, 115–135. [Google Scholar] [CrossRef]
  87. Sofi, M.R.; Bashir, I.; Parry, M.A.; Dar, A. The effect of customer relationship management (CRM) dimensions on hotel customer’s satisfaction in Kashmir. Int. J. Tour. Cities 2020, 6, 601–620. [Google Scholar] [CrossRef]
  88. Pozza, I.D.; Goetz, O.; Sahut, J.M. Implementation effects in the relationship between CRM and its performance. J. Bus. Res. 2018, 89, 391–403. [Google Scholar] [CrossRef]
  89. Vandermerwe, S. Achieving deep customer focus. IEEE Eng. Manag. Rev. 2004, 32, 62. [Google Scholar] [CrossRef]
  90. Massaro, M.; Mas, F.D.; Bontis, N.; Gerrard, B. Intellectual capital and performance in temporary teams. Manag. Decis. 2019, 58, 410–427. [Google Scholar] [CrossRef]
  91. Asiaei, K.; Jusoh, R.; Bontis, N. Intellectual capital and performance measurement systems in Iran. J. Intellect. Cap. 2018, 19, 294–320. [Google Scholar] [CrossRef]
  92. Zéghal, D.; Maaloul, A. Analysing value added as an indicator of intellectual capital and its consequences on company performance. J. Intellect. Cap. 2010, 11, 39–60. [Google Scholar] [CrossRef]
  93. Firer, S.; Williams, S.M. Intellectual capital and traditional measures of corporate performance. J. Intellect. Cap. 2003, 4, 348–360. [Google Scholar] [CrossRef]
  94. World Bank. Jobs and Privilege: Unleashing the Employment Potential of the Middle East and North Africa; World Bank: Washington, DC, USA, 2015. [Google Scholar]
  95. AlQershi, N.; Abas, Z.B.; Mokhtar, S.S.M. Prospecting for structure capital: Proactive strategic innovation and the performance of manufacturing SMEs in Yemen. Int. J. Entrep. 2019, 23, 1–19. [Google Scholar]
  96. AlQershi, N.; Abas, Z.B.; Mokhtar, S.S.M. The Mediating Effect of Human Capital on the Relationship between Strategic Innovation and the Performance of Manufacturing SMEs in Yemen. Organ. Mark. Emerg. Econ. 2019, 10, 57–77. [Google Scholar] [CrossRef]
  97. AlQershi, N. Strategic thinking, strategic planning, strategic innovation and the performance of SMEs: The mediating role of human capital. Manag. Sci. Lett. 2020, 11, 1003–1012. [Google Scholar] [CrossRef]
Figure 1. The study framework.
Figure 1. The study framework.
Joitmc 06 00155 g001
Figure 2. Assessment of the measurement model.
Figure 2. Assessment of the measurement model.
Joitmc 06 00155 g002
Figure 3. The structural model.
Figure 3. The structural model.
Joitmc 06 00155 g003
Figure 4. The relational capital moderation algorithm.
Figure 4. The relational capital moderation algorithm.
Joitmc 06 00155 g004
Table 1. Questionnaire response rate.
Table 1. Questionnaire response rate.
Total Questionnaires Administered475
Total non-response168
Total number of questionnaires returned307
Unusable responses *23
Usable responses284
Note: * Unusable responses were because of missing/suspicious data.
Table 2. Loadings and cross-loadings.
Table 2. Loadings and cross-loadings.
CRMKCFKMPEFRCTCM
CRMO10.7910.3140.5850.3920.1120.133
CRMO20.7980.3390.5220.2790.1510.512
CRMO30.6790.4690.4610.3430.0870.563
CRMO40.8460.3640.4640.4380.1580.528
CRMO50.7400.3480.2390.3640.1830.462
KCF10.3220.7800.1710.5850.2590.529
KCF20.3820.7760.2320.5220.2370.479
KCF30.4060.7120.1590.5280.2370.503
KCF40.3730.7370.1020.5430.0680.452
KM10.2790.1010.6460.0270.0280.098
KM20.3620.1890.8480.0490.0350.182
KM30.1670.1580.7140.0340.2140.251
KM40.3770.1830.6440.0180.3410.187
PEF10.2190.2590.0460.6980.1820.543
PEF30.3180.0350.0340.7440.2790.028
PEF40.3460.2140.0210.7730.3430.049
PEF50.4140.3410.0680.7770.2910.134
PEF60.2390.0350.0280.6680.1340.459
PEF70.1230.2140.0350.7260.2240.511
PEF80.1230.0390.2140.6330.2490.469
PEF90.4310.3350.0390.7110.2470.364
RC10.3020.3920.3350.2490.6910.585
RC20.3090.2790.3920.1550.7520.522
RC30.4690.3150.2790.3210.7830.528
RC40.1970.3010.3430.5190.7650.482
RC60.1170.4890.4380.1450.6520.323
RC70.1280.4610.3530.1910.6700.245
RC80.0160.3990.3470.1910.6990.105
RC100.1480.1330.4460.4520.6290.074
TCM10.3400.5160.1020.3260.2570.785
TCM20.4460.5630.1860.0770.3540.822
TCM30.1020.5280.1840.4920.2970.779
TCM40.1860.4620.1670.4890.3580.777
Table 3. The Fornell-Larcker criterion.
Table 3. The Fornell-Larcker criterion.
CRMKCFKMPEFRCTCM
CRM0.763
KCF0.4390.746
KM0.3180.2200.709
PEF0.4140.6390.0530.722
RC0.1790.3140.4850.3390.703
TCM0.3720.6530.2180.6170.3750.793
Table 4. The Heterotrait Monotrait Ratio (HTMT).
Table 4. The Heterotrait Monotrait Ratio (HTMT).
CRMOKCFKMPEFRCTCM
CRMO
KCF0.628
KM0.4930.246
PEF0.5280.7930.084
RC0.2290.3190.6280.397
TCM0.6810.8090.2590.7190.413
Table 5. The structural model (Direct).
Table 5. The structural model (Direct).
Std. BetaStd. Devt-Valuesp-ValuesDecision
KCF -> PEF0.5230.1059.0670.001Supported
CRMO -> PEF−0.0360.1080.4430.614Not Supported
KM -> PEF−0.3410.0913.1520.004Supported
TCM -> PEF0.2090.0741.6560.041Supported
Table 6. The structural model (moderating effects).
Table 6. The structural model (moderating effects).
Relationships.Std. BetaStd. Errort-Valuesp-ValuesDecision
RC > CRMO -> PEF−0.2840.0833.3030.003Supported
RC > KCF -> PEF−0.0180.0560.2300.431Not Supported
RC > TCM -> PEF−0.0890.0631.4100.040Supported
RC > KM -> PEF0.0270.0410.6670.213Not Supported
Publisher’s Note: MDPI stays neutral with regard to jurisdictional claims in published maps and institutional affiliations.

Share and Cite

MDPI and ACS Style

AlQershi, N.; Mokhtar, S.S.M.; Abas, Z.B. Innovative CRM and Performance of SMEs: The Moderating Role of Relational Capital. J. Open Innov. Technol. Mark. Complex. 2020, 6, 155. https://doi.org/10.3390/joitmc6040155

AMA Style

AlQershi N, Mokhtar SSM, Abas ZB. Innovative CRM and Performance of SMEs: The Moderating Role of Relational Capital. Journal of Open Innovation: Technology, Market, and Complexity. 2020; 6(4):155. https://doi.org/10.3390/joitmc6040155

Chicago/Turabian Style

AlQershi, Nagwan, Sany Sanuri Mohd Mokhtar, and Zakaria Bin Abas. 2020. "Innovative CRM and Performance of SMEs: The Moderating Role of Relational Capital" Journal of Open Innovation: Technology, Market, and Complexity 6, no. 4: 155. https://doi.org/10.3390/joitmc6040155

APA Style

AlQershi, N., Mokhtar, S. S. M., & Abas, Z. B. (2020). Innovative CRM and Performance of SMEs: The Moderating Role of Relational Capital. Journal of Open Innovation: Technology, Market, and Complexity, 6(4), 155. https://doi.org/10.3390/joitmc6040155

Article Metrics

Back to TopTop