Abstract
Mobile banking is now an important and evolving medium for executing banking transactions. It has a huge potential in a developing country such as India. Our study explores the important antecedents of the mobile banking adoption intention of Indian customers and proposes a comprehensive framework by extending the traditional technology acceptance model (TAM). Along with the two constructs provided by TAM, four customer-oriented constructs have also been measured for this purpose. The conceptual model has been verified empirically, with the data mobilized with the help of a survey from 203 future mobile banking service users. The structural equation modeling (SEM) technique has been undertaken to establish the effect of the antecedents on mobile banking adoption intention. The results demonstrate that, together with the constructs of TAM, viz. perceived usefulness and perceived ease of use, as well as all other relevant behavioral factors, namely subjective norms, personal innovativeness, trust, and self-efficacy have exerted a statistically significant positive effect on the mobile banking adoption intention of customers. The study provides an empirical foundation, which can be useful to banking and mobile services by helping companies to formulate their marketing strategies.
1. Introduction
The impact of technology is widespread in our life, and it is impossible to visualize a life devoid of it. Innovations happening across the globe in different fields have made our life very relaxed and effortless. The diffusion of technology is very deep and brisk in every walk of our life, e.g., the growth of the telecom sector has been enormous in every part of the globe, including all developed and developing nations such as India. As reported by the Telecom Regulatory Authority of India (TRAI), the number of mobile subscribers in India increased from 1186.63 million in June 2019 to 1195.24 million in September 2019, with a growth of 0.73% over the previous quarter (Source: Indian Telecom Services Performance Indicator Report, July to September 2019 of TRAI). This swift and indiscriminate growth of technology has led service providers to hunt for new ways of reaching their customers. The traditional modes of buying and selling have also witnessed a turnaround under the influence of technology. The application of mobile technology is very applicable in all types of business transactions, and banking and financial services are not immune to this. The brisk expansion and popularity of online buying have stimulated banks and financial sector companies to motivate their clients to go for online and mobile banking modes for making payments and other related banking transactions. Besides this, the escalation of mobile banking can be ascribed to the multiplicity of problems faced by customers in accessing financial services with the help of existing modes of delivery [1]. Mobile banking in the noticeably short period of its launching has become a popular mode of banking amongst its users. It has virtually resulted in seamless and unrestricted banking and has also become a new norm of banking [2].
Mobile banking is characterized as “a channel whereby the customer interacts with a bank via a mobile device, such as a mobile phone or personal digital assistant” [3]. It helps its subscribers to access information related to their accounts and do remote transactions in their accounts at a low cost [4]. Mobile banking has provided temporal and spatial freedom to its users, which is often considered as a key limitation of the customary mode of banking. It has also helped banks in cutting down their operational costs and expanding their reach to the customers [5]. It has made banks more productive, proficient, and capable of providing superior services to their customers [6]. It has also helped banks in introducing a plethora of other related services to their existing customers at virtually no additional cost. The prospects of mobile banking in India also look very bright due to the sheer size of its population, the number of internet users, impetus towards financial inclusion by the government, and realization by the public of the ease and convenience of mobile banking.
Despite the positive sides of mobile banking, there are many threats associated with it that also need to be considered. The biggest among these threats is the security of mobile banking transactions, as the internet or mobile transactions are vulnerable to the risks of phishing, hacking of accounts, leakage of confidential information, etc. Other noteworthy challenges for mobile banking are competition from mobile wallet companies such as Paytm, Phonepe, etc. According to an estimate, two-thirds of online banking subscribers prefer to use the mobile wallets of nonbanking companies in comparison to the mobile banking applications developed by their banks for myriad reasons [7]. Moreover, financial illiteracy, a lack of financial inclusion, non-availability of the internet and other means of technology, and the perceived threat of online fraud [8] are important reasons why most of the Indian population has not yet adopted this service. The pace of mobile banking services dissemination is also an important challenge, as it is not uniform across countries and regions within a nation and has even started dipping in some areas [9]. It is also a harsh reality that virtually half of the mobile phone users do not have a single bank account. Therefore, it is important to evaluate the outcome of a sociocultural environment on the intention of mobile banking acceptance of its users, which is quite cumbersome to determine. Inferior service and deficient technology have also created impediments to the spread and acceptance of this technology. Therefore, it will be important for financial institutions to spot the issues that sway their customers’ decisions to take on banking transactions on mobiles in India. The theme of our study is relevant and contemporary, as the Government of India is also emphasizing the need and importance of a cashless and digital economy. The benefits of mobile banking far outweigh its challenges, and banks are increasingly waking up to the opportunities of anytime, anywhere banking and making the dream of financial inclusion of the Government of India a reality. The potential of mobile banking is contingent upon its support by the general public in India.
An intensive review of the literature presents some crucial gaps. First, studies on the exploration of factors propagating and inhibiting mobile banking in a highly diverse and multicultural country such as India are inadequate. Second, the existing literature does not provide a comprehensive model explaining the customers’ intention of mobile banking adoption, especially in the context of a developing country. Third, the studies focusing on customer acceptance of mobile banking are relatively uncommon, as most relevant studies focus on mobile commerce and online banking. Moreover, most of the studies in this area use the traditional technology acceptance model (TAM) as well as the unified theory of acceptance and use of technology (UTAUT) approaches; therefore, there is a possibility of extending them or employing other methods to bridge the gap. Lastly, there is a need to extend these theories to improve their reliability further.
Against the backdrop of these gaps, our study intends to explore the antecedents of mobile banking adoption intention by extending TAM and considering various behavioral constructs such as the perceived usefulness of the technology, perceived ease of use, experience with technology, social norms, etc., for the customers living in New Delhi and the Indian National Capital Region.
The next part of our study analyzes past empirical studies for exploring the important determinants of mobile banking adoption intention of customers in the different regional, social, cultural, and economic environments. The methodology of the manuscript is discussed in the next section to it, which is furthered by empirical investigation and elucidation of the data. The last part of our paper presents the conclusions of our study and its practical implications for managers, government, academicians, researchers, and the common public, along with the limitations and prospects for auxiliary research in this area.
2. Models Used in Technology Adoption
The study of user response to a novelty or technical development is a significant issue of investigation in this era of innovation. It has been studied by many researchers from a variety of theoretical perspectives. Some of the well-known theoretical models exploring the factors responsible for technology acceptance by users include Innovation diffusion (DOI), technology acceptance model (TAM), the theory of planned behavior (TPB), the theory of social cognition (SCT), hybrid models of TAM-TPB, and unified theory of acceptance and use of technology (UTAUT), etc. (See Table 1).
Table 1.
Theoretical Models for Technology Adoption Intention.
These theoretical approaches have been empirically verified in many research pursuits aimed at explaining user behavior and intention towards acceptance of new knowledge. Amongst these theories, TAM is the most sought after [19,20]. It has been verified in varied contexts in the realm of technology [21] innovation [22], online business [23], social media [24], e-learning [25], and online or mobile banking [8,26,27]. The importance of TAM is due to its parsimony, verifiability, and generalizability. On the contrary, [28] in his study argues that TAM does not reliably explain the users’ behavior about buying, disposing of, and usage of technology. Therefore, it might not be falsifiable. Also, it is not completely capable to clarify users’ acceptance and exercise of new technology concerning e-government [29]. As per TAM, a user’s technology usage is decided by his/her behavioral intent, which is a function of users’ perception of usefulness (the belief that the usage of knowledge will make their job better) and perception about the simplicity of use (i.e., use of knowledge will be straightforward).
TAM has been expanded and customized in numerous ways in several papers such as UTAUT [13], TAM+ [30], TAM 2, and TAM 2+ [31]. TAM+ model emphasizes that attitude to use technology is dependent on perceived usefulness, perceived threat (social and performance), which further affects the intent to use the technology. The important drivers of the UTAUT approach are performance and efforts anticipation, societal control, and facilitation environment. IDT, another important theory, answers why in which manner and at what intensity new technology is acknowledged by different cultures and societies for which contextual research is a critical input [32].
Many empirical studies on electronic banking and mobile banking have applied TAM [20], UTAUT [33,34], TPB [35], IDT [36], TTF [37], TAM+ [38], and UTUAT2 [39] for identifying the important drivers having a bearing on the mobile banking adoption intention of users. A few other studies have also used demographic variables along with the behavioral factors as drivers of technology adoption intention [40,41]. Most of these studies have been limited to economically and socially advanced economies [4,5,30,37,42], but the same is catching up now in emerging economies [40,41,43,44,45]. Few mentionable studies in India on the topic include [9,38,39]. A synoptic view of the prominent study is presented in Table 2 given below.
Table 2.
Empirical Studies on Mobile Banking.
2.1. Conceptual Model
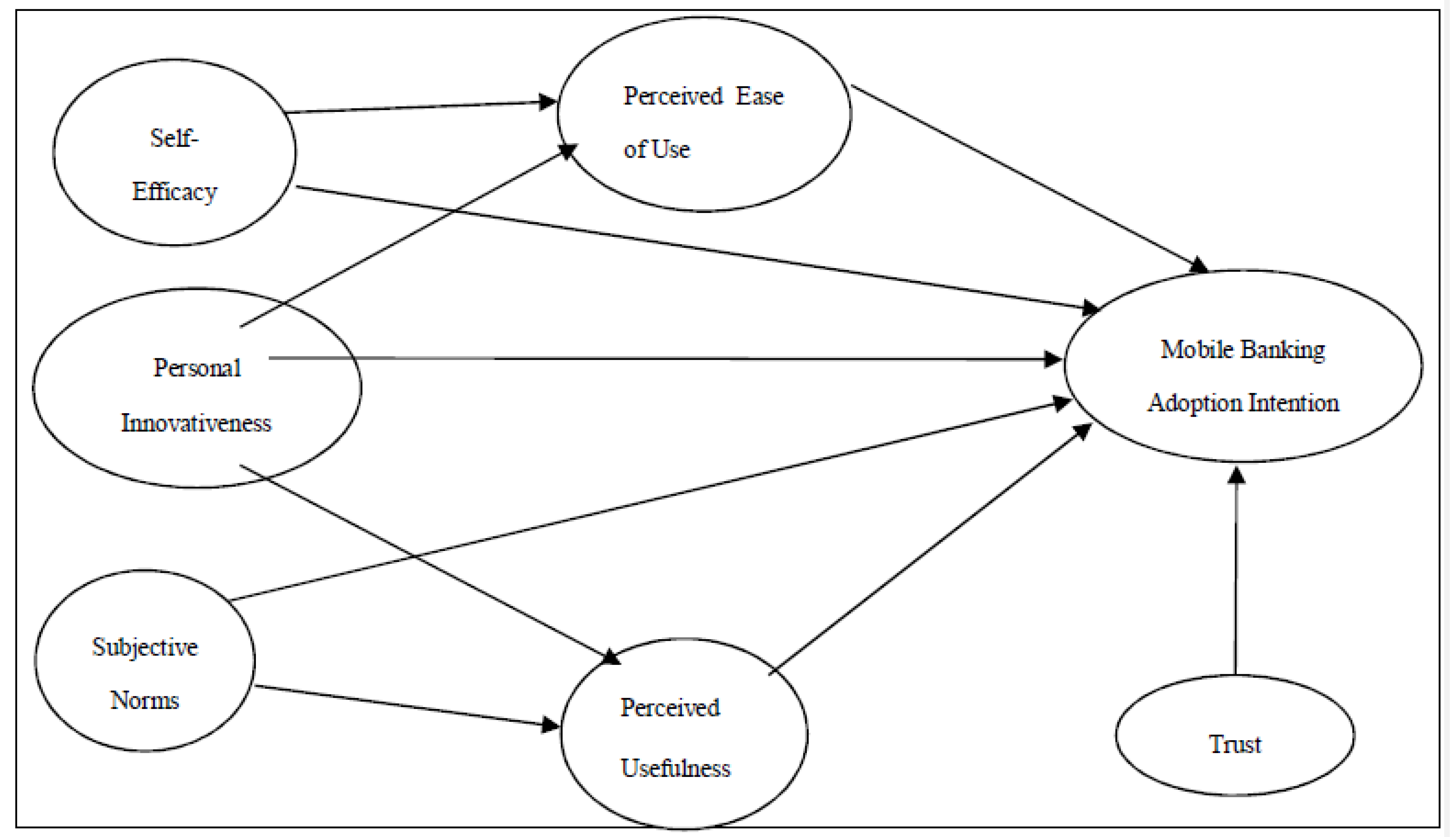
An insight into the literature has helped us in determining important constructs influencing the mobile banking adoption intention of users in different parts of the world. These constructs, as identified, have been used to understand the intent of the Indian public to make use of mobile banking. The identified constructs for our study encompass self-efficacy (SE), personal innovativeness (PI), subjective norms (SN), perceived ease of use (PEOU), perceived usefulness (PU), trust (TRU), and mobile banking adoption intention (MBAI) [9,43,48,50]. Figure 1 depicts the proposed conceptual model, which is a modification of the TAM 2 model. Our model identifies six antecedents of mobile banking adoption intention of customers and two each of perceived ease of use and perceived usefulness. The first six antecedents are self-efficacy, personal innovativeness, subjective norms, perceived ease of use, perceived usefulness, and trust. The two antecedents of perceived ease of use are self-efficacy and personal innovativeness, and the precursors of perceived usefulness are personal innovativeness and subjective norms. All constructs, along with the theoretical doctrines and the hypotheses, are explained in the next sections.
Figure 1.
Conceptual Mobile Banking Adoption Intention Model.
2.1.1. Self-Efficacy (SE)
SE can be considered as “one’s belief in one’s ability to succeed in specific situations or accomplish a task”. Theory of social cognition (SCT) defines it as people’s assessment of their capabilities or efficacy to execute an assigned task efficiently; it is not connected to the skills of a person but to how the person uses these skills and faith in such skills. In many studies, it has been observed that SE significantly influences the intent to use and perceived ease of use of new technology [50,51]. Based on the findings of these studies, we propose the following hypothesis.
Hypothesis 1a (H1a).
Self-efficacy has a positive effect on perceived ease of use.
Hypothesis 1b (H1b).
Self-efficacy has a positive effect on mobile banking adoption intention.
2.1.2. Personal Innovativeness (PI)
The success of a technological innovation hinges on individuals’ differences besides other determinants. Due to their differences in innovativeness, the reaction of people is also observed to be different while dealing with a technology [52,53]. Personal innovativeness is the readiness of a person to seek new technology [54]. A generic model of TAM does not consider the impact of personal innovativeness on adoption intention; however, it was used as an additional construct in the study by Agrawal and Prasad (1998) [54], which reported a moderating effect of personal innovativeness on the antecedents of individual perception about the technology, perceived ease of use, and perceived usefulness. Many other studies, too, have empirically examined this construct and stated that customers with a higher degree of personal innovativeness are more willing to try new, cutting-edge innovations [55,56,57,58]. It exercises a positive impact on the usefulness and desire for technology adoption [55]. After reviewing the past studies, the following hypotheses have been proposed.
Hypothesis 2a (H2a).
Personal innovativeness has a positive effect on perceived ease of use.
Hypothesis 2b (H2b).
Personal innovativeness has a positive effect on perceived usefulness.
Hypothesis 2c (H2c).
Personal innovativeness has a positive effect on mobile banking adoption intention.
2.1.3. Subjective Norms (SN)
Subjective norms as a proxy for social influence have been extracted from a theoretical model such as TRA, TPB, TAM2, and C-TAM-TPB, etc. Social influence is also known as peer influence or social influence. The subjective norm is a potent factor that explains the impact of social influence on a person’s behavior [10]. It is because of subjective norms that people may use a technology to abide by others instead of their own feelings and faiths [59]. It is reported as a significant factor in predicting the intent of a customer towards mobile banking in quite many studies [60]. The following hypothesis has thus been proposed:
Hypothesis 3a (H3a).
Subjective norms have a positive effect on perceived usefulness.
Hypothesis 3b (H3b).
Subjective norms have a positive effect on mobile banking adoption intention.
2.1.4. Perceived Ease of Use (PEOU)
Perceived ease of use is an essential construct of the original TAM model. It is considered as the belief of a person that the use of technology will be easier [10,26]. The construct of perceived ease of use has been used in many studies [9,27,44,48]. The empirical results of these studies suggest that PEOU has a favorable effect on the intent to approve mobile banking [44,48]. Accordingly, the following hypothesis has been developed:
Hypothesis 4 (H4).
Perceived ease of use has a positive effect on mobile banking adoption intention.
2.1.5. Perceived Usefulness (PU)
The construct of perceived usefulness has been taken from the original TAM theory. It is a hypothesis that the use of innovation will result in better execution [10]. It exerts a significant influence on the embracement of new technology by users [9,44,61]. It has been employed in loads of studies in various countries. In most of these studies, there is a common observation that perceived usefulness results in a favorable outcome on users’ attitudes for acceptance of new knowledge or technology [62] in Jordan; [63] in Taiwan; [59] in Saudi Arabia; [50] in India).
Hypothesis 5 (H5).
Perceived usefulness has a positive effect on mobile banking adoption intention.
2.1.6. Trust (TRU)
“Trust is at the heart of all kinds of relationships” [64], which is a crucial determinant of adoption intention of mobile banking [65] and numerous other fintech services [66]. It determines users’ expectations from their service providers [57]. It helps in resolving uncertainty about the motives, intentions, and prospective actions of other persons on whom they are reliant [67]. It also helps in saving on money and reduces the multiplicity of efforts [9]. Users’ trust in the confidentiality and safety features of mobile banking services by banks increases the acceptance rate of mobile banking [43,65,68]. Kwateng, Atiemo, and Appiah [69] also stated in their study on mobile banking acceptance and use in Ghana that trust along with habit and price value is a critical determinant of adoption intention and usage of mobile banking. In our model, we have used the construct of trust for examining its impact on mobile banking adoption intention of customers as an extension of TAM.
Hypothesis 6 (H6).
Trust has a significant effect on mobile banking adoption intention.
2.1.7. Mobile Banking Adoption Intention (MBAI)
Adoption is a sort of judgment regarding making optimum use of technical development. Intention, implementation, satisfaction, and utilization have been taken as a proxy for it, as extracted from literature. Behavioral intention to adopt technology has been used in a large number of empirical studies in the literature [20,30,31,38,43,50]. In our research, we have taken MBAI as an endogenous variable from the TAM, which is affected by all the constructs as mentioned above (see model, for detail).
3. Research Methodology
A structured questionnaire was used to measure the constructs that affect mobile banking adoption intention. The first section of our questionnaire seeks demographic details and contains filtering questions. The demographic details sought are gender, age, qualification, marital status, and region, while the filtering questions are whether having a bank account, using a smart mobile phone, and mobile banking, if yes, then duration. The second part of the questionnaire measures the constructs identified from literature and included in the model, i.e., self-efficacy [54,70], personal innovativeness [54,70,71], subjective norms [17,70,72], perceived ease of use [10,70], perceived usefulness [10,56,70], trust [70,73], and mobile banking adoption intention [56,70]. The constructs used in the questionnaire, along with their sources, are mentioned in Appendix A. These constructs were measured on a 5-point Likert scale (where 1 means strongly disagree, and 5 means strongly agree). The scale thus adapted was tested for its reliability and validity by applying suitable tests. The measurement and structural models were tested using Smart PLS software. The respondents for the study were chosen from the Delhi-NCR region. The Delhi-NCR region represents the entire Indian population, as people from all over India come here to study and do jobs. Users of mobile banking were excluded from the study as perception differs in the pre- and post-purchase phases. Customers having an operational bank account in scheduled commercial banks and using the smart mobile phone for more than one year were asked to fill out the questionnaire. In the absence of a sampling frame of nonusers of mobile banking, the present study used the convenience, nonprobability sampling approach.
A total of 379 questionnaires were distributed through a combination of the online and offline mode, of which we received a successful response from 203 respondents. Responses were solicited from the people who have a bank account and use mobile phones but do not use mobile phones for banking transactions. These people are already using technology for different purposes. They may have also developed some degree of comfort, which might influence them to use mobile phones for doing banking transactions in the future. The responses were collected between the period from August 2019 to November 2019. Necessary approvals for collecting the data from the customers coming to the bank were taken in advance from the branch managers of the respective banks. On our request, 115 customers filled out the questionnaires in the face-to-face interaction, and those who could not spare time were requested to share their responses online. However, out of 264 questionnaires sent through email, 104 completed questionnaires were received. Out of these 104 questionnaires, 88 were filled out correctly, and 16 were partially filled out. Therefore, these were not included in the study.
Demographic Analysis
Our study included 203 respondents. The demographic details of the respondents are presented in Table 3. A look into this table reveals that 74.4% of the respondents are male, and 25.6% are female. Most of our respondents (62.1%) are from the age group of 18–35 years. About the educational background of the respondents, 55.2% of the respondents are graduates, 36.9% are postgraduate, and only 7.9% of the respondents are intermediate pass.
Table 3.
Demographic Profile of Sample.
4. Data Analysis
The internal consistency of the statements used in the study for the chosen constructs was verified with the help of Cronbach’s alpha. Further, we extracted the convergent and discriminant validity of the data mobilized. The study makes use of confirmatory factor analysis (CFA) for extracting cross-loadings on dormant construct and followed by structural equation modeling (SEM) to ascertain significant associations among constructs included in the study.
4.1. Reliability and Validity Analysis
For the assessment of a model, it is imperative to measure its reliability, which is an essential measure for the appraisal of a model. In our study, we computed Cronbach’s alpha for establishing the consistency of the constructs. The value of Cronbach’s alpha is greater than 0.827 for all the seven constructs used in our model (see Table 4), which is a good indicator of reliability, as per literature [74].
Table 4.
Convergent Validity.
Further, the value of average variance extracted (AVE) is higher than 0.71, and the coefficient of composite reliability is greater than 0.89 for all the constructs, which reflect good convergent validity [75]. For assessing the discriminant validity of the model, the square roots of AVE should be higher than the coefficient of correlation between the constructs. In our study, the second root of AVE for all the constructs is higher than the values of correlation coefficients between the constructs, which is a good indicator of the discriminant validity (see Table 5). From this, we may draw an inference that our model is reliable and valid for further analysis.
Table 5.
Discriminant Validity.
4.2. Assessment of Structural Fit of the Model
The results of the structural model (see Figure 2) showcase that our model is an excellent fit, as reflected by values of the model fit indices and residual value ) (refer to Table 6) [76].
Figure 2.
Structural Model of the Study.
Table 6.
Model Fit Indices.
The primary criterion for the assessment of a structural model is the variance explained by it [77]. In our model, the value of the coefficient of determination or variance extracted (R2) is 0.711, which suggests that 71.1% of variations in the endogenous variable (MBAI) can be ascertained with the help of chosen exogenous variables. The values of path coefficients are significant for 8 out of 10 relationships (please refer to Table 7).
Table 7.
Path Coefficients.
The results of our study reflect that trust, perceived usefulness, perceived ease of use, subjective norms, and personal innovativeness have a statistically important positive effect over the dependent variable mobile banking adoption intention in this order, respectively. However, the impact of self-efficacy on mobile banking adoption intention is not observed to be significant. Further, perceived ease of use exerts a statistically significant favorable impact on self-efficacy, but the effect of personal innovation on perceived ease of use and perceived usefulness is not statistically significant. Lastly, it can also be observed that subjective norms exercise a considerable favorable effect on perceived usefulness.
The outcome of all hypotheses based on the standardized estimates and t-statistics of different paths in the model is presented in Table 8, which demonstrates that our results have supported 8 out 10 of the hypotheses.
Table 8.
Results of Hypotheses Testing.
5. Discussion
The study observes a positive effect of self-efficacy on perceived ease of use, which is in harmony with the earlier studies [78,79,80]. The hypothesis of the direct positive impact of self-efficacy over mobile banking adoption intention could not be established, but it has a significant effect through the mediating variable perceived ease of use. Amongst all the exogenous variables, trust exerts the maximum impact on adoption intention followed by subjective norms, personal innovation, and perceived usefulness. The results of our study are in harmony with many studies in the area of behavioral adoption intention of new technology. Trust has been reported as an instrumental factor in many empirical studies, as it reduces the perceived risk associated with technology and creates a positive attitude towards it [70,81]. Another reason that trust exerts a significant effect on adoption intention is that customers have faith in their banks and consider them as their custodian. These results are consistent with many empirical studies [2,38] but not in agreement with the findings of Singh and Srivastava [50]. Perceived usefulness has been reported as an important variable affecting the adoption intention in many studies [56,70]. The inference drawn from these studies is that users have a positive intention towards a technology which they perceive useful. Perceived ease of use also has been reported as an important factor in mobile banking adoption intention in many studies [70,82,83]. It leads to the conclusion that users espouse a new technology when they find it relatively easy to use. However, the results of the significant positive effect of personal innovativeness and insignificant effect of self-efficacy over mobile banking adoption intention is not consistent with the findings of [70] and [51], respectively, for these two variables. The reason which may be attributed to these results is that consumers perceive mobile banking as different from other technologies, and other modes of banking are equally efficient. The value of R2, which indicates the explanatory power of independent variables in explaining the changes in the dependent variable (mobile banking adoption intention in our case), is also very robust at 71.1%, which is better than most of the studies on this topic [84,85].
6. Conclusions and Implications
Since the demonetization initiative of the Government of India of 2016, a swift rise in online banking and mobile banking transactions has been witnessed in India. The government has also taken several measures to encourage cashless payment and branchless banking to increase the efficiency of the banking system. Besides this complexity of life, rapid urbanization, growing traffic on roads, and busy lifestyles have also led to the growth of mobile banking in India. Banks and other intermediaries involved in online banking transactions are also considering this growing interest of users in online banking as an opportunity to reach their customers and provide them with a safe and pleasant mobile banking experience. Though mobile banking technology is expanding across the globe, factors responsible for its expansion and growth are not uniform in different countries. Therefore, it becomes necessary to explore the factors affecting the mobile banking adoption intention of people in India. Despite a large number of studies, the need for comprehensive research aiming at developing a model explaining the factors responsible for mobile banking adoption intention of an individual was felt. To fulfill this gulf, an all-inclusive model has been evolved to identify the forces affecting mobile banking adoption intention of customers in India. The findings of our study demonstrate that personal innovativeness, perceived ease of use, perceived usefulness, trust, and subjective norms have a remarkable effect on mobile banking adoption intention, except for self-efficacy. Findings further demonstrate that self-efficacy and personal innovativeness exert a statistically significant effect on perceived ease of use. Also, personal innovativeness and subjective norms, too, are important drivers of perceived usefulness. Trust has been observed as the most critical determinant of mobile banking adoption intention of users, followed by subjective norms, personal innovativeness, and perceived usefulness.
The study is novel and further extends the traditional technology adoption and technology diffusion models, thus making a significant theoretical contribution to the literature. This study provides meaningful information about the factors affecting mobile banking adoption in India. These factors have been considered independently in different studies but have not been examined collectively in any of the previous studies, which makes our study very rigorous. By specifying these relationships, it addresses a significant gap in adoption research. Despite using the traditional models of technology adoption and diffusion, our study endeavors to customize the model precisely for mobile banking adoption intention.
The empirical results of our study provide a valuable foundation to future researchers for the expansion and validation of our model in other developing countries.
The proposed model of our study has important managerial implications for the banking and mobile companies in formulating their marketing strategies as per the users’ requirements to expand the penetration of their services. Our model explicitly specifies the critical factors (e.g., trust, perceived usefulness, subjective norms, perceived ease of use, etc.) affecting the mobile banking adoption intention of customers, which can be extremely useful for managers while devising mobile banking service strategies. As per our study, trust is the most significant antecedent of mobile banking adoption intention. Therefore, measures can be taken to build and manage the belief formation of customers in mobile banking technology. Banks, along with other intermediaries, should also make efforts to increase the general public awareness about the uses, utility, convenience, and other related benefits offered by mobile banking. These entities may devise campaigns to allay the fears of customers about the potential risks involved with mobile banking and make them more educated about the benefits of mobile banking.
The results of our study are also useful to regulators in implementing their policies regarding financial inclusion and the digital economy. This can be realized by creating a favorable financial environment conducive to the use of mobile banking technology and by formulating strategies to build the trust of people and create awareness about the use of it.
7. Limitations and Future Directions
There are a few limitations of our study, which we would like to acknowledge. It does not explore the impact of moderating variables such as risk associated with technology, availability of alternative modes, compatibility, quality of the mobile interface, and demographic variables, which might predict usage more accurately. The demographic variables such as gender, age, and occupation have not been considered in the theoretical model and structural model. The study uses a convenience sample, which may not be a remarkably effective method of representing the target population. The size of the sample is relatively small; therefore, the results of the study must be interpreted with caution while drawing generalizations.
This study shows several directions for future research. The results of our study can be tested and verified for other developing countries having a similar social and demographic structure as that of India, e.g., Indonesia, Malaysia, Sri Lanka, Bangladesh, Pakistan, Brazil, China, etc., as well for improved understanding of mobile banking adoption behavior of users. Future research can also be conducted to re-examine and validate the theoretical model empirically. Conceptual and empirical studies in the future may also consider a few other factors such as mobile service quality, technological readiness, compatibility, risks of technology, and inspect their association with mobile banking adoption intention of customers. Since our study focuses more on behavioral constructs such as perceived usefulness, perceived ease of use, and trust, etc., of mobile banking adoption intention, future research may include the constructs which involve monetary transactions. Besides this, future research can also measure the impact of demographic variables on the mobile banking adoption intention as mediating variables. Finally, a longitudinal research design can be used in future studies to get a better understanding of the causality and the cross-relationship among the variables.
Author Contributions
Conceptualization, A.K. and S.D.; methodology, A.K.; software, S.D.; validation, A.K. and S.D.; formal analysis, A.K., S.D., and V.B.; investigation, V.B., H.P.; resources, S.D., H.P., and V.B.; data curation, A.K., S.D., and V.B.; writing—original draft preparation, A.K. and H.P.; writing—review and editing, S.D., A.K., and V.B.; visualization, A.K. and S.D.; supervision, S.D. and A.K. All authors have read and agreed to the published version of the manuscript.
Funding
Financial support for the publication of the paper is anticipated from Guru Gobind Singh Indraprastha University, Delhi, India. The authors thankfully acknowledge this financial support in anticipation.
Acknowledgments
The authors are grateful to the anonymous referees and editor of the journal for their valuable suggestions.
Conflicts of Interest
The authors declare no conflict of interest.
Appendix A
Table A1.
Construct and Measurement Items.
Table A1.
Construct and Measurement Items.
| Perceived usefulness (PU) [10,56,70] |
| PU1 The use of mobile banking would help me in making a quick transaction. |
| PU2 Use of mobile banking makes the execution of a transaction very easy. |
| PU3 The use of mobile banking is beneficial. |
| Perceived ease of use (PEOU) [10,70] |
| PEOU1 I believe that the mobile banking process will be clear and understandable. |
| PEOU2 I believe that it is easy to become skillful at using mobile banking. |
| PEUO3 I believe that mobile banking is easy to use. |
| Self-efficacy (SE) [54,70] |
| SE1 I feel confident using a mobile to access online movies and music. |
| SE2 I feel confident using a mobile to access news. |
| SE3 I feel confident using a mobile to watch online programs. |
| SE4 I feel confident using a mobile for gaming services. |
| Subjective norm (SN) [17,70,72] |
| SN1 People who are important to me think I should use mobile banking. |
| SN2 People whose opinions I value prefer me to use mobile banking. |
| SN3 People who are important to me support me in the use of mobile baking. |
| Personal innovativeness (PI) [54,70,71] |
| PI1 Among my peers, I am usually the first to try out new technology. |
| PI2 My peers highly rate my opinion about new technology. |
| TRUST (TRU) [70,73] |
| TRU1 I believe that regulations controlling provisions of mobile banking are sufficiently robust to protect consumers. |
| TRU2 I believe that mobile banking service providers have sufficient expertise and resources to provide these services. |
| TRU3 I believe that mobile banking service providers will act ethically when capturing, retaining, processing, and managing my data. |
| TRU4 I believe that mobile banking service providers act honestly in dealing with consumers. |
| TRU5 I am confident in the privacy controls of the mobile banking service provider. |
| TRU6 I believe that mobile banking service providers will implement adequate security measures to secure my data. |
| TRU7 I believe that entities involved in mobile banking will keep my best interests in mind. |
| Mobile banking adoption intention (MBAI) [56,70] |
| MBAI2 I will use mobile banking services for different kinds of banking transactions. |
| MBAI1 If I will have access to mobile banking, I intend to use it. |
| MBAI3 During the next month, I intend to do a banking transaction with a mobile. |
| MBAI4 Three months from now, I intend to do banking with a mobile phone. |
References
- Dass, R.; Pal, S. Exploring the Factors Affecting the Adoption of Mobile Financial Services Among the Rural Under-Banked and Its Implications for Micro-Finance Institutions; Association for Information Systems: Atlanta, GA, USA, 2010. [Google Scholar]
- Yu, P.L.; Balaji, M.; Khong, K.W. Building trust in internet banking: A trustworthiness perspective. Ind. Manag. Data Syst. 2015, 115, 235–252. [Google Scholar] [CrossRef]
- Barnes, S.J.; Corbitt, B. Mobile banking: Concept and potential. Int. J. Mob. Commun. 2003, 1, 273. [Google Scholar] [CrossRef]
- Polasik, M.; Wisniewski, T.P. Empirical analysis of internet banking adoption in Poland. Int. J. Bank Mark. 2009, 27, 32–52. [Google Scholar] [CrossRef]
- Durkin, M.; O’Donnell, A.; Mullholland, G.; Crowe, J. On e-banking adoption: From banker perception to customer reality. J. Strat. Mark. 2007, 15, 237–252. [Google Scholar] [CrossRef]
- Martins, C.; Oliveira, T.; Popovic, A. Understanding the Internet banking adoption: A unified theory of acceptance and use of technology and perceived risk application. Int. J. Inf. Manag. 2014, 34, 1–13. [Google Scholar] [CrossRef]
- Poddar, B.; Erande, Y.; Chitkara, N.; Bhansal, A.; Kejriwal, V. Digital and Beyond New Horizons in Indian Banking; The Boston Consulting Group, FICCI, Indian Bank’s Association: Mumbai, India, 2016; pp. 1–43. [Google Scholar]
- Kesharwani, A.; Bisht, S.S. The impact of trust and perceived risk on internet banking adoption in India. Int. J. Bank Mark. 2012, 30, 303–322. [Google Scholar] [CrossRef]
- Shankar, A.; Kumari, P. Factors affecting mobile banking adoption behavior in India. J. Internet Bank. Commer. 2016, 21, 1–24. [Google Scholar]
- Davis, F.D. Perceived Usefulness, Perceived Ease of Use, and User Acceptance of Information Technology. Mis Q. 1989, 13, 319. [Google Scholar] [CrossRef]
- Davis, F.D.; Bagozzi, R.P.; Warshaw, P.R. User acceptance of computer technology: A comparison of two theoretical models. Manag. Sci. 1989, 35, 982–1003. [Google Scholar] [CrossRef]
- Rogers, E.M.; Cartano, D.G. Methods of Measuring Opinion Leadership. Public Opin. Q. 1962, 26, 435. [Google Scholar] [CrossRef]
- Venkatesh, V.; Morris, M.G.; Davis, G.B.; Davis, F.D. User acceptance of information technology: Toward a unified view. Mis Q. 2003, 27, 425–478. [Google Scholar] [CrossRef]
- Goodhue, D.L.; Thompson, R.L. Task-Technology Fit and Individual Performance. Mis Q. 1995, 19, 213. [Google Scholar] [CrossRef]
- Ajzen, I. The theory of planned behaviour: Reactions and reflections. Psychol. Heal. 2011, 26, 1113–1127. [Google Scholar] [CrossRef] [PubMed]
- Delone, W.H.; McLean, E.R. Information Systems Success: The Quest for the Dependent Variable. Inf. Syst. Res. 1992, 3, 60–95. [Google Scholar] [CrossRef]
- Hill, R.J.; Fishbein, M.; Ajzen, I. Belief, Attitude, Intention and Behavior: An Introduction to Theory and Research. Contemp. Sociol. A J. Rev. 1977, 6, 244. [Google Scholar] [CrossRef]
- Fishbein, M.; Ajzen, I. Understanding Attitudes and Predicting Social Behavior; Prentice Hall: Upper Saddle River, NJ, USA, 1980. [Google Scholar]
- Chauhan, S.; Jaiswal, M. Determinants of acceptance of ERP software training in business schools: Empirical investigation using UTAUT model. Int. J. Manag. Educ. 2016, 14, 248–262. [Google Scholar] [CrossRef]
- Kumar, V.V.R.; Lall, A.; Mane, T. Extending the TAM Model: Intention of Management Students to Use Mobile Banking: Evidence from India. Glob. Bus. Rev. 2017, 18, 238–249. [Google Scholar] [CrossRef]
- Hu, P.J.; Chau, P.Y.; Sheng, O.R.; Tam, K.Y. Examining the Technology Acceptance Model Using Physician Acceptance of Telemedicine Technology. J. Manag. Inf. Syst. 1999, 16, 91–112. [Google Scholar] [CrossRef]
- Teo, T.; Lee, C.B.; Chai, C.S.; Wong, S.L. Assessing the intention to use technology among pre-service teachers in Singapore and Malaysia: A multigroup invariance analysis of the Technology Acceptance Model (TAM). Comput. Educ. 2009, 53, 1000–1009. [Google Scholar] [CrossRef]
- Klopping, I.M.; McKinney, E. Extending the technology acceptance model and the task-technology fit model to consumer e-commerce. Inf. Technol. Learn. Perform. J. 2004, 22, 35–48. [Google Scholar]
- Rauniar, R.; Rawski, G.; Yang, J.; Johnson, B. Technology acceptance model (TAM) and social media usage: An empirical study on Facebook. J. Enterp. Inf. Manag. 2014, 27, 6–30. [Google Scholar] [CrossRef]
- Wu, B.; Chen, X. Continuance intention to use MOOCs: Integrating the technology acceptance model (TAM) and task technology fit (TTF) model. Comput. Hum. Behav. 2017, 67, 221–232. [Google Scholar] [CrossRef]
- Lule, I.; Omwansa, T.K.; Waema, T.M. Application of technology acceptance model (TAM) in m-banking adoption in Kenya. Int. J. Comput. Ict Res. 2012, 6, 31–43. [Google Scholar]
- Priya, R.; Gandhi, A.; Shaikh, A. Mobile banking adoption in an emerging economy. Benchmark. Int. J. 2018, 25, 743–762. [Google Scholar] [CrossRef]
- Silva, L. University of Houston Post-positivist Review of Technology Acceptance Model. J. Assoc. Inf. Syst. 2007, 8, 255–266. [Google Scholar] [CrossRef]
- Chandio, F.H.; Burfat, F.M.; Abro, A.A.; Naqvi, H.F. Citizens’ Acceptance and Usage of Electronic-Government Services: A Conceptual Model of Trust and Technological Factors. Sindh Univ. Res. J. Sci. Ser. 2017, 49, 665. [Google Scholar] [CrossRef]
- Muñoz-Leiva, F.; Climent-Climent, S.; Liébana-Cabanillas, F. Determinants of intention to use the mobile banking apps: An extension of the classic TAM model. Span. J. Mark. Esic 2017, 21, 25–38. [Google Scholar] [CrossRef]
- Tan, E.; Lau, J.L. Behavioural intention to adopt mobile banking among the millennial generation. Young Consum. 2016, 17, 18–31. [Google Scholar] [CrossRef]
- Donner, J.; Tellez, C.A. Mobile banking and economic development: Linking adoption, impact, and use. Asian J. Commun. 2008, 18, 318–332. [Google Scholar] [CrossRef]
- Bankole, F.O.; Bankole, O.O.; Brown, I. Mobile Banking Adoption in Nigeria. Electron. J. Inf. Syst. Dev. Ctries. 2011, 47, 1–23. [Google Scholar] [CrossRef]
- Alalwan, A.A.; Dwivedi, Y.K.; Rana, N.P. Factors influencing adoption of mobile banking by Jordanian bank customers: Extending UTAUT2 with trust. Int. J. Inf. Manag. 2017, 37, 99–110. [Google Scholar] [CrossRef]
- Yousafzai, S.Y.; Foxall, G.R.; Pallister, J.G. Explaining Internet Banking Behavior: Theory of Reasoned Action, Theory of Planned Behavior, or Technology Acceptance Model? J. Appl. Soc. Psychol. 2010, 40, 1172–1202. [Google Scholar] [CrossRef]
- Lin, H.-F. An empirical investigation of mobile banking adoption: The effect of innovation attributes and knowledge-based trust. Int. J. Inf. Manag. 2011, 31, 252–260. [Google Scholar] [CrossRef]
- Oliveira, T.; Faria, M.; Thomas, M.; Popovic, A. Extending the understanding of mobile banking adoption: When UTAUT meets TTF and ITM. Int. J. Inf. Manag. 2014, 34, 689–703. [Google Scholar] [CrossRef]
- Sharma, S.K. Integrating cognitive antecedents into TAM to explain mobile banking behavioral intention: A SEM-neural network modeling. Inf. Syst. Front. 2017, 21, 815–827. [Google Scholar] [CrossRef]
- Singh, N.; Sinha, N.; Liébana-Cabanillas, F. Determining factors in the adoption and recommendation of mobile wallet services in India: Analysis of the effect of innovativeness, stress to use and social influence. Int. J. Inf. Manag. 2020, 50, 191–205. [Google Scholar] [CrossRef]
- Laforet, S.; Li, X. Consumers’ attitudes towards online and mobile banking in China. Int. J. Bank Mark. 2005, 23, 362–380. [Google Scholar] [CrossRef]
- Ainin, S.; Jaafar, N.I.; Mohezar, S. An overview of mobile banking adoption among the urban community. Int. J. Mob. Commun. 2007, 5, 157. [Google Scholar] [CrossRef]
- Laukkanen, T. Customer preferred channel attributes in multi-channel electronic banking. Int. J. Retail. Distrib. Manag. 2007, 35, 393–412. [Google Scholar] [CrossRef]
- Gu, J.-C.; Lee, S.-C.; Suh, Y.H. Determinants of behavioral intention to mobile banking. Expert Syst. Appl. 2009, 36, 11605–11616. [Google Scholar] [CrossRef]
- Akturan, U.; Tezcan, N. Mobile banking adoption of the youth market. Mark. Intell. Plan. 2012, 30, 444–459. [Google Scholar] [CrossRef]
- Aboelmaged, M.; Gebba, T.R. Mobile Banking Adoption: An Examination of Technology Acceptance Model and Theory of Planned Behavior. Int. J. Bus. Res. Dev. 2013, 2, 35–50. [Google Scholar] [CrossRef]
- Chawla, D.; Joshi, H. Consumer perspectives about mobile banking adoption in India—A cluster analysis. Int. J. Bank Mark. 2017, 35, 616–636. [Google Scholar] [CrossRef]
- Gupta, S.; Yun, H.; Xu, H.; Kim, H.-W. An exploratory study on mobile banking adoption in Indian metropolitan and urban areas: A scenario-based experiment. Inf. Technol. Dev. 2017, 23, 127–152. [Google Scholar] [CrossRef]
- Sharma, S.K.; Govindaluri, S.M.; Al-Muharrami, S.; Tarhini, A. A multi-analytical model for mobile banking adoption: A developing country perspective. Rev. Int. Bus. Strat. 2017, 27, 133–148. [Google Scholar] [CrossRef]
- Boonsiritomachai, W.; Pitchayadejanant, K. Determinants affecting mobile banking adoption by generation Y based on the Unified Theory of Acceptance and Use of Technology Model modified by the Technology Acceptance Model concept. Kasetsart J. Soc. Sci. 2017. [Google Scholar] [CrossRef]
- Singh, S.; Srivastava, R. Predicting the intention to use mobile banking in India. Int. J. Bank Mark. 2018, 36, 357–378. [Google Scholar] [CrossRef]
- Lee, Y.K.; Park, J.H.; Chung, N. An exploratory study on factors affecting usage intention toward mobile banking: A unified perspective using structural equation modeling. Soc. Mark. Adv. Proc. 2009, 347–359. [Google Scholar]
- Yi, M.Y.; Jackson, J.D.; Park, J.S.; Probst, J.C. Understanding information technology acceptance by individual professionals: Toward an integrative view. Inf. Manag. 2006, 43, 350–363. [Google Scholar] [CrossRef]
- Venkatesh, V.; Thong, J.Y.L.; Xu, X. Consumer Acceptance and Use of Information Technology: Extending the Unified Theory of Acceptance and Use of Technology. Mis Q. 2012, 36, 157. [Google Scholar] [CrossRef]
- Agarwal, R.; Prasad, J. A Conceptual and Operational Definition of Personal Innovativeness in the Domain of Information Technology. Inf. Syst. Res. 1998, 9, 204–215. [Google Scholar] [CrossRef]
- Yiu, C.S.; Grant, K.; Edgar, D.A. Factors affecting the adoption of Internet Banking in Hong Kong—Implications for the banking sector. Int. J. Inf. Manag. 2007, 27, 336–351. [Google Scholar] [CrossRef]
- Kim, C.; Mirusmonov, M.; Lee, I. An empirical examination of factors influencing the intention to use mobile payment. Comput. Hum. Behav. 2010, 26, 310–322. [Google Scholar] [CrossRef]
- Xu, H.; Gupta, S. The effects of privacy concerns and personal innovativeness on potential and experienced customers’ adoption of location-based services. Electron. Mark. 2009, 19, 137–149. [Google Scholar] [CrossRef]
- Chong, A.; Chan, F.T.; Ooi, K.-B. Predicting consumer decisions to adopt mobile commerce: Cross country empirical examination between China and Malaysia. Decis. Support. Syst. 2012, 53, 34–43. [Google Scholar] [CrossRef]
- Al-Somali, S.; Gholami, R.; Clegg, B. An investigation into the acceptance of online banking in Saudi Arabia. Technovation 2009, 29, 130–141. [Google Scholar] [CrossRef]
- Teo, A.C.; Tan, G.W.-H.; Cheah, C.M.; Ooi, K.-B.; Yew, K.T. Can the demographic and subjective norms influence the adoption of mobile banking? Int. J. Mob. Commun. 2012, 10, 578. [Google Scholar] [CrossRef]
- Mutahar, A.M.; Daud, N.M.; Thurasamy, R.; Isaac, O.; Abdulsalam, R. The Mediating of Perceived Usefulness and Perceived Ease of Use. Int. J. Technol. Diffus. 2018, 9, 21–40. [Google Scholar] [CrossRef]
- Abushanab, E.; Pearson, J. Internet banking in Jordan. J. Syst. Inf. Technol. 2007, 9, 78–97. [Google Scholar] [CrossRef]
- Pham, T.-T.T.; Ho, J.C. The effects of product-related, personal-related factors and attractiveness of alternatives on consumer adoption of NFC-based mobile payments. Technol. Soc. 2015, 43, 159–172. [Google Scholar] [CrossRef]
- Morgan, R.M.; Hunt, S.D. Relationship marketing in the era of network competition. Mark. Manag. 1994, 3, 18–28. [Google Scholar]
- Li, Y.-M.; Yeh, Y.-S. Increasing trust in mobile commerce through design aesthetics. Comput. Hum. Behav. 2010, 26, 673–684. [Google Scholar] [CrossRef]
- Hu, Z.; Ding, S.; Li, S.; Chen, L.; Yang, S. Adoption Intention of Fintech Services for Bank Users: An Empirical Examination with an Extended Technology Acceptance Model. Symmetry 2019, 11, 340. [Google Scholar] [CrossRef]
- Kramer, R.M. Trust and distrust in organizations: Emerging Perspectives, Enduring Questions. Annu. Rev. Psychol. 1999, 50, 569–598. [Google Scholar] [CrossRef]
- Sharma, S.K.; Sharma, M. Examining the role of trust and quality dimensions in the actual usage of mobile banking services: An empirical investigation. Int. J. Inf. Manag. 2019, 44, 65–75. [Google Scholar] [CrossRef]
- Kwateng, K.O.; Atiemo, K.A.O.; Appiah, C. Acceptance and use of mobile banking: An application of UTAUT2. J. Enterp. Inf. Manag. 2019, 32, 118–151. [Google Scholar] [CrossRef]
- Shankar, A.; Datta, B. Factors Affecting Mobile Payment Adoption Intention: An Indian Perspective. Glob. Bus. Rev. 2018, 19, S72–S89. [Google Scholar] [CrossRef]
- Bauer, H.H.; Reichardt, T.; Barnes, S.J.; Neumann, M.M. Driving consumer acceptance of mobile marketing: A theoretical framework and empirical study. J. Electron. Commer. Res. 2005, 6, 181–192. [Google Scholar]
- Taylor, S.; Todd, P. Decomposition and crossover effects in the theory of planned behavior: A study of consumer adoption intentions. Int. J. Res. Mark. 1995, 12, 137–155. [Google Scholar] [CrossRef]
- Pavlou, P.A. Consumer Acceptance of Electronic Commerce: Integrating Trust and Risk with the Technology Acceptance Model. Int. J. Electron. Commer. 2003, 7, 101–134. [Google Scholar] [CrossRef]
- Henseler, J.; Ringle, C.M.; Sinkovics, R.R. The use of partial least squares path modeling in international marketing. In Relationship Between Exporters and Their Foreign Sales and Marketing Intermediaries; Emerald: Bingley, UK, 2009; pp. 277–319. [Google Scholar]
- Kline, R.B. Promise and pitfalls of structural equation modeling in gifted research. In Methodologies for Conducting Research on Giftedness; American Psychological Association (APA): Worcester, MA, USA, 2010; pp. 147–169. [Google Scholar]
- Hair, J.F.; Tatham, R.L.; Anderson, R.E.; Black, W. Multivariate Data Analysis, 6th ed.; Pearson Education: London, UK, 2006. [Google Scholar]
- Chin, W.W. Commentary: Issues and opinion on structural equation modeling. MIS Q. 1998, 22, 7–16. [Google Scholar]
- Ramayah, T.; Aafaqi, B. Role of self-efficacy in e-library usage among students of a public university in Malaysia. Malays. J. Libr. Inf. Sci. 2004, 9, 39–57. [Google Scholar]
- Zhang, X.; Han, X.; Dang, Y.; Meng, F.; Guo, X.; Lin, J. User acceptance of mobile health services from users’ perspectives: The role of self-efficacy and response-efficacy in technology acceptance. Inform. Heal. Soc. Care 2016, 42, 194–206. [Google Scholar] [CrossRef] [PubMed]
- Gumussoy, C.A.; Kaya, A.; Ozlu, E. Determinants of Mobile Banking Use: An Extended TAM with Perceived Risk, Mobility Access, Compatibility, Perceived Self-efficacy and Subjective Norms. In Lecture Notes in Management and Industrial Engineering; Springer Science and Business Media LLC: Berlin, Germany, 2017; pp. 225–238. [Google Scholar]
- Silic, M.; Ruf, C. The effects of the elaboration likelihood model on initial trust formation in financial advisory services. Int. J. Bank Mark. 2018, 36, 572–590. [Google Scholar] [CrossRef]
- Apanasevic, T.; Markendahl, J.; Arvidsson, N. Stakeholders’ expectations of mobile payment in retail: Lessons from Sweden. Int. J. Bank Mark. 2016, 34, 37–61. [Google Scholar] [CrossRef]
- Zhou, T. An empirical examination of initial trust in mobile banking. Internet Res. 2011, 21, 527–540. [Google Scholar] [CrossRef]
- Miltgen, C.L.; Popovic, A.; Oliveira, T. Determinants of end-user acceptance of biometrics: Integrating the “Big 3” of technology acceptance with privacy context. Decis. Support. Syst. 2013, 56, 103–114. [Google Scholar] [CrossRef]
- Venkatesh, V.; Davis, F.D. A Theoretical Extension of the Technology Acceptance Model: Four Longitudinal Field Studies. Manag. Sci. 2000, 46, 186–204. [Google Scholar] [CrossRef]
© 2020 by the authors. Licensee MDPI, Basel, Switzerland. This article is an open access article distributed under the terms and conditions of the Creative Commons Attribution (CC BY) license (http://creativecommons.org/licenses/by/4.0/).

