Efficient Electricity Management System for Optimal Peak/Off-Peak Hour Pricing
Abstract
1. Introduction
2. Tariff and Solar Energy Data
2.1. Tariff Details
Electricity Tariff System in Korea
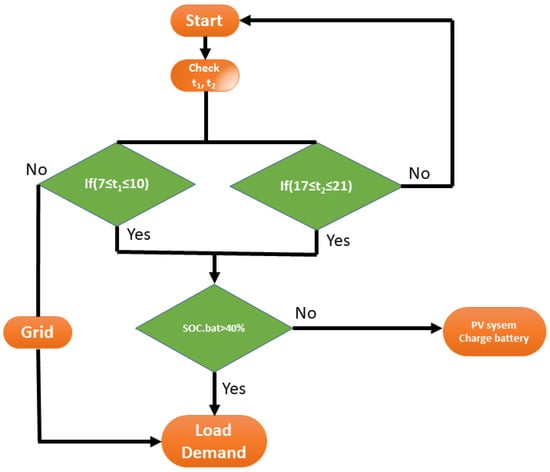
3. Problem Formulation and Methodology
- Condition 1: Optimization model during peak load hours.
- Condition 2: Optimization model during off-peak load hours.
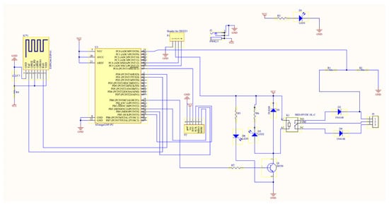
4. Experimental Setup
5. Results and Discussion
5.1. Cost Analysis
- Case 1: Without PV system.
- Case 2: Using PV with battery system and control device.
5.2. IoT Monitoring
6. Conclusions
Author Contributions
Funding
Conflicts of Interest
Acronyms
| Photovoltaic system | PV system |
| Sustainable development goals | SDG |
| Feed-in-tariff | FIT |
| Time of use | ToU |
| Internet of things | IoT |
| Human to machine interference | HMI |
| State of charge | SoC |
| Real time clock | RTC |
| Serial data | SDA |
| Serial clock | SCL |
| Pin configuration | PC |
| Energy storage system | ESS |
References
- Raza, M.Q.; Nadarajah, M.; Ekanayake, C. On recent advances in PV output power forecast. Sol. Energy 2016, 136, 125–144. [Google Scholar] [CrossRef]
- Qureshi, U.; Baredar, P.; Kumar, A. Effect of weather conditions on the Hybrid solar PV/T Collector in variation of Voltage and Current. Int. J. Res. (IJR) 2014, 1, 872–879. [Google Scholar]
- Fytrou-Moschopoulou, A. Re-Thinking 2050: A 100% Renewable Energy Vision for the European Union. Available online: https://www.buildup.eu/en/practices/publications/re-thinking-2050-100-renewable-energy-vision-european-union (accessed on 8 May 2020).
- Dixon, R.K.; McGowan, E.; Onysko, G.; Scheer, R.M. US energy conservation and efficiency policies: Challenges and opportunities. Energy Policy 2010, 38, 6398–6408. [Google Scholar] [CrossRef]
- Camargo, L.R.; Zink, R.; Dorner, W.; Stoeglehner, G. Spatio-temporal modeling of roof-top photovoltaic panels for improved technical potential assessment and electricity peak load offsetting at the municipal scale. Comput. Environ. Urban Syst. 2015, 52, 58–69. [Google Scholar] [CrossRef]
- Al-Maamary, H.; Kazem, H.A.; Chaichan, M. Changing the Energy Profile of the GCC States: A Review. Int. J. Appl. Eng. Res. 2016, 11, 1980–1988. [Google Scholar]
- RENEWABLES 2019 GLOBAL STATUS REPORT. Available online: https://www.ren21.net/gsr-2019/ (accessed on 17 May 2020).
- Zsiborács, H.; Hegedűsné Baranyai, N.; Vincze, A.; Háber, I.; Pintér, G. Economic and Technical Aspects of Flexible Storage Photovoltaic Systems in Europe. Energies 2018, 11, 1445. [Google Scholar] [CrossRef]
- Martin Energy. United Nations Sustainable Development. Available online: https://www.un.org/sustainabledevelopment/energy/ (accessed on 23 July 2020).
- Vavilapalli, S.; Padmanaban, S.; Subramaniam, U.; Mihet-Popa, L. Power Balancing Control for Grid Energy Storage System in Photovoltaic Applications—Real Time Digital Simulation Implementation. Energies 2017, 10, 928. [Google Scholar] [CrossRef]
- Castillo, A.; Gayme, D.F. Grid-scale energy storage applications in renewable energy integration: A survey. Energy Convers. Manag. 2014, 87, 885–894. [Google Scholar] [CrossRef]
- Leadbetter, J.; Swan, L.G. Selection of battery technology to support grid-integrated renewable electricity. J. Power Sources 2012, 216, 376–386. [Google Scholar] [CrossRef]
- Hoppmann, J.; Volland, J.; Schmidt, T.S.; Hoffmann, V.H. The economic viability of battery storage for residential solar photovoltaic systems—A review and a simulation model. Renew. Sustain. Energy Rev. 2014, 39, 1101–1118. [Google Scholar] [CrossRef]
- Luo, X.; Wang, J.; Dooner, M.; Clarke, J. Overview of current development in electrical energy storage technologies and the application potential in power system operation. Appl. Energy 2015, 137, 511–536. [Google Scholar] [CrossRef]
- Linssen, J.; Stenzel, P.; Fleer, J. Techno-economic analysis of photovoltaic battery systems and the influence of different consumer load profiles. Appl. Energy 2017, 185, 2019–2025. [Google Scholar] [CrossRef]
- Umair Ali, M.; Hussain Nengroo, S.; Adil Khan, M.; Zeb, K.; Ahmad Kamran, M.; Kim, H.-J. A Real-Time Simulink Interfaced Fast-Charging Methodology of Lithium-Ion Batteries under Temperature Feedback with Fuzzy Logic Control. Energies 2018, 11, 1122. [Google Scholar] [CrossRef]
- (PDF) Design of an Automatic Transfer Switch for Households Solar PV System. Available online: https://www.researchgate.net/publication/332157936_Design_of_an_Automatic_Transfer_Switch_for_Households_Solar_PV_System (accessed on 17 May 2020).
- Osmani, A.; Zhang, J.; Gonela, V.; Awudu, I. Electricity generation from renewables in the United States: Resource potential, current usage, technical status, challenges, strategies, policies, and future directions. Renew. Sustain. Energy Rev. 2013, 24, 454–472. [Google Scholar] [CrossRef]
- Ren, H.; Wu, Q.; Gao, W.; Zhou, W. Optimal operation of a grid-connected hybrid PV/fuel cell/battery energy system for residential applications. Energy 2016, 113, 702–712. [Google Scholar] [CrossRef]
- Pawar, P.; Vittal, K.P. Design and development of advanced smart energy management system integrated with IoT framework in smart grid environment. J. Energy Storage 2019, 25, 100846. [Google Scholar] [CrossRef]
- Masa-Bote, D.; Castillo-Cagigal, M.; Matallanas, E.; Caamaño-Martín, E.; Gutiérrez, A.; Monasterio-Huelín, F.; Jiménez-Leube, J. Improving photovoltaics grid integration through short time forecasting and self-consumption. Appl. Energy 2014, 125, 103–113. [Google Scholar] [CrossRef]
- Widén, J. Improved photovoltaic self-consumption with appliance scheduling in 200 single-family buildings. Appl. Energy 2014, 126, 199–212. [Google Scholar] [CrossRef]
- Leadbetter, J.; Swan, L. Battery storage system for residential electricity peak demand shaving. Energy Build. 2012, 55, 685–692. [Google Scholar] [CrossRef]
- Adhya, S.; Saha, D.; Das, A.; Jana, J.; Saha, H. An IoT based smart solar photovoltaic remote monitoring and control unit. In Proceedings of the 2016 2nd International Conference on Control, Instrumentation, Energy Communication (CIEC), Kolkata, India, 28–30 January 2016; pp. 432–436. [Google Scholar]
- Kumar, N.M.; Atluri, K.; Palaparthi, S. Internet of Things (IoT) in Photovoltaic Systems. In Proceedings of the 2018 National Power Engineering Conference (NPEC), Madurai, India, 9–10 March 2018; pp. 1–4. [Google Scholar]
- Shrihariprasath, B.; Rathinasabapathy, V. A smart IoT system for monitoring solar PV power conditioning unit. In Proceedings of the 2016 World Conference on Futuristic Trends in Research and Innovation for Social Welfare (Startup Conclave), Coimbatore, India, 29 February–1 March 2016; pp. 1–5. [Google Scholar]
- Markendahl, J.; Lundberg, S.; Kordas, O.; Movin, S. On the role and potential of IoT in different industries: Analysis of actor cooperation and challenges for introduction of new technology. In Proceedings of the 2017 Internet of Things Business Models, Users, and Networks, Copenhagen, Denmark, 23–24 November 2017; pp. 1–8. [Google Scholar]
- KEA-KOREA ENERGY AGENCY. Available online: https://www.energy.or.kr/renew_eng/main/main.aspx (accessed on 17 May 2020).
- Nematollahi, O.; Kim, K.C. A feasibility study of solar energy in South Korea. Renew. Sustain. Energy Rev. 2017, 77, 566–579. [Google Scholar] [CrossRef]
- Maennel, A.; Kim, H.-G. Comparison of Greenhouse Gas Reduction Potential through Renewable Energy Transition in South Korea and Germany. Energies 2018, 11, 206. [Google Scholar] [CrossRef]
- e-Country Indicator Main Screen. Available online: http://www.index.go.kr/main.do (accessed on 17 May 2020).
- Korea Energy Agency-Renewable Energy. Available online: https://www.knrec.or.kr/main/main.aspx (accessed on 18 May 2020).
- Home-Meteorological Administration. Available online: https://www.weather.go.kr/w/index.do (accessed on 17 May 2020).
- South Korea. Wikipedia 2020. Available online: https://en.wikipedia.org/w/index.php?title=South_Korea&oldid=956496774 (accessed on 23 July 2020).
- Koo, C.; Hong, T.; Lee, M.; Park, H.S. Estimation of the Monthly Average Daily Solar Radiation using Geographic Information System and Advanced Case-Based Reasoning. Environ. Sci. Technol. 2013, 47, 4829–4839. [Google Scholar] [CrossRef] [PubMed]
- Alsharif, M.H.; Kim, J.; Kim, J.H. Opportunities and Challenges of Solar and Wind Energy in South Korea: A Review. Sustainability 2018, 10, 1822. [Google Scholar] [CrossRef]
- Alsharif, M.H.; Kim, J. Optimal Solar Power System for Remote Telecommunication Base Stations: A Case Study Based on the Characteristics of South Korea’s Solar Radiation Exposure. Sustainability 2016, 8, 942. [Google Scholar] [CrossRef]
- Shiva Kumar, B.; Sudhakar, K. Performance evaluation of 10 MW grid connected solar photovoltaic power plant in India. Energy Rep. 2015, 1, 184–192. [Google Scholar] [CrossRef]
- Q CELLS. Available online: https://www.q-cells.com/en/main.html (accessed on 17 May 2020).
- Household Response to Dynamic Pricing of Electricity: A Survey of 15 Experiments|SpringerLink. Available online: https://link.springer.com/article/10.1007/s11149-010-9127-y (accessed on 17 May 2020).
- Cherrington, R.; Goodship, V.; Longfield, A.; Kirwan, K. The feed-in tariff in the UK: A case study focus on domestic photovoltaic systems. Renew. Energy 2013, 50, 421–426. [Google Scholar] [CrossRef]
- Faruqui, A.; George, S. Quantifying Customer Response to Dynamic Pricing. Electr. J. 2005, 18, 53–63. [Google Scholar] [CrossRef]
- KEPCO MAIN|KEPCO. Available online: http://home.kepco.co.kr/kepco/EN/main.do (accessed on 17 May 2020).
- Kwon, T. Rent and rent-seeking in renewable energy support policies: Feed-in tariff vs. renewable portfolio standard. Renew. Sustain. Energy Rev. 2015, 44, 676–681. [Google Scholar] [CrossRef]
- KESIS National Energy Statistics Comprehensive Information System. Available online: http://www.kesis.net/main/main.jsp (accessed on 17 May 2020).
- Sani Hassan, A.; Cipcigan, L.; Jenkins, N. Optimal battery storage operation for PV systems with tariff incentives. Appl. Energy 2017, 203, 422–441. [Google Scholar] [CrossRef]
- Badwawi, R.A.; Abusara, M.; Mallick, T. A Review of Hybrid Solar PV and Wind Energy System. Smart Sci. 2015, 3, 127–138. [Google Scholar] [CrossRef]
- Chow, T.T. A review on photovoltaic/thermal hybrid solar technology. Appl. Energy 2010, 87, 365–379. [Google Scholar] [CrossRef]
- Arc Fault Analysis, Monitoring with Internet of Things (IoT) and Protection Scheme of a Solar PV Model by Sanghita Baidya, Champa Nandi: SSRN. Available online: https://papers.ssrn.com/sol3/papers.cfm?abstract_id=3511457 (accessed on 17 May 2020).
- Iskandar, H.R.; Purwadi, A.; Rizqiawan, A.; Heryana, N. Prototype development of a low cost data logger and monitoring system for PV application. In Proceedings of the 2016 3rd Conference on Power Engineering and Renewable Energy (ICPERE), Yogyakarta, Indonesia, 29–30 November 2016; pp. 171–177. [Google Scholar]
- Thaker, T. ESP8266 based implementation of wireless sensor network with Linux based web-server. In Proceedings of the 2016 Symposium on Colossal Data Analysis and Networking (CDAN), Indore, India, 18–19 March 2016; pp. 1–5. [Google Scholar]
- Sauer, K.J.; Roessler, T.; Hansen, C.W. Modeling the Irradiance and Temperature Dependence of Photovoltaic Modules in PVsyst. IEEE J. Photovolt. 2015, 5, 152–158. [Google Scholar] [CrossRef]
- Ceci, M.; Corizzo, R.; Malerba, D.; Rashkovska, A. Spatial autocorrelation and entropy for renewable energy forecasting. Data Min. Knowl. Discov. 2019, 33, 698–729. [Google Scholar] [CrossRef]
- Corizzo, R.; Pio, G.; Ceci, M.; Malerba, D. DENCAST: Distributed density-based clustering for multi-target regression. J. Big Data 2019, 6, 43. [Google Scholar] [CrossRef]
- Wittmann, M.; Breitkreuz, H.; Schroedter-Homscheidt, M.; Eck, M. Case Studies on the Use of Solar Irradiance Forecast for Optimized Operation Strategies of Solar Thermal Power Plants. IEEE J. Sel. Top. Appl. Earth Obs. Remote Sens. 2008, 1, 18–27. [Google Scholar] [CrossRef]













| Sr. No | Consumption (kWh) | Unit Charge (KRW/kWh) |
|---|---|---|
| 1 | <200 | 93.3 |
| 2 | 201–400 | 187.9 |
| 3 | >400 | 280.6 |
| 4 | >1000 | 709.5 |
| Sr. No | Specifications | Units |
|---|---|---|
| 1 | Solar PV module | Polycrystalline |
| 2 | Maximum power | 330 W |
| 3 | Voltage at max power (Vm) | 37.02 V |
| 4 | Current at max power (Im) | 8.91 A |
| 5 | Short circuit current (Isc) | 9.49 A |
| 6 | Open circuit voltage (Voc) | 46.55 V |
| Components | Ratings | Quantity |
|---|---|---|
| PV Panel | 330 W | 1 |
| Solar Charge Controller | 12 V/1 A | 1 |
| Battery | 12 V/62 Ah | 1 |
| Inverter | 400 W | 1 |
| ESP8266 | 3.3 V | 1 |
| DS3231 RTC | 5 V | 1 |
| Relay | 5 V | 1 |
| Parameter | Case 1: without Control Device | Case 2: with Control Device |
|---|---|---|
| Average Daily load | 13 kWh | 13 kWh |
| Average Peak hour Load | 7 kWh | 7 kWh |
| PV with battery power | 0 | 7 kWh |
| Imported power from grid | 13 kWh | 6 kWh |
| Total chargeable units (kWh) | 390 | 180 |
| Charge for <200 units (fee.93.3 ₩) | 18,660 | 16,794 |
| Charge for >200 units (fee.187.9 ₩) | 35,701 | 0 |
| Basic Fare per month | 1600 | 1600 |
| Total Monthly electricity bill (₩) | 55,961 ($46) | 18,394 ($15) |
| Total savings (%) | 0, 0% | 37,567 ($31), 67.1% |
© 2020 by the authors. Licensee MDPI, Basel, Switzerland. This article is an open access article distributed under the terms and conditions of the Creative Commons Attribution (CC BY) license (http://creativecommons.org/licenses/by/4.0/).
Share and Cite
Bandari, N.; Raghavendra, K.V.G.; Heo, S.; Kumar, S.V.S.V.P.D.; Uddin, W.; Sama, L.K.R.; Punnoose, D.; Kim, H.-J. Efficient Electricity Management System for Optimal Peak/Off-Peak Hour Pricing. Electronics 2020, 9, 1189. https://doi.org/10.3390/electronics9081189
Bandari N, Raghavendra KVG, Heo S, Kumar SVSVPD, Uddin W, Sama LKR, Punnoose D, Kim H-J. Efficient Electricity Management System for Optimal Peak/Off-Peak Hour Pricing. Electronics. 2020; 9(8):1189. https://doi.org/10.3390/electronics9081189
Chicago/Turabian StyleBandari, Naresh, Kummara Venkata Guru Raghavendra, Sujin Heo, Seelam Vasavi Sai Viswanada Prabhu Deva Kumar, Waqar Uddin, Lenin Kumar Reddy Sama, Dinah Punnoose, and Hee-Je Kim. 2020. "Efficient Electricity Management System for Optimal Peak/Off-Peak Hour Pricing" Electronics 9, no. 8: 1189. https://doi.org/10.3390/electronics9081189
APA StyleBandari, N., Raghavendra, K. V. G., Heo, S., Kumar, S. V. S. V. P. D., Uddin, W., Sama, L. K. R., Punnoose, D., & Kim, H.-J. (2020). Efficient Electricity Management System for Optimal Peak/Off-Peak Hour Pricing. Electronics, 9(8), 1189. https://doi.org/10.3390/electronics9081189

