An Extensive Review of Multilevel Inverters Based on Their Multifaceted Structural Configuration, Triggering Methods and Applications
Abstract
1. Introduction
2. Structural Configuration of Multilevel Inverters
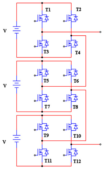
2.1. Symmetric Multilevel Inverter
2.2. Asymmetric Multilevel Inverter
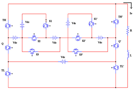
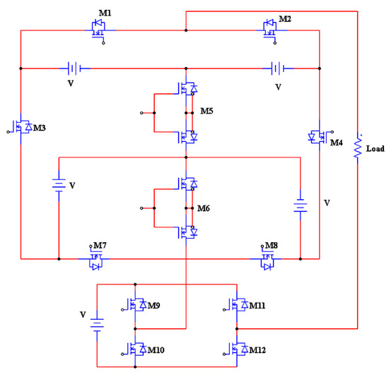
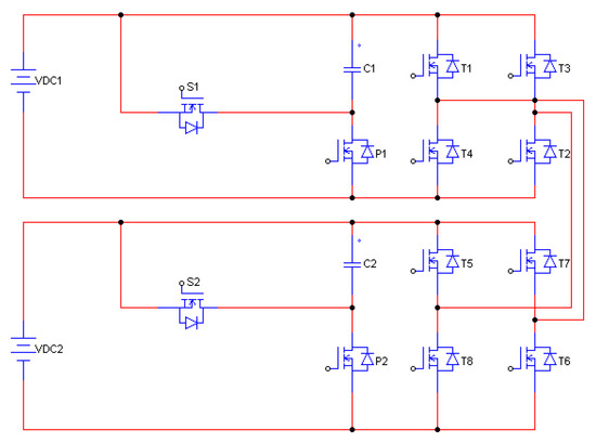
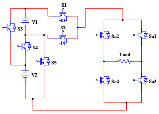
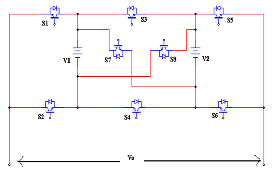
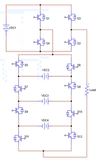
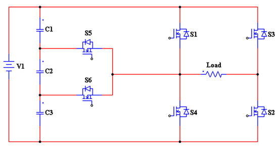
2.3. Hybrid Multilevel Inverter
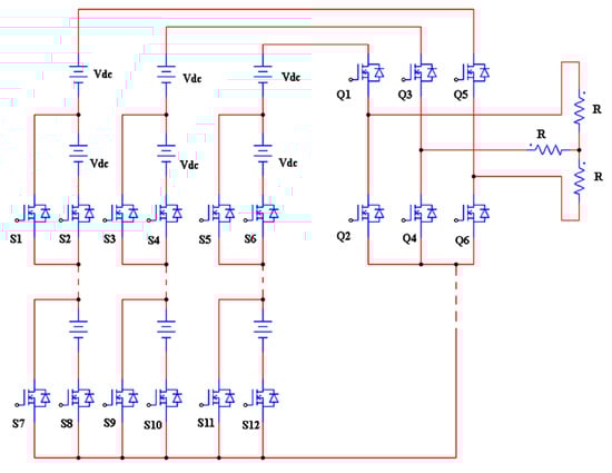
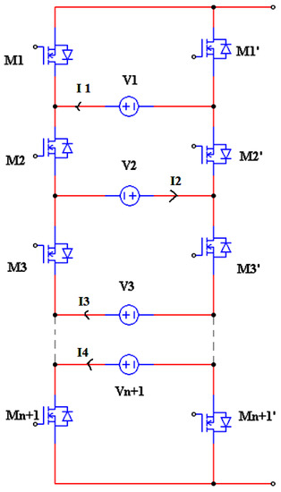
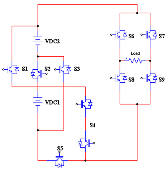
3. Reduced number of Switches
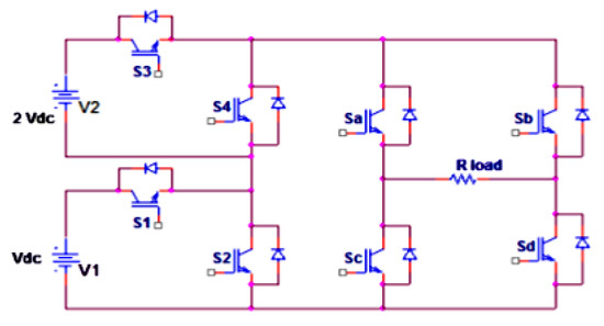
3.1. Multilevel Smart Inverter
3.2. PWM Techniques for MLI
- phase disposition (PD);
- phase opposition disposition (POD);
- Alternative Phase Opposition Disposition (APOD).
3.3. Phase Disposition Method
3.4. Phase Opposition Disposition
3.5. Alternate Phase Opposition Disposition
3.6. Multilevel Carrier PWM Technique
3.7. Depenbrock’s Discontinuous PWM Technique (DPWM)
3.8. Selective Harmonic Elimination (SHE)
3.9. Space Vector PWM Technique
- Identification of each sector;
- Proper switching of voltage space vectors has to be determined;
- The duration of each voltage space vectors in the switching sequence should be identified;
- Determination of an optimum switching sequence.
3.10. FPGA Based Modulation Technique
3.11. Area Integration PWM Technique
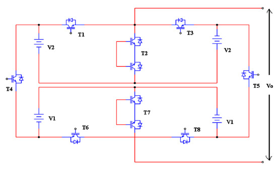
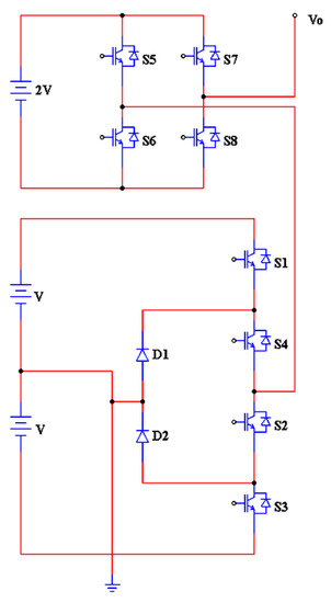
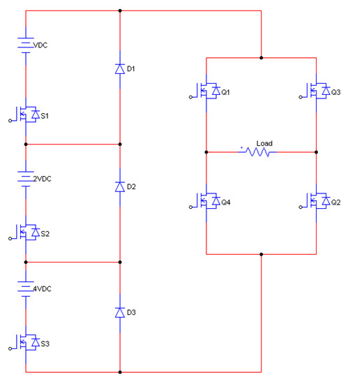
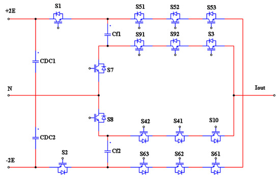
4. Special Topologies of MLI
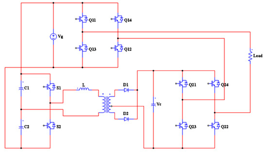
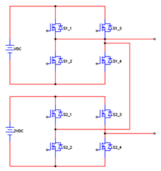
4.1. Switched DC Source MLI
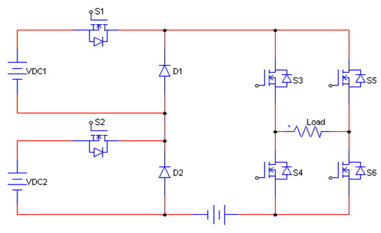
4.2. Reverse Connected Voltage Source MLI
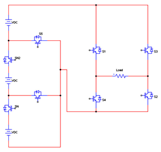
4.3. Implementation of MLI Using LM350 Voltage Regulator
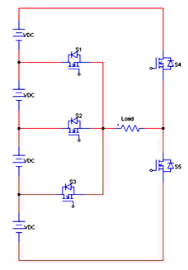
4.4. Hardware Implementation of Cascaded Seven Level Inverter
5. Conclusions
Author Contributions
Funding
Acknowledgments
Conflicts of Interest
References
- Krishna, R.A.; Suresh, L.P. A Brief Review on Multi Level Inverter Topologies. In Proceedings of the 2016 International Conference on Circuit, Power and Computing Technologies (ICCPCT), Nagercoil, India, 18–19 March 2016; pp. 1–6. [Google Scholar]
- Babaei, E.; Kangarlu, M.F.; Mazgar, F.N. Symmetric and asymmetric multilevel inverter topologies with reduced switching devices. Electr. Power Syst. Res. 2012, 86, 122–130. [Google Scholar] [CrossRef]
- Babaei, E. A Cascade Multilevel Converter Topology With Reduced Number of Switches. IEEE Trans. Power Electron. 2008, 23, 2657–2664. [Google Scholar] [CrossRef]
- Ahmed, R.A.; Ping, H.W. New multilevel inverter topology with minimum number of switches. In Proceedings of the TENCON 2010—2010 IEEE Region 10 Conference, Fukuoka, Japan, 21–24 November 2010; pp. 1862–1867. [Google Scholar]
- Umashankar, S.; Sreedevi, T.S.; Nithya, V.G.; Vijayakumar, D. A New 7-Level Symmetric Multilevel Inverter with Minimum Number of Switches. ISRN Electron. 2013, 2013, 476876. [Google Scholar] [CrossRef]
- Veenstra, M.; Rufer, A.; Member, S. Control of a Hybrid Asymmetric Multilevel Inverter for Competitive Medium-Voltage Industrial Drives. IEEE Trans. Ind. Appl. 2005, 41, 655–664. [Google Scholar] [CrossRef]
- Ceglia, G.; Guzmán, V.; Sánchez, C.; Ibáñez, F.; Walter, J.; Giménez, M.I. A New Simplified Multilevel Inverter Topology for DC—AC Conversion. IEEE Trans. Power Electron. 2006, 21, 1311–1319. [Google Scholar] [CrossRef]
- Najafi, E.; Halim, A.; Yatim, M.; Member, S. Design and Implementation of a New Multilevel Inverter Topology. IEEE Trans. Ind. Electron. 2012, 59, 4148–4154. [Google Scholar] [CrossRef]
- Poyyamani Sunddararaj, S.; Rangarajan, S.S.; Gopalan, S. Neoteric Fuzzy Control Stratagem and Design of Chopper fed Multilevel Inverter for Enhanced Voltage Output Involving Plug-In Electric Vehicle (PEV) Applications. Electronics 2019, 8, 1092. [Google Scholar] [CrossRef]
- Rangarajan, S.S.; Collins, E.R.; Fox, J.C. Smart PV and SmartPark inverters as suppressors of TOV phenomenon in distribution systems. IET Gener. Transm. Distrib. 2018, 12, 5909–5917. [Google Scholar] [CrossRef]
- Prakash, S.; Kumar, L.; Gupta, S.; Agrawal, N. Implementation of Symmetrical Multilevel Inverter Topology. In Proceedings of the 2016 IEEE 1st International Conference on Power Electronics, Intelligent Control and Energy Systems (ICPEICES), Delhi, India, 4–6 July 2016; pp. 1–6. [Google Scholar]
- Bharath, K.; Satputaley, R.J. Single phase asymmetrical cascaded multilevel inverter design for induction motor. IJEEDC 2011, 1, 8–13. [Google Scholar]
- Jana, P.; Chattopadhyay, S.; Bajpai, P.; Chakraborty, C. Asymmetrical Cascaded Multilevel Inverter with Single DC Source Using High Frequency Resonant Converter. In Proceedings of the 2016 IEEE Students’ Technology Symposium (TechSym), Kharagpur, India, 30 September–2 October 2016; pp. 73–78. [Google Scholar]
- Seth, N.; Goel, V.; Kulkarni, R.D.; Joshi, V.P. Performance analysis of seven level three phase asymmetric multilevel Inverter at various modulation indices. In Proceedings of the 2016 International Conference on Electrical Power and Energy Systems (ICEPES), Bhopal, India, 14–16 December 2017; pp. 407–413. [Google Scholar]
- Raman, S.R.; Cheng, K.W.E.; Hu, J. A seven level switched capacitor multilevel inverter with asymmetric input sources for microgrids. In Proceedings of the 2017 20th International Conference on Electrical Machines and Systems (ICEMS), Sydney, NSW, Australia, 11–14 August 2017; pp. 2–7. [Google Scholar]
- Agrawal, N.; Bansal, P. A new 21-level asymmetrical multilevel inverter topology with different PWM techniques. In Proceedings of the 2017 Recent Developments in Control, Automation & Power Engineering (RDCAPE), Noida, India, 26–27 October 2017; Volume 3, pp. 224–229. [Google Scholar]
- Pires, V.F.; Silva, J.F. Hybrid Cascade Multilevel Inverter Using a Single DC Source for Open-End Winding Induction Motors. In Proceedings of the 2012 IEEE International Conference on Industrial Technology, Athens, Greece, 19–21 March 2012; pp. 966–970. [Google Scholar]
- Sujitha, N.; Ramani, K. A New Hybrid Cascaded H-Bridge Multilevel Inverter—Performance Analysis. In Proceedings of the IEEE-International Conference On Advances In Engineering, Science And Management (lCAESM-2012), Nagapattinam, Tamil Nadu, India, 30–31 March 2012; pp. 46–50. [Google Scholar]
- Satheeswaran, K.; Ramani, K. Reformed Hybrid Multilevel Inverter Through Photovoltaic for Induction Motor. In Proceedings of the 2014 International Conference on Green Computing Communication and Electrical Engineering (ICGCCEE), Coimbatore, India, 6–8 March 2014. [Google Scholar]
- Manjunatha, Y.R. Simulation and Implementation of FPGA Based Hybrid Asymmetric Multilevel Inverter. In Proceedings of the 2015 International Conference on Emerging Research in Electronics, Computer Science and Technology (ICERECT), Mandya, India, 17–19 December 2015; pp. 452–456. [Google Scholar]
- Satish, S.; Sasikumar, M. An Approach of Hybrid Modulation in Fusion seven-level Cascaded Multilevel Inverter accomplishment to IM drive system. In Proceedings of the 2016 Second International Conference on Science Technology Engineering and Management (ICONSTEM), Chennai, India, 30–31 March 2016; pp. 383–387. [Google Scholar]
- Gurpinar, E.; Castellazzi, A. Novel Multilevel Hybrid Inverter Topology with Power Scalability. In Proceedings of the IECON 2016—42nd Annual Conference of the IEEE Industrial Electronics Society, Florence, Italy, 23–26 October 2016; pp. 6516–6521. [Google Scholar]
- Gurpinar, D.E.; De Castellazzi, A. Power Converter. GB Patent Application No. 1520961.2, 27 November 2015. [Google Scholar]
- Sekhar, C.P. Novel Multilevel Inverter With Minimum Number Of Switches. In Proceedings of the 2017 International Conference on Recent Trends in Electrical, Electronics and Computing Technologies (ICRTEECT), Warangal, India, 30–31 July 2017; pp. 106–112. [Google Scholar]
- Chulan, M.; Aziz, J.; Yatim, A.H.; Daud, M. Seven Levels Symmetric H-Bridge Multilevel Inverter with Less Number of Switching Devices. IJPEDS 2017, 8, 109. [Google Scholar] [CrossRef]
- Nedumgatt, J.J.; Kumar, D.V.; Kirubakaran, A.; Umashankar, S. A multilevel inverter with reduced number of switches. In Proceedings of the 2012 IEEE Students’ Conference on Electrical, Electronics and Computer Science (SCEECS), Bhopal, India, 1–2 March 2012; pp. 1–4. [Google Scholar]
- Prabaharan, N.; Salam, Z.; Cecati, C.; Palanisamy, K. Design and implementation of new multilevel inverter topology for trinary sequence using unipolar pulse width modulation. IEEE Trans. Ind. Electron. 2019. [Google Scholar] [CrossRef]
- Karthikeyan, D.; Kubendran, V.; Vijayakumar, K.; Saurabh, S.; Singh, V. Implementation of Novel Multi Level Inverter Topology with Reduced Number of Power Components. IJRTE 2019, 8, 577–587. [Google Scholar]
- Sharifabadi, K.; Harnefors, L.; Nee, H.P.; Norrga, S.; Teodorescu, R. Desgin, Control and Application of Modular Multilevel Converters for HVDC Transmission Systems; John Wiley & Sons: Hoboken, NJ, USA, 2016. [Google Scholar]
- Ahmed, H.; Nayak, A.K. Modified Cascaded Multilevel Inverter with Reduced Component Count. In Proceedings of the 2017 14th IEEE India Council International Conference (INDICON), Roorkee, India, 15–17 December 2017; pp. 2–6. [Google Scholar]
- Deepak, R.; Vishnu, S. Novel Multilevel Inverter with Reduced Number of Switches and Batteries. In Proceedings of the 2013 International conference on Circuits, Controls and Communications (CCUBE), Bengaluru, India, 27–28 December 2013. [Google Scholar]
- Abraham, B.T.; Benny, A. Asymmetric Multilevel Hybrid Inverter with Reduced Number of Switches. In Proceedings of the 2014 Annual International Conference on Emerging Research Areas: Magnetics, Machines and Drives (AICERA/iCMMD), Kottayam, India, 24–26 July 2014. [Google Scholar]
- Wu, B.; Mehdi, N. High-Power Converters and AC Drives; John Wiley & Sons: Hoboken, NJ, USA, 2017. [Google Scholar]
- Salem, A.; Ahmed, E.M.; Orabi, M.; Abdelghani, A. Ben Novel Three-Phase Multilevel Voltage Source Inverter with Reduced No. of Switches. In Proceedings of the 2014 5th International Renewable Energy Congress (IREC), Hammamet, Tunisia, 25–27 March 2014; Volume 2, pp. 2–6. [Google Scholar]
- Sarbanzadeh, M.; Member, S.; Babaei, E.; Hosseinzadeh, M.A.; Cecati, C. A New Sub-Multilevel Inverter with Reduced Number of Components. In Proceedings of the IECON 2016—42nd Annual Conference of the IEEE Industrial Electronics Society, Florence, Italy, 23–26 October 2016; pp. 3166–3171. [Google Scholar]
- Kumar, J. A New Cross Switched Cascaded Multilevel Inverter Topology with Reduced Number of Switches. In Proceedings of the 2016 IEEE 7th Power India International Conference (PIICON), Bikaner, India, 25–27 November 2016. [Google Scholar]
- Prabaharan, N. A New Hybrid Asymmetric Multilevel Inverter with Reduced Number Of Switches. In Proceedings of the 2016 IEEE International Conference on Power Electronics, Drives and Energy Systems (PEDES), Trivandrum, India, 14–17 December 2016; pp. 1–4. [Google Scholar]
- Noyal, M.A.; Ananthi, D.A.; Raja, C. Modified hybrid multilevel inverter with reduced number of switches for PV application with smart IoT system. J. Ambient Intell. Humaniz. Comput. 2018. [Google Scholar] [CrossRef]
- Liu, J.; Wu, J.; Zeng, J.; Guo, H. A Novel Nine-Level Inverter Employing One Voltage Source and Reduced Components as High Frequency AC Power Source. IEEE Trans. Power Electron. 2016, 32. [Google Scholar] [CrossRef]
- Babaei, E.; Gowgani, S.S. Hybrid multilevel inverter using switched capacitor units. IEEE Trans. Ind. Electron. 2014, 61, 4614–4621. [Google Scholar] [CrossRef]
- Hemachandu, P.; Reddy, V.C.V.; Reddy, V.C.J.M.; Reddy, V.U. A PV/FC co-generation based micro-grid system using compact integrated 7- level inverter. In Proceedings of the 2015 Conference on Power, Control, Communication and Computational Technologies for Sustainable Growth (PCCCTSG), Kurnool, India, 11–12 December 2015; pp. 252–258. [Google Scholar]
- Prabaharan, N.; Palanisamy, K. A single phase grid connected hybrid multilevel inverter for interfacing photo-voltaic system. Energy Procedia 2016, 103, 250–255. [Google Scholar] [CrossRef]
- Gupta, K.K.; Jain, S.; Member, S. A Novel Multilevel Inverter Based on Switched DC Sources. IEEE Trans. Ind. Electron. 2014, 61, 3269–3278. [Google Scholar] [CrossRef]
- Patel, D.; Ramesh, R. A Review of Various Carrier based PWM Methods for Multilevel Inverter. In Proceedings of the India International Conference on Power Electronics 2010 (IICPE2010), New Delhi, India, 28–30 January 2011; pp. 1–6. [Google Scholar]
- Manimala, V. Design and Simulation of Five Level Cascaded Inverter using Multilevel Sinusoidal Pulse Width Modulation Strategies. In Proceedings of the 2011 3rd International Conference on Electronics Computer Technology, Kanyakumari, India, 8–10 April 2011; pp. 280–283. [Google Scholar]
- Naderi, R.; Rahmati, A. Phase-shifted carrier PWM technique for general cascaded inverters. IEEE Trans. Power Electron. 2008, 23, 1257–1269. [Google Scholar] [CrossRef]
- Carrara, G.; Gardella, S.; Marchesoni, M.; Salutari, R.; Sciutto, G. A new multilevel PWM method: A theoretical analysis. IEEE Trans. Power Electron. 1992, 7, 497–505. [Google Scholar] [CrossRef]
- Zhao, J.; He, X.; Zhao, R. A novel pwm control method for hybrid-clamped multilevel inverters. IEEE Trans. Ind. Electron. 2010, 57, 2365–2373. [Google Scholar] [CrossRef]
- Kanimozhi, M.; Geetha, P. A New Boost Switched Capacitor Multilevel Inverter Using Different Multi Carrier PWM Techniques. In Proceedings of the 2014 International Conference on Circuits, Power and Computing Technologies [ICCPCT-2014], Nagercoil, India, 20–21 March 2014; pp. 432–437. [Google Scholar]
- Sedghi, S.; Dastfan, A.; Ahmadyfard, A. A New Multilevel Carrier Based Pulse Width Modulation Method For modular Multilevel Inverter. In Proceedings of the 8th International Conference on Power Electronics—ECCE Asia, Jeju, Korea, 30 May–3 June 2011. [Google Scholar]
- Sarkar, I.; Fernandes, B.G. Modified Hybrid Multi-Carrier PWM Technique for Cascaded H-Bridge Multilevel Inverter. In Proceedings of the IECON 2014—40th Annual Conference of the IEEE Industrial Electronics Society, Dallas, TX, USA, 29 October–1 November 2014. [Google Scholar]
- Agelidis, V.G.; Calais, M. Application specific harmonic performance evaluation of multicarrier PWM techniques. In Proceedings of the IEEE Power Electronics Specialists Conference (PESC), Fukuoka, Japan, 17–22 May 1998; Volume 1, pp. 172–178. [Google Scholar]
- Karthika, B.; Sasikumar, M. Analysis of Hybrid PWM Control Schemes for Cascaded Multilevel Inverter Fed Industrial Drives. In Proceedings of the 2014 International Conference on Circuits, Power and Computing Technologies [ICCPCT-2014], Nagercoil, India, 20–21 March 2014; pp. 745–750. [Google Scholar]
- Rushiraj, G.J.; Kapil, P.N. Analysis of Different Modulation Techniques for Multilevel Inverters. In Proceedings of the 2016 International Conference on Electrical, Electronics, and Optimization Techniques (ICEEOT), Chennai, India, 3–5 March 2016; pp. 3017–3022. [Google Scholar]
- Hava, A.M.; Kerkman, R.J.; Lipo, T.A. Simple Analytical and Graphical Methods for Carrier-Based PWM-VSI Drives. IEEE Trans. Power Electron. 1999, 14, 49–61. [Google Scholar] [CrossRef]
- Patil, S.D.; Kadwane, S.G.; Gawande, S.P. Ant colony optimization applied to selective harmonic elimination in multilevel inverters. In Proceedings of the 2016 2nd International Conference on Applied and Theoretical Computing and Communication Technology (iCATccT), Bangalore, India, 21–23 July 2016; pp. 637–640. [Google Scholar]
- Kouro, S.; Malinowski, M.; Gopakumar, K.; Pou, J.; Franquelo, L.G.; Wu, B.; Rodriguez, J.; Pérez, M.A.; Leon, J.I. Recent Advances and Industrial Applications of Multilevel Converters. IEEE Trans. Ind. Electron. 2010, 57, 2553–2580. [Google Scholar] [CrossRef]
- Mamatha, P. Performance Improved Multilevel Inverter with Selective Harmonic Elimination. In Proceedings of the 2017 International Conference on Recent Trends in Electrical, Electronics and Computing Technologies (ICRTEECT), Warangal, India, 30–31 July 2017; pp. 1–6. [Google Scholar]
- Muthuramalingam, A.; Balaji, M.; Himavathi, S. Selective Harmonic Elimination Modulation Method for Multilevel Inverters. In Proceedings of the 2006 India International Conference on Power Electronics, Chennai, India, 19–21 December 2006; pp. 40–45. [Google Scholar]
- Van Der Broeck, H.W.; Skudelny, H.C.; Stanke, G.V. Analysis and Realization of a Pulsewidth Modulator Based on Voltage Space Vectors. IEEE Trans. Ind. Appl. 1988, 24, 142–150. [Google Scholar] [CrossRef]
- AS, A.M.; Gopinath, A.; Baiju, M.R. A Simple Space Vector PWM Generation for any General NLevel Inverter. IEEE Trans. Ind. Electron. 2009, 56, 1649–1656. [Google Scholar]
- Yao, W.; Hu, H.; Lu, Z. Comparoson of Space Vector Modulation and Carrier based Modulation of Multilevel Inverter. IEEE Trans. Power Electron. 2008, 23, 45–51. [Google Scholar] [CrossRef]
- Wei, S.; Wu, B.; Li, F.; Liu, C. A General Space Vector PWM Control Algorithm for Multilevel Inverters. In Proceedings of the Eighteenth Annual IEEE Applied Power Electronics Conference and Exposition, 2003. APEC ′03, Miami Beach, FL, USA, 9–13 February 2003; pp. 562–568. [Google Scholar]
- Seo, J.H.; Choi, C.H.; Hyun, D.S. A New Simplified Space Vector PWM Method for Three-Level Inverters. IEEE Trans. Power Electron. 2001, 16, 545–550. [Google Scholar]
- Kim, J.-S.; Sul, S.-K. A Novel Voltage Modulation Technique of the Space Vector PWM. In Proceedings of the 1995 International Power Electronics Conference IPEC Yokohama-95, Yokohama, Japan, 3–7 April 1995; pp. 742–747. [Google Scholar]
- Gopinath, A.; AS, A.M.; Baiju, M.R. Fractal Based Space Vector PWM for Multilevel Inverters—A Novel Approach. IEEE Trans. Ind. Electron. 2009, 52, 1230–1238. [Google Scholar] [CrossRef]
- Seixas, P.F.; Mendes, M.S.; Donoso-Garcia, P.; Lima, A.M.N. A Space Vector PWM Method for Three-Level Voltage Source Inverters. In Proceedings of the APEC 2000. Fifteenth Annual IEEE Applied Power Electronics Conference and Exposition (Cat. No.00CH37058), New Orleans, LA, USA, 6–10 February 2000; pp. 549–555. [Google Scholar]
- Shivakumar, E.G.; Gopakumar, K.; Sinha, S.K.; Pittet, A.; Ranganathan, V.T. Space Vector PWM control of dual inverter fed open- end winding induction motor drive. In Proceedings of the Applied Power Electronics Conference (APEC), Anaheim, CA, USA, 4–8 March 2001; pp. 399–405. [Google Scholar]
- Shiny, G.; Baiju, M.R. A Low Computation Space Vector PWM Scheme for Multilevel Inverters based on Fractal Approach. In Proceedings of the 2010 IEEE Symposium on Industrial Electronics and Applications (ISIEA), Penang, Malaysia, 3–5 October 2010; pp. 131–136. [Google Scholar]
- Sreeja, C. A Novel Control Algorithm for Three Phase Multilevel Inverter using SVM. In Proceedings of the ISGT2011-India, Kollam, Kerala, India, 1–3 December 2011. [Google Scholar]
- Zhang, H.; Von Jouanne, A.; Dai, S.; Wallace, A.K.; Wang, F. Multilevel inverter modulation schemes to eliminate common-mode voltages. IEEE Trans. Ind. Appl. 2000, 36, 1645–1653. [Google Scholar]
- Suh, J.; Choi, C.; Hyun, D. A new simplified space-vector PWM method for three-level inverters. In Proceedings of the Applied Power Electronics Conference and Exposition (APEC), Dallas, TX, USA, 14–18 March 1999; pp. 515–520. [Google Scholar]
- Celanovic, N.; Boroyevich, D. A fast space vector modulation algorithm for multilevel three phase converters. IEEE Trans. Ind. Appl. 2001, 37, 637–641. [Google Scholar] [CrossRef]
- Gupta, A.K.; Khambadkone, A.M. A space vector PWM scheme for multilevel inverters based on two-level space vector PWM. IEEE Trans. Ind. Electron. 2006, 53, 1631–1639. [Google Scholar] [CrossRef]
- Shiny, G. A General Modulation Strategy for Multilevel Inverters using SVPWM Approach. In Proceedings of the 2016 IEEE International Conference on Power Electronics, Drives and Energy Systems (PEDES), Trivandrum, India, 14–17 December 2016. [Google Scholar]
- Prasad, K.N.; ParimitaPradhan, P.; Misra, B.; Surekha, J. Modified Space Vector Algorithm For 5-Level Cascaded Multilevel Inverter. In Proceedings of the 2017 Innovations in Power and Advanced Computing Technologies (i-PACT), Vellore, India, 21–22 April 2017; pp. 1–6. [Google Scholar]
- Kale, A.S. Comparative Study of SPWM and SVPWM Cascaded H-bridge Multilevel Inverter. In Proceedings of the 2017 International Conference on Intelligent Computing and Control (I2C2), Coimbatore, India, 23–24 June 2017. [Google Scholar]
- Karuppanan, P.; Mahapatra, K.K. FPGA based Cascaded Multilevel Pulse Width Modulation for Single Phase Inverter. In Proceedings of the 2010 9th International Conference on Environment and Electrical Engineering, Prague, Czech Republic, 16–19 May 2010; pp. 273–276. [Google Scholar]
- Jeevananthan, S.; Prabu, L.M.; Dananjayan, P. Evolutionary computing based area integration PWM technique for multilevel inverters. In Proceedings of the 2006 India International Conference on Power Electronics, Chennai, India, 19–21 December 2006; pp. 62–67. [Google Scholar]
- Najafi, E.; Yatim, A.H. Design and Implementation of a New Multilevel Inverter Topology. IEEE Trans. Ind. Electron. 2012, 59, 4148–4154. [Google Scholar] [CrossRef]
- Agrawal, N.; Tomar, S.S.; Bansal, P. A Multilevel Inverter Topology using Reverse- Connected Voltage Sources. In Proceedings of the 2017 International Conference on Energy, Communication, Data Analytics and Soft Computing (ICECDS), Chennai, India, 1–2 August 2017; pp. 1290–1295. [Google Scholar]
- Ali, R.; Daut, I.; Taib, S.; Jamoshid, N.S. A 5-Level Multilevel Inverter Using LM350 Voltage Regulator IC. In Proceedings of the 2010 4th International Power Engineering and Optimization Conference (PEOCO), Shah Alam, Malaysia, 23–24 June 2010; pp. 137–141. [Google Scholar]






















































| Paper Reference Number and Year | Type of Inverter | No. of DC Sources | No. of Switching Devices | Number of Diodes | No. of Voltage Levels | Voltage Gain and No. of Voltage Levels Formula | Switching Techniques | Limitations | Advantages |
|---|---|---|---|---|---|---|---|---|---|
| [4] & 2010 | Symmetric | 3 | 8 | 0 | 11 | Vo,max = n*Vdc | Carrier redistribution (CR) technique | - | A new algorithm has been proposed for the generation of maximum voltage without losing any level in output voltage waveform. |
| [5] & 2013 | Symmetric | 4 | 5 | 0 | 7 | ☐ = (2 × ∗ ☐ − 3) | Carrier based PWM technique | Fails to determine suitable PWM technique | Lower THD level |
| [11] & 2016 | Symmetric | 4 | 7 | 3 | 9 | - | Multicarrier PWM technique | It cannot be implemented for medium to high voltage application | Cost is very low for designing the same level of voltage when compared with conventional method |
| [11] & 2016 | Symmetric(modified) | 4 | 10 | 2 | 9 | - | Multicarrier PWM technique | The values of dc sources get increased proportionally in the range of ‘5:1’ for all ‘k’ number of cells. | It is applicable to wide range of voltage applications |
| [12] & 2013 | Asymmetric | 2 | 8 | 0 | 7 | Vo, max = (2N+1-1)Vdc | Level Shifted PWM technique | Unique filter design is required to reduce harmonics | Lower THD level |
| [13] & 2016 | Asymmetric | 2 | 10 | 2 | 7 | (P1/P0) = (V1/Vo) | On/OFF control | Proper PWM technique is not implemented | Suitable for medium power application such as PV, fuel cell, and battery application |
| [14] & 2016 | Asymmetric cascaded MLI | 6 | 12 | 0 | 7 | M = Am/(Ac(k-1)) | Multicarrier PWM technique | Number of switches are high | It can be utilized in crucial industrial applications. |
| [16] & 2017 | Asymmetric | 4 | 12 | 0 | 21 | - | Multicarrier PWM technique | Proper voltage balancing is required | Requires less number of devices |
| [17] & 2012 | Hybrid | 1 (along with 4 capacitors) | 18 | 0 | 9 | - | SPWM technique | Complex control strategy | The capacitor voltage of single phase inverters are regulated by a sliding mode control |
| [18] & 2012 | Hybrid | 1 (along with 4 capacitors) | 18 | 0 | 9 | Lph = 2Ninv + 1 | Fundamental switching scheme | No modification has been made in carrier or modulating signal | Need for large inductor is eliminated |
| [19] | Hybrid | 3 | 7 | 3 | 9 | V = 2S − 1.Vdc | Not defined | Proper PWM technique is not implemented | Produces high number of levels with less number of switches |
| [20] & 2015 | Hybrid | 2 | 12 | 0 | 25 | Vk = (5 kí1) V1. | Symmetrical Step Control Method & Fundamental Switching Frequency Scheme | Symmetrical step control doest not give efficient results | THD is low while using fundamental frequency technique |
| [21] & 2016 | Hybrid | 1 (along with 3 capacitors) | 6 | 0 | 7 | Vndc = (N − 1)/2 | Hybrid Modulation | - | THD is 3.21% |
| [24] & 2017 | Reduced Switch MLI | 2 | 6 | 0 | 7 | - | Not defined | Proper PWM technique is not implemented | The conversion efficiency of the converter increases because of less number of switches. |
| [26] & 2014 | Reduced Switch MLI | 3 | 9 | 0 | 7 | - | Multicarrier APOD technique | - | Reduced switch count |
| [27] & 2019 | Reduced Switch MLI | 2 | 9 | 0 | 9 | kVdc | Phase disposition | Complex control strategy | Utilization of a novel converter using voltage multiplier concept reduces the DC source count. |
| [28] | Reduced Switch MLI | 4 | 8 | 0 | 9 | - | Phase Opposition Disposition | - | Minimized THD and Switching losses |
| [30] | Reduced Switch MLI | 1 | 5 | 2 | 11 | Vo = nVdc | Multicarrier based level-shift PWM | - | Reduced Power loss |
| [31] | Reduced Switch MLI | 2 | 8 | 0 | 9 | V = V1 + V2 | Not defined | Proper PWM technique is not implemented and filter design is required to reduce harmonics | Reduced switch count |
| [38] & 2016 | Reduced Switch MLI | 1 | 9 | 2 | 9 | - | High Frequency Modulation | Complex control strategy | THD is low and the voltage stress on the power switches in the back-stage is relatively relieved |
© 2020 by the authors. Licensee MDPI, Basel, Switzerland. This article is an open access article distributed under the terms and conditions of the Creative Commons Attribution (CC BY) license (http://creativecommons.org/licenses/by/4.0/).
Share and Cite
Sunddararaj, S.P.; Srinivasarangan Rangarajan, S.; N, S. An Extensive Review of Multilevel Inverters Based on Their Multifaceted Structural Configuration, Triggering Methods and Applications. Electronics 2020, 9, 433. https://doi.org/10.3390/electronics9030433
Sunddararaj SP, Srinivasarangan Rangarajan S, N S. An Extensive Review of Multilevel Inverters Based on Their Multifaceted Structural Configuration, Triggering Methods and Applications. Electronics. 2020; 9(3):433. https://doi.org/10.3390/electronics9030433
Chicago/Turabian StyleSunddararaj, Suvetha Poyyamani, Shriram Srinivasarangan Rangarajan, and Subashini N. 2020. "An Extensive Review of Multilevel Inverters Based on Their Multifaceted Structural Configuration, Triggering Methods and Applications" Electronics 9, no. 3: 433. https://doi.org/10.3390/electronics9030433
APA StyleSunddararaj, S. P., Srinivasarangan Rangarajan, S., & N, S. (2020). An Extensive Review of Multilevel Inverters Based on Their Multifaceted Structural Configuration, Triggering Methods and Applications. Electronics, 9(3), 433. https://doi.org/10.3390/electronics9030433

