A Parametric Conducted Emission Modeling Method of a Switching Model Power Supply (SMPS) Chip by a Developed Vector Fitting Algorithm
Abstract
1. Introduction
2. Measurement Configuration
3. Parametric Modeling Method
3.1. ICIA Parameters Extraction
3.1.1. Repetition Frequency f0 Estimation
3.1.2. Duty Cycle dc0 Preliminary Estimating
3.1.3. Parameterization of ICIA
3.2. ICPND Modeling
3.2.1. De-Embedding Process
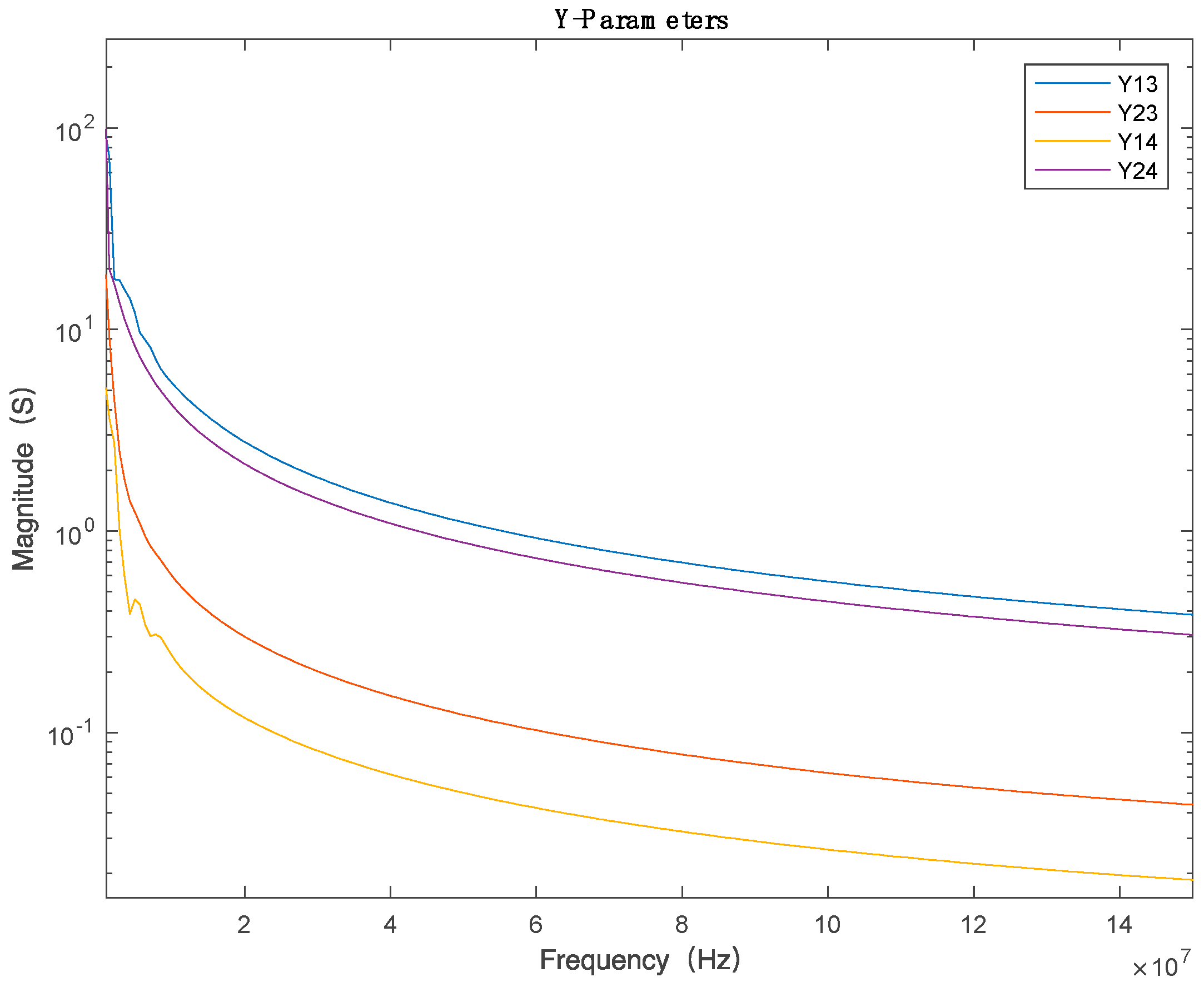
3.2.2. A Developed Vector Fitting Algorithm
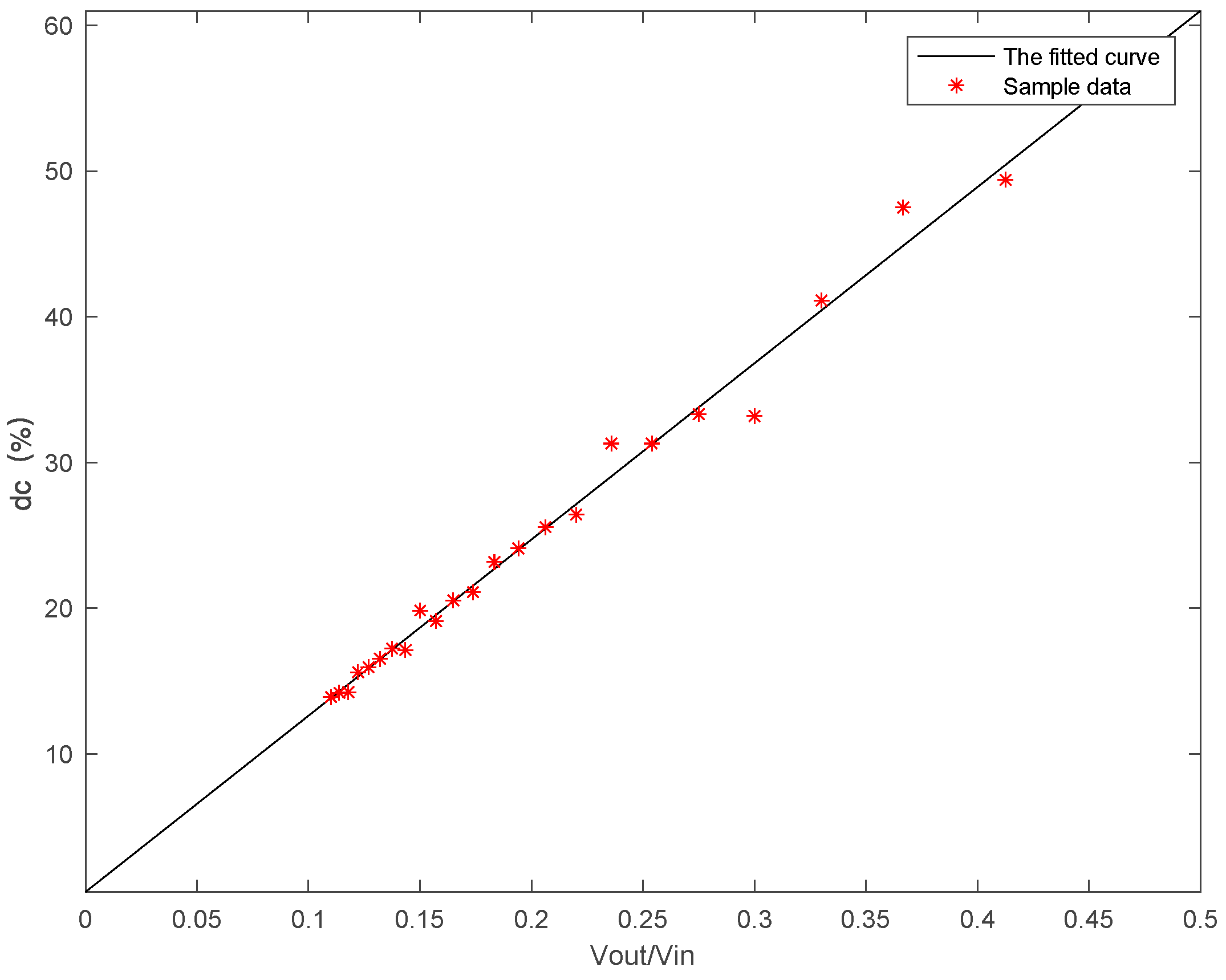
3.2.3. Further Estimation of dc0 and ICPND
4. Experimental Results and Discussion
4.1. Application Example
4.2. Comparative Experiments
5. Conclusions
Author Contributions
Funding
Conflicts of Interest
References
- Ding, F.; Zhang, J. Analysis and design for VMS EMC based on MPC555. World Electr. Veh. J. 2010, 4, 754–759. [Google Scholar] [CrossRef]
- Krug, F.; Lewke, B. Electromagnetic interference on large wind turbines. Energies 2009, 2, 1118–1129. [Google Scholar] [CrossRef]
- Podbersic, M.; Matko, V.; Segula, M. An EMI filter selection method based on spectrum of digital periodic signal. Sensors 2006, 6, 90–99. [Google Scholar] [CrossRef]
- Gulez, K.; Mutoh, N. Application of Neural Networks to Estimate Common Mode (CM) Model Impedance Parameters in AC Drives. Math. Comput. Appl. 2003, 8, 225–233. [Google Scholar] [CrossRef]
- Ran, L.; Gokani, S.; Clare, J.; Bradley, K.J.; Christopoulos, C. Conducted electromagnetic emissions in induction motor drive systems. I. time domain analysis and identification of dominant modes. IEEE Trans. Power Electron. 1998, 13, 757–767. [Google Scholar] [CrossRef]
- Rondon-Pinilla, E.; Morel, F.; Vollaire, C.; Schanen, J.L. Modeling of a Buck Converter with a SiC JFET to Predict EMC Conducted Emissions. IEEE Trans. Power Electron. 2014, 29, 2246–2260. [Google Scholar] [CrossRef]
- Zhai, L.; Cao, Y.; Lin, L.; Zhang, T.; Kavuma, S. Mitigation Conducted Emission Strategy Based on Transfer Function from a DC-Fed Wireless Charging System for Electric Vehicles. Energies 2018, 11, 477. [Google Scholar] [CrossRef]
- Zhai, L.; Zhang, X.; Bondarenko, N.; Loken, D.; Van Doren, T.; Beetner, D. Mitigation emission strategy based on resonances from a power inverter system in electric vehicles. Energies 2016, 9, 419. [Google Scholar] [CrossRef]
- Bishnoi, H.; Baisden, A.C.; Mattavelli, P.; Boroyevich, D. Analysis of EMI Terminal Modeling of Switched Power Converters. IEEE Trans. Power Electron. 2012, 27, 3924–3933. [Google Scholar] [CrossRef]
- Frantz, G.; Frey, D.; Schanen, J.L.; Revol, B. EMC models of Power Electronics converters for network analysis. In Proceedings of the European Conference on Power Electronics & Applications, Lille, France, 2–6 September 2013. [Google Scholar]
- Labrousse, D.; Revol, B.; Gautier, C.; Costa, F. Fast Reconstitution Method (FRM) to Compute the Broadband Spectrum of Common Mode Conducted Disturbances. IEEE Trans. Electromagn. Compat. 2013, 55, 248–256. [Google Scholar] [CrossRef]
- Ghfiri, C.; Durier, A.; Boyer, A.; Dhia, S.B.; Marot, C. Construction of an Integrated Circuit Emission Model of a FPGA. In Proceedings of the Asia-Pacific International Symposium on Electromagnetic Compatibility, Shenzhen, China, 17–21 May 2016; pp. 402–405. [Google Scholar]
- Ramanujan, A.; Sicard, E.; Boyer, A.; Levant, J.L.; Marot, C.; Lafon, F. Developing a Universal Exchange Format for Integrated Circuit Emission Model—Conducted Emissions. In Proceedings of the 2015 10th International Workshop on the Electromagnetic Compatibility of Integrated Circuits (EMC Compo), Edinburgh, UK, 10–13 November 2015. [Google Scholar]
- Funabiki, N.; Nomura, Y.; Kawashima, J.; Minamisawa, Y.; Wada, O. A LECCS model parameter optimization algorithm for EMC designs of IC/LSI systems. In Proceedings of the 2006 17th International Zurich Symposium on Electromagnetic Compatibility 2006, Singapore, 28 February–3 March 2006. [Google Scholar]
- Ramdani, M.; Sicard, E.; Boyer, A.; Dhia, S.B.; Whalen, J.J.; Hubing, T.H.; Coenen, M.; Wada, O. The Electromagnetic Compatibility of Integrated Circuits—Past, Present, and Future. IEEE Trans. Electromagn. Compat. 2009, 51, 78–100. [Google Scholar] [CrossRef]
- I/O Buffer Information Specification (IBIS). 2008. Available online: http://www.eigroup.org/ibis/ibis.htm (accessed on 5 May 2019).
- IEC 62404. International Electro-Technical Commission: I/O Interface Model for Integrated Circuit (IMIC). IEC Standard, 2003. Available online: www.iec.ch (accessed on 5 May 2019).
- IEC 62014-3. International Electro-Technical Commission: Models of Integrated Circuits. IEC Standard, 2002. Available online: www.iec.ch (accessed on 5 May 2019).
- Lochot, C.; Levant, J. ICEM: A new standard for EMC of IC definition and examples. In Proceedings of the 2003 IEEE Symposium on Electromagnetic Compatibility, Boston, MA, USA, 18–22 August 2003. [Google Scholar]
- Ghfiri, C.; Boyer, A.; Durier, A.; Dhia, S.B. A new methodology to build the Internal Activity Block of ICEM-CE for complex Integrated Circuits. IEEE Trans. Electromagn. Compat. 2018, 60, 1500–1509. [Google Scholar] [CrossRef]
- Capriglione, D.; Chiariello, A.; Maffucci, A. Accurate Models for Evaluating the Direct Conducted and Radiated Emissions from Integrated Circuits. Appl. Sci. 2018, 8, 477. [Google Scholar] [CrossRef]
- Levant, J.L.; Ramdani, M.; Perdriau, R.; Drissi, M.H. EMC Assessment at Chip and PCB Level: Use of the ICEM Model for Jitter Analysis in an Integrated PLL. IEEE Trans. Electromagn. Compat. 2007, 49, 182–191. [Google Scholar] [CrossRef]
- Park, H.H.; Song, S.H.; Han, S.T.; Jang, T.S.; Jung, J.H.; Park, H.B. Estimation of Power Switching Current by Chip-Package-PCB Cosimulation. IEEE Trans. Electromagn. Compat. 2010, 52, 311–319. [Google Scholar] [CrossRef]
- Labussière-Dorgan, C.; Bendhia, S.; Sicard, E.; Tao, J.; Quaresma, H.J.; Lochot, C.; Vrignon, B. Modeling the Electromagnetic Emission of a Microcontroller Using a Single Model. IEEE Trans. Electromagn. Compat. 2008, 50, 22–34. [Google Scholar] [CrossRef]
- Li, S.; Bishnoi, H.; Whiles, J.; Ng, P.; Weng, H.; Pommerenke, D.; Beetner, D. Development and validation of a microcontroller model for EMC. In Proceedings of the 2008 International Symposium on Electromagnetic Compatibility—EMC Europe, Amsterdam, The Netherlands, 27–30 August 2008. [Google Scholar]
- IEC 62433-2. International Electro-Technical Commission: EMC IC modelling: Models of Integrated Circuits for EMI Behavioral Simulation—Conducted Emissions Modelling (ICEM-CE). IEC Standard, 2008. Available online: www.iec.ch (accessed on 5 May 2019).
- Su, D.; Xie, S.; Chen, A.; Shang, X.; Zhu, K.; Xu, H. Basic Emission Waveform Theory: A Novel Interpretation and Source Identification Method for Electromagnetic Emission of Complex Systems. IEEE Trans. Electromagn. Compat. 2018, 60, 1330–1339. [Google Scholar] [CrossRef]
- LTM8025 Datasheet and Product Info. Available online: https://www.analog.com/en/products/ltm8025.html (accessed on 5 May 2019).
- DC1379B Product Details. Available online: https://www.analog.com/en/design-center/evaluation-hardware-and-software/evaluation-boards-kits/dc1379b.html (accessed on 5 May 2019).
- F-33-2 Datasheet. Available online: http://www.fischercc.com/products/f-33-2/ (accessed on 20 May 2019).
- Ansys SIwave. Available online: https://www.ansys.com/products/electronics/ansys-siwave (accessed on 25 March 2019).
- Gustavsen, B.; Semlyen, A. Rational approximation of frequency domain responses by vector fitting. IEEE Trans. Power Deliv. 2002, 14, 1052–1061. [Google Scholar] [CrossRef]
- Moré, J.J. The Levenberg-Marquardt algorithm: Implementation and theory. Lect. Notes Math. 1978, 630, 105–116. [Google Scholar]





























| No. | Name | Description | 
|---|---|---|
| 1 | IC_in | Internal port: IC input voltage port | 
| 2 | IC_out | Internal port: IC output voltage port | 
| 3 | VIN | External port: PCB input voltage port | 
| 4 | VOUT | External port: PCB output voltage port | 
| No. | Name | Description | 
|---|---|---|
| 1 | 12Vin | External port: PCB input voltage port | 
| 2 | 5.4Vout_1 | External port: PCB output voltage port (comes from IC3) | 
| 3 | 5.4Vout_2 | External port: PCB output voltage port (comes from IC 2) | 
| 4 | 3.8Vout | External port: PCB output voltage port (comes from IC 1) | 
| 5 | IC1_in | Internal port: IC1 input voltage port | 
| 6 | IC1_out | Internal port: IC1 output voltage port | 
| 7 | IC2_in | Internal port: IC2 input voltage port | 
| 8 | IC2_out | Internal port: IC2 output voltage port | 
| 9 | IC3_in | Internal port: IC3 input voltage port | 
| 10 | IC3_out | Internal port: IC3 output voltage port | 
| RT (kΩ) | f0 (kHz) | Vin (V) | Vout (V) | dc0 (%) | |
|---|---|---|---|---|---|
| IC 1 | 39.5 | 890.7 | 12 | 5.4 | 38.83 | 
| IC 2 | 22 | 1377.5 | 12 | 5.4 | 54.96 | 
| IC 3 | 20 | 1468.9 | 12 | 3.8 | 54.96 | 
| (kΩ) | (kHz) | (kΩ) | (V) | (V) | (%) | |
|---|---|---|---|---|---|---|
| Board 1 | 15 | 1745.4 | 200 | 5.8 | 2.75 | 57.88 | 
| Board 2 | 27 | 1180.5 | 75 | 10 | 5.87 | 71.52 | 
| Board 3 | 42 | 847.6 | 115 | 5.8 | 4.21 | 88.36 | 
© 2019 by the authors. Licensee MDPI, Basel, Switzerland. This article is an open access article distributed under the terms and conditions of the Creative Commons Attribution (CC BY) license (http://creativecommons.org/licenses/by/4.0/).
Share and Cite
Hao, X.; Xie, S.; Chen, Z. A Parametric Conducted Emission Modeling Method of a Switching Model Power Supply (SMPS) Chip by a Developed Vector Fitting Algorithm. Electronics 2019, 8, 725. https://doi.org/10.3390/electronics8070725
Hao X, Xie S, Chen Z. A Parametric Conducted Emission Modeling Method of a Switching Model Power Supply (SMPS) Chip by a Developed Vector Fitting Algorithm. Electronics. 2019; 8(7):725. https://doi.org/10.3390/electronics8070725
Chicago/Turabian StyleHao, Xuchun, Shuguo Xie, and Ziyao Chen. 2019. "A Parametric Conducted Emission Modeling Method of a Switching Model Power Supply (SMPS) Chip by a Developed Vector Fitting Algorithm" Electronics 8, no. 7: 725. https://doi.org/10.3390/electronics8070725
APA StyleHao, X., Xie, S., & Chen, Z. (2019). A Parametric Conducted Emission Modeling Method of a Switching Model Power Supply (SMPS) Chip by a Developed Vector Fitting Algorithm. Electronics, 8(7), 725. https://doi.org/10.3390/electronics8070725
 
        

 
       