A Fast Charging Balancing Circuit for LiFePO4 Battery
Abstract
1. Introduction
2. Proposed Structure and Operation Mode Analysis
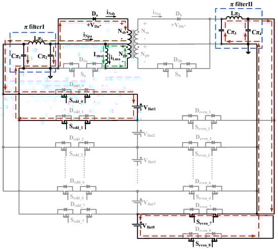
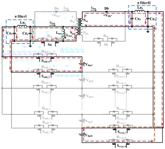
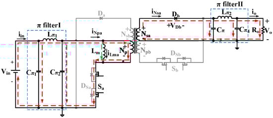
2.1. The Proposed Balancing Circuit
2.2. The Operation Mode Analysis
2.2.1. The Operation Mode of Balancing Process from the Odd-Numbered Battery to the Even-Numbered Battery
Mode I—Charging Mode (t0 < t < t1)
Mode II—Recycling Mode (t1 < t < t2)
2.2.2. The Operation Mode of Balancing Process from the Even-Numbered Battery to the Odd-Numbered Battery
Mode III—Charging Mode (t2 < t < t3)
Mode Ⅳ-Recycling Mode (t3 < t < t4)
3. Design Consideration and Specification of Cell
4. Fast Battery Balancing Control Strategy and the Algorithm
5. Experimental and Simulation Results
5.1. Waveforms for VBat1 Charges to VBat8
5.2. Waveforms for VBat8 Charges to VBat1
6. Conclusions
Author Contributions
Funding
Conflicts of Interest
References
- Huang, W.; Qahouq, J.A.A. Energy Sharing Control Scheme for State-of-Charge Balancing of Distributed Battery Energy Storage System. IEEE Trans. Ind. Electron. 2015, 62, 2764–2776. [Google Scholar] [CrossRef]
- Narayanaswamy, S.; Kauer, M.; Steinhorst, S.; Lukasiewycz, M.; Chakraborty, S. Modular Active Charge Balancing for Scalable Battery Packs. IEEE Trans. Very Large Scale Integr. Syst. 2017, 25, 974–987. [Google Scholar] [CrossRef]
- Chatzinikolaou, E.; Rogers, D.J. Performance Evaluation of Duty Cycle Balancing in Power Electronics Enhanced Battery Packs Compared to Conventional Energy Redistribution Balancing. IEEE Trans. Power Electron. 2018, 33, 9142–9153. [Google Scholar] [CrossRef]
- Baughman, A.C.; Ferdows, M. Double-Tiered Switched-Capacitor Battery Charge Equalization Technique. IEEE Trans. Ind. Electron. 2008, 55, 2277–2285. [Google Scholar] [CrossRef]
- Einhorn, M.; Roessler, W.; Fleig, J. Improved Performance of Serially Connected Li-Ion Batteries with Active Cell Balancing in Electric Vehicles. IEEE Trans. Veh. Technol. 2011, 60, 2448–2457. [Google Scholar] [CrossRef]
- Einhorn, M.; Conte, F.V.; Kral, C.; Fleig, J. Comparison, Selection, and Parameterization of Electrical Battery Models for Automotive Applications. IEEE Trans. Power Electron. 2013, 28, 1429–1437. [Google Scholar] [CrossRef]
- Duggal, I.; Venkatesh, B. Short-Term Scheduling of Thermal Generators and Battery Storage with Depth of Discharge-Based Cost Model. IEEE Trans. Power Syst. 2015, 30, 2110–2118. [Google Scholar] [CrossRef]
- Mejdoubi, A.E.; Chaoui, H.; Gualous, H.; Bossche, P.V.D.; Omar, N.; Mierlo, J.V. Lithium-Ion Batteries Health Prognosis Considering Aging Conditions. IEEE Trans. Power Electron. 2019, 34, 6834–6844. [Google Scholar] [CrossRef]
- Xiong, R.; Zhang, Y.; Wang, J.; He, H.; Peng, S.; Pecht, M. Lithium-Ion Battery Health Prognosis Based on a Real Battery Management System Used in Electric Vehicles. IEEE Trans. Veh. Technol. 2019, 68, 4110–4121. [Google Scholar] [CrossRef]
- Li, L.; Xu, Z.; Zhu, J.; Jing, X.; Shuntao, X. Research on dynamic equalization for lithium battery management system. In Proceedings of the 2017 29th Chinese Control and Decision Conference (CCDC), Chongqing, China, 28–30 May 2017. [Google Scholar]
- Steinhorst, S.; Lukasiewycz, M. Formal Approaches to Design of Active Cell Balancing Architectures in Battery Management Systems. In Proceedings of the 2016 IEEE/ACM International Conference on Computer-Aided Design (ICCAD), Austin, TX, USA, 7–10 November 2016. [Google Scholar]
- Garche, J.; Jossen, A. Battery Management Systems (BMS) for Increasing Battery Life Time. In Proceedings of the Third International Telecommunications Energy Special Conference, Dresden, Germany, 7–10 May 2000. [Google Scholar]
- Lawder, M.T.; Suthar, B.; Northrop, P.W.C.; De, S.; Hoff, C.M.; Leitermann, O.; Crow, M.L.; Santhanagopalan, S.; Subramanian, V.R. Battery Energy Storage System (BESS) and Battery Management System (BMS) for Grid-Scale Applications. Proc. IEEE 2014, 102, 1014–1030. [Google Scholar] [CrossRef]
- Wang, J.B.; Koa, D. Design and Implementation of a Battery Module. In Proceedings of the 2014 International Conference on Intelligent Green Building and Smart Grid (IGBSG), Taipei, Taiwan, 23–25 April 2014. [Google Scholar]
- Bonfiglio, C.; Roessler, W. A Cost Optimized Battery Management System with Active Cell Balancing for Lithium Ion Battery Stacks. In Proceedings of the IEEE Vehicle Power Propulsion Conference, Dearborn, MI, USA, 7–10 September 2009. [Google Scholar]
- Lan, C.W.; Lin, S.S.; Syue, S.Y.; Hsu, H.Y.; Huang, T.C.; Tan, K.H. Development of an Intelligent Lithium-Ion Battery-Charging Management System for Electric Vehicle. In Proceedings of the 2017 International Conference on Applied System Innovation (ICASI), Sapporo, Japan, 13–17 May 2017. [Google Scholar]
- Elsayed, A.T.; Lashway, C.R.; Mohammed, O.A. Advanced Battery Management and Diagnostic System for Smart Grid Infrastructure. IEEE Trans. Smart Grid 2016, 7, 897–905. [Google Scholar]
- Xu, D.; Wang, L.; Yang, J. Research on Li-ion Battery Management System. In Proceedings of the 2010 International Conference on Electrical and Control Engineering, Wuhan, China, 25–27 June 2010. [Google Scholar]
- Shibata, H.; Taniguchi, S.; Adachi, K.; Yamasaki, K.; Ariyoshi, G.; Kawata, K.; Nishijima, K.; Harada, K. Management of serially-connected battery system using multiple switches. In Proceedings of the 4th IEEE International Conference on Power Electronics and Drive Systems, Denpasar, Indonesia, 25–25 October 2001. [Google Scholar]
- Amin; Ismail, K.; Nugroho, A.; Kaleg, S. Passive balancing battery management system using MOSFET internal resistance as balancing resistor. In Proceedings of the 2017 International Conference on Sustainable Energy Engineering and Application, Jakarta, Indonesia, 23–24 October 2017. [Google Scholar]
- Harada, K.; Taniguchi, S.; Adachi, K.; Ariyoshi, G.; Kawata, Y. On the removing of a less quality battery from a series-connected system. In Proceedings of the INTELEC, Twenty-Second International Telecommunications Energy Conference, Phoenix, AZ, USA, 10–14 September 2000. [Google Scholar]
- Luo, W.; Lv, J.; Song, W.; Feng, Z. Study on passive balancing characteristics of serially connected lithium-ion battery string. In Proceedings of the 2017 13th IEEE International Conference on Electronic Measurement & Instruments, Yangzhou, China, 20–22 October 2017. [Google Scholar]
- Kutkut, N.H.; Wiegman, H.L.N.; Divan, D.M.; Novotny, D.W. Design considerations for charge equalization of an electric vehicle battery system. IEEE Trans. Ind. Appl. 1999, 35, 28–35. [Google Scholar] [CrossRef]
- Wei, X.; Zhu, B. The research of vehicle power Li-ion battery pack balancing method. In Proceedings of the 2009 9th International Conference on Electronic Measurement & Instruments, Beijing, China, 16–19 August 2009. [Google Scholar]
- Sooksood, K.; Stieglitz, T.; Ortmanns, M. An Active Approach for Charge Balancing in Functional Electrical Stimulation. IEEE Trans. Biomed. Circuits Syst. 2010, 4, 162–170. [Google Scholar] [CrossRef] [PubMed]
- Li, S.; Mi, C.C.; Zhang, M. A High-Efficiency Active Battery-Balancing Circuit Using Multiwinding Transformer. IEEE Trans. Ind. Appl. 2013, 49, 198–207. [Google Scholar] [CrossRef]
- Wei, X.; Zhao, X.; Dai, H. The application of flyback DC/DC converter in Li-ion batteries active balancing. In Proceedings of the 2009 IEEE Vehicle Power and Propulsion Conference, Dearborn, MI, USA, 7–10 September 2009. [Google Scholar]
- Hosseinzadeh, M.; Salmasi, F.R. Robust Optimal Power Management System for a Hybrid AC/DC Micro-Grid. IEEE Trans. Sustain. Energy 2015, 6, 675–687. [Google Scholar] [CrossRef]
- Schonbergerschonberger, J.; Duke, R.; Round, S.D. DC-Bus Signaling: A Distributed Control Strategy for a Hybrid Renewable Nanogrid. IEEE Trans. Ind. Electron. 2006, 53, 1453–1460. [Google Scholar] [CrossRef]






















| Design Parameters | Value |
|---|---|
| Switching Frequency fs | 20 kHz |
| Duty Cycle D | 45% |
| Turns Ratio Npa: Npb: Nsa: Nsb | 1: 1: 1.2: 1.2 |
| Filtering Capacitance Cπ1, Cπ2, Cπ3, Cπ4 | 100 µF |
| Filtering Inductance Lπ1, Lπ2 | 33 µH |
| Model Number | ANR26650M1B |
|---|---|
| Charging Voltage | 3.6 V |
| Nominal Voltage | 3.3 V |
| Nominal Capacity | 2.5 Ah |
| Operating Temperature | −30 °C~55 °C |
| Storage Temperature | −40 °C ~60 °C |
| Cell Number | Open Loop Voltage (V) |
|---|---|
| VBat1,(Cell1) | 2.623 |
| VBat2,(Cell2) | 2.616 |
| VBat3,(Cell3) | 2.592 |
| VBat4,(Cell4) | 2.602 |
| VBat5,(Cell5) | 2.611 |
| VBat6,(Cell6) | 2.625 |
| VBat7,(Cell7) | 2.634 |
| VBat8,(Cell8) | 2.639 |
| Balancing Interval | Balancing Time (sec.) | Energy Losses (J) |
|---|---|---|
| I | 124 | 27.42 |
| II | 179 | 42.94 |
| III | 178 | 42.697 |
| IV | 90 | 22.012 |
| V | 31 | 6.989 |
| VI | 88 | 11.391 |
| VII | 40 | 9.395 |
| △V1 = 0.03 V (from I–V), △V2 = 0.02 V(from V–II) | Value |
|---|---|
| Total balancing time (sec.) | 730 |
| Charging time (sec.) | 4250 |
| Total energy loss (J) | 162.844 |
| Average efficiency of the converter (%) | 79.8 |
| Maximum differential voltage (V) | 0.018 |
| △V (V) | Total Balancing Time (sec.) | Maximum Differential Voltage (V) |
|---|---|---|
| 0.02 | 2695 | 0.014 |
| 0.03 | 411 | 0.023 |
| 0.04 | 365 | 0.038 |
| 0.05 | 315 | 0.061 |
© 2019 by the authors. Licensee MDPI, Basel, Switzerland. This article is an open access article distributed under the terms and conditions of the Creative Commons Attribution (CC BY) license (http://creativecommons.org/licenses/by/4.0/).
Share and Cite
Wu, S.-T.; Chang, Y.-N.; Chang, C.-Y.; Cheng, Y.-T. A Fast Charging Balancing Circuit for LiFePO4 Battery. Electronics 2019, 8, 1144. https://doi.org/10.3390/electronics8101144
Wu S-T, Chang Y-N, Chang C-Y, Cheng Y-T. A Fast Charging Balancing Circuit for LiFePO4 Battery. Electronics. 2019; 8(10):1144. https://doi.org/10.3390/electronics8101144
Chicago/Turabian StyleWu, Sen-Tung, Yong-Nong Chang, Chih-Yuan Chang, and Yu-Ting Cheng. 2019. "A Fast Charging Balancing Circuit for LiFePO4 Battery" Electronics 8, no. 10: 1144. https://doi.org/10.3390/electronics8101144
APA StyleWu, S.-T., Chang, Y.-N., Chang, C.-Y., & Cheng, Y.-T. (2019). A Fast Charging Balancing Circuit for LiFePO4 Battery. Electronics, 8(10), 1144. https://doi.org/10.3390/electronics8101144
