Advances in Electronics Prompt a Fresh Look at Continuous Wave (CW) Nuclear Magnetic Resonance (NMR)
Abstract
:1. Basic Principles of Continuous Wave Nuclear Magnetic Resonance
2. Humble Beginnings
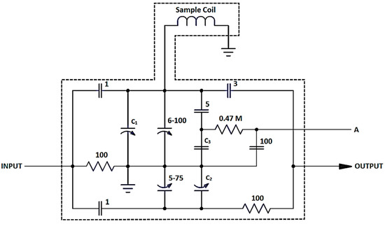
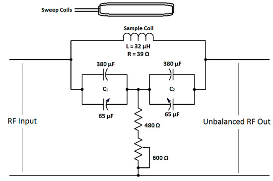
3. Bridge Circuits
4. Double Coil Circuits
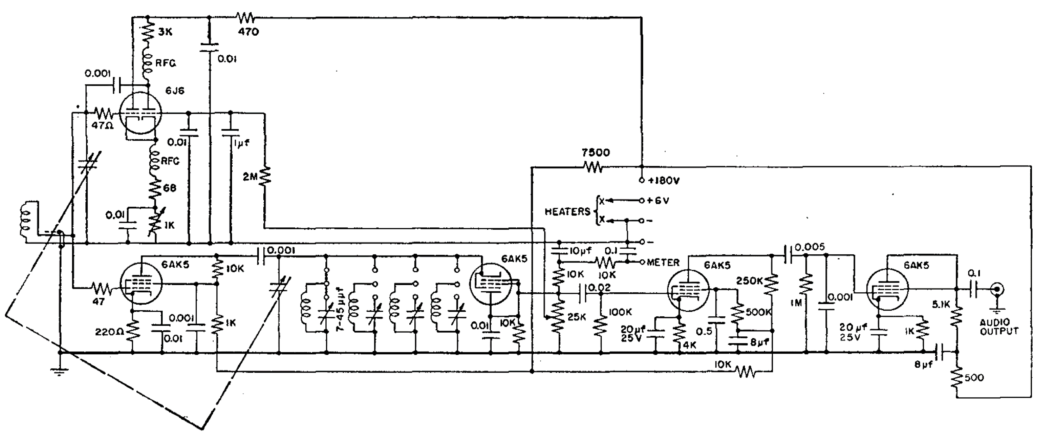
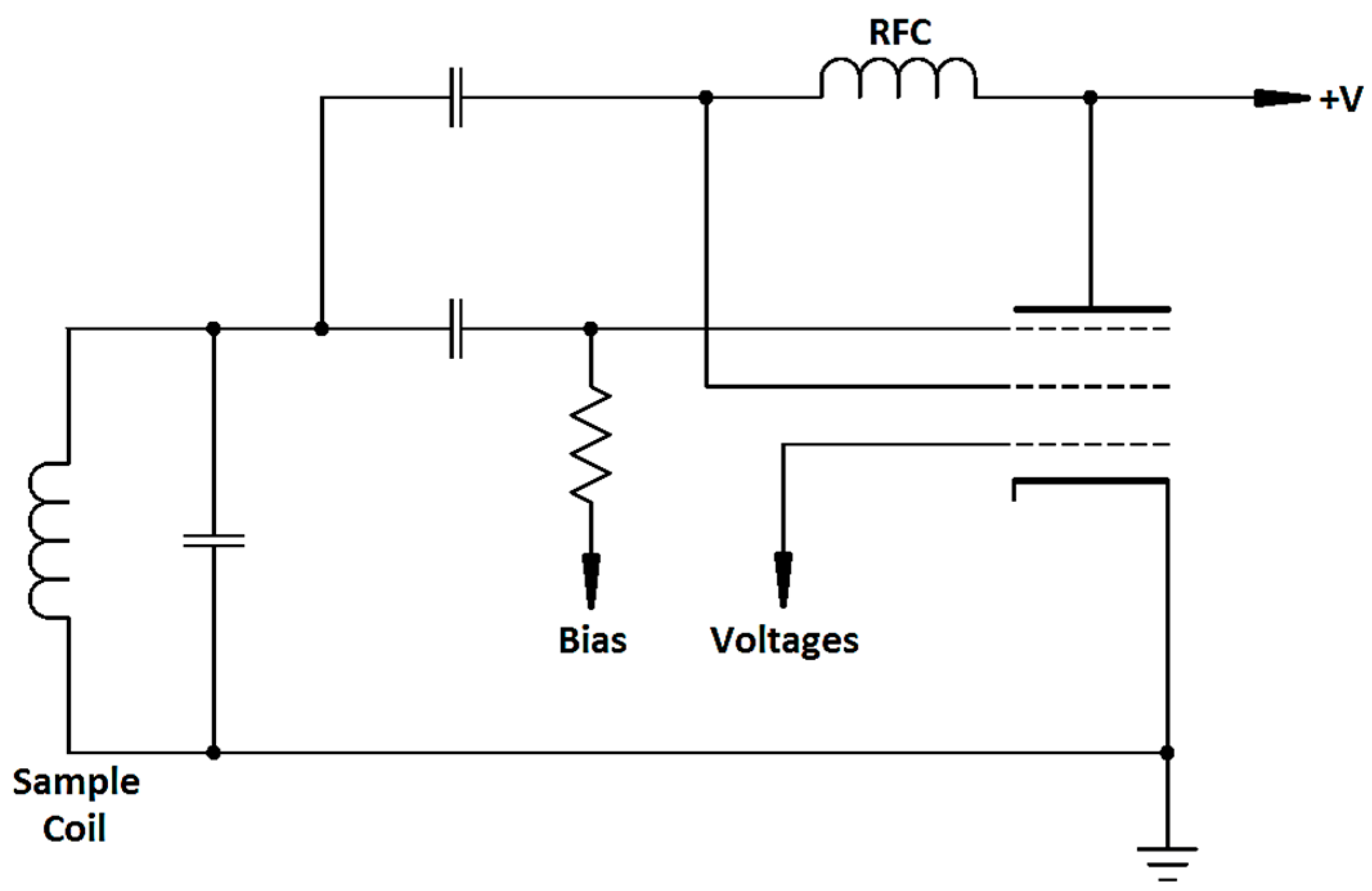
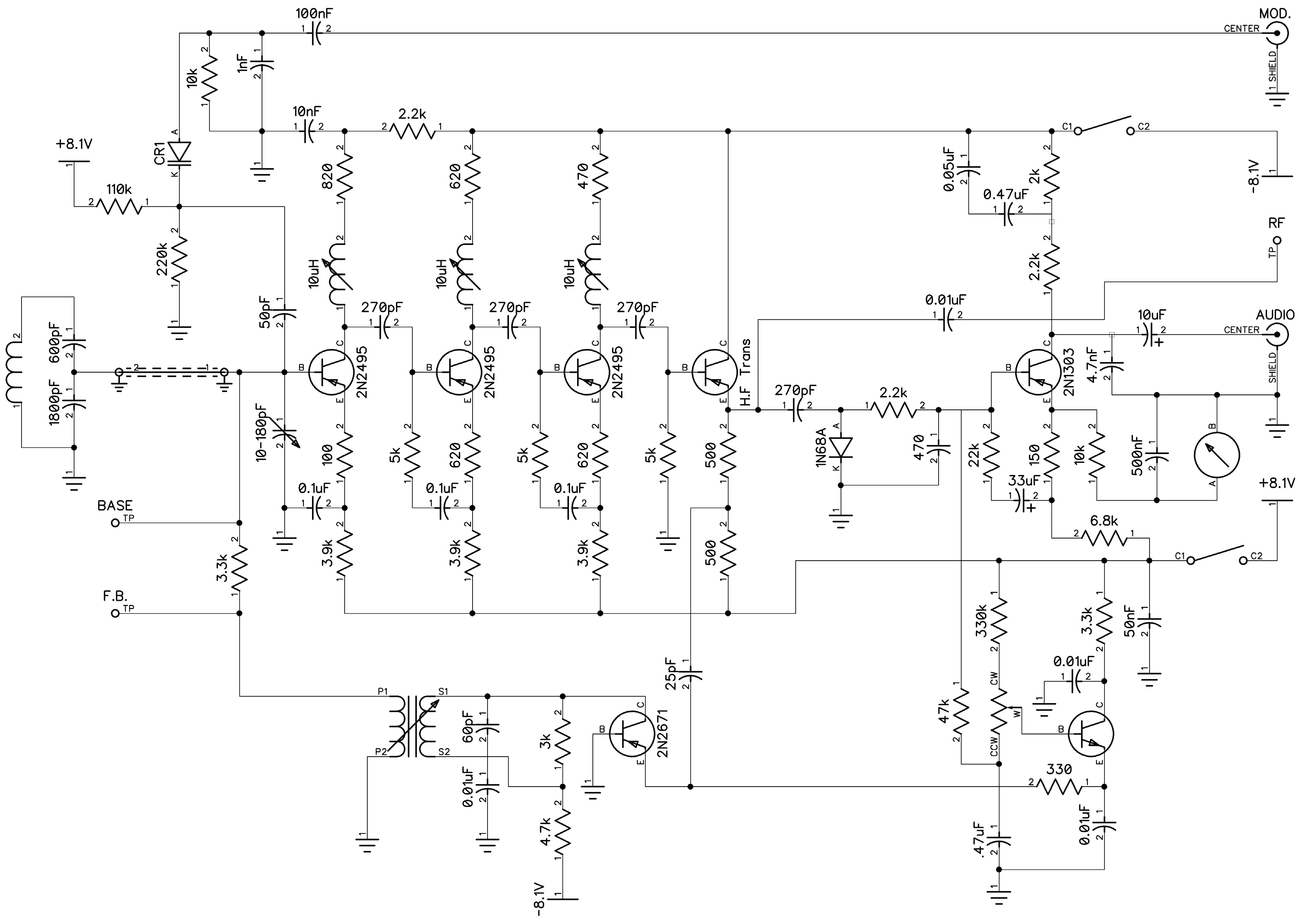
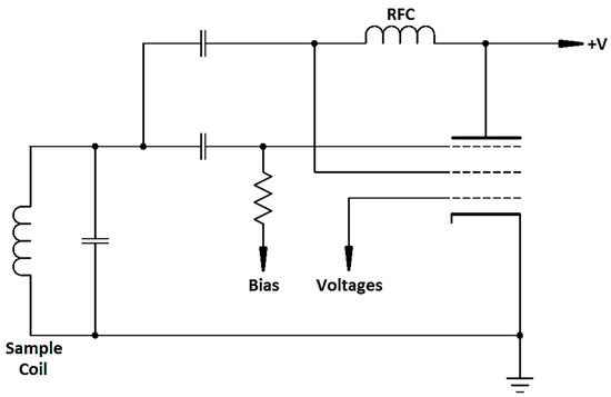
5. Non-Isolated Oscillator Circuits
5.1. Oscillator Circuits Using Magnetic Field Sweep
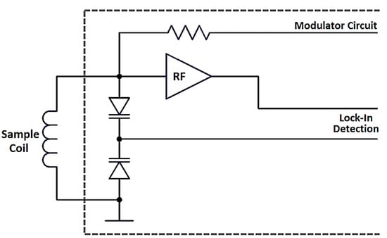
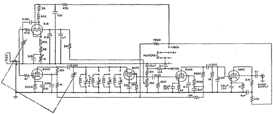
5.1.1. Marginal Oscillators
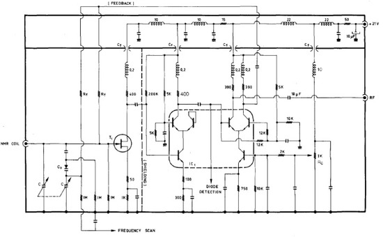
5.1.2. Non-Marginal Oscillators
“Firstly, they are less sensitive; secondly, they are difficult to adjust at levels below about 20 mV; and finally they cannot be used with circuits of a low inductance to capacitance ratio. If the shunt impedance of the tuned circuit is low, not only is the noise figure impaired but also the circuit may fail to oscillate at all.”
5.2. Oscillator Circuits Using Frequency Sweep
6. Relaxation Measurements with CW-NMR
6.1. Measuring the Spin-Lattice Relaxation Time Constant
6.2. Measuring the Spin-Spin Relaxation Time Constant
6.3. Amplitude Measurements
7. Advances in Electronics
7.1. Magnetometers
7.2. Imaging
7.3. Updated Measurements of Relaxation Parameters
8. Future Developments
9. Conclusions
Acknowledgments
Author Contributions
Conflicts of Interest
References
- Fox, M.; Rabi, I.I. On the Nuclear Moments of Lithium, Potassium, and Sodium. Phys. Rev. 1935, 48, 746–751. [Google Scholar] [CrossRef]
- Breit, G.; Rabi, I.I. Measurement of Nuclear Spin. Phys. Rev. 1931, 38, 2082–2083. [Google Scholar] [CrossRef]
- Purcell, E.M.; Torrey, H.C.; Pound, R.V. Resonance Absorption by Nuclear Magnetic Moments in a Solid. Phys. Rev. 1946, 69, 37–38. [Google Scholar] [CrossRef]
- Bloch, F.; Hansen, W.W.; Packard, M. Nuclear Induction. Phys. Rev. 1946, 70, 460–474. [Google Scholar] [CrossRef]
- Mansfield, P. Multi-planar image formation using NMR spin echoes. J. Phys. C Solid State Phys. 1977, 10, 55–58. [Google Scholar] [CrossRef]
- Arnold, J.T.; Packard, M.E. Variations in Absolute Chemical Shift of Nuclear Induction Signals of Hydroxyl Groups of Methyl and Ethyl Alcohol. J. Chem. Phys. 1951, 19, 1608–1609. [Google Scholar] [CrossRef]
- Carr, H.; Purcell, E. Effect of Diffusion on Free Precession in Nuclear Magnetic Resonance Experiments. Phys. Rev. 1954, 94, 630–638. [Google Scholar] [CrossRef]
- Lauterbur, P.C. C13 Nuclear Magnetic Resonance Spectra. J. Chem. Phys. 1957, 26, 217–218. [Google Scholar] [CrossRef]
- Damadian, R. Apparatus and method for detecting cancer in tissue. U.S. Patent 3,789,832, 5 February 1974. [Google Scholar]
- Larmor, J. LXIII. On the theory of the magnetic influence on spectra; and on the radiation from moving ions. Philos. Mag. 1897, 44, 503–512. [Google Scholar] [CrossRef]
- Bloch, F.; Hansen, W.W.; Packard, M. The Nuclear Induction Experiment. Am. Phys. Soc. 1946, 70, 474–485. [Google Scholar]
- Rollin, B.V. Nuclear paramagnetism. Rep. Prog. Phys. 1949, 12, 22–23. [Google Scholar] [CrossRef]
- Andrew, E.R. Nuclear Magnetic Resonance; Cambridge University Press: Cambridge, UK, 1955. [Google Scholar]
- Anderson, H.L. Precise Measurement of the Gyromagnetic Ratio of He3. Phys. Rev. 1949, 76, 1460–1470. [Google Scholar] [CrossRef]
- Waring, C.E.; Spencer, R.H.; Custer, R.L. A Bridged Tee Detector for Nuclear Magnetic Resonance. Rev. Sci. Instrum. 1952, 23, 497–498. [Google Scholar] [CrossRef]
- Tuttle, W.N. Bridged-T and Parallel-T Null Circuits for Measurements at Radio Frequencies. Proc. Ire 1940, 28, 23–29. [Google Scholar] [CrossRef]
- Collins, R.L. Automatic Bridge Balance for Nuclear Spin Resonance Spectrometer. Rev. Sci. Instrum. 1957, 28, 502–503. [Google Scholar] [CrossRef]
- Application Note #3—About Lock-In Amplifiers. Available online: http://www.thinksrs.com/downloads/PDFs/ApplicationNotes/AboutLIAs.pdf (accessed on 31 August 2017).
- Bloembergen, N.; Purcell, M.E.; Pound, V.R. Relaxation Effects in Nuclear Magnetic Resonance Absorption. Phys. Rev. 1948, 73, 679–712. [Google Scholar] [CrossRef]
- Lembo, R.R.; Kowalewski, V.J. Leakage balance system for crossed coil NMR probes. J. Phys. E Sci. Instrum. 1975, 8, 632–633. [Google Scholar] [CrossRef]
- 111B: Advanced Experimentation Laboratory Notes—NMR—Nuclear Magnetic Resonance Physics. Available online: http://experimentationlab.berkeley.edu/sites/default/files/writeups/NMR.pdf (accessed on 31 August 2017).
- Pound, R.V.; Knight, W.D. A Radiofrequency Spectrograph and Simple Magnetic-Field Meter. Rev. Sci. Instrum. 1950, 21, 219–225. [Google Scholar] [CrossRef]
- Donnally, B.; Sanders, T.M. Simple Transistor Marginal Oscillator for Magnetic Resonance. Rev. Sci. Instrum. 1960, 31, 977–978. [Google Scholar] [CrossRef]
- Willingham, F.P. Developing Improved Nuclear Magnetic Resonance Marginal Oscillator Spectrometers for Advanced Teaching Laboratories. Ph.D. Thesis, Georgia Military College, Milledgeville, GA, USA, 1988. [Google Scholar]
- Robinson, F.N.H. Nuclear resonance absorption circuit. J. Sci. Instrum. 1959, 36, 481. [Google Scholar] [CrossRef]
- Robinson, F.N.H. A high field nuclear magnetic resonance probe using transistors. J. Sci. Instrum. 1965, 42, 653. [Google Scholar] [CrossRef]
- Faulkner, E.A.; Holman, A. An improved circuit for nuclear magnetic resonance detection. J. Sci. Instrum. 1967, 44, 391. [Google Scholar] [CrossRef]
- Deschamps, P.; Vaissiére, J.; Sullivan, N.S. Integrated circuit Robinson oscillator for NMR detection. Rev. Sci. Instrum. 1977, 48, 664–668. [Google Scholar] [CrossRef]
- Wilson, K.J.; Vallabhan, C.P.G. An improved MOSFET-based Robinson oscillator for NMR detection. Meas. Sci. Technol. 1990, 1, 458. [Google Scholar] [CrossRef]
- Knoebel, H.W.; Hahn, E.L. A Transition Nuclear Magnetic Resonance Detector. Rev. Sci. Instrum. 1951, 22, 904–911. [Google Scholar] [CrossRef]
- Herold, E.W. Negative Resistance and Devices for Obtaining It. Proc. Inst. Radio Eng. 1935, 23, 1201–1223. [Google Scholar] [CrossRef]
- Blankenburg, F.J.; Knispel, R.R.; Schmidt, V.H. Sensitive Low Level Transistorized NMR Spectrometer Employing Frequency Modulation. Rev. Sci. Instrum. 1966, 37, 1020–1023. [Google Scholar] [CrossRef]
- Robinson, F. A convenient nuclear resonance magnetometer. J. Phys. E Sci. Instrum. 1987, 20, 502–504. [Google Scholar] [CrossRef]
- Weyand, K. An NMR marginal oscillator for measuring magnetic fields below 50 mT. IEEE Trans. Instrum. Meas. 1989, 38, 410–414. [Google Scholar] [CrossRef]
- Metrolab PT2025 NMR Precision Teslameter. Available online: http://www.metrolab.com/products/pt2025/ (accessed on 31 August 2017).
- Zweers, A.E. Methyl Group Rotation and Nuclear Relaxation at Low Temperatures. Ph.D. Thesis, University of Leiden, Leiden, The Netherlands, 1976. [Google Scholar]
- Veenendaal, E.J.; Hulstman, R.; Brom, H.B. A frequency-modulated Q-meter for very low-temperature NMR experiments. J. Phys. E Sci. Instrum. 1983, 16, 649–653. [Google Scholar] [CrossRef]
- Court, G.R.; Houlden, M.A.; Bültmann, S.; Crabb, D.G.; Day, D.B.; Prok, Y.A.; Penttila, S.I.; Keith, C.D. High precision measurement of the polarization in solid state polarized targets using NMR. Nucl. Instrum. Methods Phys. Res. 2004, 527, 253–263. [Google Scholar] [CrossRef]
- Keller, D. Uncertainty minimization in NMR measurements of dynamic nuclear polarization of a proton target for nuclear physics experiments. Nucl. Instrum. Methods Phys. Res. 2013, 728, 133–144. [Google Scholar] [CrossRef]
- Drain, L.E. A Direct Method of Measuring Nuclear Spin-Lattice Relaxation Times. Proc. Phys. Soc. 1949, 62, 301–306. [Google Scholar] [CrossRef]
- Firth, L.D. Relaxation time measurement by continuous-wave NMR. Eur. J. Phys. 1982, 3, 10–13. [Google Scholar] [CrossRef]
- Donnally, B.L.; Enrique, B.G. Some Experiments on Nuclear Magnetic Resonance. Am. J. Phys. 1963, 31, 779–784. [Google Scholar] [CrossRef]
- Look, D.C.; Locker, D.R. Nuclear Spin-Lattice Relaxation Measurements by Tone-Burst Modulation. Phys. Rev. Lett. 1968, 20, 987–989. [Google Scholar] [CrossRef]
- Gooden, J.S. Nuclear Resonance and Magnetic Field Changes of 1 in 106. Nature 1950, 165, 1014–1015. [Google Scholar] [CrossRef] [PubMed]
- Jacobsohn, B.A.; Wangsness, R.K. Shapes of Nuclear Induction Signals. Phys. Rev. 1948, 73, 942–946. [Google Scholar] [CrossRef]
- Gabillard, R. A steady state transient technique in nuclear resonance. Phys. Rev. 1952, 85, 694–695. [Google Scholar] [CrossRef]
- Shaw, T.; Elsken, R. Moisture determination, determination of water by nuclear magnetic absorption in potato and apple tissue. J. Agric. Food. Chem. 1956, 4, 162–164. [Google Scholar] [CrossRef]
- Ladner, W.; Stacey, A. Measurement of moisture in a moving coal feed. Br. J. Appl. Phys. 1962, 13, 136. [Google Scholar] [CrossRef]
- Oref, I. Fat content and liquid-to-solid ratio of chocolate by wide line nuclear magnetic resonance. J. Am. Oil Chem. Soc. 1965, 42, 425–427. [Google Scholar] [CrossRef] [PubMed]
- Pohle, W.; Taylor, J.; Gregory, R. A comparison of nuclear magnetic resonance and dilatometry for estimating solids content of fats and shortenings. J. Am. Oil Chem. Soc. 1965, 42, 1075–1078. [Google Scholar] [CrossRef] [PubMed]
- Hall, G.; Lawrence, J.; Simpson, R. Nuclear Magnetic Resonance as a Method for Continuously Monitoring Rehydration. Nature 1967, 216, 474–475. [Google Scholar] [CrossRef]
- Conway, T. A wide line NMR RF saturation method to measure fat in moist samples of defatted corn germ. J. Am. Oil Chem. Soc. 1971, 48, 54–58. [Google Scholar] [CrossRef]
- Mertens, W. The influence of temperature treatment on solid-liquid ratios of fats determined by wide-line NMR. Can. Inst. Food Sci. Technol. J. 1972, 5, 77–81. [Google Scholar] [CrossRef]
- Rollwitz, W.L.; Persyn, G.A. On-stream NMR measurements and control. J. Am. Oil Chem. Soc. 1971, 48, 59–66. [Google Scholar] [CrossRef]
- Pendlebury, J.; Smith, K.; Unsworth, P.; Greene, G.; Mampe, W. Precision field averaging NMR magnetometer for low and high fields, using flowing water. Rev. Sci. Instrum. 1979, 50, 535–540. [Google Scholar] [CrossRef] [PubMed]
- Woo, B.; Kim, C.; Park, P.G.; Kim, C.; Shifrin, V. Low magnetic field measurement by a separated NMR detector using flowing water. IEEE Trans. Magn. 1997, 33, 4345–4348. [Google Scholar] [CrossRef]
- Boero, G.; de Raad Iseli, C.; Besse, P.; Popovic, R. An NMR magnetometer with planar microcoils and integrated electronics for signal detection and amplification. Sens. Actuators A Phys. 1998, 67, 18–23. [Google Scholar] [CrossRef]
- Wu, C.; Lv, F.; Chen, Y. A new control method to generate RF signal for a novel NMR magnetometer. In Proceedings of the Control and Decision Conference, Taiyuan, China, 23–25 May 2012; pp. 2773–2776. [Google Scholar]
- Begus, S.; Fefer, D. DDS Based NMR Magnetometer in Slovenian Calibration Laboratory. In Proceedings of the Precision Electromagnetic Measurements Digest, London, UK, 27 June–2 July 2004; pp. 392–393. [Google Scholar]
- Geršak, G.; Humar, J.; Fefer, D. Virtual instrument—The NMR magnetometer. In Proceedings of the Book of Summaries, XVII IMEKO World Congress, Dubrovnik, Croatia, 22–27 June 2003. [Google Scholar]
- Lurie, D.J.; Mccallum, S.J.; Hutchison, J.M.S.; Aleccit, M. Continuous-wave NMR imaging of solids. Magn. Reson. Mater. Phys. Biol. Med. 1996, 4, 77–81. [Google Scholar] [CrossRef]
- Fagan, A.J.; Davies, G.R.; Hutchison, J.M.S.; Glasser, F.P.; Lurie, D.J. Development of a 3-D, multi-nuclear continuous wave NMR imaging system. J. Magn. Reson. 2005, 176, 140–150. [Google Scholar] [CrossRef] [PubMed]
- Morris, R.H.; Mostafa, N.; Parslow, S.; Newton, M.I. Transient effect determination of spin–lattice (TEDSpiL) relaxation times using continuous wave NMR. Magn. Reson. Chem. 2017, 55, 853–855. [Google Scholar] [CrossRef] [PubMed]
- Teensy USB Development Board—PJRC Electronics Projects. Available online: https://www.pjrc.com/teensy/ (accessed on 31 August 2017).
- Audio Recorder Example—Paul Stoffregen. Available online: https://github.com/PaulStoffregen/Audio/blob/master/examples/Recorder/Recorder.ino (accessed on 31 August 2017).
- Raspberry PIRaspberry PI Foundation. Available online: https://www.pjrc.com/teensy/ (accessed on 31 August 2017).
- Andrew, E.; Rushworth, F. Ring shims for coned magnet polecaps. Proc. Phys. Soc. Sect. B 1952, 65, 801–805. [Google Scholar] [CrossRef]
- Huber, C.; Abert, C.; Bruckner, F.; Groenefeld, M.; Muthsam, O.; Schuschnigg, S.; Sirak, K.; Thanhoffer, R.; Teliban, I.; Vogler, C. 3D print of polymer bonded rare-earth magnets, and 3D magnetic field scanning with an end-user 3D printer. Appl. Phys. Lett. 2016, 109, 461–465. [Google Scholar] [CrossRef]
- Jachmann, R.C.; Trease, D.R.; Bouchard, L.; Sakellariou, D.; Martin, R.W.; Schlueter, R.D.; Budinger, T.F.; Pines, A. Multipole shimming of permanent magnets using harmonic corrector rings. Rev. Sci. Instrum. 2007, 78, 035115. [Google Scholar] [CrossRef] [PubMed]
- Danieli, E.; Mauler, J.; Perlo, J.; Blümich, B.; Casanova, F. Mobile sensor for high resolution NMR spectroscopy and imaging. J. Magn. Reson. 2009, 198, 80–87. [Google Scholar] [CrossRef] [PubMed]
- Guthausen, G. Analysis of food and emulsions. TrAC Trends Anal. Chem. 2016, 83, 103–106. [Google Scholar] [CrossRef]
- Dalitz, F.; Cudaj, M.; Maiwald, M.; Guthausen, G. Process and reaction monitoring by low-field NMR spectroscopy. Prog. Nuclear Magn. Reson. Spectrosc. 2012, 60, 52–70. [Google Scholar] [CrossRef] [PubMed]






















© 2017 by the authors. Licensee MDPI, Basel, Switzerland. This article is an open access article distributed under the terms and conditions of the Creative Commons Attribution (CC BY) license (http://creativecommons.org/licenses/by/4.0/).
Share and Cite
Newton, M.I.; Breeds, E.A.; Morris, R.H. Advances in Electronics Prompt a Fresh Look at Continuous Wave (CW) Nuclear Magnetic Resonance (NMR). Electronics 2017, 6, 89. https://doi.org/10.3390/electronics6040089
Newton MI, Breeds EA, Morris RH. Advances in Electronics Prompt a Fresh Look at Continuous Wave (CW) Nuclear Magnetic Resonance (NMR). Electronics. 2017; 6(4):89. https://doi.org/10.3390/electronics6040089
Chicago/Turabian StyleNewton, Michael I., Edward A. Breeds, and Robert H. Morris. 2017. "Advances in Electronics Prompt a Fresh Look at Continuous Wave (CW) Nuclear Magnetic Resonance (NMR)" Electronics 6, no. 4: 89. https://doi.org/10.3390/electronics6040089
APA StyleNewton, M. I., Breeds, E. A., & Morris, R. H. (2017). Advances in Electronics Prompt a Fresh Look at Continuous Wave (CW) Nuclear Magnetic Resonance (NMR). Electronics, 6(4), 89. https://doi.org/10.3390/electronics6040089

