Highly Sensitive Online Detection of Acetylene in Transformer Oil Using Photoacoustic Spectroscopy
Abstract
1. Introduction
2. Design Principle
3. Design of Control System
3.1. Principle of Control System
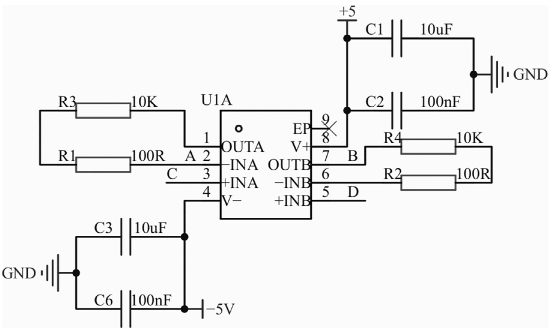
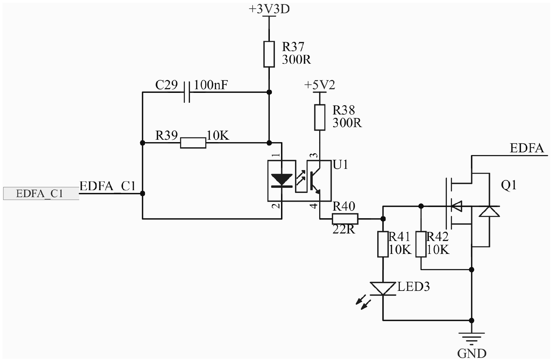
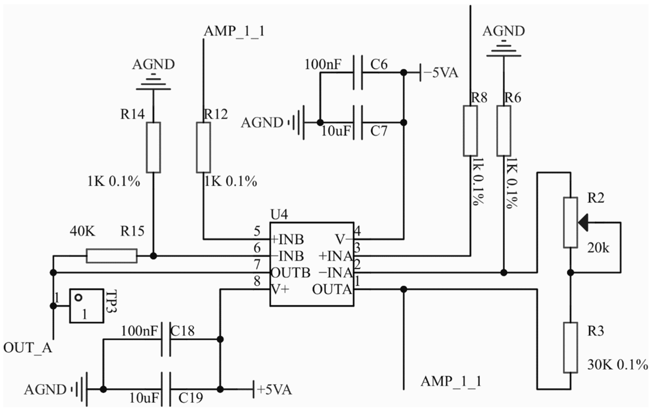
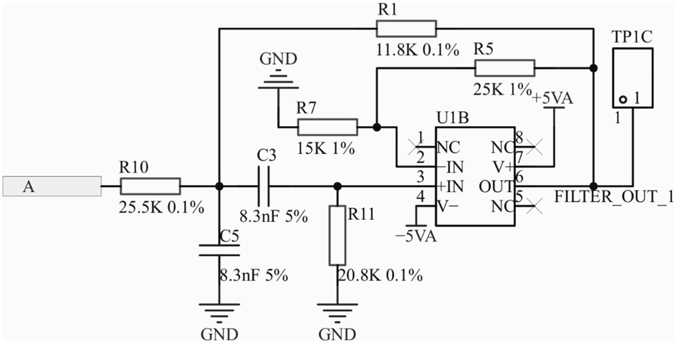
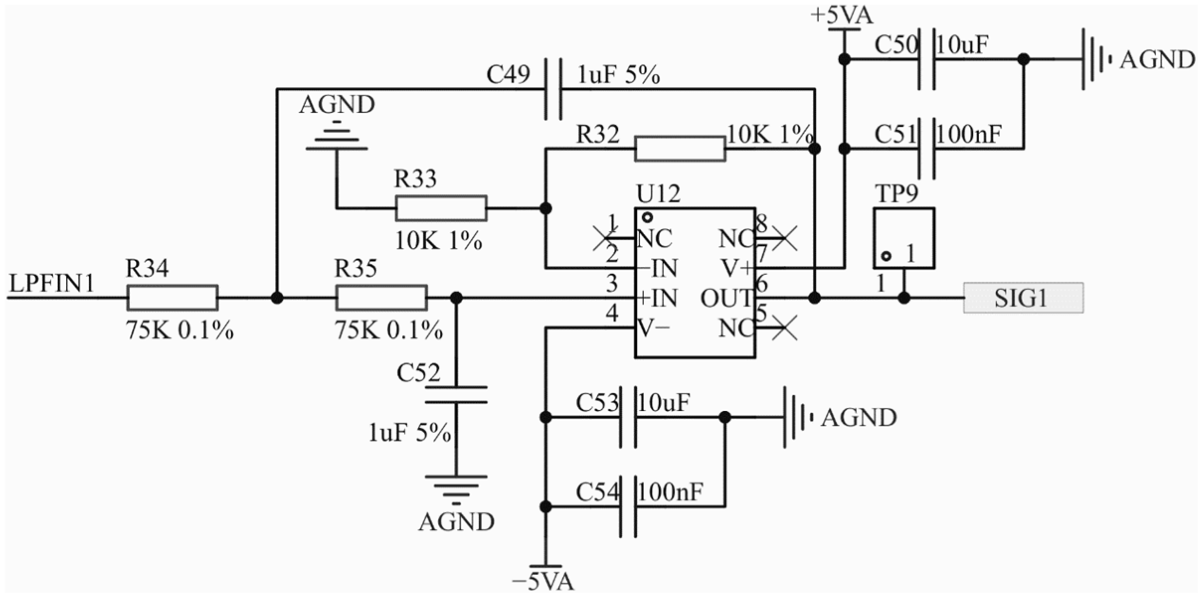
3.2. Design of Hardware System
3.3. Design of Software System
| Algorithm 1 Command Execution Flow |
| Start Initialize system configuration (initConfig()) Repeat the following operations: a. Collect system parameters (collectParams()) b. Receive external commands (receiveCommand()) c. If the command is a sampling operation: i. If the system is in automatic mode: - Execute sampling according to preset automatic program and times (executeByAutoProgramOrTimes()) ii. Else (manual mode): - Set sampling times (setSamplingTimes()) - Execute sampling according to the set times (executeByAutoProgramOrTimes()) d. Else (the command is a configuration operation): i. Configure system parameters (configSystemParams()) ii. Save configuration and exit the loop (saveAndExit()) e. Upload sampling data (uploadData()) End |
4. Simulation of Photoacoustic Cell
5. Experiments and Discussions
6. Conclusions
Author Contributions
Funding
Data Availability Statement
Conflicts of Interest
References
- Bustamante, S.; Manana, M.; Arroyo, A.; Castro, P.; Laso, A.; Martinez, R. Dissolved Gas Analysis Equipment for Online Monitoring of Transformer Oil: A Review. Sensors 2019, 19, 4057. [Google Scholar] [CrossRef]
- IEEE Standard C57.104™-2019; IEEE Guide for the Interpretation of Gases Generated in Mineral Oil-Immersed Transformers. IEEE: New York, NY, USA, 2019.
- Wani, S.A.; Rana, A.S.; Sohail, S.; Rahman, O.; Parveen, S.; Khan, S.A. Advances in DGA based condition monitoring of transformers: A review. Renew. Sustain. Energy Rev. 2021, 149, 111347. [Google Scholar] [CrossRef]
- Mu, Z.; Wang, C.; Meng, Y.; Ding, W. Gas Generation and Pressure Characteristics of Arcing Faults in Transformer Oil. IEEE Trans. Power Deliv. 2025, 40, 2048–2058. [Google Scholar] [CrossRef]
- Fan, J.; Fu, C.; Yin, H.; Wang, Y.; Jiang, Q. Power transformer condition assessment based on online monitor with SOFC chromatographic detector. Int. J. Electr. Power Energy Syst. 2020, 118, 105805. [Google Scholar] [CrossRef]
- Zhao, T.; Chen, T.; Ma, D.; Wu, G.; Chen, T. On line monitoring method for overheating fault of oil immersed transformer based on oil’s chromatographic data. Measurement 2025, 253, 117603. [Google Scholar] [CrossRef]
- Chen, Y.; Wang, Z.; Li, Z.; Zheng, H.; Dai, J. Development of an Online Detection Setup for Dissolved Gas in Transformer Insulating Oil. Appl. Sci. 2021, 11, 12149. [Google Scholar] [CrossRef]
- Wolmarans, C.; Cox, R. Online transformer DGA monitoring case studies in condition assessment. In Proceedings of the 2024 IEEE Electrical Insulation Conference (EIC), Minneapolis, MN, USA, 2–6 June 2024. [Google Scholar]
- Wijesinghe, D.R.; Zobair, M.A.; Esmaeelpour, M. A Review on Photoacoustic Spectroscopy Techniques for Gas Sensing. Sensors 2024, 24, 6577. [Google Scholar] [CrossRef]
- Shi, Y.; Gu, P.; Zhao, M.; Han, Y. Rapid Online Detection of Dissolved Acetylene in Transformer Oil by Photoacoustic Spectroscopy and Membrane Degassing. Electr. Eng. 2025, 107, 3075–3081. [Google Scholar] [CrossRef]
- Gong, Z.; Gao, T.; Mei, L.; Chen, K.; Chen, Y.; Zhang, B.; Peng, W.; Yu, Q. Ppb-Level Detection of Methane Based on an Optimized T-Type Photoacoustic Cell and a NIR diode laser. Photoacoustics 2021, 21, 100216. [Google Scholar] [CrossRef]
- Wang, G.; Fu, D.; Yuan, S.; Li, C.; Han, X.; Du, J.; Du, F.; Chen, K. Rapid detection of dissolved acetylene in oil Based on T-type photoacoustic cell. Microw. Opt. Technol. Lett. 2024, 66, e33793. [Google Scholar] [CrossRef]
- Zou, D.; Li, Z.; Quan, H.; Peng, Q.; Wang, S.; Hong, Z.; Dai, W.; Zhou, T.; Yin, J. Transformer fault classification for diagnosis based on DGA and deep belief network. Energy Rep. 2023, 9, 250–256. [Google Scholar] [CrossRef]
- Patimisco, P.; Scamarcio, G.; Tittel, F.K.; Spagnolo, V. Quartz-Enhanced Photoacoustic Spectroscopy: A Review. Sensors 2014, 14, 6165–6206. [Google Scholar] [CrossRef]
- Ma, Y. Review of Recent Advances in QEPAS-Based Trace Gas Sensing. Appl. Sci. 2018, 8, 1822. [Google Scholar] [CrossRef]
- Wu, Y.; Ma, T.; Liu, C.; Fan, Y.; Shi, S.; Guo, S.; Wang, Y.; Xu, X.; Guo, G.; Qiu, X.; et al. High-Sensitivity Dynamic Detection of Dissolved Acetylene in Transformer Oil Based on High-Power Quartz-Enhanced Photoacoustic Spectroscopy Sensing System. Photonics 2025, 12, 713. [Google Scholar] [CrossRef]
- Yang, T.; Zhou, K.; Jin, L.; Liu, R.; Chen, W. Optimization of Photoacoustic Cell for Trace Acetylene Detection in Transformer Oil. Atmosphere 2023, 14, 801. [Google Scholar] [CrossRef]
- Wysocki, G.; Kosterev, A.; Tittel, F.K. Influence of molecular relaxation dynamics on quartz-enhanced photoacoustic detection of CO2 at λ = 2 μm. Appl. Phys. B 2006, 85, 301–306. [Google Scholar] [CrossRef]
- Elia, A.; Lugarà, P.M.; Franco, C.D.; Spagnolo, V. Photoacoustic Techniques for Trace Gas Sensing Based on Semiconductor Laser Sources. Sensors 2009, 9, 9618–9628. [Google Scholar] [CrossRef] [PubMed]
- Tomberg, T.; Vainio, M.; Hieta, T.; Halonen, L. Sub-Parts-Per-Trillion level Sensitivity in trace gas detection by Cantilever-Enhanced Photo-acoustic spectroscopy. Sci. Rep. 2018, 8, 1848. [Google Scholar] [CrossRef]
- Zhang, T.; Wang, W.; Zhang, Q.; Wang, J.; Wei, Y.; Wang, L.; Gu, Y.; Li, C. A photoacoustic spectroscopy gas sensor based on double-cone resonant photoacoustic cells for simultaneous detection of CH4/C2H2. Sens. Actuators A Phys. 2025, 393, 116819. [Google Scholar] [CrossRef]
- Cantatore, A.F.P.; Menduni, G.; Zifarelli, A.; Patimisco, P.; Giglio, M.; Gonzalez, M.; Seren, H.R.; Luo, P.; Spagnolo, V.; Sampaolo, A. Methane, Ethane, and Propane Detection Using a Quartz-Enhanced Photoacoustic Sensor for Natural Gas Composition Analysis. Energy Fuels 2024, 39, 638–646. [Google Scholar] [CrossRef]
- Zhang, J.; Zuo, D.; Zheng, C.; Zhu, X.; Cheng, H.; Liu, K.; Liu, C.; Sun, Y. Detecting acetylene (C2H2) dissolved in transformer oil using optimized photoacoustic spectroscopy. Opt. Laser Technol. 2025, 192, 113665. [Google Scholar] [CrossRef]
- Guo, M.; Chen, K.; Li, C.; Xu, L.; Zhang, G.; Wang, N.; Li, C.; Ma, F.; Gong, Z.; Yu, Q. High-Sensitivity Silicon Cantilever-Enhanced Photoacoustic Spectroscopy Analyzer with Low Gas Consumption. Anal. Chem. 2022, 94, 1151–1157. [Google Scholar] [CrossRef]
- Zhang, Q.; Jeong, W.; Kang, D.J. Lock-in amplifiers as a platform for weak signal measurements: Development and applications. Curr. Appl. Phys. 2024, 66, 95–109. [Google Scholar] [CrossRef]
- Kishore, K.; Akbar, S.A. Evolution of Lock-In Amplifier as Portable Sensor Interface Platform: A Review. IEEE Sens. J. 2020, 20, 10345–10354. [Google Scholar] [CrossRef]
- Ma, Y. Recent Advances in QEPAS and QEPTS based Trace Gas Sensing: A Review. Front. Phys. 2020, 8, 268. [Google Scholar] [CrossRef]
- Bijnen, F.G.C.; Reuss, J.; Harren, F.J.M. Geometrical optimization of a longitudinal resonant photoacoustic cell for sensitive and fast trace gas detection. Rev. Sci. Instrum. 1996, 67, 2914–2923. [Google Scholar] [CrossRef]
- Cheng, H.; Zeng, F.; Zhang, X.; Tang, J.; Zhang, Y. The effect of the photoacoustic Field-Photoacoustic cell coupling term on the performance of the gas detection system. Opt. Laser Technol. 2022, 153, 108211. [Google Scholar] [CrossRef]
- Xiong, S.; Yin, X.; Wang, Q.; Xia, J.; Chen, Z.; Lei, H.; Yan, X.; Zhu, A.; Qiu, F.; Chen, B.; et al. Photoacoustic spectroscopy gas detection technology research progress. Appl. Spectrosc. 2024, 78, 139–158. [Google Scholar] [CrossRef]
- Jin, H.; Luo, P.; Dou, J.; Bai, H. Study on neural network algorithm for detecting respirable dust in photoacoustic cavity. AIP Adv. 2021, 11, 125307. [Google Scholar] [CrossRef]
- Patimisco, P.; Sampaolo, A.; Bidaux, Y.; Bismuto, A.; Scott, M.; Jiang, J.; Muller, A.; Faist, J.; Tittel, F.K.; Spagnolo, V. Purely wavelength-and amplitude-modulated quartz-enhanced photoacoustic spectroscopy. Opt. Express 2016, 24, 25943–25954. [Google Scholar] [CrossRef]
- IEC 61850; Communication Networks and Systems for Power Utility Automation. International Electrotechnical Commission: Geneva, Switzerland, 2013.
- Q/GDW 10536-2021; Technical specification for on-line monitoring device of gases dissolved in transformer oil. State Grid Corporation of China: Beijing, China, 2021.
- Zhang, B.; Chen, K.; Chen, Y.; Yang, B.; Guo, M.; Deng, H.; Ma, F.; Zhu, F.; Gong, Z.; Peng, W.; et al. High-sensitivity photoacoustic gas detector by employing multi-pass cell and fiber-optic microphone. Opt. Express 2020, 28, 6618–6630. [Google Scholar] [CrossRef] [PubMed]
- Zhang, B.; Jia, Y.; Zhao, B.; Zhu, X.; Shi, Y. Highly sensitive photoacoustic gas sensor with micro-embedded acoustic resonator for gas leakage detection. Opt. Lett. 2023, 48, 4201–4204. [Google Scholar] [CrossRef] [PubMed]
- Zhou, S.; Iannuzzi, D. A fiber-tip photoacoustic sensor for in situ trace gas detection. Rev. Sci. Instrum. 2019, 90, 023102. [Google Scholar] [CrossRef] [PubMed]














| Acetylene Concentration (ppm) | 0.5 | 1 | 5 | 10 | 15 | 20 |
| Photoacoustic Signal Amplitude (V) | 0.053 | 0.067 | 0.113 | 0.192 | 0.239 | 0.320 |
| Set Concentration (ppm) | Measured (ppm) | Relative Error (%) |
|---|---|---|
| 0.1 | 0.11 | 10.0 |
| 0.5 | 0.46 | 8.0 |
| 5 | 4.4 | 8.0 |
| 20 | 18.2 | 9.0 |
| 50 | 51.8 | 3.6 |
| 75 | 72.5 | 3.3 |
| 100 | 102.4 | 2.4 |
| Experiment Time | Devices | Measured Value (ppm) | Average Concentration (ppm) | Standard Deviation (ppm) | Relative Standard Deviation (RSD) |
|---|---|---|---|---|---|
| 17 July 2023 | This work | 1.75, 1.97, 1.68, 2.02 | 1.86 | 0.165 | 8.90% |
| GC | 1.73, 1.74, 1.81, 1.78 | 1.77 | 0.032 | 1.81% | |
| 21 October 2023 | This work | 2.07, 1.85, 2.11, 1.76 | 1.95 | 0169 | 8.67% |
| GC | 1.84, 1.89, 1.89, 1.82 | 1.86 | 0.031 | 1.67% | |
| 18 January 2024 | This work | 1.92, 1.87, 2.19, 2.15 | 2.03 | 0.161 | 7.93% |
| GC | 1.94, 1.99, 1.91, 1.97 | 1.96 | 0.030 | 1.53% | |
| 22 April 2024 | This work | 2.06, 1.92, 2.18, 2.27 | 2.11 | 0.152 | 7.20% |
| GC | 2.10, 2.04, 2.07, 2.01 | 2.06 | 0.035 | 1.69% | |
| 20 July 2024 | This work | 2.29, 2.04, 2.18, 2.41 | 2.23 | 0.158 | 7.09% |
| GC | 2.16, 2.13, 2.19, 2.10 | 2.15 | 0.034 | 1.58% |
| Performance Parameter | This Work | Gas Chromatography (GC) [5] | Non-Dispersive Infrared (NDIR) [1] | Other PAS [16] |
|---|---|---|---|---|
| Detection Limit (LOD) | 0.1 ppm | ~0.1 ppm | 1–5 ppm | 0.5 ppm |
| Measurement Range | 0–100 ppm | Wide | 0–500 ppm | 0–1000 ppm |
| Response Time | ~3 min | >30 min | ~10 min | ~15 min |
| Long-term Stability | Validated in 12-month field test | Requires frequent calibration | Moderate, prone to drift | Laboratory validation |
| Online/Portable Capability | Online | Offline | Online | Laboratory prototype |
| Cost & Complexity | Medium | High | Low | High |
Disclaimer/Publisher’s Note: The statements, opinions and data contained in all publications are solely those of the individual author(s) and contributor(s) and not of MDPI and/or the editor(s). MDPI and/or the editor(s) disclaim responsibility for any injury to people or property resulting from any ideas, methods, instructions or products referred to in the content. |
© 2025 by the authors. Licensee MDPI, Basel, Switzerland. This article is an open access article distributed under the terms and conditions of the Creative Commons Attribution (CC BY) license (https://creativecommons.org/licenses/by/4.0/).
Share and Cite
Cui, F.; Nie, M.; Chen, T.; Xu, M. Highly Sensitive Online Detection of Acetylene in Transformer Oil Using Photoacoustic Spectroscopy. Electronics 2025, 14, 4907. https://doi.org/10.3390/electronics14244907
Cui F, Nie M, Chen T, Xu M. Highly Sensitive Online Detection of Acetylene in Transformer Oil Using Photoacoustic Spectroscopy. Electronics. 2025; 14(24):4907. https://doi.org/10.3390/electronics14244907
Chicago/Turabian StyleCui, Fuxing, Mingjun Nie, Ting Chen, and Ming Xu. 2025. "Highly Sensitive Online Detection of Acetylene in Transformer Oil Using Photoacoustic Spectroscopy" Electronics 14, no. 24: 4907. https://doi.org/10.3390/electronics14244907
APA StyleCui, F., Nie, M., Chen, T., & Xu, M. (2025). Highly Sensitive Online Detection of Acetylene in Transformer Oil Using Photoacoustic Spectroscopy. Electronics, 14(24), 4907. https://doi.org/10.3390/electronics14244907
