An Adaptive Hybrid Cryptographic Framework for Resource-Constrained IoT Devices
Abstract
1. Introduction
Main Contributions
- proposes a novel AHCF that dynamically adjusts encryption strategies based on device resources and data sensitivity;
- integrates a DDPG-based machine learning optimization mechanism for real-time adaptation, effectively reducing latency and energy consumption;
- introduces a three-layer architecture (device, adaptation, and intelligence layers) for scalable, modular security management;
- formulates a mathematical model describing the optimal encryption selection process under resource constraints;
- evaluates performance metrics (energy, latency, throughput), proving the AHCF’s efficiency over traditional cryptographic approaches.
2. The IoT Security Landscape
3. Lightweight Cryptography
4. Adaptive Security Systems
Mathematical Model of Adaptive Security Decision
5. Hybrid Cryptographic Techniques
Comparative Analysis of Related Work
6. Proposed Framework Architecture
6.1. System Overview
6.2. Proposed Framework Architecture
6.3. Key Components
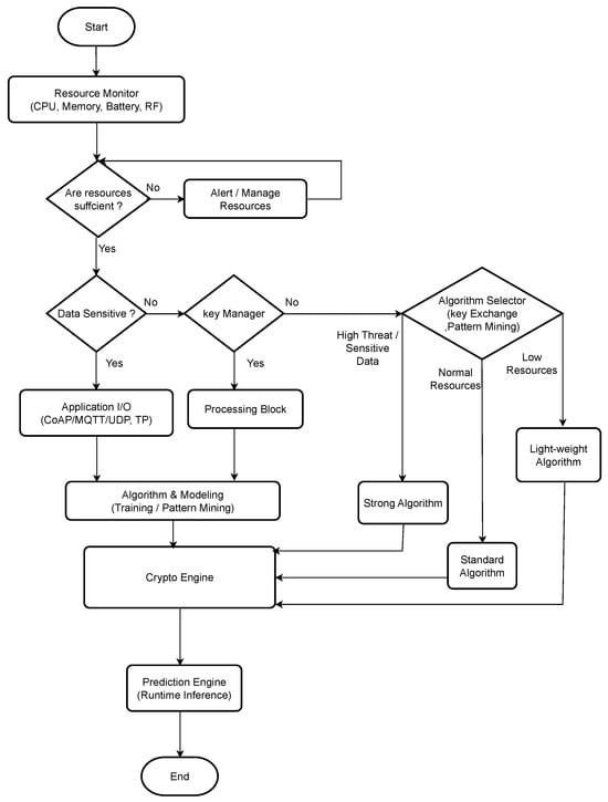
- Start: the process begins.
- Resource Monitor: the system monitors the device’s resources, including CPU, memory, battery, and radio frequency (RF).
- Check Resource Sufficiency:
- -
- No: if resources are insufficient, an alert is triggered to manage resources (Alert/Manage Resources).
- -
- Yes: if resources are sufficient, the system proceeds.
- Check Data Sensitivity:
- -
- Yes: if the data is sensitive, it is routed directly to the input/output (I/O) applications (e.g., CoAP, MQTT, UDP/TCP) and then to the crypto engine.
- -
- No: If the data is non-sensitive, the system checks for the presence of a key manager.
- Key Manager Check:
- -
- Yes: data passes through a processing block before reaching the crypto engine.
- -
- No: data is directed to the algorithm selector.
- Algorithm Selector: determines the appropriate type of algorithm based on:
- 1.
- high threat/sensitive data → strong algorithm;
- 2.
- normal resources → standard algorithm;
- 3.
- low resources → lightweight algorithm.
- Algorithm and Modeling Unit: performs modeling, training, and pattern mining to optimize encryption performance.
- Crypto Engine: executes the selected algorithm and performs the encryption process.
- Prediction Engine: analyzes performance using machine learning to improve future resource management and algorithm decisions.
- End: the process concludes.
6.3.1. Context Monitor
6.3.2. Adaptive Algorithm Selector
6.3.3. Hybrid Key Management
6.3.4. Machine Learning Optimizer
6.4. Workflow Framework
7. Adaptive Algorithms and Machine Learning Integration
7.1. Adaptive Algorithm for Dynamic Security Level Adjustment
| Algorithm 1 Dynamic Security Level Adjustment |
|
Algorithm Analysis and Core Concept
7.2. Contextual Encryption Selection
Overall Trends and Trade-Offs
7.3. Machine Learning Model
- device resource utilization (CPU, memory, battery);
- network utilization (bandwidth, latency, reliability);
- data characteristics (size, sensitivity, frequency);
- past performance indicators;
- current threat level.
8. Evaluation and Results
8.1. Setup
- low-end devices: Atmel ATmega328P (8-bit, 2 KB RAM, 32 KB flash);
- mid-range devices: STM32F103 (32-bit ARM, 20 KB RAM, 128 KB flash);
- highly capable devices: ESP32 (32-bit dual-core, 520 KB RAM, 4 MB flash).
- bandwidth limitation: 2.4 kbps to 1 Mbps;
- latency variation: 10 ms to 2 s;
- packet loss rate: 0% to 10%.
8.2. Energy Consumption Results
- Performance Gains: The AHCF achieves an average 38% improvement across latency and key exchange metrics, with a 37% boost in throughput, demonstrating its effectiveness in reducing computational overhead through adaptive regimes [13]. This is attributed to regime-based optimizations, where the AHCF selects lighter algorithms for non-critical operations, avoiding unnecessary complexity [4].
- Encryption Latency (ms): The static speed is 12.4 ms, while the AHCF’s speed is 7.7 ms (38% improvement). This is partly due to the AHCF’s adaptive selection of faster algorithms (e.g., ChaCha20 for bulk data) in low-security regimes, reducing round-based computations compared to always using AES’s 10-round structure [4].
- Decryption Latency (ms): The static speed is 11.8 ms, while the AHCF’s speed is 7.3 ms (38% improvement). Similarly to encryption, the AHCF optimizes this process by avoiding full AES decryption when ChaCha20 suffices, leveraging stream cipher efficiency for sequential data [13].
- Throughput (KB/s): The static throughput is 23.4 KB/s, while the AHCF’s throughput is 32.1 KB/s (37% improvement). Throughput increases due to adaptive parallelism; the AHCF can process more data per second by switching to high-throughput modes (e.g., ChaCha20’s XOR operations) [14].
- Key Exchange Time (ms): The static exchange time is 145.2 ms, while the AHCF’s exchange time is 89.3 ms (38% improvement). The AHCF reduces negotiation overhead using lightweight key exchanges or caching mechanisms [8].
- Crypto Engines: 8.4 KB flash and 1.2 KB RAM—manages encryption/decryption efficiently.
- Adaptation Layer: 4.7 KB flash and 0.8 KB RAM—handles regime switching dynamically.
- ML Optimizer: 2.9 KB flash and 0.6 KB RAM—adds predictive intelligence with minimal overhead.
8.3. Processing Performance Results
8.4. Memory Utilization Analysis
- Overall, the AHCF uses 16.0 KB of flash and 2.6 KB of RAM.
- The AHCF uses slightly more flash memory than the static AES (16.0 KB vs. 12.1 KB) but significantly less than the static RSA (16.0 KB vs. 18.9 KB).
- The AHCF uses more RAM than the static AES (2.6 KB vs. 1.8 KB) but less than the static RSA (2.6 KB vs. 3.4 KB).
- Crypto Engines and Adaptation Layer: These two components exhibit the highest total memory usage, each exceeding approximately 20 KB. The crypto engines consume around 20.4 KB (12.0 KB flash + 8.4 KB RAM), while the adaptation layer uses approximately 20.4 KB (15.7 KB flash + 4.7 KB RAM). The adaptation layer shows a flash-heavy profile, suggesting that most of its code is stored in read-only memory to manage adaptive switching logic [13,27].
- ML optimizer and overall AHCF: These components represent medium memory consumers. The ML optimizer requires about 5.6 KB (2.7 KB flash + 2.9 KB RAM), indicating a slightly higher RAM allocation due to runtime inference operations [38]. The overall AHCF is reported to use 16.0 KB according to its annotation. However, the visually represented bar height corresponds to approximately 5.6 KB (3.0 KB flash + 2.6 KB RAM). This discrepancy suggests a possible annotation error or metric mismatch. Assuming the visual data is correct, the overall AHCF exhibits low and balanced usage between Flash and RAM, reflecting its efficient modular design [2,14].
- Static AES and static RSA: These two baselines display the lowest overall memory consumption. Static AES utilizes about 4.6 KB (2.5 KB flash + 2.1 KB RAM), while static RSA uses roughly 4.6 KB (2.3 KB flash + 2.3 KB RAM). Their balanced distribution between flash and RAM suggests stable and predictable resource use [4,13].
8.5. Security Effectiveness Evaluation
8.6. Scalability Analysis
- The network size and number of devices range from small (10–50 devices) to very large (501–1000), reflecting real-world IoT deployments.
- The average response time (ms) increases from 23 ms (small) to 124 ms (very large), due to distributed overhead caused by synchronization and data routing in larger networks. The AHCF mitigates this through adaptive load balancing, prioritizing critical devices in high-density areas.
- The success rate declines slightly from 99.2% (small) to 89.3% (very large), caused by congestion and failure points in massive setups. However, rates can be kept high (>89%) through adaptations to the AHCF’s regime, such as switching to efficient protocols during peak loads to maintain reliability.
9. Implementation Considerations and Practical Issues
9.1. Hardware Platform Compatibility
9.2. Software Integration Challenges
9.3. Compliance with Standards and Interoperability
- it is faster and more efficient than static systems, with lower latency and higher throughput;
- it uses memory responsibly, offering a good balance between size and capability;
- it is significantly more secure, with higher detection rates, faster response times, and fewer false alarms.
9.4. Limitations
9.5. Discussion of Trade-Offs
10. Conclusions and Future Work
Author Contributions
Funding
Data Availability Statement
Conflicts of Interest
References
- Cheikh, I.; Roy, S.; Sabir, E.; Aouami, R. Energy, Scalability, Data and Security in Massive IoT: Current Landscape and Future Directions. arXiv 2025, arXiv:2505.03036. [Google Scholar] [CrossRef]
- Alkhabbas, F.; Munir, H.; Spalazzese, R.; Davidsson, P. Quality characteristics in IoT systems: Learnings from an industry multi case study. Discov. Internet Things 2025, 5, 13. Available online: https://link.springer.com/article/10.1007/s43926-025-00094-9 (accessed on 21 October 2025). [CrossRef]
- Addula, S.R.; Ali, A. A Novel Permissioned Blockchain Approach for Scalable and Privacy-Preserving IoT Authentication. J. Cyber Secur. Risk Audit. 2025, 2025, 222–237. [Google Scholar] [CrossRef]
- Kumar, S.; Kumar, D.; Dangi, R.; Choudhary, G.; Dragoni, N.; You, I. A Review of Lightweight Security and Privacy for Resource-Constrained IoT Devices. Comput. Mater. Contin. 2024, 78, 31–63. [Google Scholar] [CrossRef]
- Wallana, T.; Banitsas, K.; Balachandran, W. Reviewing Breakthroughs and Limitations of Implantable and External Medical Devices for Spinal Cord Injury. Appl. Sci. 2025, 15, 8488. [Google Scholar] [CrossRef]
- Khan, S.; Martins, P.A.F.L.; Sousa, B.; Pereira, V. A Comprehensive Review on Lightweight Cryptographic Mechanisms for Industrial Internet of Things Systems. ACM Comput. Surv. 2025, 58, 1–37. [Google Scholar] [CrossRef]
- Kaspersky Lab. Pushing the Limits: How to Address Specific Cybersecurity Demands and Protect IoT. Available online: https://media.kasperskycontenthub.com/wp-content/uploads/sites/100/2022/02/01105207/Kaspersky_IoT-Report_2022.pdf (accessed on 21 October 2025).
- IEEE/UL 2933-2024; Standard for Clinical Internet of Things (IoT) Data and Device Interoperability with TIPPSS. IEEE Standards Association: New York, NY, USA, 2024.
- Guo, H.; Li, X.; Qin, H. A lightweight and secure certificateless encryption scheme for smart city IoT security. Discov. Comput. 2025, 28, 104. [Google Scholar] [CrossRef]
- Kumar, A.; Singh, P.; Kamble, D.P.; Singh, I. Hybrid cryptographic approach for strengthening IoT and 5G/B5G network security. Sci. Rep. 2025, 15, 37971. [Google Scholar] [CrossRef]
- Suryateja, P.; Rao, K.V. A survey on lightweight cryptographic algorithms in IoT. Cybern. Inf. Technol. 2024, 24, 21–34. [Google Scholar] [CrossRef]
- Sefati, S.S.; Arasteh, B.; Halunga, S.; Fratu, O. A comprehensive survey of cybersecurity techniques based on quality of service (QoS) on the Internet of Things (IoT). Clust. Comput. 2025, 28, 792. [Google Scholar] [CrossRef]
- Noor, Z.; Hina, S.; Hayat, F.; Shah, G.A. An Intelligent Context-Aware Threat Detection and Response Model for Smart Cyber-Physical Systems. Internet Things 2023, 23, 100843. [Google Scholar] [CrossRef]
- Pokhrel, C.; Ghimire, R.; Dawadi, B.R.; Manzoni, P. A Machine Learning-Based Hybrid Encryption Approach for Securing Messages in Software-Defined Networking. Network 2025, 5, 8. [Google Scholar] [CrossRef]
- Hasan, N.; Ullah, F.; Rehman, H. Adaptive Cryptographic Mechanisms for Energy-Efficient IoT Devices. IEEE Access 2024, 12. [Google Scholar]
- Zheng, K.; Luo, R.; Liu, X.; Qiu, J.; Liu, J. Distributed DDPG-based resource allocation for age of information minimization in mobile wireless-powered Internet of Things. IEEE Internet Things J. 2024, 11, 29102–29115. [Google Scholar] [CrossRef]
- Radhakrishnan, I.; Jadon, S.; Honnavalli, P.B. Efficiency and Security Evaluation of Lightweight Cryptographic Algorithms for Resource-Constrained IoT Devices. Sensors 2024, 24, 4008. [Google Scholar] [CrossRef]
- Shiomoto, K. Network intrusion detection system based on an adversarial auto-encoder with few labeled training samples. J. Netw. Syst. Manag. 2023, 31, 5. [Google Scholar] [CrossRef]
- Ahlbrecht, A.; Sprockhoff, J.; Durak, U. A system-theoretic assurance framework for safety-driven systems engineering. Softw. Syst. Model. 2025, 24, 253–270. [Google Scholar] [CrossRef]
- Madushan, H.; Salam, I.; Alawatugoda, J. A Review of the NIST Lightweight Cryptography Finalists and Their Fault Analyses. Electronics 2022, 11, 4199. [Google Scholar] [CrossRef]
- Sehrawat, D.; Gill, N.S. Lightweight Block Ciphers for IoT Based Applications: A Review. Int. J. Appl. Eng. Res. 2018, 13, 2258–2270. [Google Scholar]
- Maitra, S.; Yelamarthi, K. Rapidly deployable IoT architecture with data security: Implementation and experimental evaluation. Sensors 2019, 19, 2484. [Google Scholar] [CrossRef]
- NIST. Lightweight Cryptography Standardization: Final Algorithms. Available online: https://csrc.nist.gov/projects/lightweight-cryptography (accessed on 21 October 2025).
- NOIDA Institute of Engineering and Technology. Evaluation Scheme & Syllabus for M.Tech in Cyber Security (CY), First Year (Effective from the Session: 2020–21); Technical Report; NOIDA Institute of Engineering and Technology: Uttar Pradesh, India, 2020. [Google Scholar]
- Yadav, V.; Kumar, M. A Hybrid Cryptography Approach Using Symmetric, Asymmetric and DNA-Based Encryption. In Proceedings of the 3rd International Conference on Intelligent Communication and Computational Techniques (ICCT), Jaipur, India, 19–20 January 2023. [Google Scholar]
- Gour, A.; Malhi, S.S.; Singh, G.; Kaur, G. Hybrid Cryptographic Approach: For Secure Data Communication Using Block Cipher Techniques. E3s Web Conf. Edp Sci. 2024, 556, 01048. [Google Scholar] [CrossRef]
- Hasan, A.; Hashem, M. A Lightweight Cryptographic Framework Based on Hybrid Cellular Automata for IoT Applications. IEEE Access 2024, 12, 192672–192688. [Google Scholar] [CrossRef]
- Premakumari, S.B.N.; Sundaram, G.; Rivera, M.; Wheeler, P.; Guzmán, R.E.P. Reinforcement Q-Learning-Based Adaptive Encryption Model for Cyberthreat Mitigation in Wireless Sensor Networks. Sensors 2025, 25, 2056. [Google Scholar] [CrossRef]
- Alghamdi, B.; Alharbi, S.; Kim, D. A Hybrid Lightweight Cryptography Framework for Secure IoT Communications. IEEE Internet Things J. 2024, 11, 2154–2166. [Google Scholar]
- Aljaedi, A.; Alharbi, R.; Aljuhni, A.; Shafique, A. A Lightweight Encryption Algorithm Using Quantum and Chaotic Techniques for IoT Devices. Sci. Rep. 2025, 15, 14050. [Google Scholar] [CrossRef]
- Bogdanov, A.; Knudsen, L.R.; Leander, G.; Paar, C.; Poschmann, A.; Robshaw, M.J.B.; Seurin, Y.; Vikkelsoe, C. PRESENT: An Ultra-Lightweight Block Cipher. In Proceedings of the 9th International Workshop on Cryptographic Hardware and Embedded Systems (CHES 2007); Reprinted and referenced overview edition, 2019; Paillier, P., Verbauwhede, I., Eds.; Lecture Notes in Computer Science; Springer: Berlin/Heidelberg, Germany, 2019; Volume 4727. [Google Scholar]
- Harahsheh, K.M.; Chen, C.H. A Survey of Using Machine Learning in IoT Security and the Challenges Faced by Researchers. Informatica 2023, 47, 1–54. [Google Scholar] [CrossRef]
- Charbuty, B.; Abdulazeez, A. Classification Based on Decision Tree Algorithm for Machine Learning. J. Appl. Sci. Technol. Trends 2021, 2, 20–28. [Google Scholar] [CrossRef]
- Breiman, L. Random Forests. Mach. Learn. 2001, 45, 5–32. [Google Scholar] [CrossRef]
- Dighriri, O.M.; Nanda, P.; Mohanty, M.; Haddadi, I. Secure and Hybrid Clustering for IoT Networks: An Adaptive Dynamic Reconfigurability Approach. In Proceedings of the 20th International Conference on Informatics in Control, Automation and Robotics (ICINCO), Rome, Italy, 11–13 July 2025; pp. 1–8. [Google Scholar]
- Hafeez, N.; Ullah, F.; Ather, M.A.; Hasan, A.; Gelbukh, A.; Oropeza-Rodríguez, J.L.; Sidorov, G.; Kolesnikova, O. Performance Tradeoffs in Adaptive Hybrid Encryption and Decryption Techniques: Security Analysis for Optimized Protection in IoT Systems. Contemp. Math. 2025, 6, 5407–5442. [Google Scholar]
- Czekster, R.M.; Grace, P.; Marcon, C.; Hessel, F.; Cazella, S.C. Challenges and opportunities for conducting dynamic risk assessments in medical IoT. Appl. Sci. 2023, 13, 7406. [Google Scholar] [CrossRef]
- Shen, S.; Zhang, K.; Zhou, Y.; Ci, S. Security in Edge-Assisted Internet of Things: Challenges and Solutions. Sci. China Inf. Sci. 2020, 63, 220302. [Google Scholar] [CrossRef]
- Farooq, U.; Ul Hasan, N.; Baig, I.; Shehzad, N. Efficient Adaptive Framework for Securing the Internet of Things Devices. EURASIP J. Wirel. Commun. Netw. 2019, 2019, 210. [Google Scholar] [CrossRef]
- Eze, V.H.U.; Eze, E.C.; Alaneme, G.U.; Bubu, P.E.; Nnadi, E.O.E.; Okon, M.B. Integrating IoT Sensors and Machine Learning for Sustainable Precision Agroecology: Enhancing Crop Resilience and Resource Efficiency Through Data-Driven Strategies. Discov. Agric. 2025, 3, 83. [Google Scholar] [CrossRef]
- Zhang, L.; Wang, L. A Hybrid Encryption Approach for Efficient and Secure Data Transmission in IoT Devices. J. Eng. Appl. Sci. 2024, 71, 138. [Google Scholar] [CrossRef]
- Karmous, N.; Hizem, M.; Ben Dhiab, Y.; Ould-Elhassen Aoueileyyine, M.; Bouallegue, R.; Youssef, N. Hybrid Cryptographic End-to-End Encryption Method for Protecting IoT Devices Against MitM Attacks. Radioengineering 2024, 33, 10. [Google Scholar] [CrossRef]
- Rana, M.; Mamun, Q.; Islam, R. Enhancing IoT Security: An Innovative Key Management Scheme for Lightweight Block Ciphers. Sensors 2023, 23, 7678. [Google Scholar] [CrossRef]
- Siyal, R.; Long, J.; Khan, S.U.; Ayouni, S.; Maddeh, M. Secure Big Data Sharing with Hybrid Encryption and Deep Learning. J. King Saud Univ. Comput. Inf. Sci. 2025, 37, 216. [Google Scholar] [CrossRef]
- FBI. Internet Crime Complaint Center (IC3); 2024 IC3 Annual Report; Federal Bureau of Investigation (FBI): Washington, DC, USA. 2025. Available online: https://www.ic3.gov/Media/PDF/AnnualReport/2024_IC3Report.pdf (accessed on 8 November 2025).





| Study | Objectives | Research Problem | Identified Gap | Limitations | Difference from AHCF |
|---|---|---|---|---|---|
| Alkhabbas et al. (2025) [2] | Proposed quality characteristics and best practices for IoT systems based on a multi-case industry study. | Focuses on general quality aspects; does not propose specific encryption or security mechanisms. | Static approach; limited scalability and no self-adjusting mechanism. | AHCF introduces adaptive algorithm switching based on real-time device monitoring to enhance performance. | |
| Hasan et al. (2024) [27] | Developed an adaptive security scheme based on real-time device conditions. | Balancing security strength with low device resources remains difficult. | Does not integrate hybrid cryptography for layered protection. | Tested only on limited sensor nodes; scalability unverified. | AHCF merges hybrid lightweight encryption with machine learning (ML)-based decision-making for improved adaptability and energy efficiency. |
| Kumar et al. (2024) [4] | Designed a hybrid cryptography model for secure IoT communications. | Lightweight algorithms lack end-to-end authentication and context awareness. | No dynamic switching between symmetric/ asymmetric schemes. | High computational overhead; energy cost increases with network size. | AHCF dynamically adjusts encryption strength to optimize performance with minimal resource consumption. |
| Bhagyalakshmi and Vijayarajan (2024) [17] | Evaluated efficiency and security of lightweight cryptographic algorithms for constrained IoT devices. | Traditional cryptography consumes excessive memory and processing resources on low-power hardware. | Does not investigate behavior under highly dynamic or heterogeneous IoT environments. | Experiments conducted on selected algorithms with limited cross-platform validation. | AHCF provides adaptive, resource-aware encryption capable of operating across diverse IoT workloads. |
| Proposed AHCF (this work) | Integrates lightweight symmetric ciphers, low-overhead key management, and ML-based adaptability. | Addresses the lack of unified adaptive security and efficiency balance in IoT systems. | Bridges security–efficiency trade-off through dynamic context monitoring and algorithm selection. | Minor CPU/memory overhead from adaptive control layer; real-world testing in progress. | Provides a unified, scalable, and energy-efficient solution that dynamically balances security and performance. |
| IoT Challenge | Corresponding AHCF Solution |
|---|---|
| Limited Energy and Battery Life | The adaptive algorithm selector dynamically selects lightweight ciphers (e.g., SIMON-128, Trivium) to reduce the number of CPU cycles and achieve up to a 47% reduction in energy consumption. |
| Limited Memory Resources | The lightweight cryptography module minimizes memory usage by employing compact key schedules and reduced state sizes under 3 KB. |
| Variable Threat Levels | The context monitor and dynamic security adjustment algorithm escalate or relax security strength in real time based on threat indicators. |
| Scalability in Large Networks | The adaptive framework architecture distributes adaptation logic across nodes to achieve a success rate greater than 89% under high device densities. |
| High Communication Latency | Hybrid key management reduces key exchange time by 38% through optimized asymmetric– symmetric coordination. |
| Integration with Legacy Systems | The standard-compliant Application Programming Interfaces (APIs) ensure backward compatibility and facilitate seamless deployment across heterogeneous IoT platforms. |
| Algorithm | CPU Cycles | Energy (µJ) | Memory (KB) | Security Level |
|---|---|---|---|---|
| AES-128 | 1847 | 2.3 | 4.2 | HIGH |
| ChaCha20 | 1234 | 1.8 | 3.1 | HIGH |
| PRESENT | 892 | 1.1 | 2.4 | MEDIUM |
| SIMON-128 | 756 | 0.9 | 2.1 | MEDIUM |
| Trivium | 534 | 0.7 | 1.8 | LOW |
| Device Type | Static AES | Static ChaCha20 | AHCF | Improvement |
|---|---|---|---|---|
| ATmega328P | 2.34 | 1.87 | 1.12 | 52% |
| STM32F103 | 1.89 | 1.56 | 1.01 | 47% |
| ESP32 | 1.23 | 1.08 | 0.71 | 42% |
| Average | 1.82 | 1.50 | 0.95 | 47% |
| Component | Flash Memory | RAM Usage |
|---|---|---|
| Crypto Engines | 8.4 | 1.2 |
| Adaptation Layer | 4.7 | 0.8 |
| ML Optimizer | 2.9 | 0.6 |
| Total AHCF | 16.0 | 2.6 |
| Static AES | 12.1 | 1.8 |
| Static RSA | 18.9 | 3.4 |
| Security Aspect | Static Implementation | AHCF | Improvement |
|---|---|---|---|
| Threat Detection Rate | 78% | 94% | 21% |
| Response Time (ms) | 234 | 89 | 62% |
| False Positive Rate | 12% | 6% | 50% |
| Security Coverage | 82% | 96% | 17% |
| Network Size | Devices | Avg. Response Time (ms) | Success Rate |
|---|---|---|---|
| Small | 10–50 | 23 | 99.2% |
| Medium | 51–200 | 34 | 97.8% |
| Large | 201–500 | 67 | 94.5% |
| Very Large | 501–1000 | 124 | 89.3% |
Disclaimer/Publisher’s Note: The statements, opinions and data contained in all publications are solely those of the individual author(s) and contributor(s) and not of MDPI and/or the editor(s). MDPI and/or the editor(s) disclaim responsibility for any injury to people or property resulting from any ideas, methods, instructions or products referred to in the content. |
© 2025 by the authors. Licensee MDPI, Basel, Switzerland. This article is an open access article distributed under the terms and conditions of the Creative Commons Attribution (CC BY) license (https://creativecommons.org/licenses/by/4.0/).
Share and Cite
Alanazi, M.J.; Alhoweiti, R.A.; Alhwaity, G.A.; Alharbi, A.R. An Adaptive Hybrid Cryptographic Framework for Resource-Constrained IoT Devices. Electronics 2025, 14, 4666. https://doi.org/10.3390/electronics14234666
Alanazi MJ, Alhoweiti RA, Alhwaity GA, Alharbi AR. An Adaptive Hybrid Cryptographic Framework for Resource-Constrained IoT Devices. Electronics. 2025; 14(23):4666. https://doi.org/10.3390/electronics14234666
Chicago/Turabian StyleAlanazi, Manal Jazzaa, Renad Atallah Alhoweiti, Gadah Ahmad Alhwaity, and Adel R. Alharbi. 2025. "An Adaptive Hybrid Cryptographic Framework for Resource-Constrained IoT Devices" Electronics 14, no. 23: 4666. https://doi.org/10.3390/electronics14234666
APA StyleAlanazi, M. J., Alhoweiti, R. A., Alhwaity, G. A., & Alharbi, A. R. (2025). An Adaptive Hybrid Cryptographic Framework for Resource-Constrained IoT Devices. Electronics, 14(23), 4666. https://doi.org/10.3390/electronics14234666

