Abstract
This research presents an optimized control strategy for the coordinated operation of parallel grid connected photovoltaic (PV) plants and an On Load Tap Changer (OLTC) transformer. The proposed framework integrates inverter-level active and reactive power dispatch with OLTC tap control through an Energy Management System (EMS) based on an improved Teaching Learning Based Optimization (TLBO) algorithm. The EMS minimizes operational costs while maintaining voltage stability and respecting electrical and mechanical constraints. Comparative analyses with Monte Carlo, fmincon, and conventional TLBO methods demonstrate that the optimized TLBO achieves up to two orders of magnitude faster convergence and higher robustness, enabling more reliable performance under variable irradiance and load conditions. Simulation and Hardware-in-the-Loop (HIL) results confirm that the coordinated OLTC inverter control significantly enhances reactive power capability and voltage regulation. The proposed optimized TLBO based EMS offers an effective and computationally efficient solution for dynamic energy management in medium scale PV systems, supporting grid reliability and maximizing renewable energy utilization.
    1. Introduction
In recent decades, renewable power generation has grown steadily, with PV emerging as a key technology in the global energy transition []. Beyond reducing fossil fuel dependence, solar energy has driven advances in grid control and management systems []. Traditionally, PV plants operated in maximum power mode using MPPT to maximize output [], but modern distribution networks now require flexible operation where active power is curtailed or dispatched by an EMS in line with grid directives []. Additional challenges such as reactive power regulation and DC-link voltage control expose the limits of stand-alone MPPT. Although advanced inverters can supply bi-directional reactive power, over-reliance on them reduces efficiency and accelerates hardware stress. Meanwhile, OLTC transformers remain underutilized despite their ability to relieve inverters from excessive VAR compensation. This motivates an integrated control framework that coordinates inverter P/Q dispatch, MPPT, and OLTC tap positions under a unified EMS.
The present research pursues two tier objectives: At the plant modelling level, to develop, parameterize and validate a high-fidelity model of a utility-scale photovoltaic installation. The model encapsulates the electrical and mathematical behavior of both the inverter and the transformer equipped with an OLTC, capturing normal and critical operation constraints, dead-band limits, mechanical latency and ageing factors. At the supervisory control level, the objective is to design a novel EMS that leverages Teaching Learning-Based Optimization (TLBO) to optimize inverter set points and OLTC tap positions in real time. This entails:
- Formulating the governing equations for inverter P/Q control and DC-link dynamics;
 - Deriving the corresponding equations for EMS;
 - Embedding both subsystems into a unified optimization framework.
 
The resulting supervisory algorithm is rigorously benchmarked against Monte-Carlo search, classical fmincon and traditional TLBO, to quantify improvements in P/Q injection to the grid and computational effort. Besides that, a detailed sensibility analysis is carried out. Demonstrating how the coordinated management of OLTC and advanced multi-loop inverter control strategy can significantly expand the feasible operating region for both active and reactive power. Insights from this analysis aim the conclusions of the study and set the stage to advance the integrated management of PV inverters and OLTC transformers.
1.1. State of the Art and Research Gap
Recently in the literature, grid-connected PV systems have emphasized the need for advanced control strategies to address voltage instability, active and reactive power management, and dynamic grid support.
OLTC transformers are widely adopted for voltage control in distribution networks. Studies like [] demonstrate OLTC coordination with battery storage to mitigate voltage fluctuations caused by PV intermittency. Rule-based tap adjustments and model predictive control (MPC) are common, but these methods often ignore inverter-reactive power synergies []. Ref. [] proposed an autonomous OLTC control under PV variability but focused solely on tap changes without integrating inverter dispatch.
Metaheuristic algorithms like Genetic Algorithms (GA) and Particle Swarm Optimization (PSO) have been applied to power dispatch problems. However, their computational complexity limits real-time applicability in multi-inverter systems [].
Several control schemes have been proposed for PV plants where conventional MPPT is combined with vector control techniques in three-phase converters [,]. However, many of these approaches assume that the main objective is to maximize power generation, without considering the need to limit active power in a flexible way or to coordinate reactive power support. On the other hand, some recent works have introduced EMSs capable of redistributing active and/or reactive power setpoints among several generating units, optimizing supply quality indices or minimizing operating costs [].
Recent work by [] address reliability challenges in high-renewable networks from a complementary DC side perspective, proposing a cost-effective fault-ride through scheme for multi-terminal Conventional line commutated converter (LCC-HVDC) grids that inserts a thyristor-based fault current limiter (FCL) at each inverter terminal. The FCL’s simplified topology sharply reduces capital expenditure relative to DC circuit-breakers or modular multi-level converters (MMC) while suppressing over currents, stabilizing DC voltage and critically maintaining uninterrupted power delivery to non-faulted terminals during commutation-failure events. Their findings underline a broader design principle that also motivates the present work: grid power support functions can be enhanced through co-design of low-cost hardware add-ons and advanced supervisory control. Whereas [] secured DC-side robustness with minimal hardware, our OLTC-inverter Energy Management System (EMS) set an optimized TLBO algorithm to coordinate AC-side voltage control and PQ dispatch for parallel PV plants. Together, these studies demonstrate that coupling economical physical devices with intelligent optimization algorithms forms a promising pathway to scalable, cost-efficient integration of large renewable assets into modern power systems. However, critical research gaps persist:
- Limited coordination between OLTC and inverters: Existing studies often treat OLTC tap adjustments and inverter dispatch as separate control layers, leading to suboptimal voltage regulation and excessive tap changes [,].
 - Computational inefficiency in EMS: Classical optimization methods (e.g., gradient-based solvers like fmincon) struggle with non-convex, high-dimensional problems involving multiple PV plants, OLTC dynamics, and PQ constraints [,].
 - Rigid MPPT architectures: Conventional MPPT algorithms lack flexibility to enforce power limits set by grid operators, risking overvoltage during peak generation [,].
 - Reactive power allocation conflicts: Prioritizing active power delivery often starves reactive power reserves, especially under low irradiance, limiting grid support capabilities [,].
 
1.2. Comparative Analysis of Control Strategies
To provide a clearer view and underscore the novelty of our approach, Table 1 synthesizes the principal control strategies for the coordinated operation of photovoltaic inverters and OLTC-equipped transformers. The table contrasts each strategy’s control architecture, optimization technique, and the most frequently cited advantages and limitations in the literature [,,,,,,,]. This systematic comparison not only frames the research gap our TLBO-based supervisory controller intends to fill but also guides the reader through the evolutionary path from conventional Volt/Var regulation to advanced meta-heuristic and machine-learning solutions.
       
    
    Table 1.
    Key characteristics of inverter–OLTC control strategies reported in the literature.
  
To overcome these limitations, a holistic approach is required that integrates all the elements of the energy conversion and control systems in PV power plants, considering advanced power management and optimization strategies for the operation setpoints. This research paper addresses these gaps through a holistic control framework that unifies OLTC management, enhanced MPPT, and metaheuristic-based EMS for parallel PV plants. This paper proposes optimal control for OLTC and inverters in PV power plants covering:
- Integrated OLTC-inverter optimization: An optimal EMS using a new Teaching Learning-Based Optimization (TLBO) algorithm determines optimal tap positions and active/reactive power setpoints, reducing mechanical wear on OLTCs.
 - Enhanced MPPT with dynamic active power limiting: The main novelty of the proposed MPPT algorithm lies in the incorporation of an active power reference loop directly into the incremental maximum power tracking logic, allowing a smooth transition between MPP operation and power limiting according to the needs of the network. Additionally, filtering blocks are used to smooth the measurements and avoid excessive oscillations in the duty cycle calculation, guaranteeing more robust and stable control.
 - Optimized TLBO for dynamic EMS: The proposed TLBO introduces adaptive learning rates and feasibility correction mechanisms, achieving faster convergence (0.0040 s average runtime) and superior solution quality compared to traditional methods and the base line incorporated with the sensitivity analysis from Monte Carlo.
 - Priority-based multi-loop inverter control: A dq-axis current controller prioritizes active power dispatch while dynamically allocating residual capacity for reactive support, ensuring compliance with PV inverter’s PQ capability curves.
 
The clear research gap is therefore a unified framework that (i) explicitly couples OLTC tap position with inverter capability curves, (ii) internalizes mechanical life and deadband constraints, and (iii) maximizes objective function net revenue under realistic feeder conditions. Our TLBO based Energy-Management System fills this gap by implementing hard limits on daily tap moves, soft wear penalties and timing into a multi objective cost function that optimizes active and reactive dispatch and tap selection, demonstrating that optimal OLTC inverter coordination is both technically feasible and mechanically sustainable.
The rest of this paper is organized as follows. Section 2 describes the system under study, including the two parallel PV plants and the OLTC transformer. Section 3 details the control system, incremental conductance MPPT with power curtailment, dq-current control of the three-phase inverters, and OLTC control (aging, cooling, deadband and latency). Section 4 introduces the energy-management framework: the optimization problem and constraints (inverter capability curves and P-Q limits) and the solution methods considered, Monte Carlo, nonlinear fmincon, traditional TLBO, and the proposed optimized TLBO. Section 5 reports results and discussion: comparative study of the optimizers, dynamic performance in multistage scenarios, experimental results, and integrative discussion of implications and limitations. Section 6 concludes. Abbreviations, Author Contributions, and other end matter.
2. System Under Study
2.1. PV Power Plants
To establish the foundation for this research, a system comprising two 100 kWp PV plants connected in parallel to the electrical grid via a distribution transformer equipped with an OLTC was considered. In order to implement this structure, the detailed model of a 100 kW grid-connected PV array provided by MathWorks has been selected because it offers a comprehensive Simulink-based framework that simulates the dynamic behavior of a PV system under realistic operating conditions [].
Table 2 compiles the nameplate parameters of the two photovoltaic generators adopted in the model and clarifies how individual module ratings translate into array-level power at standard test conditions (STC, 1000 W m−2 and 25 °C). The upper half lists the electrical characteristics of the PV1 module (SunPower SPR-400E-WHT-D, manufactured by SunPower Corporation, headquartered in San José, CA, USA): a maximum-power point of 400 W, open-circuit voltage  = 85.3 V and short-circuit current  = 5.85 A. Placing six modules in series ( = 6) and 42 strings in parallel ( = 42) yields an array rated at 99.9 kW, which constitutes Generator #1 in study.
       
    
    Table 2.
    Technical data of the PV1 and PV2 panel and arrays.
  
The lower half presents the data for the PV2 module (SunPower SPR-X20-450-COM, manufactured by SunPower Corporation, headquartered in San José, CA, USA). Although its per-module  is higher (≈450 W) and its voltages/currents are slightly larger, the array power is intentionally matched to PV1 by reducing the parallel count to 37 strings. Both arrays therefore deliver ~100 kW at STC, ensuring balanced loading on the twin inverters while permitting sensitivity analyses based on differing temperature coefficients and I-V slopes. Figure 1 illustrates the electrical behavior of the two PV generator units modelled in this research under three representative cell-temperature conditions (0 °C, 25 °C and 50 °C). The left panel corresponds to Array #1. The right panel shows Array #2.
      
    
    Figure 1.
      PV generator units: (a) PV1 array electrical behavior; (b) PV2 array electrical behavior.
  
For each array, the upper subplot presents the I-V curves while the lower subplot presents the corresponding P-V characteristics. As expected, increasing cell temperature produces (i) a downward shift in open-circuit voltage  and the knee point of the I-V curve, and (ii) a modest rise in short-circuit current ; the net effect is a reduction in the maximum power point (MPP) from 0 °C to 50 °C. These thermal trends, clearly visible in both arrays, validate the parametric model used by the Energy Management System (EMS) to predict MPP trajectories and to coordinate inverter set points with the OLTC.
2.2. OLTC
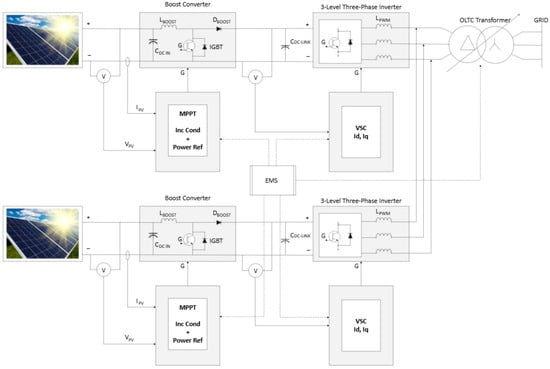
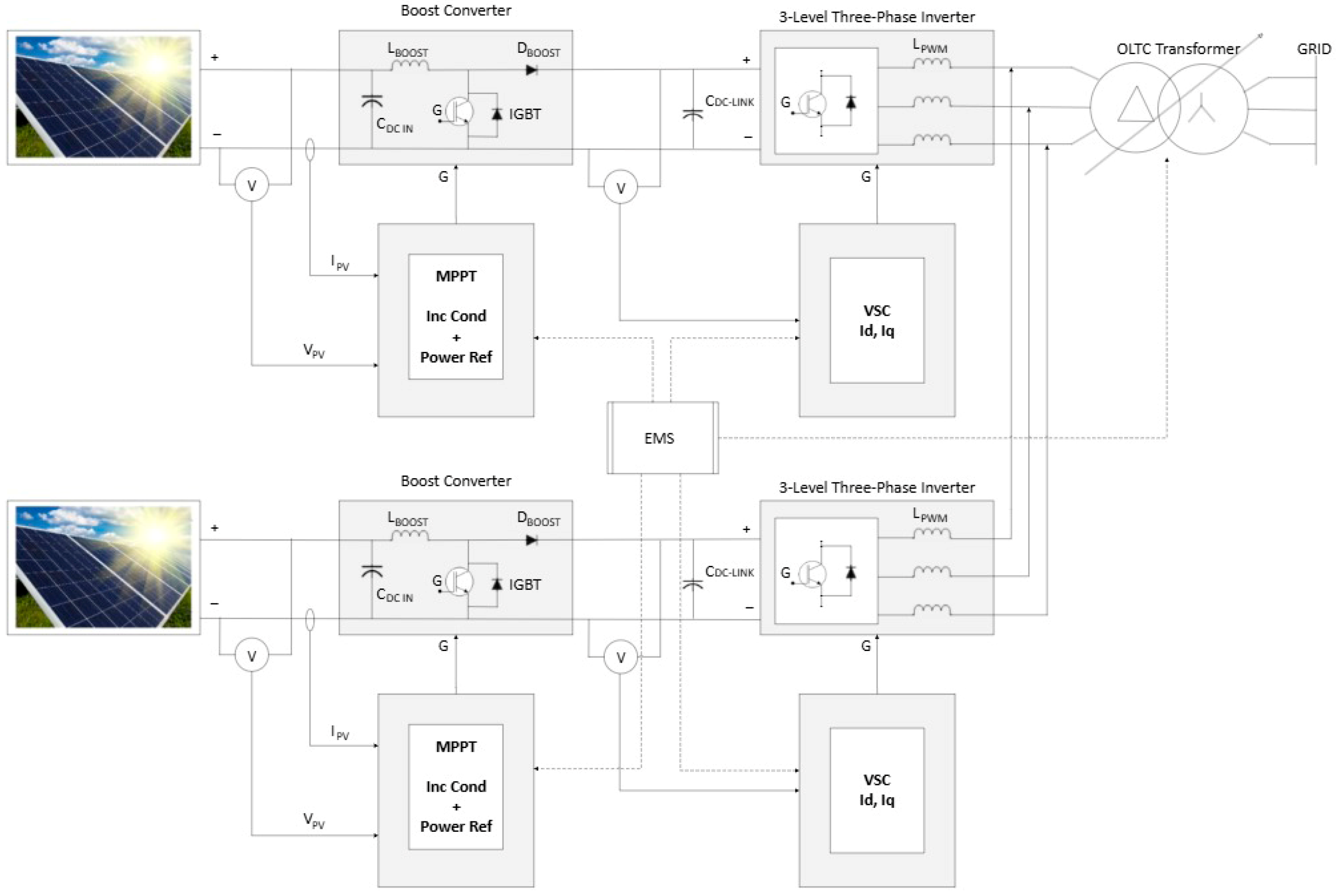
The model comprises two 100 kW PV plants interconnected at a common coupling point and connected to an OLTC transformer with ±10 tap steps to reduce inverter VAR demands (Figure 2) Each plant consists of a series-parallel PV array with output voltage dependent on irradiance and temperature: the first has 222 panels, the second 250, as detailed in Section 2.1. The objective is to optimally coordinate active/reactive power generation and OLTC tap changes to meet grid requirements and enhance voltage stability at the point of interconnection.
      
    
    Figure 2.
      System configuration.
  
Each PV power plant has a DC/DC boost converter that adjusts the voltage of the panels to the DC bus required by the inverter. This DC/DC converter uses a control algorithm based on the incremental conductance maximum power point tracking (MPPT) and power reference technique, ensuring operation at the maximum power point or limiting generation as required by the overall dispatch strategy.
Furthermore, each PV plant has a three-phase full-bridge inverter (Voltage Source Converter, VSC, SMA Solar Technology AG, headquartered in Niestetal, Hesse, Germany), responsible for injecting active power and providing reactive power support if necessary. The inverter maintains a regulated DC link of 500 V, ensuring sufficient operating margin to modulate the voltage on the AC side. The synchronism of the VSC with the grid is ensured by a phase-locked loop (PLL). An L filter is used to attenuate switching harmonics and meet the quality requirements of the injected power. This L filter is adjusted to keep the harmonic content below the grid standards. Each inverter is equipped with dq-axis control loops to regulate the active power (P) and reactive power (Q), as well as the DC link voltage.
A 300 kVA OLTC transformer (260 V/25 kV) connects the two PV plants, providing sufficient capacity and adjustable tap positions for low-voltage regulation. Line impedances between plants, the transformer, and the MV network are modeled with typical short-line values (R = 0.1–0.2 Ω, X = 0.2–0.5 mH). System operation is coordinated by an EMS using an optimized TLBO algorithm, which assigns active/reactive power references and optimal tap positions to ensure efficient dispatch and grid stability.
The proposed solution does not require any additional power electronic hardware beyond the PV inverters and the OLTC transformer already present in modern plants to support active and reactive power control as well as voltage regulation. The only new element is the EMS that hosts the TLBO routine.
This EMS can be implemented on a compact industrial PLC or microcontroller card, or, for larger sites, on a small DIN-rail IPC. The controller exchanges set-points and measurements with the inverter and the OLTC relay over standard field buses such as Modbus TCP or IEC 61850 interfaces, which the equipment already includes from factory. Therefore, no extra I/O modules, sensors or actuators are needed. In typical utility-scale plants (1–20 MW), the hardware cost of the EMS, including the PLC/IPC, redundant power supply and enclosure, it is very low, i.e., well below 0.1% of total plant CAPEX []. Consequently, the economic barrier to retrofitting existing sites or equipping new builds is negligible compared with the cost of the main electrical components, while the energy-loss reduction and curtailment avoidance delivered by the EMS rapidly offset this minor investment.
3. Control System
3.1. Control of PV Power Plants
MPPT is a widely used technique in PV systems that ensures optimal power extraction from solar panels under diverse environmental conditions, such as changes in sunlight intensity, temperature, and shading []. Key Characteristics of a well-designed MPPT are real-time adjustment, increased efficiency and wide applicability. Some common MPPT methods include Perturb and Observe (P&O), Incremental Conductance (IncCond), Constant Voltage (CV), Temperature-Compensated Voltage Method, Fuzzy Logic and Artificial Intelligence (AI)-Based Methods, Fractional Open-Circuit Voltage and Short-Circuit Current. The choice of MPPT technique depends on factors such as system complexity and environmental conditions [,,].
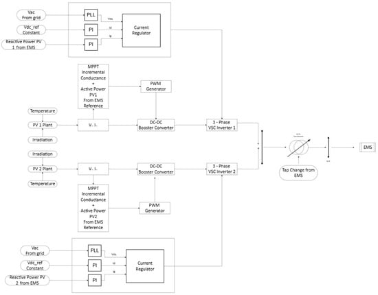
The control scheme adapted for this research presents a reference based on incremental conductance and active power applied to the DC/DC converter of each PV power plant. The scheme integrates an incremental conductance algorithm that quickly adjusts the boost converter’s duty cycle () to operate at the maximum power point. In parallel, an external loop calculates the difference between the reference power  sent by the EMS and the instantaneous power ; this deviation is converted into an additional duty cycle correction () by the power controller. The sum of both signals governs the converter switch, allowing conflict-free switching between MPPT and active dispatch. The VSC Main Controller regulates DC-link voltage, active power, and reactive power through three dq-axis control loops (active power, DC voltage, and reactive power), generating the current references  and . As shown in Figure 3, this controller ensures compliance with EMS setpoints and stable DC-link operation. A PLL synchronizes the inverter with the grid by processing three-phase voltages and currents () to compute the synchronous dq-frame () for accurate current control.
      
    
    Figure 3.
      VSC Main Controller with ,  and  control loops.
  
3.2. OLTC Control
Figure 4 illustrates the hierarchical architecture of the proposed optimized TLBO EMS and its interaction with the dual 100 kW PV units. For each generator irradiance and temperature feed there is a PV model that delivers voltage  and current . These signals enter a modified incremental-conductance MPPT block that now operates under a power-curtailment: the EMS sends an active power reference  that biases the duty-cycle command of the DC–DC boost converter, enabling the transitions between full-power tracking and power-limited dispatch.
      
    
    Figure 4.
      Overall optimized TLBO-based control scheme proposed for PV plants and OLTC.
  
Downstream, the boost stage supplies a three-level voltage-source inverter, whose controller receives the reactive-power target  from the EMS. The inverter’s  loop prioritizes the EMS active power request and any residual  error, while the iq loop tracks  to provide local voltage support. A PWM generator translates these references into gate pulses, ensuring each converter meets the control objectives while operating within its PQ capability curve without exceeding current limits.
At the plant level, the EMS executes a TLBO routine every few seconds to optimize four decision variables () and the tap position of the on-load tap-changing (OLTC) transformer. This routine jointly reduces OLTC wear and respects the technical characteristics of the system. To implement real-world operating limits and coordination logic, the following restrictions have been applied to the OLTC control. The mechanical wear of the OLTC is modeled as a discrete actuator with the tap step, , with bounds, . In the secondary side voltage model, the voltage is defined as:
      
        
      
      
      
      
    
        where
 is the voltage step per tap, which is the incremental change in the transformer ratio each time the OLTC moves one position, expressed as a percentage;  is the integer tap index at time step k (e.g., …, −2, −1, 0, +1, +2, …), which is changed during each operation by at most one: ; and bounds  are the physical tap limits of the OLTC mechanism (the end stops), which cap how far the voltage can be raised or lowered.
The mechanical latency for the OLTC is implemented through  ∈ [30 s] enforced by a timer  (no new tap if ) and a voltage deadband δ around . The update rule is as presented in (2):
      
        
      
      
      
      
    
With  when  and  otherwise.
In the control sequence coordination for each scheduling step, the EMS first optimizes P and Q set-points. It then permits a single-step tap action only if the deadband is violated and . This approach reflects the OLTC’s inherently slow response and integrates the local deadband logic within the EMS.
The aging and cooling limits have been considered as follows: first, a daily/interval cap on operations , and second, the inclusion of wear-cost terms within the objective function to discourage unnecessary switching. The following term J defines the aging and cooling modelling included in the objective function:
      
        
      
      
      
      
    
        where
- Indices and horizon:
 
 is the time-step index (e.g., ,…, N) over the scheduling horizon with step size Δt;
 represents the inverter index (e.g., .
		
- Term 1—Voltage regulation:
 
 is the measured/estimated PCC voltage magnitude at step  (V);
 is the voltage reference (e.g., nominal PCC voltage, in the same units);
 is the non-negative weight that tunes how strongly voltage deviations are penalized (where larger  enforces tighter regulation);
 is the quadratic penalty on voltage error over time.
- Term 2—OLTC operation penalty:
 
 is the tap-move command at step k: down, no move, or up (one position);
 is a counting penalty that discourages frequent switching, which equals 1 if a tap operation occurs at k, else 0;
 is the weight that prices each tap operation, which captures mechanical wear/maintenance and latency costs, with larger  implying fewer tap moves.
- Term 3—Inverter loading/thermal margin:
 
: Apparent power of inverter  at step  (kVA);
 is the nameplate kVA rating of inverter .
 represents a dimensionless quadratic loading penalty, which grows rapidly near/above rating, promoting thermal/cooling compliance and headroom;  is the weight that sets how strongly high loading is discouraged.
The S-penalty indirectly enforces thermal/cooling limits on the OLTC transformer by discouraging prolonged high-through-current operation.
4. Energy Management System
4.1. Optimization Problem Description
The optimization problem implemented in the EMS involves determining the optimal active and reactive power outputs for the inverters of each PV power plants, alongside the required tap adjustments for the OLTC. The EMS generates the active and reactive power setpoints () for each parallel PV power plant, complying with physical restrictions while minimizing generation and operational costs. The imposed constraints encompass limits on the apparent power of both individual PV power plants and the aggregate system:
      
        
      
      
      
      
    
Equality constraints in (4) ensure power balance (, ). Each 100 kW plant was analyzed separately, with a maximum apparent power of 110 kVA (110% of nominal) to limit inverter current and guarantee capacity regardless of secondary voltage (). The total system apparent power () was then derived accordingly. Two limiting curves were incorporated for each inverter: (i) a current limit, defining the maximum allowable , and (ii) a voltage limit, accounting for the drop between inverter and transformer. To improve accuracy, a series reactance  was added, enabling a realistic dependence of reactive power () on , as expressed in (5) and (6):
      
        
      
      
      
      
    
      
        
      
      
      
      
    
Here,  is the inverter’s internal voltage and  the equivalent reactance between inverter and transformer. These constraints accurately characterize inverter behavior, showing how changes in secondary voltage () affect the reactive power limit. The three-phase apparent power () relates to line voltage and current (), with current derived from (7).
      
        
      
      
      
      
    
Lowering  to maintain  increases current and restricts , while raising  reduces current and allows more reactive support within nominal limits, as described in (8) and (9).
      
        
      
      
      
      
    
      
        
      
      
      
      
    
Since an OLTC can vary  in real time,  can be dynamically optimized. From (7), a 10% rise in  yields a 10% increase in , with the maximum  ultimately defined by the minimum of (10) and (11).
      
        
      
      
      
      
    
      
        
      
      
      
      
    
Figure 5 illustrates how the maximum reactive-power capability  of a 110 kVA PV inverter varies with the transformer  for five fixed active-power levels (P = 40, 50, 60, 70, 80 kW). The x axis represents the full OLTC tap range (260 → 286 V, i.e., 0% to +10% around nominal), while the y axis presents the corresponding  obtained from the analytical limit curve (10). Three insights emerge: (1) Linear trend: each coloured line is almost perfectly linear, confirming the analytical prediction  ∝  when the inverter operates below its current limit, every 10 V rise unlocks ≈6 kVAr of additional reactive headroom. (2) Active power offset: lines are vertically displaced; higher p values consume more of the apparent power triangle, so the initial Qmax at 260 V drops from ≈92 kVAr (P = 40 kW) to ≈57 kVAr (P = 80 kW). (3) Relative gain: although the absolute slope is uniform, the relative benefit is larger at high P; a 10% voltage boost (260 → 286 V) raises  by ≈30% when P = 80 kW but by only ≈15% when P = 50 kW.
      
    
    Figure 5.
      Maximum  values for  variations.
  
Collectively, the plot quantifies the economic argument of this paper: OLTC tap increases produce reactive power gains precisely when the plant is operating near its active power limit, enabling the EMS to satisfy grid support requirements without exceeding inverter current ratings.
Additionally, Figure 6a displays all generated (P, Q) pairs on the X and Y axes, with dot color indicating the secondary voltage. This figure incorporates the current limit curve of the PV inverter. The limiting circle S = 110 kVA is included to visualize the inverter’s apparent power constraint. Figure 6b illustrates the secondary voltage on the Z axis, with the tap position indicated in color, considering the current limit curve for the PV inverter. This visualization helps in understanding how each (P, Q) scenario correlates with varying values of , and consequently, different tap positions.
      
    
    Figure 6.
      Current limits curves: (a) P-Q scenarios varying  with current limit curve implementation; (b) (P, Q, ) scenarios by tap position with current limit curve implementation.
  
In order to complete the limit curves analysis, a complete implementation of the voltage limit curve (purple graph) is presented in Figure 7; this graph takes into consideration the set of equations proposed in (8) and (9) working at 260 V, in order to show a complete operational behavior for the PV inverter both curves have been included in the same graph, current and voltage limitations. The feasible zone is shown in light blue. Since both curves have different operational values, the optimal point among the set of points (P, Q) is the one with the smallest Q value at the intersection of the voltage and current curve. This ensures that the P delivered in the case analyzed is the maximum possible to inject into the grid, as seen in (12).
      
        
      
      
      
      
    
      
    
    Figure 7.
      Feasible operating zone for 110 kVA PV inverter with voltage lime curve implementation at  = 260 V.
  
Figure 8 illustrates the capability curves of the 110 kVA PV inverter. The concentric solid circles represent the current-limitations curves, obtained from (7). As the secondary voltage increases from 234 V to 286 V (e.g., via the on load tap changer), the radius of each circle expands according to (8) and (9) indicating that greater apparent power becomes available at higher voltage levels. The dashed curves represent the voltage-limited boundary, derived from (10) and (11), with their centers displaced toward negative Q as  increases. The resulting contour exhibits the typical “D” shape: on the right (capacitive reactive +Q), the voltage limitation prevails; on the left (inductive reactive −Q), and at the extremes of active power, the current limitation is the prevailing factor. The intersection of both curves, marked by the colored dots, forms the characteristic “D-shape” capability surface curves: to the right of each dot, the inverter is constrained by its modulation voltage, while outside the solid circle, it is limited by its RMS current.
      
    
    Figure 8.
      PQ capability curves for PV inverters.
  
Operationally, the intersecting constraints show how the EMS must select tap positions to satisfy grid support. Lower taps shrink the current circle but shift the voltage circle inward, unlocking more capacitive ; higher taps increase active power headroom and inductive capability. Thus, dispatch points must remain within the “D” envelope defined by  while the controller chooses taps that minimize current stress, modulation depth, and tap changes. Without OLTC, the inverter is limited to one fixed “D” curve and . With OLTC, negative taps expand capacitive support, while positive taps enhance active and inductive margins, effectively shifting the “D” envelope and modifying . In (13) the EMS applies a multi-objective function to maximize net operating benefits, delivering optimized setpoints , apparent powers , OLTC tap actions, and statistical metrics (mean, deviation, execution time).
      
        
      
      
      
      
    
        where
        
- : Cost of injecting real power into the grid.
 - : Cost of injecting reactive power into the grid.
 - : Real power from each PV power plant.
 - models’ performance dependent on active power.
 - : Efficiency of each inverter.
 - : Reactive power from PV power plant 1.
 - : Reactive power from PV power plant 2.
 - : Models the cost for tap changes.
 - : Number of tap changes.
 - : Panel acquisition cost.
 - : Panel lifespan.
 - : Nominal power of the panel.
 - : Aging and cooling modelling, as defined in Equation (3).
 
 represents the income generated by the sale or exchange of active power () to the grid. Active power is weighted by a performance model () that represents the behavior of the inverter dependent on active power and the inverter efficiency (), multiplied by the cost (or benefit) per unit of active power delivered to the grid ().
 expresses the costs associated with the reactive power exchanged with the electrical grid (. This term indicates that voltage control is indirect; rather the reactive power exchange with the grid is explicitly defined, prioritizing this interaction.
 incorporates the life cycle costs of PV panels, considering the initial acquisition (), panel lifespan ( and maximum nominal power (). This is multiplied by a weighted factor ( that represents the effective active power delivered to the grid, adjusted to reflect realistic operational efficiencies and nonlinearities of the PV system.
Finally, the cost associated with the OLTC tap changes is additionally subtracted, determined multiplying the total number of tap changes () by the unit cost per tap change ().
The constraints in (4) are not embedded directly into the objective function; instead, they are treated as hard limits that delimit the feasible search space of the optimizer. This is combined with feasibility correction mechanisms in the optimized TLBO algorithm to ensure compliance.
The total active and reactive power balance was used as equality constraint: , ensuring that the sum of individual plant setpoints always matches the global EMS demand. These equalities are checked at each iteration, and any infeasible candidate is projected back into the feasible space by adjusting one inverter’s setpoints.
Several inequality constraints were considered in the optimization problem, such as the apparent power limits for each inverter: , which prevents exceeding current and thermal limits.
Derived from (5) and (6), these limits impose nonlinear bounds on reactive power delivery based on secondary voltage and series reactance. The system wide apparent power is also used as inequality constraint: .
As OLTC operational constraints, discrete tap steps, deadband limits, and maximum daily tap moves are enforced as integer constraints (3).
The objective function (13) is evaluated only for candidate solutions that satisfy all constraints. The optimized TLBO employs a fast feasibility correction stage: infeasible individuals are iteratively projected back to the closest feasible point by scaling , , or rejecting tap commands that violate latency/deadband conditions. This approach avoids soft-penalty approximations and guarantees that every accepted solution is technically valid for real PV–OLTC operation.
Ultimately this formulation ensures that the EMS does not propose setpoints outside inverter PQ capability curves or OLTC operating ranges, while the optimization still seeks the best trade-off between power delivery, voltage regulation, and equipment wear.
To preserve OLTC’s aging and mechanical integrity, the optimization enforces an explicit daily tap change limit, which is based on manufacturer data as explained in [,]. A conservative bound of  is adopted.
This is implemented by adding an integer decision variable that tracks cumulative tap moves over the 24 h horizon, and (ii) by discarding any candidate solution that violates the constraint defined in (13). Additionally, the life-cycle cost term  provides a soft economic penalty that discourages unnecessary switching even when the limit is reached. Beyond the aging and mechanical wear, a dead-band of 1.2 by tap step is applied. Within this range, no tap action is taken. In this work, the EMS first checks ; if the deviation is smaller than the selected ΔV = 1.2%, any candidate tap request is suppressed and the previous set-point is retained.
Finally, OLTC tap movement is a slow, mechanical action that involves an internal stepping sequence and an intentional regulator delay. Practical studies report a total response time of 30–60 s for a single-step change. For this reason, commercial AVR relays include a user-settable “time-delay” parameter so that control logic can match the time required for a tap change.
To accommodate this latency, the EMS operates on a 30 s dispatch horizon, and models tap movement as a discrete state. The optimization uses a tap state to enforce a 30 s dwell constraint, preventing another change from being issued until the time has elapsed. This coordination prevents set-point infeasibility, aligns the control sequence with physical dynamics of the system, and yields realistic tap-change statistics, as reported in [].
Besides of the structure of the PV plant studied and the model structure implemented for this research, four solution methods are used to contrast the effectiveness of the control proposed: (1) Monte Carlo algorithm; (2) fmincon nonlinear optimization algorithm; (3) traditional TLBO algorithm; and (4) improved TLBO algorithm.
4.2. Monte Carlo Algorithm
A Monte Carlo algorithm is a type of randomized algorithm that relies on repeated random sampling to obtain numerical results. These algorithms are particularly useful for solving problems that, while deterministic in principle, are difficult to solve directly due to their complexity or high dimensionality. Monte Carlo algorithms are commonly used in three main areas, Optimization, Numerical Integration and Probability Distribution Sampling, specifically generating samples from complex probability distributions to model and analyze stochastic processes [,].
The Monte Carlo method performs a systematic or random sampling of the possible combinations of (P1, Q1) within a discretized space. For each combination, (P2, Q2) is calculated to satisfy the total demand, and infeasible solutions (those that violate the apparent power restrictions) are filtered out. The best solution is defined as the one that minimizes the value of the multi-objective function. This procedure, although easy to implement, can be very computationally expensive, since it requires evaluating a large number of scenarios. In addition, it does not exploit directed search techniques, which can lead to inefficient convergence to the optimum in high-dimensional problems.
4.3. fmincon Nonlinear Optimization Algorithm
fmincon is a nonlinear programming solver function in MATLAB R2025a used to find the minimum of a scalar objective function subject to various constraints, including linear inequalities, linear equalities, bounds, and nonlinear constraints. It finds the minimum of a problem specified by:
      
        
      
      
      
      
    
 and  are vectors,  and  are matrices,  and  are functions that return vectors, and  is a function that returns a scalar. , , and  can be nonlinear functions. , , and  can be passed as vectors or matrices. fmincon uses algorithms such as the “interior-point” or barrier method to find local minimum. Its strength lies in the speed of convergence when the problem is well defined, and the optimal solution is found in the vicinity of the initial point. However, fmincon can be limited by multiple local minimum or high nonlinear complexity, and is sensitive to the choice of the starting point [].
4.4. Traditional TLBO Algorithm
TLBO is a metaheuristic inspired by the teaching and learning process in a classroom. It consists of two main phases: (1) Teaching Phase (Teacher Phase): the best individual in the population (the “Teacher”) transmits knowledge to the others, modifying their solutions. (2) Learning Phase (Learner Phase): individuals exchange learning with each other, improving their solutions if they find better performing partners [].
Unlike other metaheuristic algorithms, TLBO does not require algorithm-specific parameters, such as mutation rates or crossover probabilities, simplifying its implementation and significantly reducing the effort needed for parameter tuning. Additionally, its balanced exploration and exploitation capability helps in avoiding premature convergence and enhances the probability of finding a global optimum solution efficiently.
Furthermore, TLBO has been successfully applied to various engineering optimization problems, including control system tuning, scheduling, economic dispatch in power systems, and design optimization of renewable energy systems. Due to its conceptual simplicity, flexibility, and robustness, TLBO has demonstrated superior performance and quicker convergence in comparison to traditional algorithms, making it a valuable and versatile optimization tool in diverse engineering and scientific domains [,,].
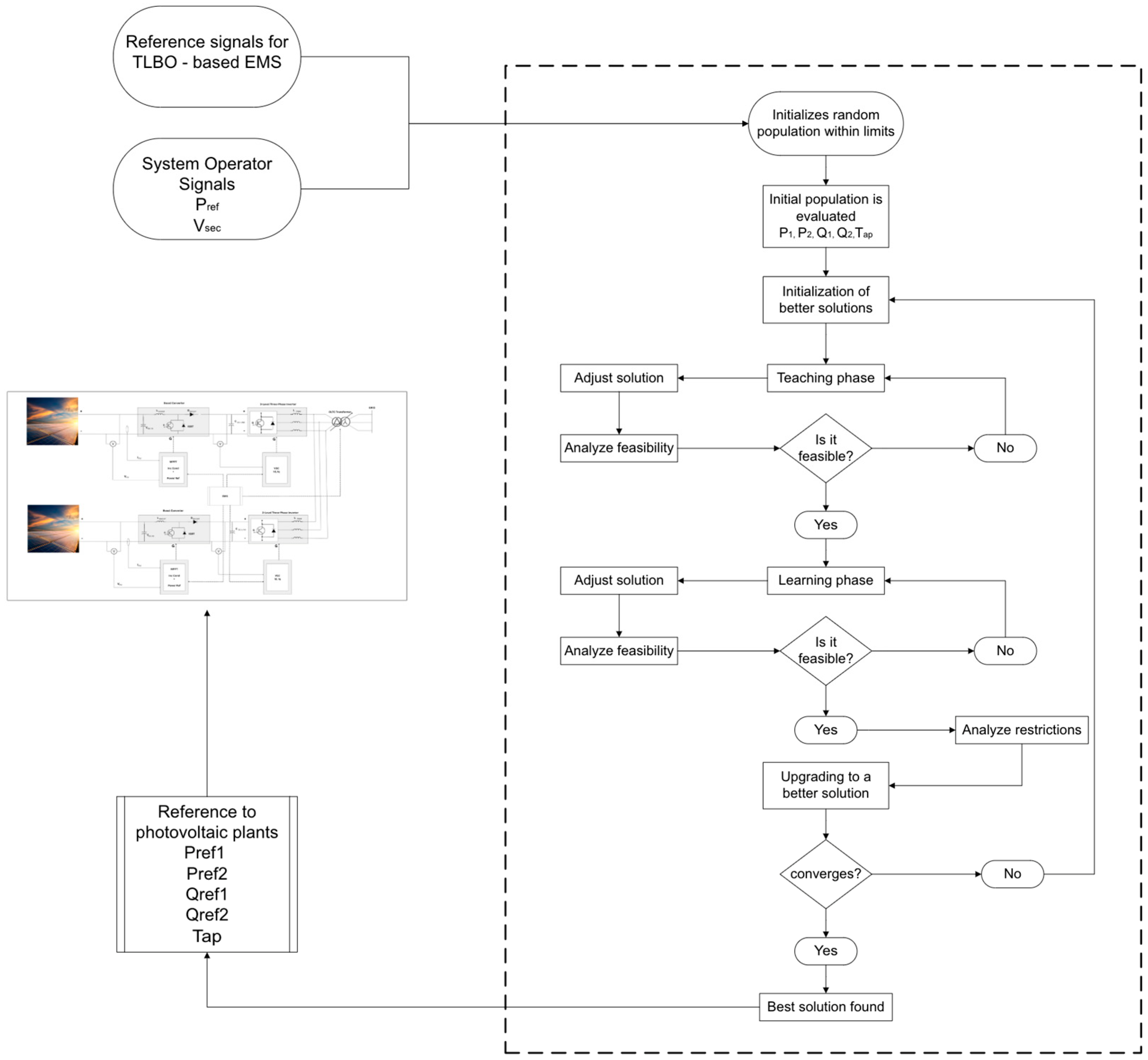
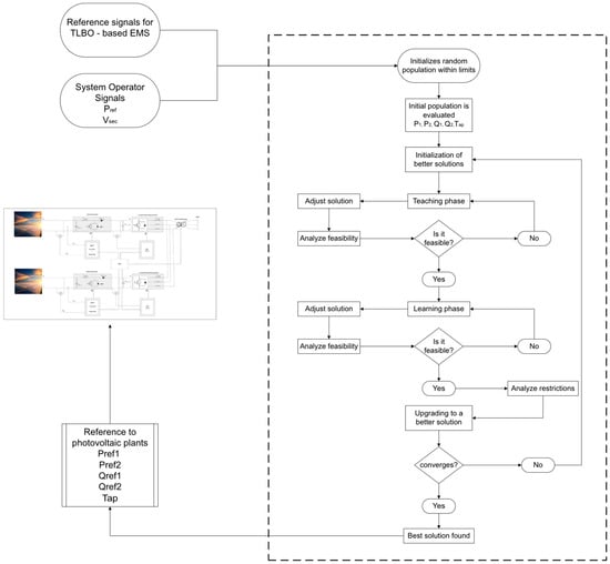
4.5. Optimized TLBO Algorithm
The traditional TLBO algorithm is characterized by its simplicity and efficiency, based primarily on two phases: the teacher phase, where all solutions learn from the best individual, and the learning phase, where solutions learn from each other. However, this standard version has specific limitations when applied to complex systems, such as photovoltaic plants with strict operational constraints (active/reactive power, OLTC positions, DC link voltage).
The optimized TLBO version implemented in this work is presented in Figure 9 and introduces key modifications with respect to the traditional TLBO, including:
      
    
    Figure 9.
      Flow chart of the proposed optimized TLBO algorithm.
  
- Adaptive learning rates: These rates vary dynamically with the number of iterations, reinforcing exploration in early stages and intensification (exploitation) in later stages.
 - Fast feasibility correction: Projections and iterative adjustments are included to satisfy nonlinear and equality constraints, ensuring the population remains within the feasible region without excessive penalties.
 - Balance between teacher phase and learner phase: The teacher’s contribution is regulated based on the iteration and the relative performance of the learners, preventing stagnation.
 
The optimized TLBO algorithm begins by creating an initial set of random solutions (population) within the predefined operational limits of both PV power plants. Each solution in the initial population is evaluated using the defined multi-objective function, considering feasibility and constraints, with initial adjustments applied to ensure feasibility of the optimized values (). Based on the evaluation, superior initial solutions (higher fitness) are selected for further refinement. Solutions are then adjusted based on the best solution found (teacher) to improve the overall performance. The solutions “learn” globally from the best-performing individual in the current population. Each adjusted solution is verified for feasibility to ensure that all operational and technical constraints (e.g., active/reactive power limits and OLTC positions) are satisfied. The algorithm then performs a feasibility check. If the solution is not feasible, it returns to readjust solutions. If the solution is feasible, it proceeds to the learning phase. Solutions learn from interactions with other randomly selected solutions (peers) from the population. Solutions are again subjected to feasibility analysis to ensure compliance with constraints. The algorithm re-evaluates feasibility. If infeasible, solutions are readjusted. If feasible, the algorithm proceeds to the next step.
In this stage, a deeper constraint analysis or further refinement of feasible solutions is performed. This clarifies or handles solutions close to constraint boundaries. Improved feasible solutions replace lower-performing ones in the population. The algorithm then checks for convergence (minimal change between solutions, target optimization value, or maximum iterations). If convergence is not met, the algorithm returns to the teaching phase, repeating the optimization process for further improvement. If converged, the optimal solutions obtained by the optimized TLBO algorithm (including optimal OLTC positions, active/reactive power setpoints) are provided as operational references to the PV power plants and transformer.
The proposed optimized TLBO algorithm incorporates substantial improvements that enhance its performance in PV power plant optimization. An initial phase is introduced where solutions are fine-tuned to ensure their feasibility from the outset, considering the specific technical and operational constraints of PV plants. This approach accelerates convergence and prevents the allocation of computational resources to unviable solutions. Each solution is subjected to an explicit feasibility analysis at each phase, including both teaching and learning. The explicit inclusion of optimal OLTC control represents a relevant contribution, as other works frequently limit their analysis only to active/reactive power variables, ignoring or simplifying coordinated management through transformer tap changes []. The result of this improved algorithm is not only a theoretical solution, but also a set of direct operating instructions (active/reactive power setpoints and OLTC), facilitating its immediate integration into the practical operation of real-world plants. To present the nature, search strategies, limitations, approach, average computing times, strengths, and main limitations of each algorithm, Table 3 is included.
       
    
    Table 3.
    Algorithm nature and search strategy comparison methods.
  
To ensure reproducibility, all simulations were performed in MATLAB/Simulink R2025a, using the Optimization and Simscape Power Systems toolbox. The computing platform used was a Dell Latitude 5440 laptop, featuring a 13th Gen Intel(R) Core(TM) i5-1335U 1.30 GHz processor, 16.0 GB of RAM, and a 64-bit operating system on an x64-based processor. The optimized TLBO was implemented with a population size of 50 learners and a maximum of 2000 iterations, incorporating adaptive early stopping if no improvement was observed over 10 consecutive iterations. The teacher phase learning rate was dynamically reduced from 1.0 to 0.3. Meanwhile, the learner phase relied on stochastic pairing and feasibility corrections to satisfy inverter PQ curves and OLTC constraints. Unlike other metaheuristics, TLBO requires no crossover or mutation parameters, which contributes to its simplicity and reduced computational load.
For benchmarking, Monte Carlo simulations were conducted with 10,000 randomly generated  combinations, which were uniformly sampled within inverter PQ limits and OLTC tap ranges, discarding infeasible points. The optimized TLBO demonstrated significantly lower execution times compared with alternative solvers. The reported average convergence time of 0.0064 s corresponds to the present study scale (two 100 kW PV plants with one OLTC, resulting in five decision variables). This high computational efficiency arises from the lightweight, arithmetic nature of TLBO updates, which contrasts with the heavier crossover and mutation operations found in evolutionary algorithms. It is noted that while execution times may increase with larger-scale systems, the results confirm that TLBO is well suited for real time control in medium scale PV applications.
5. Results and Discussion
This summary condenses the most important key findings, across all four optimization methods: Monte Carlo, fmincon, traditional-TLBO, and the proposed optimized TLBO. Table 4 presents a summary table for the EMSs controlling PV1, PV2 and OLTC across three scenarios (#1 P = 130 kW, Q = 80 kVAr, 152.6 kVA, #2 P = 150 kW, Q = 40 kVAr, 155.2 kVA, and #3 P = 100 kW, Q = 60 kVAr, 116.6 kVA) with the most important findings. Each column details the final values for the EMS operating states (active power, reactive power, and apparent power), the transformer tap position, the processing time (s), and the objective function value. These metrics relate to the costs and penalties defined within the optimization problem, illustrating the overall performance of the EMS in balancing active power generation, reactive power injection, and transformer tap positioning. The last row provides a consolidated comparison of the methods by summarizing the total processing time and the cumulative value of the objective function for the three scenarios.
       
    
    Table 4.
    Summary table.
  
Across the three operating scenarios, the four optimization strategies reveal a clear speed versus optimality trade-off. fmincon and the Monte-Carlo search deliver the most unattractive cost values (aggregate objective ≈ −8.18 × 103 U), and they demand noticeably more computation (0.29 s and 1.40 s in total, respectively). By contrast, the TLBO family slashes runtime by one to two orders of magnitude: the traditional TLBO finishes all scenarios in 0.021 s, and the proposed optimized TLBO requires only 0.014 s while still respecting every technical constraint. This acceleration also comes with attractive cost values (−6.81 × 103 U for traditional and −6.12 × 103 U for optimized TLBO, i.e., 17–25% improved the benchmark). Notably, the optimized TLBO shifts more active power to PV1 (+16–17% in scenarios #1–#2 versus fmincon) and increases the inverter’s apparent power S1 by roughly 16% in the heaviest-load case, all while maintaining millisecond-level response. These results underline that the optimized TLBO offers a compelling compromise sacrificing a fraction of optimality to gain the ultrafast convergence needed for practical EMS applications.
5.1. Comparative Study of Solution Methods
This section presents a comparative study of the results obtained from the four solutions methods (Monte Carlo, fmincon, traditional TLBO and improved TLBO) across various scenarios, which involve differing active and reactive power demands from the grid. Two different scenarios are detailed. In the first scenario, P = 130 kW and Q = 80 kVAr are set; in the second scenario, P = 100 kW and Q = 120 kVAr. The irradiation level was set to  and the temperature to .
To compare the four methods, a set of number of runs (numRuns = 10) was defined for each algorithm to obtain statistical data regarding: convergence percentage to the optimal reference solution, average computation time, standard deviation of the objective function (robustness), and average value of the objective function. The optimal reference was defined as the best solution found across all executions. The active and reactive powers of the optimal scenario obtained by each technique were recorded, along with the apparent power consumed by each plant.
Table 5 compares the performance of the four solution methods for the analyzed power system. The upper section addresses the first scenario with P = 130 kW and Q = 80 kVAr. The lower section addresses the second scenario, with grid demanding 100 kW and 120 kVAr.
       
    
    Table 5.
    Comparative performance of optimization algorithms under two representative dispatch conditions (high-P and high-Q) for the PV-OLTC EMS.
  
While fmincon adheres to all constraints, like the other methods, it exhibits flexibility in reactive power balancing. Monte Carlo demonstrates intermediate performance in terms of generated values. Optimized TLBO effectively balances reactive power, reducing S1 while maintaining S2. Additionally, the tap position for each method is presented. Optimized TLBO demonstrates the best distribution of active and reactive power. While Monte Carlo and fmincon tend to overload a plant to its maximum power, optimized TLBO once again effectively balances reactive power, reducing S1 while maintaining S2.
Across both dispatches (P = 130 kW, Q = 80 kVAr and P = 100 kW, Q = 120 kVAr), all algorithms converged in every trial. fmincon achieved the lowest mean objective with negligible variance but required the longest runtimes (approximately 0.22–0.40 s). The optimized TLBO was the fastest, at the cost of a modest increase in mean objective approximately 6–7%. Its runtimes (approximately 0.0036–0.0071 s) were about 30 to 110 times faster than fmincon, and it showed the expected stochastic spread. Monte Carlo achieved objective values close to fmincon (less than a 0.5% gap) but was 5 to 8 times slower than the TLBO variants. Overall, the results reveal a clear speed–quality trade-off and support using the optimized TLBO for real-time EMS dispatch, where tight computation budgets are critical. The next section examines its robustness under varying operating conditions.
Table 6 shows how each strategy allocates P and Q between the two inverters while coordinating the OLTC. In both dispatch scenarios, the OLTC behavior is identical across all methods: it uses tap −2 with one change for P = 130 kW, Q = 80 kVAr dispatch scenario, and tap −3 with two changes for the P = 100 kW, Q = 120 kVAr scenario. Therefore, any performance differences stem from the inverter dispatch itself. Compared to fmincon, which concentrates reactive power in PV1 and often pushes that unit close to its apparent-power limit (e.g.,  ≈ 100 kVA at 100 kW/120 kVAr scenario), the optimized TLBO spreads the reactive burden more evenly. For example, it allocates approximately 68/12 kVAr for the 130 kW/80 kVAr scenario and 82/38 kVAr for the 100 kW/120 kVAr scenario. This approach also lowers the loading on PV1 (to approximately 76–82 kVA), leaving valuable headroom that is beneficial for thermal stress and extending the inverter’s lifetime. The Monte Carlo and traditional TLBO exhibit intermediate behavior but still tend to bias reactive power production toward PV1. Overall, the proposed strategy achieves the same grid objectives without additional tap operations while improving the selection of optimal operating points for the inverters.
       
    
    Table 6.
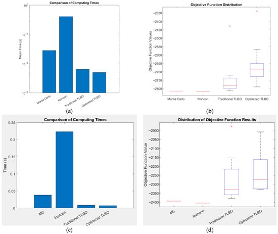
    Evaluation control strategies in PV Plants.
  
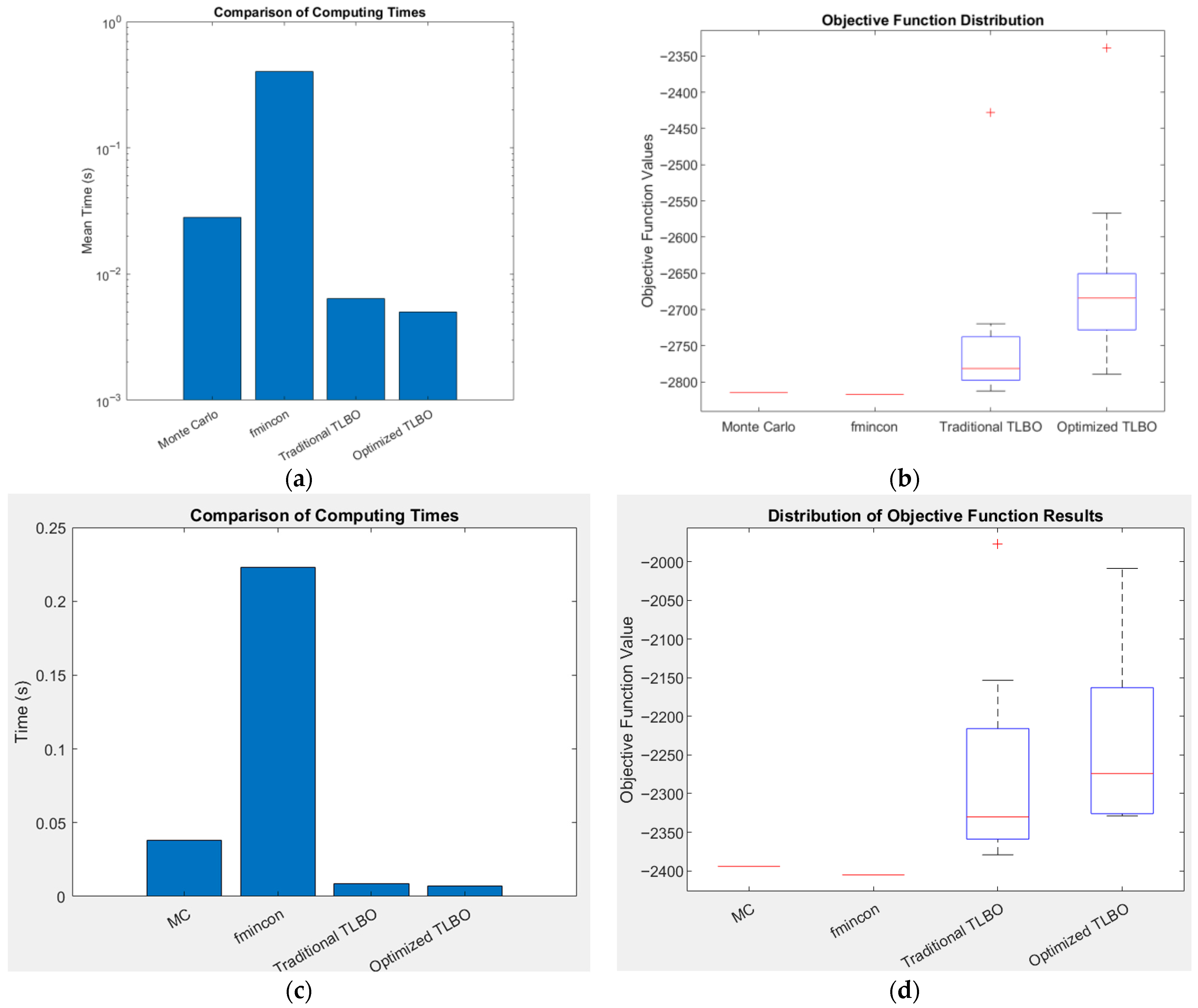
Bar graphs are presented in Figure 10 comparing the average computation times and also the statistical results, notably, the computational time varies significantly across the methods. fmincon exhibits the highest computational time, while the optimized TLBO demonstrates the fastest performance, achieving a speedup of approximately 171 times compared to fmincon. Furthermore, optimized TLBO achieves the most optimal objective function value of −2655.28 and −2229.23, respectively, with minimal variability, reflecting good stability and consistent results, thus demonstrating its significant optimization potential.
      
    
    Figure 10.
      Statistical results for the 130 kW and 80 kVAr scenario (a) Computational computing Times; (b) Objective function standard deviation. Statistical results for the 100 kW and 120 kVAr scenario (c) Computational computing Times; (d) Objective function standard deviation.
  
Besides that, Figure 10 synthesizes speed–quality trade-offs for both dispatch conditions. In subplots (a) and (c), the optimized TLBO is consistently the fastest (approximately 3–8 ms), narrowly beating the traditional TLBO (approximately 6–9 ms) and significantly outperforming Monte Carlo (approximately 28–38 ms) and fmincon (approximately 0.22–0.40 s). Subplots (b) and (d) show that fmincon yields the most negative objective values with virtually no spread. In contrast, both TLBO variants accept a modest increase in the objective and a wider distribution in exchange for significant runtime gains. Monte Carlo falls between TLBO and fmincon in objective quality but remains slower than TLBO. The consistent pattern across both scenarios demonstrates the robustness of the ranking, supporting a practical guideline: use the optimized TLBO when computational budget and real-time responsiveness dominate.
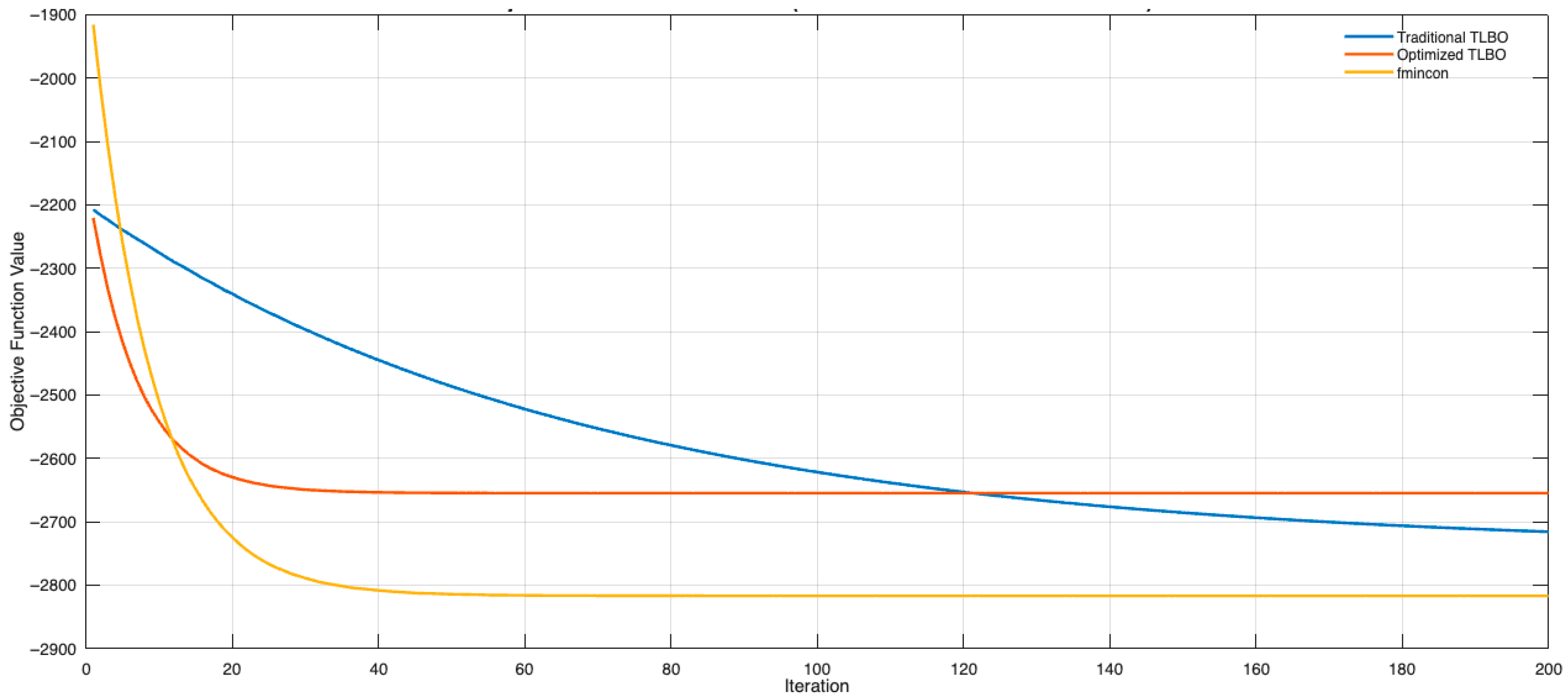
Additionally, Figure 11 illustrates the convergence behavior of the three solvers (traditional TLBO, optimized TLBO, and fmincon) for the representative case of P = 130 kW and Q = 80 kVAr. The horizontal axis shows the number of iterations, while the vertical axis depicts the objective function value.
      
    
    Figure 11.
      Objective Function vs. Iterations (Scenario P = 130 kW and Q = 80 kVAr).
  
The results demonstrate distinct convergence characteristics across methods. fmincon exhibits the fastest descent, reaching a near-optimal solution within the first 20–30 iterations and stabilizing rapidly around a final objective value of approximately 2820. The optimized TLBO achieves a smoother and more stable trajectory, converging toward a slightly higher objective value (approximately 2655) but maintaining lower variability between iterations. In contrast, the traditional TLBO shows a slower convergence rate, requiring over 150 iterations to approach its best solution (approximately 2750) and displaying a more gradual improvement.
These trajectories confirm the convergence criterion applied in the study: the algorithms are iterated until the absolute improvement in the objective function between consecutive iterations falls below a predefined threshold (1 ×  for TLBO variants, solver tolerance for fmincon). The figure illustrates that while all solvers eventually converge, fmincon prioritizes speed, the optimized TLBO balances speed with robustness, and the traditional TLBO provides consistent improvements, albeit at a slower rate.
These results validate the robustness of the optimized TLBO, which consistently achieves competitive solutions within a limited number of iterations, making it suitable for dynamic EMS applications where computational speed and reliability are both essential.
5.2. Statistical Validation and Sensitivity Analysis
To provide a statistical significance analysis, data from 150 different test conditions for the PV power plants has been used to perform (i) a sensitivity analysis with respect to temperature  and irradiance , and (ii) systematic comparison among the four methods: Monte Carlo, fmincon, traditional TLBO and optimized TLBO. In each scenario, the methods solve  under apparent power constraints per plant. The objective function presented in (13) integrates: (a) an active power revenue weighted by an inverter performance curve fitted  and efficiencies , (b) a reactive power penalty, (c) CAPEX amortization for processed energy, and (d) OLTC aging and cooling conditions. The statistical analysis records, for each method and scenario, the solutions , , objective function cost, and computation times. The five included figures show, for each method, the sensitivity of P, Q, and  to T and I and an additional figure with objective function vs. T and I (recalculated from the solutions). Together, these provide comparative data under diverse conditions and a direct basis for significance tests across methods on the distribution of the objective function.
Figure 12, Figure 13, Figure 14 and Figure 15 illustrate how the optimal dispatch , and total apparent power  are sensitive to changes in ambient temperature T and irradiance I for each method (Monte Carlo, fmincon, Traditional TLBO, Optimized TLBO). Figure 12, Figure 13, Figure 14 and Figure 15a,b show that  increase with I and tend to decrease with T. This behavior is consistent with the power available from the PV systems and the system’s apparent power limits (100 kVA/plant). The division between  and  adheres to the equality constraint, , and remains feasible under each scenario. Figure 12, Figure 13, Figure 14 and Figure 15c,d reveal that  and  vary indirectly through the apparent power circle. As  increases, the available reactive power headroom (∣∣) is reduced. This results in narrower Q bands at high I values. Figure 12, Figure 13, Figure 14 and Figure 15e,f demonstrate that  decreases slightly with T (thermal derating) and increases with I until it saturates near 200 kVA.
      
    
    Figure 12.
      Monte Carlo: sensitivity analysis with respect to  and  150 cases. (a)  &  vs. T, (b)  &  vs. I, (c)  &  vs. T, (d)  &  vs. I, (e)  vs. T, (f)  vs. I.
  
      
    
    Figure 13.
      fmincon: sensitivity analysis with respect to  and  150 cases. (a)  &  vs. T, (b)  &  vs. I, (c)  &  vs. T, (d)  &  vs. I, (e)  vs. T, (f)  vs. I.
  
      
    
    Figure 14.
      Traditional TLBO: sensitivity analysis with respect to  and  150 cases. (a)  &  vs. T, (b)  &  vs. I, (c)  &  vs. T, (d)  &  vs. I, (e)  vs. T, (f)  vs. I.
  
      
    
    Figure 15.
      Optimized TLBO: sensitivity analysis with respect to  and  150 cases. (a)  &  vs. T, (b)  &  vs. I, (c)  &  vs. T, (d)  &  vs. I, (e)  vs. T, (f)  vs. I.
  
Figure 16 plots the minimized objective function value, J, against T and I. The objective function value was computed using from the stored optimal dispatch values , for each method. The results show that the objective function tends to rise with T because an increase in temperature leads to a decline in active power revenue. Conversely, the objective function value tends to fall with I because higher irradiance allows more active power to be dispatched within the system’s limits. This behavior accounts for the fitted inverter-efficiency curve and the overall plant efficiencies.
      
    
    Figure 16.
      Objective Cost J versus Temperature and Irradiance (All Methods). (a) fmincon J vs. T, (b) fmincon J vs. I, (c) Monte Carlo J vs. T, (d) Monte Carlo J vs. I, (e) Traditional TLBO J vs. T, (f) Traditional TLBO J vs. I, (g) Optimized TLBO J vs. T, (h) Optimized TLBO J vs. I.
  
Relative to Monte Carlo, fmincon, and traditional TLBO, the optimized TLBO consistently places its solutions closer to the objective function envelope across scenarios. This indicates a better use of available active power, leading to higher revenue, while incurring smaller reactive penalties under identical constraints. Its point clouds for P/Q and J values are more compact, evidencing greater robustness to environmental variability, while maintaining competitive runtimes. Taken together, these characteristics support the practical superiority of the optimized TLBO for optimal dispatch of twin 100 kVA PV plants under varying operation conditions.
5.3. Dynamic Performance of PV Power Plants and OLTC
Two multi-stage scenarios were designed to assess EMS–OLTC coordination under realistic conditions. At STC (25 °C, 1000 W/m2), PV1 delivers 99.9 kVA (437.4 V, 230.6 A) and PV2 100 kVA (460 V, 217.2 A). In Scenario 1, grid demand shifts from 40 kW/90 kVAr (0–30 s) to 153 kW/128 kVAr (30–60 s) and 65 kW/76 kVAr (60–90 s). Scenario 2 applies 120 kW/20 kVAr (0–30 s), 40 kW/150 kVAr (30–60 s), and 140 kW/40 kVAr (60–90 s). Both cases were optimized with the TLBO-based EMS, whose performance is illustrated in Figure 17 and Figure 18: (a) active power dispatch, (b) reactive power sharing, (c) mean array voltage regulation, (d) converter duty cycles, (e) modulation indices, and (f) OLTC tap positions, showing coordinated responses that ensure stability and demand tracking.
      
    
    Figure 17.
      Multistage scenario #1. (a) EMS active power dispatched, (b) EMS reactive power dispatched, (c) PV voltage array, (d) PV duty cycle, (e) Modulation index of Inverters, (f) Transformer tap change, (g) PCC voltage.
  
      
    
    Figure 18.
      Multistage scenario #2. (a) EMS active power dispatched, (b) EMS reactive power dispatched, (c) PV voltage array, (d) PV duty cycle, (e) Modulation index of inverters, (f) Transformer tap change, (g) PCC voltage.
  
Table 7 presents the optimization results for the first multistage scenarios within a single simulation, designed to simulate the PV operational behavior. Figure 17 depicts the system behavior over a 90 s horizon.
       
    
    Table 7.
    Results of the multistage scenario #1.
  
Table 7 illustrates the EMS response over three stages within a single simulation (0–30 s, 30–60 s, 60–90 s). When the demand increases from P/Q = 40 kW/90 kVAr to 153 kW/128 kVAr at 30 s, the controller issues a single OLTC step to tap −1 and redistributes set-points so that both inverters operate close to, but within, their rating ( ≈ 100 kVA,  ≈ 100 kVA) with a balanced VAR split (approximately 70/58 kVAr). As the demand decreases to 65 kW/76 kVAr at 60 s, the tap returns to 0 and the EMS shifts the reactive burden to PV1 (approximately 69 kVAr vs. 6.9 kVAr) to relieve PV2, which supplies most of the remaining active power (approximately 61 kW). In the initial low-power stage, VARs are shared almost evenly (approximately 44/46 kVAr) without tap action. Overall, the sequence shows that voltage support at PCC is achieved primarily through inverter VAR reallocation, with only one tap operation across the 90 s, thus meeting the P–Q targets while limiting mechanical wear.
Figure 17 summarizes the multistage scenario #1 (0–90 s) and shows tight coordination between the OLTC and the inverters. When the dispatch steps to a high-P/high-Q demand at approximately 30 s, the EMS issues one down-tap (from 0 to −1), reallocates VARs between the inverters (approximately 70/58 kVAr), and adjusts duty cycle/modulation index with smooth, well-damped transients. The PCC voltage exhibits only a small step and remains within limits. As the setpoints relax at approximately 60 s, the OLTC returns to tap 0. The EMS then shifts most of the VARs to PV1 (approximately 69 kVAr versus 7 kVAr), while PV2 carries the larger share of P, again without oscillations. Overall, voltage support is achieved mainly through inverter VAR control, with two tap actions in 90 s. This approach meets the P–Q targets while limiting mechanical wear.
Table 8 presents the results for the second multistage scenario and tracks the EMS response across three stages with widely varying P-Q demands. In stage #1 (120 kW/20 kVAr), with tap 0, PV2 delivers most of the active power (approximately 98 kW), while modest VARs are shared (approximately 5/15 kVAr). At 30 s, the system transitions to a low-P/high-Q condition (40 kW/150 kVAr). Then the controller issues a single OLTC step to −1 and reallocates reactive support, driving PV1 to approximately 100 kVAr at its 100 kVA limit, while PV2 supplies the remaining approximately 50 kVAr plus approximately 40 kW, thereby meeting the VAR surge without additional tap operations.
       
    
    Table 8.
    Results of the multistage scenario #2.
  
When demand rises to 140 kW/40 kVAr in stage #3, the tap is held at −1 and the set-points are rebalanced. PV2 resumes most of the active power (approximately 99 kW) while PV1 carries the larger share of the reduced VARs (approximately 27 vs. 13 kVAr), keeping  near its rating (100 kVA) and  well below it (49 kVA). Overall, this sequence shows a selective use of the OLTC (only one total tap step) and a prioritization of inverter-based VAR control to satisfy changing targets while limiting mechanical wear.
Figure 18 showcases the tight coordination between the OLTC and the inverters by tracking the second scenario across three distinct stages. At approximately 30 s, when the setpoints switch to a low-P/high-Q condition, the EMS performs a single tap change (from 0 to −1). It then shifts most reactive support to PV1, which ramps up to approximately 100 kVAr, while PV2 supplies the smaller active-power share. This is achieved via synchronized increases in the duty cycle and modulation index, resulting in smooth transients and no oscillations. The PCC voltage exhibits only a small step and remains regulated, which indicates that VAR reallocation, not additional tap actions, provides the necessary voltage support. At approximately 60 s, as the system returns to high-P/moderate-Q condition, the tap is held at −1 and the setpoints are rebalanced. PV2 resumes carrying the bulk of the active power, while the total reactive power drops and is split between the units with similarly well-damped responses. Overall, the figure provides evidence of selective OLTC use (only one operation in 90 s) and fast inverter-level control- This combination effectively meets the P–Q targets while preserving voltage quality and limiting mechanical wear.
In this study, a final evaluation approach compares the system behavior at critical points, both with and without OLTC functionality. To evaluate the controller under stressed yet feasible operating conditions, three benchmark stages were designed where the grid requests push each PV plant close to—but never beyond—its nominal apparent power limit of 110 kVA. The stages are defined as follows (all at 260 V): Stage 1: 80 kW demand from each PV plant (low real power load); Stage 2: 160 kW demand from each PV plant (high real power load); Stage 3: 100 kW demand from each PV plans (intermediate real power load).
For each stage, two configurations were simulated: (i) fixed-tap transformer and (ii) OLTC-enabled transformer. With fixed tap transformer configuration, the secondary voltage () is set to the nominal value (), , from which the maximum reactive power () is calculated. With OLTC, the EMS determines the P allocation for each PV plant and optimizes the tap position to obtain a , and then  is calculated.
Finally, the total available reactive power is computed for both cases:
      
        
      
      
      
      
    
Table 9 benchmarks a fixed-tap transformer across three power steps. With the secondary clamped at 260 V and no tap action, the inverter’s reactive power (VAR) headroom collapses. In this scenario, PV1 can only deliver approximately 0.7–4.2 kVAr, while PV2 provides approximately 0 kVAr in all stages. This means that the apparent power is essentially equal to the active power (S ≈ P), and voltage support must come largely from the grid. Active power is simply redistributed as  changes, with PV2 handling approximately 80–98 kW. However, the inability to shift the operating point through tap changes prevents the system from balancing VARs or creating reserve for disturbances. These results underscore the primary limitation of a fixed tap configuration: while the voltage is held, the available Q range is severely limited. This is a constraint that the coordinated OLTC–EMS strategy in prior scenarios successfully overcomes.
       
    
    Table 9.
    Multistage scenario for the comparison of the system performance with fixed tap transformer.
  
Table 10 presents a multi-stage scenario for the comparison of the system performance with OLTC and TLBO-based coordination. In this case, the EMS selects a tap of –1, lowering the secondary voltage to 249.6 V. This reduction in  expands the current-limited circle while also shifting the voltage-limited circle towards higher capacitive reactive power. Consequently, at all three loading levels, the inverters can use a significantly larger portion of their capability curve. At 80 kW,  increases up to 44 kVAr.
       
    
    Table 10.
    Multistage scenario for the comparison of the system performance with OLTC.
  
This is approximately 55% of the combined apparent power limit, which for this tap position is around 80 kVAr. At 160 kW, the limit curves of both inverters set the maximum values of reactive power to  and . The total reactive power decreases from 44 kVAr to 37.5 kVAr due to the increased demand for active power. At 100 kW, the reactive power goes up to 42.81 kVAr.
With OLTC enabled, a single tap change at 30 s (from 0 to −1) slightly lowers the secondary voltage to approximately 249.6 V. This action unlocks substantial VAR capability in both inverters—providing about 16–25 kVAr each across all stages, a stark contrast to the near-zero headroom in the fixed-tap case. During the highest load interval (160 kW), this tap change keeps the units within their rating (S1 ≈ 66 kVA, S2 ≈ 99 kVA, with Sₜₒₜ ≈ 164 kVA) while preserving a reactive reserve for voltage support. When the load drops to 100 kW, the controller holds tap at −1. The available Q remains high (, ), allowing the system to meet its targets without any further mechanical operations. Overall, this selective use of the OLTC expands the feasible Q region and reduces inverter stress with only one tap move.
Figure 19 and Figure 20 show the Optimal control for the OLTC and inverter coordination comparison results, comparing the system with fixed tap against the system with OLTC and coordinated control. The adjustments made to  control result in significant improvements in reactive power (Q) management. These refinements allow for a more precise and balanced distribution of Q between the two PV plants, enabling a faster and more stable response to variations in demand. In particular, the optimized  control, which is achieved through the action of the OLTC, facilitates greater reactive compensation without exceeding the nominal limits of each inverter. Overall, this coordinated strategy not only maximizes safe injection of reactive power but can also contribute to enhanced grid performance.
      
    
    Figure 19.
      EMS based TLBO response with fixed tap. (a) EMS active power dispatched, (b) EMS reactive power dispatched, (c) PV voltage array, (d) PV duty cycle, (e) modulation index of inverters, (f) transformer tap change, (g) PCC voltage.
  
      
    
    Figure 20.
      EMS based TLBO response with tap change control. (a) EMS active power dispatched, (b) EMS reactive power dispatched, (c) PV voltage array, (d) PV duty cycle, (e) modulation index of inverters, (f) transformer tap change, (g) PCC voltage.
  
The inclusion of the OLTC, and its ability to adjust , offers significant improvements in both active and reactive power generation, particularly when load conditions approach the nominal capacity of both inverters. Current limitations, which are tied to the maximum apparent power of each inverter, restrict the amount of reactive power that can be delivered. However, by adjusting  through tap changes, the OLTC system allows the inverters to operate at more favorable voltage levels. This approach enables greater reactive power injection without exceeding the maximum inverter current. By raising or lowering the secondary voltage, the system offsets a portion of the load, keeping each PV unit operating close to its apparent power limit. As a result, the TLBO-based controller reduces the risk of inverter overload while significantly improving reactive power support. By coordinating both the tap position and active-power set-points, the EMS ensures that each plant operates strictly within its current and voltage limits. This enhances the system’s resilience and overall performance.
With a fixed tap, the PCC voltage is held constant, but the inverters operate with little reactive headroom. As a result, voltage support is largely imported from the grid, and apparent power tracks active power, leaving no reserve for disturbance during set-point steps. By enabling OLTC, the EMS performs a single down-tap early in the sequence and then holds it. This action slightly lowers the secondary voltage and unlocks a broad Q range in both inverters. The controller then reallocates VARs to meet the high-Q interval while keeping S within ratings. Transients in duty cycle and modulation index are smooth and well-damped, and the PCC voltage exhibits smaller deviations despite the changing P–Q targets. Overall, the coordinated OLTC–inverter strategy achieves the same dispatch with one mechanical operation, expands reactive capability, and reduces inverter stress.
The coordinated OLTC–inverter strategy transforms PV inverters from near unity power factor devices into active voltage-support resources. A single optimal tap unlocks more reactive power than a fixed-ratio transformer while respecting inverter current and voltage limits, confirming that reactive capability depends jointly on active power and secondary voltage. Without OLTC coordination, PV plants show greater P/Q fluctuations, DC-side voltage swings, and higher inverter stress. In contrast, coordinated control delivers steadier output, reduced modulation effort, and improved voltage regulation, maximizing generation and enhancing the grid profile. The plots further demonstrate the optimized TLBO-based EMS dynamically coordinating tap changes, P/Q dispatch, and voltage control across scenarios, converging to stable operating points within ~0.1–0.2 s.
The final case evaluates the optimized TLBO-based EMS under sudden operating changes. Two dynamic tests have been implemented for this purpose: (i) a cloud edge irradiance step, where the irradiance (I) changes from 1000 to 400  and vice versa at  2 s and 7 s, respectively, while enforcing ramp limits on the EMS set-points; and (ii) a grid disturbance (a three-phase short circuit at the grid node) is applied at  1 s for 100 ms. For each case, the following variables are analyzed: . The results show stable operation and fast recovery. The Optimized TLBO consistently achieves a fast response, evidencing improved dynamic robustness under sudden irradiance changes and grid disturbance.
- Scenario 1—Rapid irradiance change (“cloud-edge”)
 
The purpose of this scenario is to test the system’s response to sudden changes in irradiance by a cloud passing overhead, which leads to a drop in irradiance followed by a recovery after the cloud moves away. The initial conditions are: a temperature of , and a total reactive power demand of . After both plants are in stable operation, the first event occurs at , where the irradiance () drops from 1000 to 400 W/m2 within one second. The second event occurs at , as seen in Figure 21, where the irradiance recovers to  within 1 s, at .
      
    
    Figure 21.
      Profile of rapid changes in solar irradiance.
  
As seen in Figure 22, the MPPT algorithm promptly migrates to the new operating point and as a result, the response appears as a smooth reduction in active and reactive power rather than an instantaneous drop.  and  decrease toward a new equilibrium and,  settles without sustained oscillations, throughout the transient, the inverters keep . Overall, the traces confirm stable ride-through of a rapid irradiance reduction: active power tracks the resource change with controlled dynamics, reactive support and no adverse interactions are observed.
      
    
    Figure 22.
      Active and reactive power behavior in presence of a rapid irradiance change. (a) Active power behavior. (b) Reactive power behavior.
  
- Scenario 2—Grid voltage fault (system disturbance)
 
In this scenario, the system is evaluated under a grid disturbance (a three-phase short circuit to ground) at the grid node. This fault occurs at  and lasts for 100 ms. The initial conditions are: a temperature of  an irradiance of  a total power demand of , and a total reactive power demand of .
As seen in Figure 23, when the three-phase fault is applied at t  1 s for 100 ms, the PCC voltage collapses to approximately 0.2 pu. From the , the system shows the expected ride-through dynamics for a balanced short-circuit. When the three-phase fault is applied at 1.0 s,  collapses almost instantaneously to a deep sag (approximately 60 V, or about 0.2 pu with respect to 260 V). The low-voltage interval lasts for about a tenth of a second, after which the fault is cleared. The voltage then returns toward its nominal value, with a brief overshoot (approximately 278–282 V, or 1.04–1.06 pu) and a few damped oscillations. The waveform re-settles to approximately 260 V within a few cycles (about 0.1–0.2 s). No long-term drift is observed, which is consistent with an OLTC that does not activate during such a short event.
      
    
    Figure 23.
       under 100 ms three phase fault.
  
From Figure 24, active and reactive power traces, both PV plants exhibit the classical LVRT response to a short, balanced fault of 100 ms at t ≈ 1.0 s. Before the fault, the operating point is steady at about  20 kW,  90 kW (so  110 kW) and  80 kVAr,  40 kVAr ( 120 kVAr). During the fault window (≈1.00–1.01 s) the PCC voltage collapses and the grid current hits its limit, so active power is curtailed:  drops to about 45 kW and  to 5 kW (a ∼55% reduction of ).
      
    
    Figure 24.
      Active and reactive power oscillations for a three-phase fault using TLBO-based EMS. (a) active power behavior in presence of a three-phase fault. (b) reactive power behavior in presence of a three-phase fault.
  
In the same interval, the plants reallocate current to voltage support and the reactive channels swing strongly:  becomes briefly capacitive (≈−15 kVAr) while  falls toward 18 kVAr, causing  to momentarily collapse (∼10–20 kVAr) at the fault inception. Immediately after clearing the controllers and PLL recover: active power shows a short overshoot ( peaks near 145–150 kW) and then settles back to the pre-fault level within ∼0.1–0.2 s; reactive power exhibits a pronounced support spike ( 150–165 kVAr) with  and  peaking around 110 kVAr and 70 kVAr, respectively, before decaying to the Volt–Var set-points.
Overall, the sequence drop of P under current limiting, reactive redistribution (including a brief sign reversal at PV2), and bounded overshoot/settling after clearing confirms stable ride-through and effective voltage-support behavior of the TLBO based algorithm.
The results show stable operation and fast recovery. The Optimized TLBO consistently achieves a fast response, evidencing improved dynamic robustness under sudden irradiance changes and grid disturbance. To analyze voltage rise issues caused by PV generation, a weak distribution grid was designed where the PCC voltage is sensitive to PV export. A weak short circuit ratio () of 8 was implemented. The Thevenin equivalent satisfies the following conditions:
      
        
      
      
      
      
    
In this study, a nominal line-to-line voltage of 25 kV ( = 25 kV) was used. An SCR of 8 = 8) was selected, which means that  is approximately 1.6 MVA. This results in a Thevenin impedance () of 390.62 Ω when viewed from the 25 kV side, which makes the system sensitive to PV injection. To analyze the behavior of the TLBO-based EMS under these circumstances, the scenario presented in Table 11 was implemented.
       
    
    Table 11.
    Results for the weak grid case.
  
To assess how grid stiffness shapes voltage rise phenomena, the three-stage test presented in Table 8 Results of the multistage scenario #2 was repeated with “weak grid” conditions, characterized by an SCR of 8 ( = 1.6 MVA,  = 390.62 Ω at 25 kV), while the “normal grid” corresponds to a higher SCR. Using identical EMS set-points and inverter limits, Figure 25 shows the dynamic response of the two 100-kVA PV power plants operating in a weak distribution grid compared with the normal grid conditions. Figure 25a,b show the active power dispatch for both grids, confirming that the EMS tracks the scheduled set-points. During Stage #2, the high VAR request forces PV1 to curtail P near zero to respect the current limit, while PV2 maintains approximately 40 kW. Stages #1 and #3 see the power from PV1 recover to 25–40 kW and from PV2 to approximately 100 kW. As expected, no appreciable difference in active power tracking is observed between the two grids, as the SCR primarily affects voltages, not the EMS references. Figure 25c,d show the reactive power dispatch. Both PV power plants deliver the commanded VARs with the expected split (approximately 100 kVAr from PV1 and 50 kVAr from PV2 in Stage #2), then return to low magnitudes in Stage #3. As anticipated, this VAR exchange has a significant system-level impact on voltage under the weak grid but has a much smaller impact under the normal grid (as shown in the PCC voltages below). Figure 25e,f illustrate the OLTC response. Under weak grid, two compliant actions are triggered by persistent deviations outside the deadband: a tap change from 0 to −1 near 30 s and a second from −1 to −2 near 60 s. Both moves satisfy the minimum 30 s dwell time and the constraint of no more than two tap changes over a 90 s window. Under normal grid, a single downward step (from 0 to −1) is sufficient at ~30 s. The stronger grid keeps voltages near nominal, and thus a second move is not required. Figure 25g,h show the PCC voltage behavior. Under weak grid, the capacitive injection causes a voltage rise at the PCC because the grid is weak. Figure 25g shows  increasing from approximately 260 V to 262.6 V immediately after 30 s, and then to 265.2 V after 60 s. Since the deviation persists beyond the 30 s OLTC delay, the transformer performs a first tap change to tap −1 at 30 s and a second tap change to tap −2 at 60 s (Figure 25e). This action sets  to 265.2 V due to the ongoing power exchange. Under normal grid,  stays within approximately ±1% of its nominal value throughout. The single tap change to −1 produces a small corrective step, and no further action is necessary. These results confirm that the proposed EMS and inverter controls coordinate effectively with the OLTC to mitigate system-wide voltage rise in weak-feeder conditions, while naturally reverting to benign operation when the grid is stiff.

      
    
    Figure 25.
      PV plants under weak and normal grid conditions. (a) EMS active power dispatched under weak grid conditions, (b) EMS active power dispatched under normal grid conditions, (c) EMS reactive power dispatched under weak grid conditions, (d) EMS reactive power dispatched under normal grid conditions, (e) Transformer tap change under weak grid conditions, (f) Transformer tap change under normal grid conditions, (g) PCC voltage under weak grid conditions. (h) PCC voltage under weak grid conditions.
  
5.4. Experimental Results
The experimental scheme implemented in the laboratory is shown in Figure 26. The OPAL RT-4510 unit permits the PV plants to run in real time, and RT-Lab software 2024.3 was employed to program and visualize the model. The dSPACE MicroLabBox prototyping unit allows the implementation of the control strategy, and the dSPACE ControlDesk software 2024a was used to monitor, evaluate, and control the execution of the model TLBO- based optimization in real-time. Finally, a Yokogawa DLM4038 oscilloscope permits the measurement and representation of the results in real time.
      
    
    Figure 26.
      Experimental setup implemented in the laboratory.
  
Figure 27 illustrates the experimental results for the multistage scenario #1, whose simulation results were presented in Section 5.3. These results were obtained using the OPAL RT-4510 platform and the dSPACE MicroLabBox and were monitored with a Yokogawa DLM4038 oscilloscope (Yokogawa Electric Corporation, Tokyo, Japan). To ensure an accurate visualization within the OPAL-RT measurement range, the signals were appropriately downscaled based on their magnitude. The vertical and horizontal resolutions are indicated in each subplot. In addition to showing the behavior of the three multistage scenarios over 90 s, a sudden change in irradiance from 1000 to 400  was introduced between 91 and 92 s. This was followed by a ramp-up from 400 to 1000  between 97 and 98 s, simulating the passing cloud as shown in Figure 21 and Figure 22. Furthermore, once the system reached a stable operating condition, a 100 ms three-phase fault (short-circuit at the grid connection node) was introduced at 101 s, simulating the grid fault shown in Figure 23 and Figure 24.



      
    
    Figure 27.
      Experimental results for multistage scenario #1. (a) EMS active power dispatched, (b) Zoomed view of active power during the three-phase fault, (c) EMS reactive power dispatched (d) Zoomed view of reactive power during the three-phase fault, (e) Transformer tap change, (f) Zoomed view of OLTC tap position during the three-phase fault, (g) PCC voltage, (h) Zoomed view of PCC voltage during the three-phase fault.
  
Figure 27a shows the active power dispatched by the EMS across the three operating stages. All signals were downscaled by a factor of 10 and then displayed with a 5 V/div vertical scale and a 10 s/div horizontal scale. The power supplied by PV1  starts at approximately 0 kW (0 V), increases to 72 kW (7.2 V measured in the oscilloscope) during the second stage, and finally reduces to about 4 kW (~0.4 V) in the last stage. PV2  begins at 40 kW (4 V), rises to about 81 kW (8.1 V), and then drops to 61 kW (6.1 V). Consequently, the total active power  evolves from 40 kW (4 V) in the first interval, to a peak of 150 kW (15 V) in the second and stabilizes near 65 kW (6.5 V) in the third stage. This is in close agreement with the simulated results reported in Table 7. A magnified view of the grid fault is provided in Figure 27b, where the transient drop and rapid recovery of  confirm the robustness of the EMS under short-circuit disturbances.
Figure 27c depicts the reactive power response. In this case, all signals were downscaled by a factor of 10 and displayed using a 5 V/div vertical scale and a 10 s/div horizontal scale. Initially, PV1  delivers 44 kVAr (4.4 V), increasing to approximately 69 kVAr (6.9 V) during the second stage, and maintaining that level. PV2  contributes around 46 kVAr (4.6 V) at the beginning, reaches 59 kVAr (5.9 V), and then falls sharply to nearly 7 kVAr (0.7 V). The total reactive power  follows the expected sequence: 90 kVAr (9 V) in the first stage, 128 kVAr (12.8 V) in the second, and 76 kVAr (7.6 V) in the third. Figure 27d provides a zoomed view during the three-phase fault, where a transient dip and subsequent stabilization of the reactive power can be observed.
The transformer OLTC tap response is shown in Figure 27e, with the tap signal downscaled by a factor of 1 and displayed using a 1 V/div vertical scale and a 10 s/div horizontal scale. The tap begins at position 0, shifts to –1 during the second stage to support PCC voltage regulation under high reactive demand, and returns to 0 during the third stage. The zoomed trace in Figure 27f confirms that the tap position remains unaffected during the short-circuit event, evidencing that the voltage disturbance is managed directly by the inverter control.
The PCC voltage behavior is illustrated in Figure 27g, with the voltage downscaled by a factor of 100 and displayed using a 1 V/div vertical scale and a 10 s/div horizontal scale. The voltage starts at 260 V (2.6 V), rises slightly to 262,5 V (2.62 V) in the second stage, before returning to approximately 260 V (2.6 V). A detailed view of the fault response in Figure 27h shows a clear voltage sag at the moment of the disturbance, followed by a rapid recovery to nominal conditions once the fault is cleared.
Overall, the experimental results reproduce with high fidelity the simulated multistage scenario #1. The TLBO EMS-based control successfully coordinates inverter operation and OLTC tap changes to maintain system stability during power variations, irradiance transients, and short-circuit events. The strong consistency between simulation and hardware-in-the-loop experiments confirms the applicability of the proposed control strategy for real PV plant operation.
5.5. Discussion
The coordination of active and reactive power control in PV power plants with OLTC operation enables comprehensive and optimal management of energy flow at the point of common coupling. Specifically, this coordination significantly improves performance compared to operation with a fixed-tap transformer. The OLTC adjusts the transformer ratio through tap changes, compensating for variations in power injection and load conditions. Simultaneously, the inverters can precisely regulate and optimize reactive power delivery to the grid, which improves stability.
The comparative analysis of the four solution methods—Monte Carlo, fmincon, traditional TLBO, and the proposed Optimized TLBO—reveals significant performance differences in terms of computational efficiency, power balance, and operational feasibility. While all methods converged and adhered to inverter and OLTC constraints, the Optimized TLBO algorithm consistently outperformed the others in execution time and solution robustness. The number of tap moves per scenario is reported and shown to remain low (0–2 per 90 s), which is consistent with practical limits.  keeps the PCC voltage near its target.  ensures tap operations are rare, this protecting OLTC’s lifespan, and  keeps inverters away from thermal limits, which improves overall reliability.
Although exhaustive, Monte Carlo method proved computationally inefficient due to its random nature and lack of directed search capabilities, making it impractical for real-time applications. While fmincon produced highly accurate results, it exhibited the longest computation time and was sensitive to initial conditions, limiting its scalability in complex scenarios involving high-dimensional constraint sets.
The traditional TLBO algorithm improved computation time compared to both Monte Carlo and fmincon but showed greater variability in the objective function value. In contrast, the Optimized TLBO algorithm demonstrated the best overall performance by striking a balance between solution quality and computational efficiency. The integration of adaptive learning rates and feasibility correction mechanisms enabled faster convergence while preserving solution integrity.
In both static and dynamic scenarios, the Optimized TLBO algorithm effectively distributed active and reactive power between PV1 and PV2, minimized the number of tap changes, and maintained voltages within acceptable limits. Notably, the algorithm avoided overloading a single inverter, unlike fmincon and Monte Carlo, which tended to drive one PV plant to its operational limit. This balance enhances equipment longevity and operational reliability.
Additionally, the dynamic simulation scenarios confirmed the capability of the EMS to adapt to dynamic grid requirements by adjusting tap positions and inverter setpoints in response to changing demand. The results reinforce the importance of integrating OLTC control into the optimization framework, particularly in scenarios requiring high reactive power compensation, where the voltage-dependent PQ capability of the inverters becomes critical.
Finally, the coordinated integration of active and reactive power management with OLTC control leverages the complementarity of both elements: the OLTC provides coarse reactive power/voltage regulation, while the inverters offer fine reactive power adjustments to meet network requirements. This coordination results in a more efficient, stable and reliable system with reduced operational and maintenance costs.
6. Conclusions
This paper proposed an optimal control scheme for parallel PV plants, combining OLTC tap coordination with optimal active/reactive power dispatch through an optimized TLBO-based EMS. Compared with Monte Carlo, fmincon, and traditional TLBO, the optimized TLBO achieved faster convergence, lower variability, and superior objective values, making it well-suited for dynamic conditions with changing irradiance, temperature, or grid demand. The most notable gain was a +950% to +5600% increase in reactive power injection, critical for voltage support and freeing active current capacity. Coordinated OLTC action reduced  by 10.4 V, enlarging the capacitive region of the inverter’s “D” curve, while total apparent power exchange improved under low and medium load, ensuring optimal inverter use within the 110 kVA limit.
The proposed TLBO algorithm did not require additional control parameters (such as crossover or mutation rates) unlike other metaheuristics optimization methods. Simultaneously, it incorporated adaptive learning mechanisms to avoid stagnation in local minima.
The proposed methodology allowed the inclusion of both the active and reactive power of each PV plant, as well as the tap changes in the transformer, as decision variables. Through this coordinated control, mechanical wear on the OLTC was reduced by limiting excessive tap changes. The optimized TLBO-based EMS allocated setpoints such that grid-imposed power requirements were met without exceeding the apparent power limits of the inverters or the operating margins of the transformer.
It was also observed that fmincon, Monte Carlo and the traditional version of TLBO exhibited limitations, whether due to high computational cost, sensitivity to initial conditions, or lack of adaptive mechanisms to escape local minima. In contrast, the improved TLBO algorithm offered the best average values of the objective function, the lowest standard deviation across runs, and the shortest execution time. These characteristics make it an efficient and reliable option for implementation in large-scale PV systems.
The presented approach is scalable to systems with a larger number of PV power plants and can accommodate additional restrictions (for example, battery storage systems or participation in energy markets). Similarly, the control techniques described (including DC voltage regulation, and coordinated active and reactive power control with priority given to active power dispatch) can be extended to other renewable sources and hybrid generation schemes. Future work may explore TLBO variants that integrate generation and demand forecasting.
The EMS based on TLBO inherits several well-documented limitations. Because TLBO evolves a whole population of “learners,” computation time and memory footprint grow roughly linearly with population size and problem dimensionality. When the plant model is enlarged (e.g., with additional inverters, storage variables or forecast scenarios), the algorithm must either sacrifice accuracy or run on a higher spec controller. Moreover, the original TLBO mechanism tends to lose population diversity and become trapped in local optima. This weakness is a bigger problem in highly multimodal or high dimensional search spaces, like optimal reactive power dispatch, risking suboptimal set-points even after many iterations. The method’s stochastic nature means successive runs can yield different solutions, which complicates compliance testing and fault-tree analysis. Also, the absence of explicit convergence criteria—beyond iteration count or population variance—makes it hard to guarantee feasibility within a strict real-time deadline. Finally, while TLBO is often praised for being “parameter-free,” its practical performance is still sensitive to hyper-parameters like population size and elite-fraction. Mis-tuning these can slow convergence or worsen the local minimum issue.
The proposed TLBO-based EMS can be implemented as a software retrofit on utility-scale PV plants that already use inverters and OLTC transformers. This offers a cost-effective path to reduce curtailment, minimize reactive power penalties and unlock ancillary service revenues without major hardware changes. Its coordinated voltage support capability is especially valuable for new installations on weak feeders, where wider voltage-stability margins translate into higher renewable penetration. The optimization routine can also be extended to hybrid plants by adding battery state constraints, thereby scheduling active, reactive and storage resources within a single EMS framework, by delivering setpoints that achieve the same VAR.
The EMS, which effectively optimizes the operation of PV inverters and OLTC transformers using an Optimized TLBO algorithm, has demonstrated significant potential. To further enhance these results and address more complex grid integration challenges, the following future works are proposed.
Integrating battery energy storage systems (BESS) into the system under study would enable the EMS to optimize energy dispatch, provide a broader range of ancillary services beyond voltage and reactive power control (such as frequency regulation), flatten power ramps, and effectively manage excess generation.
Expanding the multi-objective function is also a promising avenue, as integrating new objectives into the existing framework would allow for a more comprehensive optimization that can account for economic profit, additional operational costs, equipment wear, or grid support functionalities.
Besides that, developing advanced optimization algorithms could improve convergence speed and accuracy, enhance robustness against uncertainty or dynamic environments, and increase solution diversity in multi-objective problems, leading to a more efficient operation of PV plants and their seamless grid integration. This could include adaptive TLBO, which would dynamically adjust the teaching/learning strategy for improved performance across varying operating conditions.
Finally, hybrid algorithms combining TLBO with other evolutionary algorithms (such as Differential Evolution or Particle Swarm Optimization) should be explored to leverage their respective strengths. Additionally, integrating TLBO with Reinforcement Learning is a promising approach to dynamically readjust the weights of objective functions or prioritize specific solutions based on observed rewards.
Author Contributions
Conceptualization, R.A.S.-Q., H.S.-S., P.G.-T., R.S.-M., D.C.-G. and L.M.F.-R.; methodology, R.A.S.-Q., H.S.-S., P.G.-T., R.S.-M., D.C.-G. and L.M.F.-R.; software, R.A.S.-Q. and D.C.-G.; validation, R.A.S.-Q., H.S.-S., P.G.-T., R.S.-M., D.C.-G. and L.M.F.-R.; formal analysis, R.A.S.-Q., H.S.-S., D.C.-G. and L.M.F.-R.; investigation, R.A.S.-Q., H.S.-S., P.G.-T., R.S.-M., D.C.-G. and L.M.F.-R.; resources, R.A.S.-Q. and D.C.-G.; data curation, R.A.S.-Q. and D.C.-G.; writing—original draft preparation, R.A.S.-Q. and D.C.-G.; writing—review and editing, R.A.S.-Q., H.S.-S., P.G.-T., R.S.-M., D.C.-G. and L.M.F.-R.; visualization, R.A.S.-Q., H.S.-S., D.C.-G. and L.M.F.-R.; supervision, H.S.-S. and L.M.F.-R. All authors have read and agreed to the published version of the manuscript.
Funding
This research received no external funding.
Data Availability Statement
The data that supports the findings of this study are available from the corresponding author upon reasonable request.
Conflicts of Interest
The authors declare no conflicts of interest.
Abbreviations
The following abbreviations are used in this manuscript:
      
| PV Plant | Photovoltaic Plant | 
| OLTC | On-Load Tap-Changer | 
| MPPT | Maximum Power Point Tracking | 
| TLBO | Teaching Learning-Based Optimization | 
| VSC | Voltage Source Controller | 
| GA | Genetic Algorithm | 
| PSO | Particle Swarm Optimization | 
| P&O | Perturb and Observe | 
| IncCond | Incremental Conductance | 
| CV | Constant Voltage | 
References
- Pandey, S.K.; Natarajan, K.; Kumar, H.S. Analysis of Solar Photovoltaic Systems for Optimum Utilization in Microgrid Applications. In Proceedings of the IEEE ICT-PEP 2021—International Conference on Technology and Policy in Energy and Electric Power: Emerging Energy Sustainability, Smart Grid, and Microgrid Technologies for Future Power System, Jakarta, Indonesia, 29–30 September 2021; pp. 186–191. [Google Scholar]
 - Arefifar, S.A.; Paz, F.; Ordonez, M. Improving Solar Power PV Plants Using Multivariate Design Optimization. IEEE J. Emerg. Sel. Top. Power Electron. 2017, 5, 638–650. [Google Scholar] [CrossRef]
 - Azeem, I.; Baig, M.M.A.; Uddin, M.H. A Strategy to Evaluate MPPT Techniques. In Proceedings of the 2018 IEEE Asian Conference on Energy, Power and Transportation Electrification, ACEPT 2018, Singapore, 30 October–2 November 2018; pp. 1–4. [Google Scholar]
 - Soumana, R.A.; Saulo, M.J.; Muriithi, C.M. Comparison of MPPT Techniques on THD Current in a Grid-Connected Photovoltaic System. In Proceedings of the 2022 IEEE 4th Global Power, Energy and Communication Conference, GPECOM 2022, Cappadocia, Turkey, 14–17 June 2022; pp. 95–100. [Google Scholar]
 - Tewari, T.; Mohapatra, A.; Anand, S. Coordinated Control of OLTC and Energy Storage for Voltage Regulation in Distribution Network with High PV Penetration. IEEE Trans. Sustain. Energy 2021, 12, 262–272. [Google Scholar] [CrossRef]
 - Wang, K.; Song, Z.; Guo, H.; Ma, J.; Song, B.; Hu, Y.; Xu, M. Voltage Control Strategy of OLTC-Inverter in Distribution Transformer Area with High-Proportion Residential Photovoltaics. In Proceedings of the 2022 Power System and Green Energy Conference, Shanghai, China, 25–27 August 2022; pp. 18–22. [Google Scholar]
 - Elrayyah, A. Autonomous Control Strategy for Reliable OLTC Operation under PV Power Fluctuation with Effective Voltage Regulation. In Proceedings of the 2020 IEEE Energy Conversion Congress and Exposition (ECCE), Detroit, MI, USA, 11–15 October 2020; pp. 2766–2772. [Google Scholar]
 - Saw, B.K.; Bohre, A.K. Multi DG Planning with Impact of Mixed-Load Models Using Intelligent Methodologies: BF-PSO, PSO and GA. In Proceedings of the 2023 IEEE 3rd International Conference on Smart Technologies for Power, Energy and Control, STPEC 2023, Bhubaneswar, India, 10–13 December 2023; pp. 1–5. [Google Scholar]
 - Popa, D.L.; Nicolae, M.S.; Nicolae, P.M.; Popescu, M. Design and Simulation of a 10 MW Photovoltaic Power Plant Using MATLAB and Simulink. In Proceedings of the 2016 IEEE International Power Electronics and Motion Control Conference, PEMC 2016, Varna, Bulgaria, 25–28 September 2016; pp. 378–383. [Google Scholar]
 - Colak, I.; Kabalci, E.; Bal, G. Parallel DC-AC Conversion System Based on Separate Solar Farms with MPPT Control. In Proceedings of the 8th International Conference on Power Electronics—ECCE Asia: “Green World with Power Electronics”, ICPE 2011-ECCE Asia, Jeju, Republic of Korea, 30 May–3 June 2011; pp. 1469–1475. [Google Scholar]
 - El-fawair, A.B.; Al-aubidy, K.M.; Al-khawaldeh, M.A. Energy Management in Microgrids with Renewable Energy Sources and Energy Storage System. In Proceedings of the 2023 20th International Multi-Conference on Systems, Signals & Devices (SSD), Mahdia, Tunisia, 20–23 February 2023; pp. 801–806. [Google Scholar]
 - Liu, C.; Li, B.; Zhang, Y.; Jiang, Q.; Liu, T. The LCC Type DC Grids Forming Method and Fault Ride-through Strategy Based on Fault Current Limiters. Int. J. Electr. Power Energy Syst. 2025, 170, 11. [Google Scholar] [CrossRef]
 - Yang, X.; Li, S.; Kang, Y.; Dou, L. Understanding the Effects of Electrical Sliding Speed on Contact Characteristics of On-Load Tap Changers. In Proceedings of the 2022 3rd International Conference on Advanced Electrical and Energy Systems (AEES), Lanzhou, China, 23–25 September 2022; pp. 201–206. [Google Scholar]
 - Li, Z.; Li, S.; Kang, Y.; Li, Z.; Li, H. Erosion Characteristics of Oil-Immersed On-Load Tap Changer Contacts Under Varying Contact Speeds and Pressures. Chin. J. Electr. Eng. 2024, 10, 6. [Google Scholar] [CrossRef]
 - Qiu, Y.; Lin, J.; Chen, X.; Liu, F.; Songy, Y. Fast Monte Carlo Simulation of Dynamic Power Systems Under Continuous Random Disturbances. In Proceedings of the 2020 IEEE Power & Energy Society General Meeting (PESGM), Montreal, QC, Canada, 2–6 August 2020; p. 5. [Google Scholar]
 - Liu, J.; Shen, H.; Electric, S.; Supply, P.; Yang, F. Reliability Evaluation of Distribution Network Power Supply Based on Improved Sampling Monte Carlo Method. In Proceedings of the 2020 5th Asia Conference on Power and Electrical Engineering (ACPEE), Chengdu, China, 4–7 June 2020; pp. 1725–1729. [Google Scholar]
 - Satpathy, S.; Roy, K. Performance Analysis Of PV Module With Hybrid MPPT And Conventional MPPT Technique. In Proceedings of the 2024 IEEE International Conference on Smart Power Control and Renewable Energy, ICSPCRE 2024, Rourkela, India, 19–21 July 2024; pp. 1–6. [Google Scholar]
 - Sahay, K.B.; Yadav, A. Implementation of MPPT Technique in PV Array for a Varying Load by Modeling and Simulation. In Proceedings of the iEECON 2018—6th International Electrical Engineering Congress, Krabi, Thailand, 7–9 March 2018; pp. 1–4. [Google Scholar]
 - Vlachogiannis, J.G.; Lee, K.Y. Coordinated Aggregation Particle Swarm Optimization Applied in Reactive Power and Voltage Control. In Proceedings of the 2006 IEEE Power Engineering Society General Meeting, Montreal, QC, Canada, 18–22 June 2006; Volume 1, p. 6. [Google Scholar] [CrossRef]
 - Shi, Q.; Qie, Z.; Li, Z.; Shi, M.; Hao, Y.; Lv, Z. Energy Storage Active and Reactive Power Coordinated Control Considering DC Commutation Failue Voltage Recovery and Restraining AC Line Active Power Fluctuation. In Proceedings of the 2022 7th Asia Conference on Power and Electrical Engineering, ACPEE 2022, Hangzhou, China, 15–17 April 2022; pp. 1163–1168. [Google Scholar]
 - Giroux, P.; Sybille, G.; Hydro-Quebec, IREQ; Carlos Osorio, S.C. The M. Detailed Model of a 100-kW Grid-Connected PV Array. Available online: https://la.mathworks.com/help/sps/ug/detailed-model-of-a-100-kw-grid-connected-pv-array.html#d126e74614 (accessed on 3 March 2025).
 - Ramasamy, V.; Zuboy, J.; Woodhouse, M.; O’Shaughnessy, E.; Feldman, D.; Desai, J.; Walker, A.; Margolis, R.; Basore, P.U.S. Solar Photovoltaic System and Energy Storage Cost Benchmarks, With Minimum Sustainable Price Analysis: Q1 2023; National Renewable Energy Laboratory (NREL): Golden, CO, USA, 2023.
 - Tan, Y.; Wang, Y.; Zhang, J. Study on Centralized Photovoltaic Array Output Characteristics. In Proceedings of the IEEE 28th Chinese Control and Decision Conference, CCDC 2016, Yinchuan, China, 28–30 May 2016; pp. 2038–2042. [Google Scholar]
 - Shi, Q.; Qie, Z.; Li, Z.; Hao, Y.; Zhao, J.; Lei, Z. Reactive Power and Voltage Coordinated Optimal Control with Energy Storage and Synchronous Condenser to Suppress DC Subsequent Commutation Failure. In Proceedings of the 2022 7th Asia Conference on Power and Electrical Engineering, ACPEE 2022, Hangzhou, China, 15–17 April 2022; pp. 1169–1173. [Google Scholar]
 - Mei, H.; Yongjun, Z.; Xitian, Z.; Zexiang, C. Reactive Power Coordinated Control at the Gateway between Provincial and Regional Power Grids. In Proceedings of the IEEE Asia-Pacific Power and Energy Engineering Conference, APPEEC, Hong Kong, China, 8–11 December 2013; pp. 1–6. [Google Scholar]
 - Dai, J.; Tang, Y.; Xu, Y.; Yan, Q. Reactive Power Optimization Coordinated Control Strategy of the Large-Scale PV Power Station. In Proceedings of the 2018 International Conference on Power System Technology, POWERCON 2018—Proceedings, Guangzhou, China, 6–8 November 2018; pp. 1632–1637. [Google Scholar]
 - Behnam Feizifar On-Load Tap-Changer (OLTC) Condition Monitoring. Available online: https://www.eeslab.itu.edu.tr/pages/oltc.html (accessed on 15 March 2025).
 - Maschinenfabrik Reinhausen GmbH On-Load Tap-Changer OILTAP® V. Available online: https://www.reinhausen.com/fileadmin/downloadcenter/products/oltc/oiltap_v/ba/4427476_en.pdf (accessed on 15 March 2025).
 - MathWorks Fmincon. Available online: https://la.mathworks.com/help/optim/ug/fmincon.html (accessed on 15 March 2025).
 - Peng, S. Synthesis of TLBO Algorithm Research. In Proceedings of the 2021 IEEE International Conference on Consumer Electronics and Computer Engineering, ICCECE 2021, Guangzhou, China, 15–17 January 2021; pp. 413–416. [Google Scholar]
 - Das, B.; Sengupta, T.K. Economic Load Dispatch Using PSO and TLBO. IET Conf. Publ. 2015, 2015, 212–219. [Google Scholar] [CrossRef]
 - Singh, P.; Titare, L.S.; Arya, L.D. Mitigation of Transmission Losses with Voltage Stability Consideration Using TLBO. In Proceedings of the 2014 Power and Energy Systems Conference: Towards Sustainable Energy, PESTSE 2014, Bangalore, India, 13–15 March 2014; p. 5. [Google Scholar]
 - Pandey, S.K.; Bera, C.; Dwivedi, S.S. Design of Robust Pid Controller for Dc Motor Using Tlbo Algorithm. In Proceedings of the 2020 IEEE International Conference on Advances and Developments in Electrical and Electronics Engineering, ICADEE 2020, Coimbatore, India, 10–11 December 2020; pp. 2–5. [Google Scholar]
 
Disclaimer/Publisher’s Note: The statements, opinions and data contained in all publications are solely those of the individual author(s) and contributor(s) and not of MDPI and/or the editor(s). MDPI and/or the editor(s) disclaim responsibility for any injury to people or property resulting from any ideas, methods, instructions or products referred to in the content.  | 
© 2025 by the authors. Licensee MDPI, Basel, Switzerland. This article is an open access article distributed under the terms and conditions of the Creative Commons Attribution (CC BY) license (https://creativecommons.org/licenses/by/4.0/).