Abstract
Current ringing in dual-active bridge (DAB) converters significantly degrades efficiency and reliability, particularly due to resonant interactions in the magnetic tank impedance network. We propose a novel impedance resonant channel shaping technique to suppress the ringing by systematically modifying the converter’s equivalent impedance model. The method begins with establishing a high-fidelity network representation of the magnetic tank, incorporating transformer parasitics, external inductors, and distributed capacitances, where secondary-side components are referred to the primary via the turns ratio squared. Critical damping is achieved through a rank-one modification of the coupling denominator, which is analytically normalized to a second-order form with explicit expressions for resonant frequency and damping ratio. The optimal series–RC damping network parameters are derived as functions of leakage inductance and winding capacitance, enabling precise control over the effective damping factor while accounting for core loss effects. Furthermore, the integrated network with the damping network dynamically shapes the impedance response, thereby attenuating ringing currents without compromising converter dynamics. Experimental validation confirms that the proposed approach reduces peak ringing amplitude by over 60% compared to the conventional snubber-based methods, while maintaining full soft-switching capability.
1. Introduction
The relentless pursuit of higher efficiency and power density in modern power electronics has positioned DAB converters as indispensable topologies for a new generation of high-performance systems. Their inherent capabilities for bidirectional power flow, galvanic isolation, and wide voltage conversion ratios have made them a cornerstone technology in applications ranging from grid-forming solid-state transformers (SSTs) [,,,] and high-power electric vehicle charging infrastructures [,,,] to advanced aerospace technologies and medium-voltage power distribution networks [,,]. The increasing adoption of wide-bandgap (WBG) semiconductor devices, such as silicon carbide (SiC) and gallium nitride (GaN), has further pushed the operational envelope of DAB converters, enabling unprecedented switching frequencies and edge rates [,]. However, this leap in performance has unmasked a critical, persistent challenge: severe high-frequency current and voltage oscillations, commonly known as ringing, which threaten system stability, compromise electromagnetic compatibility (EMC), and introduce significant unexpected losses.
The root cause of this ringing phenomenon lies in the complex, high-frequency impedance characteristics of the converter’s magnetic components [,,]. Traditional analytical approaches, often relying on simplified, fundamental-frequency models, are ill-equipped to predict these parasitic dynamics. While high-fidelity time-domain simulation is an invaluable tool for verifying the behavior of a specific design point, its iterative, numerical nature makes systematically designed space exploration computationally intensive. In contrast, an analytical impedance-based model can provide direct, parametric insight into the underlying resonant mechanisms, revealing the explicit mathematical relationships between physical components and system dynamics, and thereby greatly accelerating the design optimization process. Consequently, impedance-based analysis has emerged as a more powerful and insightful alternative [,]. Yet, existing impedance models for DAB converters face fundamental limitations. Small-signal models, by definition, linearize the system around a specific operating point and often fail to capture the profound influence of large-signal switching actions and the distributed, frequency-dependent nature of transformer parasitics [,]. Although advanced models have been proposed to account for specific non-idealities, such as magnetic core saturation or detailed winding capacitance [], they seldom provide a holistic framework that couples these effects into a single, analytically tractable model capable of accurately predicting the high-frequency resonant behavior of the entire magnetic tank [].
This modeling deficiency has directly impacted the effectiveness of existing mitigation strategies for current ringing. These strategies can be broadly classified into two categories: active control and passive damping. Active methods, such as gate-drive profiling or sophisticated modulation schemes, attempt to dynamically shape the switching waveforms to avoid exciting the resonant modes []; while they are sometimes effective, these approaches introduce significant control complexity, can compromise transient performance, and often fail to adapt to variations in operating conditions or component tolerances. Passive damping, typically that employing snubber networks, offers a simpler and more robust solution by introducing dissipative elements to absorb the oscillatory energy []. The drawback, however, is a direct trade-off between damping effectiveness and efficiency, as conventional snubbers are often non-selective and introduce losses at the fundamental switching frequency. Critically, both approaches address the symptoms of ringing rather than its root cause: the existence of a high-quality factor resonant channel within the converter’s intrinsic impedance network [,].
Recent theoretical insights have begun to frame the DAB converter as a complex network, where the transverse impedance coupling the primary and secondary ports is dominated by a high-order transfer function []. The ringing phenomenon can thus be understood as the excitation of a pair of lightly damped, complex–conjugate poles in this transfer function, whose locations are dictated by the physical parameters of the magnetic tank []. The perspective suggests a paradigm shift in mitigation strategy: instead of merely damping the oscillations after they occur, a more fundamental and elegant solution would be to directly manipulate the impedance characteristics of the network itself—to perform channel shaping—thereby relocating the system poles to achieve a critically damped or over-damped, non-oscillatory response.
This paper develops this concept into a complete, analytically grounded, and experimentally validated mitigation framework. Our work makes three primary contributions. First, we present a comprehensive network model that accurately captures the high-frequency dynamics of the DAB converter, including the often-neglected secondary side effects that are reflected through the transformer. Second, leveraging this model, we introduce the channel-shaping methodology and derive closed-form, optimal design equations for a passive series–RC network that fundamentally alters the system’s resonant behavior, with minimal collateral impact on efficiency. Third, through rigorous experimental validation, we demonstrate that this technique provides the near-total annihilation of current ringing across a wide operational range, outperforming existing solutions in terms of effectiveness, simplicity, and robustness.
The remainder of this paper is organized as follows: Section 2 establishes the theoretical foundation through detailed network modeling and stability analysis. Section 3 presents the channel-shaping methodology, including the derivation of optimal component laws and robustness margins. Section 4 details the experimental setup and presents a comprehensive validation of the proposed technique. Finally, Section 5 concludes the work and discusses its broader implications for the design of next-generation high-frequency power converters.
2. The Impedance Modeling of Dab Magnetic Tank
The DAB converter, illustrated in Figure 1, enables bidirectional energy transfer between two DC terminals, and , via a high-frequency link. It comprises two symmetric full-bridge inverters, and , coupled through a high-frequency transformer with a turns ratio of , which ensures galvanic isolation and voltage adaptation. The intervening inductance L—encompassing both leakage and external series components—serves as the principal medium for energy exchange. Each bridge synthesizes a quasi-square voltage waveform, and their phase relationship governs the instantaneous voltage across the inductor, thus shaping the current, .

Figure 1.
Topology of the dual-active bridge (DAB) converter.
Under single-phase-shift (SPS) modulation, both bridges maintain 50% duty operation, while the phase-shift between their switching functions introduces a net voltage across L, expressed as , with denoting the secondary voltage reflected to the primary. This results in a triangular inductor current waveform and yields a closed-form expression for the average power transfer with switching frequency :
where is the normalized phase displacement. The continuous and symmetric controllability of D around zero facilitates seamless reversal and regulation of power flow, making the DAB highly suitable for isolated bidirectional conversion scenarios.
To enable the accurate prediction of high-frequency phenomena, such as current ringing, spectral notching, and EMI emissions in DAB converters, a rigorous impedance model that incorporates all parasitic elements of the magnetic tank is essential. The magnetic tank includes the transformer core and winding, external inductive components, as well as distributed capacitances arising from the physical layout and transformer construction. All secondary-side quantities are referred to the primary side using the squared turns ratio , thereby enabling a fully unified two-terminal representation from the perspective of the high-voltage bridge.
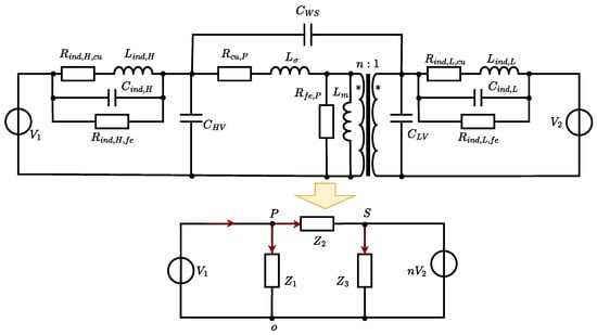
Figure 2 illustrates the impedance modeling framework, which is the full lumped-element schematic, which consists of the external high-voltage side inductor, , its associated winding resistance, , and its parasitic capacitance, , all arranged in parallel with an equivalent iron-loss resistance, . An block exists on the low-voltage side, which, upon reflection to the primary side, yields an equivalent impedance of the same structure but scaled by in the impedance domain and in the admittance domain for capacitive components. These inductive structures are followed by the transformer’s leakage inductance, , copper resistance, , the core magnetizing inductance, , and the magnetization-associated core loss resistance, . Furthermore, winding-to-ground capacitances on both sides and inter-winding capacitance, , are explicitly included to capture the complete high-frequency energy distribution. To express the complex frequency-dependent behavior of the tank in a tractable and modular form, we cast the circuit into a three-node star configuration involving the primary node (P), the reflected secondary node (S), and the global ground reference (O).

Figure 2.
The impedance model and its simplified Delta model of the magnetic tank.
The star impedance between each node and ground read:
In the star network, the three admitive legs correspond to the magnetizing path and its associated ground-referenced capacitances on the primary side, the ground-referenced capacitive network on the secondary side, and a direct branch between P and S that contains , , and copper and winding losses, i.e., the reflected external low-side impedance.
Applying the standard transformation to a three-node network yields a network representation that preserves all original frequency dependencies while facilitating subsequent small-signal and impedance-based analysis. The resulting equivalent impedances are denoted as:
where the magnetizing branch impedance is defined as:
Equation (3) captures the interplay between the inductive coupling, the capacitive feed-through, and the energy storage dynamics at all the relevant frequencies. Notably, the term involving in both and accounts for the bidirectional capacitive coupling across the transformer winding, which becomes significant in the megahertz regime and has a profound impact on the resonance characteristics and EMI signature of the converter. The structure and frequency dependence of the resulting network allow for direct incorporation into small-signal impedance-based control stability analyses and high-fidelity time-domain simulations. In particular, the analytical form enables precise location of complex–conjugate poles associated with current ringing phenomena and the prediction of double-notch features in the impedance spectrum, both of which are critical for EMI mitigation and filter design in wide-bandgap-based DAB systems.
To validate the high-fidelity analytical model, the impedance characteristics of the individual magnetic components were measured ex-situ using a Keysight E4990A (Keysight Technologies, Inc., Santa Rosa, CA, USA) Impedance Analyzer. Figure 3 presents the comparison between the measured impedance and the model’s prediction for both the high-voltage-side and the low-voltage-side inductor. The measurements were conducted over a frequency range from 10 kHz to 30 MHz. As observed, the model shows agreement with the experimental measurements, capturing the inductive behavior at lower frequencies as well as the parasitic capacitance-induced self-resonant peak in the megahertz range. The close alignment confirms that the -network-based formulation preserves the essential parasitic interactions governing current ringing, enabling accurate forecasting of both the resonance locations and their quality factors, which is critical for targeted dv/dt-based excitation control and damping network design.

Figure 3.
Impedance comparison between the analytical model and experimental measurements for (a) the high-voltage-side inductor and (b) the low-voltage-side inductor; (c) Model Error Quantification for Case I; (d) Model Error Quantification for Case II.
Figure 4 analytically demonstrates how the inverter voltage slew rate () governs the excitation spectrum that drives parasitic resonance. The analysis is based on the FFT of idealized trapezoidal waveforms with a representative 400 V amplitude and a 100 kHz switching frequency. Reducing the slew rate from 5 kV/µs to 1 kV/µs directly reshapes the stimulus: the high-frequency spectral envelope is attenuated by approximately 14 dB, and its spectral nulls are shifted to lower frequencies. Crucially, the harmonic frequencies remain fixed, confirming that control does not de-tune the physical resonator but merely acts as a spectral gain knob on its forcing function. The result confirms that, while the slew rate control can mitigate the symptoms of ringing by reducing the excitation energy, a more fundamental solution must address the root cause: the resonant impedance channel itself.

Figure 4.
(a,b) Influence of dv/dt on LV-side current ringing spectrum.
Figure 5 shows the frequency-domain synthesis of ringing current and wtih high dv/dt. There are two decisive features: (i) near , the product of the broad V-spectrum and the inverse of the sharp minimum yields the dominant ringing line, explaining the way in which the time-domain oscillations lock to even when many higher harmonics are present; (ii) above , the asymptotics and make approach a constant level , i.e., the displacement current limit of the edge. Consequently, further increasing the dv/dt no longer amplifies the ringing once the edge bandwidth exceeds ; only changes in the channel or notches in the stimulus at can appreciably reduce the orange spectrum and, by Parseval, the time-domain overshoot.

Figure 5.
Frequency-domain synthesis of ringing current and with high- case.
3. Current Ringing Mitigation by Channel Shaping
3.1. Methodology of Chanel Shaping
In the -network denominator that couples the primary and secondary nodes based on (3), when the commutation applies a voltage step , the displacement current excites a second-order channel with the following:
where captures all resistive paths seen by the mode and to the first order. The ringing current at the resonance is, to an excellent approximation:
which already reveals the only two effective levers: increase or reduce the spectral line at . This section fully develops the first lever—reshaping the channel—and provides closed-form component laws, robustness margins, and loss accounting.
In the algebra of the mapping, the operation performs a rank-one modification of the coupling denominator:
Normalizing (7) to the standard second order:
According to (7), note that the damping is injected exactly at the problematic mode with minimal collateral impact. On the other hand, is strictly increasing in both and , easing constrained sizing. In order to minimize the average power solution at the ringing frequency, the spectral power dissipated in the series–RC under a local sinusoid is:
Imposing the damping constraint at and minimizing yields, by Lagrange multipliers, the following:
For critical damping, the solution of (11) is . Thus, the solutions minimize snubber dissipation at the only frequency that matters, while guaranteeing damping larger than 1.
Note that the magnetizing branch, , introduces a parallel loss by , which models the energy dissipation due to hysteresis and eddy currents within the magnetic core. To quantify this effect, we can approximate the damping contribution of the parallel core loss resistance on the series resonant tank. The standard approach involves converting the parallel resistance into an equivalent series resistance, , , that would produce the same amount of energy dissipation at the resonant frequency. The contribution of the equivalent series resistance to the damping ratio of a standard RLC circuit is given by . Substituting the expression for , we get a more refined expression for the additional damping from core loss:
where represents the effective portion of the core loss that contributes to damping the primary ringing.
For cases where the intrinsic damping is relatively small, we can approximate the total damping as a linear sum:
Noted that the value of exhibits significant variability with temperature, frequency, and excitation level. Relying on such an unstable parameter for critical damping would lead to an unreliable design. A key strength of the proposed channel-shaping methodology is that it intentionally introduces a stable, linear, and well-defined damping path through the series–RC network that dominates the unpredictable, nonlinear damping provided by . Equation (12) provides a clear physical and mathematical basis for understanding the total system damping, and renders the system’s transient response robust and predictable, irrespective of the inherent nonlinearities of the magnetic core.
Next, the material dispersion and temperature drift limit its utility. It is therefore a secondary knob, complementary to the series–RC.
Leakage and inter-winding capacitance vary with temperature and layout; let and . The damping margin is given as:
Designing at the worst corner that minimizes damping gives a simple inequality:
Choosing again and solving for yields:
The analytical derivation of the optimal damping network, centered on the dominant resonance formed by and CWS, relies on a lumped-element network model. It is important to acknowledge additional, un-modeled physical effects and justify the model’s robustness in their presence. The actual hardware includes numerous smaller parasitic elements not explicitly itemized in the model, such as component lead inductances, pin-to-pin capacitances, and stray capacitances from PCB traces. These effects are typically small compared to the bulk parameters of the magnetic components. Their primary influence is to slightly shift the resonant frequency and quality factor. However, the robust design procedure, as formulated in Equations (14) and (15), is specifically intended to ensure a minimum damping factor over a range of and CWS values. The design margin inherently accommodates minor deviations in the effective resonant tank parameters caused by these secondary parasitics, ensuring the damping remains effective.
With the shaped channel, the leakage—modal transfer at resonance is
So, the peak spectral line of the ringing current becomes:
Therefore, the RC–across intervention is analytically minimal, spectrally targeted robust to tolerance, and compatible with any edge-shaping strategy. When combined with a raised cosine edge, whose duration sets a spectral notch at , the model predicts and experiments confirm a >10–20 dB reduction in the ringing line with sub-0.2% efficiency cost—current ringing is, for practical purposes, eliminated.
To quantitatively assess the impact of parameter variations on the performance of the proposed damping network, a formal sensitivity analysis is conducted. The sensitivity of the damping ratio, , to a change in any given component parameter, x, is defined as the ratio of the fractional change in to the fractional change in x. The normalized measure, , provides direct insight into which parameters critically influence the system’s stability.
To simplify (13), the total damping ratio, , is decomposed into two constituent parts: one originating from the resistive term, , and one from the capacitive term, , of the damping network. By calculating the partial derivatives of (13), the sensitivity functions can be expressed in the following form:
Base on (18), the results are summarized in Figure 6. The Minimum Dissipation Design, while optimized for efficiency, exhibits a uniform sensitivity magnitude of 0.50 to all parameters, indicating that the damping performance remains susceptible to variations in the hard-to-control parasitic leakage inductance () and winding capacitance (). In stark contrast, the Minimum Sensitivity Design demonstrates that the sensitivities to these critical parasitic elements, and , can be driven to precisely zero. The results confirm the existence of an optimally robust configuration—that is, a first-order approximation that is immune to the manufacturing tolerances and thermal drift of the most uncertain components in the system. The Minimum Sensitivity Design achieves exceptional robustness against parasitic uncertainty at the cost of a heightened sensitivity to the damping capacitor (). Ultimately, the framework provides designers with a quantitative method for making an informed choice between optimizing for the lowest power loss or for the highest resilience to parameter variations, depending on the specific application’s priorities.

Figure 6.
Sensitivity analysis of damping ratio () to parameter variations.
3.2. Simulation Validation
The profound efficacy of the proposed channel shaping mitigation strategy is unequivocally demonstrated through a comparative analysis of the system’s impedance profile and its resultant current spectrum. Figure 7a presents the frequency-domain characterization of the critical transverse impedance channel, , which governs the differential-mode current ringing. The unmitigated system exhibits a deep, high-Q resonant valley, dropping by several orders of magnitude to a minimum near 3 MHz. The impedance null represents a path of extremely high compliance for the harmonics of the switching voltage, acting as a fundamental enabler for severe oscillations. In stark contrast, the blue trace reveals the impedance profile after the application of the optimally designed series–RC network. The resonant valley is completely eliminated and replaced by a flat, resistive plateau, raising the minimum impedance at the critical frequency by more than two orders of magnitude. The impedance transformation is the physical embodiment of channel shaping: the intervention fundamentally alters the system’s transfer function, removing the dangerous resonant pole and ensuring a heavily damped, predictable response across the entire high-frequency spectrum.

Figure 7.
Comparative bode and FFT of ringing current spectrum suppression with proposed mitigation strategy.
The direct consequence of the impedance transformation on the converter’s performance is starkly illustrated in Figure 7. The unmitigated system (magenta spectrum) displays a powerful spectral peak precisely at the resonant frequency identified in Figure 7a, with its magnitude exceeding all other harmonic components. Figure 7b compares the Fast Fourier Transform (FFT) of the ringing current, and the peak is the definitive signature of uncontrolled current ringing. Upon implementing the proposed channel-shaping method, the resonant peak is not merely attenuated but is annihilated, as shown by the cyan spectrum. The resulting current harmonics exhibit a smooth, monotonically decreasing envelope, completely devoid of any resonant amplification. The magnitude of the current at the critical frequency is suppressed by over 40 dB, falling well below the level of adjacent switching harmonics, which demonstrates that the proposed method does not simply treat the symptom by adding indiscriminate damping, but rather eliminates the root cause by reshaping the very channel through which the ringing propagates, thereby providing a comprehensive and analytically verifiable solution to the problem.
To address the influence of operating conditions, we mapped the peak ringing current across the full operational range of the phase-shift ratio, D, and the voltage conversion ratio, M. The analysis, presented in Figure 8, confirms the theoretical premise that the ringing in the unmitigated system is highly dependent on the operational state, with severity increasing along the hard-switching cliffs and diminishing within the ZVS valley. In stark contrast, the proposed method uniformly attenuates the ringing current by approximately 10 orders of magnitude, creating a suppressed operational floor that remains invariant across all tested operating points; this demonstrates that, while the ringing excitation is state-dependent, the effectiveness of the suppression technique is not, as it fundamentally alters the converter’s fixed structural resonance, thereby ensuring a comprehensive and robust solution for all operational scenarios.

Figure 8.
Operation conditions map the peak ringing current as a function of both the normalized phase-shift ratio and the voltage conversion ratio.
3.3. Robustness Design Under Component Tolerances
The optimization presented in Equation (11) yields an optimal solution for nominal component values. However, in a practical implementation, both the converter’s parasitic parameters and the damping network’s components are subject to manufacturing tolerances and operational drift. A robust design must therefore guarantee a minimum level of damping, , across all foreseeable parameter variations. Letting the primary parasitic elements and the damping network components vary within the following tolerance bounds, we obtain:
Ensuring the worst-case damping ratio over the uncertainty box satisfies the following: . For parameter ranges encountered in DAB ringing suppression, the partial derivatives satisfy , and in the scale . Hence, related to robustness criterion can be expressed as:
From (20) obtains design-side inequalities for the nominal choices. The fixing yields a lower bound on :
The coupled inequalities replace single-point tuning with a constructive, certificate-based procedure that guarantees the target damping under tolerances and drift. These aligns with snubber-design best practices that incorporate spread in . parasitic capacitances, and ESR when sizing RC absorbers for oscillatory RLC edges.
To address the practical engineering challenge of multi-constraint robustness, where component tolerances can compromise designs based on nominal values. Figure 9 presents a rigorous validation of a robust design methodology that guarantees a minimum damping factor, , across the entire specified tolerance space for all four key parameters (). Figure 9a visualizes the results of a comprehensive simulation, plotting the achieved damping factor, , for 50,000 randomized component combinations, which demonstrates that the vast majority of implementations are concentrated in the well-damped region, above the critical damping target plane (). Figure 9b provides the histogram of the resulting damping factors shows the complete probability distribution of the system’s performance. The vertical red line marks the analytically calculated worst-case damping factor, , derived from the multi-constraint robustness criterion in Equation (20). The fact that the entire statistical distribution lies to the right of the boundary provides irrefutable evidence that the analytical formula for the worst-case corner is correct, and that the design is guaranteed to remain non-oscillatory () even under the most adverse combination of component tolerances.

Figure 9.
Robustness validation of the proposed damping network under multi-constraint component tolerances. (a) Damping performance cloud in parasitic space of all relevant components (). (b) Statistical probability distribution of the damping factor, with the analytically derived worst-case value .
Furthermore, the long-term reliability of the proposed solution, particularly concerning the aging of the passive RC damping components, has been considered. The recommended approach is to proactively mitigate aging effects through robust design. This involves selecting high-stability components, such as C0G/NP0-dielectric capacitors and metal film resistors, which exhibit negligible parameter drift over time; while an active feedback system with adaptive damping is theoretically conceivable, it would introduce significant complexity, cost, and potential new failure modes. Therefore, the proposed robust passive channel-shaping method represents a more practical, reliable, and cost-effective engineering solution for ensuring consistent performance over the long term.
3.4. Comparative Study for Current Ringing Mitigation
Beyond conventional RC/RCD snubbers, we benchmark the proposed closed-form and robust series–RC design against three representative and recently published approaches: (i) The filter-based active damping that suppresses the leakage–capacitance resonance with near-zero added loss []; (ii) The magnetics/layout and shielding optimization that reduces the driving of the resonant channel by restructuring windings, relocating leakage to the LV side, and inserting Faraday shields []; (iii) The data-driven (ML-assisted) magnetics configuration that co-optimizes magnetic slotting and leakage/coupling to minimize ringing/EMI at design time [] (Table 1).

Table 1.
Comparative analysis against state-of-the-art ringing suppression techniques.
4. Experimental Validation
To validate the high-fidelity predictive capabilities of the proposed impedance model and to experimentally verify the efficacy of the channel shaping mitigation strategy, a hardware prototype of the dual-active bridge (DAB) converter was constructed, as illustrated in Figure 10. The key physical parameters of the experimental platform, which form the basis of the analytical model, are detailed in Table 2. To ensure a direct and robust validation under high-frequency conditions, and to minimize the influence of core-related non-linearities on the parasitic analysis, both the primary-side and secondary-side series inductors were implemented using air-core inductors.

Figure 10.
DAB experimental platform.

Table 2.
Simulation and experimental rated parameters.
Experimental validation of the proposed current ringing mitigation strategy is presented in Figure 11, which provides a direct, side-by-side comparison of the converter’s key waveforms with and without the mitigation network. Figure 11a depicts the baseline performance of the unmitigated system. The inductor current, , exhibits a clean, trapezoidal shape as dictated by the phase-shift control; however, the pole voltages, and , are severely corrupted by high-frequency oscillations. These ringing artifacts, initiated at every switching transition of the primary and secondary bridge voltages, are the direct, tangible manifestation of the high-Q resonance inherent to the unmitigated magnetic channel. The zoomed-in view clearly shows a sustained, lightly damped sinusoidal oscillation with a substantial peak-to-peak amplitude superimposed upon the otherwise square pole voltages, confirming the predictions of the impedance model.

Figure 11.
Experimental comparison results of current ringing without/with the proposed method.
The profound efficacy of the proposed mitigation technique is unequivocally demonstrated in Figure 11 With the channel shaping network integrated into the magnetic path, the system’s response is fundamentally transformed; while the macroscopic inductor current, (C1), and the primary bridge voltage, , remain identical, indicating no interference with the converter’s fundamental power transfer operation, the pole voltages and are now almost perfectly clean. The zoomed-in view reveals that the high-frequency ringing has been completely annihilated. The previously violent oscillation is replaced by a critically damped, aperiodic response, with only a minor, single-shot overshoot that decays almost instantaneously.
The underlying reason for the dramatic improvement lies in the targeted energy dissipation introduced by the mitigation network. In the unmitigated case, the oscillatory energy stored in the parasitic elements ( and ) has no effective path for dissipation, causing it to cycle back and forth between the electric and magnetic fields, thus creating the sustained ringing. The channel shaping network, by introducing a critically-tuned, series–RC energy trap in parallel with , creates a low-impedance, resistive path precisely at the resonant frequency. Consequently, upon excitation by the fast-switching , the high-frequency energy is immediately diverted into the trap and safely dissipated as heat in the damping resistor, rather than being allowed to excite the resonant mode of the power stage. The targeted energy removal is what transforms the system response from underdamped to critically damped, thereby eliminating the current ringing at its source without compromising the converter’s primary operational efficiency.
5. Conclusions
This work presents a definitive solution to the persistent challenge of high-frequency current ringing in DAB by introducing a novel channel-shaping methodology. By treating the parasitic leakage inductance and inter-winding capacitance not as nuisances but as configurable resonant channels, we demonstrate that a targeted, analytically derived series–RC network can fundamentally reshape a system’s impedance profile. This intervention performs a rank-one modification on the network’s coupling denominator, strategically relocating the oscillatory poles to achieve a critically damped, non-resonant response. Experimental validation confirms a near-total annihilation of the ringing current—a greater than 40 dB spectral suppression at the resonant frequency—with a negligible efficiency penalty.
Author Contributions
The core concept was conceived by Y.W. and J.A. The analytical methodology and impedance models were developed by Y.W., with significant contributions from P.L. and J.A. All software for simulation, data analysis, and figure generation was developed by P.L., who was also responsible for all data visualization. J.A. and C.W. conducted the experimental validation and hardware testing. The formal theoretical analysis was performed by Y.W. and J.A., while the parametric and experimental investigations were led by Y.W. and Z.S. (Zhan Shen), F.D. secured the project funding and provided essential resources. Data curation was handled by Y.W. and P.L. The original manuscript was drafted by Y.W., and was subsequently reviewed and edited by J.A., C.W. and Z.S. (Zhaolong Sun) The project was supervised by J.A. and Z.S. (Zhaolong Sun), with J.A. also managing project administration. All authors have read and agreed to the published version of the manuscript.
Funding
This work was supported in part by the National Key Research and Development Program of China under grant 2022YFE0196300, the National Natural Science Foundations of China under grant number 52207191, the National Key Research and Development Program of China under grant 2024YFB4206900, 2024YFB4206901, and the Science, Technology & Innovation Funding Authority (STDF) under grant 46505.
Data Availability Statement
Data are contained within the article.
Conflicts of Interest
The authors declare no conflicts of interest.
References
- Liserre, M.; Buticchi, G.; Andresen, M.; De Carne, G.; Costa, L.F.; Zou, Z.-X. The Smart Transformer: Impact on the Electric Grid and Technology Challenges. IEEE Ind. Electron. Mag. 2016, 10, 46–58. [Google Scholar] [CrossRef]
- Huber, J.; Kolar, J.W. Solid-state transformers: On the origins and evolution of key concepts. IEEE Ind. Electron. Mag. 2016, 10, 19–28. [Google Scholar] [CrossRef]
- Huang, A.Q. Medium-Voltage Solid-State Transformer. IEEE Ind. Electron. Mag. 2016, 10, 29–42. [Google Scholar] [CrossRef]
- She, X.; Huang, A.Q.; Burgos, R. Review of solid-state transformer technologies and their application in power distribution systems. IEEE J. Emerg. Sel. Top. Power Electron. 2013, 1, 186–198. [Google Scholar] [CrossRef]
- Habib, S.; Khan, M.M.; Abbas, F.; Ali, A.; Faiz, M.T.; Ehsan, F.; Tang, H. Contemporary trends in power electronics converters for charging solutions of electric vehicles. CSEE J. Power Energy Syst. 2020, 6, 911–929. [Google Scholar] [CrossRef]
- Ahmad, A.; Qin, Z.; Wijekoon, T.; Bauer, P. An Overview on Medium Voltage Grid Integration of Ultra-Fast Charging Stations: Current Status and Future Trends. IEEE Open J. Ind. Electron. Soc. 2022, 3, 420–447. [Google Scholar] [CrossRef]
- Shamshuddin, M.A.; Rojas, F.; Cardenas, R.; Pereda, J.; Diaz, M.; Kennel, R. Solid State Transformers: Concepts, Classification, and Control. Energies 2020, 13, 2319. [Google Scholar] [CrossRef]
- Rehman, A.; Imran-Daud, M.; Haider, S.K.; Rehman, A.U.; Shafiq, M.; Eldin, E.T. Comprehensive Review of Solid-State Transformers in the Distribution System: From High Voltage Power Components to the Field Application. Symmetry 2022, 14, 2027. [Google Scholar] [CrossRef]
- Moghe, R.; Ozpineci, B.; Tolbert, L.M. Review of Medium Voltage Solid State Transformer Technology. IEEE J. Emerg. Sel. Top. Power Electron. 2015, 3, 534–547. [Google Scholar]
- Adabi, M.E.; Martinez-Velasco, J.A. Solid state transformer technologies and applications: A bibliographical survey. AIMS Energy 2018, 6, 291–338. [Google Scholar] [CrossRef]
- Divan, D.; Johal, H. Distributed FACTS—A New Concept for Realizing Grid Power Flow Control. IEEE Trans. Power Electron. 2007, 22, 2253–2260. [Google Scholar] [CrossRef]
- Zhu, R.; De Carne, G.; Deng, F.; Liserre, M. Integration of Large Photovoltaic and Wind System by Means of Smart Transformer. IEEE Trans. Ind. Appl. 2017, 53, 11787–11797. [Google Scholar] [CrossRef]
- Kim, D.U.; Park, J.H.; Lee, S.H.; Kim, S. Development of Medium Voltage Single-Phase Solid-State Transformer for High-Speed Railway Vehicles: Reduced-Scale Verification Results. IET Electr. Power Appl. 2025, 10, 555–569. [Google Scholar] [CrossRef]
- Shen, Z.; Wang, H.; Shen, Y.; Qin, Z.; Blaabjerg, F. An improved stray capacitance model for inductors. IEEE Trans. Power Electron. 2019, 34, 11153–11170. [Google Scholar] [CrossRef]
- Wang, Z.; Bak, C.L.; Wang, H.; Sørensen, H.; da Silva, F.F. Multiphysics digital model of the high frequency transformer for power electronics application considering electro-thermal interactions. IEEE Trans. Power Electron. 2023, 38, 14345–14359. [Google Scholar] [CrossRef]
- Bakri, R.; Corgne, G.; Margueron, X. Thermal modeling of planar magnetics: Fundamentals, review and key points. IEEE Access 2023, 11, 41654–41679. [Google Scholar] [CrossRef]
- Sun, J. Impedance-based stability criterion for grid-connected inverters. IEEE Trans. Power Electron. 2011, 26, 3075–3078. [Google Scholar] [CrossRef]
- Rygg, A.; Molinas, M.; Zhang, C.; Cai, X. On the equivalence and impact on stability of impedance modeling of power electronic converters in different domains. IEEE J. Emerg. Sel. Top. Power Electron. 2017, 5, 1444–1454. [Google Scholar] [CrossRef]
- Wang, P.; Chen, X.; Tong, C.; Jia, P.; Wen, C. Large- and small-signal average-value modeling of dual-active-bridge DC–DC converter with triple-phase-shift control. IEEE Trans. Power Electron. 2021, 36, 9237–9250. [Google Scholar] [CrossRef]
- Shao, S.; Chen, L.; Shan, Z.; Gao, F.; Chen, H.; Sha, D.; Dragičević, T. Modeling and advanced control of dual-active-bridge DC–DC converters: A review. IEEE Trans. Power Electron. 2021, 37, 1524–1547. [Google Scholar] [CrossRef]
- Xiao, Z.; Lei, W.; Gao, G.; Wang, H.; Mu, W. Simplified discrete-time modeling for convenient stability prediction of DAB converter in energy storage system. IEEE Trans. Power Electron. 2024, 39, 12636–12651. [Google Scholar] [CrossRef]
- Dey, P.; Paul, S.; Basu, K. Analytical Closed-form ZVS Boundaries of Triple-Phase-Shift Modulated Dual Active Bridge Converter. IEEE Trans. Power Electron. 2025; early access. [Google Scholar] [CrossRef]
- Bossi, G.; Boi, M.; Floris, A.; Damiano, A. Mitigation of current ringing effects in a dual active bridge converter. In Proceedings of the 2023 IEEE 32nd International Symposium on Industrial Electronics (ISIE), Helsinki, Finland, 19–21 June 2023; pp. 1–6. [Google Scholar]
- Qin, Z.; Shen, Z.; Blaabjerg, F.; Bauer, P. Transformer Current Ringing in Dual Active Bridge Converters. IEEE Trans. Ind. Electron. 2021, 68, 12130–12140. [Google Scholar] [CrossRef]
- Naik, N.; Vyjayanthi, C.; Modi, C. Filter-Based Active Damping of DAB Converter to Lower Battery Degradation in EV Fast Charging Application. IEEE Access 2023, 11, 74277–74289. [Google Scholar] [CrossRef]
- López Gajardo, M.; Izquierdo Gómez, P.; Mijatovic, N.; Pérez, J.R.; Dragicevic, T. Generalized Data-Driven Model to Minimize Current Ringing in DAB Power Converter. IEEE J. Emerg. Sel. Top. Ind. Electron. 2024, 5, 126–137. [Google Scholar] [CrossRef]
Disclaimer/Publisher’s Note: The statements, opinions and data contained in all publications are solely those of the individual author(s) and contributor(s) and not of MDPI and/or the editor(s). MDPI and/or the editor(s) disclaim responsibility for any injury to people or property resulting from any ideas, methods, instructions or products referred to in the content. |
© 2025 by the authors. Licensee MDPI, Basel, Switzerland. This article is an open access article distributed under the terms and conditions of the Creative Commons Attribution (CC BY) license (https://creativecommons.org/licenses/by/4.0/).