Abstract
Efficient filtering in biosignals acquisition is challenging. The resistance of the sources exhibits inter- and intra-subject variability or is unknown; thus, using passive filters before the first amplification stage is problematic. Conversely, filtering after amplification does not effectively eliminate the amplified electrical noise, main’s interference, and the artifacts. In this context, the design and utilization of filters in the analog front end of biosensors, in conjunction with the first amplification stage, is not common but offers substantial advantages. In this study, the design of a novel Multi-feedback Differential Filter Instrumentation Amplifier (MFDFIA) is proposed. The design and the equations governing the gain and bandwidth characteristics of the MFDFIA are presented, and relevant topologies are explored. Even though MFDFIA has two op-amps in its first stage, due to its symmetric topology, the analysis can be conducted separately for the differential- and common-mode input signal with a simplified one op-amp equivalent circuit. Notably, MFDFIA’s CMRR is equal and depends only on the CMRR of the second stage. An exemplary simulation for EEG signal acquisition is provided, with a flat band of 1db between 0.7 Hz and 25.4 Hz, a gain of 34.1 db, and an input noise of 70.66 nVrms in the range of 0.1–10 Hz.
1. Introduction
1.1. The Medical Importance of EEG Technology
Electroencephalography (EEG) is a long-established method for monitoring the brain’s electrical activity, primarily originating from pyramidal neurons in cortical layers IV and V [,]. Research is ongoing to detect subcortical electrophysiological activity using scalp EEG []. EEG is valued for its high temporal resolution, low cost, and non-invasive nature []. It typically involves scalp electrodes, but higher-quality signals can be obtained with intracranial EEG and Electrocorticography (ECoG), where electrodes are placed directly on the cortical surface []. EEG’s strengths make it particularly useful for diagnosing epilepsy and other seizure disorders, as real-time electrical activity information is crucial []. It is also employed in diagnosing brain malignancies [], CNS infections [], sleep disorders [], and other conditions. Beyond diagnostics, EEG is integral to Brain–Computer Interfaces (BCIs), aiding those with movement and communication impairments and serving in research, entertainment, communication, and general well-being [].
However, EEG has notable drawbacks, such as low spatial resolution [], which only captures the synchronous activity of large neuron populations. Its low voltage (10–100 μV) and high susceptibility to noise, both physiological (e.g., EOG, ECG, pulse artifacts, EMG) and non-physiological (e.g., 50/60 Hz mains hum, electrode artifacts) [], also pose challenges. Improving spatial resolution involves increasing electrode density and using source-localization algorithms []. Addressing noise and signal amplitude issues requires signal amplification and noise minimization to enhance the signal-to-noise ratio (SNR) []. The EEG signal comprises various neural oscillations, each with distinct frequencies and amplitudes. Filtering techniques, such as high-pass, low-pass, band-pass, and notch filters, are employed to isolate relevant frequencies and reject irrelevant noise []. These frequencies are categorized into bands corresponding to different brain states or activities. Traditionally, these bands included delta to beta waves (0.5–30 Hz) [], but advancements in recording equipment and digital signal processing have expanded this range []. The frequency bands are as follows:
- Infra-slow oscillations (<0.5 Hz), observed in preterm neonates and non-REM sleep [];
- Delta waves (0.5–4 Hz), associated with deep sleep and found in infants and children [];
- Theta waves (4–7 Hz), linked to drowsiness and early sleep stages (N1, N2) [];
- Alpha waves (8–12 Hz), seen during quiet wakefulness, especially when eyes are closed [];
- Beta waves (13–30 Hz), present during active concentration and task completion [];
- Gamma waves (30–80 Hz), occurring in all brain states, prominent during alertness [];
- High-frequency oscillations (>80 Hz), including ripples (80–250 Hz) and fast ripples (>250 Hz), related to memory encoding and cognitive process synchronization [].
To reduce noise, instrumentation amplifiers with common-mode rejection and high differential signal amplification are utilized []. This work aims to integrate these concepts into a single analog circuit, enhancing the EEG measurement chain.
1.2. Problem Statement and Contributions of This Manuscript
Two aspects of great importance in EEG analog circuit design are signal amplification and filtering of unwanted signal components (e.g., noise, electromagnetic interference, artifacts). The typical design incorporates the amplification stage (usually by using an instrumentation amplifier, which also rejects some of the noise) before the filtering stage. This is done because the process of filtering also attenuates the signal, adding noise, which would then be amplified along with the rest. By placing the filtering stage after the amplification stage, the issue is that the unnecessary signal components (e.g., 50 Hz mains hum) are also amplified. Thus, this technique is not a panacea because the filters must handle the extra amplified added noise and, in general, cannot cancel all the effects of noise amplification.
As an alternative, the initial filtering can be placed before the first amplification stage. In the particular case of biosignal acquisition, this is deemed problematic because the filters are usually in contact with the signal source, which has variable impedance. The impedance of the signal source, which consists of the biological source plus the measurement electrodes, exhibits inter- and intra-subject variability or is unknown. Moreover, the way electrodes are placed appropriately on the measurement spot, the quality of the placement, the gel application and its durability in the case of wet electrodes, and the relative movement between the electrodes and the measured spots are factors that also affect the impedance of the measured system. This phenomenon makes the design of passive filters imprecise because their characteristics and filtering frequency are affected in real time by their contact with the measurement source.
Our design, by integrating a band-pass filter into the instrumentation amplifier, aims to accomplish simultaneous filtering and amplification to mitigate the limitations of either aforementioned configuration and minimize the noise that remains in the signal.
2. Related Works
The integration of modern CMOS technology into EEG applications has significantly advanced the development of analog front-end (AFE) circuits. One notable advancement is the portable and compact EEG signal amplifier that utilizes 90 nm MOS capacitors with an AC-coupled input amplifier (IA) and a programmable gain amplifier (PGA). This design features a DC servo loop to minimize offset voltage, achieving a high common-mode rejection ratio (CMRR) and gain, and it is developed using the TSMC 90 nm CMOS process to save space []. Another significant design includes the AFE for EEG with high-impedance electrodes, integrating a low-noise amplifier (LNA) and high-pass filter (HPF) using a third-order Butterworth filter. This configuration provides a gain of 37.05 dB while consuming just 6.5 µW from a 1V supply, making it ideal for battery-operated, wearable EEG devices []. For multi-channel functionality, a 4-channel EEG AFE is proposed, incorporating buffers or current-to-voltage converters to accommodate various electrode types, with a chopper-stabilized amplifier reducing noise over 0.5 Hz to 2 kHz and programmable gain for dynamic signal amplification []. Additionally, an AFE system with high input impedance and a chopper-stabilized amplifier reduces input-referred noise, which is crucial for detecting subtle signals in epilepsy and seizures over a broad bandwidth []. A reconfigurable AFE for local field potential (LFP) and action potential (AP) detection showcases high CMRR and mode-selectable gains, designed within a 180 nm CMOS framework for power efficiency in EEG applications []. Wireless advancements include a multi-channel EEG device using a Bluetooth microcontroller with configurable sampling rates, achieving a high signal-to-noise ratio (SNR) necessary for reliable recordings []. A design employing 32 independent, wirelessly powered devices enhances patient comfort for long-term monitoring [], while a system using nRF52832 for Bluetooth-controlled multi-channel EEG data acquisition ensures efficient data transfer and low power consumption []. Innovations like current-reused differential difference amplifiers (DDAs) reduce power consumption and enhance accuracy for multiple biomedical signals []. Lastly, a low-noise chopper instrument amplifier designed specifically for EEG signals achieves an exceptional CMRR of 155.3 dB and PSRR of 167.5 dB, providing a stable platform for accurate brain activity monitoring [].
Instrumentation amplifiers (IAs) play a crucial role in enhancing EEG AFE circuits by improving signal quality through two-stage amplification. A low-power constant-bandwidth analog front-end using current-reused differential difference amplifier (DDA) architecture offers high input impedance and CMRR, with adaptive biasing for consistent performance []. CMOS-based transconductance instrumentation amplifiers are designed for low-power and high-impedance applications, significantly reducing noise and DC offset to enhance signal integrity []. The capacitive-coupling chopper instrumentation amplifier (CCIA) exemplifies ultra-low power consumption at 0.36 μW per channel, using compressed sensing techniques to reduce data transmission demands while maintaining low input-referred noise []. Another promising design is a 45 nm CMOS low-power, high-CMRR instrumentation amplifier with tunable gain from 31 dB to 52 dB, using AC-coupled feedback to enhance signal stability amidst physiological and environmental noise, consuming only 68 nW []. Recent developments include current feedback instrumentation amplifiers (CFIAs) using 0.18 µm CMOS technology, achieving tunable gain and high CMRR through bandwidth-boosted folded cascode op-amps []. High-gain temperature-compensated amplifiers manage environmental changes using dual-gain stages and class-AB output for improved stability and noise immunity [].
Filters are essential in EEG analog front-end circuits, reducing noise and artifacts while isolating desired brain signal frequencies. A temperature-compensated instrumentation amplifier and filter minimize thermal drift and maximize SNR, ensuring reliability across diverse conditions []. A fourth-order low-pass filter using Complementary Super Source Follower (CSSF) technology maintains a dynamic range of 63 dB and an input-referred noise of 36 µVrms, operating on just 12.6 nW []. Additionally, a Resistive Random Access Memory (RRAM)-based low-pass FIR filter with a 40 Hz cutoff and chopper-stabilized amplifier minimizes flicker noise and reduces output signal distortion while consuming approximately 13 µW []. An 8-channel ambulatory EEG IC uses a dual-path feed-forward method for real-time motion artifact cancellation, achieving 41.5 dB artifact suppression and a gain of 48.3 dB at 55 µW per channel []. A low-pass filter designed with Continuous Current Conveyor II Plus (CCCII+) technology and a 100 Hz cutoff optimizes real-time EEG signal processing, significantly enhancing noise handling and signal integrity [].
Filter instrumentation amplifiers enhance EEG signal accuracy and reliability by filtering unwanted frequencies and amplifying desired signals. A high gain (101.61 dB) and high-CMRR (147.68 dB) instrumentation amplifier employs a three-op-amp configuration with telescopic cascade stages and RC Miller compensation for stability, consuming 38.88 µW []. A chopper-stabilized amplifier designed for capturing low-frequency EEG and ECG signals features tunable MOS capacitors that finely adjust the low-pass filter’s corner frequency, maintaining high selectivity and minimal distortion with a CMRR of 105.6 dB and noise levels of 120 nV/√Hz, with total power dissipation at 855 nW []. Further advancements include a CMOS-based chopper instrumentation amplifier that minimizes flicker noise, providing robust performance in clinical settings []. The chopper-stabilized CFIA optimizes the noise efficiency factor (NEF) to 1.75, reducing offset and noise through nested chopping techniques []. Second-order characteristic preamplifiers suppress low-frequency interference, achieving high input impedance and CMRR for precise physiological signal measurements []. Fully differential two-stage CMOS amplifiers paired with third-order Butterworth filters enhance noise handling in EEG systems []. A high-gain, high-CMRR instrumentation amplifier tailored for biomedical signal acquisition uses a three-op-amp topology to enhance noise rejection and stability, including active low-pass filtering to suppress high-frequency noise, which is crucial for maintaining EEG signal integrity [].
3. Design of Novel Multi-Feedback Differential Filter Instrumentation Amplifier Topology
In this study, the design of a novel differential instrumentation amplifier combined with a multi-feedback filter is proposed. The present design combines the stages of filtering and amplification. The novelty of this paper lies in solving the drawbacks of having the first filtering stage right before or after the first amplification stage. In the case of passive filters, the disadvantage of placing a filter before the amplification is that the resistance of the source exhibits inter- and intra-subject variability or unknown, and especially in biological signal acquisition settings, it is usually not stable. Thus, the characteristics of the passive filter will change, and it cannot be placed on the input if precision is desirable.
The disadvantages of placing a filter after the amplification is that frequency ranges that can cause noise are amplified, and filtering cannot cancel the totality of the presence of the amplified noise. Thus, a novel approach to tackling the above problems is utilizing a multi-feedback filter. This is a type of electronic filter that uses multiple feedback elements for signal processing. A differential filter is a type of filter that is based on the principles of differential amplification. It is typically used to isolate, amplify, or filter the signal that differs between two inputs or between an input and a reference. In this novel design, the fusion of the above type of filters is proposed to create a novel Multi-feedback Differential Filter Instrumentation Amplifier.
3.1. A Novel Construction of a Multi-Feedback Differential Instrumentation Amplifier Filter Topology (MFDFIA)
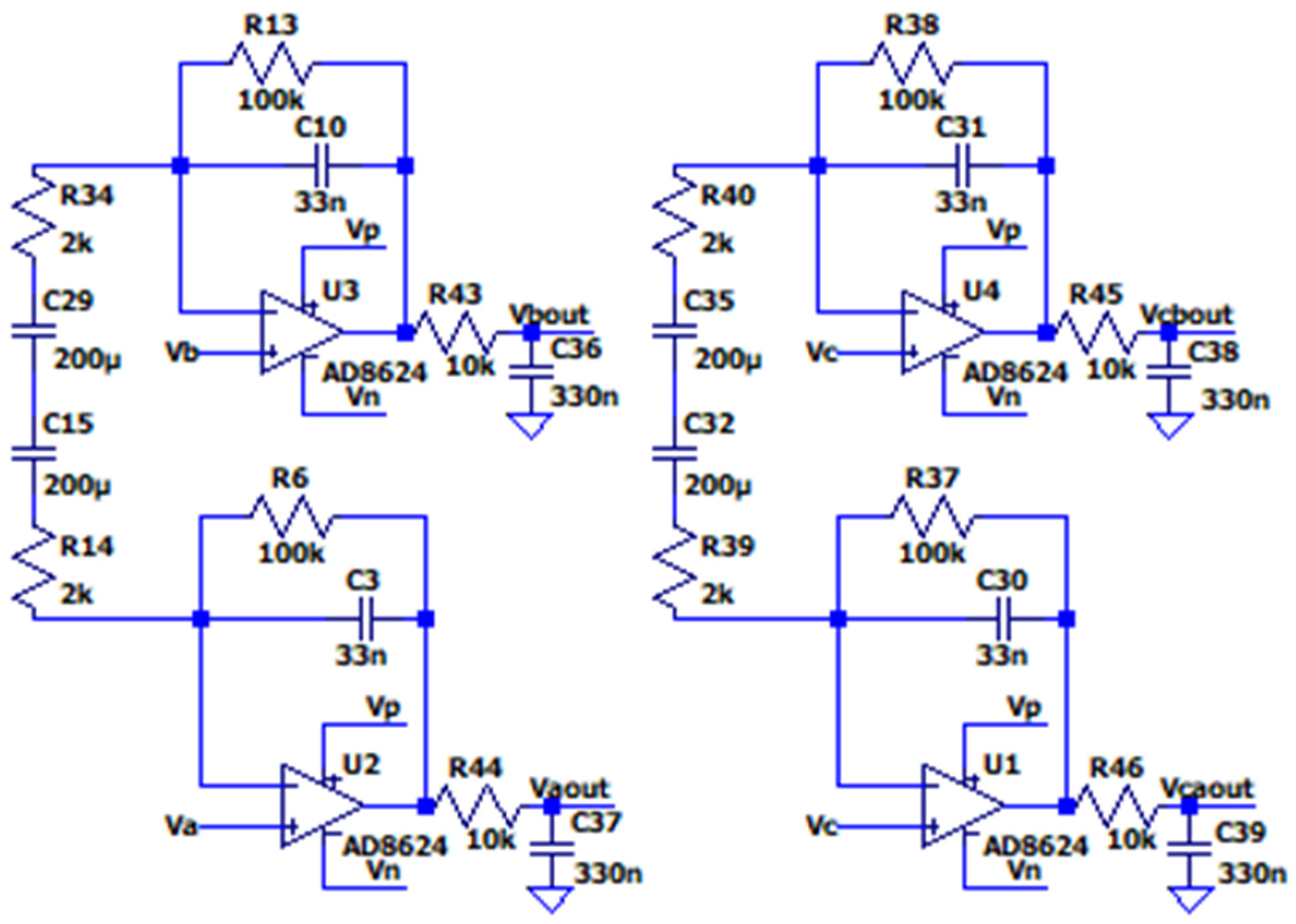
The implementation of this novel MFDFIA is achieved with the incorporation of a multi-feedback filter. In particular, two symmetrical filters are constructed, one for each input, that produce the differential output of the first stage of the instrumentation amplifier. The symmetry is apparent with respect to the middle point between the impedances Z, as can be seen in Figure 1. In order to obtain the largest rejection of the common signal, an absolute symmetry in the circuit is necessary, which depends upon the component values and their tolerances. This mandate is achieved with precision resistors and type I capacitors (C0G/NP0). The prices of this specific type of capacitor set a limit to the capacity that can be chosen to be less than μF.

Figure 1.
The circuit of the MFDFIA.
The gain of MFDFIA is as follows:
For further details on how those equations were constructed, refer to Appendix A (Equation (A18)). Notice that component numbers have already been replaced by the corresponding lower index numbers due to symmetry and equal values.
From the transfer function, it appears that we have a circuit that always has at least a gain equal to 1 (0 dB), and it will never act like a real filter due to the constant unity in the transfer function (non-inverting amplifier topology that gives rise to a unity constant in the transfer function), which dominates in high frequencies. However, the rest of the transfer function presents a form that acts like a filter with the following characteristics:
- A total DC gain ;
- A first-degree high-pass filter ;
- A second-degree low-pass filter .
The above analysis identifies the behavior of the circuit in terms of the difference of the output voltages to the difference of the input voltages. However, it is not clear what happens to the common and differential signals.
3.2. Simplified Analysis of the Multi-Feedback Differential Filter Instrumentation Amplifier
3.2.1. Common Signal Gain
Studying the behavior of the circuit for the common signal, it can be stated that for , due to circuit symmetry, the corresponding nodes share the same voltage. More specifically, the voltages at the inputs of the operational amplifiers are equal:
Also, due to symmetry and equal inputs, we have the following:
Since nodes XA and XB of the circuit in Figure 1 share the same voltages, the current IX equals zero, so the Z branch is an open circuit.
This fact allows the removal of the branch between nodes XA and XB, so the circuit simplifies, as seen in the following Figure 2:

Figure 2.
The equivalent circuit of the MFDFIA for common signal.
The common signal transfer function is as follows:
For further details on how those equations were constructed, refer to Appendix B (Equation (A26)).
From the transfer function, excluding the unity constant, it appears that we have the following:
- No total DC gain;
- A first-degree high-pass filter ;
- A second-degree low-pass filter .
3.2.2. Differential Signal Gain
Studying the behavior of the circuit for the differential signal, it can be stated that for , due to circuit symmetry, the corresponding nodes have the opposite voltage. More specifically, the voltages at the inputs of the one operational amplifier are opposite from the inputs of the other operational amplifier.
So, due to symmetry, we have the following:
Since nodes XA and XB of the circuit in Figure 1 have opposite voltages and the current flows through two equal resistors (Z1, Z11), it is concluded that the voltage will be zero in the middle point (node X).
This fact allows the “cutting” of the aforementioned circuit at this node so the circuit simplifies, as seen in the following Figure 3:

Figure 3.
The equivalent circuit of the MFDFIA for differential signal.
For further details on how those equations were constructed, refer to Appendix C (Equation (A35)).
From the transfer function, excluding the unity constant, it appears that we have the following:
- A total DC gain ;
- A first-degree high-pass filter ;
- A second-degree low-pass filter .
3.3. Conclusions and Examples of the Simplified Analysis
It is noticed that any branch, such as the Z’s branch, from the region of the negative input of one operation amplifier to the region of the negative input of the other operational amplifier does not affect the common signal, regardless of the complexity of the circuit.
As for the common signal, it is also noticed that connecting any component, such as the capacitor C2 to ground, creates a current flow from the output to GND and, therefore, a voltage drop across node X, thus forcing the output Vcom_out to rise in order to compensate this voltage drop, so there will be common signal amplification.
The gain of the differential signal depends on the Z resistor and the capacitor connected to the ground C2, which are in parallel connection.
The circuits proposed in this work are simulated using the LTSPICE (x64) version 24.0.12 software. The input signals in the simulation were chosen with the rationale that the circuit is designed to expect input signals from a few mV to a few hundred mV. The resistance in the signal generation part of the circuit is noiseless, so the noise can be added specifically when it is relevant to the simulation. It must also be stated that when acquiring the signal, the circuit, in principle, cannot differentiate the signal that comes from inside the brain from the noise-induced electrodes.
The circuit works as a proof of concept, and thus, generally, it is not mandatory to follow the exact values of the circuit components. The proposed values were chosen, keeping in mind the incorporation of the circuit in a potential EEG AFE signal acquisition system.
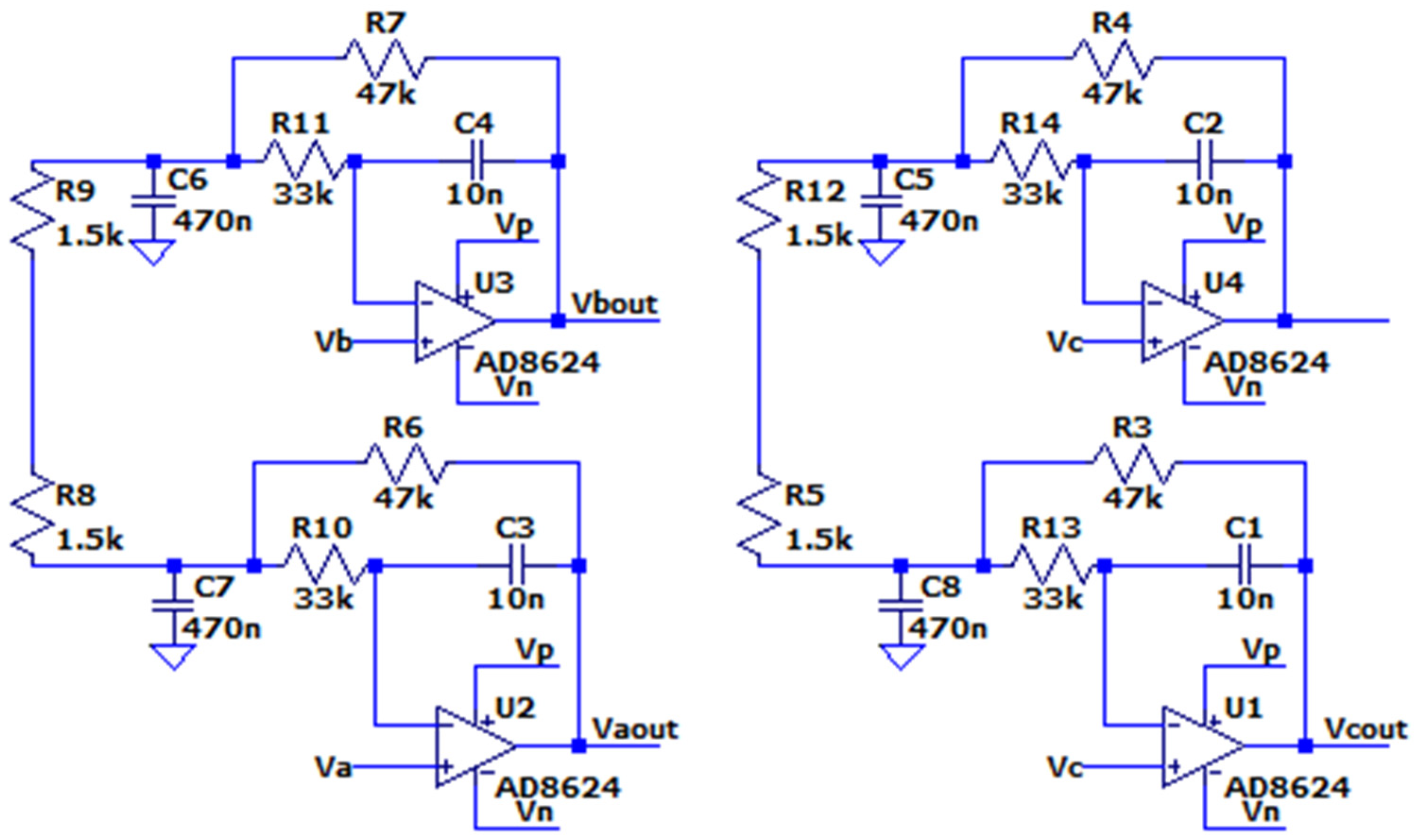
3.3.1. Example of a Low-Pass Differential Filter
The AC analysis of the filter was performed using the following SPICE model (Figure 4):

Figure 4.
The circuit of the MFDFIA with Va, Vb, simulating the differential signal and Vc simulating the common signal.
The output of the AC analysis is seen in the following Figure 5:

Figure 5.
Τhe gain of the common and differential signal of circuit shown in Figure 4 as a function of frequency.
It is noticed that the differential signal is amplified as expected from the chosen values of the resistors, and the circuit presents a form like a low-pass filter, while for the common signal, the circuit presents the form of a high-Q filter with no general amplification.
- Proof of equivalence with the simplified circuits for differential and common signals
The AC analysis of the simplified circuits for differential and common signals was performed using the following SPICE model (Figure 6):

Figure 6.
The simplified circuits of the MFDFIA for the differential signal and the common signal.
It is noticed that the results of the AC analysis for the gain of the differential and the common signal in Figure 5 are the same as the results in Figure 7.
The output of the AC analysis is seen in the Figure 7:

Figure 7.
The gain of the simplified circuits for the common and the differential signal as a function of frequency.
3.3.2. Example of a Band-Pass Differential Filter
By replacing the resistor Z with RC, a band-pass differential filter is created, as the capacitors cut the DC current and create a zero solution in the nominator of the fraction in the transfer function. So, the circuit will act like a band-pass filter. The transfer function becomes a third-order polynomial, making it difficult to specify the contribution of the existence of this zero in the filter behavior. However, it will be near 1/RC. The AC analysis of the filter was performed using the following circuit (Figure 8):

Figure 8.
The circuit of the band-pass differential filter with Va, Vb, simulating the differential signal and Vc simulating the common signal.
The output of the AC analysis is seen in the following Figure 9:

Figure 9.
The gain of the common and differential signal of circuit shown in Figure 8 as a function of frequency.
One of the most noteworthy elements of this design is that the common and the differential input can be amplified in different frequency ranges.
It is also observed that the Z resistor affects only the differential signal and not the common signal, which makes the differential amplifier useful in a variety of applications in a diverse number of fields, i.e., biomedicine, geophysics, telecommunications, defense, etc. Thus, the proposed approach allows the design of complex circuits (filters of higher degree) that only affect the differential signal.
3.3.3. Elimination of the Common Signal Gain
From the simplified analysis of the differential input signal, the “point” between the Z resistors in the circuit has zero voltage. This “point” is a “virtual ground”. If the branches that were connected to the real ground are connected to the “virtual ground”, the current that flows through these branches will be zero only in the case of the common input signal. So, the circuit for the common signal is essentially a buffer, and the gain of the circuit of the common signal is eliminated. However, the circuit for the differential signal normally “sees” the filter as if it had the branches connected to the real ground. This fact is clear from the simplified analysis.
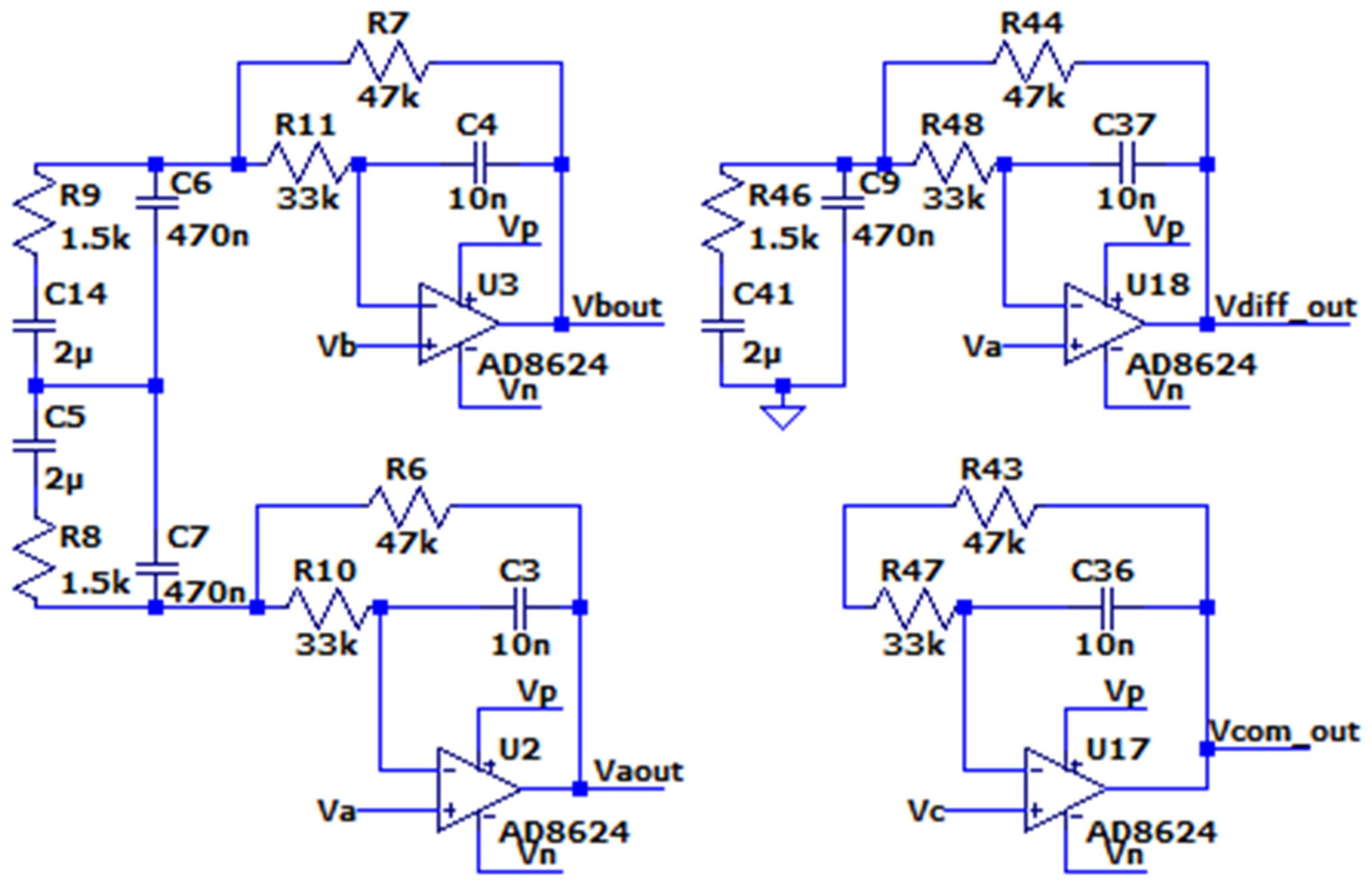
The AC analysis of the filter was performed using the following circuit (Figure 10):

Figure 10.
Left circuit is the real one, upper right circuit is the differential signal equivalent, and right down is the common signal equivalent.
The output of the AC analysis is seen in the following Figure 11:

Figure 11.
The gain of the common and differential signal of circuit shown in Figure 10 as a function of frequency.
As is seen in the AC analysis, by connecting the capacitors in the middle of the Z branch, on the one hand, the common-mode signal is indeed eliminated; on the other hand, the differential signal’s amplification is not affected, and the topology still produces a ~31 db gain to it.
3.4. Design Optimization of the Multi-Feedback Differential Filter in the Case of EEG
In the case of EEG, our goal is to amplify the differential input signal between 1 and 30 Hz without amplifying the common signal. Since our filter has to be broadband, we do not need a high-Q filter. In order to achieve this, we remove the capacitors attached to the ground. By removing the capacitors, the filter acts like a first-order low-pass filter, with a pole created from the feedback resistor and the feedback capacitor.
In order to achieve a band-pass filter, we replace Z with a series RC, which produces a zero near 1 Hz. With these modifications, we can design a band-pass filter with a slope of almost 20 db/decade, which is equal to the slope of the previously analyzed filter in the case of low Q.
We notice again that the unity constant in the transfer function limits the gain of the filter to 0 dB and not lower than this, so in high frequencies, the transfer function is dominated by the unit. Because of these alterations, the resistor at the negative input of the operation amplifier is not necessary. This derived improved model version can be seen in Figure 12.

Figure 12.
The circuit of the optimized filter for EEG.
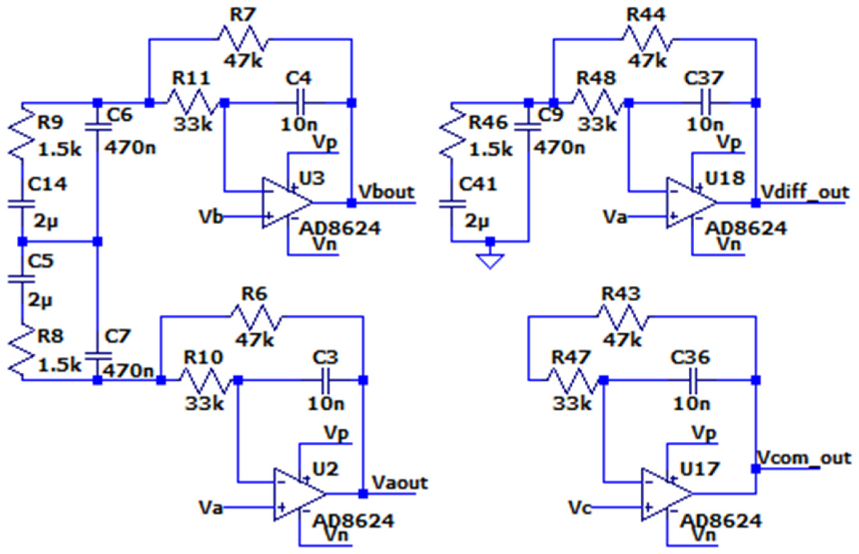
The AC analysis of the filter was performed using the following SPICE model (Figure 13):

Figure 13.
The circuit of the optimized MFDFIA with Va, Vb, simulating the differential signal and Vc simulating the common signal.
The output of the AC analysis is seen in the following Figure 14:

Figure 14.
The graphical representation of the gain of the common and differential signal as a function of frequency.
Due to the unit in the transfer function of the circuit, which does not allow the drop of the filter’s gain at high frequencies below 0 db, it is necessary to add a low-pass filter (at least first degree) before placing the A/D converter, as is seen in the following Figure 15:

Figure 15.
The circuit of the optimized MFDFIA, including a low-pass filter, with Va, Vb, simulating the differential signal and Vc simulating the common signal.
The output of the AC analysis is seen in the following Figure 16:

Figure 16.
The response of the optimized MFDFIA, including a low-pass filter, with Va, Vb, simulating the differential signal and Vc simulating the common signal.
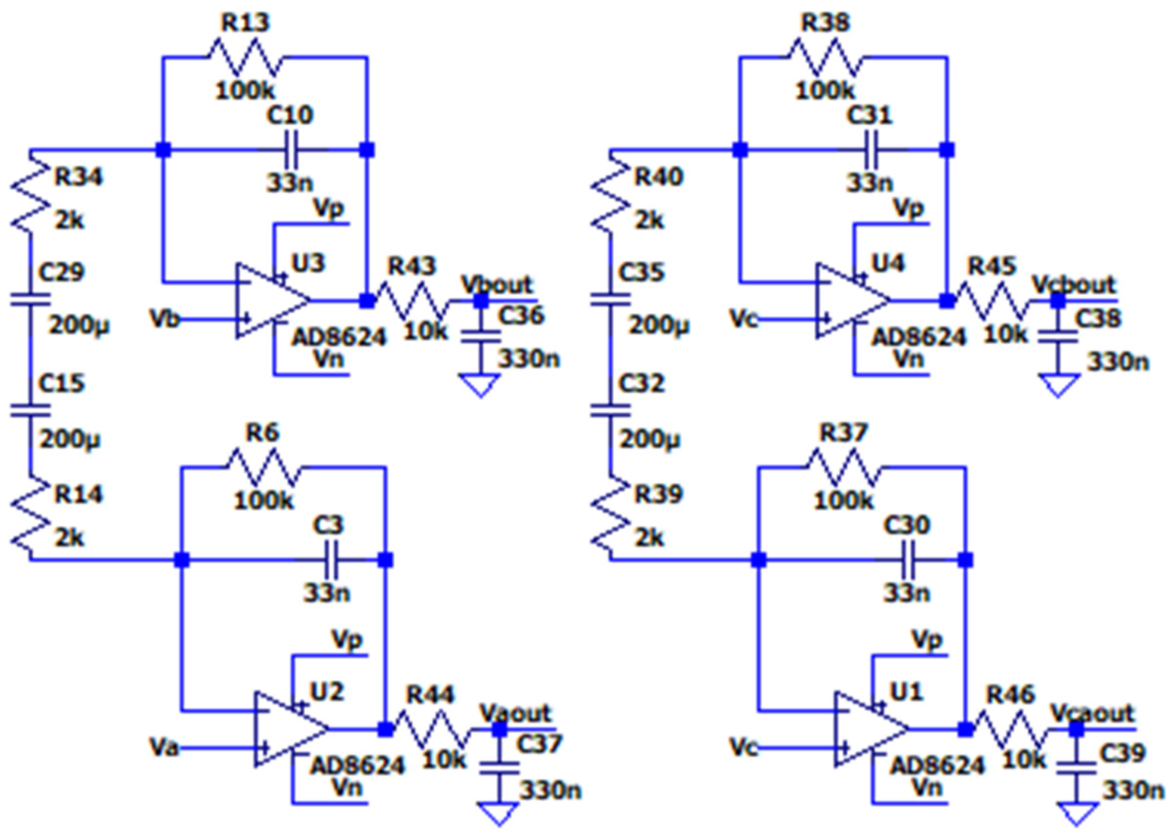
3.5. Noise Analysis of the Optimized Topology
For presenting the noise spectrum of the proposed MFDFIA, the input signal generator presented in Figure 17 was employed. The resistances of the electrode–body complex were chosen to be noiseless because they are not relevant to the analysis of the added noise by the MFDFIA. The input noise source selected is V3, representing the Va electrode, and Vaout, as in Figure 13, is considered the output of the noise analysis.

Figure 17.
Input signal generator of the noise analysis.
Since our resistors in the feedback loop are relatively small enough, they do not introduce input noise in the topology. The input noise, as seen in Figure 18, is practically almost equal to the input noise of the op-amp. It can be clearly seen in the blue waveform of Figure 18 the influence of the 1/f noise, as well as the modification of noise from the frequency response of the designed filter. The effect of the low-pass filter after the MDFIA output becomes visible after 30 Hz, where there is a change in the rate of noise fall.

Figure 18.
Frequency response of the input and the output noise.
Taking into account that in the second stage, the AD converter is differential, the effective noise in the input of ADC is multiplied by a factor of . In the worst case, the peak value of noise near 0.7 Hz will be approximately 1.02 microVolt. Comparing this to the 3 microVolt effective rms input noise of a typical ADC [], the noise’s effect from our proposed circuit is negligible. Notably, one must take into account that the signal is already amplified by 34.1 db before entering the ADC. Thus, the 3 microVolt noise of the AD converter minimally affects the SNR.
3.6. Application—Specific Consideration
3.6.1. Necessity for This Design
The current work stands as a theoretical proof of concept for the validity of this particular filter–amplifier circuit topology.
The precision needed for accurately measuring an EEG signal is less than one microvolt. Unfortunately, even modern ADC designs have input noise levels of more than one microvolt (i.e., ADS 1299, AD 7779) [,]. It seems that contemporary CMOS technology has high input noise, even though it offers better Ibias and usually TOhms input resistance. Thus, employing only an ADC circuit without an AFE does not solve our problems.
This consequently necessitates the amplification of the raw EEG input signal. A simple practice also apparent in EEG designers is to put a buffer in the input of the AFE. Nonetheless, implementing only amplification or buffering without differential amplification and filtering entails the danger of significantly augmenting the common-mode signal and exceeding the supply level. It must be noted that the main’s interference can reach up to 500 mVp-p in extreme cases, as observed by experiments in the laboratory.
So, it is apparent that differential amplification is needed. Additionally, a low-pass filter is necessary before the AD converter to avoid the aliasing noise. As explained in the problem statement, filtering before or after amplification is not efficient. For the aforementioned reason, simultaneous filtering and differential amplification by the MFDFIA was deemed as the appropriate solution. Even though MFDFIA was initially inspired by this limitation present in EEG acquisition problems, the applicability of this topology can be extended to other domains and applications.
3.6.2. Application-Independent Concentrations
In this context, the proposed optimized circuit, as presented in Figure 15, is designed with the intention of connecting with a differential AD converter of 24 bits. To avoid variation in input impedance, the proposed topology directly connects the electrode output to the positive input of the MFDFIA.
Since these ADCs use oversampling techniques, the main concern in the AFE is the rejection of the analog signal before the mid-point of the sampling rate. In the exemplary application of Figure 15, the aim of the proposed design was to have a flat band of 1 db in the range of interest (small variation in the signal of interest), as well as filtering the input signal of the ADC to reduce aliasing noise. It must be noted that using contemporary digital signal processing algorithms, we can reject 50/60 Hz noise far more efficiently than any physically implemented analog filter. The DC offset noise and its variations can also be handled in a similar manner.
In general, the choice of the op-amp utilized in the MFDFIA topology should be application-specific, and it is a decision of the circuit designer. As this paper is a proof of concept of the MFDFIA topology, the particular choice of an amplifier was irrelevant in the context of the present work. It is used only for presentation purposes of an arbitrary example of the topology’s usage. With respect to the choice of AD8624 in the exemplary application, it has some advantageous attributes, such as an input noise of 0.1 Hz–10 Hz 200 nVpp, an input differential-mode resistance of 1 GOhm, an input common-mode resistance of 1 Tohm, a maximum offset current of 200 pA, and a typical offset current of 25 pA. It is apparent that better op-amp choices could exist at present and for sure in the future, but as mentioned above, they are indifferent in the context of this work.
Of course, the limitations of the present work are dependent on the accuracy of the chosen components. For example, in Figure 7, two 200 uF capacitors are presented, which would have been of electrolytic type. It can validly be stated that low band rejection depends on electrolytic capacitors, whose capacitance varies with temperature, voltage, and aging. Luckily, due to the inherent properties of the topology, this would not have been a problem in the special case of EEG because the band of interest is greater than 1 Hz, and the capacitance variation would not affect the high-pass filter cutoff frequency significantly. Noted again, those considerations are the responsibility of the application designer.
4. Discussion
The designed novel MFDFIA constitutes an effective solution to the problems stated in the introduction of this work, which is especially true in biosignal acquisition, where maintaining signal integrity is crucial (pre- and post-amplification filtering problems). As shown in Section 3 of this work, this novel circuit design can mitigate the aforementioned problems.
By integrating a multi-feedback filter directly into the instrumentation amplifier, the MFDFIA circuit enables simultaneous amplification and filtering of biosignals. A significant advantage of the MFDFIA is its high input impedance, achieved by utilizing the positive input of the amplifiers as the signal input, which diminishes issues associated with electrode–skin impedance variability, as the filtering characteristics are practically independent of the source impedance.
This results in an input resistance that is orders of magnitude greater than the resistance of the electrodes, ensuring a minimal loading effect on the signal source and preserving the integrity of the biosignals. This characteristic makes it compatible with both wet and dry electrodes, which is particularly beneficial in applications like EEG, where the electrode–skin impedance is usually unknown.
The symmetric topology simplifies the analysis by allowing separate examination of differential- and common-mode signals using only a single-op-amp circuit as the equivalent electronic model. By simplifying the model, it is obvious that many complex filters can be created. As a general rule, any branch connected to the ground will increase the gain of the common signal.
The use of virtual ground leads to the decoupling of the filter operation in terms of the common and differential signal. This results in the common signal being neither amplified nor filtered, in which case the circuit acts as a buffer. In the case of the differential component of the signal, the circuit works normally as a filter.
Using as the second stage a differential ADC 24-bit, the MFDFIA can exhibit a high CMRR that depends solely on the next stages of the signal chain. Since the first stage (MFDFIA) behaves as a buffer with respect to the common-mode signal, the CMMR is practically dependent on preserving the symmetry of the components, which is a function of their quality and particularly tolerance levels of the components used. The aforementioned fact enhances the ability of the differential ADC and, more importantly, of the post-acquisition software level digital filtering to suppress unwanted common-mode signals such as mains interference and artifacts prevalent in biosignal measurements. The satisfactory noise performance, depending on the component choice of the engineer, can result in a high signal-to-noise ratio (SNR), essential for accurate detection and acquisition of low-amplitude biosignals, meeting the stringent requirements of EEG systems and other bio-amplifier circuits.
On the other hand, a feature of the MFDFIA is its dual-bandwidth capability, as shown in Section 3.3 and Section 3.4, allowing it to amplify and filter signals within two distinct bandwidth ranges. This flexibility enables the amplifier to function as both a broadband amplifier and a low-pass filter, depending on application requirements. Such adaptability extends its utility to other applications. As an example, in telecommunications, the engineers could use the common-mode signal to transmit the clock and the differential signal to transmit the information, and the MFDFIA can be used to decouple the clock from the information on the receiver’s side.
5. Conclusions
To recapitulate, the novel MFDFIA effectively overcomes the limitations of traditional biosignal acquisition circuits by integrating filtering and amplification into a single stage. This design addresses challenges posed by variable electrode impedance and efficiently suppresses common-mode interference, enhancing the quality of acquired biosignals. Compared to existing designs, the MFDFIA offers a comprehensive solution by combining amplification and filtering in a single stage, reducing component count and system complexity. Its robust performance in gain, bandwidth, noise, and power consumption positions it as a valuable component in biosignal acquisition systems, such as the EEG, and other applications requiring reliable and high-quality signal amplification and filtering, such as applications requiring sensitive sensing.
Simulation results confirm that the amplifier achieves the necessary bandwidth and gain for EEG applications while maintaining low power consumption and low noise levels. Overall, the MFDFIA offers a robust and versatile solution for improving signal integrity in biosignal acquisition systems.
Author Contributions
Conceptualization, A.D., D.-P.G. and K.P.; Data curation, A.D., D.-P.G., I.S. and E.A; Formal analysis, A.D., D.-P.G. and K.P.; Investigation, A.D., D.-P.G., I.S. and E.A.; Methodology, A.D., D.-P.G. and K.P.; Project administration, A.D.; Resources, A.D., E.A., I.S. and K.P.; Supervision, E.A. and K.P.; Visualization, A.D. and D.-P.G.; Writing—original draft preparation, A.D., D.-P.G. and I.S.; Writing—review and editing, A.D., D.-P.G., I.S., E.A. and K.P. All authors have read and agreed to the published version of the manuscript.
Funding
This research received no external funding.
Data Availability Statement
The original contributions presented in the study are included in the article.
Acknowledgments
Despoina-Polyxeni Georgiou and Ioannis Stamelos would like to thank the Biomedical Engineering student group “MedHub Athens” from the School of Medicine, National and Kapodistrian University of Athens, of which they are members, for inspiring and supporting their participation in this work.
Conflicts of Interest
The authors declare no conflicts of interest.
Appendix A
Calculations for the General Transfer Function, Circuit in Figure 1
From Equations (A4) and (A5), the following can be derived:
From Equations (A6) and (A7), the following can be derived:
From Equations (A8) and (A9), the following can be derived:
From Equations (A10) and (A11), the following can be derived:
From Equations (A1) and (A2), the following can be derived:
From Equations (A3), (A12), and (A14)–(A16), the following can be derived:
From Equations (A17) and (A13), the following can be derived:
Appendix B
Calculations for the Common Gain Circuit in Figure 2
Kirchhoff current laws (KCLs) for the circuit in Figure 2 are as follows:
From Equations (A20) and (A21), the following can be derived:
From Equations (A19) and (A21)–(A23), the following can be derived:
From Equations (A24) and (A25), the following can be derived:
Appendix C
Calculations for the Differential Gain, Circuit in Figure 3
Kirchhoff current laws (KCLs) for the circuit in Figure 3 are as follows:
From Equations (A28) and (A29), the following can be derived:
From Equations (A27) and (A29)–(A32), the following can be derived:
From Equations (A33) and (A34), the following can be derived:
References
- Michel, C.M.; Brunet, D. EEG Source Imaging: A Practical Review of the Analysis Steps. Front. Neurol. 2019, 10, 325. [Google Scholar] [CrossRef] [PubMed]
- Beniczky, S.; Schomer, D.L. Electroencephalography: Basic Biophysical and Technological Aspects Important for Clinical Applications. Epileptic Disord. 2020, 22, 697–715. [Google Scholar] [CrossRef] [PubMed]
- Seeber, M.; Cantonas, L.-M.; Hoevels, M.; Sesia, T.; Visser-Vandewalle, V.; Michel, C.M. Subcortical Electrophysiological Activity Is Detectable with High-Density EEG Source Imaging. Nat. Commun. 2019, 10, 753. [Google Scholar] [CrossRef]
- Parvizi, J.; Kastner, S. Promises and Limitations of Human Intracranial Electroencephalography. Nat. Neurosci. 2018, 21, 474–483. [Google Scholar] [CrossRef]
- Noachtar, S.; Rémi, J. The Role of EEG in Epilepsy: A Critical Review. Epilepsy Behav. 2009, 15, 22–33. [Google Scholar] [CrossRef] [PubMed]
- Yang, W.; Wang, X.; Liu, H.; Li, M.; Liu, X.; Lin, N.; Hu, L.; Han, R. Electroencephalography Characteristics of Patients with Supratentorial Glioma in Different Consciousness States Induced by Propofol. Neurosci. Lett. 2023, 808, 137284. [Google Scholar] [CrossRef] [PubMed]
- Valdés, R.F.R. Value of the Electroencephalogram in Viral Encephalitis. JPNC 2018, 8, 276–278. [Google Scholar] [CrossRef]
- Rundo, J.V.; Downey, R. Polysomnography. In Handbook of Clinical Neurology; Elsevier: Amsterdam, The Netherlands, 2019; Volume 160, pp. 381–392. ISBN 978-0-444-64032-1. [Google Scholar]
- Sturzbecher, M.J.; De Araujo, D.B. Simultaneous EEG-fMRI: Integrating Spatial and Temporal Resolution. In The Relevance of the Time Domain to Neural Network Models; Rao, A.R., Cecchi, G.A., Eds.; Springer: Boston, MA, USA, 2012; pp. 199–217. ISBN 978-1-4614-0723-2. [Google Scholar]
- Värbu, K.; Muhammad, N.; Muhammad, Y. Past, Present, and Future of EEG-Based BCI Applications. Sensors 2022, 22, 3331. [Google Scholar] [CrossRef]
- Islam, M.K.; Rastegarnia, A.; Yang, Z. Methods for Artifact Detection and Removal from Scalp EEG: A Review. Neurophysiol. Clin./Clin. Neurophysiol. 2016, 46, 287–305. [Google Scholar] [CrossRef]
- Xie, Y.; Oniga, S. A Review of Processing Methods and Classification Algorithm for EEG Signal. Carpathian J. Electron. Comput. Eng. 2020, 13, 23–29. [Google Scholar] [CrossRef]
- Vanhatalo, S.; Voipio, J.; Kaila, K. Full-Band EEG (FbEEG): An Emerging Standard in Electroencephalography. Clin. Neurophysiol. 2005, 116, 1–8. [Google Scholar] [CrossRef]
- Vanhatalo, S.; Tallgren, P.; Andersson, S.; Sainio, K.; Voipio, J.; Kaila, K. DC-EEG Discloses Prominent, Very Slow Activity Patterns during Sleep in Preterm Infants. Clin. Neurophysiol. 2002, 113, 1822–1825. [Google Scholar] [CrossRef]
- Hinterberger, T.; Schmidt, S.; Kamei, T.; Walach, H. Decreased Electrophysiological Activity Represents the Conscious State of Emptiness in Meditation. Front. Psychol. 2014, 5, 99. [Google Scholar] [CrossRef] [PubMed]
- Hosang, L.; Mouchlianitis, E.; Guérin, S.M.R.; Karageorghis, C.I. Effects of Exercise on Electroencephalography-Recorded Neural Oscillations: A Systematic Review. Int. Rev. Sport Exerc. Psychol. 2022, 17, 926–979. [Google Scholar] [CrossRef]
- McCormick, D.A.; McGinley, M.J.; Salkoff, D.B. Brain State Dependent Activity in the Cortex and Thalamus. Curr. Opin. Neurobiol. 2015, 31, 133–140. [Google Scholar] [CrossRef] [PubMed]
- Buzsáki, G.; Silva, F.L.D. High Frequency Oscillations in the Intact Brain. Prog. Neurobiol. 2012, 98, 241–249. [Google Scholar] [CrossRef] [PubMed]
- Alkhorshid, D.R.; Molaeezadeh, S.F.; Alkhorshid, M.R. Analysis: Electroencephalography Acquisition System: Analog Design. Biomed. Instrum. Technol. 2020, 54, 346–351. [Google Scholar] [CrossRef] [PubMed]
- Kuo, K.-C.; Chen, C.-T.; Liao, H.-Y. An Area Efficient Analog Front-End for Sensing EEG Signals with MOS Capacitors in 90 nm Process. In Proceedings of the 2023 International Conference on Consumer Electronics—Taiwan (ICCE-Taiwan), PingTung, Taiwan, 17–19 July 2023; pp. 255–256. [Google Scholar]
- Cornelio, Z.U.; Resurreccion, P.; Leon, M.T.D.; Rosales, M.; Hizon, J.R. An EEG Analog Front-End Unit for Wearable Applications Implemented in 28 nm FD-SOI. In Proceedings of the 2023 20th International SoC Design Conference (ISOCC), Jeju, Republic of Korea, 25–28 October 2023; pp. 15–16. [Google Scholar]
- Le, D.H.; Pham, T.-H.; Pham, C.-K. Design of a Configurable 4-Channel Analog Front-End for EEG Signal Acquisition on 180nm CMOS Process. REV J. Electron. Commun. 2023, 14, 10–19. [Google Scholar] [CrossRef]
- Pham, T.-H.; Huynh, H.-A.; Pham, C.-K.; Le, D.-H. Design of a Configurable Low-Noise 1-Channel Analog Front-End for EEG Signal Recording on 180nm CMOS Process. In Proceedings of the 2023 International Conference on Advanced Technologies for Communications (ATC), Da Nang, Vietnam, 19–21 October 2023; pp. 61–66. [Google Scholar]
- Li, X.; Ren, S.; Li, X.; Zhao, T.; Deng, X.; Zheng, W. A LFP/AP Mode Reconfigurable Analog Front-End Combining an Electrical EEEG-iEEG Model for the Closed-Loop VNS. IEEE Trans. Biomed. Circuits Syst. 2024, 18, 408–422. [Google Scholar] [CrossRef] [PubMed]
- Hu, H.-Y.; Wang, L.-H.; Kuo, I.-C.; Wang, M.-H.; Wang, S.-F.; Huang, P.-C. A Multi-Channel EEG Acquisition Device Based on BT Microcontroller. In Proceedings of the 2023 International Conference on Consumer Electronics—Taiwan (ICCE-Taiwan), PingTung, Taiwan, 17–19 July 2023; pp. 251–252. [Google Scholar]
- Han, Y.; Zhao, L.; Stephany, R.G.; Hsieh, J.-C.; Wang, H.; Jia, Y. A Scattered Wireless EEG Recording System. In Proceedings of the 2023 IEEE Biomedical Circuits and Systems Conference (BioCAS), Toronto, ON, Canada, 19–21 October 2023; p. 5. [Google Scholar]
- Chen, W. Multi-Channel EEG Signal Acquisition System Based on nRF52832. In Proceedings of the 2023 5th International Conference on Communications, Information System and Computer Engineering (CISCE), Guangzhou, China, 14–16 April 2023; pp. 80–83. [Google Scholar]
- Liu, L.; Xu, J.; Yin, J.; Liao, X.; Tian, Y. A Low-Power and Constant-Bandwidth Analog Front End Based on Current-Reused DDA for Multibiosignal Acquisition. IEEE Sensors J. 2023, 23, 24711–24720. [Google Scholar] [CrossRef]
- Ge, T.; Li, P.; Duan, Q.; Yu, G. A Low-Noise, High-Precision Chopper Instrument Amplifier for EEG Signal Amplification. In Proceedings of the 2023 5th International Conference on Circuits and Systems (ICCS), Huzhou, China, 27–30 October 2023; pp. 75–80. [Google Scholar]
- Tsuji Tinem, G.; Bol, D. Ultra-Low-Power Instrumentation Amplifiers with Cuff Electrodes for Detection of Epileptic Seizures. Ecole Polytechnique de Louvain, Université Catholique de Louvain, 2020. Prom. Bol, David. Available online: https://dial.uclouvain.be/memoire/ucl/object/thesis:26570 (accessed on 27 December 2024).
- Mii, K.; Kanemoto, D.; Hirose, T. 0.36 μW/Channel Capacitively-Coupled Chopper Instrumentation Amplifier in EEG Recording Wearable Devices for Compressed Sensing Framework. Jpn. J. Appl. Phys. 2024, 63, 03SP54. [Google Scholar] [CrossRef]
- Gajare, M.; Shedge, D.K. CMOS Trans Conductance Based Instrumentation Amplifier for Various Biomedical Signal Analysis. NeuroQuantology 2022, 20, 53–60. [Google Scholar] [CrossRef]
- Balaramudu, K.; Sharma, D.P. DESIGN OF INSTRUMENTATION AMPLIFIER OF CMOS CIRCUIT 45nm TECHNOLOGHY FOR DETECTION OF ECG SIGNAL. NeuroQuantology 2022, 20, 1505–1510. Available online: https://www.neuroquantology.com/media/article_pdfs/1505-1510.pdf (accessed on 27 December 2024).
- Chebli, R.; Ali, M.; Sawan, M. High-CMRR Low-Noise Fully Integrated Front-End for EEG Acquisition Systems. Electronics 2019, 8, 1157. [Google Scholar] [CrossRef]
- Ahmad, R.; Choudhary, N.; Gupta, S.K.; Joshi, A.M.; Boolchandani, D. Novel Tunable Current Feedback Instrumentation Amplifier Based on BBFC OP-AMP for Biomedical Applications with Low Power and High CMRR. Integration 2023, 90, 214–223. [Google Scholar] [CrossRef]
- Bharathi, R.J.; Augustine, E.; Sairam, A. Low Cost Analog EEG Amplifier for Healthcare Applications. In Proceedings of the 2022 6th International Conference on Electronics, Communication and Aerospace Technology, Coimbatore, India, 1–3 December 2022; pp. 375–379. [Google Scholar]
- Armano, M.; Audley, H.; Baird, J.; Benella, S.; Binetruy, P.; Born, M.; Bortoluzzi, D.; Castelli, E.; Cavalleri, A.; Cesarini, A.; et al. Forbush Decreases and <2 Day GCR Flux Non-Recurrent Variations Studied with LISA Pathfinder. Astrophys. J. 2019, 874, 167. [Google Scholar] [CrossRef]
- Ren, Q.; Chen, C.; Dong, D.; Xu, X.; Chen, Y.; Zhang, F. A 13 µW Analog Front-End with RRAM-Based Lowpass FIR Filter for EEG Signal Detection. Sensors 2022, 22, 6096. [Google Scholar] [CrossRef]
- Dabbaghian, A.; Kassiri, H. An 8-Channel Ambulatory EEG Recording IC With In-Channel Fully-Analog Real-Time Motion Artifact Extraction and Removal. IEEE Trans. Biomed. Circuits Syst. 2023, 17, 999–1009. [Google Scholar] [CrossRef] [PubMed]
- Tekin, K.; Güler, H. Second Generation Current Controlled Current Conveyor Based Low Pass Filter Design For The Processing of EEG Signals. Turk. J. Sci. Technol. 2023, 18, 405–413. [Google Scholar] [CrossRef]
- Qian, Y.-Y.; Wang, Z.-G.; Liu, Y.-K.; Zhou, Z.-J. A High Gain and High CMRR Instrumentation Amplifier for Biomedical Applications. In Proceedings of the 2019 IEEE 4th International Conference on Integrated Circuits and Microsystems (ICICM), Beijing, China, 25–27 October 2019; pp. 61–64. [Google Scholar]
- Lee, C.-J.; Song, J.-I. A Chopper-Stabilized Amplifier With a Tunable Bandwidth for EEG Acquisition Applications. IEEE Access 2019, 7, 73165–73171. [Google Scholar] [CrossRef]
- Huang, C.-W.; Wang, J.-J.; Hung, C.-C.; Wu, C.-Y. Design of CMOS Analog Front-End Electroencephalography (EEG) Amplifier with ±1-V Common-Mode and ±10-mV Differential-Mode Artifact Removal. In Proceedings of the 2022 IEEE Biomedical Circuits and Systems Conference (BioCAS), Taipei, Taiwan, 13–15 October 2022; pp. 714–717. [Google Scholar]
- Girinath, N.; Visvesvaran, C.; Babu, C.G. Current-Feedback Instrumentation Amplifier for Bio-Potential Signal Acquisition Applications. In Proceedings of the 2019 International Conference on Advances in Computing and Communication Engineering (ICACCE), Sathyamangalam, India, 4–9 April 2019; pp. 1–4. [Google Scholar]
- Lin, Y.D.; Tsai, C.D.; Huang, H.H.; Chiou, D.C.; Wu, C.P. Preamplifier with a Second-Order High-Pass Filtering Characteristic. IEEE Trans. Biomed. Eng. 1999, 46, 609–612. [Google Scholar] [CrossRef]
- Harrison, R.R. A Versatile Integrated Circuit for the Acquisition of Biopotentials. In Proceedings of the 2007 IEEE Custom Integrated Circuits Conference, San Jose, CA, USA, 16–19 September 2007; pp. 115–122. [Google Scholar]
- Blomqvist, K.H.; Eskelinen, P.; Sepponen, R.E. Instrumentation Amplifier Implements Second-Order Active Low-Pass Filter with High Gain Factor. Meas. Sci. Technol. 2011, 22, 057002. [Google Scholar] [CrossRef]
- AD7779 8-Channel, 24-Bit, 16 kSPS Simultaneous Sampling ADC. Available online: https://www.analog.com/media/en/technical-documentation/data-sheets/ad7779.pdf (accessed on 20 December 2024).
- ADS1299-x Low-Noise, 4-, 6-, 8-Channel, 24-Bit, Analog-to-Digital Converter for EEG and Biopotential Measurements. Available online: https://www.ti.com/lit/ds/symlink/ads1299.pdf?ts=1734636559943&ref_url=https%253A%252F%252Fwww.ti.com%252Fproduct%252FADS1299%253FkeyMatch%253DADS1299%2526tisearch%253Duniversal_search%2526usecase%253DGPN (accessed on 20 December 2024).
Disclaimer/Publisher’s Note: The statements, opinions and data contained in all publications are solely those of the individual author(s) and contributor(s) and not of MDPI and/or the editor(s). MDPI and/or the editor(s) disclaim responsibility for any injury to people or property resulting from any ideas, methods, instructions or products referred to in the content. |
© 2024 by the authors. Licensee MDPI, Basel, Switzerland. This article is an open access article distributed under the terms and conditions of the Creative Commons Attribution (CC BY) license (https://creativecommons.org/licenses/by/4.0/).