Design and Test of Offset Quadrature Phase-Shift Keying Modulator with GF180MCU Open Source Process Design Kit
Abstract
1. Introduction
- Comprehensive overview of the IC design flow, highlighting the use of open source tools and the GF180MCU PDK.
- Successful integration of the OQPSK modulator into the Caravel SoC template and its manufacturing.
- Proof of concept through simulations conducted during the design flow and physical measurement of the chip.
- Post-processing technique used to compensate for the absence of the most significant bit (MSB) in physical measurements.
2. Related Work
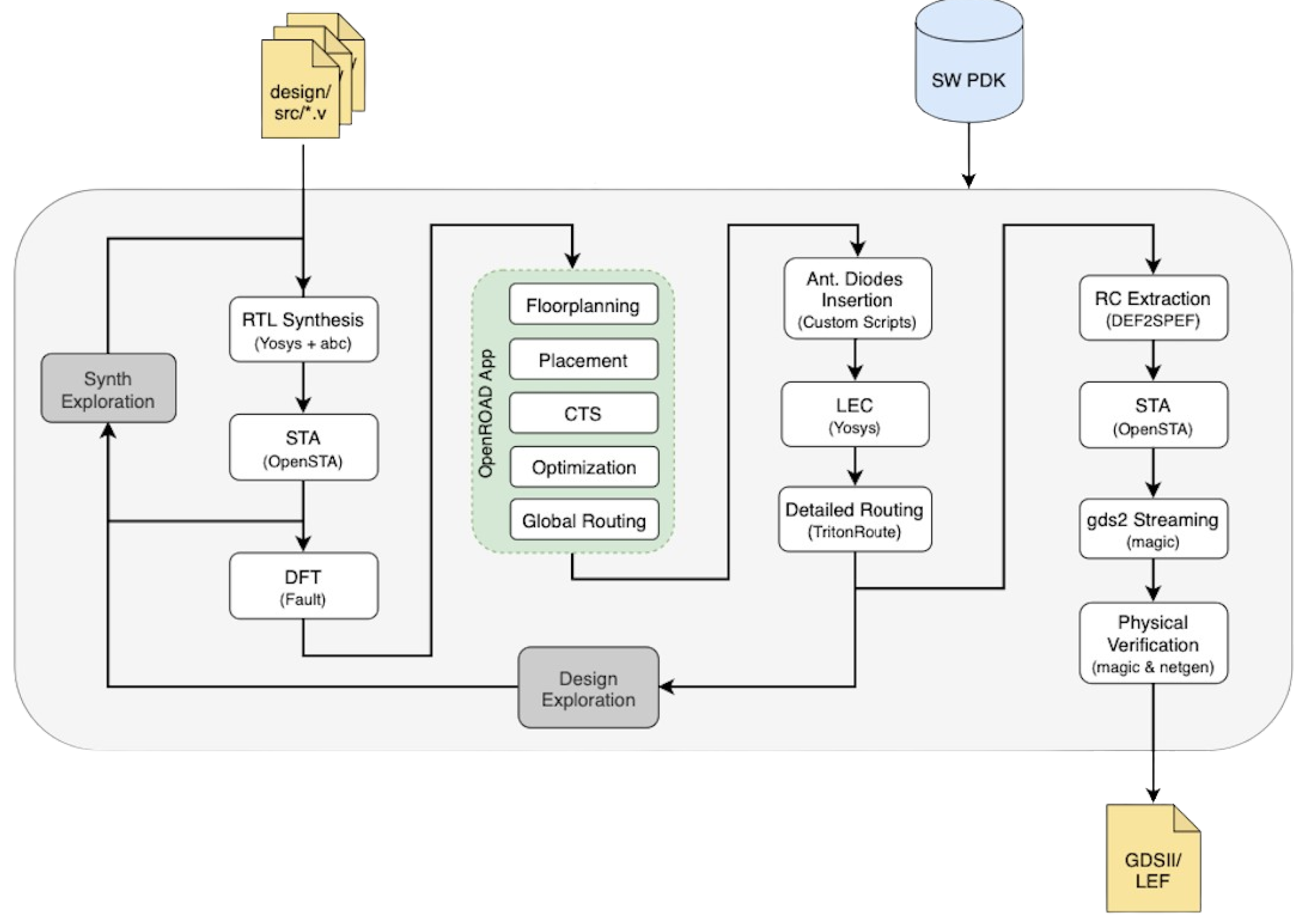
3. IC Design Flow
3.1. Front-End
- Specification Definition: the requirements that the must meet are determined, considering aspects such as processing speed, power consumption, noise tolerance, and storage capacity.
- High-Level Design : the general architecture of the system is defined, including the development of block diagrams and the representation of data flow, with the aim of developing and validating system-level models of the design.
- Logical Design and Register Transfer Level (RTL): The functionality of the circuit is described at a higher level of abstraction than transistor-level design, using HDLs such as VHDL or Verilog. This involves translating the specifications into code that details the flow of bits through registers and corresponding logical operations.
- Functional Verification: The design is simulated to confirm that it meets the specifications and is free of logical errors. This phase is essential to validate the functionality of the circuit before proceeding to the physical design.
- RTL Synthesis: RTL synthesis transforms HDL code into a network of logical gates and circuit components to implement the design in silicon. This process includes logical optimization to improve performance and efficiency, mapping to specific library cells of the process technology, the generation of a netlist detailing the interconnection of these cells, the integration of design constraints to guide optimization, and validation of the netlist to ensure it meets design requirements.
3.2. Back-End
- Floorplanning: during this stage, floorplans are created, an early stage in the hierarchical approach to integrated circuit design. In other words, it’s a schematic representation of the tentative placement of its cells and macros.
- Placement: involves placing standard cells and macros, with subsequent placement checks to ensure the integrity of the design.
- CTS: involves placing clock branches and adding necessary buffers to ensure the integrity of the clock signal.
- Routing: the routing phase then begins with a two-step approach, starting with an initial routing followed by a more intricate routing process.
4. QPSK Functionality
4.1. Digital Modulation in Baseband
4.2. Shaping Filter with a Duration Longer Than the Symbol Time
- Reflection: the function is subjected to a reflection operation to obtain .
- Displacement: the reflected function, , is displaced n positions to the right or left, depending on whether n is positive or negative, respectively, resulting in the function .
- Multiplication: each term is multiplied by the corresponding , producing the intermediate sequence .
- Summation: a summation of all terms in the sequence is carried out to obtain the final value of the output signal at the moment n.
5. OQPSK Implementation
5.1. Description of OQPSK Digital Modulator
- Frequency bands: 2400–2483.5 MHz.
- Modulation: OQPSK.
- Shaping filter: raised cosine.
- Bit rate: 2 Mbps.
- Bit frame size: 12 fractional bits and 1 sign bit.
- Samples per symbol: 50.
5.2. RTL Implementation of OQPSK Modulator
5.3. From RTL to GDSII
- PDK = gf180mcuC.
- DESIGN_IS_CORE = 0.
- PL_BASIC_PLACEMENT = 0
- PL_TARGET_DENSITY = 0.45.
- FP_CORE_UTIL = 40.
- SYNTH_MAX_FANOUT = 4.
- RT_MAX_LAYER = Metal4.
- DIODE_INSERTION_STRATEGY = 4.
- FP_SIZING = absolute.
- DIE_AREA = “0 0 300 300”.
5.4. SoC Integration
6. Results
6.1. FPGA Simulation Results
FPGA Synthesis Results
6.2. IC Results
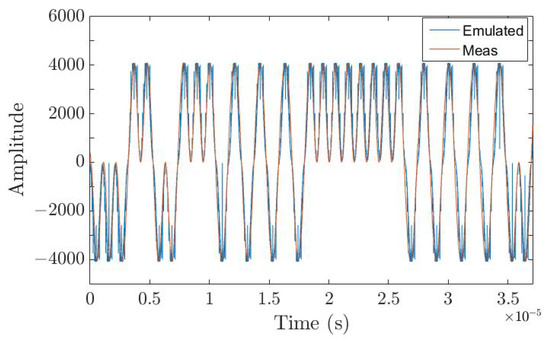
6.3. Physical Testing Results
- D2-115 Board (Cyclone IV EPC11529C7 Altera).
- Caravel M.2 developed board.
- Agilent 16901A Logic Analyzer.
- Keithley 2200-3055 programmable power supply 30 V, 5 A.
7. Discussion
- The first step was to divide the bit rate into two parts to simulate the operation of a serial-to-parallel converter. This operation effectively isolated a part of the signal that corresponded to the phase input bits.
- Knowing the duration of each input bit and the expected data from the signal (through simulation), it proceeded to identify if, for each time interval assigned to a bit, the signal was positive or negative.
- This process was carried out sequentially, facilitating the restoration of the signal to be equivalent to the simulated one. In this way, it was possible to recover the integrity of the phase representation that was compromised due to the initial omission of the sign bit.
8. Conclusions
Author Contributions
Funding
Data Availability Statement
Conflicts of Interest
Appendix A. OQPSK Modulator at RTL Level

Appendix B. Metrics of the OQPSK Modulator with Different Tools
| Design | Year | Technology | Tools | Area (m2) | Power (mW) | Worst Slack (ns) |
|---|---|---|---|---|---|---|
| This work | 2024 | GF 180 nm | OpenLane | 0.09 | 142.5 | 17.85 |
| [29] | 2019 | MOSIS 130 nm | Cadence tools | - | 0.052 | 1.94 |
References
- Lojek, B. History of Semiconductor Engineering; Springer Science & Business Media: Berlin/Heidelberg, Germany, 2007. [Google Scholar]
- Trlica, C. Software Tools [Technology Analysis and Forecast]. IEEE Spectr. 1997, 34, 60–64. [Google Scholar] [CrossRef]
- Ousterhout, J.K.; Hamachi, G.T.; Mayo, R.N.; Scott, W.S.; Taylor, G.S. The magic VLSI layout system. IEEE Des. Test Comput. 1985, 2, 19–30. [Google Scholar] [CrossRef]
- Wolf, C.; Glaser, J.; Kepler, J. Yosys-a free Verilog synthesis suite. In Proceedings of the 21st Austrian Workshop on Microelectronics (Austrochip), Linz, Austria, 10 October 2013; Volume 97. [Google Scholar]
- Ajayi, T.; Blaauw, D. OpenROAD: Toward a self-driving, open source digital layout implementation tool chain. In Proceedings of the Government Microcircuit Applications and Critical Technology Conference, Albuquerque, NM, USA, 25–28 March 2019. [Google Scholar]
- Welcome to SkyWater SKY130 PDK’s Documentation! Available online: https://skywater-pdk.readthedocs.io/en/main/ (accessed on 11 November 2023).
- Welcome to GlobalFoundries 0.18UM 3.3V/(5V)6V MCU PDK’s Documentation! Available online: https://gf180mcu-pdk.readthedocs.io/en/latest/ (accessed on 11 November 2023).
- Ghazy, A.; Shalan, M. OpenLANE: The open source digital ASIC implementation flow. In Proceedings of the Workshop on Open Source EDA Technologies (WOSET), Online, 2–5 November 2020; Available online: https://woset-workshop.github.io/WOSET2020.html (accessed on 15 April 2024).
- Genko, N.; Atienza, D.; Micheli, G.D.; Benini, L. Feature—NoC emulation: A tool and design flow for MPSoC. IEEE Circuits Syst. Mag. 2007, 7, 42–51. [Google Scholar] [CrossRef][Green Version]
- Kinsy, M.A.; Pellauer, M.; Devadas, S. Heracles: A tool for fast RTL-based design space exploration of multicore processors. In Proceedings of the ACM/SIGDA International Symposium on Field Programmable Gate Arrays, Monterey, CA, USA, 11–13 February 2013; pp. 125–134. [Google Scholar]
- Zulberti, L.; Di Matteo, S.; Nannipieri, P.; Saponara, S.; Fanucci, L. A script-based cycle-true verification framework to speed-up hardware and software co-design: Performance evaluation on ecc accelerator use-case. Electronics 2022, 11, 3704. [Google Scholar] [CrossRef]
- Caravel Harness. Documentation. Available online: https://Caravel-harness.readthedocs.io/en/latest/ (accessed on 10 November 2023).
- MOSIS. Available online: https://themosisservice.com/ (accessed on 29 February 2024).
- CMC Microsystems—Home. Available online: https://www.cmc.ca/ (accessed on 29 February 2024).
- EUROPRACTICE—IC Service. Available online: https://europractice-ic.com/ (accessed on 29 February 2024).
- Efabless.com. Available online: https://efabless.com/ (accessed on 29 February 2024).
- Proakis, J.G.; Salehi, M. Digital Communications, 5th ed.; McGraw-Hill: New York, NY, USA, 2007. [Google Scholar]
- Std 802.15.4-2003; Wireless Medium Access Control (MAC) and Physical Layer (PHY) Specifications for Low-Rate Wireless Personal Area Networks (LR-WPAN’s). IEEE Computer Society LAN/MAN Standards Committee: New York, NY, USA, 2003.
- Guthaus, M.R.; Stine, J.E.; Ataei, S.; Chen, B.; Wu, B.; Sarwar, M. OpenRAM: An open-source memory compiler. In Proceedings of the 2016 IEEE/ACM International Conference on Computer-Aided Design (ICCAD), Austin, TX, USA, 7–10 November 2016; pp. 1–6. [Google Scholar] [CrossRef]
- Buhr, S.; Kreißig, M.; Ellinger, F. A Real-Time Fast Ethernet Transceiver achieving Sub-ns Time Synchronization. In Proceedings of the 2019 IEEE Nordic Circuits and Systems Conference (NORCAS): NORCHIP and International Symposium of System-on-Chip (SoC), Helsinki, Finland, 29–30 October 2019; pp. 1–7. [Google Scholar] [CrossRef]
- Buhr, S.; Xu, X.; Kreißig, M.; Ellinger, F. A Low Power Fast Ethernet Physical Layer Transceiver. In Proceedings of the 2019 26th IEEE International Conference on Electronics, Circuits and Systems (ICECS), Genoa, Italy, 27–29 November 2019; pp. 478–481. [Google Scholar] [CrossRef]
- Zhang, Q.; Duan, W.; Edwards, T.; Ansell, T.; Blaauw, D.; Sylvester, D.; Saligane, M. An Open-Source and Autonomous Temperature Sensor Generator Verified With 64 Instances in SkyWater 130 nm for Comprehensive Design Space Exploration. IEEE Solid State Circuits Lett. 2022, 5, 174–177. [Google Scholar] [CrossRef]
- Franck, L.D.; Ginja, G.A.; Carmo, J.P.; Afonso, J.A.; Luppe, M. Custom ASIC Design for SHA-256 Using Open-Source Tools. Computers 2024, 13, 9. [Google Scholar] [CrossRef]
- Shah, M.; Ternes, J.; Koch, D. FABulous Demo: Open Source FPGA on Sky130. In Proceedings of the 33rd International Conference on Field-Programmable Logic and Applications (FPL), Gothenburg, Sweden, 4–8 September 2023; pp. 365–365. [Google Scholar] [CrossRef]
- Xiong, F. Digital Modulation Techniques; Artech House: Norwood, MA, USA, 2000. [Google Scholar]
- Kontorovich-Mazover, V.; Ramos-Alarcon, F.; Parra-Michel, R. Fundamentos de Comunicaciones Digitales, 1st ed.; Limusa: Mexico City, Mexico, 2009. [Google Scholar]
- Luna-Rodriguez, L.A.; Ortega-Cisneros, S.; Mascorro-Guardado, E.; Rivera-Dominguez, J.; Parra-Michel, R. Implementation methodology for Self-Timed modulators with dual-rail structures based on FPGA. In Proceedings of the 2018 IEEE International Autumn Meeting on Power, Electronics and Computing (ROPEC), Ixtapa, Mexico, 14–16 November 2018; pp. 1–6. [Google Scholar] [CrossRef]
- Han, K.; Kahng, A.B.; Li, J. Optimal Generalized H-Tree Topology and Buffering for High-Performance and Low-Power Clock Distribution. IEEE Trans. Comput. Aided Des. Integr. Circuits Syst. 2020, 39, 478–491. [Google Scholar] [CrossRef]
- Guardado, E.M.; Ortega-Cisneros, S. Metodología para la Implementación de CI Digitales a Nivel Layout. 2019. Available online: https://unidad.gdl.cinvestav.mx/plantillaTesis.php?Tesis=1405 (accessed on 15 April 2024).
- Winners of the ICs Manufacturing Round GFMPW-1. Available online: https://docs.google.com/spreadsheets/d/1qxy1wK-fbegUjC_IC2k6f9NfbdSS9gevUzcF7rFQnfA/edit?usp=sharing (accessed on 15 April 2024).












| MPW Service | Foundry | Technology | Price Range per mm2 | Minimum Area |
|---|---|---|---|---|
| MOSIS [13] | TSMC | 12–350 nm | Available upon request a | 4 mm 2 |
| MOSIS [13] | Intel | 16 nm | Available upon request a | 4 mm 2 |
| CMC M. [14] | GF | 12–130 nm | USD 7.35–46 k | 1 mm 2 |
| CMC M. [14] | STM | 28 nm | USD 14.01 k | 1.25 mm 2 |
| CMC M. [14] | TSMC | 28–350 nm | USD 700–25.1 k | 1–25 mm 2 |
| EUROPRACTICE [15] | GF | 12–180 nm | USD 3.2–147 k | 1–4 mm 2 |
| EUROPRACTICE [15] | TSMC | 28–180 nm | USD 1.04–9.75 k | 1–6 mm 2 |
| EUROPRACTICE [15] | X-FAB | 180 nm | USD 1.8 k | 2.25 mm 2 |
| Efabless [16] | SkyWater | 130 nm | USD 0–574 b | 17 mm 2 |
| Efabless [16] | GF | 180 nm | USD 0 c | 17 mm 2 |
| Parameter | EP4CE115F29C7 |
|---|---|
| Total logic elements | 780/114,480 |
| Total registers | 256/117,053 |
| Total I/O pins | 30/529 |
| Total block memory bits | 1664/3,981,312 |
| Total logic array blocks | 60/7155 |
| Total power dissipation | 144.25 mW |
| Core power dissipation | 98.55 mW |
| I/O power dissipation | 45.70 mW |
| Parameter | Quantity |
|---|---|
| Number of wires | 1464 |
| Number of logic cells | 1051 |
| Buffers | 366 |
| Clock buffers | 49 |
| Flip-Flops | 24 |
| Latches | 4 |
| Internal power | 59 mW |
| Switching power | 83.5 mW |
| Total power | 142.5 mW |
| Worst slack (Setup) | 17.85 ns |
| Worst slack (Hold) | 0.54 ns |
| Circuit Name | Voltage | Current | Power |
|---|---|---|---|
| Caravel developed board + Breakout board | 5 V | 165 mA | 825 mW |
| Caravel developed board | 5 V | 9.9 mA | 49.5 mW |
| Breakout board | 5 V | 155 mA | 775 mW |
Disclaimer/Publisher’s Note: The statements, opinions and data contained in all publications are solely those of the individual author(s) and contributor(s) and not of MDPI and/or the editor(s). MDPI and/or the editor(s) disclaim responsibility for any injury to people or property resulting from any ideas, methods, instructions or products referred to in the content. |
© 2024 by the authors. Licensee MDPI, Basel, Switzerland. This article is an open access article distributed under the terms and conditions of the Creative Commons Attribution (CC BY) license (https://creativecommons.org/licenses/by/4.0/).
Share and Cite
Mascorro-Guardado, E.; Ortega-Cisneros, S.; Baungarten-Leon, E.I.; Luna-Rodriguez, L.A.; Jaramillo-Toral, U.; Hernández-Aramburo, M.; Murillo-García, E. Design and Test of Offset Quadrature Phase-Shift Keying Modulator with GF180MCU Open Source Process Design Kit. Electronics 2024, 13, 1705. https://doi.org/10.3390/electronics13091705
Mascorro-Guardado E, Ortega-Cisneros S, Baungarten-Leon EI, Luna-Rodriguez LA, Jaramillo-Toral U, Hernández-Aramburo M, Murillo-García E. Design and Test of Offset Quadrature Phase-Shift Keying Modulator with GF180MCU Open Source Process Design Kit. Electronics. 2024; 13(9):1705. https://doi.org/10.3390/electronics13091705
Chicago/Turabian StyleMascorro-Guardado, Emma, Susana Ortega-Cisneros, Emilio Isaac Baungarten-Leon, Luis A. Luna-Rodriguez, Uriel Jaramillo-Toral, Manuel Hernández-Aramburo, and Emanuel Murillo-García. 2024. "Design and Test of Offset Quadrature Phase-Shift Keying Modulator with GF180MCU Open Source Process Design Kit" Electronics 13, no. 9: 1705. https://doi.org/10.3390/electronics13091705
APA StyleMascorro-Guardado, E., Ortega-Cisneros, S., Baungarten-Leon, E. I., Luna-Rodriguez, L. A., Jaramillo-Toral, U., Hernández-Aramburo, M., & Murillo-García, E. (2024). Design and Test of Offset Quadrature Phase-Shift Keying Modulator with GF180MCU Open Source Process Design Kit. Electronics, 13(9), 1705. https://doi.org/10.3390/electronics13091705

