Use of QUIC for Mobile-Oriented Future Internet (Q-MOFI)
Abstract
1. Introduction
2. Literature Review
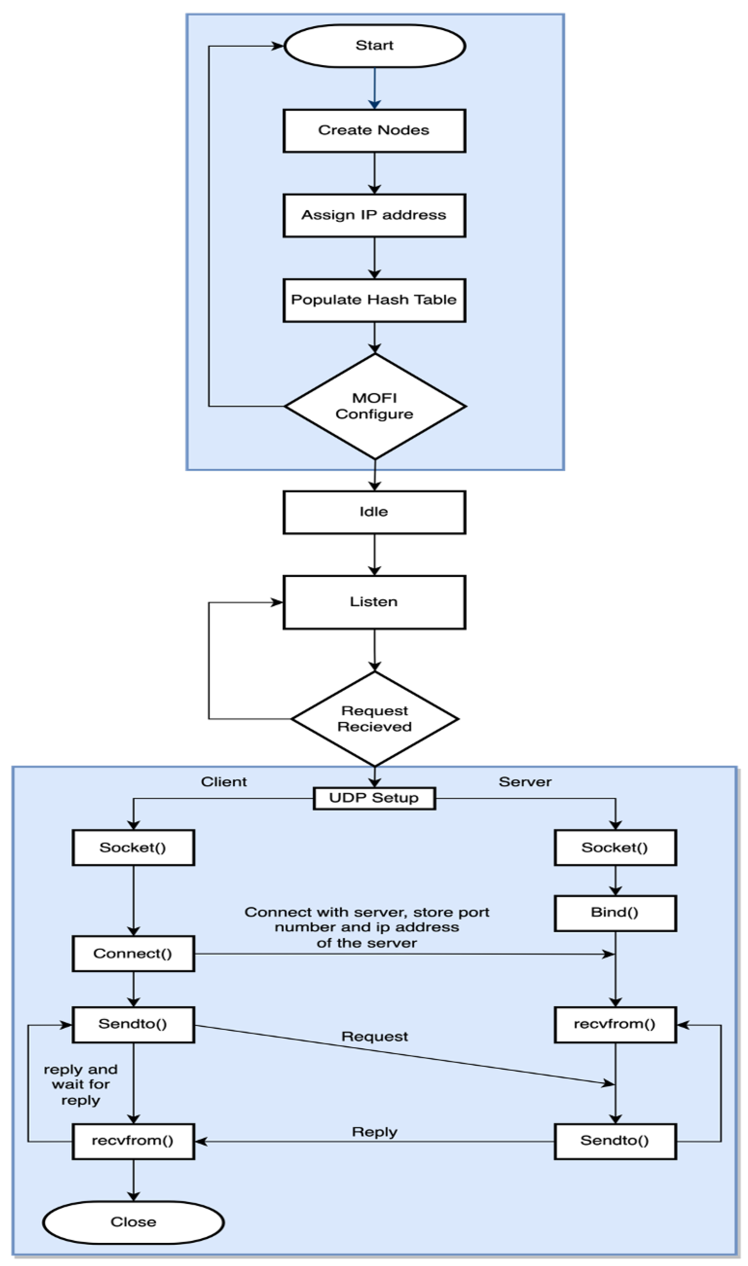
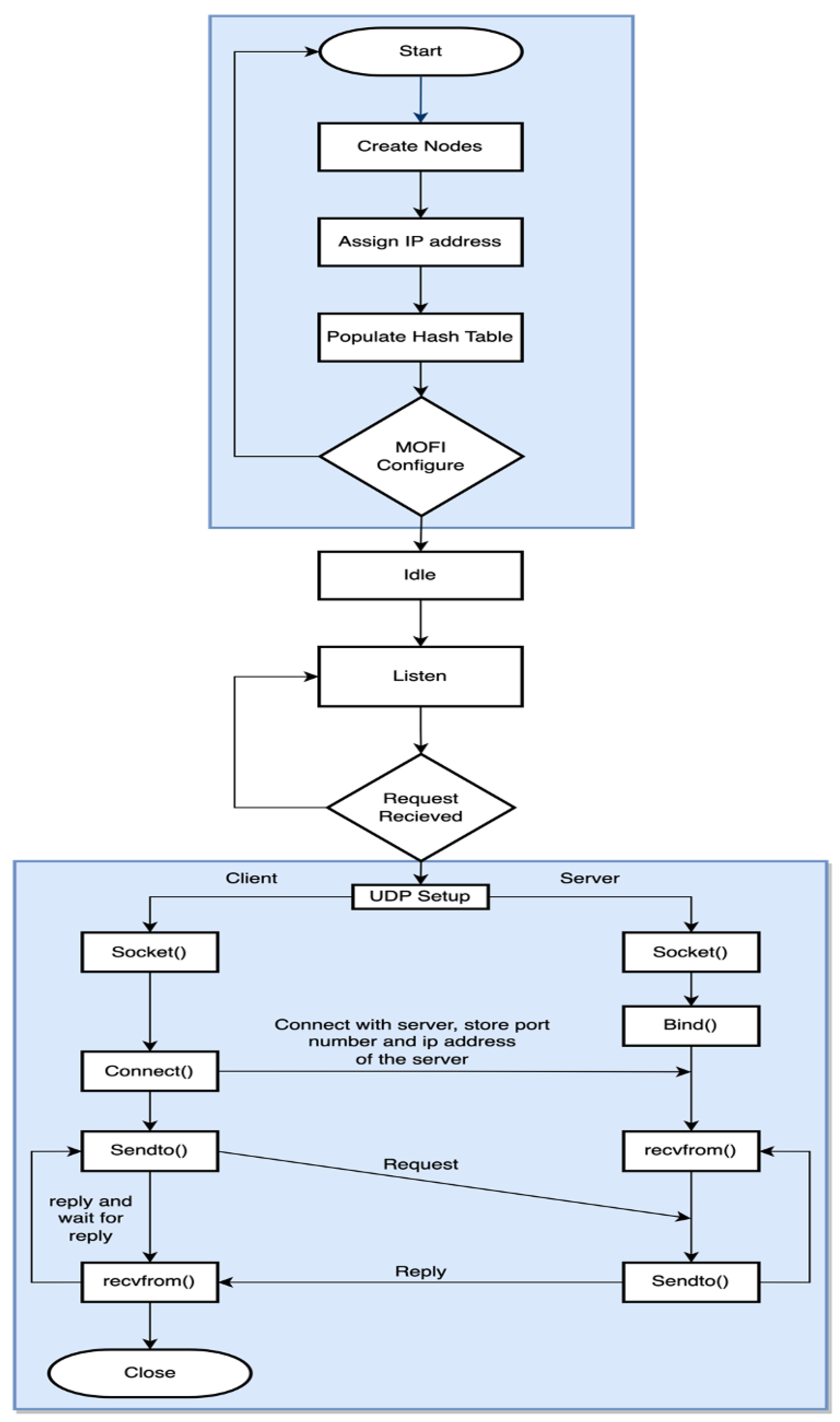
3. Existing Model
4. Proposed Model
5. Experiments and Results
5.1. Handshake and Connection Establishment
5.2. Wireshark Results
5.3. Latency
5.4. Binding Delay
5.5. Throughput
5.6. Packet Loss
5.7. Time Taken According to Packet Size
6. Conclusions and Future Work
Author Contributions
Funding
Data Availability Statement
Acknowledgments
Conflicts of Interest
References
- Fang, C.; Yao, H.; Wang, Z.; Wu, W.; Jin, X.; Yu, F.R. A survey of mobile information-centric networking: Research issues and challenges. IEEE Commun. Surv. Tutor. 2018, 20, 2353–2371. [Google Scholar] [CrossRef]
- Jung, L.T.; Wagan, A.A. Distributed Network Mobility Management Scheme for Network Mobility. In Proceedings of the 2018 4th International Conference on Computer and Information Sciences (ICCOINS), Kuala Lumpur, Malaysia, 13–14 August 2018; pp. 1–6. [Google Scholar] [CrossRef]
- Ullah, A.; Chen, X.; Yang, J. Design and Implementation of MobilityFirst Future Internet Testbed. In Proceedings of the 2020 3rd International Conference on Hot Information-Centric Networking (HotICN), Hefei, China, 12–14 December 2020; pp. 170–174. [Google Scholar]
- Abadleh, A.; Tareef, A.; Btoush, A.; Mahadeen, A.; Al-Mjali, M.M.; Alja’Afreh, S.S.; Alkasasbeh, A.A. Comparative Analysis of TCP Congestion Control Methods. In Proceedings of the 2022 13th International Conference on Information and Communication Systems (ICICS), Irbid, Jordan, 21–23 June 2022; pp. 474–478. [Google Scholar]
- Al-Kadhim, H.M.; Al-Raweshidy, H.S. Energy efficient and reliable transport of data in cloud-based IoT. IEEE Access 2019, 7, 64641–64650. [Google Scholar] [CrossRef]
- Khan, H.U.; Hussain, A.; Nazir, S.; Ali, F.; Khan, M.Z.; Ullah, I. A service-efficient proxy mobile IPv6 extension for IoT domain. Information 2023, 14, 459. [Google Scholar]
- Khan, S.; Luo, F.; Zhang, Z.; Ullah, F.; Amin, F.; Qadri, S.; Heyat, M.; Ruby, R.; Wang, L.; Ullah, S.; et al. A survey on X. 509 public-key infrastructure, certificate revocation, and their modern implementation on blockchain and ledger technologies. IEEE Commun. Surv. Tutor. 2023, 25, 2529–2568. [Google Scholar]
- Polese, M.; Jana, R.; Zorzi, M. TCP and MP-TCP in 5G mmWave networks. IEEE Internet Comput. 2017, 21, 12–19. [Google Scholar] [CrossRef]
- Wang, Q.; Dai, W.; Zhang, C.; Zhu, J.; Ma, X. A Compact Constraint Incremental Method for Random Weight Networks and Its Application. IEEE Trans. Neural Netw. Learn. Syst. 2023, 1–9. [Google Scholar] [CrossRef]
- Polese, M.; Chiariotti, F.; Bonetto, E.; Rigotto, F.; Zanella, A.; Zorzi, M. A survey on recent advances in transport layer protocols. IEEE Commun. Surv. Tutor. 2019, 21, 3584–3608. [Google Scholar]
- Dai, M.; Sun, G.; Yu, H.; Niyato, D. Maximize the Long-Term Average Revenue of Network Slice Provider via Admission Control Among Heterogeneous Slices. IEEE/ACM Trans. Netw. 2023, 1–16. [Google Scholar] [CrossRef]
- Yamanaka, T.; Iwai, T.; Kubo, R. Quality of performance aware data transmission for energy-efficient networked control. IEEE Access 2021, 9, 5769–5778. [Google Scholar] [CrossRef]
- Hu, J.; Wu, Y.; Li, T.; Ghosh, B.K. Consensus Control of General Linear Multiagent Systems with Antagonistic Interactions and Communication Noises. IEEE Trans. Autom. Control 2019, 64, 2122–2127. [Google Scholar] [CrossRef]
- Alvarez-Horcajo, J.; Lopez-Pajares, D.; Arco, J.M.; Carral, J.A.; Martinez-Yelmo, I. TCP-path: Improving load balance by network exploration. In Proceedings of the 2017 IEEE 6th International Conference on Cloud Networking (CloudNet), Prague, Czech Republic, 25–27 September 2017; pp. 1–6. [Google Scholar]
- Xie, H.; Li, T. Revisiting loss recovery for high-speed transmission. In Proceedings of the 2022 IEEE Wireless Communications and Networking Conference (WCNC), Austin, TX, USA, 11–13 April 2022; pp. 1987–1992. [Google Scholar]
- Hotchi, R.; Chibana, H.; Iwai, T.; Kubo, R. Active queue management supporting TCP flows using disturbance observer and smith predictor. IEEE Access 2020, 8, 173401–173413. [Google Scholar]
- Li, L.; Yao, L. Fault Tolerant Control of Fuzzy Stochastic Distribution Systems with Packet Dropout and Time Delay. IEEE Trans. Autom. Sci. Eng. 2023, 1–10. [Google Scholar] [CrossRef]
- Liu, C.; Wu, T.; Li, Z.; Ma, T.; Huang, J. Robust Online Tensor Completion for IoT Streaming Data Recovery. IEEE Trans. Neural Netw. Learn. Syst. 2023, 34, 10178–10192. [Google Scholar] [CrossRef] [PubMed]
- Toprasert, T.; Lilakiataskun, W. TCP congestion control with MDP algorithm for IoT over heterogeneous network. In Proceedings of the 2017 17th International Symposium on Communications and Information Technologies (ISCIT), Cairns, QLD, Australia, 25–27 September 2017; pp. 1–5. [Google Scholar]
- Al-Saadi, R.; Armitage, G.; But, J.; Branch, P. A survey of delay-based and hybrid TCP congestion control algorithms. IEEE Commun. Surv. Tutor. 2019, 21, 3609–3638. [Google Scholar] [CrossRef]
- Garcia-Luna-Aceves, J.J.; Albalawi, A.A. A Connection-Free Reliable Transport Protocol. In Proceedings of the 2020 IEEE 39th International Performance Computing and Communications Conference (IPCCC), Austin, TX, USA, 6–8 November 2020; pp. 1–6. [Google Scholar]
- Wang, X.; Parish, D.J. Optimized multi-stage TCP traffic classifier based on packet size distributions. In Proceedings of the 2010 Third International Conference on Communication Theory, Reliability, and Quality of Service, Athens, Greece, 13–19 June 2010; pp. 98–103. [Google Scholar]
- Kim, S.; Shin, S.; Moon, J. UDP-based Extremely Low Latency Streaming. In Proceedings of the 2022 IEEE 19th Annual Consumer Communications & Networking Conference (CCNC), Las Vegas, NV, USA, 8–11 January 2022; pp. 94–99. [Google Scholar]
- Li, H.; Zhao, Y.; Wu, R. Optimal Design of UDP Protocol in Embedded Real-Time OS. In Proceedings of the 2021 13th International Conference on Advanced Infocomm Technology (ICAIT), Yanji, China, 15–18 October 2021; pp. 180–184. [Google Scholar]
- Hei, X.; Chen, J.; Lu, H.; Xie, G.; Meng, H. A UDP-based way to improve data transmission reliability. In Proceedings of the 2017 29th Chinese Control And Decision Conference (CCDC), Chongqing, China, 28–30 May 2017; pp. 2612–2617. [Google Scholar]
- Guo, R.; Liu, H.; Liu, D. When Deep Learning-Based Soft Sensors Encounter Reliability Challenges: A Practical Knowledge-Guided Adversarial Attack and Its Defense. IEEE Trans. Ind. Inform. 2023, 1–13. [Google Scholar] [CrossRef]
- AL-Dhief, F.T.; Sabri, N.; Latiff, N.A.; Malik, N.N.N.A.; Abbas, M.; Albader, A.; Mohammed, M.A.; AL-Haddad, R.N.; Salman, Y.D.; Khanapi, M.; et al. Performance comparison between TCP and UDP protocols in different simulation scenarios. Int. J. Eng. Technol. 2018, 7, 172–176. [Google Scholar]
- Dey, N.; Neha, N.; Hariprasad, M.S.; Hya, S.; Moharir, M.; Akram, M. A Detail Survey on QUIC and its Impact on Network Data Transmission. In Proceedings of the 2022 6th International Conference on Trends in Electronics and Informatics (ICOEI), Tirunelveli, India, 28–30 April 2022; pp. 378–385. [Google Scholar] [CrossRef]
- Michel, F.; Cohen, A.; Malak, D.; De Coninck, Q.; Médard, M.; Bonaventure, O. FlEC: Enhancing QUIC With Application-Tailored Reliability Mechanisms. IEEE/ACM Trans. Netw. 2023, 31, 606–619. [Google Scholar] [CrossRef]
- Ramasamy, V.; Pop, M.D. The Future Network 2030: A Simplified Intelligent Transportation System. In Intelligent Technologies for Sensors: Applications, Design, and Optimization for a Smart World; Apple Academic Press: Palm Bay, FL, USA, 2023; p. 315. [Google Scholar]
- Soni, M.; Rajput, B.S. Security and performance evaluations of QUIC protocol. In Data Science and Intelligent Applications: Proceedings of ICDSIA 2020; Springer: Berlin/Heidelberg, Germany, 2021; pp. 457–462. [Google Scholar]
- Langley, A.; Riddoch, A.; Wilk, A.; Vicente, A.; Krasic, C.; Zhang, D.; Yang, F.; Kouranov, F.; Swett, I.; Iyengar, J.; et al. The QUIC transport protocol: Design and Internet-scale deployment. In Proceedings of the Conference of the ACM Special Interest Group on Data Communication, Beijing, China, 19–23 August 2017; pp. 183–196. [Google Scholar]
- Jeddou, S.; Diez, L.; Abdellah, N.; Baina, A.; Calvo, R.A. On the Performance of Transport Protocols Over mmWave Links: Empirical Comparison of TCP and QUIC. IEEE Open J. Commun. Soc. 2023, 4, 2596–2608. [Google Scholar] [CrossRef]
- Cao, K.; Wang, B.; Ding, H.; Lv, L.; Tian, J.; Hu, H.; Gong, F. Achieving Reliable and Secure Communications in Wireless-Powered NOMA Systems. IEEE Trans. Veh. Technol. 2021, 70, 1978–1983. [Google Scholar] [CrossRef]
- Guo, Y.; Zhang, C.; Wang, C.; Jia, X. Towards Public Verifiable and Forward-Privacy Encrypted Search by Using Blockchain. IEEE Trans. Dependable Secur. Comput. 2023, 20, 2111–2126. [Google Scholar] [CrossRef]
- Cao, K.; Ding, H.; Li, W.; Lv, L.; Gao, M.; Gong, F.; Wang, B. On the Ergodic Secrecy Capacity of Intelligent Reflecting Surface Aided Wireless Powered Communication Systems. IEEE Wirel. Commun. Lett. 2022, 11, 2275–2279. [Google Scholar] [CrossRef]
- Cui, Y.; Li, T.; Liu, C.; Wang, X.; Kühlewind, M. Innovating transport with QUIC: Design approaches and research challenges. IEEE Internet Comput. 2017, 21, 72–76. [Google Scholar] [CrossRef]
- Biswal, P.; Gnawali, O. Does QUIC make the web faster? In Proceedings of the 2016 IEEE Global Communications Conference (GLOBECOM), Washington, DC, USA, 4–8 December 2016; pp. 1–6. [Google Scholar]
- De Coninck, Q.; Bonaventure, O. Multiflow QUIC: A generic multipath transport protocol. IEEE Commun. Mag. 2021, 59, 108–113. [Google Scholar] [CrossRef]
- Jung, J.; An, D. Access latency reduction in the QUIC protocol based on communication history. Electronics 2019, 8, 1204. [Google Scholar]
- Iyengar, J.; Thomson, M. QUIC: A UDP-Based Multiplexed and Secure Transport. May 2021. Available online: https://www.rfc-editor.org/info/rfc9000 (accessed on 11 January 2024).
- Celestino, A.; Romano, S.P. An attempt at introducing Multipath in QUIC. In Proceedings of the 2019 Eleventh International Conference on Ubiquitous and Future Networks (ICUFN), Zagreb, Croatia, 2–5 July 2019; pp. 352–357. [Google Scholar]
- Tan, L.; Su, W.; Liu, Y.; Gao, X.; Li, N.; Zhang, W. Proactive connection migration in QUIC. In Proceedings of the MobiQuitous 2020-17th EAI International Conference on Mobile and Ubiquitous Systems: Computing, Networking and Services, Darmstadt, Germany, 7–9 December 2020; pp. 476–481. [Google Scholar]
- Yan, Y.; Yang, Z. When QUIC’s Connection Migration Meets Middleboxes: A case study on mobile Wi-Fi hotspot. In Proceedings of the 2021 IEEE Global Communications Conference (GLOBECOM), Madrid, Spain, 7–11 December 2021; pp. 1–6. [Google Scholar]
- Kanagarathinam, M.; Hasan, F.; Rengan, S.; Singh, S.; Choudhary, K.; Qureshi, F.; Lee, H. Enhanced QUIC Protocol for transferring Time-Sensitive Data. In Proceedings of the 2022 IEEE International Conference on Communications Workshops (ICC Workshops), Seoul, Republic of Korea, 16–20 May 2022; pp. 1–6. [Google Scholar]
- Nepomuceno, K.; De Oliveira, I.N.; Aschoff, R.R.; Bezerra, D.; Ito, M.S.; Melo, W.; Szabó, G. QUIC and TCP: A performance evaluation. In Proceedings of the 2018 IEEE Symposium on Computers and Communications (ISCC), Natal, Brazil, 25–28 June 2018; pp. 00045–00051. [Google Scholar]
- Xu, H.; Han, S.; Li, X.; Han, Z. Anomaly Traffic Detection Based on Communication-Efficient Federated Learning in Space-Air-Ground Integration Network. IEEE Trans. Wirel. Commun. 2023, 22, 9346–9360. [Google Scholar] [CrossRef]
- Zhang, H.; Mi, Y.; Fu, Y.; Liu, X.; Zhang, Y.; Wang, J.; Tan, J. Security Defense Decision Method Based on Potential Differential Game for Complex Networks. Comput. Secur. 2023, 129, 103187. [Google Scholar] [CrossRef]
- Yosofie, M.; Jaeger, B. Recent progress on the QUIC protocol. Network 2019, 77, 77–81. [Google Scholar]
- Bujari, A.; Franco, M.; Palazzi, C.E.; Quadrini, M.; Roseti, C.; Zampognaro, F. Use of QUIC Protocol for Efficient Data Transmission Over Satellite in Emergency Scenario. In Proceedings of the 2023 International Conference on Information and Communication Technologies for Disaster Management (ICT-DM), Cosenza, Italy, 13 September 2023; pp. 1–6. [Google Scholar] [CrossRef]
- Kim, J.-I.; Jung, H.; Koh, S.-J. Mobile oriented future Internet (MOFI): Architectural design and implementations. ETRI J. 2013, 35, 666–676. [Google Scholar] [CrossRef]
- Kakhki, A.M.; Jero, S.; Choffnes, D.; Nita-Rotaru, C.; Mislove, A. Taking a long look at QUIC: An approach for rigorous evaluation of rapidly evolving transport protocols. Commun. ACM 2019, 62, 86–94. [Google Scholar] [CrossRef]
- Rescorla, E. The Transport Layer Security (TLS) Protocol Version 1.3. RFC 8446. 2018, pp. 1–160. Available online: https://www.rfc-editor.org/info/rfc8446 (accessed on 11 January 2024).
- Thomson, M.; Turner, S. Using TLS to Secure QUIC. Mozilla and sn3rd, January 14, 2021, Internet-Draft: Draft-ietf-quic-tls-34. Available online: https://datatracker.ietf.org/doc/html/draft-ietf-quic-tls-34 (accessed on 11 January 2024).
- Viernickel, T.; Froemmgen, A.; Rizk, A.; Koldehofe, B.; Steinmetz, R. Multipath QUIC: A deployable multipath transport protocol. In Proceedings of the 2018 IEEE International Conference on Communications (ICC), Kansas City, MO, USA, 20–24 May 2018; pp. 1–7. [Google Scholar]
- Firmansyah, M.H.; Jung, J.-H.; Koh, S.-J. Proxy-Based Adaptive Transmission of MP-QUIC in Internet-of-Things Environment. Electronics 2021, 10, 2175. [Google Scholar]
- Luglio, M.; Quadrini, M.; Roseti, C.; Zampognaro, F.; Romano, S.P. A QUIC-based proxy architecture for an efficient hybrid backhaul transport. In Proceedings of the 2020 23rd Conference on Innovation in Clouds, Internet and Networks and Workshops (ICIN), Paris, France, 24–27 February 2020; pp. 144–146. [Google Scholar]
- Li, B.; Wang, C.; Xu, Y.; Ma, Z. An MMT based heterogeneous multimedia system using QUIC. In Proceedings of the 2016 2nd International Conference on Cloud Computing and Internet of Things (CCIOT), Dalian, China, 22–23 October 2016; pp. 129–133. [Google Scholar]
- Tong, V.; Tran, H.A.; Souihi, S.; Mellouk, A. A novel QUIC traffic classifier based on convolutional neural networks. In Proceedings of the 2018 IEEE Global Communications Conference (GLOBECOM), Abu Dhabi, United Arab Emirates, 9–13 December 2018; pp. 1–6. [Google Scholar]
- Basyoni, L.; Erbad, A.; Alsabah, M.; Fetais, N.; Mohamed, A.; Guizani, M. QuicTor: Enhancing Tor for real-time communication using QUIC transport protocol. IEEE Access 2021, 9, 28769–28784. [Google Scholar] [CrossRef]
- Shreedhar, T.; Panda, R.; Podanev, S.; Bajpai, V. Evaluating QUIC Performance Over Web, Cloud Storage, and Video Workloads. IEEE Trans. Netw. Serv. Manag. 2021, 19, 1366–1381. [Google Scholar] [CrossRef]
- Feng, B.; Zhang, H.; Zhou, H.; Yu, S. Locator/identifier split networking: A promising future Internet architecture. IEEE Commun. Surv. Tutor. 2017, 19, 2927–2948. [Google Scholar]
- Mazhar, M.H.; Shafiq, Z. Real-time video quality of experience monitoring for HTTPS and QUIC. In Proceedings of the IEEE INFOCOM 2018-IEEE Conference on Computer Communications, Honolulu, HI, USA, 16–19 April 2018; pp. 1331–1339. [Google Scholar]
- Cook, S.; Mathieu, B.; Truong, P.; Hamchaoui, I. QUIC: Better for what and for whom? In Proceedings of the 2017 IEEE International Conference on Communications (ICC), Paris, France, 21–25 May 2017; pp. 1–6. [Google Scholar]
- Khan, S.; Luo, F.; Zhang, Z.; Rahim, M.A.; Ahmad, M.; Wu, K. Survey on issues and recent advances in vehicular public-key infrastructure (VPKI). IEEE Commun. Surv. Tutor. 2022, 24, 1574–1601. [Google Scholar] [CrossRef]
- De Coninck, Q.; Bonaventure, O. Multipath QUIC: Design and evaluation. In Proceedings of the 13th International Conference on Emerging Networking Experiments and Technologies, Incheon, Republic of Korea, 12–15 December 2017; pp. 160–166. [Google Scholar]
- Kharat, P.K.; Rege, A.; Goel, A.; Kulkarni, M. QUIC protocol performance in wireless networks. In Proceedings of the 2018 International Conference on Communication and Signal Processing (ICCSP), Chennai, India, 3–5 April 2018; pp. 472–476. [Google Scholar]















| Features | UDP | QUIC |
|---|---|---|
| Connection Setup | No | Yes |
| Reliability | No | Yes |
| Retransmission | No | Yes |
| Congestion Control | No | Yes |
| Security | No | Yes |
| Connection Migration | No | Yes |
| Multi-streaming | No | Yes |
Disclaimer/Publisher’s Note: The statements, opinions and data contained in all publications are solely those of the individual author(s) and contributor(s) and not of MDPI and/or the editor(s). MDPI and/or the editor(s) disclaim responsibility for any injury to people or property resulting from any ideas, methods, instructions or products referred to in the content. |
© 2024 by the authors. Licensee MDPI, Basel, Switzerland. This article is an open access article distributed under the terms and conditions of the Creative Commons Attribution (CC BY) license (https://creativecommons.org/licenses/by/4.0/).
Share and Cite
Tauqeer, M.; Gohar, M.; Koh, S.J.; Alquhayz, H. Use of QUIC for Mobile-Oriented Future Internet (Q-MOFI). Electronics 2024, 13, 431. https://doi.org/10.3390/electronics13020431
Tauqeer M, Gohar M, Koh SJ, Alquhayz H. Use of QUIC for Mobile-Oriented Future Internet (Q-MOFI). Electronics. 2024; 13(2):431. https://doi.org/10.3390/electronics13020431
Chicago/Turabian StyleTauqeer, Muhammad, Moneeb Gohar, Seok Joo Koh, and Hani Alquhayz. 2024. "Use of QUIC for Mobile-Oriented Future Internet (Q-MOFI)" Electronics 13, no. 2: 431. https://doi.org/10.3390/electronics13020431
APA StyleTauqeer, M., Gohar, M., Koh, S. J., & Alquhayz, H. (2024). Use of QUIC for Mobile-Oriented Future Internet (Q-MOFI). Electronics, 13(2), 431. https://doi.org/10.3390/electronics13020431

