Next Article in Journal
Optimizing Redundant Robot Kinematics and Motion Planning via Advanced D-H Analysis and Enhanced Artificial Potential Fields
Previous Article in Journal
A Novel Finite-Set Ultra-Local Model-Based Predictive Current Control for AC/DC Converters of Direct-Driven Wind Power Generation with Enhanced Steady-State Performance
 
 
Font Type:
Arial Georgia Verdana
Font Size:
Aa Aa Aa
Line Spacing:
Column Width:
Background:
Article

Digital Twins Verification and Validation Approach through the Quintuple Helix Conceptual Framework

1
Faculty of Technical Sciences, University of Novi Sad, 21102 Novi Sad, Serbia
2
Center Novi Sad, University Singidunum Belgrade, 11010 Beograd, Serbia
*
Author to whom correspondence should be addressed.
Electronics 2024, 13(16), 3303; https://doi.org/10.3390/electronics13163303
Submission received: 20 July 2024 / Revised: 11 August 2024 / Accepted: 18 August 2024 / Published: 20 August 2024

Abstract

:
The concept of digital twins has been in the field for a long time, constantly challenging the specification, modeling, design, implementation, and exploitation of complex cyber–physical systems. Despite the various foundations, standards, and platforms in systems engineering, there are ongoing challenges with verification and validation methodology. This study aims to establish a generic framework that addresses the various aspects of digital twinning. The multifaceted nature of the problem requires raising the abstraction level in both the real (actual) and virtual domains, effective dissemination of information resources, and a design inspired by verification and validation. The proposed framework combines the quintuple helix model with the problem and operational domains of a real (actual) twin, the solution and implementation domains of a virtual twin, and the execution domain as the bridge that links them. Verification and validation dimensions follow the meta object facility abstraction layers (instance, model, meta-model, and meta-meta-model) mapping over five helices. Embedding the complexity reduction mechanisms in the proposed framework builds a suite for extendible and verifiable digital twinning in simulation and real-time scenarios. The application of main conceptual framework mechanisms in a real-world example study aids the verification of this research’s intentions. The validation is a matter of further research endeavors.

1. Introduction

Verification and validation of complex cyber-critical systems are challenging aspects that require extensive engineering and scientific research. They are essential for assessing the maturity level of the engineering process and the sustainability of the coexistence of real-world systems and their digital counterparts. From an engineering process perspective, design involves a forward-looking combination of specification, modeling, design, and implementation activities, methods, techniques, and platforms. Verification and validation are backward-looking activities performed to confirm the proper alignment of the vision and solution and to assess the quality of operation according to the system’s metrics. Process management involves guiding the overall life-cycle stages of cyber-critical systems. Frameworks that support creativity and critical thinking in forward-looking and backward-chaining cognition are highly desirable in complex engineering efforts. Although raising the abstraction level decreases the reuse capacity of engineered artifacts, it is a powerful characteristic of a mature mental model. This research aims to combine digital twinning, multidimensional cognition processes, and systems engineering methodology to build an extendable, generic, configurable, and usable framework that supports the specification, modeling, design, verification, and validation of sustainable cyber-critical systems.
The rest of the introductory section is divided according to the specific sub-domains that frame the dimensionality of this article’s research space. Model-based systems engineering represents a broader research context and positions the verification and validation challenges accordingly. Digital twinning, as the article’s focus, represents a paradigm shift in engineering cyber–physical and socio-technological systems with life-long impacts. The digital transformation dimension introduces enterprise architecture principles and frames the transition of an actual system to its digitalized equivalent. Systems engineering challenges and the role of the digital twins paradigm in verification and validation processes open the engineering tools’ foundation. Frameworks and framework-based engineering move the focus to methodologies and tools. The experience gained through the specific domain application of digital twinning is a valuable source that inspires and influences the specification and development of the generic conceptual framework, leading to the specification of digital twins’ conceptual framework challenges formulation.

1.1. Model-Based Systems Engineering

Model-based approaches require careful integration into the systems engineering process. Defining the granularity level of a particular model presents two opposite challenges. If the model is coarse-grained, it is not well suited for analytical evaluation and the generation of reliable guidelines for further implementation. The development of a detailed model requires significant effort to convert it into a usable implementation [1]. Modeling systems based on their delivered values provide new perspectives on verification and validation. The continuous delivery of value throughout the system’s lifecycle, in accordance with the system values model, is crucial in various domains [2]. There is still a lack of common understanding regarding the formality level that justifies the incorporation of verification and validation in the early stages of model-based systems engineering. Research has shown that systems modeling language (SysML) is the most commonly used formalism for specifying system descriptions [3]. The study also indicates that the requirements specification receives significantly less attention than the design phase, with the reduction of the risk of late defect detection being the major motivating factor [3]. Currently, there are various formalisms that rely on transforming behavioral models into corresponding analytical models. While these formalisms offer flexibility due to the range of analytical languages and notations available, it is widely agreed that they introduce additional complexity and require proper handling. The interoperability of different tools, general-purpose or domain-specific languages, and integrated production environments supporting simulations is one of the most challenging issues for further research and engineering directions.
Our approach to the proposed framework model specification has been directly influenced by general findings adopted from [3] and visualized as a mind-map diagram (Figure 1).

1.2. Digital Twins Fundamentals

The concept of digital twins (DT) has been around for quite some time, continuously challenging the specification, modeling, design, implementation, and exploitation of complex cyber-critical systems [4,5]. With the rise of the smart Internet of things (IoT) and the use of machine learning models, there are several challenging research and engineering directions such as cyber–physical systems (CPS), data science, optimization, and security and privacy [6,7]. Current research questions about DT revolve around the impact of modeling, different data sources, communication between real (actual) and digital (virtual) twins, problem domains, purpose, validation principles, and the elements and their potential reusability [8,9]. The practical aspects of DT, such as state synchronization and deployment within the DT network, deserve particular attention from a dynamic (behavioral) modeling perspective [10]. These characteristics position DT as a potential analytical framework that focuses on modeling and model-based engineering through integrated modeling environments. DT, as the virtual representation of a physical asset, is directly influenced by different problem domains, catering to the interests of specific stakeholders. While DT holds the promise of revolutionizing the operations, support, and sustainability of deployed systems, it faces several industrial barriers.
The development time and costs associated with building a DT and particular domain expertise make it difficult to undertake for many organizations [11]. Digital engineering strategy (DES) positions DTs as a natural framework for tracking and reporting the engineered system’s physical condition. It enables employing prediction and health management (PHM) technology principles to transform systems sustainability support by condition-based maintenance (CBM) platforms. One of the problems of having two systems (the physical one and its digital replica) is that their behavior may not always be consistent. The fact is that physical systems possess inherent uncertainty, and it is a challenging endeavor to determine the actual cause of potential differences considering the possible uncertainties built into their digital counterpart. Engineering adaptive systems (systems that regularly change their structural and behavioral characteristics to cope with context disorders) additionally question the applicability of DTs [12]. Concerning the DT maturity model [13], the highest maturity level corresponds to intelligent DT as a virtual system model of the physical twin with adaptive AI and reinforcement learning. The comprehensive study of the DT maturity model foundation [14] assesses digital twins in seven categories (context, data, computing capabilities, model, integration, control, and human-machine interface) with 31 ranked characteristics. It is a generalized model for digital twin evaluation purposes (Figure 2).
Dealing with multi-level uncertainty is a significant challenge when relying on digital twins (DTs) as part of verification and validation frameworks or when trying to verify and validate their structure and behavior. An important question arises: who validates the validator and verifies the verifier? Another source of uncertainty in DTs is their human-centric nature. While technology aims to replace human involvement in repetitive tasks through procedural–declarative specifications [15], integrating human cognition with technology frameworks remains unavoidable. With a focus on humans, DT-based frameworks can become non-deterministic, discrete socio-technical systems. Incorporating robots into production systems demands enhanced collaboration between intelligent robots and human operators [16].
In recent research, DT development frameworks have used various virtual concepts, including mirror space models, product agents, product avatars, digital threads, prototypes, workshops, data, and features. Feature-based DT analysis (FEDA) identifies essential features that may exist in the DT of a specific asset, such as data link, coupling, identifier, security, data storage, user interface, simulation model, analysis, artificial intelligence, and computation. These features serve as the foundation for the assessment methodology of conceptual DT frameworks based on a holistic score scale (see Figure 3) [17]. In the presented radar diagram, the particular Cases (Case 1 to Case 7) represent seven individual digital twin (DT) implementations, in respective order, that are compared and rated on the relative presence of ten observed DT features in [17] (p. 1200).
Regarding DT architecting, two main approaches direct contemporary research activities. One relies on systems architecting, while the other favors software architecting with a noticeable shift from systems to a software architecting approach. The research in DT architecting usually starts with a referent architecture model (RAM) validated with a validation by example method [18]. DTs are software-intensive systems with a broad set of quality attributes (QAs), with possibly hidden interdependences that affect the assessment process and results. As such, they justify the application of existing software architectural patterns as DT core architectural models, reducing the need for reinventing the novel RAMs. Although there is a lack of widely accepted architectural solutions for digital twins, the dominant ones are the layered and service-oriented architectural patterns (Figure 4).

1.3. Digital Transformation Challenges

The digital transformation of contemporary business systems justifies the combination of enterprise and service-oriented architectures. The enterprise architecture modeling approach integrates the heterogeneous elements of a business system, while service-oriented architecture tends to harmonize business and information technology (IT) dimensions [19]. With the current proliferation of micro-service scripting as a challenging, language-based technology for the distributed architectures, the requirement-driven DT microservice framework architectures have decreased. In [20], the authors proposed DT tree-tired microservice framework architecture composed of the business layer (modeled with the business process modeling notation—BPMN), the functional layer (message broker architecture), and the information layer (smart data services supported by the federated SPARQL endpoint—with resource description framework format). Each layer is formally specified through the set of functional and non-functional requirements extracted from the RAMI 4.0 Reference Architectural Model for Industry 4.0 [21].

1.4. Systems Engineering Challenges

Systems engineering and system-of-systems paradigms are well-suited contexts for model-based decision-making concerning the requirements phase of DT development [22]. The issue with complex systems is not the complexity if one assumes the deterministic behavior in fulfilling their specified mission while producing desired outcomes. The main problem with complex systems is the discreet nature with configuration (context)-dependent emergent properties and non-proportional relation between applied stimulus and the reflected outcomes. It may result in potentially dramatic failures without prior warning, or even an indirect announcement. The potential benefits of DT are that, through modeling and simulation over virtual twins, it is possible to catch and explore the emergent system properties without exposing the physical twin to potentially harmful outcomes [23]. The unavoidable role of prototyping in mission-critical system design exhibits a perspective approach for a prototyping framework based on verifiable formal specifications involving meta-meta, meta, and modeling abstractions [24].Artificial intelligence (AI) principles and methods play a significant role in DT framework development and enable constant improvement through integrated transfer learning capabilities [25,26]. The enhancement of design, verification, validation, and continuous improvement of AI-controlled cyber-critical systems demands novel methodologies that leverage machine learning while coping with their inherent non-linearity and complexity [27]. Engineering cognitive and intelligent systems currently lack suitable formalisms that enable specification, modeling, and formal verification at multiple abstraction levels while combining the open and closed principles on informational and functional domains [28]. The traditional verification and validation methods of safety-critical systems, with AI components in their software core, seem inappropriate and thereby crucially demand the development of novel approaches [29].

1.5. The Role of Digital Twins in Verification and Validation

Digital twins-based verification and validation ranges from functional to non-functional and safety-critical requirements. Survey [30] cross-relates the essential elements of digital twins that serve as a foundation for verification and validation purposes. Modeling and models are founded as fundamental sources, while simulations and operational data usage appear significantly less utilized. The growing reliance on modeling and simulation results, coupled with operational data to guide system design and operational verification and validation, increases the importance of making those results reliable in different contexts. The collaborative safety-critical systems demand parallelism modeling and bring the system-of-systems (SoS) verification and validation to contemporary research focus, particularly with IoT and synchronization of reactive components of complex cyber–physical systems [31,32,33,34]. With the proliferation of agent-based modeling and simulation (ABMS) methods, the lack of mutually accepted approaches and standards for assessing the simulation is a significant obstacle. The main question is how to select the relevant subset of validation-supporting mechanisms and raise the credibility level of applied models from different stakeholders’ aspects [35]. The addressed mechanisms cluster into two main groups. One is the Foundation group, which clusters mandatory mechanisms, and the other is the Advanced group, which clusters the exceptional ones (Figure 5).
The validation of DT models demands a creative combination of expert knowledge gained through critical analysis, with the operational data gathered from the sparse network of IoT sensor devices incorporated into the architecture of an actual system. DT modeling needs a balanced combination of sufficient details that bust the resolution level and high enough fidelity to mimic the actual system properly. DT servicing layer demands the effective acquisition of real-time data, responsive analytics, and the efficient dissemination of feedback. The current lack of a systematic framework for DT validation is the main obstacle but, at the same time, a challenging issue. In [36], the authors elaborated on the general validation strategies (manual/visual inspections, property testing, model-based testing, and machine learning) and the opened problems(modeling realism, data uncertainty, system dynamics, use-case alignment, and reporting invalid models). They ended up with the conceptual DT validation framework/strategy that relies on the synergy of expert knowledge and the combination of historical and operational data.

1.6. Frameworks and Framework-Based Engineering

The framework-based approach to engineering complex systems has a long tradition that favors top-down architecting with early-stage verification and validation capabilities. A framework is either a physical or a conceptual skeleton that guides a particular artifact construction by expanding and specializing the generic structure that specifies a family of interrelated products or procedures. It favors reusability by managing the control flow and orchestration of dynamically configured components in an inversion of control manner. The conceptual framework is an analytical tool that enables critical analysis of various concepts to develop new ones. It focuses solely on concepts and lacks factors and variables that naturally belong to the conceptual model successor. There are two major categories of contemporary frameworks: non-software-empowered (usually represented as a set of structured and semi-structured documents) and software-empowered (software-supported collaborative/co-operative environments supporting the digital transformation of problem domain) [37]. Software-empowered interoperability frameworks are of greater importance for this research perspective. They demand intensive, time-consuming specification, modeling, and meta-modeling activities performed and managed within the scope of related projects or portfolios. The development of the verification framework usually incorporates the mechanism for statistical correlations and parametric space search, with probabilistic coverage guarantees, to determine potential parameter regions (configurations) that comply or violate predefined specifications [38,39]. Regarding the role and importance of early verification in engineering complex systems, the confidence level in verification methodology and obtained results may vary due to the experiences gained through the previous design phases. That is why it is essential to adapt the optimal verification strategy selection mechanisms through a belief-based model [40] or AI mechanisms that aid the critical analysis phase in deductive reasoning [41,42]. Integrating digital twin technology in cyber–physical systems (CPS) and the Internet of things (IoT)boosts their intelligence and enables DT model refinements without disrupting the operation of an actual system. The promising networking platforms (5G and 6G) with highly connected cells enable collaborative model improvements like blockchain middleware as a framework (CoTwin) [43] and zero-touch network management secured framework [44]. Visual analytics for DT play a critical role in effectively navigating humans through twin data but currently lacks guidance to fully integrate human domain experience and cognitive abilities into the intelligent decision-making process of digital twin systems [45]. The DT framework operation mechanism crucially depends on the quality of the data integration layer and the means used in twin model verification and validation processes. Twin data origins from heterogeneous sources need explicit marking by the spatial–temporal and modal qualifiers, are naturally multidimensional, and serve as a foundation for application services in optimization, model construction, interaction, and decision feedback frameworks’ states. The tensor-based representation of heterogeneous, multidimensional data instances, with different orders of tensor [46], represents a challenging formalism for data fusion in DT data models and instances. Data analysis workflows (DAWs) represent the structured specifications that guide data sets’ analytical processes. Their popularity emerges with the rise of dataset complexity, progressive growth of interdependencies, and the number of individual data instances. With the proliferation of not-only-SQL (NoSQL) repositories and the possibility of topological and operational distribution, locating the data handling mechanisms outside the actual code reduces the dynamic multiplatform execution abilities. Formal, conceptual model of logical and physical DAWs, the infrastructure and execution semantics, and static and dynamic DAWs validity constraint abstractions, defined in [47], serve as the foundation for concrete validity constraints (VCs) specification (setup-related, task-related, and file-related). In the verification prototype, the authors have extended the NextFlow (a Domain Specific Language (DSL) for creating scalable, portable, and reproducible workflows [48]) with two directives (require and promise), thereby avoiding a novel VC specification language. The utilization of well-known scripting platforms, like Apache Groovy [49], and the associated frameworks, like Gradle [50] and Grails [51], has influenced the platform-oriented abstraction with the bridge for the concrete platforms’ extendibility as an architectural foundation of our conceptual framework.

1.7. Digital Twins Application Challenges

The industrial applications of digital transformation (DT) generate a lot of interest in both academic and production settings. The rise of industry 4.0, 5.0, and 6.0 paradigms continues to influence methodologies, methods, and technologies in modern industries. Virtually every industrial sector is heavily involved in digital transformation [52]. Research in the most significant domains (Figure 6) indicates uneven coverage, with manufacturing, construction, energy management, and education being the most significant in that order.
Intelligent systems in any industrial sector can greatly benefit from the automatic generation of DT simulation models that are updated in real-time. This can lead to increased productivity, cost reduction, improved decision-making, safety, better design, planning, maintenance, remote access, and optimization in various engineering stages. The need for rapid decision-making support is growing, requiring a high level of automation in the decision-making process. There are four main decision-driving forces: table-driven (fast, event-driven with static connectivity between event and appropriate event handler), process-driven (strategy building, algorithmic, rule-based, with dynamic binding), data-driven (parametric, dynamic, adaptive, with binding over external data sources) [53], and knowledge-based (evolutionary, adaptive, generative, with continuous improvement). Providing support for different core decision-making strategies is crucial for creating a sustainable DT verification and validation framework specification.
The operation of a real-time system requires continuous optimization of strategies and configurations, along with support for leveraging the structure and behavior of the digital twin (DT) [54,55,56]. Model-based simulations, enhanced by learning mechanisms and big data utilization, involve gradual tuning of the actual system model (ASM). Due to the diverse applications and complex models of DT, there is a focus on developing a surrogate modeling approach for building the ASM, leading to the development of the DT mediator (DTM) as a core component of the proposed framework [57]. The DTM facilitates communication between the actual system (AS) and its corresponding digital twin (DT), handling the collaboration responsibilities.

1.8. Digital Twin Framework Challenges

The acquisition, storage, retrieval, and visualization of key performance indicators related to domain-specific digital twins represents an important set of framework features. Modern software tools primarily rely on graphical user interface (GUI), which is typically implemented as parameterized dashboards with an extendible set of views [58]. Digital twins that support the product-assembly process heavily rely on the accuracy and compliance of actual assembling geometry and its 3D model. Currently, there is a lack of efficient model-sharing and management mechanisms [59]. In the construction sector, the spatial arrangement of different construction equipment and their interaction shows a higher dynamic level over the stages of building environment progression, in correlation with the built facilities, compared with manufacturing (production) lines. This ultimately demands digital twin integration with 6D building information management (BIM), geographic information system, corresponding enterprise information system [60,61], the six Ms (machine, manpower, material, measurement, milieu, and method) strategy [62], and emerging digital twin information systems [63]. Some obstacles in the currently available solutions for digital twin applications in building and construction engineering are the lack of sustainable support for data integration and interoperability, data accuracy and completeness, scalability and complexity issues, privacy and security, and standards and governance support [64]. Automated visual quality assessment in virtual and augmented reality extends digital twin visualization capabilities and aids framework visualization, simulation, and animation quality [65].
The main focus of analyzed references is on the real-time aspects of applying digital twins. However, there is little attention given to systems built on event-driven architectures in socio-technical domains. By raising the level of abstraction, we believe it is possible to elevate the digital twin paradigm beyond the traditional real-time and sensor-focused connection with the actual system. This can be done by abstracting the event-coupling mechanisms which hide the physical characteristics of the specific coupling through mediator services. This leads to a challenging concept of virtual twins that offer end-to-end infrastructure that accelerates the collaboration of the actual systems at arbitrary abstraction or hierarchy levels.
The previously discussed challenges have directly influenced our research approach. Our ultimate motivation is to formally and conceptually specify the extensible hyper-framework for the verification and validation of digital twins through multilevel and multidimensional virtual or digital twinning.
The rest of the article contains four sections. Section 2, Materials and Methods, elaborates on five pillars framing this research foundation. Section 3, Results, introduces the main conceptual characteristics of the proposed conceptual framework. In Section 4, we discuss and cross-relate the analyzed references to justify the appropriateness of the proposed conceptual framework. In a separate subsection, we illustrate the applicability of proposed concepts through the example study of a complex real-world engineering endeavor conducted by the authors. Section 5 contains the concluding remarks and the future research directions.

2. Materials and Methods

The analysis indicates a lack of framework-based integration of DT design, DT verification, DT validation, and DT operation. DT design frameworks usually focus on various aspects of the DT design process, including formalisms, models [66], and mimicking object-oriented software development integrated environments [67]. The reference architecture of network-aggregated DTs and service orchestration, with six steps and four stages, represents a challenging starting point [68]. We argue that verification and validation are not isolated steps in the DT design and operation processes, similar to testing in software development. When integrated into design activities, they form a mental discipline that ensures the lowest possible risk level for utilizing an engineered system. We have defined DT competence ontology, a quintuple helix generative architecture, meta-object-facility-layered architecture, standards and standardization, and bridging of the abstraction and implementation in favor of heterogeneity as five main pillars of the proposed conceptual framework specification.
The first pillar relies on the digital twin consortium’s digital twin ecosystem capabilities periodic table containing a systematic collection of referent capabilities and the associated semantics. Developed to assist the acquisition process and the comparative analysis of different DT use cases, it enables the leveraging of the quality level of the domain-specific DT requirement models. From our perspective, it represents an unavoidable starting point in building the generative conceptual framework architecture, fully compliant with relevant referent specifications. We have reorganized the original periodic table as a hub mind-map diagram, with general groups presented in Figure 7.
The DT capability groups differ in the contained number of level-1 capabilities. Figure 8 correlates level-1 capabilities as a radar diagram and indicates the contemporary domination of data, intelligence, and use experience groups. We have additionally sub-structured the individual groups, as appropriate, to add further fidelity tuning mechanisms. For example, Figure 9 represents the sub-structured (data harvesting, data management, and persistency) grouping of a data group as a mind-map diagram.
The hub mind-maps of management, intelligence, user experience, trustworthiness, and integration build the reference capability model foundation (Figure 10, Figure 11, Figure 12, Figure 13 and Figure 14, respectively).
Regarding the presented capability model, it is possible to define a family of related specific frameworks or a single, generic integrated hyper-framework with the opened set of capabilities, each with extendible nesting features.
The combination of run-time pluggable, strategy-driven, DT configuration building with the delegated construction of individual capability dimensions has inspired the use of an extendible builder combined with factory-method creation and strategy pattern-directed building as a core framework service.
The second pillar relies on generative potentials of the DNA helix model with the built-in combinatorial complexity replicating within two back-bones coupled by four-dimensional nucleotides (Figure 15). The DNA model has inspired many research endeavors outside its natural life science domain. Operational research, computer science, economy, knowledge, business, social sciences, education, technology, smart cities, and innovations are typical examples. With the structural expansion of the genuine DNA model either by single (Figure 16) or double (Figure 15) helices, the family of derived higher-order models emerged (triple, quadruple, quintuple, and beyond). The higher-order helix models have dominantly appeared in different socio-technical domains.
The relative comparison of different helix models referenced and researched for this article, roughly correlated over last four years, is presented in Figure 17.
The results show the relative dominance of double and triple helix elaborations with the stable growth of quadruple and quintuple instances. N-tuple helix models are beyond the scope of statistical error. The application of helix models belongs principally to the conceptualization of knowledge-based economy studies and social sciences. The traditional triple helix model sublimates academia, industry, and government interactions. The transition from triple to quadruple engages the additional helix associated with democratic aspects (civil society) of a knowledge-based economy and community, while the transition from quadruple to quintuple assumes extension by additional ecology and an ecological sensitivity helix [70,71,72,73]. The quintuple helix mode is additionally analyzed as a paradigm of future studies and digital technology foresight [74], promoting general sustainable development [75] and specific industries [76]. The cross-related domain analysis of the quintuple helix model application in different problem domains, adapted from [77], is represented by a radar diagram in Figure 18.
Digital transformation of real-world systems demands the highest possible mutual understanding among the stakeholder groups. One of the basic principles of critical thinking and creative reasoning cognitive processes that aid the understanding of underlying concepts is the selection of an appropriate metaphor that serves as a uniform and simple surrogate of an engineered system. After cross-reference analysis of different related research, we think that the quintuple helix model is the most suitable metaphor that may effectively mitigate the complexity of the proposed conceptual framework architecting potentials. The relevant details appear in the Results section of this article.
A third pillar relies on the unified conceptualization approach to reasoning about framework entities and stages. The assumption that human intelligence and cognitive processes build an arbitrary configuration through the dynamic instantiation of abstract concepts aligns well with commonsense reasoning [78]. With the proliferation of intelligent DTs, delegating mental tasks to an arbitrary physical or virtual automata instance is challenging. With AI reasoning, dealing with the dynamically unpredictable ambiguities, emergent properties, and the social context of operation appoints the reflection as a currently missing mechanism. The abstracting mechanism has to be closed and self-modifiable to cope with the reflective changes in the execution context [79]. The closeness principle has to guarantee fully standardized specification and dedication of individual layers. The self-modifiability offers the inherent intra-layer transformation mechanism with the absolute (unlimited) gaining potential.
The meta-object-facility (MOF) is the object-management-group (OMG) standard for writing meta-models (models of models). It provides a typed system for building the architecture of complex systems in the context of model-driven engineering and fully supports closeness and self-modifiability. An advantage of meta-concepts generally is that they enable the use of concepts without prior knowledge of the concepts’ specific features. There are two distinct aspects of closed-layered architectures, the intra- and inter-layer. The intra-layer defines different entities at the same level of abstraction. The inter-layer specifies the same entity at the different abstraction levels. Each concept, appearing on an inner layer, is fully described by the abstract concepts from the upper layer, excluding the final layer with auto-definable properties. The OMG MOF is composed of four abstraction layers. The M0 is the instance layer (object), M1 the model layer, M2 the meta-model layer, and the self-specifiable M3 the meta-meta-model layer (aka language). The core specification of OMG MOF appears in [80]. The traditional MDE references M0 and M1 layers, and appears in object-oriented modeling tools. Digital twin definition language (meta-meta-model abstraction layer) is an example of a language for describing models and interfaces for IoT digital twins. It is defined as JSON-LD, leveraging JSON-based and resource description framework (RDF) systems, and contains a set of meta-model classes (interface, command, component, property, relationship, telemetry, and data types) and semantic type annotation [81].
The additional elaboration on the MOF as the multilayered reference architecture foundation for the main architectural constituents, the modeling abstraction, and the information resource abstraction appears in Section 3.
A fourth pillar relies on the standards and standardization issues being inseparable from the engineering endeavors, virtually from their first announcement by Charles Le Maistre, a pioneer of international standardization [82]. They have been defined or prescribed with the general mission of ensuring quality product and process development, and are avoidable in the early stages of research or engineering projects. With the proliferation of standard organizations and domain-specific standardization, the main obstacle is to recognize what exactly standards standardize and to what degree of formalization. In [83], the author cross-examined five relevant standards for modeling digital twins in digitalized factories. In the context of this article, the most referenced is ISO 23247—digital twin framework for manufacturing, which provides a generic development framework with a set of standardized building blocks and assembling support for configuring specific DT implementations based on IoT [84,85,86]. The next referent is the IEC62541, the open platform communication unified architecture (OPC UA) for data exchange between sensors and cloud applications [87]. Interoperability between digital twin standards and specifications is a challenging issue, primarily motivated by the diversity in their operational use [88,89,90]. The interoperability within an open set of relevant related standards is a framework’s must.
Bridging the abstract specification and the diverse repertoire of implementation platforms establishes a fifth framework pillar that favors heterogeneity instead of homogeneity while harmonizing the involved specification, development, modeling, implementation, and execution platforms. Digital twins are software systems, and thereby ultimately specified, modeled, implemented, verified, validated, and operated having software in mind. According to the detailed enumeration [91], software vendors have recognized the opportunities to support the DT paradigm in different stages of the engineering life cycle. Although [91] elaborates on the wide range of related technologies and tools, we may conclude that there is still a lack of research articles that address the overall integration capabilities. The requirements set, derived for comparison purposes of three commercially available integrated DT platforms [92] and evaluated through the experimental smart-room case study, shows significant compliance with the respectable number of partially or fully satisfied requirements.
We hope the proposed conceptual framework, joined with similar approaches concerning the requirement specification of future frameworks [67], will open new perspectives in that direction.

3. Results

The proposed conceptual framework represents a novel approach to modeling and interconnecting multidimensional constituents of DT-based conceptual framework with built-in verification and validation features that may aid the entire life cycle stages of cyber–physical systems’ model-driven engineering.

3.1. Requirements Modeling and Specification

We first specify the requirement model of the capabilities of a novel proposed conceptual framework. The model classifies the capabilities into three main groups: Essential, Highly Desirable, and Desirable (Figure 19). The adopted classification is neither absolute nor determines the order of components’ development and integration in the assumed framework’s architecture. It favors the capabilities we find novel regarding the other cross-related frameworks.
Table 1 sublimates the detailed requirements derived through the critical analysis presented in the Introduction and Materials and Methods sections, and used as the foundation for the creative phase of novel conceptual framework specification development.

3.2. Quintuple Helix Foundation of DT Verification and Validation Conceptual Framework

A mutual understanding of, and absolute agreement on, system definition as an ontology concept are essential. In the context of this research, we define system (S) as an ordered sextuple specified by Equation (1), where:
S = (Mi, Os, Fs, Is, Cs, Ec)
  • Mi—designates the system’s mission (single aim or the collection or related aims that justify the existence of the specified system and answer the question of what the purpose of the specified system is);
  • Os—designates the internal organization structure, aka topology or internal architecture of the specified system (system’s structure);
  • Fs—designates the system’s functional structure, a set of services it provides (system’s behavior);
  • Is—designates the information structure supporting the Fs over the Os to fulfill the Mi;
  • Cs—designates the system’s control structure (internal or external forces that manage the systems integrity);
  • Ec—designates the external systems connectivity (external topology or system-of-systems configuration).
Next, we propose five essential domains that constantly appear at the highest abstraction level of system and software engineering endeavors. The first two originate from the actual system/software specification stage. The third and fourth emerge from the engineering stage, while the fifth belongs to sustainable exploitation.
We roughly represent the real-world system under consideration with one double helix composed of problem and operation domains. The corresponding digital twin forms another double helix composed of a solution and implementation domain. To integrate them, we need an additional single helix abstracting the execution domain. The selection of a generic quintuple helix model is thereby fully justified (Figure 20).
Problem and operation domains form the actual twin that models the structure and behavior of the value chain for a concrete-engineered system. Considering the definition of a system, the Problem domain of an Actual Twin represents the formal specification or model of the system’s mission (Mi), and its Operation domain represents the formal specification or model of the system’s structure, behavior, and connectivity (Os, Fs, Is, Cs, and Fs). The actual twin specification and modeling naturally follow systems engineering methodologies. The solution and implementation domains build the virtual twin as a software counterpart of the concrete-engineered system, mapping the actual twin specifications and models to platform-independent solution specifications and models, and platform-dependent implementation specifications. The virtual twin specifications and models naturally follow software engineering methodologies. The execution helix represents a real-time dimension that integrates previous helices with the concrete deployment configuration instances of the engineered system. The execution helix belongs to the device operation segment of a digitally transformed system.
According to the foundations presented in the Materials and Methods section, we define a framework helix as a link that bridges two ends of a framework wormhole modeling abstractions end (Figure 21) and the information resource abstractions end (Figure 22).
The resource abstraction end model relies on the meat-object-facility, four layers wrapper, with the instance layer as the lowest and the meta-metamodel as the highest abstraction layer. Following the abstraction hierarchy, every inner layer concept derives from the abstract concepts of the upper neighboring layer. The last one is an exception, is self-defined, and thereby ends the abstraction hierarchy. The end-to-end connections of each layer instances of the encapsulated single helix, leading to the equivalent layer of another arbitrary single helix, build the communication network that enables design, management, verification, validation, and execution flows over the dynamic configuring paths.
The information resource abstraction concept specifies different resources that compose the essential part of DT architecture, the data. According to the MOF concept, there are four abstraction layers, with the data layer as the lowest and the wisdom layer as the highest abstraction level. The information resource abstraction is a two-folded concept with persistent and dynamic sides. The persistent side abstracts storage and retrieval forms and mechanisms, while the dynamic side abstracts run-time accessible data structure representations.
Additionally, we define a framework nucleotide as an abstract, freely associable atomic building block template (capsule) with temporal (time) and modal (type) marking abilities (Figure 23).
The framework nucleotide (FN) encapsulates internal characteristics with the interfacing mechanisms and enables the configuring of the core conceptual framework quintuple helix architecture instances with time and topology dimensioning of one of the currently defined specialization sprocesses and the products. Considering verification and validation as FN specializations embedded in the process and product assets, it is essential to supply the multilayered connectivity mechanisms supporting the multipath traversals and traceability through the navigation space of associatively connected model abstractions (instance, model, meta-model, and meta-metamodel), dynamic and persistent information resource instances (data, information, knowledge, and wisdom), and externally or internally orchestrated services.
The FN specifies seven interfaces:
  • Abstraction Interface—that bridges the modeling abstraction layers (instance, model, meta-model, and meta-metamodel);
  • Data Structure Interface—that bridges the data structure resource, a complex abstract concept encapsulating dynamic resource collection representing data, information, knowledge, or wisdom abstractions;
  • Repository Interface—that bridges the repository resource, a complex abstract concept encapsulating persistent resource collection representing data, information, knowledge, or wisdom abstractions;
  • Association Interface—that encapsulates the connectivity mechanisms (connect and disconnect services);
  • Repository Interface—that bridges the repository resource, a complex abstract concept encapsulating persistent resource collection representing data, information, knowledge, or wisdom abstractions;
  • Association Interface—that encapsulates the connectivity mechanisms (connect and disconnect services);
  • Accept Visitor Interface—that enables the hosting of external, visiting sets of services attached to the Framework Nucleotide Instance;
  • Internal Service Interface—that enables the formation of an extendible set of internally implemented services, accessible through referencing the universal abstract method implemented by an arbitrary implementer deliver(s: Service, o: SelectedObject, f: Filter). Semantically, run a service (s: Service) on a selected object (o: SelectedObject) and restrict the delivery with security and privacy policy-based dynamic filtering (f: Filter);
  • External Service Interface—that enables access to externally offered services by referencing the universal abstract method implemented by an arbitrary external implementer to perform(s: Service, o: SelectedObject, f: Filter). Semantically, execute external service (s: Service) on the selected object (o: SelectedObject) and restrict the execution by the security and privacy policy-based dynamic filtering (f: Filter).

3.3. Quintuple Helix Conceptual Framework for DT Verification and Validation Spots

The transfer of control between participating objects in model-based system engineering phases, mapped to the corresponding digital twins and supported referent resource objects that foster the interactions, relays on the verification (red) and the validation (black) spots embedding in the proposed conceptual framework behavior modeled as activity diagrams (Figure 24 and Figure 25).
The behavioral model contains six vertical partitions, split into Figure 24 and Figure 25, that correspond to the coarse-grained phases in the model-based systems engineering paradigm (concept, primary design, detailed design, implementation, test and evaluation, and deployed operation and maintenance), and three horizontal partitions that correspond to MBSE outputs, mapping partition, and digital twin development partition. The verification spots, marked with a red diamond, define the points of control at which the embedded verification mechanism triggers. The validation spots, marked with a black diamond, define the points of control at which the embedded validation mechanism triggers. The inter-phase exchange objects represent resources that accompany the horizontal transfer of control between MBSE main phases. These resources serve as a foundation for feeding the mapping onto the DT activity zone and guiding the DT development activity zone.

3.4. Quintuple Helix Conceptual Framework Mediation

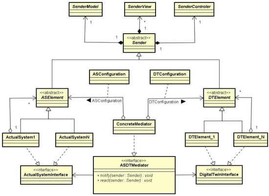
We have nominated the extendibility as a mandatory capability of the specified conceptual framework. Due to the inherent complexity of individual conception framework configuration instances, hiding the resulting complexity is a must. The universal conceptual model of the mediation mechanism enables the complexity hiding while connecting the actual system (AS) and the related DT element instances (Figure 26).
The proposed conceptual framework establishes multilayered and multidimensional architecture with bridging mechanisms that support virtually unlimited extendibility. It creatively combines different challenging features and builds the foundation for further research that will need deeper diving into each of the presented dimensions. With the embedded mechanisms, its architecture converges to a collaborative hyper-framework, the interoperable configuration of different frameworks (a framework-of-frameworks(FoF)).
All of the elaborated concept models relate to the essential group of requirements and justify the proposed approach. The rest of the specified requirements are an open challenge for further critical analysis and creative development activities.

4. Discussion

Establishing a sustainable and trustworthy comparative analysis of independently developed creative solutions is a demanding and usually “rotten” problem. We consider the problem rotten if it may be correctly solved, if and only if it has been previously incorrectly solved at least once. Selecting relevant research topics is probably the most demanding step toward the valuable discussion. With current scientific and technical production, the composition of search criteria, and the rationality of article namespace and keywords, it is possible to waste energy and time with relatively low benefits.
The other obvious obstacle was a different sense of a word framework found in particular research instances explicitly mentioning “framework” as a keyword. The inflation of frameworks tends to convert them into buzzwords and ruins the importance of framework-based architecting. Through the introductory and Materials and Methods sections, we selected a group of references and formed the union of addressed features.
The feature is extracted framework capability that is referenced, proposed, supported, or described in the analyzed published and referenced articles. We use term feature to distinguish it from the term request, presented in Table 1. After the critical analysis of selected references we ended with 25 extracted features and used them for cross-comparative analysis by example. Table 2 contains feature identification and a short description.
After that, we cross-compared individual references (a total of 15) and the proposed conceptual framework (CF) over a complete set of extracted features with a simple on–off signature (—stands for off, ●—stands for on), designating feature presence with a black dot and absence with a white dot. After that, we counted the coverage for each item and added them at the bottom of the table (Table 3).
The main requirements stated for the proposed conceptual model, generality, abstracting, bridging, mediating, and configuring have, as expected, caused the most significant coverage of all of the compared sources.
We particularly emphasize one of the most fuzzy course-grained concepts—the standardized ontology that we have classified as a desirable requirement. The all-inclusive digital twin ontology specification endeavor [93] appears controversial and over-specified to a certain degree, but is tailorable, which qualifies it as a potential extension of the proposed conceptual framework. We are looking forward to seeing further refinements of the ontology dimension that have the potential for easy incorporation into any framework.
Figure 27 visualizes the absolute possible envelope (the absolute rate), the individual coverage (reference covers), and the individual gap of the compared frameworks.
One of the open challenges for further research is the formation of a representative dataset with an extendible classification mechanism that would enable the application of machine-learning mechanisms and large language models to gradually refine framework-related publications concerning model-based engineering of complex cyber–physical and socio-technical systems and thereby enhance the fidelity and relevance of future comparisons.
The proposed conceptual framework is only one of the milestones that marks the future research directions. The conceptualization and abstraction levels demand further refinements to fully transform from the conceptual framework to the collection of related conceptual models, with enough details to support the transformation into extendible integrated development that enables the creation and tailoring of arbitrary framework instances in a virtually unlimited number of configurations with embedded verification and validation and digital twinning support.
We find each formulated requirement (Table 1) as a challenging component and designate it as a domain framework. The proposed concepts trace the road to the framework-of-frameworks architecting.

The Exemplary Application of Proposed Generic Framework

The quintuple helix foundation of the proposed generic conceptual framework architecting relies on the five domains grouped into two double and one single helices. The exemplary study illustrates the reflections of the quintuple helix metaphor to the particular segments of selected real-world digital transformation endeavors. We first focus on the roles of the individual helices.
The first double helix represents a real-world system as an object of the engineering endeavor and frames the problem and operation domains of the actual system under consideration. The traditional systems’ engineering frameworks rely on a rich set of concerns, making their effective separation challenging. The double helix, however, uses only a subset of concerns and facilitates easier separation of concerns among hyper-framework components. On top of modeling abstractions (instance, model, meta-model, and meta-meta model) and the related information resource abstractions (data, information, knowledge, and wisdom), the generic conceptual framework offers abstract modeling mechanisms and information resources specification that specifies the structure and behavior of an actual system on the domain-appropriate abstraction levels.
The second double helix relates to the virtual system counterpart and reflects the solution and implementation aspects of the actual mirrored system. The solution and implementation domains are refined through the same modeling abstraction levels and information resource hierarchies by the platform-independent (solution) and platform-dependent (implementation) domains.
Finally, the additional single helix abstracts the execution domain and belongs to the device operation dimension (DecOps) that supplies the lifelong logistics.
To illustrate these concepts’ applicability, we selected a digital transformation of the higher education accreditation system in the Republic of Serbia. The project started in 2007 and is still being refined. The corresponding author of this article is a chief designer of the example project.
The first double helix relates to the problem domain of the example system, the higher education accreditation system. According to the definition of a system, Equation (1), the Problem Domain Helix relates to the example system mission joined with the stakeholder’s specification. The system’s mission is specified by the related legislation and standards regulating the problem domain [104,105,106,107]. The stakeholder’s specification originates from the actors belonging to the rest of the system components that form the Operation Domain Helix (the organizational, functional, informational, control, and networking sub-domains). The related model in Figure 28 represents an enterprise architecture model diagram of specified stakeholders.
Further elaboration of the structure and behavior of individual stakeholder groups is beyond the scope of this example study. The missions and associated documentation are beyond the scope of this illustrative example, too. The Actual Twin sublimates the legislative, standard, and normative instances, models, and meta-models that create the foundation for the compliance evaluation and assessing support, incorporated into the solution and implementation refinements.
This segment raises the first verification and validation candidate spots. Due to the lack of automatic synchronization of these models, the risk of model incompliance is high in the current stage of digital transformation. It is the first point where the proposed framework concepts justify its formulation and development efforts.
The second double helix relates to the solution and implementation domains. The example system is a repository-based enterprise architecture information system. The Solution Helix contains three layers of repository models: conceptual, logical, and physical, represented by the ER-modeling formalisms that, joined with the automatic code generators, support the transformation of related information resource structure into the executable set of application services. The Implementation Helix integrates the Java object-oriented programming language, SWING Graphical Users Interface Library, and the ECLIPSE Integrated Development Environment, extended by the previously mentioned automatic code-generation mechanisms.
The Execution Helix is concerned with the device operation logistics. A simplified enterprise architecture model of the example system infrastructure appears in Figure 29. It has four deployment segments: NAT_Central Repository, NAT_Private Cloud, the local domains of participating education institutions (EIi Local Domain), and the cloud-supported services (EI_Cloud_j), interconnected through the Network Infrastructure.
While creating the example case study, the main challenge was to suppress unnecessary details embedded in such a complex, real-world, socio-technological system and justify the applicability of the main concepts discussed beyond reasonable doubt.

5. Conclusions

A lack of frameworks integrating the DT design, DT verification, DT validation, and DT operation in currently published scientific and engineering research is the essential motivation factor for this article’s launching. We argue that verification and validation are not isolated steps in the DT design and operation stages, similar to testing in software development. When integrated into design and operational activities, they form a mental discipline that ensures the lowest possible risk level for utilizing an engineered system.
With that in mind, we have defined five pillars of the proposed conceptual framework specification:
  • The Digital Twin Consortium’s digital twin ecosystem capabilities periodic table, containing a systematic collection of referent capabilities and the associated semantics;
  • The generative potentials of the DNA helix model with the built-in combinatorial complexity replicating within two back-bones, coupled with four-dimensional nucleotides;
  • The unified conceptualization approach to reasoning about framework entities and stages that relays an applied MOF model to abstracting framework resources;
  • The standards and standardization support extendibility;
  • Bridging of the abstract specification and the diverse repertoire of implementation platforms favoring the heterogeneity and harmonization of specification, development, modeling, implementation, and execution platforms involved.
We have selected the helix model representation as an architecting foundation of the proposed hyper-framework conceptual model due to its openness and the ability to represent complex configurations that, according to its discrete nature, may reflect the minor variations in interconnecting and service delivery by significant structural and behavioral cumulative changes appearing in the life-long destiny of a concerned system, whether physical or virtual. Each helix forms the context for the combinatorial association with other helices and creates contextual instances with the operational, structural, and behavioral characteristics derived from the fill-in-the-blanks template configuration supplied by the proposed framework’s meta-specifications. The preliminary studies relating different application contexts and the sustainable operation of cyber–physical and socio-technological systems show the lack of frameworks that explicitly integrate the specified five domains. As an idea enriched by the conceptual aspects of embedding the verification and validation mechanisms in concrete configuration instances, we think it is a challenging foundation for further research and technical solution projects.
The example study presented in the discussion section illustrates the applicability and the logical consistency of the proposed conceptual framework mechanisms applied to the digital transformation of a real-world socio-technological system.
The proposed framework combines the quintuple helix model with the problem and operational domains of a real (actual) twin, the solution and implementation domains of a virtual twin, and the execution domain as the bridge that links them. Verification and validation dimensions follow the meta-object facility abstraction layers (instance, model, meta-model, and meta-metamodel) mapping over five helices. Embedding the complexity reduction mechanisms in the proposed framework builds a suite for extendible and verifiable digital twinning in simulation and real-time scenarios.

Author Contributions

Conceptualization, B.P.; methodology, A.P. and B.P.; formal analysis, B.P.; investigation, A.P.; data curation A.P. and B.P.; modeling, B.P.; writing—original draft preparation, B.P.; writing—review and editing, A.P.; visualization, A.P. All authors have read and agreed to the published version of the manuscript.

Funding

This research received no external funding.

Data Availability Statement

Data are contained within the article.

Conflicts of Interest

The authors declare no conflicts of interest.

References

  1. Cederbladh, J. Towards Early Validation and Verification of System Behavior with Heterogeneous Models in Systems Engineering. Ph.D. Thesis, Mälardalen University Press Licentiate Theses No. 352, School of Innovation, Design, and Engineering, Västerås, Sweden, 2024. [Google Scholar]
  2. Lavi, E.; Reich, Y. Cross-disciplinary system value overview towards value-oriented design. Res. Eng. Des. Theory Appl. Concurr. Eng. 2024, 35, 1–20. [Google Scholar] [CrossRef]
  3. Cederbladh, J.; Cicchetti, A.; Suryadevara, J. Early Validation and Verification of System Behaviour in Model-based Systems Engineering: A Systematic Literature Review. ACM Trans. Softw. Eng. Methodol. 2024, 33, 81. [Google Scholar] [CrossRef]
  4. Tao, F.; Zhang, H.; Liu, A.; Nee, A.Y.C. Digital twin in industry: State-of-the-art. IEEE Trans. Ind. Informatics 2018, 15, 2405–2415. [Google Scholar] [CrossRef]
  5. Singh, M.; Fuenmayor, E.; Hinchy, E.P.; Qiao, Y.; Murray, N.; Devine, D. Digital Twin: Origin to Future. Appl. Syst. Innov. 2021, 4, 36. [Google Scholar] [CrossRef]
  6. Qian, C.; Liu, X.; Ripley, C.; Qian, M.; Liang, F.; Yu, W. Digital Twin—Cyber Replica of Physical Things: Architecture, Applications and Future Research Directions. Future Internet 2022, 14, 64. [Google Scholar] [CrossRef]
  7. Botín-Sanabria, D.M.; Mihaita, A.-S.; Peimbert-García, R.E.; Ramírez-Moreno, M.A.; Ramírez-Mendoza, R.A.; Lozoya-Santos, J.d.J. Digital Twin Technology Challenges and Applications: A Comprehensive Review. Remote Sens. 2022, 14, 1335. [Google Scholar] [CrossRef]
  8. Muctadir, H.M.; Negrin, D.A.M.; Gunasekaran, R.; Cleophas, L.; Brand, M.v.D.; Haverkort, B.R. Current trends in digital twin development, maintenance, and operation: An interview study. Softw. Syst. Model. 2024, 23, 1–31. [Google Scholar] [CrossRef]
  9. Sharma, A.; Kosasih, E.; Zhang, J.; Brintrup, A.; Calinescu, A. Digital Twins: State of the art theory and practice, challenges, and open research questions. J. Ind. Inf. Integr. 2022, 30, 100383. [Google Scholar] [CrossRef]
  10. Wu, H.; Ji, P.; Ma, H.; Xing, L. A Comprehensive Review of Digital Twin from the Perspective of Total Process: Data, Models, Networks and Applications. Sensors 2023, 23, 8306. [Google Scholar] [CrossRef]
  11. Bickford, J.; Van Bossuyt, D.L.; Beery, P.; Pollman, A. Operationalizing digital twins through model-based systems engineering methods. Syst. Eng. 2020, 23, 724–750. [Google Scholar] [CrossRef]
  12. Deantoni, J.; Muñoz, P.; Gomes, C.; Verbrugge, C.; Mittal, R.; Heinrich, R.; Bellis, S.; Vallecillo, A. Quantifying and combining uncertainty for improving the behavior of Digital Twin Systems. arXiv 2024, arXiv:2402.10535. [Google Scholar] [CrossRef]
  13. Madni, A.M.; Madni, C.C.; Lucero, S.D. Leveraging Digital Twin Technology in Model-Based Systems Engineering. Systems 2019, 7, 7. [Google Scholar] [CrossRef]
  14. Uhlenkamp, J.-F.; Hauge, J.B.; Broda, E.; Lutjen, M.; Freitag, M.; Thoben, K.-D. Digital Twins: A Maturity Model for Their Classification and Evaluation. IEEE Access 2022, 10, 69605–69635. [Google Scholar] [CrossRef]
  15. Boy, G.A.; Masson, D.; Durnerin, É.; Morel, C. PRODEC for human systems integration of increasingly autonomous systems. Syst. Eng. 2024, 1–22. [Google Scholar] [CrossRef]
  16. Baratta, A.; Cimino, A.; Longo, F.; Nicoletti, L. Digital twin for human-robot collaboration enhancement in manufacturing systems: Literature review and direction for future developments. Comput. Ind. Eng. 2024, 187, 109764. [Google Scholar] [CrossRef]
  17. Autiosalo, J.; Vepsalainen, J.; Viitala, R.; Tammi, K. A Feature-Based Framework for Structuring Industrial Digital Twins. IEEE Access 2020, 8, 1193–1208. [Google Scholar] [CrossRef]
  18. Ferko, E.; Bucaioni, A.; Behnam, M. Architecting Digital Twins. IEEE Access 2022, 10, 50335–50350. [Google Scholar] [CrossRef]
  19. Ilin, I.; Levina, A.; Borremans, A.; Kalyazina, S. Enterprise Architecture Modeling in Digital Transformation Era. In Energy Management of Municipal Transportation Facilities and Transport; Springer International Publishing: Berlin/Heidelberg, Germany, 2019; pp. 124–142. Available online: https://www.researchgate.net/profile/Anastasia-Levina/publication/344003444_Enterprise_Architecture_Modeling_in_Digital_Transformation_Era/links/602ba7a892851c4ed575714c/Enterprise-Architecture-Modeling-in-Digital-Transformation-Era.pdf (accessed on 10 December 2019).
  20. Steindl, G.; Kastner, W. Semantic Microservice Framework for Digital Twins. Appl. Sci. 2021, 11, 5633. [Google Scholar] [CrossRef]
  21. RAMI 4.0 Reference Architectural Model for Industrie 4.0. Available online: https://www.isa.org/intech-home/2019/march-april/features/rami-4-0-reference-architectural-model-for-industr (accessed on 10 July 2024).
  22. Gharaei, A.; Lu, J.; Stoll, O.; Zheng, X.; West, S.; KIritsis, D. Systems Engineering Approach to Identify Requirements for Digital Twins Development. In Proceedings of the IFIP International Conference on Advances in Production Management Systems (APMS), Novi Sad, Serbia, 18 February 2020; pp. 82–90. [Google Scholar] [CrossRef]
  23. Grieves, M.; Vickers, J. Digital Twin: Mitigating Unpredictable, Undesirable Emergent Behavior in Complex Systems. In Transdisciplinary Perspectives on Complex Systems; Kahlen, J., Flumerfelt, S., Alves, A., Eds.; Springer International Publishing: Cham, Switzerland, 2017; pp. 111–112. [Google Scholar] [CrossRef]
  24. Barbie, A.; Hasselbring, W. From Digital Twins to Digital Twin Prototypes: Concepts, Formalization, and Applications. IEEE Access 2024, 12, 75337–75365. [Google Scholar] [CrossRef]
  25. Zang, Y. Artificial Intelligence for Digital Twin. In Digital Twin Architectures, Networks and Applications; Springer: Cham, Switzerland, 2023; pp. 23–39. [Google Scholar] [CrossRef]
  26. Kobayashi, K.; Daniell, J.; Alam, S.B. Improved generalization with deep neural operators for engineering systems: Path towards digital twin. Eng. Appl. Artif. Intell. 2024, 131, 107844. [Google Scholar] [CrossRef]
  27. Fatnassi, W. Formal Verification of AI-Controlled Cyber-Physical Systems Using Polynomial Approximations: Constraints Solver, Model Checkers, and Applications. Ph.D. Thesis, University of California Irvine, Irvine, CA, USA, 2024. Available online: https://escholarship.org/uc/item/41t4b6w9 (accessed on 25 June 2024).
  28. Shadab, N.; Cody, T.; Salado, A.; Beling, P. A Systems-Theoretical Formalization of Closed Systems. arXiv 2024, arXiv:2311.10786. [Google Scholar] [CrossRef]
  29. Renkhoff, J.; Feng, K.; Meier-Doernberg, M.; Velasquez, A.; Song, H.H. A Survey on Verification and Validation, Testing and Evaluations of Neurosymbolic Artificial Intelligence. IEEE Trans. Artif. Intell. 2024, 5, 3765–3779. [Google Scholar] [CrossRef]
  30. Locklin, A.; Muller, M.; Jung, T.; Jazdi, N.; White, D.; Weyrich, M. Digital Twin for Verification and Validation of Industrial Automation Systems—A Survey. In Proceedings of the 2020 25th IEEE International Conference on Emerging Technologies and Factory Automation (ETFA), Vienna, Austria, 8–11 September 2020; pp. 851–858. [Google Scholar] [CrossRef]
  31. Ali, N.; Punnekkat, S.; Rauf, A. Modeling and safety analysis for collaborative safety-critical systems using hierarchical colored Petri nets. J. Syst. Softw. 2024, 210, 111958. [Google Scholar] [CrossRef]
  32. Ihirwe, F.; Di Ruscio, D.; Di Blasio, K.; Gianfranceschi, S.; Pierantonio, A. Supporting model-based safety analysis for safety-critical IoT systems. J. Comput. Lang. 2023, 78, 101243. [Google Scholar] [CrossRef]
  33. Ishii, D. A Hypergraph-based Formalization of Hierarchical Reactive Modules and a Compositional Verification Method. arXiv 2024, arXiv:2403.10919. [Google Scholar] [CrossRef]
  34. Pe’rez-Gaspar, M.; Gomez, J.; Ba’rcenas, E.; Garcia, F. A fuzzy description logic based IoT framework: Formal verification and end user programming. PLoS ONE 2024, 19, e0296655. [Google Scholar] [CrossRef] [PubMed]
  35. Collins, A.; Koehler, M.; Lynch, C. Methods That Support the Validation of Agent-Based Models: An Overview and Discussion. J. Artif. Soc. Soc. Simul. 2024, 27, 11. [Google Scholar] [CrossRef]
  36. Hua, E.Y.; Lazarova-Molnar, S.; Francis, D.P. Validation of Digital Twins: Challenges and Opportunities. In Proceedings of the 2022 Winter Simulation Conference (WSC), Singapore, 11–14 December 2022; pp. 2900–2911. [Google Scholar] [CrossRef]
  37. Perišić, A.; Perišić, B. The Foundation for Open Component Analysis: A System of Systems Hyper Framework Model. In Advances in Principal Component Analysis; IntechOpen: Rijeka, Croatia, 2022. [Google Scholar] [CrossRef]
  38. Qin, X.; Xia, Y.; Zutshi, A.; Fan, C.; Deshmukh, J.V. Statistical Verification using Surrogate Models and Conformal Inference and a Comparison with Risk-Aware Verification. ACM Trans. Cyber-Physical Syst. 2024, 8, 22. [Google Scholar] [CrossRef]
  39. Roos, C.; Biannic, J.-M.; Evain, H. A new step towards the integration of probabilistic μ in the aerospace V&V process. CEAS Space J. 2024, 16, 59–71. [Google Scholar] [CrossRef]
  40. Kulkarni, A.U.; Salado, A.; Xu, P.; Wernz, C. An evaluation of the optimality of frequent verification for vertically integrated systems. Syst. Eng. 2021, 24, 17–33. [Google Scholar] [CrossRef]
  41. Ling, Z.; Fang, Y.; Li, X.; Huang, Z.; Lee, M.; Memisevic, R.; Su, H. Deductive verification of chain-of-thought reasoning. In Proceedings of the 37th International Conference on Neural Information Processing Systems (NIPS ‘23), Vienna, Austria, 21–27 July 2024; Curran Associates Inc.: Red Hook, NY, USA, 2024; pp. 36407–36433. [Google Scholar]
  42. García-Valls, M.; Chirivella-Ciruelos, A.M. CoTwin: Collaborative improvement of digital twins enabled by blockchain. Futur. Gener. Comput. Syst. 2024, 157, 408–421. [Google Scholar] [CrossRef]
  43. Kumar, R.; Aljuhani, A.; Javeed, D.; Kumar, P.; Islam, S.; Islam, A.N. Digital Twins-enabled Zero Touch Network: A smart contract and explainable AI integrated cyber-security framework. Futur. Gener. Comput. Syst. 2024, 156, 191–205. [Google Scholar] [CrossRef]
  44. Friederich, J.; Francis, D.P.; Lazarova-Molnar, S.; Mohamed, N. A framework for data-driven digital twins of smart manufacturing systems. Comput. Ind. 2022, 136, 103586. [Google Scholar] [CrossRef]
  45. Zheng, H.; Liu, T.; Liu, J.; Bao, J. Visual analytics for digital twins: A conceptual framework and case study. J. Intell. Manuf. 2024, 35, 1671–1686. [Google Scholar] [CrossRef]
  46. Qian, W.; Guo, Y.; Cui, K.; Wu, P.; Fang, W.; Liu, D. Multidimensional Data Modeling and Model Validation for Digital Twin Workshop. ASME J. Comput. Inf. Sci. Eng. 2021, 21, 031005. [Google Scholar] [CrossRef]
  47. Schintke, F.; De Mecquenem, N.; Frantz, D.; Guarino, V.E.; Hilbrich, M.; Lehmann, F.; Sattler, R.; Sparka, J.A.; Speckhard, D.; Stolte, H.; et al. Validity Constraints for Data Analysis Workflows. arXiv 2024, arXiv:2305.08409. [Google Scholar] [CrossRef]
  48. Nextflow. Available online: https://www.nextflow.io/docs/latest/index.html (accessed on 11 July 2024).
  49. Apache Groovy. Available online: https://groovy-lang.org/ (accessed on 11 July 2024).
  50. Gradle. Available online: https://gradle.org/releases/ (accessed on 11 July 2024).
  51. Grails. Available online: https://docs.grails.org/6.2.0/guide/single.html (accessed on 11 July 2024).
  52. Singh, M.; Srivastava, R.; Fuenmayor, E.; Kuts, V.; Qiao, Y.; Murray, N.; Devine, D. Applications of Digital Twin across Industries: A Review. Appl. Sci. 2022, 12, 5727. [Google Scholar] [CrossRef]
  53. Harel, D.; Yerushalmi, R.; Marron, A.; Elyasaf, A. Categorizing methods for integrating machine learning with executable specifications. Sci. China Inf. Sci. 2024, 67, 111101. [Google Scholar] [CrossRef]
  54. Eisenberg, M.; Lehner, D.; Sindelar, R.; Wimmer, M. Towards Reactive Planning with Digital Twins and Model-Driven Optimization. In Leveraging Applications of Formal Methods, Verification and Validation. Practice. ISoLA 2022; Margaria, T., Steffen, B., Eds.; Lecture Notes in Computer Science; Springer: Cham, Switzerland, 2022; Volume 13704. [Google Scholar] [CrossRef]
  55. Kamburjan, E.; Din, C.C.; Schlatte, R.; Tarifa, S.L.; Johnsen, E.B. Twining-by-construction: Ensuring correctness for self-adaptive digital twins. In International Symposium on Leveraging Applications of Formal Methods; Springer International Publishing: Cham, Switzerland, 2022; pp. 188–204. [Google Scholar]
  56. Fur, S.; Heithoff, M.; Michael, J.; Netz, L.; Pfeiffer, J.; Rumpe, B.; Wortmann, A. Sustainable Digital Twin Engineering for the Internet of Production. In Digital Twin Driven Intelligent Systems and Emerging Metaverse; Karaarslan, E., Aydin, Ö., Cali, Ü., Challenger, M., Eds.; Springer Nature: Singapore, 2023; pp. 101–121. Available online: www.se-rwth.de/publications/ (accessed on 10 April 2023).
  57. Bárkányi, Á.; Chován, T.; Németh, S.; Abonyi, J. Modeling for Digital Twins—Potential Role of Surrogate Models. Processes 2021, 9, 476. [Google Scholar] [CrossRef]
  58. Papacharalampopoulos, A.; Giannoulis, C.; Stavropoulos, P.; Mourtzis, D. A Digital Twin for Automated Root-Cause Search of Production Alarms Based on KPIs Aggregated from IoT. Appl. Sci. 2020, 10, 2377. [Google Scholar] [CrossRef]
  59. Wärmefjord, K.; Söderberg, R.; Schleich, B.; Wang, H. Digital Twin for Variation Management: A General Framework and Identification of Industrial Challenges Related to the Implementation. Appl. Sci. 2020, 10, 3342. [Google Scholar] [CrossRef]
  60. Sepasgozar, S.M.E. Differentiating Digital Twin from Digital Shadow: Elucidating a Paradigm Shift to Expedite a Smart, Sustainable Built Environment. Buildings 2021, 11, 151. [Google Scholar] [CrossRef]
  61. Zhao, Y.; Wang, N.; Liu, Z.; Mu, E. Construction Theory for a Building Intelligent Operation and Maintenance System Based on Digital Twins and Machine Learning. Buildings 2022, 12, 87. [Google Scholar] [CrossRef]
  62. Hu, W.; Lim, K.Y.H.; Cai, Y. Digital Twin and Industry 4.0 Enablers in Building and Construction: A Survey. Buildings 2022, 12, 2004. [Google Scholar] [CrossRef]
  63. Ryzhakova, G.; Malykhina, O.; Pokolenko, V.; Rubtsova, O.; Homenko, O.; Nesterenko, I.; Honcharenko, T. Construction Project Management with Digital Twin Information System. Int. J. Emerg. Technol. Adv. Eng. 2022, 12, 19–28. [Google Scholar] [CrossRef]
  64. Omrany, H.; Al-Obaidi, K.M.; Husain, A.; Ghaffarianhoseini, A. Digital Twins in the Construction Industry: A Comprehensive Review of Current Implementations, Enabling Technologies, and Future Directions. Sustainability 2023, 15, 10908. [Google Scholar] [CrossRef]
  65. Roullier, B.; McQuade, F.; Anjum, A.; Bower, C.; Liu, L. Automated visual quality assessment for virtual and augmented reality based digital twins. Cloud Comput. 2024, 13, 51. [Google Scholar] [CrossRef]
  66. VanDerHorn, E.; Mahadevan, S. Digital Twin: Generalization, characterization and implementation. Decis. Support Syst. 2021, 145, 113524. [Google Scholar] [CrossRef]
  67. Moyne, J.; Qamsane, Y.; Balta, E.C.; Kovalenko, I.; Faris, J.; Barton, K.; Tilbury, D.M. A Requirements Driven Digital Twin Framework: Specification and Opportunities. IEEE Access 2020, 8, 107781–107801. [Google Scholar] [CrossRef]
  68. Human, C.; Basson, A.H.; Kruger, K. A design framework for a system of digital twins and services. Comput. Ind. 2023, 144, 103796. [Google Scholar] [CrossRef]
  69. Digital Twins Consorcium, Digital Twin Capabilities Periodic Table. Available online: https://www.digitaltwinconsortium.org/initiatives/capabilities-periodic-table/ (accessed on 7 July 2024).
  70. Taratori, R.; Rodriguez-Fiscal, P.; Pacho, M.A.; Koutra, S.; Pareja-Eastaway, M.; Thomas, D. Unveiling the Evolution of Innovation Ecosystems: An Analysis of Triple, Quadruple, and Quintuple Helix Model Innovation Systems in European Case Studies. Sustainability 2021, 13, 7582. [Google Scholar] [CrossRef]
  71. Carayannis, E.G.; Campbell, D.F.J.; Grigoroudis, E. Helix Trilogy: The Triple, Quadruple, and Quintuple Innovation Helices from a Theory, Policy, and Practice Set of Perspectives. J. Knowl. Econ. 2022, 13, 2272–2301. [Google Scholar] [CrossRef]
  72. Rodrigues-Ferreira, A.; Afonso, H.; Mello, J.A.; Amaral, R. Creative economy and the quintuple helix innovation model: A critical factors study in the context of regional development. Creat. Stud. 2023, 16, 158–177. [Google Scholar] [CrossRef]
  73. Kunwar, R.R.; Ulak, N. Extension of the Triple Helix to Quadruple to Quintuple Helix Model. J. APF Command. Staff. Coll. 2024, 7, 241–280. [Google Scholar] [CrossRef]
  74. Elvira, M. A quintuple helix model for foresight: Analyzing the developments of digital technologies in order to outline possible future scenarios. Front. Sociol. 2023, 7, 1102815. [Google Scholar] [CrossRef]
  75. Kholiavko, N.; Grosu, V.; Safonov, Y.; Zhavoronok, A.; Cosmulese, C.G. Quintuple Helix Model: Investment Aspects of Higher Education Impact on Sustainability. Manag. Theory Stud. Rural. Bus. Infrastruct. Dev. 2021, 43, 111–128. [Google Scholar] [CrossRef]
  76. González-Carrasco, V.; Robina-Ramírez, R.; Gibaja-Romero, D.-E.; Sánchez-OroSánchez, M. The Quintuple Helix Model: Cooperation system for a sustainable electric power industry in Mexico. Front. Sustain. Energy Policy 2023, 1, 1047675. [Google Scholar] [CrossRef]
  77. Begum, J.; Meng, V.; Mahidin, M.U.; Yap, B.W.; Pedrycz, W. Pragmatic and Symbiotic Quintuple Helix Model Mitigating Emerging Technologies Disruption: A Vision, Strategy, and Policy. TechRxiv, 2024; preprints. [Google Scholar] [CrossRef]
  78. He, M.; Fang, T.; Wang, W.; Song, Y. Acquiring and modeling abstract commonsense knowledge via conceptualization. Artif. Intell. 2024, 333, 104149. [Google Scholar] [CrossRef]
  79. Lewis, P.R.; Sarkadi, Ş. Reflective Artificial Intelligence. Minds Mach. 2024, 34, 14. [Google Scholar] [CrossRef]
  80. OMG Meta Object Facility (MOF) Core Cpecification, Version 2.5.1., Document Numbe: Formal/2019-10-01, October 2019. Available online: https://www.omg.org/spec/MOF/2.5.1/PDF (accessed on 20 July 2024).
  81. Digital Twin Definition Language. Available online: https://azure.github.io/opendigitaltwins-dtdl/DTDL/v2/DTDL.v2.html (accessed on 20 June 2024).
  82. Pioneering the International Standards and Standardization. Available online: https://www.iec.ch/blog/150th-anniversary-father-international-standardization (accessed on 16 July 2024).
  83. Shao, G. Use Case Scenarios for Digital Twin Implementation Based on ISO 23247; National Institute of Standards: Gaithersburg, MD, USA, 2021. [Google Scholar] [CrossRef]
  84. Shao, G.; Hightower, J.; Schindel, W. Credibility consideration for digital twins in manufacturing. Manuf. Lett. 2023, 35, 24–28. [Google Scholar] [CrossRef]
  85. Anaya, V.; Alberti, E.; Scivoletto, G. A Manufacturing Digital Twin Framework. In Artificial Intelligence in Manufacturing; Soldatos, J., Ed.; Springer: Cham, Switzerland, 2024; pp. 181–193. [Google Scholar] [CrossRef]
  86. Caiza, G.; Sanz, R. Immersive Digital Twin under ISO 23247 Applied to Flexible Manufacturing Processes. Appl. Sci. 2024, 14, 4204. [Google Scholar] [CrossRef]
  87. OPC Foundation, The Industrial Operability Standards. Available online: https://opcfoundation.org/ (accessed on 16 July 2024).
  88. Cavalieri, S.; Gambadoro, S. Proposal of Mapping Digital Twins Definition Language to Open Platform Communications Unified Architecture. Sensors 2023, 23, 2349. [Google Scholar] [CrossRef] [PubMed]
  89. Axel Busboom. Automated generation of OPC UA information models—A review and outlook. J. Ind. Inf. Integr. 2024, 39, 100602. [Google Scholar] [CrossRef]
  90. Schmidt, C.; Volz, F.; Stojanovic, L.; Sutschet, G. Increasing Interoperability between Digital Twin Standards and Specifications: Transformation of DTDL to AAS. Sensors 2023, 23, 7742. [Google Scholar] [CrossRef] [PubMed]
  91. Qi, Q.; Tao, F.; Hu, T.; Anwer, N.; Liu, A.; Wei, Y.; Wang, L.; Nee, A. Enabling technologies and tools for digital twin. J. Manuf. Syst. 2019, 58 Pt B, 3–21. [Google Scholar] [CrossRef]
  92. Lehner, D.; Pfeiffer, J.; Tinsel, E.F.; Strljic, M.M.; Sint, S.; Vierhauser, M.; Wimmer, M. Digital twin platforms: Requirements, capabilities, and future prospects. IEEE Softw. 2021, 39, 53–61. [Google Scholar] [CrossRef]
  93. Duan, H.; Gao, S.; Yang, X.; Li, Y. The development of a digital twin concept system [version 2; peer review: 3 approved with reservations]. Digit. Twin 2023, 2, 10. [Google Scholar] [CrossRef]
  94. Zhao, J.; Zhao, Y.; Yao, P.; Zeng, F.; Zhan, B.; Ren, K. KBX: Verified Model Synchronization via Formal Bidirectional Transformation. arXiv 2024, arXiv:2404.18771. [Google Scholar] [CrossRef]
  95. Francesko, F. Digital Twins as run-time predictive models for the resilience of cyber-physical systems: A conceptual framework. Philos. Trans. R. Soc. A Math. Phys. Eng. Sci. 2021, 379, 20200369. [Google Scholar] [CrossRef]
  96. Dahmen, U.; Osterloh, T.; Roßmann, J. Verification and validation of digital twins and virtual testbeds. Int. J. Adv. Appl. Sci. 2021, 11, 7–64. [Google Scholar] [CrossRef]
  97. Onaji, I.; Tiwari, D.; Soulatiantork, P.; Song, B.; Tiwari, A. Digital twin in manufacturing: Conceptual framework and casestudies. Int. J. Comput. Integr. Manuf. 2022, 35, 831–858. [Google Scholar] [CrossRef]
  98. Negri, E.; Berardi, S.; Fumagalli, L.; Macchi, M. MES-integrated digital twin frameworks. J. Manuf. Syst. 2020, 56, 58–71. [Google Scholar] [CrossRef]
  99. Suhail, S.; Hussain, R.; Jurdak, R.; Oracevic, A.; Salah, K.; Hong, C.S.; Matulevičius, R. Blockchain-Based Digital Twins: Research Trends, Issues, and Future Challenges. . ACM Comput. Surv. 2022, 54, 240. [Google Scholar] [CrossRef]
  100. Balta, E.C.; Pease, M.; Moyne, J.; Barton, K.; Tilbury, D.M. Digital Twin-Based Cyber-Attack Detection Framework for Cyber-Physical Manufacturing Systems. IEEE Trans. Autom. Sci. Eng. 2024, 21, 1695–1712. [Google Scholar] [CrossRef]
  101. Dobaj, J.; Riel, A.; Krug, T.; Seidl, M.; Macher, G.; Egretzberger, M. Towards digital twin-enabled DevOps for CPS providing architecture-based service adaptation & verification at runtime. In Proceedings of the 17th Symposium on Software Engineering for Adaptive and Self-Managing Systems (SEAMS ‘22). Association for Computing Machinery, New York, NY, USA, 18–23 May 2022; pp. 132–143. [Google Scholar] [CrossRef]
  102. Boyes, H.; Watson, T. Digital twins: An analysis framework and open issues. Comput. Ind. 2022, 143, 103763. [Google Scholar] [CrossRef]
  103. Worden, K.; Cross, E.J.; Barthorpe, R.J.; Wagg, D.J.; Gardner, P. On Digital Twins, Mirrors, and Virtualizations: Frameworks for Model Verification and Validation. ASME. ASME J. Risk Uncertain. Part B 2020, 6, 030902. [Google Scholar] [CrossRef]
  104. Ministry of Education, Government of Republic of Serbia. Available online: https://prosveta.gov.rs/ (accessed on 10 August 2024).
  105. Ministry of Science, Technology Developmrent and Innovations. Available online: https://nitra.gov.rs/en/ (accessed on 10 August 2024).
  106. National Council for Higher Education. Available online: https://nsvo.gov.rs/?script=lat (accessed on 10 August 2024).
  107. National Entity for Accreditation and Quality Assurance in Higher Education (NEAQA). Available online: https://www.nat.rs/en/default-page/ (accessed on 10 August 2024).
Figure 1. Verification and validation MBSE challenges (Adapted from [3]).
Figure 1. Verification and validation MBSE challenges (Adapted from [3]).
Electronics 13 03303 g001
Figure 2. DT maturity model (Adapted from [14]).
Figure 2. DT maturity model (Adapted from [14]).
Electronics 13 03303 g002
Figure 3. Feature-based DT assessment heuristics (Adapted from [17]).
Figure 3. Feature-based DT assessment heuristics (Adapted from [17]).
Electronics 13 03303 g003
Figure 4. DT architectural patterns utilization (Adopted from [18]).
Figure 4. DT architectural patterns utilization (Adopted from [18]).
Electronics 13 03303 g004
Figure 5. ABMS validation mechanisms (Adapted from [35]).
Figure 5. ABMS validation mechanisms (Adapted from [35]).
Electronics 13 03303 g005
Figure 6. Scientific production over industrial sectors (Adapted from [52]).
Figure 6. Scientific production over industrial sectors (Adapted from [52]).
Electronics 13 03303 g006
Figure 7. Digital twin capabilities hub (adapted from [69]).
Figure 7. Digital twin capabilities hub (adapted from [69]).
Electronics 13 03303 g007
Figure 8. DT capabilities number per groups (adapted from [69]).
Figure 8. DT capabilities number per groups (adapted from [69]).
Electronics 13 03303 g008
Figure 9. Detailed structure of data group (adapted from [69]).
Figure 9. Detailed structure of data group (adapted from [69]).
Electronics 13 03303 g009
Figure 10. Detailed structure of management group (adapted from [69]).
Figure 10. Detailed structure of management group (adapted from [69]).
Electronics 13 03303 g010
Figure 11. Detailed structure of intelligence group (adapted from [69]).
Figure 11. Detailed structure of intelligence group (adapted from [69]).
Electronics 13 03303 g011
Figure 12. Detailed structure of user experience group (adapted from [69]).
Figure 12. Detailed structure of user experience group (adapted from [69]).
Electronics 13 03303 g012
Figure 13. Detailed structure of trustworthiness group (adapted from [69]).
Figure 13. Detailed structure of trustworthiness group (adapted from [69]).
Electronics 13 03303 g013
Figure 14. Detailed structure of integration group (adapted from [69]).
Figure 14. Detailed structure of integration group (adapted from [69]).
Electronics 13 03303 g014
Figure 15. The basic double helix model.
Figure 15. The basic double helix model.
Electronics 13 03303 g015
Figure 16. Single helix.
Figure 16. Single helix.
Electronics 13 03303 g016
Figure 17. The relative comparison of different helix models’ appearance frequencies.
Figure 17. The relative comparison of different helix models’ appearance frequencies.
Electronics 13 03303 g017
Figure 18. Quintuple helix model domains (adapted from [77]).
Figure 18. Quintuple helix model domains (adapted from [77]).
Electronics 13 03303 g018
Figure 19. SySML-based conceptual framework capability groups.
Figure 19. SySML-based conceptual framework capability groups.
Electronics 13 03303 g019
Figure 20. The integrated quintuple helix model (the framework’s second pillar).
Figure 20. The integrated quintuple helix model (the framework’s second pillar).
Electronics 13 03303 g020
Figure 21. The resource abstractions end of a framework helix wormhole.
Figure 21. The resource abstractions end of a framework helix wormhole.
Electronics 13 03303 g021
Figure 22. The information resource abstractions end of a framework helix wormhole.
Figure 22. The information resource abstractions end of a framework helix wormhole.
Electronics 13 03303 g022
Figure 23. Framework nucleotide conceptual object model.
Figure 23. Framework nucleotide conceptual object model.
Electronics 13 03303 g023
Figure 24. Integrated DT with MBSE with verification feedback spots (Modified from [11]).
Figure 24. Integrated DT with MBSE with verification feedback spots (Modified from [11]).
Electronics 13 03303 g024
Figure 25. DT with MBSE with verification and validation feedback spots (modified from [11]).
Figure 25. DT with MBSE with verification and validation feedback spots (modified from [11]).
Electronics 13 03303 g025
Figure 26. The conceptual framework bridge mediator.
Figure 26. The conceptual framework bridge mediator.
Electronics 13 03303 g026
Figure 27. Absolute and relative feature coverage (Table 3).
Figure 27. Absolute and relative feature coverage (Table 3).
Electronics 13 03303 g027
Figure 28. The stakeholders model (example study problem domain helix).
Figure 28. The stakeholders model (example study problem domain helix).
Electronics 13 03303 g028
Figure 29. The enterprise architecture model (the Execution Helix of the example system).
Figure 29. The enterprise architecture model (the Execution Helix of the example system).
Electronics 13 03303 g029
Table 1. The detailed conceptual framework requirements table.
Table 1. The detailed conceptual framework requirements table.
CategoryRQContext/RoleDescription
Essential Conceptual Framework RequirementsRQ1To encapsulate process and product verification and validation activities.It is necessary to use digital twinning within product and process assets, and integrate them into a single framework. The support for automatic insertion of verification and validation spots in the service architecture is a must.
RQ2Creative thinking metaphor formulation.It is necessary to support the open, flexible, and dynamic architecting of systems engineering (problem and operation domains), software engineering (solution and implementation domains), and device operations logistics (execution domain) over the quintuple helix architecting model as a metaphor aimed to leverage different stakeholders’ mindsets.
RQ3To abstract the modeling and models’ dimensions of the established mindset metaphor.It is necessary to apply meta object facility (MOF)-based abstraction layers, comprising the instance, model, meta-model, and meta-meta-model (aka language) within the particular metaphors’ dimensions. The automatic refinement between neighboring layers is a must.
RQ4To abstract the information resources’ dimensions of the established mindset metaphor.It is necessary to support the heterogeneous distributed architecture of the information resource concepts and the data analysis workflow through the A
accept visitor interface and the repository interface.
They must hide the physical repository characteristics, technology, and topology by get-put and load-store generic methods polymorphism at arbitrary information resource abstractions (data, information, knowledge, and wisdom).
RQ5Architecting domain-specific (actual) twins.It is necessary to support the MVRC (model, view, repository, control) architecture of domain-specific digital twins and their appropriate mediation. The generic mechanisms that support micro-service orchestration and service-oriented architecture are mandatory.
RQ6Networking transparency.It is necessary to support the absolute isolation of the communicating concepts with explicit guarantees that the participating concept instances possess zero knowledge of each other. The mediator pattern-based approach represents a possible isolating mechanism.
RQ7Platform-independent and platform-dependent mechanism handling.It is necessary to support dividing the abstraction and the implementation sides of the system under consideration with a bridge pattern and independently support the concurrent and asynchronous modification of both sides without affecting each other.
RQ8To abstract cyber–physical and socio-technological systems.It is necessary to supply the generic mechanisms by raising the abstraction level to extract and support the shared characteristics of cyber–physical and socio-technological systems.
Highly DesirableRQ9To support incremental development and continuous delivery.The automatic, model-based generation of an initial evaluative prototype of the engineered system that evolves to deployable instances is a highly desirable feature of the specified framework implementation.
RQ10To enable model-based simulations Model-based simulations using the executable digital twins are highly desirable. This request supplements the RQ9 requirement. The extendible simulation capabilities ease the verification and validation of the possible refinements before the new version deployment.
RQ11To enable configuration management and version control.The embedded support for configuration management and version control of deployed instances are highly desirable features. This request supplements the RQ9 and RQ10 requirements. In the context of the conceptual framework, configuration management means handling temporal, rut-time adjustments of structural and behavioral characteristics of the deployed system. Version management assumes the handling of a broader frame of systems structure and behavior in a longer time frame.
RQ12To support visualization of analytical processing.The extendible support for different visualization strategies based on the result-set of information resource instances traversed and marked by the temporal and modal classifiers is highly desirable. This request closely relates to the RQ5.
DesirableRQ13To rely on standardized ontology.Regarding any matured domain, the essential research direction assumes the existence of universal ontology specification. Although highly controversial, it is a generally desirable feature.
RQ14To support the decision-making process.The extendible support for different decision-making core strategies is a generally desirable feature.
RQ15To support reactive synchronization of the actual and virtual twin models.Coping with the possible uncertainties that may arise when the actual twin model instance and the corresponding virtual twin model instance differ, makes reactive synchronization a generally desirable feature.
RQ16To assure security and privacy.Security policy modeling and secured bridging of different abstraction layers concerning models and information resources are desirable features. If the addressed model or information resource properties relate to individual (personal) aspects, the automatic triggering of a privacy protection mechanism is a generally desirable feature.
Table 2. Extracted features.
Table 2. Extracted features.
FeatureDescription
F01Verification and Validation Framework
F02Digital Twin Development Framework
F03Integrated Framework
F04System of Digital Twins
F05Covers Specific Digital Twin Capability
F06Ontology Framework
F07Trustworthy (Security and Privacy)
F08Name Space and Definitions
F09Reference Architecture
F10Prototyping Support
F11Ilustrated with Case Studies
F12Model verification and validation
F13Bidirectional model synchronization
F14Simulations
F15Verification and Validation of Scenarios
F16Automatic verification and Validation Support
F17Digital Twins Configuration
F18Data Integration
F19Service Oriented Architecture (SOA)
F20Entire Life Cycle Support
F21Decision-Making Support
F22Analytics
F23Visualization
F24Extendibility
F25Generality (covering cyber–physical and socio-technical systems)
Table 3. Framework cross-relations (features based on Table 2 instances).
Table 3. Framework cross-relations (features based on Table 2 instances).
Referenced Frameworks
[67][93][94][95][96][68][97][98][45][99][100][101][102][103]
FeatureABCDEFGHIJKLMNCF
F01
F02
F03○s
F04
F05
F06
F07
F08
F09
F10
F11
F12
F13
F14
F15
F16
F17
F18
F19
F20
F21
F22
F23
F24
F25
252341555553337419
Disclaimer/Publisher’s Note: The statements, opinions and data contained in all publications are solely those of the individual author(s) and contributor(s) and not of MDPI and/or the editor(s). MDPI and/or the editor(s) disclaim responsibility for any injury to people or property resulting from any ideas, methods, instructions or products referred to in the content.

Share and Cite

MDPI and ACS Style

Perisic, A.; Perisic, B. Digital Twins Verification and Validation Approach through the Quintuple Helix Conceptual Framework. Electronics 2024, 13, 3303. https://doi.org/10.3390/electronics13163303

AMA Style

Perisic A, Perisic B. Digital Twins Verification and Validation Approach through the Quintuple Helix Conceptual Framework. Electronics. 2024; 13(16):3303. https://doi.org/10.3390/electronics13163303

Chicago/Turabian Style

Perisic, Ana, and Branko Perisic. 2024. "Digital Twins Verification and Validation Approach through the Quintuple Helix Conceptual Framework" Electronics 13, no. 16: 3303. https://doi.org/10.3390/electronics13163303

APA Style

Perisic, A., & Perisic, B. (2024). Digital Twins Verification and Validation Approach through the Quintuple Helix Conceptual Framework. Electronics, 13(16), 3303. https://doi.org/10.3390/electronics13163303

Note that from the first issue of 2016, this journal uses article numbers instead of page numbers. See further details here.

Article Metrics

Back to TopTop