Next Article in Journal
Calibration of a Class A Power Quality Analyser Connected to the Cloud in Real Time
Previous Article in Journal
Optimizing Romanian Managerial Accounting Practices through Digital Technologies: A Resource-Based and Technology-Deterministic Approach to Sustainable Accounting
 
 
Font Type:
Arial Georgia Verdana
Font Size:
Aa Aa Aa
Line Spacing:
Column Width:
Background:
Article

Optimizing Unmanned Aerial Vehicle Electronics: Advanced Charging Systems and Data Transmission Solutions

Department of Civil Engineering, Energy, Environment and Materials (DICEAM), Mediterranea University of Reggio Calabria, 89124 Reggio Calabria, Italy
*
Author to whom correspondence should be addressed.
Electronics 2024, 13(16), 3208; https://doi.org/10.3390/electronics13163208
Submission received: 6 July 2024 / Revised: 8 August 2024 / Accepted: 9 August 2024 / Published: 13 August 2024

Abstract

Interest in Unmanned Aerial Vehicles (UAVs) has been increasingly growing in recent years, especially for purposes other than those for which they were initially used (civil and military purposes). Currently, in fact, they are used for advanced monitoring and control purposes, for 3D reconstructions of the territory and cultural heritage, and for freight transport. The problem in using these systems consists of the limited flight autonomy. In fact, commercially used drones, today, are sold with a set of batteries of limited duration which do not allow flights over large areas and, therefore, detailed surveys. The present work seeks to overcome these limitations by proposing an intelligent automatic charging system (Intelligent Charging Network) created using PC Engines Alix and an experimental drone prototype using a Raspberry Pi 3 and a Navio 2 module. At the same time, an efficient Intelligent Charging Network–drone communication system and a data transmission system are proposed, which allow images acquired by the drone to be transferred directly to the server used for data storage for their subsequent processing as well as the transmission of the flight plan from the QGroundControl application to the drone. The proposed system represents technological innovation in the field of drones with potential future developments linked to the implementation of sustainable drones.

1. Introduction

Drones are technologies now widely used in various fields, chosen mainly for their versatility, low cost, and precision of desired results [1]. Thanks to their flexible characteristics, drones can be used in various applications such as photogrammetry, precision agriculture [2,3,4,5,6], search and rescue missions, and surveillance systems. The main limitation regarding the use of these technologies is related to flight autonomy. The most commonly used batteries are lithium-ion batteries with a capacity of around 5000 mAh and nominal voltages of around 15 V, providing flight autonomy in controlled test environments (with specific test conditions) for 50 min [7]. This flight autonomy is certainly problematic if, for example, it is necessary to conduct large-scale surveys or travel long distances. Increasing the battery size can lead to a significant drawback due to the excessive weight of the payload. Currently, several solutions are under development to address this problem based on two approaches: controlling flight operations by modulating the speed of the propellers and maintaining balance through Proportional–Integral–Derivative (PID) and Model Predictive Control (MPC) controllers or through managing and planning trajectories for drone flight plans that avoid obstacles and calculate, based on environmental characteristics, the best route for less energy expenditure by exploiting appropriate waypoints where the operator can replace the batteries [8,9,10]. As described in detail in [11], regarding the routes, several variants for the trajectory determination problem can be mentioned: the Solar Vehicle Routing Problem (Solar VRP), the Hybrid VRP, the Green VRP, and the Electric VRP. The first approach focuses on defining the optimal path and speeds for a solar-powered electric vehicle (potential drone configuration). In this case, the journey has a single destination, and the vehicle is a single source of solar energy. The challenge consists of balancing the energy consumption of the vehicle during the journey with the available solar energy, optimizing the efficiency of the journey. In the Hybrid VRP, the goal is to minimize the fuel consumption of a hybrid vehicle that combines an electric and gasoline engine. The optimal route is defined by also considering the position of battery replacement locations along the route. Finally, the Green and Electric variants focus on optimal routes and refueling planning for a fleet of alternative fuel vehicles.
The following approaches and the consequently developed models for the optimization of consumption in relation to the route to be taken can certainly bring alternative benefits, as seen in [12,13,14], but they do not yet seem to constitute a definitive and unique solution to the problem. To overcome these limitations, some authors have studied solutions based on battery charging systems. In practical applications, the battery lives of drones are extended by replacing the batteries, using fixed charging stations, or powering them using renewable energy systems. Rohan et al. [15], for example, developed an advanced system for charging drone batteries that uses a charging station with multiple power transmitters and a receiver to charge the drone battery based on wireless power transmission via resonance inductive coupling, and they tested the feasibility of the used algorithm (Hill Climbing) via MATLAB. Fujii et al. [16], instead, developed an automatic battery replacement mechanism that allows UAVs to conduct flights without the drawback of changing the battery. Campi et al. [17] proposed a high-power, high-efficiency wireless power transfer (WPT) system based on magnetic resonant coupling, designed to automatically recharge the batteries of drones. Other solutions include using wireless charging systems to help drones continuously have power during flights or carry out drone-to-drone wireless charging mechanisms with a high tolerance for misalignment. In parallel with these studies, Lim et al. [18] and Jaafar et al. [19] developed a technology that uses laser beams of a specific wavelength to power a photovoltaic cell to recharge the drone’s battery. Laser technology is certainly another technique emerging in the field of drone power sources.
Alongside the problem of flight autonomy, another issue arises, linked to the ability to manage and save the data acquired in-flight. This is because energy consumption is not only associated with flight plans but also with the management and transmission of data, including communication with radio control. Typically, drones rely on limited GB internal or external cards to save data captured in-flight. In applications involving photogrammetry, which require a large amount of data, managing these quantities of data and transferring them to processing devices is complex. Therefore, in contexts where it is necessary to acquire and manage a large quantity of very-high-resolution images (or streaming videos) [20] to carry out restitutions as three-dimensional models of the terrain and structures, it is essential to identify a solution related to data management [21,22,23]. To date, data acquired by drones can be transmitted to other networked devices wirelessly. In this context, the idea of the Internet of Drones (IoD) is increasingly advancing [24].
The IoD is an interconnected network of drones that communicate with each other and with other infrastructure and devices through the internet. It allows the creation of an ecosystem of drones that can work together efficiently and safely [25]. Moreover, this technology enables communication and connectivity between drones connected to the IoD and ground control stations via Wi-Fi networks, 4G/5G wireless connections, and other forms of wireless communication, allowing the exchange of data in real time and providing updates on the position and autonomy of the drone. For industrial applications, this technology is particularly useful in managing and coordinating a fleet of drones for parcel delivery or environmental monitoring [26,27,28] and lends itself well to being integrated with other emerging technologies such as artificial intelligence, the Internet of Things (IoT), cloud computing, and big data [29,30,31].
As is known, data transmission in computer science means the transfer of information from one computer to another, or from a computer to a peripheral or another processing system. Any data transfer essentially consists of a transfer of bits. A stream of digits sent by a computer must be correctly reconstructed by a receiving device for the latter to acquire meaningful information, regardless of the delays, disturbances, and errors that can damage the message along the way. The special protocols agreed upon between the transmitter and receiver define the methods of each data transmission process. The speed of a transmission line is estimated in bps (bits per second). In communication between computers, data are not transmitted in a continuous flow but are divided into discrete information units called packets; this means that an uninterrupted connection is not necessary for the exchange of information between different computers. In data transmission between the nodes of a communication network, a technique called packet switching is generally used, which exploits the possibility of transferring blocks of data from one terminal to another without establishing an “end-to-end” connection, i.e., from one end of the line to the other (as in the circuit-switched system). The data are transmitted “link-by-link”, i.e., they are temporarily stored along the way, where they are queued up before being transmitted to an appropriate outgoing link. Communication protocols consist of a set of rules designed to transfer data from one terminal to another in the best feasible way and with the least number of errors. The protocols must meet specific standards; only by respecting specific regulations is it possible to make even profoundly different systems intercommunicate [32]. By way of example, the main communication protocols are listed below:
  • Layer 1, or the physical layer protocol, establishes how to transmit the combinations of 0 s and 1 s that make up digital information and includes the definition of “1” and “0” in terms of electrical signals. It defines mechanical and electrical communication standards and interfaces such as, for example, RS-232C, RS-422, etc.
  • Layer 2, or the line-level protocol, concerns how to transfer bits reliably from one node to another in a network, as well as issues such as error detection and correction and flow control (synchronism and initialization), with protocols such as BSC, HDLC, etc. The most important aspects of these protocols are represented precisely by the rules for recognizing and correcting errors and by the communication methods between the various peripherals.
  • Layer 3, or the network layer, defines the procedures necessary for network connection between users. It divides the message to be transmitted into packets and manages their transit (addressing and routing) through the transmission network.
  • Layer 4, or the transport layer, defines and optimizes connections between users. It manages the opening and closing of connections, chooses the optimal path along the network, and also detects and corrects erroneous transmission data.
  • Level 5, or the session-level protocol, defines the methods for identifying the user’s address; it interrupts the connection and reactivates it at any time and for any reason. It also defines the type of connection (half-duplex, full duplex, etc.).
  • Level 6, or the presentation level, defines the methods for interpreting and modifying the data received to present them in a suitable and understandable form on the user terminal.
  • Level 7, or the application-level protocol, defines the procedures, archives, and application software packages that the user can use even if physically located on other network terminals.
In relation to wireless communications and protocols between drones, it is important to refer to flying ad hoc networks (FANETs), which are networks made up of drones that communicate with each other without fixed infrastructures, mainly using dynamic wireless connections. For example, Muhammad Asghar Khan et al. [33] proposed a hybrid wireless communication system that combines the characteristics of the 802.11 standard with the low energy consumption of 802.15.1 [34,35]. What is particularly interesting is the possibility of coordinating the various drones via Wireless Sensor Networks (WSNs) to support multiple applications, like in the field of precision agriculture [36].
Therefore, in the field of UAV electronics, numerous contributions can be found in the literature regarding both innovative recharging solutions and the optimization of data transmission. Regarding recharging solutions, the approaches are varied and include optimizing the performance of the drone’s components (motors, propellers, etc.) as well as the drone’s path using different solutions to the VRP. Concerning communication and data transmission, important technologies such as the IoT and artificial intelligence are addressing the needs of drone technologies and are being integrated to build a comprehensive scenario known as the IoD.
In this context, to our knowledge, little is found in the scientific literature on integrated systems that jointly provide the drone with the possibility of recharging the battery via a charging station and transferring the data acquired in-flight by receiving new updated flight plans [37]. In particular, few prototypes have been created that allow for the evaluation of the charging and data transfer performance.
From this perspective, the present work aims to present an intelligent automatic charging system (Intelligent Charging Network), created using PC Engines Alix, and a prototype of an experimental drone created in-house using Raspberry Pi 3 and a Navio 2 module. At the same time, an efficient Intelligent Charging Network–drone communication and data transmission system is proposed that allows the images acquired by the drone to be transferred directly to the server used for data storage for subsequent processing, as well as the transmission of the flight plan from the QGroundControl application to the drone. (QGroundControl is an open-source ground control station software that provides complete flight control and mission planning for UAVs. It is used in our system to create and transmit optimized flight plans to the drone.) The following innovative hardware components were therefore created:
  • The prototype of a charging and data transmission station;
  • The prototype of a platform drone system for the transmission, processing, and visualization of data (used in indoor environments to assess the transfer of information such as the flight plan and the acquired images);
  • The creation of a flight plan by the operator using the QGroundControl application, which is automatically transmitted at pre-established times to the charging and transmission base.
The system’s originality is the integration of an intelligent network capable of managing two jobs at once: charging and data transfer. This results in a new, comprehensive system that tackles various difficulties, including rapid and automatic recharging, effective data transfer, and a complete package to establish a sustainable system. The “intelligent” characteristics of the charging system let it monitor the battery condition and maximize charging, hence improving efficiency by means of autonomous control of the charging process. It also connects to the network for secure data transfer via the Secure Shell/SSH File Transfer Protocol (SSH/SFTP) protocols, which prevent unauthorized access and reduce downtime. While wireless charging technology is commonly used according to our knowledge, the proposed system is a novelty.
Therefore, through the integrated system described, this work focuses on a dual joint purpose: the charging of the battery and the efficient transfer of data, contributing to the now growing interest in the IoD, oriented towards creating autonomous networks of drones capable of coordinating efficiently and allowing their remote control in various application areas.

2. Materials and Methods

In an increasingly innovative and frontier context, a charging platform for drones and wireless communications has been created. The communication system (in addition to managing the drone base station communication in a simple and effective way) autonomously uploads the flight plan to the drone and downloads the information collected during the flight by transferring it to the destination. This system has been combined with a new-generation charging system, which allows for the automatic management of any drone compatible with these solutions. To achieve these objectives, it was necessary to design two complementary modules, one for managing communications and one for managing the charging system.
Regarding the charging and data transmission station (which we identify as the “Intelligent Charging Network”), both the charging modules and all of the components that allow access to the internet have been physically created. The mechanism that allows for the charging of the drone is based on the principle of magnetic coupling [38,39], thanks to which it was possible to close the charging circuit between the module integrated on the platform and the drone, thus guaranteeing the autonomous management of the charging of the device. Access to the internet was managed via a short-range router. This device, connected to the internet via a wired interface (Ethernet), creates radio coverage via wireless technology, allowing nearby devices (with particular requirements) to join the network and access the internet.
Mainly, the functions offered by this device are comparable to those of a domestic router, but with the difference that, in our case, the entire hardware and software are totally programmable and configurable by us. Thanks to these properties, it was possible to create direct addresses toward the server and optimal management of network security using controlled access techniques and static addresses. Thanks to these requirements, it was possible to create communication channels between the drone and the server through SSH and SFTP protocols, which are used for the exchange of data such as the flight plan and images collected during the mission.
At the same time, the prototype of the platform drone system for the transmission, processing, and visualization of data was also created, and it is used mainly in an indoor environment to assess the transfer of information such as the flight plan and image management. Basically, the functioning process is as follows: once the flight plan has been created by the operator using the QGroundControl application, it is sent via an SSH connection to the drone, which saves it in memory. Once the flight is complete and the drone returns to the Intelligent Charging Network for charging, it sends the collected information via the SSH protocol to the Intelligent Charging Network. Subsequently, the base transmits this information using the SFTP protocol. Meanwhile, the local Personal Computer (PC), connected to the same wireless network and the internet, also accesses the transmitted data via the cloud.
Figure 1 shows a communication diagram of the complete system.
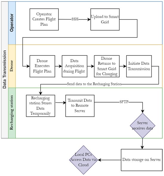
Figure 2 shows the flowchart of the proposed methodology in more detail.
Regarding the data transfer system, the operating system was appropriately configured in such a way as to be mounted on physical hardware. The product chosen for this purpose was PC Engines Alix. The technical specifications of the card are as follows:
  • CPU: 500 MHz (LX800) AMD Geode LX CPU-cache = 64 KB instruction + 64 KB data + 128 KB L2-integrated crypto accelerator;
  • DRAM: 256 MB SDRAM;
  • Storage: CompactFlash card;
  • Power: DC jack or passive POE, min. 7 V to max. 20 V;
  • Three back panel LEDs;
  • Expansion: 2 miniPCI slots, LPC bus, I2C bus;
  • Connectivity: 1 to 3 Ethernet channels (via VT6105M), 2 miniPCI slots per 802.11, 1 serial port (console);
  • Board size: 100 mm × 160 mm.
This device was chosen because it allows for the creation of a wireless router by adding a single component on one of the available expansion modules, namely a wireless network card that supports both 2.4 GHz and 5 GHz working frequencies. Once physically inserted into the slot on the board, it was necessary to both install the network card and create a configuration that allows its use. Two Wi-Fi devices were configured, “radio0” and “radio1”, both operating on channel 36 with an “11°” hardware mode, which indicates the use of the 5 GHz band. The “radio0” device was associated with a Wi-Fi interface called “default_radio0”, configured as an access point (ap mode) with Confido SSID and without encryption. Both interfaces were connected to the LAN network, thus allowing the connected devices to communicate with the local network. The configuration specifies the device type, channel, hardware path, and other settings necessary for the wireless network to function properly.
In this work, the OpenWrt application plays a significant role in the proposed wireless communication system. OpenWrt is a highly extensible GNU/Linux distribution for embedded devices (typically wireless routers). OpenWrt is designed from the ground up to be a comprehensive and easily customizable operating system for routers. Rather than delivering a fixed, unchangeable firmware, OpenWrt features a fully writable file system and supports package management for customization. This liberates the user from the limitations of vendor-provided application choices and configuration restrictions, enabling the use of packages to tailor an embedded device for any purpose. For developers, OpenWrt offers a framework that allows for the creation of applications without the need to develop an entire firmware image and distribution. Typically, the distribution is intended for use on wireless routers with the aim of extending their functionality compared to the firmware provided by the manufacturer. Furthermore, the operating system is free of restrictions compared to the factory OS; for example, the file system on which it is installed writes permissions for the user, allowing, among other things, the installation of third-party software. This is facilitated by the presence of opkg, a package manager similar in functionality to similar software normally found on Linux distributions for PCs. It supports a wide range of wireless hardware and allows advanced network configurations. It also supports modern wireless communication standards such as 802.11ac, 802.11ax, and 802.11s.
Using an updated version of the Linux kernel, in addition to the latest network drivers and routing software, results in greater security and fewer bugs than pre-installed stock software, especially in older devices no longer supported by manufacturers. Pre-compiled images are provided for various routers and devices, and by downloading the source code, it is possible to compile custom builds, for example, by inserting pre-installed software, other BusyBox extensions, or Linux kernel modules. In addition to connection via SSH, it is possible to access the operating system with a web interface, such as LuCI, which allows for the customization of different aspects of the device in a user-friendly environment. It is also extendable with modules that can be installed from opkg.
In this specific case, to install the firmware on the device, it was first necessary to create an ad hoc configuration that allows the use of two simultaneous connections using the same hardware. One is dedicated to wireless communication via the implementation of the open access 802.11 network protocol, which allows communication with drones, and the other is wired via Ethernet connectivity, which allows connection to the internet.
Several network interfaces have been configured. The “loopback” interface was configured with the IP address 127.0.0.1 and a netmask of 255.0.0.0, which is essential for internal system communication. The global section defines a ULA prefix for IPv6 (fd35:d07c:de1c::/48). The “lan” interface was configured as a bridge and used the static IP address 192.168.1.1 with a netmask of 255.255.255.0, acting as a gateway for the local network with the static protocol. Finally, the “wan” interface was configured on eth0 with the Dynamic Host Configuration Protocol (DHCP), allowing it to automatically obtain an Internet Protocol (IP) address from the Internet Service Provider (ISP). These configurations allowed the device to manage both the internal network and the internet connection.
Wireless communication provides an “open” network association mechanism, meaning any device with a wireless communication interface that supports the 802.11 communication protocol can connect. No authentication mechanisms are provided. This platform access mechanism was chosen because of the following:
  • It allows immediate communication when the drone is near the station.
  • It allows access to a limited area of space. In fact, the coverage radius of the platform allows it to be identified when only two meters close.
  • The “open” authentication method allows association with the network automatically without requiring specific credentials, but access to the network is achieved through a detection mechanism based on MAC addresses (Media Access Control, also called a physical address, Ethernet address, or LAN address). The MAC address uniquely recognizes a device. Unlike IP addresses that are provided by the network, in information technology and telecommunications, the MAC address is a 48-bit (6-byte) code uniquely assigned by the manufacturer to every Ethernet or wireless network card produced in the world. It essentially represents an identifier for a particular network device at the local network level, and it is defined during the production phase of the hardware itself. Through this mechanism, a list of MAC addresses authorized to connect to the network was created. The only disadvantage of this solution is that while adding a new machine to the list of authorized devices for communication, it is necessary to manually enter the MAC address of the machine in question to the list.
There are multiple advantages of using a short-range technique based on IEEE 802.11 (Wi-Fi):
  • Power Saving: Wi-Fi communication allows for significant energy savings and, consequently, a longer battery life compared to a connection that uses the cellular network (4G or 4G+). This is due to the lower transmission power needed by the drone to send the data. The wireless communication module consumes more energy the greater the interference and the distance the signal must cover. Furthermore, the use of a cellular network involves, in addition to a mandatory subscription with the provider that provides coverage (and in the absence of the latter, the connection is not established), the continuous exchange of messages between the drone and the base station to keep communication active, leading to a huge disadvantage in terms of battery life.
  • Greater Efficiency: In terms of the data transfer speed, a Wi-Fi connection allows for much higher transmission rates than a cellular network. In current domestic Wi-Fi routers, it is possible to easily reach transmission speeds in the order of hundreds of Mb/s, while in the cellular network, the bit rate depends on numerous factors, and it is very difficult to exceed one hundred Mb/s.
  • Multiple Connections: The system that was created allows for numerous simultaneous connections to be managed with the same hardware (up to a maximum of 255 connections), thus allowing shared use of the created station. The only disadvantage of this solution is the need to manually add the MAC address of the machine in question to the list.
The charging system, which is intended to integrate the use of the Intelligent Charging Network, includes a traditional type of attachment tool that we use every day to charge drones. We decided to use a fixed attachment tool that has the connective component at the end that allows the drone to be recharged via a cable. The other end is tied to the transformer. The coupling of the drone to the component is foreseen through automatic localization linked to the GPS coordinates that identify the charging module and its recognition through machine learning engines.
To assess the wireless transmission of the flight plan between the Intelligent Charging Network and the drone, however, it was necessary to create a physical system that reproduced the functions of a real drone. For this purpose, a prototype was created. The basis necessary to achieve this purpose, also highly appreciated at amateur and professional levels for the creation of homemade drones, consists of the use of a Raspberry Pi connected to various electronic components. In particular, the Raspberry chosen for our creation was the Raspberry Pi 3 Model B. This device has the following hardware characteristics:
  • SoC: Broadcom BCM2837 64-bit ARMv8 quad-core Cortex A53 @ 1.2 GHz dual core, VideoCore IV GPU with OpenGL ES 2.0 support, OpenVG hardware accelerator;
  • RAM: 1 GB LPDDR2;
  • Memory: micro-SD slot;
  • Connectivity: 10/100 M Ethernet, Wi-Fi 802.11 b/g/n up to 150 Mbps, and Bluetooth 4.0 LE (BCM43143 module);
  • Power supply: 5 V up to 2.4 A via micro-USB;
  • Dimensions: 85 mm × 56 mm × 17 mm.
The Navio 2 module was associated with this device. This module allowed us to transform the Raspberry Pi into a drone controller. The presence of this component allowed us to develop and use tools, such as a gyroscope and barometer, and carry out power management of the associated components, as well as the possibility of offering pre-configured and completely open-source images for the development of a drone. The resulting overall hardware is reported in Figure 3.
To make the system operational, it was necessary to make the telecommunications modules accessible. To achieve this, we enabled both the SSH connection via cable and wireless and the radio interface for association with the Intelligent Charging Network. Regarding the radio interface, the operation we conducted is the direct association to the SSID (Service Set Identifier) of the Intelligent Charging Network that we have previously described. The SSID is a 32-character alphanumeric key that uniquely identifies a wireless LAN network. It was used to prevent other wireless devices from accessing one’s LAN network, either accidentally or intentionally.
With this configuration, as soon as the device is in the coverage area of the Intelligent Charging Network, it will automatically associate with the network. The access control mechanism was developed on the Intelligent Charging Network and provides a whitelist of MAC addresses that can be associated with the network.
Therefore, a charging/transmission system was created consisting of the following elements:
  • Intelligent Charging Network: The newly developed platform is made up of the charging module and the PC Engines Alix base. In particular, the configuration applied to the base allows its functions to be assimilated to those of a domestic router. It provides internet connection to all devices connected to the wireless interface via the wired connection directly connected to the network. A narrow coverage radius was opted for to avoid interference problems and to ensure that data exchange takes place close to a charging point. Short-range transfer via Wi-Fi technology (in particular, we use the 802.11 g protocol, which allows a peak data rate of 54 Mbit/s) allows the maximum data transmission speed to be reached.
  • Drone: In this study, the drone that was built is a prototype. The prototype in question allows for the simulation of a real drone in all respects as regards telecommunications. The acquisition of images will be conducted using a remote-controlled commercial drone. The information collected by the latter will be transferred to the prototype’s memory as if it had been the prototype itself that acquired it.
  • Local computation: The local computation part is delegated to the personal computer. The PC will also be connected to the Intelligent Charging Network and therefore be able to have a one-to-one connection with both the drone and the internet.

3. Results

For the purposes of this work, aimed at creating an integrated drone charging and data transmission system, the hardware and software components of both the charging base (Intelligent Charging Network) and the drone prototype were implemented. The results of the software component implementation are shown in Figure 4 and Figure 5. The configuration of the charging base connected to the drone and the access point is shown in Figure 6.
The drone prototype does not yet include the flight module. To assess data transmission, the images were acquired using a commercial drone, the DJI Mavic 2 Pro. The aim of the proposed system, in fact, is to demonstrate the functionality of the recharging station and to assess both the efficiency of recharging and data transmission. Therefore, we decided to present the initial results, acknowledging that the prototype currently lacks the flight module and can be improved in some of its characteristics. We believe that the image acquisition process and the images’ size are equivalent whether the images are captured using the drone or using the prototype. The focus is not on the acquisition phase but rather on the data transfer and recharging efficiency. Although we do not discuss the energy consumption of the prototype during image acquisition, our emphasis is on the efficiency of data transfer. So, we stored the images in the prototype as if they had been acquired by it.
Before determining the performance evaluation metrics of the proposed system, the flight plan was created, and the necessary commands were executed.
The flight plan was created using QGroundControl (a well-known application for creating flight plans for drones) by the operator and sent to the platform (Figure 7). The chosen study area is the urban area of the city of Reggio Calabria, Italy.
The transfer of both the flight plan and the images taken during the flight takes place, as described in Section 2, “Materials and Methods”, via wireless technology. Communication between the two parties occurs as soon as the drone is near the charging station. As soon as the connection between the two parties is detected, communication begins. Once this network association phase is completed, the following commands are automatically launched:
  • ssh root@192.168.1.20;
  • sftp root@192.168.1.20.
These two commands are essential for establishing a useful connection for the transfer of information between the two parties. Using the SSH (Secure Shell) protocol, we created an authenticated communication session between the two parties. To create an SSH session, authentication parameters (such as the username and password) are necessary. Once the session is created, a data exchange session via the SFTP protocol (Secure File Transfer Protocol) is initialized. Once these two sessions are initialized, it is possible to start the bidirectional transfer between the two parties. The flight plan and images present in the drone’s memory are downloaded.
The file containing the flight plan has the “Plan” parameter as its first key and for the entire file. Once the “Plan” key is specified, it is essential to establish which application is used to create the plan. Based on the application used, the flight plan can contain different parameters, and the drone’s piloting system must be able to correctly decipher all the values in the field. In our case, the application used is QGroundControl. The parameters of main importance are as follows:
  • Type: This is used to specify the type of waypoints to be added. The most versatile and configurable template is SimpleItem.
  • Altitude: This allows for the establishment of the height relative to the ground at that specific point. If the parameter changes between one waypoint and another, the drone will automatically perform a progressive descent until it reaches the specified height.
  • AutoContinue: True; a necessary parameter for the drone.
  • Command: This establishes the action to be performed using a numerical code.
  • Params: All information relating to the actions at the waypoint in question is written within this vector. The first value refers to the dwell time at the point; the second and third parameters refer to the orientation of the drone’s optics on the horizontal and vertical axes. These parameters are particularly interesting because, based on the vertical orientation of the camera, distinct types of algorithms can be applied. Other parameters that appear are the GPS coordinates and the height to be maintained at the time of shooting.
  • doJumpId: This specifies which point the drone should head towards. It is extremely useful for specifying the direction of travel of the flight.
To validate the potential of the method, in terms of the results, we report how the intelligent charging base optimizes the charging process through the voltage/current curves of the Intelligent Recharging Network during the drone’s charging process, performing measurements over a representative number of recharging cycles.
The battery used to conduct the charging tests is a battery with the following characteristics:
  • Capacity: 3850 mAh;
  • Voltage: 15.4 V;
  • Maximum Charging Voltage: 17.6 V;
  • Type: LiPo 4S;
  • Energy: 59.29 Wh;
  • Net Weight: 297 g;
  • Charging Temperature: 5–40 °C;
  • Maximum Charging Power: 80 W.
To collect data on the current and voltage, the Raspberry Pi was programmed to periodically read the values and send them to the server. In Figure 8, the curves of voltage and current trends (average) are shown.
The blue line illustrates the voltage trend, which scales to the maximum charging voltage of 17.6 V at the end of the 70 min charging cycle. The charging current (shown by the orange line) is initially set to 4 A so as to guarantee a controlled and safe charging operation.
This current gradually decreases throughout the charge in accordance with the constant current and constant voltage (CC-CV) charging characteristic common to LiPo batteries. Current reduction continues until the battery reaches the maximum charging voltage, at which point the current stabilizes at a very low level, completing the charging cycle.
Finally, to assess the efficiency of data transmission of the charging base, tests were conducted to determine common efficiency metrics of the data transmission system: transfer speed, latency, reliability, and packet loss. Tests were conducted indoors, and the Wireshark software (version 4.2.0) for network analysis was identified as the software to calculate these metrics. Regarding the network speed, images captured during the flight were used, and the transfer time was determined using a digital stopwatch. For latency, the drone was configured to send data packets to the charging station at regular intervals of one second, and using Wireshark, the Round-Trip Time (RTT) of the packets was measured. Finally, for reliability and packet loss, a predetermined number of packets were sent from the drone to the charging station. Using Wireshark again, the number of correctly received packets was calculated, and the percentage of lost packets was determined.
By varying the data’s resolution, frequency, and volume, the experiments were conducted in a temperature-controlled environment with little outside electromagnetic interference to ensure consistent and repeatable results. The collected data were evaluated and saved at the central server after being sent via a dependable and secure communication connection. These strict guidelines and practices were put in place to conduct a comprehensive review of the system’s functioning process and find potential areas for improvement.
The data transfer results are shown in Figure 9, showing the progress that has been accomplished so far.
In the present scenario, the benchmarking process was based on determining the charging speed and on test the latency and dependability of communication between the drone and the charging station in order to assess the efficiency of communication. The charging speed may be seen through analyzing the current/voltage curves, and as regards communication and transmission efficiency, they can be assessed using the most common metrics. According to the initial testing outcomes, the charging times for the DJI Phantom 4 drones, for example, vary between 80 and 90 min. Our technology matches industry norms with an average charge time of 70 min. In terms of communication latency and reliability, control systems for drones using Wi-Fi typically exhibit latencies of 50–100 ms in non-critical applications. Our system has an average latency of 100 ms, remaining competitive. The packet loss rates for standard Wi-Fi networks are below 1%. Our system maintains a packet loss rate of 0.01%. These are promising and initial results, although they can certainly be improved.

4. Discussion

Our research focused on extending the flight autonomy of UAVs through the implementation of an “Intelligent Charging Network”, creating an automated charging and efficient data transmission system. The fields of application are numerous, representing an excellent solution in all cases where extended drone usage is required, such as surveying, delivery, and video streaming. With the optimization of both the recharging process and data transmission process, the proposed system could serve as a good solution in these applications, possibly combined with other solutions found in the literature, to ensure the best possible performance. Moreover, the contribution of this study is important in the field of UAV electronics due to the innovation in the materials used and the possibility to configure the entire system independently. The results are promising, with significant potential for improvement. Additionally, the proposed system has several advantages. The designed configuration allows for reduced interference and guarantees very efficient data exchange near the charging point. A limited coverage range, in fact, minimizes interference from other wireless devices, improving the connection quality and data transmission speed. Through this system, data exchange takes place near the charging point, thus jointly reducing the drone’s energy consumption during the transmission of data acquired in flight. It is important to underline the autonomous management of charging among the advantages of the functionality of the proposed system. The drone can land and recharge automatically thanks to the precise recognition of the landing position. Another strong point of our solution is the use of advanced communication modules, which allow for more efficient flight management and better coordination.
However, our research also highlighted some limitations. For example, the dependence on charging technology requires the widespread distribution of charging stations, which could be complex and expensive to implement on a large scale. Furthermore, environmental and meteorological conditions such as temperature and humidity can influence and decrease the efficiency of the charging system, requiring further studies to optimize its performance in different climatic situations. Another aspect to highlight is the possible interference in the wireless network. The presence of other Wi-Fi devices nearby (routers or smartphones) could cause interference. Also, the Raspberry Pi 3 has Bluetooth, which operates in the 2.4 GHz band, the same band as Wi-Fi. Since the simultaneous use of Wi-Fi and Bluetooth could create interference, we preferred not to use Bluetooth or other Bluetooth devices nearby, but further studies are needed in this field.

5. Conclusions

This work focused on the development of an experimental integrated drone charging and efficient data transmission system. To create this system, the hardware and software components were implemented in relation to the Intelligent Charging Network, and the drone prototype was used to assess the efficiency of the transmission of images acquired in-flight and on the fly from the charging base to the drone. Promising results were obtained in terms of autonomy and data transmission. This study opens new perspectives for the use of drones in various sectors, from logistics to surveillance, offering a viable solution to overcome one of the main current limitations and contributing to the so-called IoD communication network. However, continued research is necessary to address operational challenges and further optimize the proposed system. Future research directions will include expanding the network of charging stations, integrating with IoD technologies to improve drone communication and management, and evaluating system performance under different environmental conditions (completing the missing modules of the flight-related prototype). Furthermore, the use of alternative charging technologies, such as solar energy, will be considered, which could provide further improvements to the autonomy and sustainability of drones. These innovations have the potential to transform the field of UAV operations, making them more efficient, sustainable, and reliable for a wide range of applications.

Author Contributions

Conceptualization, V.B. and F.L.F.; methodology, V.B. and F.L.F.; software, V.B.; validation, V.B., F.L.F. and E.G.; formal analysis, V.B., F.L.F. and E.G.; investigation, E.G.; resources, V.B.; data curation, V.B. and E.G; writing—original draft preparation, V.B., F.L.F. and E.G.; writing—review and editing, E.G.; visualization, E.G.; supervision, V.B.; project administration, V.B., F.L.F. and E.G. All authors have read and agreed to the published version of the manuscript.

Funding

This research received no external funding.

Data Availability Statement

Data are contained within the article.

Conflicts of Interest

The authors declare no conflicts of interest.

References

  1. Emimi, M.; Khaleel, M.; Alkrash, A. The current opportunities and challenges in drone technology. Int. J. Electr. Eng. Sustain. 2023, 1, 74–89. [Google Scholar]
  2. Bilotta, G.; Genovese, E.; Citroni, R.; Cotroneo, F.; Meduri, G.M.; Barrile, V. Integration of an innovative atmospheric forecasting simulator and remote sensing data into a geographical information system in the frame of agriculture 4.0 concept. AgriEngineering 2023, 5, 1280–1301. [Google Scholar] [CrossRef]
  3. De la Fuente, R.; Aguayo, M.M.; Contreras-Bolton, C. An optimization-based approach for an integrated forest fire monitoring system with multiple technologies and surveillance drones. Eur. J. Oper. Res. 2024, 313, 435–451. [Google Scholar] [CrossRef]
  4. Ivanov, D.; Zaslavskiy, M. Review of Drone Swarms Usage for 3D Reconstruction. In Proceedings of the 2023 33rd Conference of Open Innovations Association (FRUCT), Zilina, Slovakia, 24–26 May 2023; IEEE: Piscataway Township, NJ, USA, 2013; pp. 101–108. [Google Scholar]
  5. Nwaogu, J.M.; Yang, Y.; Chan, A.P.; Chi, H.L. Application of drones in the architecture, engineering, and construction (AEC) industry. Autom. Constr. 2023, 150, 104827. [Google Scholar] [CrossRef]
  6. Camacho, A.M.; Perotto-Baldivieso, H.L.; Tanner, E.P.; Montemayor, A.L.; Gless, W.A.; Exum, J.; Yamashita, T.J.; Foley, A.M.; DeYoung, R.W.; Nelson, S.D. The broad scale impact of climate change on planning aerial wildlife surveys with drone-based thermal cameras. Sci. Rep. 2023, 13, 4455. [Google Scholar] [CrossRef]
  7. DJI. Available online: https://www.dji.com/it (accessed on 1 December 2023).
  8. Gugan, G.; Haque, A. Path planning for autonomous drones: Challenges and future directions. Drones 2023, 7, 169. [Google Scholar] [CrossRef]
  9. Lozano-Hernández, Y.; Martínez de la Cruz, I.; Gutiérrez-Frías, O.; Lozada-Castillo, N.; Luviano-Juárez, A. Design Procedure of a Low-Cost System for Energy Replenishment in a Quadrotor UAV through a Battery Exchange Mechanism. Drones 2023, 7, 270. [Google Scholar] [CrossRef]
  10. Tan, F. Urban Area End Logistics Drones Distribution Route Planning. Int. J. Educ. Humanit. 2023, 8, 155–160. [Google Scholar] [CrossRef]
  11. Thibbotuwawa, A.; Bocewicz, G.; Nielsen, P.; Banaszak, Z. Unmanned aerial vehicle routing problems: A literature review. Appl. Sci. 2020, 10, 4504. [Google Scholar] [CrossRef]
  12. Tamke, F.; Buscher, U. The vehicle routing problem with drones and drone speed selection. Comput. Oper. Res. 2023, 152, 106112. [Google Scholar] [CrossRef]
  13. Zhou, H.; Qin, H.; Cheng, C.; Rousseau, L.M. An exact algorithm for the two-echelon vehicle routing problem with drones. Transp. Res. Part B Methodol. 2023, 168, 124–150. [Google Scholar] [CrossRef]
  14. Liang, Y.J.; Luo, Z.X. A survey of truck–drone routing problem: Literature review and research prospects. J. Oper. Res. Soc. China 2022, 10, 343–377. [Google Scholar] [CrossRef]
  15. Rohan, A.; Rabah, M.; Asghar, F.; Talha, M.; Kim, S.H. Advanced drone battery charging system. J. Electr. Eng. Technol. 2019, 14, 1395–1405. [Google Scholar] [CrossRef]
  16. Fujii, K.; Higuchi, K.; Rekimoto, J. Endless flyer: A continuous flying drone with automatic battery replacement. In Proceedings of the 2013 IEEE 10th International Conference on Ubiquitous Intelligence and Computing and 2013 IEEE 10th International Conference on Autonomic and Trusted Computing, Vietri sul Mare, Italy, 18–21 December 2013; IEEE: Piscataway Township, NJ, USA, 2013; pp. 216–223. [Google Scholar]
  17. Campi, T.; Cruciani, S.; Feliziani, M.; Maradei, F. High efficiency and lightweight wireless charging system for drone batteries. In Proceedings of the 2017 AEIT International Annual Conference, Cagliari, Italy, 20–22 September 2017; IEEE: Piscataway Township, NJ, USA, 2017; pp. 1–6. [Google Scholar]
  18. Lim, Y.; Choi, Y.W.; Ryoo, J. Study on laser-powered aerial vehicle: Prolong flying time using 976nm laser source. In Proceedings of the 2021 International Conference on Information and Communication Technology Convergence (ICTC), Jeju Island, Republic of Korea, 20–22 October 2021; IEEE: Piscataway Township, NJ, USA, 2021; pp. 1220–1225. [Google Scholar]
  19. Jaafar, W.; Yanikomeroglu, H. Dynamics of laser-charged UAVs: A battery perspective. IEEE Internet Things J. 2020, 8, 10573–10582. [Google Scholar] [CrossRef]
  20. Muzaffar, R.; Yanmaz, E.; Raffelsberger, C.; Bettstetter, C.; Cavallaro, A. Live multicast video streaming from drones: An experimental study. Auton. Robot. 2020, 44, 75–91. [Google Scholar] [CrossRef]
  21. Harbi, Y.; Medani, K.; Gherbi, C.; Senouci, O.; Aliouat, Z.; Harous, S. A systematic literature review of blockchain technology for Internet of Drones security. Arab. J. Sci. Eng. 2023, 48, 1053–1074. [Google Scholar] [CrossRef] [PubMed]
  22. Alsamhi, S.H.; Curry, E.; Hawbani, A.; Kumar, S.; Hassan, U.U.; Rajput, N.S. DataSpace in the sky: A novel Decentralized framework to secure drones data sharing in B5G for industry 4.0 toward industry 5.0. Preprints 2023, 2023050529. [Google Scholar] [CrossRef]
  23. Bine, L.M.; Boukerche, A.; Ruiz, L.B.; Loureiro, A.A. Connecting Internet of Drones and Urban Computing: Methods, protocols and applications. Comput. Netw. 2023, 239, 110136. [Google Scholar] [CrossRef]
  24. Boccadoro, P.; Striccoli, D.; Grieco, L.A. An extensive survey on the Internet of Drones. Ad Hoc Netw. 2021, 122, 102600. [Google Scholar] [CrossRef]
  25. Abualigah, L.; Diabat, A.; Sumari, P.; Gandomi, A.H. Applications, deployments, and integration of internet of drones (iod): A review. IEEE Sens. J. 2021, 21, 25532–25546. [Google Scholar] [CrossRef]
  26. Ahmed, G.; Sheltami, T.; Mahmoud, A.; Yasar, A. IoD swarms collision avoidance via improved particle swarm optimization. Transp. Res. Part A Policy Pract. 2020, 142, 260–278. [Google Scholar] [CrossRef]
  27. Rose JB, R.; Arulmozhinathan, T.; Gopinathan, V.T.; Benifa, J.B. IoD-Enabled Swarm of Drones for Air Space Control. In Internet of Drones; CRC Press: Boca Raton, FL, USA, 2023; pp. 155–176. [Google Scholar]
  28. Krishnamurthi, R.; Nayyar, A.; Hassanien, A.E. (Eds.) Development and Future of Internet of Drones (IoD): Insights, Trends and Road Ahead; Springer Nature: Berlin/Heidelberg, Germany, 2021; Volume 332. [Google Scholar]
  29. Jamil, S.; Rahman, M.; Fawad. A comprehensive survey of digital twins and federated learning for industrial internet of things (IIoT), internet of vehicles (IoV) and internet of drones (IoD). Appl. Syst. Innov. 2022, 5, 56. [Google Scholar] [CrossRef]
  30. Dhatterwal, J.S.; Kaswan, K.S.; Jaglan, V.; Vij, A. Machine learning deep learning algorithms for, I.o.D. In The Internet of Drones; Apple Academic Press: Palm Bay, FL, USA, 2022; pp. 237–292. [Google Scholar]
  31. Barrile, V.; Malerba, A.; Fotia, A.; Calabrò, F.; Bernardo, C.; Musarella, C. Quarries renaturation by planting cork oaks and survey with UAV. In New Metropolitan Perspectives: Knowledge Dynamics and Innovation-Driven Policies Towards Urban and Regional Transition; Springer International Publishing: Berlin/Heidelberg, Germany, 2021; Volume 2, pp. 1310–1320. [Google Scholar]
  32. Mansour, M.; Gamal, A.; Ahmed, A.I.; Said, L.A.; Elbaz, A.; Herencsar, N.; Soltan, A. Internet of things: A comprehensive overview on protocols, architectures, technologies, simulation tools, and future directions. Energies 2023, 16, 3465. [Google Scholar] [CrossRef]
  33. Khan, M.A.; Qureshi, I.M.; Khanzada, F. A hybrid communication scheme for efficient and low-cost deployment of future flying ad-hoc network (FANET). Drones 2019, 3, 16. [Google Scholar] [CrossRef]
  34. IEEE 802.11; Wireless LAN Medium Access Control (MAC) and Physical Layer (PHY) Specifications. IEEE: New York, NY, USA, 1997.
  35. IEEE 802.15.1; Wireless Medium Access Control (MAC) and Physical Layer (PHY) Specifications for Wireless Personal Area Networks (WPANs). IEEE: New York, NY, USA, 2002.
  36. García, L.; Parra, L.; Jimenez, J.M.; Lloret, J.; Mauri, P.V.; Lorenz, P. DronAway: A proposal on the use of remote sensing drones as mobile gateway for WSN in precision agriculture. Appl. Sci. 2020, 10, 6668. [Google Scholar] [CrossRef]
  37. Long, T.; Ozger, M.; Cetinkaya, O.; Akan, O.B. Energy neutral internet of drones. IEEE Commun. Mag. 2018, 56, 22–28. [Google Scholar] [CrossRef]
  38. Angiulli, G.; Cacciola, M.; Calcagno, S.; De Carlo, D.; Morabito, C.F.; Sgró, A.; Versaci, M. A numerical study on the performances of the flexible BiCGStab to solve the discretized E-field integral equation. Int. J. Appl. Electromagn. Mech. 2014, 46, 547–553. [Google Scholar] [CrossRef]
  39. Bilotta, G.; Calcagno, S.; Bonfa, S. Wildfires: An application of remote sensing and OBIA. WSEAS Trans. Environ. Dev. 2021, 17, 282–296. [Google Scholar] [CrossRef]
Figure 1. System communication diagram.
Figure 1. System communication diagram.
Electronics 13 03208 g001
Figure 2. A flowchart that explains the entire proposed methodology.
Figure 2. A flowchart that explains the entire proposed methodology.
Electronics 13 03208 g002
Figure 3. Raspberry Pi with Navio 2.
Figure 3. Raspberry Pi with Navio 2.
Electronics 13 03208 g003
Figure 4. PC Engines Alix (Intelligent Charging Network component).
Figure 4. PC Engines Alix (Intelligent Charging Network component).
Electronics 13 03208 g004
Figure 5. Intelligent Charging Network.
Figure 5. Intelligent Charging Network.
Electronics 13 03208 g005
Figure 6. Intelligent Charging Network—charging base and access point (data transmission).
Figure 6. Intelligent Charging Network—charging base and access point (data transmission).
Electronics 13 03208 g006
Figure 7. Flight plan in QGroundControl.
Figure 7. Flight plan in QGroundControl.
Electronics 13 03208 g007
Figure 8. Voltage/current curves during drone charging.
Figure 8. Voltage/current curves during drone charging.
Electronics 13 03208 g008
Figure 9. The results obtained from the conducted tests to determine the transfer speed (MB/s), latency (ms), and packet loss rate (%). The average values are reported with bars, and the standard deviations are indicated with error bars.
Figure 9. The results obtained from the conducted tests to determine the transfer speed (MB/s), latency (ms), and packet loss rate (%). The average values are reported with bars, and the standard deviations are indicated with error bars.
Electronics 13 03208 g009
Disclaimer/Publisher’s Note: The statements, opinions and data contained in all publications are solely those of the individual author(s) and contributor(s) and not of MDPI and/or the editor(s). MDPI and/or the editor(s) disclaim responsibility for any injury to people or property resulting from any ideas, methods, instructions or products referred to in the content.

Share and Cite

MDPI and ACS Style

Barrile, V.; La Foresta, F.; Genovese, E. Optimizing Unmanned Aerial Vehicle Electronics: Advanced Charging Systems and Data Transmission Solutions. Electronics 2024, 13, 3208. https://doi.org/10.3390/electronics13163208

AMA Style

Barrile V, La Foresta F, Genovese E. Optimizing Unmanned Aerial Vehicle Electronics: Advanced Charging Systems and Data Transmission Solutions. Electronics. 2024; 13(16):3208. https://doi.org/10.3390/electronics13163208

Chicago/Turabian Style

Barrile, Vincenzo, Fabio La Foresta, and Emanuela Genovese. 2024. "Optimizing Unmanned Aerial Vehicle Electronics: Advanced Charging Systems and Data Transmission Solutions" Electronics 13, no. 16: 3208. https://doi.org/10.3390/electronics13163208

APA Style

Barrile, V., La Foresta, F., & Genovese, E. (2024). Optimizing Unmanned Aerial Vehicle Electronics: Advanced Charging Systems and Data Transmission Solutions. Electronics, 13(16), 3208. https://doi.org/10.3390/electronics13163208

Note that from the first issue of 2016, this journal uses article numbers instead of page numbers. See further details here.

Article Metrics

Back to TopTop