Security Quantification of Container-Technology-Driven E-Government Systems
Abstract
1. Introduction
- Analyzing and evaluating traditional and current e-government systems and services. Understanding their underlying infrastructures and principles, and identifying the challenges and issues attached with them (Section 3).
- Understanding the underlying architecture, principles, and applications of container technologies (e.g., Docker and Kubernetes) toward the development of e-government systems. In addition, empirically analyzing them toward the formation of the infrastructure of e-government systems and deployment of applications and services (Section 4).
- Understanding and analyzing the prominent and standard security quantification mechanisms (for quantifying security attributes, measures, and metrics), such as Attack Tree (ATree) [40,41] and Attack–Defense Tree (ADTree) [42,43,44]. In addition, carefully comparing and deciding on tools for modeling the Attack Tree and Defense Tree (Section 2). Furthermore, introducing security risks, threats, attacks, and vulnerabilities of Docker, Kubernetes, and serverless computing toward the overall security of e-government systems and services (Section 4.6).
- Proposing a quantitative measure to logically compute the probability of risk (attack) or countermeasures. Confining our analysis to be rational and rigorous in the context (Section 5).
- Performing risk analysis for each layer of the e-government system (specifically, we follow the architecture outlined in Section 4.1) and, thereafter, computing the risk probability of the whole system. Finally, analyzing how the quantification can reflect the end-to-end enhancement of e-government systems and services (Section 6).
2. Related Work
2.1. Principles of Attack Tree and Attack–Defense Tree
2.1.1. Attack Tree
2.1.2. Attack–Defense Tree
2.2. Tools for Modeling Attack Tree and Attack–Defense Tree
- Commercial: One is commercial applications that require a fee, such as AttackTree+ from Isograph, SecurlTree from Amenaza Technologies, and RiskTree from 2T Security.
2.3. Applications of Attack Tree and Attack–Defense Tree
3. Analysis of E-Government Systems
3.1. Container-Technology-Based E-Government Systems
3.2. Hypervisor-Technology-Based E-Government Systems
4. Container-Technology-Driven E-Government Systems
4.1. Architecture of Container-Technology-Driven E-Government Systems
- Core infrastructure layer: This is the first layer that manages and provides various infrastructural components. The component of this layer is an e-government data center.
- Container-integration layer: This is the second layer built on top-of the core infrastructure layer. In particular, the Docker container (Docker, rkt, and many others) is integrated with the infrastructural systems, and the Docker cluster is built. Usually, container-orchestration platforms, such as Docker swarm and Kubernetes, are used to form a cluster. Further, serverless computing frameworks are also deployed in the cluster to deliver services with minimal management effort.
- E-government layer: This is the third layer built on top of the cluster. This layer is in charge of providing e-government services through various government portals and websites. Docker images are built for the services and deployed following the features of Docker. In addition, different data-persistent features are used for data storage and processing. In addition, different databases can be integrated with the Docker image for data processing.
- Access layer: This is the top layer of architecture of the e-government system. Users can access the government services seamlessly with all platform support provided by this layer. Since the containerized applications are light-weight, they can be readily accessed from a thin client.
4.2. Building a Kubernetes Cluster with Kubeadm
4.3. Kubernetes Architecture
4.4. Working Prototype of an E-Government System
4.5. Security Quantification Aspects
- Financial (loss) quantity.
- Service level agreement, quality of service, privacy, confidentiality, integrity, safety, reliability, availability, unavailability, downtime, vulnerability, threat, attack, and many more.
4.6. Security in E-Government
5. Measures for Security Analysis
5.1. Proposed Quantifying Measure
- Calculate the matrix value with respect to evaluation factors.
- Normalize the matrix values into the standard normal distribution.
- Find the probability according to the probability density function.
5.1.1. Risk Matrix
5.1.2. Normal Distribution
5.1.3. Probability Density Function
6. Security Quantification of E-Government Systems
6.1. Architecture of E-Government Systems
- Core Infrastructure layer.
- Container Integration layer.
- E-government layer.
- Access layer.
6.2. Security Quantification of Core Infrastructure Layer
Attack Scenario One
- Attack Tree Modeling and Quantification
- Mean:
- Standard Deviation:
- Attack–Defense Tree Modeling and Quantification
- Mean:
- Standard Deviation:
6.3. Security Quantification of Container Integration Layer
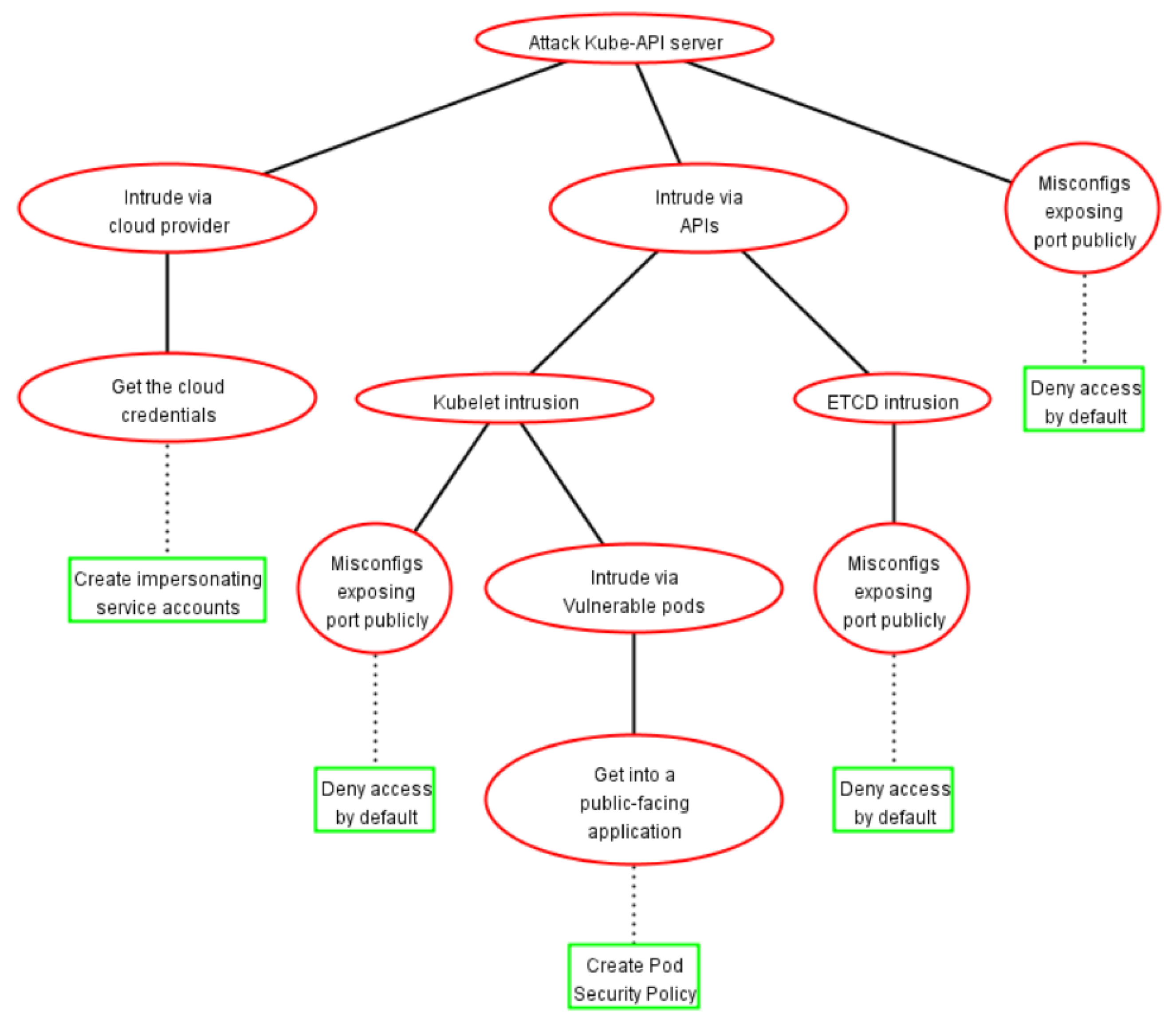
6.3.1. Attack Tree of Kubernetes Cluster
6.3.2. Attack Scenario Two
- Attack Tree Modeling and Quantification
- Mean:
- Standard Deviation:
- Attack–Defense Tree Modeling and Quantification
- Mean:
- Standard Deviation:
6.4. Security Quantification of the E-Government Layer
Attack Scenario Three
- Attack Tree Modeling and Quantification
- Mean:
- Standard Deviation:
- Attack–Defense Tree Modeling and Quantification
- Mean:
- Standard Deviation:
6.5. Security Quantification of the Access Layer
Attack Scenario Four
6.6. Toward a More Secure E-Government System
7. Conclusions and Future Work
7.1. Conclusions
7.2. Future Work
- We will focus on strictly evaluating whether our method is strongly reasonable and on justifying its practical value in the security field. For example, we can compare the security quantification results of our method with others to see whether the data can preserve coherence or not for the same security case. In addition, some other attribute domains can be discussed regarding the security quantification.
- We observe that, even though the system is built on top of the most cutting-edge technologies (such as Docker, Kubernetes, Serverless Computing, and other state-of-the-art systems), the underlying technologies have security flaws. Therefore, after analyzing these potential risks more rigorously, we can advance a better system in the future. We observe that not only the security issues but also the underlying technologies have adverse impacts on the performance and dependability, e.g., poor load prediction and autoscaling, cold start, and issues attached with zero downtime, rolling updates, and load balancing. Notably, we are currently working on addressing these issues, and we have had good results in dealing with the issues mentioned herewith.
- Moreover, although we introduced known defensive measures for almost every risk in our analysis, the risk probability is still very high. Thus, we can attempt to determine new and better defensive measures or technologies in this field in the near future. Moreover, we are planning to work on vulnerability quantification using Fault Trees and safety quantification using Reliability Block Diagrams and to thereafter perform a comparative analysis.
- In this paper, the Attack Tree security quantification was limited regarding empirical evaluation and validation. In the future, we can work on performing empirical evaluations and validations of every attack and the related countermeasures. In particular, we need to perform penetration testing to evaluate and validate our findings and analysis. To perform penetration testing, we need to have a clear understanding of the security patterns, root causes, exploits, possible fixes, and more.In addition, we need to know about the details of the system configuration for the distinct security patterns, root causes, exploits, and/or possible fixes. Moreover, we need to have in-depth knowledge and experience working with the required tools and techniques for the specific security-related operations. The saving grace is that Kali Linux [110] and Parrot Security OS [111] are integrated with many security testing tools, which can help us greatly. However, these are not a panacea, and thus we will have to investigate many of the cases for ourselves.Notably, we performed system configuration for some of the distinct security cases attached to Docker and Kubernetes (particularly those that were not aligned with Kali Linux and Parrot Security OS). Consequently, we performed penetration testing for them. Furthermore, we plan to perform penetration testing of the other security issues and threats discussed in this paper. This will help us have a better security analysis and, finally, will help us build an e-government system in a better way. In addition, it will help us detect unidentified security flaws and direct us in devising better countermeasures.
Author Contributions
Funding
Data Availability Statement
Acknowledgments
Conflicts of Interest
Abbreviations
| ICT | Information and Communication Technology |
| VM | Virtual Machine |
| OS | Operating System |
| K8s | Kubernetes |
| ATree | Attack Tree |
| DTree | Defense Tree |
| ADTree | Attack–Defense Tree |
| CNCF | Cloud Native Computing Foundation |
| GKE | Google Kubernetes Engine |
| AKS | Azure Kubernetes Service |
| GCP | Google Cloud Platform |
| EKS | Elastic Kubernetes Service |
| AWS | Amazon Web Services |
| RCE | Remote Code Execution |
References
- Yang, L.; Elisa, N.; Eliot, N. Privacy and security aspects of E-government in smart cities. In Smart Cities Cybersecurity and Privacy; Elsevier: Amsterdam, The Netherlands, 2019; pp. 89–102. [Google Scholar]
- Jadhav, B.; Patankar, A.B. A Novel Solution for Cloud Enabled E-Governance Using Openstack: Opportunities and Challenges. In Proceedings of the International Conference on Communication, Networks and Computing, Gwalior, India, 22–24 March 2018; Springer: Berlin/Heidelberg, Germany, 2018; pp. 24–36. [Google Scholar]
- Capra, C.F. The Smart City and its citizens: Governance and citizen participation in Amsterdam Smart City. Int. J. E-Plan. Res. 2016, 5, 20–38. [Google Scholar] [CrossRef]
- Mora, L.; Bolici, R. How to become a smart city: Learning from Amsterdam. In Proceedings of the International Conference on Smart and Sustainable Planning for Cities and Regions, Bolzano, Italy, 19–20 November 2015; Springer: Berlin/Heidelberg, Germany, 2015; pp. 251–266. [Google Scholar]
- Anthopoulos, L.; Sirakoulis, K. E-Government portal updates’ evaluation: A comparative analysis. In Public Affairs and Administration: Concepts, Methodologies, Tools, and Applications; IGI Global: Hershey, PA, USA, 2015; pp. 2046–2064. [Google Scholar]
- Kolsaker, A.; Lee-Kelley, L. Citizens’ attitudes towards e-government and e-governance: A UK study. Int. J. Public Sect. Manag. 2008, 21, 723–738. [Google Scholar] [CrossRef]
- Elisa, N. Usability, accessibility and web security assessment of e-government websites in tanzania. Int. J. Comput. Appl. 2017, 164, 42–48. [Google Scholar] [CrossRef]
- Katsikas, S.K.; Zorkadis, V. E-Democracy–Privacy-Preserving, Secure, Intelligent E-Government Services: Seventh International Conference, E-Democracy 2017, Athens, Greece, December 14–15, 2017, Proceedings; Springer: Berlin/Heidelberg, Germany, 2017; Volume 792. [Google Scholar]
- Layne, K.; Lee, J. Developing fully functional E-government: A four stage model. Gov. Inf. Q. 2001, 18, 122–136. [Google Scholar] [CrossRef]
- Ojo, A.; Curry, E.; Janowski, T.; Dzhusupova, Z. Designing next generation smart city initiatives: The SCID framework. In Transforming City Governments for Successful Smart Cities; Springer: Berlin/Heidelberg, Germany, 2015; pp. 43–67. [Google Scholar]
- Anderson, C. Docker [Software Engineering]. IEEE Softw. 2015, 32, 102–c103. [Google Scholar] [CrossRef]
- Bernstein, D. Containers and cloud: From lxc to docker to kubernetes. IEEE Cloud Comput. 2014, 1, 81–84. [Google Scholar] [CrossRef]
- Bui, T. Analysis of docker security. arXiv 2015, arXiv:1501.02967. [Google Scholar]
- Notteboom, T.; Rodrigue, J.P. The future of containerization: Perspectives from maritime and inland freight distribution. GeoJournal 2009, 74, 7. [Google Scholar] [CrossRef]
- Merkel, D. Docker: Lightweight linux containers for consistent development and deployment. Linux J. 2014, 2014, 2. [Google Scholar]
- Pahl, C.; Brogi, A.; Soldani, J.; Jamshidi, P. Cloud container technologies: A state-of-the-art review. IEEE Trans. Cloud Comput. 2017, 7, 677–692. [Google Scholar] [CrossRef]
- Martin, J.P.; Kandasamy, A.; Chandrasekaran, K. Exploring the support for high performance applications in the container runtime environment. Hum.-Centric Comput. Inf. Sci. 2018, 8, 1–15. [Google Scholar] [CrossRef]
- Xie, X.L.; Wang, P.; Wang, Q. The performance analysis of Docker and rkt based on Kubernetes. In Proceedings of the 2017 13th International Conference on Natural Computation, Fuzzy Systems and Knowledge Discovery (ICNC-FSKD), Guilin, China, 29–31 July 2017; IEEE: Piscataway, NJ, USA, 2017; pp. 2137–2141. [Google Scholar]
- Naik, N. Building a virtual system of systems using docker swarm in multiple clouds. In Proceedings of the 2016 IEEE International Symposium on Systems Engineering (ISSE), Edinburgh, UK, 3–5 October 2016; IEEE: Piscataway, NJ, USA, 2016; pp. 1–3. [Google Scholar]
- Guerrero, C.; Lera, I.; Juiz, C. Resource optimization of container orchestration: A case study in multi-cloud microservices-based applications. J. Supercomput. 2018, 74, 2956–2983. [Google Scholar] [CrossRef]
- Cérin, C.; Menouer, T.; Saad, W.; Abdallah, W.B. A new docker swarm scheduling strategy. In Proceedings of the 2017 IEEE Seventh International Symposium on Cloud and Service Computing (SC2), Kanazawa, Japan, 22–25 November 2017; IEEE: Piscataway, NJ, USA, 2017; pp. 112–117. [Google Scholar]
- Soppelsa, F.; Kaewkasi, C. Native Docker Clustering with Swarm; Packt Publishing Ltd.: Birmingham, UK, 2016. [Google Scholar]
- Burns, B.; Grant, B.; Oppenheimer, D.; Brewer, E.; Wilkes, J. Borg, Omega, and Kubernetes: Lessons learned from three container-management systems over a decade. Queue 2016, 14, 70–93. [Google Scholar] [CrossRef]
- Baldini, I.; Castro, P.; Chang, K.; Cheng, P.; Fink, S.; Ishakian, V.; Mitchell, N.; Muthusamy, V.; Rabbah, R.; Slominski, A.; et al. Serverless computing: Current trends and open problems. In Research Advances in Cloud Computing; Springer: Singapore, 2017; pp. 1–20. [Google Scholar]
- Mohanty, S.K.; Premsankar, G.; Di Francesco, M. An Evaluation of Open Source Serverless Computing Frameworks. In Proceedings of the 2018 IEEE International Conference on Cloud Computing Technology and Science (CloudCom), Nicosia, Cyprus, 10–13 December 2018; pp. 115–120. [Google Scholar]
- Kaewkasi, C. Docker for Serverless Applications: Containerize and Orchestrate Functions Using OpenFaas, OpenWhisk, and Fn; Packt Publishing Ltd.: Birmingham, UK, 2018. [Google Scholar]
- Spillner, J. Snafu: Function-as-a-service (faas) runtime design and implementation. arXiv 2017, arXiv:1703.07562. [Google Scholar]
- Kuntsevich, A.; Nasirifard, P.; Jacobsen, H.A. A distributed analysis and benchmarking framework for apache openwhisk serverless platform. In Proceedings of the 19th International Middleware Conference (Posters), Rennes, France, 10–14 December 2018; pp. 3–4. [Google Scholar]
- Djemame, K.; Parker, M.; Datsev, D. Open-source Serverless Architectures: An Evaluation of Apache OpenWhisk. In Proceedings of the 2020 IEEE/ACM 13th International Conference on Utility and Cloud Computing (UCC), Leicester, UK, 7–10 December 2020; IEEE: Piscataway, NJ, USA, 2020; pp. 329–335. [Google Scholar]
- Technology in Government | Developing GOV.UK with Docker. Available online: https://technology.blog.gov.uk/2020/02/25/developing-gov-uk-with-docker/ (accessed on 16 January 2023).
- GOV.UK Docker: GOV.UK Development Environment Using Docker. Available online: https://github.com/alphagov/govuk-docker (accessed on 16 January 2023).
- Mondal, S.K.; Pan, R.; Kabir, H.D.; Tian, T.; Dai, H.N. Kubernetes in IT administration and serverless computing: An empirical study and research challenges. J. Supercomput. 2022, 78, 2937–2987. [Google Scholar] [CrossRef]
- Trivedi, K.S.; Sahner, R. SHARPE at the age of twenty two. ACM SIGMETRICS Perform. Eval. Rev. 2009, 36, 52–57. [Google Scholar] [CrossRef]
- Ou, X.; Singhal, A. Quantitative Security Risk Assessment of Enterprise Networks; Springer: New York, NY, USA, 2011. [Google Scholar]
- Henley, E.J.; Kumamoto, H. Probabilistic Risk Assessment and Management for Engineers and Scientists, second ed.; IEEE Press: Piscataway, NJ, USA, 1996. [Google Scholar]
- Kabir, H.D.; Sabyasachi, A.S.; Khosravi, A.; Hosen, M.A.; Nahavandi, S.; Buyya, R. A cloud bidding framework for deadline constrained jobs. In Proceedings of the 2019 IEEE International Conference on Industrial Technology (ICIT), Melbourne, Australia, 13–15 February 2019; IEEE: Piscataway, NJ, USA, 2019; pp. 765–772. [Google Scholar]
- Stallings, W.; Brown, L.; Bauer, M.D.; Bhattacharjee, A.K. Computer Security: Principles and Practice; Pearson Education: Upper Saddle River, NJ, USA, 2012. [Google Scholar]
- Hubbard, D.W.; Seiersen, R. How to Measure Anything in Cybersecurity Risk; Wiley Online Library: Hoboken, NJ, USA, 2016. [Google Scholar]
- Kabir, H.D.; Khosravi, A.; Hosen, M.A.; Nahavandi, S. Neural network-based uncertainty quantification: A survey of methodologies and applications. IEEE Access 2018, 6, 36218–36234. [Google Scholar] [CrossRef]
- Schneier, B. Attack trees. Dr. Dobb’s J. 1999, 24, 21–29. [Google Scholar]
- Schneier, B. Secrets and Lies: Digital Security in a Networked World; John Wiley & Sons: Hoboken, NJ, USA, 2015. [Google Scholar]
- Kordy, B.; Mauw, S.; Radomirović, S.; Schweitzer, P. Attack–defense trees. J. Log. Comput. 2014, 24, 55–87. [Google Scholar] [CrossRef]
- Audinot, M.; Pinchinat, S.; Kordy, B. Is my attack tree correct? In Proceedings of the European Symposium on Research in Computer Security, Oslo, Norway, 11–15 September 2017; Springer: Cham, Switzerland, 2017; pp. 83–102. [Google Scholar]
- Roy, A.; Kim, D.S.; Trivedi, K.S. Attack countermeasure trees (ACT): Towards unifying the constructs of attack and defense trees. Secur. Commun. Netw. 2012, 5, 929–943. [Google Scholar] [CrossRef]
- Mondal, S.K.; Sabyasachi, A.S.; Muppala, J.K. On dependability, cost and security trade-off in cloud data centers. In Proceedings of the 2017 IEEE 22nd Pacific Rim International Symposium on Dependable Computing (PRDC), Christchurch, New Zealand, 22–25 January 2017; IEEE: Piscataway, NJ, USA, 2017; pp. 11–19. [Google Scholar]
- Marback, A.; Do, H.; He, K.; Kondamarri, S.; Xu, D. A threat model-based approach to security testing. Softw. Pract. Exp. 2013, 43, 241–258. [Google Scholar] [CrossRef]
- Krisper, M.; Dobaj, J.; Macher, G.; Schmittner, C. RISKEE: A risk-tree based method for assessing risk in cyber security. In Proceedings of the Systems, Software and Services Process Improvement: 26th European Conference, EuroSPI 2019, Edinburgh, UK, 18–20 September 2019; Springer: Cham, Switzerland, 2019; pp. 45–56. [Google Scholar]
- Kumari, P.; Bhadriraju, B.; Wang, Q.; Kwon, J.S.I. A modified Bayesian network to handle cyclic loops in root cause diagnosis of process faults in the chemical process industry. J. Process Control 2022, 110, 84–98. [Google Scholar] [CrossRef]
- Khakzad, N.; Khan, F.; Amyotte, P. Safety analysis in process facilities: Comparison of fault tree and Bayesian network approaches. Reliab. Eng. Syst. Saf. 2011, 96, 925–932. [Google Scholar] [CrossRef]
- Kumari, P.; Halim, S.Z.; Kwon, J.S.I.; Quddus, N. An integrated risk prediction model for corrosion-induced pipeline incidents using artificial neural network and Bayesian analysis. Process Saf. Environ. Prot. 2022, 167, 34–44. [Google Scholar] [CrossRef]
- Khakzad, N.; Khan, F.; Amyotte, P. Dynamic safety analysis of process systems by mapping bow-tie into Bayesian network. Process Saf. Environ. Prot. 2013, 91, 46–53. [Google Scholar] [CrossRef]
- Mauw, S.; Oostdijk, M. Foundations of attack trees. In Proceedings of the International Conference on Information Security and Cryptology, Seoul, Republic of Korea, 1–2 December 2005; Springer: Berlin/Heidelberg, Germany, 2005; pp. 186–198. [Google Scholar]
- Ingoldsby, T.R. Attack Tree-Based Threat Risk Analysis; Amenaza Technologies Limited: Calgary, AB, Canada, 2010; pp. 3–9. [Google Scholar]
- Kordy, P.; Schweitzer, P. The ADTool Manual; University of Luxembourg: Luxembourg, 2012. [Google Scholar]
- Kordy, B.; Kordy, P.; Mauw, S.; Schweitzer, P. ADTool: Security analysis with attack–defense trees. In Proceedings of the International Conference on Quantitative Evaluation of Systems, Buenos Aires, Argentina, 27–30 August 2013; Springer: Berlin/Heidelberg, Germany, 2013; pp. 173–176. [Google Scholar]
- Ent-Attack Tree Modeling Tool. Available online: https://github.com/jimmythompson/ent (accessed on 16 January 2023).
- Meland, P.H.; Spampinato, D.G.; Hagen, E.; Baadshaug, E.T.; Krister, K.M.; Velle, K.S. SeaMonster: Providing tool support for security modeling. In Norsk Informasjonssikkerhetskonferanse, NISK; Tapir Academic Press: Trondheim, Norway, 2008. [Google Scholar]
- Saini, V.; Duan, Q.; Paruchuri, V. Threat modeling using attack trees. J. Comput. Sci. Coll. 2008, 23, 124–131. [Google Scholar]
- Pardue, H.; Yasinsac, A.; Landry, J. Towards internet voting security: A threat tree for risk assessment. In Proceedings of the 2010 Fifth International Conference on Risks and Security of Internet and Systems (CRiSIS), Montreal, QC, Canada, 10–13 October 2010; IEEE: Piscataway, NJ, USA, 2010; pp. 1–7. [Google Scholar]
- Tanimoto, S.; Hiramoto, M.; Iwashita, M.; Sato, H.; Kanai, A. Risk management on the security problem in cloud computing. In Proceedings of the 2011 First ACIS/JNU International Conference on Computers, Networks, Systems and Industrial Engineering, Jeju Island, Korea, 23–25 May 2011; IEEE: Piscataway, NJ, USA, 2011; pp. 147–152. [Google Scholar]
- Tanimoto, S.; Sato, R.; Kato, K.; Iwashita, M.; Seki, Y.; Sato, H.; Kanai, A. A study of risk assessment quantification in cloud computing. In Proceedings of the 2014 17th International Conference on Network-Based Information Systems, Salerno, Italy, 10–12 September 2014; IEEE: Piscataway, NJ, USA, 2014; pp. 426–431. [Google Scholar]
- Hillson, D. Using a risk breakdown structure in project management. J. Facil. Manag. 2003, 2, 85–97. [Google Scholar] [CrossRef]
- Holzmann, V.; Spiegler, I. Developing risk breakdown structure for information technology organizations. Int. J. Proj. Manag. 2011, 29, 537–546. [Google Scholar] [CrossRef]
- Brodkin, J. Gartner: Seven cloud-computing security risks. Infoworld 2008, 2008, 1–3. [Google Scholar]
- Baum, S.; Yigitcanlar, T.; Mahizhnan, A.; Andiappan, N. Singapore government online: A consideration of e-government outcomes. J. E-Gov. 2007, 3, 65–84. [Google Scholar] [CrossRef]
- Cavada, M.; Tight, M.R.; Rogers, C.D. A smart city case study of Singapore—Is Singapore truly smart? In Smart City Emergence; Elsevier: Amsterdam, The Netherlands, 2019; pp. 295–314. [Google Scholar]
- Muralidharan, S.; Song, G.; Ko, H. Monitoring and managing iot applications in smart cities using kubernetes. In Proceedings of the CLOUD COMPUTING, Venice, Italy, 5–9 May 2019; p. 11. [Google Scholar]
- Ogawa, K.; Kanai, K.; Nakamura, K.; Kanemitsu, H.; Katto, J.; Nakazato, H. IoT device virtualization for efficient resource utilization in smart city IoT platform. In Proceedings of the 2019 IEEE International Conference on Pervasive Computing and Communications Workshops (PerCom Workshops), Kyoto, Japan, 11–15 March 2019; IEEE: Piscataway, NJ, USA, 2019; pp. 419–422. [Google Scholar]
- Badii, C.; Belay, E.G.; Bellini, P.; Marazzini, M.; Mesiti, M.; Nesi, P.; Pantaleo, G.; Paolucci, M.; Valtolina, S.; Soderi, M.; et al. Snap4city: A scalable iot/ioe platform for developing smart city applications. In Proceedings of the 2018 IEEE SmartWorld, Ubiquitous Intelligence & Computing, Advanced & Trusted Computing, Scalable Computing & Communications, Cloud & Big Data Computing, Internet of People and Smart City Innovation (SmartWorld/SCALCOM/UIC/ATC/CBDCom/IOP/SCI), Guangzhou, China, 8–12 October 2018; IEEE: Piscataway, NJ, USA, 2018; pp. 2109–2116. [Google Scholar]
- Hsieh, Y.C.; Hong, H.J.; Tsai, P.H.; Wang, Y.R.; Zhu, Q.; Uddin, M.Y.S.; Venkatasubramanian, N.; Hsu, C.H. Managed edge computing on Internet-of-Things devices for smart city applications. In Proceedings of the NOMS 2018—2018 IEEE/IFIP Network Operations and Management Symposium, Taipei, Taiwan, 23–27 April 2018; IEEE: Piscataway, NJ, USA, 2018; pp. 1–2. [Google Scholar]
- Ortegon-Cortazar, G.; Garcia-Bedoya, O.; Samper, J.; Garcia, F. A Case of Use in the Management of Administrative Processes, Control of Procedures and Services to Citizens In E-Government. In Proceedings of the 2020 third International Conference on Information and Computer Technologies (ICICT), San Jose, CA, USA, 9–12 March 2020; IEEE: Piscataway, NJ, USA, 2020; pp. 36–40. [Google Scholar]
- Del Esposte, A.d.M.; Santana, E.F.; Kanashiro, L.; Costa, F.M.; Braghetto, K.R.; Lago, N.; Kon, F. Design and evaluation of a scalable smart city software platform with large-scale simulations. Future Gener. Comput. Syst. 2019, 93, 427–441. [Google Scholar] [CrossRef]
- Omar, I.Y.; Laborde, R.; Wazan, A.S.; Barrère, F.; Benzekri, A. G-Cloud on Openstack: Adressing access control and regulation requirements. In Proceedings of the 2015 International Symposium on Networks, Computers and Communications (ISNCC), Hammamet, Tunisia, 13–15 May 2015; IEEE: Piscataway, NJ, USA, 2015; pp. 1–6. [Google Scholar]
- Feng, Y.Q.; Zheng, W.F.; Liu, P.; Jia, Y.N. Design and Implementation of E-Government Platform Based on Web GIS and Cloud Computing. Adv. Mater. Res. 2013, 756, 1556–1560. [Google Scholar] [CrossRef]
- Sefraoui, O.; Aissaoui, M.; Eleuldj, M. OpenStack: Toward an open-source solution for cloud computing. Int. J. Comput. Appl. 2012, 55, 38–42. [Google Scholar] [CrossRef]
- Kubernetes Official Documentation. Kubernetes (K8s): Production-Grade Container Orchestration. Available online: https://kubernetes.io/ (accessed on 16 January 2023).
- Martin, P. Creating a Cluster with kubeadm. In Kubernetes; Apress: Berkeley, CA, USA, 2020; pp. 1–9. [Google Scholar]
- Kubernetes Architecture and Concepts. Available online: https://platform9.com/blog/kubernetes-enterprise-chapter-2-kubernetes-architecture-concepts/ (accessed on 16 January 2023).
- Kabir, H.D.; Khosravi, A.; Mondal, S.K.; Rahman, M.; Nahavandi, S.; Buyya, R. Uncertainty-aware Decisions in Cloud Computing: Foundations and Future Directions. ACM Comput. Surv. 2021, 54, 1–30. [Google Scholar] [CrossRef]
- Yasrab, R. Mitigating docker security issues. arXiv 2018, arXiv:1804.05039. [Google Scholar]
- Combe, T.; Martin, A.; Di Pietro, R. To docker or not to docker: A security perspective. IEEE Cloud Comput. 2016, 3, 54–62. [Google Scholar] [CrossRef]
- Chelladhurai, J.; Chelliah, P.R.; Kumar, S.A. Securing docker containers from denial of service (dos) attacks. In Proceedings of the 2016 IEEE International Conference on Services Computing (SCC), San Francisco, CA, USA, 27 June–2 July 2016; IEEE: Piscataway, NJ, USA, 2016; pp. 856–859. [Google Scholar]
- Garvey, P.R.; Lansdowne, Z.F. Risk matrix: An approach for identifying, assessing, and ranking program risks. Air Force J. Logist. 1998, 22, 18–21. [Google Scholar]
- Awati, K. Cox’s Risk Matrix Theorem and Its Implications for Project Risk Management. Available online: https://eight2late.wordpress.com/2009/07/01/cox%E2%80%99s-risk-matrix-theorem-and-its-implications-for-project-risk-management/ (accessed on 16 January 2023).
- Weisstein, E.W. Normal Distribution. 2002. Available online: https://mathworld.wolfram.com/ (accessed on 16 January 2023).
- Nadarajah, S. A generalized normal distribution. J. Appl. Stat. 2005, 32, 685–694. [Google Scholar] [CrossRef]
- Parzen, E. On estimation of a probability density function and mode. Ann. Math. Stat. 1962, 33, 1065–1076. [Google Scholar] [CrossRef]
- Arshad, J.; Townend, P.; Xu, J. Quantification of security for compute intensive workloads in clouds. In Proceedings of the 2009 15th International Conference on Parallel and Distributed Systems, Shenzhen, China, 8–11 December 2009; IEEE: Piscataway, NJ, USA, 2009; pp. 479–486. [Google Scholar]
- Wimmer, M.; Traunmuller, R. Trends in misc government: Managing distributed knowledge. In Proceedings of the 11th International Workshop on Database and Expert Systems Applications, London, UK, 6–8 September 2000; IEEE: Piscataway, NJ, USA, 2000; pp. 340–345. [Google Scholar]
- Al Mudawi, N.; Beloff, N.; White, M. Issues and Challenges: Cloud Computing e-Government in Developing Countries. Int. J. Adv. Comput. Sci. Appl. 2020, 11, 7–11. [Google Scholar] [CrossRef]
- Hashemi, S.; Monfaredi, K.; Masdari, M. Using cloud computing for e-government: Challenges and benefits. Int. J. Comput. Inf. Syst. Control Eng. 2013, 7, 596–603. [Google Scholar]
- Almarabeh, T.; Majdalawi, Y.K.; Mohammad, H. Cloud computing of e-government. Commun. Netw. 2016, 8, 1–8. [Google Scholar] [CrossRef]
- Zwattendorfer, B.; Stranacher, K.; Tauber, A.; Reichstädter, P. Cloud computing in e-government across europe. In Proceedings of the International Conference on Misc Government and the Information Systems Perspective, Milano, Italy, 15–18 December 2013; Springer: Berlin/Heidelberg, Germany, 2013; pp. 181–195. [Google Scholar]
- Ali, K.E.; Mazen, S.A.; Hassanein, E. A proposed hybrid model for adopting cloud computing in e-government. Future Comput. Inform. J. 2018, 3, 286–295. [Google Scholar] [CrossRef]
- Singh, S.K.; Singh, D.K. Cloud computing: Security issues and challenges. Int. J. Adv. Eng. Technol. 2017, 10, 338. [Google Scholar]
- Singh, S.; Jeong, Y.S.; Park, J.H. A survey on cloud computing security: Issues, threats, and solutions. J. Netw. Comput. Appl. 2016, 75, 200–222. [Google Scholar] [CrossRef]
- Kristiyanto, Y.; Ernastuti, E. Analysis of Deauthentication Attack on IEEE 802.11 Connectivity Based on IoT Technology Using External Penetration Test. Comm. Inf. Technol. J. 2020, 14, 45–51. [Google Scholar] [CrossRef]
- Strom, B.E.; Applebaum, A.; Miller, D.P.; Nickels, K.C.; Pennington, A.G.; Thomas, C.B. Mitre ATT&CK: Design and Philosophy; Technical Report; The MITRE Corporation: McLean, VA, USA, 2018. [Google Scholar]
- Service Account Credentials Management: How to Improve Your Security Posture. Available online: https://medium.com/google-cloud/service-account-credentials-management-how-to-improve-your-security-posture-663bca03a52 (accessed on 16 January 2023).
- Taylor, J.A.; Webster, C. Universalism: Public services and citizenship in the information age. Inf. Infrastruct. Policy 1996, 5, 217–233. [Google Scholar]
- Falguni, J.; Rashi, B.; Sanyuktha, K.; Deshmukh, S. ‘E-SPY’: Detection and Prediction of Website Attacks. Int. J. Adv. Res. Comput. Sci. 2018, 9. Available online: http://ijarcs.info/index.php/Ijarcs/article/view/5243 (accessed on 16 January 2023).
- Huang, H.C.; Zhang, Z.K.; Cheng, H.W.; Shieh, S.W. Web application security: Threats, countermeasures, and pitfalls. Computer 2017, 50, 81–85. [Google Scholar] [CrossRef]
- Sönmez, F.Ö. Security qualitative metrics for open web application security project compliance. Procedia Comput. Sci. 2019, 151, 998–1003. [Google Scholar] [CrossRef]
- Top 10 Web Application Security Risks. Available online: https://owasp.org/www-project-top-ten/ (accessed on 16 January 2023).
- Bach-Nutman, M. Understanding The Top 10 OWASP Vulnerabilities. arXiv 2020, arXiv:2012.09960. [Google Scholar]
- A Passwords Directory on GitHub. Available online: https://github.com/danielmiessler/SecLists/tree/master/Passwords (accessed on 16 January 2023).
- Sinha, S. Hashes and Passwords. In Beginning Ethical Hacking with Kali Linux: Computational Techniques for Resolving Security Issues; Apress: Berkeley, CA, USA, 2018; pp. 323–345. [Google Scholar] [CrossRef]
- Şen, Ş.; Yerlikaya, T. Password Cracking Attacks; Techsys: Spring, TX, USA, 2017. [Google Scholar]
- Jalal, A.; Zeb, M.A. Security enhancement for e-learning portal. Int. J. Comput. Sci. Netw. Secur. 2008, 8, 41–45. [Google Scholar]
- Allen, L.; Heriyanto, T.; Ali, S. Kali Linux–Assuring Security by Penetration Testing; Packt Publishing Ltd.: Birmingham, UK, 2014. [Google Scholar]
- Delasko, S.; Chen, W. Operating Systems of Choice for Professional Hackers. In Proceedings of the ICCWS 2018 13th International Conference on Cyber Warfare and Security, Washington, DC, USA, 8–9 March 2018; Academic Conferences and Publishing Limited: Reading, PA, USA, 2018; p. 159. [Google Scholar]

















| Names | Ent | SeaMonster | ADTool | |
|---|---|---|---|---|
| Features | ||||
| Last update time | May 2016 | November 2016 | November 2017 | |
| Operating environment | Only for Mac system | No system limitations | No system limitations | |
| Functions of the tool | 1. Create tree with text inputs 2. Saving and loading | 1. Create tree by dragging graphics in Palette 2. Saving and loading 3. Can set countermeasures | 1. Create tree with text inputs 2. Saving and loading 3. Can set countermeasures 4. Create tree by mouse right clicks 5. Perform quantitative analysis | |
| Matrix Value | Occurrence Frequency | |||
|---|---|---|---|---|
| Low (1) | Mid (2) | High (3) | ||
| Danger Degree | Low (1) | |||
| Mid (2) | ||||
| High (3) | ||||
| Matrix Value | Effectiveness Degree | |||
|---|---|---|---|---|
| Low (1) | Mid (2) | High (3) | ||
| Cost Level | Low (1) | |||
| Mid (2) | ||||
| High (3) | ||||
| Matrix Value | Effectiveness Degree | |||
|---|---|---|---|---|
| Low (1) | Mid (2) | High (3) | ||
| Cost Level | Low (1) | 1 | 2 | 3 |
| Mid (2) | 2 | 4 | 6 | |
| High (3) | 3 | 6 | 9 | |
| Factors | Occurrence Frequency | Danger Degree | Matrix Value | Standard Value | Probability | |
|---|---|---|---|---|---|---|
| Risks | ||||||
| Incompatibility threat | 2 | 1 | 2 | −1.15 | 0.13 | |
| Non-compliance regulatory | 2.6 | 1 | 2.6 | −0.65 | 0.26 | |
| Remove and delete data | 1.2 | 2.5 | 3 | −0.32 | 0.37 | |
| Misuse data | 3 | 1.7 | 5.1 | 1.41 | 0.92 | |
| Authentication requirement | 1.6 | 2.7 | 4.32 | 0.77 | 0.78 | |
| Confidential data | 2 | 2.5 | 5 | 1.33 | 0.91 | |
| Environment impact | 1.5 | 2.4 | 3.6 | 0.17 | 0.57 | |
| Physical destruction | 1 | 1.4 | 1.4 | −1.64 | 0.05 | |
| Internet problem | 2.7 | 1.3 | 3.51 | 0.10 | 0.54 | |
| Factors | Effectiveness Degree | Cost Level | Matrix Value | Standard Value | Probability | |
|---|---|---|---|---|---|---|
| Defenses | ||||||
| User adjustment | 3 | 1.2 | 3.6 | −0.49 | 0.31 | |
| Provid erguarantee | 2.7 | 1 | 2.7 | −0.99 | 0.16 | |
| Data backup | 2.8 | 1.5 | 4.2 | −0.16 | 0.44 | |
| Third partysurveillance | 2.9 | 2.7 | 7.83 | 1.83 | 0.97 | |
| Obey specification | 2.3 | 2 | 4.6 | 0.05 | 0.52 | |
| Utilize encryption | 2.6 | 2.4 | 6.24 | 0.96 | 0.83 | |
| Manpower protect | 1 | 2.3 | 2.3 | −1.21 | 0.11 | |
| Risks | Occurrence Frequency | Danger Degree | Matrix Value | Standard Value | Probability | |
|---|---|---|---|---|---|---|
| Factors | ||||||
| Find cloudcredentials | 1.2 | 3 | 3.6 | −1.11 | 0.13 | |
| Exposingport publicly | 3 | 2.8 | 8.4 | 1.31 | 0.90 | |
| Public-facingapplication | 2.1 | 2.6 | 5.46 | −0.17 | 0.43 | |
| Factors | Effectiveness Degree | Cost Level | Matrix Value | Standard Value | Probability | |
|---|---|---|---|---|---|---|
| Defenses | ||||||
| Create impersonating service accounts | 2.7 | 2 | 5.4 | −1.34 | 0.09 | |
| Deny access by default | 2.9 | 2.3 | 6.67 | 1.06 | 0.86 | |
| Create pod security policy | 2.5 | 2.5 | 6.25 | 0.26 | 0.60 | |
| Factors | Occurrence Frequency | Danger Degree | Matrix Value | Standard Value | Probability | |
|---|---|---|---|---|---|---|
| Risk | ||||||
| Broken Authentication | 3 | 1 | 3 | −1.22 | 0.11 | |
| Data Exposure | 2.6 | 2.3 | 5.98 | 1.01 | 0.84 | |
| Security Misconfiguration | 2.7 | 2.1 | 5.67 | 0.78 | 0.78 | |
| SQL Injection | 2 | 3 | 6 | 1.02 | 0.85 | |
| Cross-Site Scripting | 2.1 | 2.6 | 5.46 | 0.62 | 0.73 | |
| Vulnerable Components | 1.5 | 2.2 | 3.3 | −0.99 | 0.16 | |
| Staff Breach of Privilege | 1.3 | 2.3 | 2.99 | −1.22 | 0.11 | |
| Factors | Effectiveness Degree | Cost Level | Matrix Value | Standard Value | Probability | |
|---|---|---|---|---|---|---|
| Defenses | ||||||
| Weak-password checks | 2 | 1 | 2 | −1.11 | 0.13 | |
| Encrypt all data in transit | 2.2 | 1.3 | 2.86 | −0.52 | 0.30 | |
| Automated scanners | 2.6 | 2.2 | 5.72 | 1.46 | 0.93 | |
| Separate data and queries | 2.7 | 2 | 5.4 | 1.23 | 0.89 | |
| Timely detection and update | 2.3 | 1 | 2.3 | −0.90 | 0.18 | |
| Strict regulations | 2.6 | 1.3 | 3.38 | −0.16 | 0.44 | |
| Layers | Core Infrastructure Layer | Container Integration Layer | E-Government Portal Layer | |
|---|---|---|---|---|
| Factors | ||||
| Probability in ATree | ||||
| Probability in ADTree | ||||
Disclaimer/Publisher’s Note: The statements, opinions and data contained in all publications are solely those of the individual author(s) and contributor(s) and not of MDPI and/or the editor(s). MDPI and/or the editor(s) disclaim responsibility for any injury to people or property resulting from any ideas, methods, instructions or products referred to in the content. |
© 2023 by the authors. Licensee MDPI, Basel, Switzerland. This article is an open access article distributed under the terms and conditions of the Creative Commons Attribution (CC BY) license (https://creativecommons.org/licenses/by/4.0/).
Share and Cite
Mondal, S.K.; Tan, T.; Khanam, S.; Kumar, K.; Kabir, H.M.D.; Ni, K. Security Quantification of Container-Technology-Driven E-Government Systems. Electronics 2023, 12, 1238. https://doi.org/10.3390/electronics12051238
Mondal SK, Tan T, Khanam S, Kumar K, Kabir HMD, Ni K. Security Quantification of Container-Technology-Driven E-Government Systems. Electronics. 2023; 12(5):1238. https://doi.org/10.3390/electronics12051238
Chicago/Turabian StyleMondal, Subrota Kumar, Tian Tan, Sadia Khanam, Keshav Kumar, Hussain Mohammed Dipu Kabir, and Kan Ni. 2023. "Security Quantification of Container-Technology-Driven E-Government Systems" Electronics 12, no. 5: 1238. https://doi.org/10.3390/electronics12051238
APA StyleMondal, S. K., Tan, T., Khanam, S., Kumar, K., Kabir, H. M. D., & Ni, K. (2023). Security Quantification of Container-Technology-Driven E-Government Systems. Electronics, 12(5), 1238. https://doi.org/10.3390/electronics12051238

