Multimodal Mood Consistency and Mood Dependency Neural Network Circuit Based on Memristors
Abstract
1. Introduction
2. Memristor Model
3. Multimodal Mood Consistency and Mood Dependency
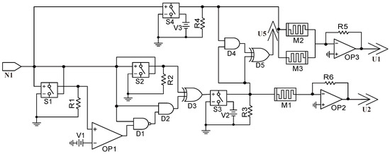
4. Circuit Design
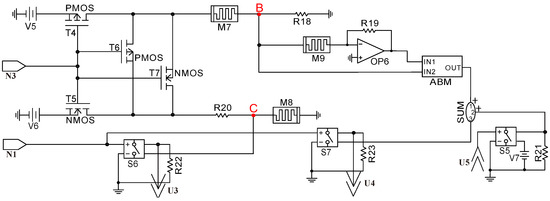
4.1. Voltage Control Module
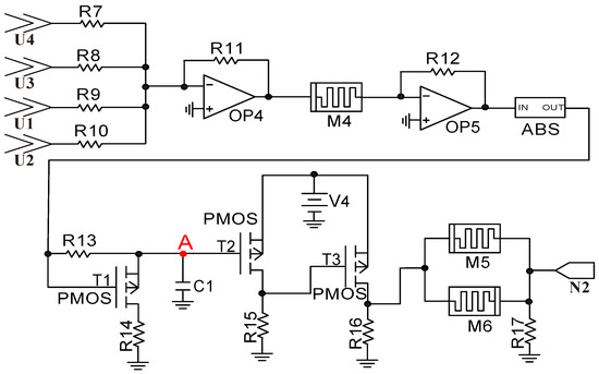
4.2. Emotion Generation Module
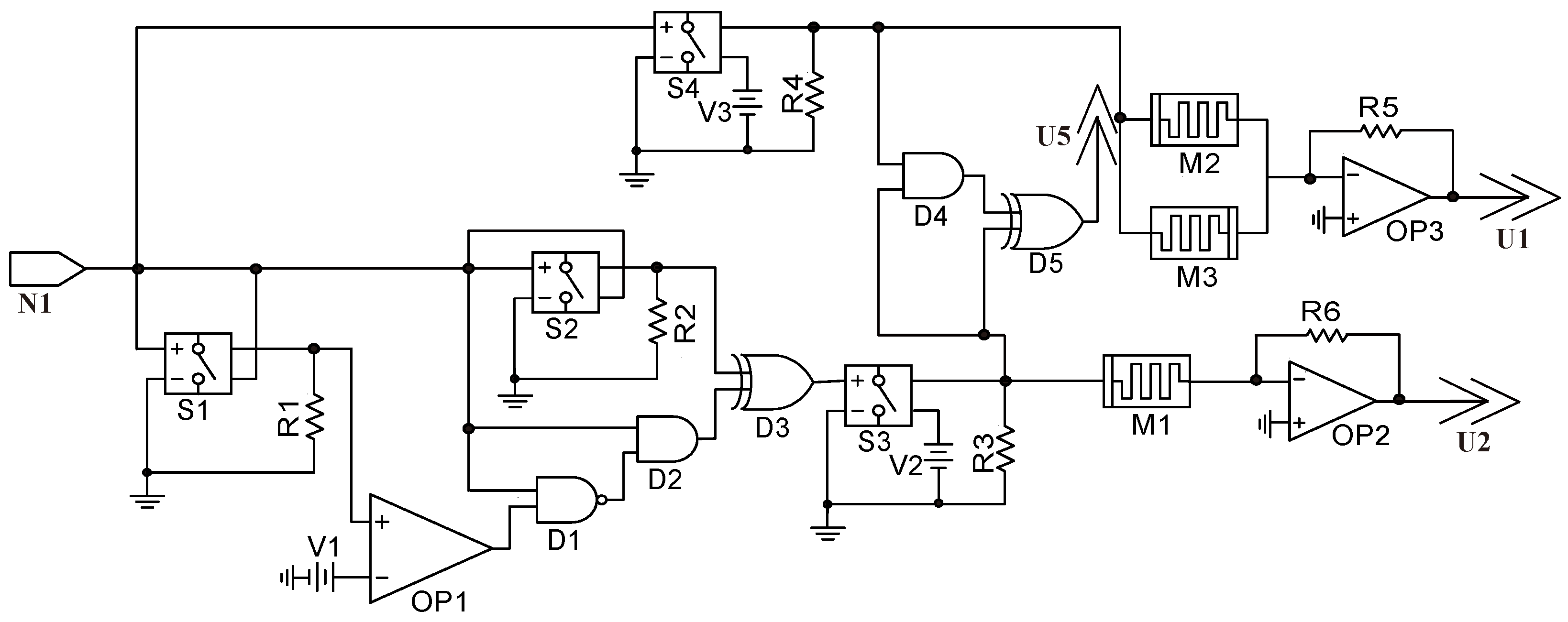
4.3. Synaptic Neuron Module
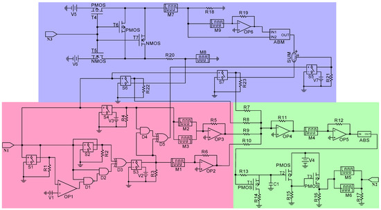
4.4. Complete Circuit
5. Simulation and Analysis
5.1. Learning the Initial Situation
5.2. Single-Channel Mood Consistency
5.2.1. Different Emotional Effects of Single-Channel Positive Materials
5.2.2. Different Emotional Effects of Single-Channel Negative Materials
5.3. Dual-Channel Mood Consistency
5.3.1. Different Emotional Effects of Dual-Channel Positive Materials
5.3.2. Different Emotional Effects of Dual-Channel Negative Materials
5.4. Mood Consistency and Mood Dependency
6. Conclusions
Author Contributions
Funding
Institutional Review Board Statement
Informed Consent Statement
Data Availability Statement
Conflicts of Interest
References
- Tyng, C.M.; Amin, H.U.; Saad, M.N.; Malik, A.S. The influences of emotion on learning and memory. Front. Psychol. 2017, 8, 1454. [Google Scholar] [CrossRef] [PubMed]
- Strukov, D.B.; Snider, G.S.; Stewart, D.R.; Williams, R.S. The missing memristor found. Nature 2008, 453, 80–83. [Google Scholar] [CrossRef] [PubMed]
- Ding, T.; Wang, Z.; Rong, Z. Intermittent control for quasisyn chronization of delayed discrete-time neural networks. IEEE Trans. Cybern. 2021, 51, 862–873. [Google Scholar] [CrossRef] [PubMed]
- Liu, X.; Zeng, Z. Memristor crossbar architectures for implementing deep neural networks. Complex Intell. Syst. 2022, 110, 91–104. [Google Scholar] [CrossRef]
- Sun, J.; Han, G.; Zeng, Z.; Wang, Y. Memristor-based neural network circuit of full-function Pavlov associative memory with time delay and variable learning rate. IEEE Trans. Cybern. 2020, 50, 2935–2945. [Google Scholar] [CrossRef]
- Liu, G.; Shen, S.; Jin, P.; Wang, G.; Liang, Y. Design of memristor-based combinational logic circuits. Circuits Syst. Signal Process. 2021, 40, 5825–5846. [Google Scholar] [CrossRef]
- Wen, S.; Xiao, S.; Zeng, Z.; Yan, Y.; Huang, T. Adjusting learning rate of memristor-based multilayer neural networks via fuzzy method. IEEE Trans. Comput. Aided Des. Integr. Circuits Syst. 2019, 38, 1084–1094. [Google Scholar] [CrossRef]
- Liu, X.; Huang, Z.; Wunsch, C. Memristor-based HTM spatial pooler with on-device learning for pattern recognition. IEEE Trans. Syst. Man Cybern. Syst. 2022, 3, 1901–1915. [Google Scholar] [CrossRef]
- Chen, W.; Qi, Z.; Akhtar, Z.; Siddique, K. Resistive-RAM-based in-memory computing for neural network: A review. Electronics 2022, 11, 3667. [Google Scholar] [CrossRef]
- Wen, S.; Han, J.; Wei, H.; Yang, Y.; Guo, Z.; Zeng, Z.; Huang, T.; Chen, Y. Memristive LSTM networks for sentiment analysis. IEEE Trans. Syst. Man Cybern. Syst. 2021, 51, 1794–1804. [Google Scholar] [CrossRef]
- Qiu, R.; Dong, Y.; Jiang, X.; Wang, G. Two-neuron based memristive hopfield neural network with synaptic crosstalk. Electronics 2022, 11, 3034. [Google Scholar] [CrossRef]
- Ranjan, R.; Ponce, P.M.; Hellweg, W.L.; Kyrmanidis, A.; Saleh, L.A.; Schroeder, D.; Krautschneider, W.H. Integrated circuit with memristor emulator array and neuron circuits for biologically inspired neuromorphic pattern recognition. J. Circuits Syst. Comp. 2017, 26, 1750183. [Google Scholar] [CrossRef]
- Lu, W.; Bao, N.; Zheng, T.; Zhang, X.; Song, Y. Memristor-based read/write circuit with stable sontinuous read operation. Electronics 2022, 11, 2018. [Google Scholar] [CrossRef]
- Wen, S.; Wei, H.; Yan, Z.; Guo, Z.; Yang, Y.; Huang, T.; Chen, Y. Memristor-based design of sparse compact convolutional neural networks. IEEE Trans. Netw. Sci. Eng. 2020, 7, 1431–1440. [Google Scholar] [CrossRef]
- Yang, L.; Wang, C. Emotion model of associative memory possessing variable learning rates with time delay. Neurocomputing 2021, 460, 117–125. [Google Scholar] [CrossRef]
- Hong, Q.; Yan, R.; Wang, C.; Sun, J. Memristive circuit implementation of biological nonassociative learning mechanism and its applications. IEEE Trans. Biomed. Circuits Syst. 2020, 14, 1036–1050. [Google Scholar] [CrossRef] [PubMed]
- Hittner, E.F.; Stephens, J.E.; Turiano, N.A.; Gerstorf, D.; Lachman, M.E.; Haase, C.M. Positive affect is associated with less memory decline: Evidence from a 9-year longitudinal study. Psychol. Sci. 2020, 31, 1386–1395. [Google Scholar] [CrossRef] [PubMed]
- Wang, Z.; Wang, X.; Lu, Z.; Wu, W.; Zeng, Z. The design of memristive circuit for affective multi-associative learning. IEEE Trans. Biomed. Circuits Syst. 2020, 14, 173–185. [Google Scholar] [CrossRef]
- Sun, J.; Han, J.; Wang, Y.; Liu, P. Memristor-based neural network circuit of emotion congruent memory with mental fatigue and emotion inhibition. IEEE Trans. Biomed. Circuits Syst. 2021, 15, 606–616. [Google Scholar] [CrossRef]
- Wang, Z.; Wang, X.; Zeng, Z. Memristive circuit design of brain-like emotional learning and generation. IEEE Trans. Cybern. 2021, 53, 222–235. [Google Scholar] [CrossRef]
- Wang, Z.; Wang, X.; Zeng, Z. Memristive circuit design of brain-inspired emotional evolution based on theories of internal regulation and external stimulation. IEEE Trans. Biomed. Circuits Syst. 2021, 15, 1380–1392. [Google Scholar] [CrossRef] [PubMed]
- Wang, L.; Zou, H. A new emotion model of associative memory neural network based on memristor. Neurocomputing 2020, 410, 83–92. [Google Scholar] [CrossRef]
- Wang, Z.; Hong, Q.; Wang, X. Memristive circuit design of emotional generation and evolution based on skin-like sensory processor. IEEE Trans. Biomed. Circuits Syst. 2019, 13, 631–644. [Google Scholar] [CrossRef] [PubMed]
- Pershin, Y.V.; Ventra, M.D. Experimental demonstration of associative memory with memristive neural networks. Neural Netw. 2010, 23, 881–886. [Google Scholar] [CrossRef] [PubMed]
- Xie, G.; Liu, G.; Zhang, S. Expression of emotion using a system combined artificial neural network and memristor-based crossbar array. In Proceedings of the 2016 35th Chinese Control Conference (CCC), Chengdu, China, 27–29 July 2016; pp. 9837–9841. [Google Scholar]
- Erk, S.; Kiefer, M.; Grothe, J.; Wunderlich, A.P.; Spitzer, M.; Walter, H. Emotional context modulates subsequent memory effect. NeuroImage 2003, 18, 439–447. [Google Scholar] [CrossRef]
- Lewis, P.A.; Critchley, H.D. Mood-dependent memory. Trends Cogn. Sci. 2003, 7, 431–433. [Google Scholar] [CrossRef] [PubMed]
- Kvatinsky, S.; Ramadan, M.; Friedman, E.G.; Kolodny, A. VTEAM: A general model for voltage-controlled memristors. IEEE Trans. Circuits Syst. II Express Briefs 2015, 62, 786–790. [Google Scholar] [CrossRef]
- Ren, K.; Zhang, K.; Qin, X.; Yang, F.; Sun, B.; Zhao, Y.; Zhang, Y. VETAM-M: A general model for voltage-controlled memcapacitive-coupled memristors. IEEE Trans. Circuits Syst. II Express Briefs 2015, 69, 1717–1721. [Google Scholar] [CrossRef]
- Zhang, Y.; Wang, X.; Li, Y.; Friedman, E.G. Memristive model for synaptic circuits. IEEE Trans. Circuits Syst. II Express Briefs 2016, 64, 767–771. [Google Scholar] [CrossRef]















| Parameters | ||||
|---|---|---|---|---|
| D (nm) | 3 | 3 | 3 | 3 |
| 100 | 10 | 50 | 100 | |
| 300 | 300 | |||
| 200 | 200 | 500 | ||
| (V) | 0.1 | 0.19 | 0.19 | 0.1 |
| (V) | −0.1 | −0.19 | −0.19 | −0.1 |
| (A) | 1 | 1 | 1 | 1 |
| (A) | ||||
| (A) | ||||
| p | 10 | 10 | 10 | 10 |
| No. | Normal State | Positive Emotions | Negative Emotions |
|---|---|---|---|
| 1 | 102 s | 86 s | 118 s |
| 2 | 110 s | 103 s | 125 s |
| 3 | 38 s | 28 s | 54 s |
| 4 | / | 136 s | 89 s |
| 5 | / | 122 s | 103 s |
| 6 | / | 66 s | 24 s |
Disclaimer/Publisher’s Note: The statements, opinions and data contained in all publications are solely those of the individual author(s) and contributor(s) and not of MDPI and/or the editor(s). MDPI and/or the editor(s) disclaim responsibility for any injury to people or property resulting from any ideas, methods, instructions or products referred to in the content. |
© 2023 by the authors. Licensee MDPI, Basel, Switzerland. This article is an open access article distributed under the terms and conditions of the Creative Commons Attribution (CC BY) license (https://creativecommons.org/licenses/by/4.0/).
Share and Cite
Wang, Y.; Sun, J.; Wang, Y.; Liu, P. Multimodal Mood Consistency and Mood Dependency Neural Network Circuit Based on Memristors. Electronics 2023, 12, 521. https://doi.org/10.3390/electronics12030521
Wang Y, Sun J, Wang Y, Liu P. Multimodal Mood Consistency and Mood Dependency Neural Network Circuit Based on Memristors. Electronics. 2023; 12(3):521. https://doi.org/10.3390/electronics12030521
Chicago/Turabian StyleWang, Yangyang, Junwei Sun, Yanfeng Wang, and Peng Liu. 2023. "Multimodal Mood Consistency and Mood Dependency Neural Network Circuit Based on Memristors" Electronics 12, no. 3: 521. https://doi.org/10.3390/electronics12030521
APA StyleWang, Y., Sun, J., Wang, Y., & Liu, P. (2023). Multimodal Mood Consistency and Mood Dependency Neural Network Circuit Based on Memristors. Electronics, 12(3), 521. https://doi.org/10.3390/electronics12030521

