Next Article in Journal
Medical Image Fusion Using SKWGF and SWF in Framelet Transform Domain
Next Article in Special Issue
Effects of the Hyperparameters on CNNs for MDD Classification Using Resting-State EEG
Previous Article in Journal
Analysis and Design of the High Current Rising Rate Hybrid DC Current Limiting Circuit Breaker
 
 
Font Type:
Arial Georgia Verdana
Font Size:
Aa Aa Aa
Line Spacing:
Column Width:
Background:
Article

A Novel Fuzzy DBNet for Medical Image Segmentation

1
Department of Medical Informatics, Chung Shan Medical University, Taichung 40201, Taiwan
2
Department of Information Management, Chaoyang University of Technology, Taichung 413310, Taiwan
*
Authors to whom correspondence should be addressed.
Electronics 2023, 12(12), 2658; https://doi.org/10.3390/electronics12122658
Submission received: 3 May 2023 / Revised: 2 June 2023 / Accepted: 10 June 2023 / Published: 13 June 2023

Abstract

When doctors are fatigued, they often make diagnostic errors. Similarly, pharmacists may also make mistakes in dispensing medication. Therefore, object segmentation plays a vital role in many healthcare-related areas, such as symptom analysis in biomedical imaging and drug classification. However, many traditional deep-learning algorithms use a single view of an image for segmentation or classification. When the image is blurry or incomplete, these algorithms fail to segment the pathological area or the shape of the drugs accurately, which can then affect subsequent treatment plans. Consequently, we propose the Fuzzy DBNet, which combines the dual butterfly network and the fuzzy ASPP in a deep-learning network and processes images from both sides of an object simultaneously. Our experiments used multi-category pill and lung X-ray datasets for training. The average Dice coefficient of our proposed model reached 95.05% in multi-pill segmentation and 97.05% in lung segmentation. The results showed that our proposed model outperformed other state-of-the-art networks in both applications, demonstrating that our model can use multiple views of an image to obtain image segmentation or identification.

1. Introduction

There have been numerous cases where image segmentation in medicine has been implemented primarily because interpreting medical images from CT and MRI scans requires substantial medical knowledge and time. In addition, statistics reveal that medical errors contribute to the deaths of 7000–9000 people annually in the United States [1]. Hence, to address these issues, several technological solutions have been proposed. For instance, the U-Net developed by Ronneberger et al. [2] is used in the segmentation of biomedical images. The DoubleU-Net employed by Debesh Jha et al. [3] is used in procedures such as a colonoscopy. It is primarily built upon the U-Net and VGG-19, composed of two encoders and decoders. Similarly, Chin et al. [4] use the Mask R-CNN deep learning algorithm to segment the vocal cords and glottis regions from larynx videos, aiding doctors in diagnosis and treatment.
Among lung image recognition, Jakub et al. pointed out that the results of X-ray images of disease lesions are easily occluded by blood vessels. Though machine learning methods for lung image recognition can help reduce the burden on medical personnel, their accuracy is only 91% [5]. In addition, the deep-learning model for lung disease identification has proven to be superior than traditional machine learning methods [6,7]. Therefore, we used deep-learning for image recognition. In the case of pneumothorax thoracostomy, the doctor needs to look at the chest X-ray image to find the translucent pleural line that overlaps the ribs. Because this image is prone to blurring from tissue overlap, traditional image recognition is not effective [8], especially because air accumulates on the front side of the body rather than at the top, making it difficult for doctors to interpreting pneumothorax areas. Due to the fact that initial symptoms of many lung lesions are not obvious and lungs have complex pathological characteristics [9], many scholars have proposed deep-learning methods to improve diagnosis accuracy and efficiency [10]. Laura et al. [11] proposed a complex network for lung image recognition, and their experiment showed a high accuracy for texture recognition. Accordingly, a complex network method can extract important features. Alhassan et al. [12] used the ensemble learning method to detect pneumonia in chest X-ray images with an improved accuracy rate of 93%. Based on the ensemble-learning characteristics, the method is used to improve model-identification accuracy. Mohammad et al. [13] proposed a deep-learning model to aid early detection of COVID-19, which helped medical staff reduce their workload. For lung image segmentation, Feidao et al. [14] proposed a three-terminal attention mechanism to highlight the target area automatically and improve the lung-segmentation performance. As a result, an attention-gate module is used to improve the training effect of the model. However, these models did not use chest X-ray images fully. There are two modes for taking lung X-ray images: anteroposterior and posteroanterior. Anteroposterior lung X-rays are taken from the chest cavity; posteroanterior lung X-rays are taken from the back. Existing deep-learning models can only input one image at a time for recognition [15]. Therefore, the model may not be able to identify the location of the lesion since only one side of the X-ray image is input [16]. Consequently, we used deep-learning methods for lung image identification.
Among pill image recognition, the majority of existing methods for classification rely only on single-sided information, but in some cases, many types of pills cannot be classified. For instance, the same type of pill may have different shapes when viewed from different angles; some pills may have lettering on only one side; and those with similar shapes and colors can also pose a challenge. In such cases, the model may not be able to classify a group of pills accurately. Because of the pandemic, large numbers of people flock to hospitals every day, leading to a substantial increase in pill usage and medical errors [17,18]. To address these problems, Ou et al. [19] proposed a two-stage deep-learning architecture for detecting and subsequently classifying 1000 types of pills. In addition, improving medication knowledge and providing patients with adequate information has become important issues for avoiding medication waste and harmful side effects [20]. However, appearance-based pill identification remains a daunting task for patients. Wang et al. [21] used the GoogLeNet Inception Network to train deep-learning architecture and image enhancement techniques by focusing on color, shape, and markings, but it can only identify a single type of pill, which is its big flaw. The simultaneous identification of multiple types of pills can meet the needs of the public better. In the field of pill image segmentation, Kwon et al. [22] used Mask R-CNN, and the training datasets they used contained only 27 types of pills, each of which had different shapes and colors. In reality, though, many more types of pills have a similar appearance. To suit real-world needs, 93 types of pills were used to train our model. They had similar shapes and colors and varied mainly in different imprints, making our model more applicable to clinical needs. In pill object detection, Lu et al. [23] proposed many object detection methods. Although these models detected the position of pills, the map is only 87%. Additionally, previous scholars have not effectively addressed issues in pill identification, including their random placement and the presence of multiple pills in an image. The rotation angle of the pill is also difficult to determine and standardize for each pill class.
For computer vision, other cases use unmanned aerial vehicles (UAVs) combined with deep learning, Keiller et al. [24] studied plant classification from spatial and spectral perspectives using RGB and spectral UAV images based on 2D-CNN technology.
Current methods for image segmentation mostly use a single image as input. When a single low-quality image is input into the model, issues with imprecise object segmentation and classification arise. In the medical field, due to the complex characteristics of images, Akinobu et al. [25] proposed BtrflyNet to identify bone metastases, which can accept two input images simultaneously. The experimental results indicated that it can enhance the success rate of model training. However, this model is only applicable to bone metastasis images. Based on this paper, we improved the BtrflyNet to propose Fuzzy DBNet, which has achieved excellent results in pill image and lung image recognition.

2. Materials and Methods

2.1. Datasets

In this paper, chest X-ray and pill datasets were used. Chest X-ray data were obtained from the NIH chest X-ray dataset [26] containing 112,120 images, from which we extracted 72,324 of both the anteroposterior (AP) and posteroanterior (PA) views of the same patients. We then paired the AP images with their corresponding PA images, resulting in a total of 267,105 AP–PA pairs after augmentation.
The pill dataset comprises 93 categories having a total of 1238 images: round, oval, rectangular, triangular, and of different colors. To capture both sides of each pill, images were taken after pills were scattered on a transparent board and photographed from directly above and below. The dataset was then divided into 80% for training, 10% for testing and 10% for validation. To improve the model’s accuracy, we applied the AutoAugment scheme [27] to discretize each operation magnitude (M) from [0, 10] for data augmentation, resulting in an increased dataset of 2476 images.
The dataset was the most significant limitation to our model. First, our input images had to be dual-sided, not only general images but also images that penetrated objects, such as X-rays. Second, fixed correspondences of object positions in the images were required. To address this, our team made efforts to align the positions of the pills between their dual-sided images during the collection of the dataset.
It is important to note that the lung X-ray dataset used in this study was provided by the NIH, while the pill dataset was captured by our team’s own photography.

2.2. Data Pre-Processing

To assist pharmacists in pill classification, 93 types of pills were annotated. We used VGG image Annotator [28] to label each one with its name in 93 different categories. We labeled the edge of the pill and converted the labeled data into a JSON file as the ground truth of the training data. The pre-processing algorithm can be found in Algorithm A1.

2.3. Fuzzy DBNet

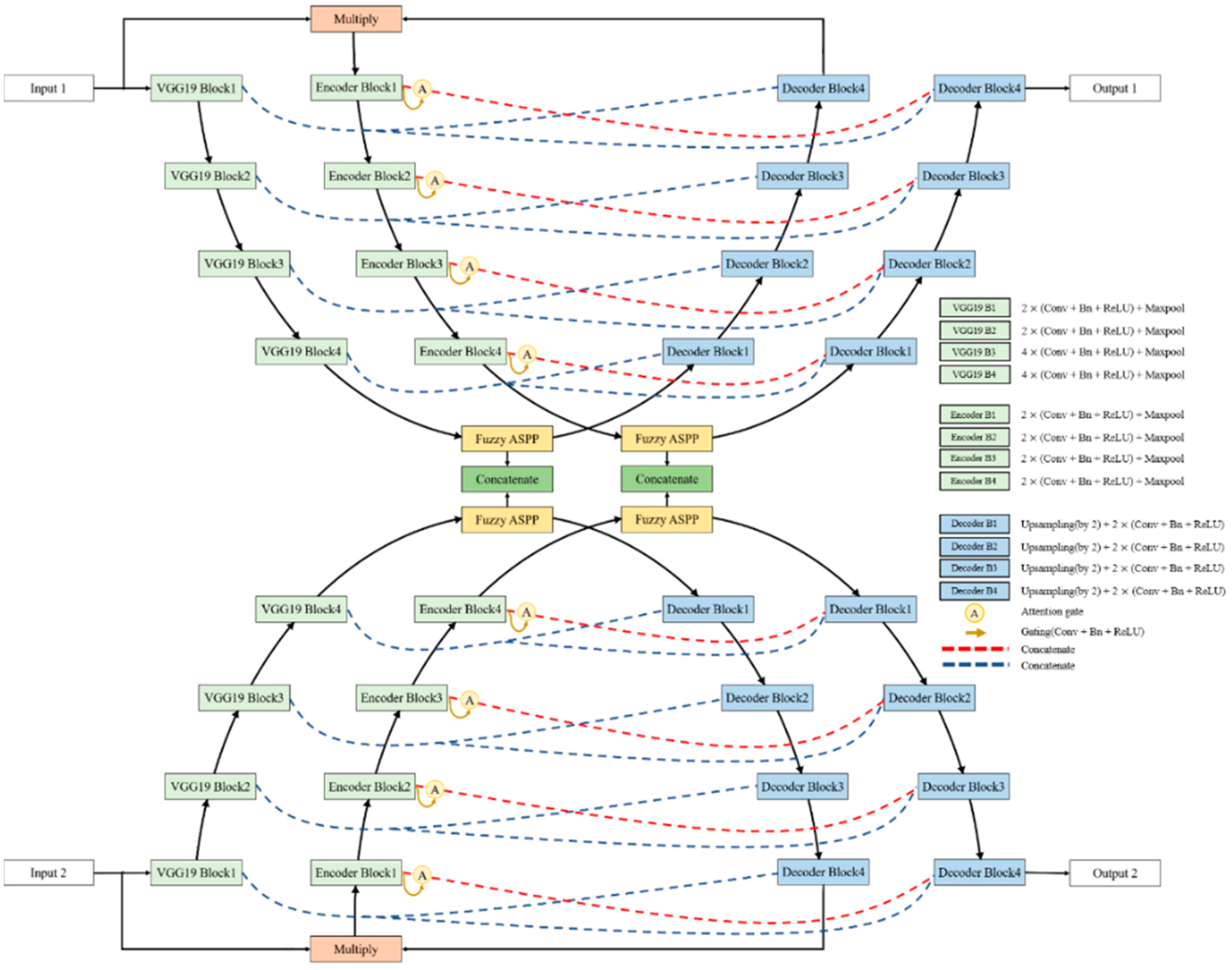
This paper proposes a new deep-learning architecture, Fuzzy Double-Butterfly Network (DBNet), in which two images with complementary properties can be input to perform image segmentation. It is mainly composed of three parts: double-butterfly encoder–decoder architecture, Fuzzy Atrous Spatial Pyramid Pooling (ASPP) block and an attention gate, as shown in Figure 1.
A pretrained VGG 19 was used to encode of the first butterfly architecture to extract image features for saving training time and preventing overfitting. Between the two butterfly-shaped encoders and decoders, there were two concatenate blocks that connected two sets of Fuzzy ASPP blocks, thereby exchanging the different characteristics of the images. Then, the initial result output by the first butterfly-shaped architecture was multiplied with the original image as shown in the multiply block in Figure 1. This enhanced the specific gravity of the feature to achieve a more precise segmentation. The Fuzzy DBNet algorithm can be found in Algorithm A2.
Fuzzy ASPP combined ASPP with fuzzy theory and was placed between the encoder and decoder of the two butterfly-type networks. Figure 2 shows the structure of Fuzzy ASPP.
In the Fuzzy Pooling part, a bell-shaped membership function was used to complete the operation, and the results of each pooling patch were dynamically adjusted. Algorithm A3 shows the dynamic adjustment algorithm. The main purpose was to reduce the proportion of the feature influenced by uncertainty factors. The Fuzzy ASPP algorithm can be found in Algorithm A4.
In the skip connections, an attention mechanism was used to eliminate noisy and irrelevant responses by using features extracted from coarser feature maps. It effectively reduced noise and unnecessary features in the model and improved its performance and accuracy. Figure 3 shows the structure of the attention gate.

3. Result

3.1. Experiment Setting

The training validation and testing of the proposed model was done on a computer with an 8-core CPU (Intel Xeon W-3223), 64 GB memory, a GPU (RTX 3090) with 24 GB graphics memory, and 10,496 CUDA cores. Implementation was done using the PyTorch framework. Table 1 shows the hyperparameters used for all experiments.
The total loss function ( L D C ) combines of the averaged Dice Loss ( L a v g D i c e ) with the Categorical Cross-Entropy Loss ( L C C E ) and is calculated as follows:
L D C = L a v g D i c e + L C C E
L a v g D i c e = i = 1 N 1 2 × P N t r u e × P N p r e d P N t r u e 2 + P N p r e d 2 + ϵ N
  L C C E = 1 N i = 0 N c = 0 C P p r e d c · log ( P t r u e c ) + ( 1 P p r e d c ) · log ( 1 P t r u e c )
where N is the number of samples and C is the number of classes. Since the output of the network was multi-classes images, we calculated the L C C E using Equation (3). Then, we calculated the L D i c e for each class using Equation (2). It was possible to zero out all pixels in the P p r e d that were not active in the P t r u e . For activated pixels, low-confidence predictions were mostly penalized, while higher prediction values obtained higher Dice coefficients. Therefore, the model learned objects of different classes and sizes through L D i c e and L C C E .

3.2. Performance Evaluation Index

In this study, we used three metrics to evaluate model performance: pixel-wise accuracy, averaged Dice coefficient (Dice), and mean Intersection over Union (mIoU). These indicators are shown in the following formula.
Pixel-wise   Accuracy = T P + T N T P + T N + F P + F N
D i c e = 1 k + 1 i = 0 k 2 | X i Y i | | X i | + | Y i |
m I o U = 1 k + 1 i = 0 k | X i Y i | | X i Y i |
where X i denotes the ground truth values, and Y i denotes the predicted values. The TP, FP, TN, and FN depict the case numbers of true positives, false positives, true negatives, and false negatives, respectively. Pixel-wise accuracy measured the percentage of correctly identified pixels in the image; the Dice score measured the overlap between the predicted segmentation and ground truth; and mIoU measured the predicted segmentation with the ground truth. These metrics were chosen because they provided a comprehensive view of the model’s performance and allowed for meaningful comparisons with other models in the field. Higher values for these metrics indicated better model performance.

3.3. Segmentation of Lung X-ray Images

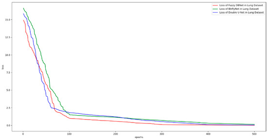
We conducted experiments to train the proposed method and validated the model by using a validation set. As shown in Figure 4, the training loss of Fuzzy DBNet on the lung X-ray dataset reached convergence at around the 100th epoch and achieved complete convergence at approximately the 300th.
On the lung X-ray dataset, we selected a set of images as examples for model testing. It comprised six images: anterior–posterior and posteroanterior raw images, the corresponding ground truth images and the segmented results. These images are displayed in Figure 5.
We compared the outputs of Fuzzy DBNet and its ground truth on the testing data using average Dice coefficient, mIoU and pixel-wise accuracy to measure the performance of the model. The results are shown in Table 2.
We selected two sets of lung X-rays from the segmentation results of our test set as examples. In Figure 6, the segmentation completeness of our model was much better than that for BtrflyNet. In Figure 7, when the original lung images were blurry, the segmentation performance of DoubleU-Net was poor, while our model accurately segmented the lungs.

3.4. Segmentation of Pill Images

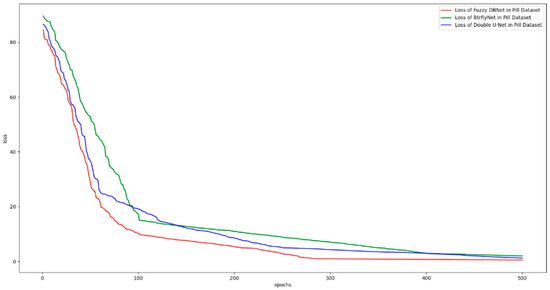
Fuzzy DBNet performed well among the pill datasets. To verify the generalization of the model further, we also conducted experiments on the lung dataset. Figure 8 shows the validation loss.
On the pill dataset, we chose a group of images to test the model. This set contained six images: raw images from top to bottom and bottom to top and the corresponding ground truth images and segmented results. These images are shown in Figure 9.
In order to evaluate the performance of our proposed model, we compared the output of Fuzzy DBNet and its ground truth on the testing dataset using averaged Dice coefficient, mIoU and pixel-wise accuracy. The results are shown in Table 3.
We selected two sets of images from the pill test dataset segmentation results as examples. In Figure 10, the segmentation performance of BtrflyNet was inferior. On the other hand, when DoubleU-Net recognized pills without text, it was prone to classification error. Figure 11 shows test cases with intentionally incorrect image inputs, where images of pills were captured at different angles instead of the front and back views. This led not only to the poor classification performance of DoubleU-Net but also a decrease in classification accuracy for our model and BtrflyNet because they were affected by the misplaced drug features.

4. Discussion

We compared the performance of our proposed method with that of BtrflyNet on the pill and lung datasets and demonstrated that our approach achieved better segmentation results.
Referring to Figure 6, Figure 7 and Figure 10, it can be observed that our model trained by integrating dual-sided images. Our model achieved more a complete segmentation and had higher classification accuracy compared to other models. Conversely, our model also had limitations. For instance, as shown in Figure 11, it lacked advantages in non-dual-sided images or dual-sided images with misaligned positions, and it was prone to misclassify segmented objects. From these two cases, it was inferred that the model combined important features from both sides of the input images during training. Therefore, two input images of the same target object should overlap as much as possible to leverage the advantages of our model fully.
In the lung X-ray dataset, our model outperformed BtrflyNet in segmentation accuracy. Due to the incorporation of fuzzy ASPP and the use of dual-sided images as input, our model produced more complete lung segmentations even for blurry images, compared to DoubleU-Net.
In the pill dataset, our model outperformed both BtrflyNet and DoubleU-Net in segmentation accuracy and classification precision, particularly when the text on the back of pills was present. By leveraging features from the backside images, our proposed method achieved accurate classification.
After consulting with medical centers, we learned that many pathological conditions require information from dual-sided medical imaging for an accurate diagnosis. For instance, physicians typically use AP and PA views from radionuclide bone scanning to diagnose metastatic lesions, as well as images from different perspectives in knee X-ray data to diagnose arthritis. Concurrently, based on the aforementioned analysis, it can be inferred that our model could achieve superior results when applied to datasets containing this type of dual-sided imaging.
Overall, as shown in Table 4, our proposed method achieved a higher mIoU score, dice coefficient, and pixel-wise accuracy compared to BtrflyNet and DoubleU-Net. These results demonstrated that our proposed method improved image segmentation accuracy from dual-sided images.

5. Conclusions

In this paper, we proposed the Fuzzy DBNet, which takes two input images to solve the issue of one side of an object being blurry or incomplete. Our proposed model achieved a pixel-wise accuracy of 92.8% on a drug dataset, which was 10.4% more accurate than Double U-Net and 6.9% compared to BtryflyNet, effectively solving the problem of inconsistent text on both sides of a drug that cannot be accurately classified based on a single image. On a chest X-ray dataset, pixel-wise accuracy reached 96.9%, which was 2.8 and 7.2% more accurate than for Double U-Net and BtryflyNet, respectively. This improved the issue of obscured or noisy regions in image segmentation.
Future work mainly consists of two parts. First, we aim to apply our model to various disease lesion recognitions that require dual-sided medical images, such as bone metastasis and knees. Following this, we plan to develop a network architecture that can integrate multi-angle images that go beyond the current scope of double-sided images. This would allow for the creation of a multi-view model to simulate stereoscopic vision. By leveraging depth information captured from different angles, the effectiveness of the model can be further enhanced.
This advancement would facilitate the collection and preparation of more varied datasets and increase the applicability of the proposed approach to a broader range of fields.

Author Contributions

Methodology, C.-L.C., C.-Y.L., Y.-M.L., S.-W.C. and A.K.S.; Software, J.-C.L., C.-Y.L., Y.-M.L. and S.-W.C.; Validation, J.-C.L., C.-Y.L. and A.K.S.; Formal analysis, Y.-M.L.; Writing—original draft, T.-Y.S., T.C. and P.-C.H.; Supervision, T.-Y.S., T.C. and P.-C.H.; Project administration, C.-L.C. All authors have read and agreed to the published version of the manuscript.

Funding

This research received no external funding.

Institutional Review Board Statement

Not applicable.

Informed Consent Statement

Not applicable.

Data Availability Statement

All datasets used in this paper are publicly available.

Conflicts of Interest

The authors declare no conflict of interest.

Appendix A

Algorithm A1 Data pre-processing Algorithm
Require: annotations, original images, the label of images
Ensure: training dataset, testing dataset, validation dataset
1 : Loading   images ,   labels ,   annotations ;
2 : f o r   label , annotation ,   image   i n   images   d o
3 :       mask AnnotationToMask ( i m a g e ,   a n n o t a t i o n ) ;
4 :       newData OneHotEncode ( i m a g e , m a s k ,   l a b e l ) ;
5 : e n d   f o r
6 :   newData Random ( n e w D a t a ) ;
7 :   counts Count ( n e w D a t a ) ;
8 : f o r   Iter ,   data   i n   newData do
9 :     i f   Iter   < ( counts × 0.8 ):
10 :       trainval   dataset   a p p e n d   data ;
11 :     e l s e :  
12 :       testing   dataset   a p p e n d   data ;
13 : e n d   f o r
14 :   trainvalCounts Count ( t r a i n v a l   d a t a s e t ) ;
15 : f o r   Iter ,   data   i n   trainval   dataset   do
16 :     i f   Iter   < ( trainvalCounts × 0.8 ):
17 :       training   dataset   a p p e n d   data ;
18 :     e l s e :  
19 :       validation   dataset   a p p e n d   data ;
20 : e n d   f o r
21 : r e t u r n   training   dataset ,   testing   dataset ,   validation   dataset ;
Algorithm A2 Fuzzy DBNet Algorithm
Require: annotations, images, labels, batch size N, epoch k
Ensure: Fuzzy DBNet model
   1 :   Loading   images ,   labels ,   annotations ;
   2 :   trainData ,   testingData ,   valData pre-processing(annotations, images, labels);
   3 :   n Count ( t r a i n   d a t a ) ÷ N + 1 ;
   4 : D e f i n e Fuzzy DBNet ( f r o n t I n p u t ,   b a c k I n p u t ):
   5 :       VGG 19 LoadVGG19 Block ();
   6 :       Encoder Load EncoderBlock ();
   7 :       VGG 19 Decoder LoadVGG19 DecoderBlock ();
   8 :       FixDecoder Load DecoderBlock ();
   9 :       FuzzyASPP Load FuzzyASPP ();
   10 :       ModelF ,   ModelB   a d d   VGG 19 ,   FuzzyASPP
  11:      Concatenate(ModelF,ModelB)
   12 :       ModelF ,   ModelB   a d d   VGG 19 Decoder
   13 :       ModelF ,   ModelB   a d d   Encoder ,   FuzzyAS PP;
  14:      Concatenate(ModelF,ModelB)
   15 :       ModelF ,   ModelB   a d d   FixDecoder   ;
   16 :       frontOnput   ModelF ( f r o n t I n p u t ) ;
   17 :       backOnput   ModelB ( b a c k I n p u t ) ;
   18 : r e t u r n   frontOnput ,   backOnput ;
   19 : f o r   Iter = 1   to   k   d o
   20 :     f o r   step = 1   to   n   d o  
   21 :           frontInput ,   backInput   ImageSplit ( t r a i n D a t a ) ;  
   22 :           y ^ f ,   y ^ b   Fuzzy   DBNet   ( f r o n t I n p u t , b a c k I n p u t ) ;  
    23 :           Update   the   Fuzzy   DBNet   by   Adaptive   Moment   Estimation :  
             i = 1 N 1 2 × y N f × y ^ N f y N f 2 + y ^ N f 2 + ϵ 2 × y N b × y ^ N b y N b 2 + y ^ N b 2 + ϵ N
             1 N i = 0 N j = 0 J y ^ f j · log ( y f j ) + ( 1 y ^ f j ) · log ( 1 y f j ) +
             y ^ b j   · log ( y b j ) + ( 1 y ^ b j ) · log ( 1 y b j )
   24 :         e n d   f o r
   25 :       frontVal ,   backVal   ImageSplit ( v a l D a t a ) ;  
   26 :         y ^ f ,   y ^ b Fuzzy   DBNet   ( f r o n t V a l ,   b a c k V a l )
   27 :         P i x e l w i s e   A c c u r a c y   Evaluate ( y ^ f ,   y ^ b )
   28 :         s a v e   checkpoint _ Iter
   29 :   e n d   f o r
Algorithm A3 Genetic Algorithm
Require: Fuzzy Set
Ensure: new Fuzzy Set
   1 : D e f i n e Genetic Algorithm ( F u z z y S e t ,   e p o c h s ,   r _ m u t a t e , s e t _ s i z e , r _ e l i t i s m ):
   2 :       f o r   epoch   i n   epochs  do:
   3 :               elitism     s e t _ s i z e × r _ e l i t i s m
   4 :             newSet 1     select   the   best   elitism   in   FuzzySet
   5 :             crossovers     F u z z y S e t elitism 2
   6 :             f o r   co   i n   crossover   d o :
   7 :               X A   ,   X B Randomly   select   from
   8 :               X C   ,   X D generate   by   one point   crossover   to   X A   ,   X B
   9 :               newSet 2   append   X C   ,   X D  
   10 :         e n d   f o r
   11 :         f o r   co   i n   crossover   d o :
   12 :               X c o Randomly   select   from newSet 2
   13 :               X c o ' mutate   each   bit   of   X c o   under   the   rate   r _ m u t a t e
   14 :               newSet 2   update   X c o   ,   X c o '  
   15 :       e n d   f o r
   16 : r e t u r n   newSet 1 + newSet 2
Algorithm A4 Fuzzy ASPP Algorithm
Require: featureMap
Ensure: newFeatureMap
   1 : D e f i n e FuzzyPooling ( f e a t u r e M a p ):
   2 :         f o r   patch   i n   featureMap  do:
   3 :                 f o r   n ,   pixel   i n   patch   d o :  
   4 :                       Calculate   π v n   by bell shaped:
           π p i x e l n = b e l l ( p i e x l n ) = 1 σ p i x e l 2 π e ( x μ p i x e l ) 2 2 σ p i x e l 2
   5 :                     e n d   f o r
   6 :                     f o r   k ,   pixel   i n   patch   d o :
   7 :                               Calculate   the   scores   s π p i x e l k :
             s π p i x e l k = i = 1 k j = 1 k π p i x e l i , j k
   8 :                     e n d   f o r
   9 :                   Calculate   π   then   Calculate   p a t c h ' ;
   10 :               FuzzyPoolingFM Concate ( F u z z y P o o l i n g F M , p a t c h ' ) ;
   11 :         e n d   f o r  
   12 : r e t u r n   FuzzyPoolingFM
   13 :   FuzzyPoolingFeatureMap   FuzzyPooling ( f e a t u r e M a p ) ;
   14 :   covFeatureMap Convolution ( F u z z y P o o l i n g F e a t u r e M a p ) ;
   15 :     atrousFeatureMap AtrousConvolution ( c o v F e a t u r e M a p )
   16 :     newFeatureMap Concate ( f e a t u r e M a p , a t r o u s F e a t u r e M a p )
   17 :     r e t u r n   newFeatureMap

References

  1. Tariq, R.A.; Vashisht, R.; Sinha, A.; Scherbak, Y. Medication Dispensing Errors and Prevention; StatPearls: Treasure Island, FL, USA, 2020. [Google Scholar]
  2. Ronneberger, O.; Fischer, P.; Brox, T. U-net: Convolutional networks for biomedical image segmentation. In Proceedings of the 18th International Conference, MICCAI, Munich, Germany, 5–9 October 2015; pp. 234–241. [Google Scholar]
  3. Jha, D.; Riegler, M.A.; Johansen, D.; Halvorsen, P.; Johansen, H.D. Doubleu-net: A deep convolutional neural network for medical image segmentation. In Proceedings of the IEEE 33rd International Symposium on Computer-Based Medical Systems (CBMS), Rochester, MN, USA, 28–30 July 2020; pp. 558–564. [Google Scholar]
  4. Chin, C.L.; Chang, C.L.; Liu, Y.C.; Lin, Y.L. Automatic segmentation and indicators measurement of the vocal folds and glottal in laryngeal endoscopy images using Mask R-CNN. Biomed. Eng. Appl. Basis Commun. 2021, 33, 2150027. [Google Scholar]
  5. Płudowski, J.; Mulawka, J. Machine Learning in Recognition of Basic Pulmonary Pathologies. Appl. Sci. 2022, 12, 8086. [Google Scholar] [CrossRef]
  6. Rajaraman, S.; Guo, P.; Xue, Z.; Antani, S.K. A Deep Modality-Specific Ensemble for Improving Pneumonia Detection in Chest X-rays. Diagnostics 2022, 12, 1442. [Google Scholar] [CrossRef] [PubMed]
  7. Granata, V.; Fusco, R.; Costa, M.; Picone, C.; Cozzi, D.; Moroni, C.; Petrillo, A. Preliminary report on computed tomography radiomics features as biomarkers to immunotherapy selection in lung adenocarcinoma patients. Cancers 2021, 13, 3992. [Google Scholar] [CrossRef] [PubMed]
  8. Zarogoulidis, P.; Kioumis, I.; Pitsiou, G.; Porpodis, K.; Lampaki, S.; Papaiwannou, A.; Katsikogiannis, N.; Zaric, B.; Branislav, P.; Secen, N.; et al. Pneumothorax: From definition to diagnosis and treatment. J. Thorac. Dis. 2014, 6 (Suppl. S4), S372–S376. [Google Scholar] [PubMed]
  9. Zhang, R.; Yang, F.; Luo, Y.; Liu, J.; Li, J.; Wang, C. Part-Aware Mask-Guided Attention for Thorax Disease Classification. Entropy 2021, 23, 653. [Google Scholar] [CrossRef] [PubMed]
  10. Yang, F.; Lu, P.X.; Deng, M.; Wáng, Y.X.J.; Rajaraman, S.; Xue, Z.; Jaeger, S. Annotations of Lung Abnormalities in the Shenzhen Chest X-rays Dataset for Computer-Aided Screening of Pulmonary Diseases. Data 2022, 7, 95. [Google Scholar] [CrossRef] [PubMed]
  11. Broască, L.; Trușculescu, A.A.; Ancușa, V.M.; Ciocârlie, H.; Oancea, C.I.; Stoicescu, E.R.; Manolescu, D.L. A Novel Method for Lung Image Processing Using Complex Networks. Tomography 2022, 8, 1928–1946. [Google Scholar] [CrossRef] [PubMed]
  12. Mabrouk, A.; Díaz Redondo, R.P.; Dahou, A.; Abd Elaziz, M.; Kayed, M. Pneumonia Detection on Chest X-rays Images Using Ensemble of Deep Convolutional Neural Networks. Appl. Sci. 2022, 12, 6448. [Google Scholar] [CrossRef]
  13. Khishe, M.; Caraffini, F.; Kuhn, S. Evolving deep learning convolutional neural networks for early COVID-19 detection in chest X-rays images. Mathematics 2021, 9, 1002. [Google Scholar] [CrossRef]
  14. Cao, F.; Zhao, H. Automatic lung segmentation algorithm on chest X-rays images based on fusion variational auto-encoder and three-terminal attention mechanism. Symmetry 2021, 13, 814. [Google Scholar] [CrossRef]
  15. Alharithi, F.; Almulihi, A.; Bourouis, S.; Alroobaea, R.; Bouguila, N. Discriminative learning approach based on flexible mixture model for medical data categorization and recognition. Sensors 2021, 21, 2450. [Google Scholar] [CrossRef] [PubMed]
  16. Rajaraman, S.; Folio, L.R.; Dimperio, J.; Alderson, P.O.; Antani, S.K. Improved semantic segmentation of tuberculosis—Consistent findings in chest X-rays using augmented training of modality-specific u-net models with weak localizations. Diagnostics 2021, 11, 616. [Google Scholar] [CrossRef] [PubMed]
  17. Shakeri, A.; Konstantelos, N.; Chu, C.; Antoniou, T.; Feld, J.; Suda, K.J.; Tadrous, M. Global Utilization Trends of Direct Acting Antivirals (DAAs) during the COVID-19 Pandemic: A Time Series Analysis. Viruses 2021, 13, 1314. [Google Scholar] [CrossRef] [PubMed]
  18. Ellis, R.; Hay-David, A.G.C.; Brennan, P.A. Operating during the COVID-19 pandemic: How to reduce medical error. Br. J. Oral Maxillofac. Surg. 2020, 58, 577–580. [Google Scholar] [CrossRef] [PubMed]
  19. Ou, Y.Y.; Tsai, A.C.; Zhou, X.P.; Wang, J.F. Automatic drug pills detection based on enhanced feature pyramid network and convolution neural networks. IET Comput. Vis. 2020, 14, 9–17. [Google Scholar] [CrossRef]
  20. Wondmieneh, A.; Alemu, W.; Tadele, N.; Demis, A. Medication administration errors and contributing factors among nurses: A cross sectional study in tertiary hospitals, Addis Ababa, Ethiopia. BMC Nurs. 2020, 19, 4. [Google Scholar] [CrossRef] [PubMed]
  21. Wang, Y.; Ribera, J.; Liu, C.; Yarlagadda, S.; Zhu, F. Pill recognition using minimal labeled data. In Proceedings of the 2017 IEEE Third International Conference on Multimedia Big Data (BigMM), Laguna Hills, CA, USA, 19–21 April 2017; pp. 346–353. [Google Scholar]
  22. Kwon, H.J.; Kim, H.G.; Lee, S.H. Pill Detection Model for Medicine Inspection Based on Deep Learning. Chemosensors 2022, 10, 4. [Google Scholar] [CrossRef]
  23. Tan, L.; Huangfu, T.; Wu, L.; Chen, W. Comparison of YOLO v3, Faster R-CNN, and SSD for Real-Time Pill Identification. Available online: https://doi.org/10.21203/rs.3.rs-668895/v1 (accessed on 30 July 2021).
  24. Nogueira, K.; dos Santos, J.A.; Menini, N.; Silva, T.S.F.; Morellato, L.P.C.; Torres, R.D.S. Spatio-Temporal Vegetation Pixel Classification by Using Convolutional Networks. IEEE Geosci. Remote Sens. Lett. 2019, 16, 1665–1669. [Google Scholar] [CrossRef]
  25. Shimizu, A.; Wakabayashi, H.; Kanamori, T.; Saito, A.; Nishikawa, K.; Daisaki, H.; Higashiyama, S.; Kawabe, J. Automated measurement of bone scan index from a whole-body bone scintigram. Int. J. Comput. Assist. Radiol. Surg. 2020, 15, 389–400. [Google Scholar] [CrossRef] [PubMed]
  26. NIH Chest X-ray Dataset. Available online: https://scidm.nchc.org.tw/dataset/nih-chest-x-ray-dataset (accessed on 2 May 2023).
  27. Cubuk, E.D.; Zoph, B.; Shlens, J.; Le, Q.V. Randaugment: Practical automated data augmentation with a reduced search space. In Proceedings of the IEEE/CVF Conference on Computer Vision and Pattern Recognition Workshops, Seattle, WA, USA, 14–19 June 2020; pp. 702–703. [Google Scholar]
  28. VGG Image Annotator. Available online: https://www.robots.ox.ac.uk/~vgg/software/via/ (accessed on 26 September 2022).
Figure 1. Fuzzy DBNet architecture.
Figure 1. Fuzzy DBNet architecture.
Electronics 12 02658 g001
Figure 2. Fuzzy ASPP structure.
Figure 2. Fuzzy ASPP structure.
Electronics 12 02658 g002
Figure 3. Attention gate structure.
Figure 3. Attention gate structure.
Electronics 12 02658 g003
Figure 4. Validation loss of Fuzzy DBNet, BtrflyNet, and Double U-Net models on the Lung Dataset.
Figure 4. Validation loss of Fuzzy DBNet, BtrflyNet, and Double U-Net models on the Lung Dataset.
Electronics 12 02658 g004
Figure 5. A patient’s lung: (a) anteroposterior and posteroanterior lung X-rays images, (b) their corresponding ground truth images and (c) segmentation images.
Figure 5. A patient’s lung: (a) anteroposterior and posteroanterior lung X-rays images, (b) their corresponding ground truth images and (c) segmentation images.
Electronics 12 02658 g005
Figure 6. A pair of lung images (a). Ground truth images (b). Our Proposed Model (Fuzzy DBNet) results (c). BtrflyNet results (The red square in the caption highlights the missing output of BtrflyNet.) (d). DoubleU-Net results (e).
Figure 6. A pair of lung images (a). Ground truth images (b). Our Proposed Model (Fuzzy DBNet) results (c). BtrflyNet results (The red square in the caption highlights the missing output of BtrflyNet.) (d). DoubleU-Net results (e).
Electronics 12 02658 g006
Figure 7. A pair of lung images (a). Ground truth images (b). Our Proposed Model (Fuzzy DBNet) results (c). BtrflyNet results (d). DoubleU-Net results (The red square in the caption highlights the area where DoubleU-Net demonstrates a blurry omission in the lung region.) (e).
Figure 7. A pair of lung images (a). Ground truth images (b). Our Proposed Model (Fuzzy DBNet) results (c). BtrflyNet results (d). DoubleU-Net results (The red square in the caption highlights the area where DoubleU-Net demonstrates a blurry omission in the lung region.) (e).
Electronics 12 02658 g007
Figure 8. Validation loss of Fuzzy DBNet, BtrflyNet, and Double U-Net models on the Pill Dataset.
Figure 8. Validation loss of Fuzzy DBNet, BtrflyNet, and Double U-Net models on the Pill Dataset.
Electronics 12 02658 g008
Figure 9. (a) a randomly selected pair of pill images, (b) corresponding ground truth images and (c) segmentation images.
Figure 9. (a) a randomly selected pair of pill images, (b) corresponding ground truth images and (c) segmentation images.
Electronics 12 02658 g009
Figure 10. (a) A pair of pill images. (b) Ground truth images. (c) Our Proposed Model (Fuzzy DBNet) results. (d) BtrflyNet results. (e) DoubleU-Net results. (The red square in the caption highlights the differences in segmentation between each model and the ground truth.)
Figure 10. (a) A pair of pill images. (b) Ground truth images. (c) Our Proposed Model (Fuzzy DBNet) results. (d) BtrflyNet results. (e) DoubleU-Net results. (The red square in the caption highlights the differences in segmentation between each model and the ground truth.)
Electronics 12 02658 g010
Figure 11. (a) An incorrectly Angled Image Set. (b) Ground truth images. (c) Our Proposed Model (Fuzzy DBNet) results. (d) BtrflyNet results. (e) DoubleU-Net results. (The red square highlights the differences among the models in terms of classification.)
Figure 11. (a) An incorrectly Angled Image Set. (b) Ground truth images. (c) Our Proposed Model (Fuzzy DBNet) results. (d) BtrflyNet results. (e) DoubleU-Net results. (The red square highlights the differences among the models in terms of classification.)
Electronics 12 02658 g011
Table 1. Hyperparameters for training.
Table 1. Hyperparameters for training.
HyperparameterSelected Value
Loss function L D C
OptimizerAdam
Learning rate 8 × 10 5
Batch size4
Epoch500
Table 2. Averaged Dice coefficient, mIoU, and pixel-wise accuracy in lung testing dataset.
Table 2. Averaged Dice coefficient, mIoU, and pixel-wise accuracy in lung testing dataset.
Evaluation MetricsFront ImageBack Image
averaged Dice coefficient 0.963 ± 0.012 0.978 ± 0.019
mIoU 0.930 ± 0.011 0.957 ± 0.021
pixel-wise accuracy0.961 ± 0.007 0.977 ± 0.009
Table 3. Averaged Dice coefficient, mIoU, and pixel-wise accuracy evaluation results in pill testing dataset.
Table 3. Averaged Dice coefficient, mIoU, and pixel-wise accuracy evaluation results in pill testing dataset.
Evaluation MetricsFront ImageBack Image
averaged Dice coefficient 0.933 ± 0.012 0.968 ± 0.019
mIoU 0.874 ± 0.011 0.939 ± 0.021
pixel-wise accuracy0.903 ± 0.008 0.953 ± 0.010
Table 4. Comparison of various indicators between Fuzzy DBNet and BtrflyNet in the pill dataset and the lung X-ray dataset.
Table 4. Comparison of various indicators between Fuzzy DBNet and BtrflyNet in the pill dataset and the lung X-ray dataset.
DatasetModelAveraged Dice CoefficientmIoUPixel-Wise Accuracy
Pill DatasetFuzzy DBNet0.9510.9070.928
BtrflyNet0.8870.8430.859
Double U-Net0.9490.8810.824
Lung X-ray DatasetFuzzy DBNet0.9710.9440.969
BtrflyNet0.9090.8830.897
Double U-Net0.9650.9220.941
Disclaimer/Publisher’s Note: The statements, opinions and data contained in all publications are solely those of the individual author(s) and contributor(s) and not of MDPI and/or the editor(s). MDPI and/or the editor(s) disclaim responsibility for any injury to people or property resulting from any ideas, methods, instructions or products referred to in the content.

Share and Cite

MDPI and ACS Style

Chin, C.-L.; Lin, J.-C.; Li, C.-Y.; Sun, T.-Y.; Chen, T.; Lai, Y.-M.; Huang, P.-C.; Chang, S.-W.; Sharma, A.K. A Novel Fuzzy DBNet for Medical Image Segmentation. Electronics 2023, 12, 2658. https://doi.org/10.3390/electronics12122658

AMA Style

Chin C-L, Lin J-C, Li C-Y, Sun T-Y, Chen T, Lai Y-M, Huang P-C, Chang S-W, Sharma AK. A Novel Fuzzy DBNet for Medical Image Segmentation. Electronics. 2023; 12(12):2658. https://doi.org/10.3390/electronics12122658

Chicago/Turabian Style

Chin, Chiun-Li, Jun-Cheng Lin, Chieh-Yu Li, Tzu-Yu Sun, Ting Chen, Yan-Ming Lai, Pei-Chen Huang, Sheng-Wen Chang, and Alok Kumar Sharma. 2023. "A Novel Fuzzy DBNet for Medical Image Segmentation" Electronics 12, no. 12: 2658. https://doi.org/10.3390/electronics12122658

APA Style

Chin, C.-L., Lin, J.-C., Li, C.-Y., Sun, T.-Y., Chen, T., Lai, Y.-M., Huang, P.-C., Chang, S.-W., & Sharma, A. K. (2023). A Novel Fuzzy DBNet for Medical Image Segmentation. Electronics, 12(12), 2658. https://doi.org/10.3390/electronics12122658

Note that from the first issue of 2016, this journal uses article numbers instead of page numbers. See further details here.

Article Metrics

Back to TopTop