Next Article in Journal
An Improved Image Enhancement Method for Traffic Sign Detection
Previous Article in Journal
A Hybrid Routing Protocol Based on Naïve Bayes and Improved Particle Swarm Optimization Algorithms
 
 
Font Type:
Arial Georgia Verdana
Font Size:
Aa Aa Aa
Line Spacing:
Column Width:
Background:
Article

A Low-Power Hiccup-Mode Short-Circuit Protection Technique for DC-DC Boost Converter

1
Chongqing Engineering Laboratory of High Performance Integrated Circuits, School of Microelectronics and Communication Engineering, Chongqing University (CQU), Chongqing 400044, China
2
Kunming Branch of the 705 Research Institute, China State Shipbuilding Corporation Limited, Kunming 650106, China
*
Author to whom correspondence should be addressed.
Electronics 2022, 11(6), 870; https://doi.org/10.3390/electronics11060870
Submission received: 25 January 2022 / Revised: 24 February 2022 / Accepted: 3 March 2022 / Published: 10 March 2022
(This article belongs to the Topic Application of Innovative Power Electronic Technologies)

Abstract

An improved low-power hiccup-mode technology for short-circuit protection is proposed in this paper, which can effectively suppress short-circuit currents and greatly minimize the power dissipation of hiccup mode. The circuit can start normally after the short circuit is recovered, and there is no voltage overshoot. At the same time, the proposed pre-charge circuit can effectively suppress the large initial inrush current in the pre-charge stage. These technologies are used in a Peak-Current-Mode-Control (PCMC) Pulse-Width-Modulation (PWM) DC-DC boost converter designed with a 0.35 standard CMOS process. Compared with the conventional structure, the post-simulation results show that the initial inrush current during the start-up phase in the proposed structure is reduced by about 90%. When the output short circuit occurs, the inductor current drops to approximately zero and the power dissipation of the converter is very low at this time. The converter repeatedly detects the state of the output load after a period of about 24 ms. Eventually, the converter will restart after the short circuit is recovered and there is no voltage overshoot.

1. Introduction

DC-DC converters are widely used in various electronic systems because of their high conversion efficiency, low power dissipation, large drive capability, and so on [1,2]. The trend of electronic systems developing towards high reliability and low power puts forward higher requirements for power supply systems. Nowadays, the reliable design of converters faces many challenges. The large initial current [3] and the voltage overshoot [4] of the DC-DC boost converter during the start-up phase will have a negative impact on the subsequent circuit. At the same time, both the large current caused by the output short circuit and the voltage overshoot caused by the short-circuit recovery are also important factors that cannot be ignored regarding the system failure and large power dissipation [5]. Therefore, how to reduce inrush current and voltage overshoot is important to converters. Meanwhile, the short-circuit protection technology of the converter is also one of the recent research hot spots.
There have been many studies on how to reduce the inrush current during the start-up phase of the converter. Aiming at the energy transfer characteristics of the boost converter, there was a soft-start structure in [6], which reduces the inrush current to a certain extent, but in the stage of V O U T < V C C , the inrush current still exists. In [7], they proposed a two-stage circuit startup structure, which further reduces the inrush current. Some other methods are also used to reduce the initial inrush current. For example, in the start-up phase, an adaptive resistor is connected in series with the load capacitor to suppress the charging current at the load, thereby limiting the inductor current [8], but this method requires the design of a complex control circuit to control the resistance. There are some other methods for reducing the inrush current, but there are few methods that can effectively suppress the initial inrush current of the inductor without adding additional pins and while being easy to implement.
There are also many studies on short-circuit protection technology. The over-current limiting technology proposed by studies [9,10] have certain protective effects on the system. However, the output current during the short circuit is relatively large, which leads to high power dissipation. The methods proposed in [11] can maintain a low output current, but it ignores the voltage overshoot caused by short-circuit recovery. In addition, in [12,13], they proposed an improved short-circuit protection technology based on hiccup mode, which effectively reduces the voltage overshoot after short-circuit recovery, but the power dissipation of converters during short circuit is still a problem. In [14,15], although the power dissipation during short circuit is reduced by sleep time, the output current is still large during the detection of whether the output returns to normal.
The pre-charge circuit proposed in this paper can suppress the initial inrush current well in the circuit startup stage. At the same time, a short-circuit protection technique based on hiccup mode can reduce the inductor current to nearly zero during the short-circuit phase. The converter only consumes a small amount of current in the process of detecting whether the short circuit is recovered, which greatly reduces the power dissipation during the short-circuit period. In addition, the circuit can restart normally after the short circuit is recovered, and there is no voltage overshoot. In Section 2, the causes of both initial inrush current and voltage overshoot are briefly introduced, and the working principle of the conventional short-circuit protection technology based on hiccup mode is introduced at the same time. In Section 3, the pre-charge circuit is given, and the working principle of the proposed hiccup mode is analyzed. The simulation results are given in Section 4. Finally, the conclusion is given in Section 5.

2. Analysis of Inrush Current and Overshoot and Introducing the Conventional Hiccup-Mode Technique

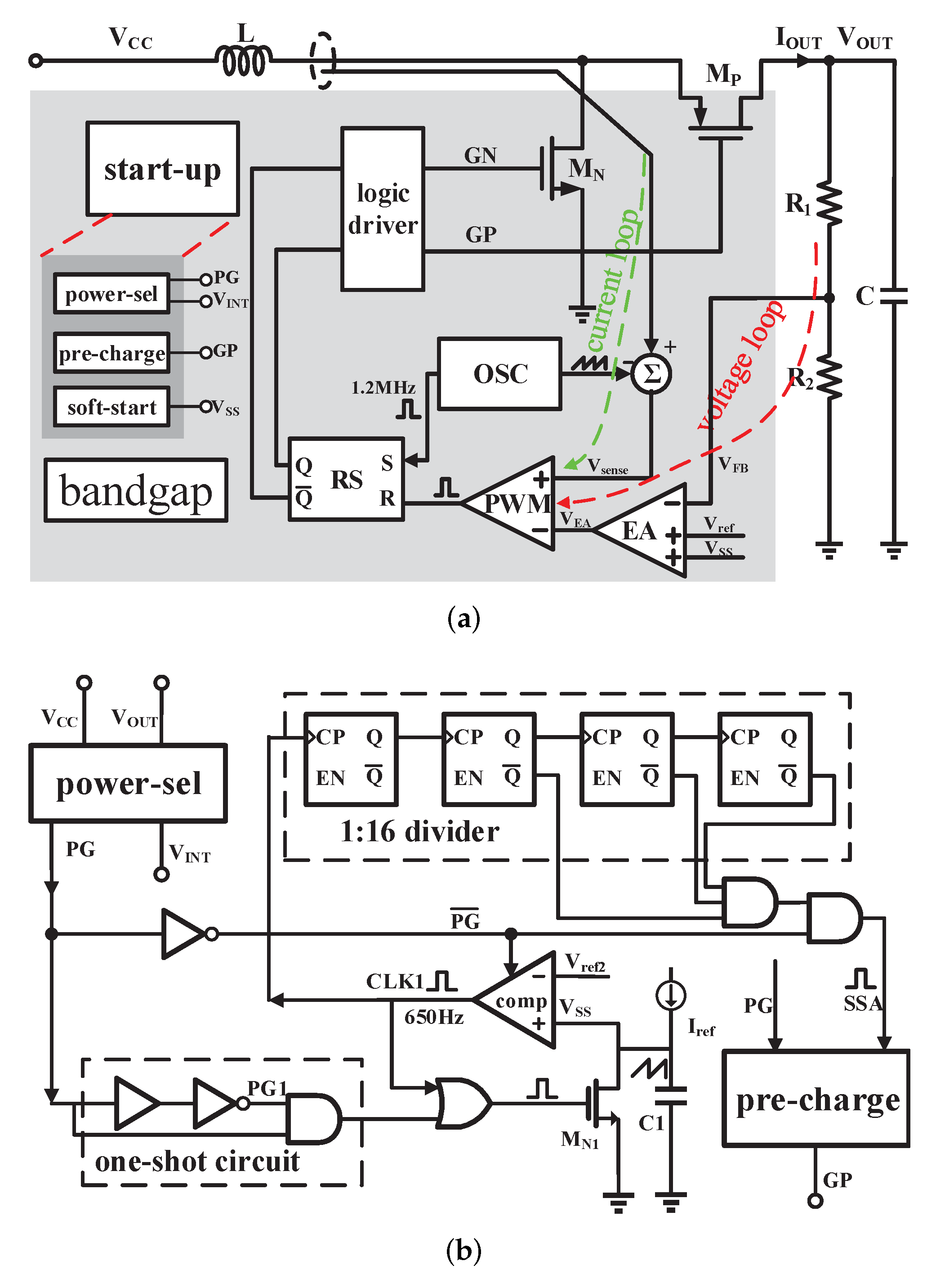
The conventional structure of Peak-Current-Mode-Control (PCMC) Pulse-Width-Modulation (PWM) boost converter is shown in Figure 1a. Energy is transformed from supply to output by charging and discharging the inductor L. The error amplifier EA amplifies the difference between the output feedback voltage V FB and the reference voltage V ref , and the output result is compared with the slope-compensated current signal to obtain the clock signal, which is driven by logic to control the on and off of the power transistors M N and M P . In the soft-start phase of the converter, the linearly increasing V SS replaces V ref to guide V OUT to increase slowly, which is a popular way to reduce the output voltage overshoot.

2.1. Principle of Inrush Current and Output Voltage Overshoot

The large initial inrush current has always been a problem for boost converters, and this phenomenon has its inherent reasons. At the beginning of the converter power up, V CC > V OUT , as shown in Figure 1b, the converter operates in the T ON phase, and the slope of i L can be expressed as follows:
K ON = V CC L
In the T OFF phase, as shown in Figure 1c, it can be expressed as follows:
K OFF = V CC V OUT L
This means that the inductor will always be charged. In other words, the inductor current i L will rise continuously, and the result is a large initial current, as shown in Figure 1d. In order to solve this problem, pre-charge has been proposed, and it has a good effect in reducing inrush current. In the pre-charge phase, the oscillator of the converter does not operate, and the on and off of the power transistors are controlled by the pre-charge. At this time, the pre-charge provides a low-level signal to control M N off and M P on. The conventional pre-charge method keeps M N off and M P on to allow V OUT to be charged until it is greater than V CC . The converter always operates in the T OFF phase and the function of M P is equivalent to that of a resistor. This does reduce the inrush current, but i L still maintains an upward trend during the process, and the inrush current still exists, as shown in Figure 1e.
Output voltage overshoot is also a problem during short-circuit recovery, especially. When the circuit is short-circuited, the output current becomes very large, and a large amount of energy is stored in the inductor. When the short circuit is recovered, the energy in the inductor is transferred to the load in the form of current, which results in a large output voltage overshoot inevitably. The inductance value, load capacitance and short-circuit current all affect the magnitude of the overshoot voltage.

2.2. The Conventional Hiccup-Mode Short-Circuit Protection Technique

In the normal operation of the converter, a mechanism is required to protect the circuit when the circuit is short-circuited, such as shutting down the converter and restarting the converter after the short circuit is recovered. Hiccup mode is a commonly used short-circuit protection technique.
The conventional mode is shown in Figure 2. V ref 1 , V ref 2 and I REF are generated by the reference circuit. C 1 is the charging capacitor used to generate a linearly increasing soft-start voltage V SS . Transistor M N 1 is used as a discharge switch to discharge capacitor C 1 to restart soft-start. When the converter is short-circuited, the feedback voltage V FB drops sharply. When it is lower than the reference voltage V ref 1 , the comparator outputs the identification voltage to allow the hiccup-mode controller to operate. The controller generates a pulse to briefly turn on M N 1 to discharge C 1 . Due to the existence of the reference current I REF and the shutdown of M N 1 , V SS rises slowly from zero again in an attempt to restart the circuit. When the short circuit is not recovered, this process will be repeated, so it is also called hiccup mode. Some methods start hiccup mode by detecting the fall of V FB or V EA , as is shown in Figure 2a,b, respectively.
However, the power dissipation of hiccup mode is a problem that cannot be ignored. When the hiccup-mode controller tries to detect whether the short circuit is recovered, it needs to open the circuit. In this process, the controller attempts to restart the circuit. Although there is a peak current limit, the current at this time is still very large, as is shown in Figure 2c. At the same time, as previously analyzed, a larger current is also the main cause of voltage overshoot during short-circuit recovery. Therefore, how to reduce the current in hiccup mode has great significance.

3. Proposed Boost DC-DC Converter with Hiccup-Mode Short-Circuit Protection Technique

The top level of the proposed boost converter is shown in Figure 3a. Compared with Figure 1a, it adds hiccup-mode short-circuit protection technique in the start-up module. The converter is composed of a power stage and a feedback control system. The power stage consists of a main PMOS transistor M P and a synchronous rectification NMOS transistor M N . In addition, an inductor L and a capacitor C form a filter network. Particularly, V INT is the supply voltage of the internal module, such as EA (error amplifier), CS (current sensing), oscillator and so on.
The power-on phase of the converter can be divided into three stages. Stage 1: when V OUT < V CC , PG is low and V INT = V CC . Pre-charge module starts to operate and provides a stable charging current for the load capacitor, and V OUT increases. Stage 2: when V CC < V OUT < 5 V (the output of the converter during normal operation is 5 V), PG is high and V INT = V OUT . Pre-charge module closes and soft-start module starts to operate. Linearly increasing voltage V SS produced by soft-start module is used to avoid overshoot of output voltage. Meanwhile, the bandgap starts to operate and the oscillator begins providing the converter with a clock frequency. Stage 3: V OUT = V INT = 5 V, the difference between the feedback voltage V FB and the reference voltage V ref is amplified by the error amplifier, and the result V EA is compared with the current sensing signal V sense , and finally, a control signal for controlling the power transistors on and off is obtained.
The slope compensation signal is added in Figure 3a to avoid sub-harmonic oscillation, which is well-known when the duty cycle is larger than 0.5. The start-up circuit integrates the short-circuit protection technique. When the converter is short-circuited, V OUT decreases sharply, PG becomes low, the the converter enters hiccup mode to implement short-circuit protection and can restart the converter after short-circuit recovery.

3.1. Proposed Start-Up Circuit with Hiccup-Mode Circuit-Short Protection Technique

The proposed start-up circuit is shown in Figure 3b. The start-up circuit consists of power-sel module, pre-charge module, a comparator, a 1:16 divider, a charge capacitor C 1 , a discharge NMOS M N 1 and some other logic gates. The power-sel module realizes the function of selecting the internal power supply voltage V INT and giving the identification signal PG. The details are as follows: when V OUT < V CC , V INT = V CC and PG = 0; when V OUT > V CC , V INT = V OUT and PG = 1. When the converter is powered on, V OUT < V CC , so PG is low and V INT is equal to V CC , respectively. The pre-charge module starts to operate and provides a stable charge current for the load capacitor by controlling GP. This stable charge current avoids larger initial inrush current in the pre-charge phase. Meanwhile, the comparator is enabled and CLK1 is low, because V SS is smaller than V ref 2 ( V ref 2 is generated by the reference circuit to determine the peak of V SS in hiccup mode). As the load capacitor is charged, V OUT increases linearly. When V OUT > V CC , PG is high and V INT is equal to V OUT . At this time, both the comparator and pre-charge module are off, then CLK1 is low and GP is controlled by logic controller, respectively. There is a logic circuit named one-shot circuit, whose function is that M N 1 will open for a short time to discharge C1 while PG changes from low to high. Then, V SS increases linearly, and the converter operates in soft-start state normally. V FB increases by following V SS until that V FB = V ref , as shown in Figure 3a. Finally, V OUT keeps stable and V SS = V OUT .
When the output is shorted, V OUT falls quickly and PG becomes low. Meanwhile, the pre-charge module operates to avoid large load current. CLK1 is high and C 1 discharged, because V SS is larger than V ref 2 . In order to ensure that the capacitor can fully discharge, enough delay time is designed. Although pre-charge operates, V OUT remains low because of short circuit. So, PG remains low and the comparator keeps operating. V SS increases until it is equal to V ref 2 , then CLK1 becomes high and C1 discharges again. If the short circuit persists, this process is repeated. The result is that CLK1 becomes a clock signal and the converter waits for staring-up again, and the converter operates in hiccup mode. Now the load current is also large, and if short circuit lasts for a long period of time, power dissipation is high. In order to minimize power dissipation, a 1:16 divider is designed to make sure that the converter operates in sleep mode for most of the time when output is shorted. When SSA (Sleep-Switch Auto, enables signal for entering sleep mode) is low, the pre-charge module stops operating and makes GP high to ensure PMOS power transistor closes. At this time, load current approaches zero. The corresponding waveform is shown in Figure 4. We can know from the figure that I OUT drops to zero when the output is short-circuited. This achieves short-circuit protection. The converter does not restart until both short-circuit recovery is established and SSA is high. When V OUT > V CC , PG is high, V SS drops to zero and re-increases to ensure that the converter can soft-start smoothly. The restart process is the same as the power-on start-up process, and V OUT can rise to the normal voltage.

3.2. The Schematic of Proposed Pre-Charge

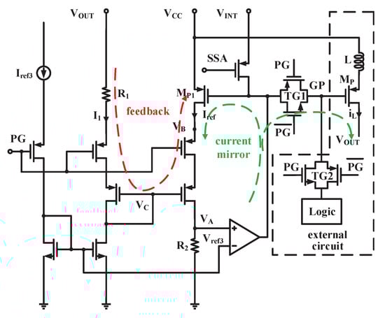
The proposed pre-charge circuit is shown in Figure 5. The circuit in the dotted box belongs to the external circuit and M P is PMOS power transistor.
When PG is low, transmission gate TG1 is on and TG2 is off. At this time, GP is controlled by pre-charge module instead of logic. The operational amplifier operates properly to stabilize GP, and the virtual short of the op amp makes V A = V ref 3 , so I ref 1 can be expressed as:
I ref 1 = V A R 2 = V ref 3 R 2
At first, V OUT is small and feedback does not work. At this time, both M P and M P 1 work in the saturation region. They form a current mirror and i L is as follows:
i L = I ref 1 ( W / L ) MP ( W / L ) MP 1
W represents the channel width of MOS and L represents the effective channel length of MOS, respectively. Then, V OUT increases and M P works in linear region. In order to ensure that the current is as stable as possible, the feedback path is designed. When V OUT increases, I 1 increases and V C increases, and the result is that V B increases as V OUT increases. I ref 1 declines and V A declines, then GP declines to make sure i L is stable. Finally, the circuit can provide the load capacitor with a stable current. There is only a small drop in current when V OUT is close to V CC . When SSA is low, GP is high and M P is off. Meanwhile, the converter works in the sleep mode and output current falls to zero. In particular, when PG is high, transmission gate TG1 is off and TG2 is on. At this time, GP is controlled by logic instead of the pre-charge module.

4. Simulation Results

The proposed hiccup-mode short-circuit protection technique is designed with the 0.35 standard CMOS process. The layout of the proposed boost converter is shown in Figure 6, and the die size is about 2 × 1.6 mm 2 . The external inductance is 4.7 uH and the filter capacitor is 10 uF during the simulation. The converter output voltage is 5 V, and the input voltage range is 2 V to 3.5 V. The total feedback resistance is 100 k Ω , and the built-in reference is set to 0.5 V.
Figure 7 presents initial inrush current of both the conventional pre-charge and the proposed pre-charge. It can be seen from Figure 7 that the conventional pre-charge has a peak current of 2 A due to the inductance being continuously charged, while the proposed pre-charge has a peak current of only about 200 mA. Under the same conditions, thanks to the controllable gate voltage of the power transistor, the proposed pre-charge circuit can effectively suppress the initial inrush current, which is reduced by 90%.
Figure 8 presents the simulation results of proposed hiccup-mode short-circuit protection technique. The results of Figure 8a show that when short circuit occurs, V SS drops to 0 and repeatedly works in the form of a triangular wave, and is compared with a reference voltage to generate a clock CLK1 with a frequency of about 650 Hz. During the short-circuit period, the converter has a sleep period of about 21 ms, named sleep mode. At this time, the N and P power transistors are in the off state. After the sleep mode, there is about 3 ms to turn on the pre-charge module to detect whether the short circuit is recovered, named detection mode. When short-circuit recovery occurs in detection mode, the converter restarts directly. In particular, if the short-circuit recovery occurs during sleep mode, the converter will restart at the beginning of the detection mode. Figure 8b presents the curve of V OUT and inductor current i L during short circuit. The working frequency of the converter is 1.2 MHz during normal operation, and the working frequency is only 650 Hz during the short-circuit period. At the same time, the inductor current is close to 0, which is only 200 mA in the detection mode, which is also far smaller than the inductor current during normal operation. Therefore, the power dissipation during the short circuit is very low. Meanwhile, when the short circuit is recovered, the converter restarts normally and there is no voltage overshoot. This is because the inductor current is very small before restarting, and there is almost no stored energy in the inductor, so there is no voltage overshoot. In fact, the restart process of the converter is similar to the process of power-on startup.
Figure 8 shows the corresponding simulation results when the short-circuit recovery occurs during sleep mode, while Figure 9 shows the relevant simulation results when the short-circuit recovery occurs during detection mode. It can be seen from Figure 9 that when the converter is in the detection mode, once the short circuit recovers, the circuit can be restarted immediately. The inductor current at this time charges the load through a continuous current of about 200 mA. Whenever the short circuit recovers, there is no voltage overshoot when the circuit restarts. This is because V SS will decrease to 0 immediately before the restart, which ensures the soft start works normally and V OUT can always rise slowly.
Table 1 summaries the performance of the proposed boost converter. The effective power during the short-circuit period is 0, so the power consumed by the converter can be expressed as:
P diss = V in I in
where V in is equal to 2.5 V and V OUT is equal to 5 V. When the converter is in detection mode, I in is approximately equal to 200 mA. This is approximately equal to the inductor current, and the current consumed by the internal module is much less than 200 mA, which is almost negligible when calculating the power dissipation. The power dissipation at this time is as follows:
P diss ( detection ) V in I in = 2.5 V × 200 mA = 500 mW
When the converter is in sleep mode, the converter has only a few modules that consume current, I in is approximately equal to 280 uA, and the power dissipation at this time is as follows:
P diss ( sleep mode ) V in I in = 2.5 V × 280 uA = 0.7 mW
The time ratio between sleep mode and detection mode is 7:1, so the average power dissipation during short circuit is as follows:
P diss ( short circuit ) P diss ( detection ) / 8 = 500 mW / 8 = 62.5 mW
It can be seen that the short-circuit power dissipation is very low.
Table 2 gives the comparison of the proposed converter with state-of-the-art converters. The inrush current of [8] is greater than that of its normal current, while inrush current of this work is only 40% of normal current. When the converter is short-circuited, other works reduce the short-circuit current to a reasonable range. Among them, ref. [12] reduces it to about 55% of the normal current, while this work reduces it to 40% of the normal current. This greatly reduces the short-circuit power dissipation. At the same time, the working frequency of the proposed converter during short circuit is only 0.55% of the normal frequency, which also reduces the short-circuit power dissipation.

5. Conclusions

In this paper, a low-power hiccup-mode short-circuit protection technique with overshoot and inrush current suppression for a DC-DC boost converter is analyzed and its process is verified. Compared with the conventional pre-charge circuit, the proposed pre-charge circuit greatly minimizes the initial inrush current, and inrush current is reduced by about 90%. This current is also smaller than the inductor current during normal operation. When the circuit is short-circuited, the converter operates with very low power dissipation, it can restart normally after the short circuit is recovered, and there is no voltage overshoot.

Author Contributions

Formal analysis, H.W.; Funding acquisition, F.T.; Investigation, N.W.; Methodology, H.W.; Software, H.W.; Supervision, T.S.; Visualization, T.S.; Writing—review & editing, H.W. All authors have read and agreed to the published version of the manuscript.

Funding

This work was sponsored by Natural Science Foundation of Chongqing, China, No. cstc2019jcyj-zdxmX0014.

Conflicts of Interest

The authors declare no conflict of interest.

References

  1. Liu, H.; Hu, H.; Wu, Y. Overview of High-Step-Up Coupled-Inductor Boost Converters. IEEE J. Emerg. Sel. Top. Power Electron. 2016, 42, 689–704. [Google Scholar] [CrossRef]
  2. Tofoli, F.L.; Pereira, D.d.C.; Josias de Paula, W.; Oliveira Júnior, D.d.S. Survey on non-isolated high-voltage step-up dc–dc topologies based on the boost converter. IET Power Electron. 2014, 8, 2044–2057. [Google Scholar] [CrossRef]
  3. Martínez-Salamero, L.; García, G.; Orellana, M.; Lahore, C.; Estibals, B. Start-Up Control and Voltage Regulation in a Boost Converter Under Sliding-Mode Operation. IEEE Trans. Ind. Electron. 2013, 10, 4637–4649. [Google Scholar] [CrossRef]
  4. Li, S.Z.; Zou, X.C.; Chen, X.F.; Gan, Q. Designing a compact soft-start scheme for voltage-mode DC–DC switching converters. Microelectron. J. 2010, 41, 430–439. [Google Scholar] [CrossRef]
  5. Xiao, Z. An Instantaneously Triggered Short-Circuit Protection Architecture for Boost Switching DC/DC Converters. IEEE Trans. Power Electron. 2018, 33, 5677–5685. [Google Scholar] [CrossRef]
  6. Bian, Z.P.; Yao, R.H.; Luo, F. Soft-Start Circuit Based on Switched-Capacitor for DC-DC Switching Regulator. IEICE Trans. Electron. 2012, 10, 1692–1694. [Google Scholar] [CrossRef]
  7. Lou, F.; Ma, D.S. Design of digital tri-mode adaptive-output buck-boost power converter for power-efficient integrated systems. IEEE Trans. Ind. Electron. 2010, 57, 2151–2160. [Google Scholar]
  8. Fan, S.; Xue, Z.; Guo, Z.; Wang, Y.; Geng, L. VRSPV Soft-Start Strategy and AICS Technique for Boost Converters to Improve the Start-Up Performance. IEEE Trans. Power Electron. 2016, 31, 3663–3672. [Google Scholar] [CrossRef]
  9. Fang, Y.; Wei, T.; He, L.; Xie, Y.; Xing, Y. A novel over-current protection technique applied to peak-current type DC–DC converter. J. Electromagn. Anal. Appl. 2010, 2, 352–356. [Google Scholar] [CrossRef][Green Version]
  10. Narula, S.; Singh, B.; Bhuvaneshwari, G. Interleaved CSC converter-based power factor corrected switched mode power supply for arc welding. IET Power Electron. 2016, 9, 2404–2415. [Google Scholar] [CrossRef]
  11. Xiao, J.C.; Xin, W. A high-performance foldback current limiting circuit for improving regulators latch-up effect. In Proceedings of the 2006 International Conference on Communications, Circuits and Systems, Guilin, China, 25–28 June 2006; pp. 2248–2250. [Google Scholar]
  12. Li, Y.; Lai, X.; Ye, Q.; Yuan, B. Novel short-circuit protection technique for DC–DC buck converters. IET Circuits Devices Syst. 2014, 57, 90–99. [Google Scholar] [CrossRef]
  13. Yan, Y.; Li, Q.; Gu, E. Synchronized Hiccup Mode Overcurrent Protection Scheme for Decentralized Multiphase Current Mode DC-DC Converters. In Proceedings of the 2021 IEEE Applied Power Electronics Conference and Exposition (APEC), Phoenix, AZ, USA, 14–17 June 2021; pp. 771–777. [Google Scholar]
  14. Shi, L.F.; Mao, X.Y.; He, H.S.; Liu, F.B.; Lai, X.Q. Design of a hiccup mode over-current protection circuit for DC–DC switching converters. Microelectron. J. 2012, 43, 57–62. [Google Scholar] [CrossRef]
  15. Li, Y.; Mao, X.; Wang, H.; Wen, C.; Wen, L. An Improved Hiccup Mode Short-Circuit Protection Technique With Effective Overshoot Suppression for DC–DC Converters. IEEE Trans. Power Electron. 2013, 28, 877–885. [Google Scholar] [CrossRef]
Figure 1. (a) The conventional structure of the PCMC PWM boost converter. (b) The T O N phase ( M N is on). (c) The T O F F phase ( M N is off). (d) The generation process of inrush current. (e) Inrush current of the conventional pre-charging.
Figure 1. (a) The conventional structure of the PCMC PWM boost converter. (b) The T O N phase ( M N is on). (c) The T O F F phase ( M N is off). (d) The generation process of inrush current. (e) Inrush current of the conventional pre-charging.
Electronics 11 00870 g001
Figure 2. The conventional hiccup mode (a) The hiccup mode is activated by V F B . (b) The hiccup mode is activated by V E A . (c) The waveform during short-circuit recovery in the conventional hiccup mode with current limiting.
Figure 2. The conventional hiccup mode (a) The hiccup mode is activated by V F B . (b) The hiccup mode is activated by V E A . (c) The waveform during short-circuit recovery in the conventional hiccup mode with current limiting.
Electronics 11 00870 g002
Figure 3. (a) Top level of the proposed boost DC-DC converter. (b) The proposed start-up circuit with hiccup mode.
Figure 3. (a) Top level of the proposed boost DC-DC converter. (b) The proposed start-up circuit with hiccup mode.
Electronics 11 00870 g003
Figure 4. The corresponding waveform of the start-up circuit.
Figure 4. The corresponding waveform of the start-up circuit.
Electronics 11 00870 g004
Figure 5. The proposed pre-charge circuit.
Figure 5. The proposed pre-charge circuit.
Electronics 11 00870 g005
Figure 6. Layout of the proposed boost converter.
Figure 6. Layout of the proposed boost converter.
Electronics 11 00870 g006
Figure 7. Initial inrush current of the conventional pre-charge and the proposed pre-charge.
Figure 7. Initial inrush current of the conventional pre-charge and the proposed pre-charge.
Electronics 11 00870 g007
Figure 8. Simulation results of the proposed hiccup-mode short-circuit protection technique. (a) The waveform of V S S , CLK1, SSA and GP. (b) The waveform of V O U T and inductor current.
Figure 8. Simulation results of the proposed hiccup-mode short-circuit protection technique. (a) The waveform of V S S , CLK1, SSA and GP. (b) The waveform of V O U T and inductor current.
Electronics 11 00870 g008
Figure 9. Simulation results in another case of the proposed hiccup-mode short-circuit protection technique. (a) The waveform of V S S , CLK1, SSA and GP. (b) The waveform of V O U T and inductor current.
Figure 9. Simulation results in another case of the proposed hiccup-mode short-circuit protection technique. (a) The waveform of V S S , CLK1, SSA and GP. (b) The waveform of V O U T and inductor current.
Electronics 11 00870 g009
Table 1. Performance of the proposed boost converter.
Table 1. Performance of the proposed boost converter.
ParametersValue
Input voltage range2 V to 3.5 V
V O U T 5 V
External inductor4.7 uH
External capacitor10 uF
Total feedback resistance100 k Ω
Feedback reference voltage0.5 V
Switch frequency (normal)1.2 MHz
Working frequency(hiccup-mode)650 Hz
Maximum inrush current200 mA
Output voltage overshootno
Short-circuit power consumption62.5 mW
Power dissipation in detection mode500 mW
Power dissipation in sleep mode0.7 mW
Table 2. Comparison of the proposed converter with other state-of-the-art converters.
Table 2. Comparison of the proposed converter with other state-of-the-art converters.
[14][15][12][8]This
2012201320142016Work
Process (nm)500600600N/A350
Area (mm 2 )N/AN/A3.456N/A3.2
Input voltage range4.5–18 V4.5–18 V4.5–30 V5 V2–3.5 V
V OUT 3.3 V1.2 V3–12 V18 V5 V
Inrush currentN/AN/AN/A1.25 A200 mA
i L (normal)5 A4 A5 A1 A500 mA
i L (short-circuit)4.5–7 A3.8–7 A2.78 AN/A200 mA
Voltage overshootN/Anononono
Switch frequency500 kHz500 kHz370 kHz1 MHz1.2 MHz
(normal)
Working frequency110 kHz110 kHz115 kHzN/A650 Hz
(hiccup-mode)
Short-circuitmediummediumlowN/Alow
power dissipation
N/A: Not mentioned.
Publisher’s Note: MDPI stays neutral with regard to jurisdictional claims in published maps and institutional affiliations.

Share and Cite

MDPI and ACS Style

Wang, H.; Shen, T.; Wu, N.; Tang, F. A Low-Power Hiccup-Mode Short-Circuit Protection Technique for DC-DC Boost Converter. Electronics 2022, 11, 870. https://doi.org/10.3390/electronics11060870

AMA Style

Wang H, Shen T, Wu N, Tang F. A Low-Power Hiccup-Mode Short-Circuit Protection Technique for DC-DC Boost Converter. Electronics. 2022; 11(6):870. https://doi.org/10.3390/electronics11060870

Chicago/Turabian Style

Wang, Hao, Tianmei Shen, Nairiga Wu, and Fang Tang. 2022. "A Low-Power Hiccup-Mode Short-Circuit Protection Technique for DC-DC Boost Converter" Electronics 11, no. 6: 870. https://doi.org/10.3390/electronics11060870

APA Style

Wang, H., Shen, T., Wu, N., & Tang, F. (2022). A Low-Power Hiccup-Mode Short-Circuit Protection Technique for DC-DC Boost Converter. Electronics, 11(6), 870. https://doi.org/10.3390/electronics11060870

Note that from the first issue of 2016, this journal uses article numbers instead of page numbers. See further details here.

Article Metrics

Back to TopTop