Environmental and Economic Life Cycle Assessment of Enzymatic Hydrolysis-Based Fish Protein and Oil Extraction
Abstract
1. Introduction
2. Materials and Methods
2.1. Goal and Scope Definition
- The first goal is to gain an overview of the environmental impacts of producing FPH and fish oil from Atlantic mackerel processing residues for human consumption through the enzymatic hydrolysis process. This enables us to recognize the hotspots and most important contributing flows to the environmental impacts.
- The second goal is to compare the environmental performance of FPH and fish oil.
- The third goal is to investigate the sensitivity of the LCA results to the geographical location of production.
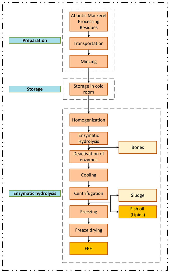
2.2. System Boundary and Process Description
2.3. Allocation
2.4. Validation
2.5. Life Cycle Cost Analysis (LCCA)
- Initial investment includes the cost of essential equipment, suitable building acquisition, and establishing connections to an energy source.
- Operating costs refer to the regular expenses incurred to keep a project or asset operational. This category includes the day-to-day costs associated with energy consumption, labor, and other operational necessities essential for the efficient functioning of the equipment.
- Maintenance costs involves routine checkups to ensure optimal performance.
- The end-of-life cost considers the possibility of generating profit after the useful life of an asset by selling the plant, its components, or materials, which contributes to the overall financial strategy.
2.6. Sensitivity Analysis
3. Results
3.1. Allocation
3.2. Results of Validation Study
3.3. Midpoint Results
3.4. Life Cycle Cost Analysis (LCCA) Results
3.5. Sensitivity Analysis
4. Discussion and Comparison
5. Conclusions
Author Contributions
Funding
Data Availability Statement
Acknowledgments
Conflicts of Interest
References
- FAO. The State of the World Fisheries and Aquaculture—Meeting the Sustainable Development Goals; FAO: Rome, Italy, 2018; p. 5. [Google Scholar]
- Araujo, J.; Sica, P.; Costa, C.; Márquez, M.C. Enzymatic Hydrolysis of Fish Waste as an Alternative to Produce High Value-Added Products. Waste Biomass Valorization 2021, 12, 847–855. [Google Scholar] [CrossRef]
- Alvarado-Ramírez, L.; Santiesteban-Romero, B.; Poss, G.; Sosa-Hernández, J.E.; Iqbal, H.M.N.; Parra-Saldívar, R.; Bonaccorso, A.D.; Melchor-Martínez, E.M. Sustainable production of biofuels and bioderivatives from aquaculture and marine waste. Front. Chem. Eng. 2022, 4, 1072761. [Google Scholar] [CrossRef]
- Coppola, D.; Lauritano, C.; Esposito, F.P.; Riccio, G.; Rizzo, C.; de Pascale, D. Fish Waste: From Problem to Valuable Resource. Mar. Drugs 2021, 19, 116. [Google Scholar] [CrossRef]
- Thirukumaran, R.; Anu Priya, V.K.; Krishnamoorthy, S.; Ramakrishnan, P.; Moses, J.A.; Anandharamakrishnan, C. Resource recovery from fish waste: Prospects and the usage of intensified extraction technologies. Chemosphere 2022, 299, 134361. [Google Scholar] [CrossRef] [PubMed]
- Colombo, S.M.; Roy, K.; Mraz, J.; Wan, A.H.L.; Davies, S.J.; Tibbetts, S.M.; Øverland, M.; Francis, D.S.; Rocker, M.M.; Gasco, L.; et al. Towards achieving circularity and sustainability in feeds for farmed blue foods. Rev. Aquac. 2023, 15, 1115–1141. [Google Scholar] [CrossRef]
- Paone, E.; Fazzino, F.; Pizzone, D.M.; Scurria, A.; Pagliaro, M.; Ciriminna, R.; Calabrò, P.S. Towards the Anchovy Biorefinery: Biogas Production from Anchovy Processing Waste after Fish Oil Extraction with Biobased Limonene. Sustainability 2021, 13, 2428. [Google Scholar] [CrossRef]
- Heusala, H.; Sinkko, T.; Sözer, N.; Hytönen, E.; Mogensen, L.; Knudsen, M.T. Carbon footprint and land use of oat and faba bean protein concentrates using a life cycle assessment approach. J. Clean. Prod. 2020, 242, 118376. [Google Scholar] [CrossRef]
- Lie-Piang, A.; Braconi, N.; Boom, R.M.; van der Padt, A. Less refined ingredients have lower environmental impact—A life cycle assessment of protein-rich ingredients from oil- and starch-bearing crops. J. Clean. Prod. 2021, 292, 126046. [Google Scholar] [CrossRef]
- Franca-Oliveira, G.; Fornari, T.; Hernández-Ledesma, B. A Review on the Extraction and Processing of Natural Source-Derived Proteins through Eco-Innovative Approaches. Processes 2021, 9, 1626. [Google Scholar] [CrossRef]
- Zhang, J.; Wen, C.; Zhang, H.; Duan, Y.; Ma, H. Recent advances in the extraction of bioactive compounds with subcritical water: A review. Trends Food Sci. Technol. 2020, 95, 183–195. [Google Scholar] [CrossRef]
- Petrova, I.; Tolstorebrov, I.; Eikevik, T.M. Production of fish protein hydrolysates step by step: Technological aspects, equipment used, major energy costs and methods of their minimizing. Int. Aquat. Res. 2018, 10, 223–241. [Google Scholar] [CrossRef]
- Routray, W.; Dave, D.; Ramakrishnan, V.V.; Murphy, W. Production of High Quality Fish Oil by Enzymatic Protein Hydrolysis from Cultured Atlantic Salmon By-Products: Investigation on Effect of Various Extraction Parameters Using Central Composite Rotatable Design. Waste Biomass Valorization 2018, 9, 2003–2014. [Google Scholar] [CrossRef]
- Vogelsang-O’dwyer, M.; Sahin, A.W.; Arendt, E.K.; Zannini, E. Enzymatic Hydrolysis of Pulse Proteins as a Tool to Improve Techno-Functional Properties. Foods 2022, 11, 1307. [Google Scholar] [CrossRef]
- Kumoro, A.C.; Wardhani, D.H.; Kusworo, T.D.; Djaeni, M.; Ping, T.C.; Ma’rifat Fajar Azis, Y. Fish protein concentrate for human consumption: A review of its preparation by solvent extraction methods and potential for food applications. Ann. Agric. Sci. 2022, 67, 42–59. [Google Scholar] [CrossRef]
- Racovita, R.C.; Stan, L.; Belc, N.; Jakasa, I.; Tahergorabi, R.; Soares, C.; Nikoo, M.; Regenstein, J.M.; Vayghan, A.H.; Walayat, N. Formation of Oxidative Compounds during Enzymatic Hydrolysis of Byproducts of the Seafood Industry. Processes 2023, 11, 543. [Google Scholar] [CrossRef]
- Baena, A.; Orjuela, A.; Rakshit, S.K.; Clark, J.H. Enzymatic hydrolysis of waste fats, oils and greases (FOGs): Status, prospective, and process intensification alternatives. Chem. Eng. Process.–Process Intensif. 2022, 175, 108930. [Google Scholar] [CrossRef]
- Climent Barba, F.; Grasham, O.; Puri, D.J.; Blacker, A.J. A Simple Techno-Economic Assessment for Scaling-Up the Enzymatic Hydrolysis of MSW Pulp. Front. Energy Res. 2022, 10, 788534. [Google Scholar] [CrossRef]
- Philis, G.; Ziegler, F.; Gansel, L.C.; Jansen, M.D.; Gracey, E.O.; Stene, A. Comparing Life Cycle Assessment (LCA) of Salmonid Aquaculture Production Systems: Status and Perspectives. Sustainability 2019, 11, 2517. [Google Scholar] [CrossRef]
- Ghamkhar, R.; Boxman, S.E.; Main, K.L.; Zhang, Q.; Trotz, M.A.; Hicks, A. Life cycle assessment of aquaculture systems: Does burden shifting occur with an increase in production intensity? Aquac. Eng. 2021, 92, 102130. [Google Scholar] [CrossRef]
- Ziegler, F.; Jafarzadeh, S.; Skontorp Hognes, E.; Winther, U. Greenhouse gas emissions of Norwegian seafoods: From comprehensive to simplified assessment. J. Ind. Ecol. 2022, 26, 1908–1919. [Google Scholar] [CrossRef]
- Ruiz-Salmón, I.; Laso, J.; Margallo, M.; Villanueva-Rey, P.; Rodríguez, E.; Quinteiro, P.; Dias, A.C.; Almeida, C.; Nunes, M.L.; Marques, A.; et al. Life cycle assessment of fish and seafood processed products—A review of methodologies and new challenges. Sci. Total Environ. 2021, 761, 144094. [Google Scholar] [CrossRef] [PubMed]
- Fraterrigo Garofalo, S.; Cavallini, N.; Demichelis, F.; Savorani, F.; Mancini, G.; Fino, D.; Tommasi, T. From tuna viscera to added-value products: A circular approach for fish-waste recovery by green enzymatic hydrolysis. Food Bioprod. Process. 2023, 137, 155–167. [Google Scholar] [CrossRef]
- Coelho, C.R.V.; Peters, G.; Zhang, J.; Abdollahi, M.; Undeland, I. Fish beyond fillets: Life cycle assessment of cross-processing herring and lingonberry co-products into a food product. Resour. Conserv. Recycl. 2023, 188, 106703. [Google Scholar] [CrossRef]
- Rebitzer, G.; Ekvall, T.; Frischknecht, R.; Hunkeler, D.; Norris, G.; Rydberg, T.; Schmidt, W.P.; Suh, S.; Weidema, B.P.; Pennington, D.W. Life cycle assessment: Part 1: Framework, goal and scope definition, inventory analysis, and applications. Environ. Int. 2004, 30, 701–720. [Google Scholar] [CrossRef] [PubMed]
- ISO 14040:2006(en); Environmental Management—Life Cycle Assessment—Principles and Framework. ISO: Geneva, Switzerland, 2006. Available online: https://www.iso.org/obp/ui/#iso:std:iso:14040:ed-2:v1:en (accessed on 18 December 2023).
- 2006; Environmental Management—Life Cycle Assessment—Requirements and Guidelines. ISO: Geneva, Switzerland, 2006. Available online: https://www.iso.org/obp/ui/#iso:std:iso:14044:ed-1:v1:en (accessed on 18 December 2023).
- Ketkale, H.; Simske, S. A LifeCycle Analysis and Economic Cost Analysis of Corrugated Cardboard Box Reuse and Recycling in the United States. Resources 2023, 12, 22. [Google Scholar] [CrossRef]
- Oguntola, O.; Simske, S. Continuous Assessment of the Environmental Impact and Economic Viability of Decarbonization Improvements in Cement Production. Resources 2023, 12, 95. [Google Scholar] [CrossRef]
- Summa, D.; Turolla, E.; Lanzoni, M.; Tamisari, E.; Castaldelli, G.; Tamburini, E. Life Cycle Assessment (LCA) of Two Different Oyster (Crassostrea gigas) Farming Strategies in the Sacca di Goro, Northern Adriatic Sea, Italy. Resources 2023, 12, 62. [Google Scholar] [CrossRef]
- Schrijvers, D.; Loubet, P.; Sonnemann, G. Archetypes of Goal and Scope Definitions for Consistent Allocation in LCA. Sustainability 2020, 12, 5587. [Google Scholar] [CrossRef]
- Cherubini, F.; Strømman, A.H.; Ulgiati, S. Influence of allocation methods on the environmental performance of biorefinery products—A case study. Resour. Conserv. Recycl. 2011, 55, 1070–1077. [Google Scholar] [CrossRef]
- Arulnathan, V.; Heidari, M.D.; Doyon, M.; Li, E.P.H.; Pelletier, N. Economic Indicators for Life Cycle Sustainability Assessment: Going beyond Life Cycle Costing. Sustainability 2023, 15, 13. [Google Scholar] [CrossRef]
- Cacace, F.; Bottani, E.; Rizzi, A.; Vignali, G. Evaluation of the economic and environmental sustainability of high pressure processing of foods. Innov. Food Sci. Emerg. Technol. 2020, 60, 102281. [Google Scholar] [CrossRef]
- Environmentally Friendly Fish Protein Hydrolysate Fish Powder 14-0.5-0.5. Available online: https://www.fertilizerpowder.com/sale-26703146-environmentally-friendly-fish-protein-hydrolysate-fish-powder-14-0-5-0-5.html (accessed on 31 January 2024).
- Fish Hydrolysate (20L). Available online: https://greenlifesoil.com.au/exotics-and-shrubs/fish-hydrolysate-20l (accessed on 31 January 2024).
- Fish Oil Price in Italy—January 2024 Market Prices (Updated Daily). Available online: https://www.selinawamucii.com/insights/prices/italy/fish-oil/ (accessed on 31 January 2024).
- Fish Oil: Annual Price Worldwide 2015–2019|Statista. Available online: https://www.statista.com/statistics/762335/fish-oil-price-worldwide/ (accessed on 31 January 2024).
- Statistics|Eurostat. Available online: https://ec.europa.eu/eurostat/databrowser/view/nrg_pc_205/default/table?lang=en (accessed on 4 January 2024).
- Water Prices Compared in 36 EU-Cities • Water News Europe. Available online: https://www.waternewseurope.com/water-prices-compared-in-36-eu-cities/ (accessed on 4 January 2024).
- Delivery from Foodora Market Sofienberg in Oslo with Foodora. Available online: https://www.foodora.no/en/darkstore/hgbg/foodora-market-sofienberg/search?q=ice (accessed on 4 January 2024).
- Salary in Norway in 2023. Available online: https://wagecentre.com/work/work-in-europe/salary-in-norway (accessed on 4 January 2024).
- Detergents for Laboratory Use Labkem Cleaner, for Manual Cleaning—Labbox Export. Available online: https://labbox.eu/product/detergents-for-laboratory-use-labkem-cleaner-for-manual-cleaning/ (accessed on 4 January 2024).
- Bolt Launches Ride-Hailing in Oslo|Bolt Blog. Available online: https://bolt.eu/en/blog/bolt-now-live-in-oslo/ (accessed on 4 January 2024).
- Alcalase® Enzyme, Bacillus Licheniformis|Sigma-Aldrich. Available online: https://www.sigmaaldrich.com/EE/en/product/mm/126741 (accessed on 4 January 2024).
- Mackerel Price in Norway—January 2024 Market Prices (Updated Daily). Available online: https://www.selinawamucii.com/insights/prices/norway/mackerel/ (accessed on 4 January 2024).
- Dunuwila, P.; Rodrigo, V.H.L.; Daigo, I.; Goto, N. Unveiling the Environmental Impacts of Concentrated Latex Manufacturing in Sri Lanka through a Life Cycle Assessment. Resources 2024, 13, 5. [Google Scholar] [CrossRef]
- Electricity Production—Energifakta Norge. Available online: https://energifaktanorge.no/en/norsk-energiforsyning/kraftproduksjon/ (accessed on 22 January 2024).
- Estonia—Countries & Regions—IEA. Available online: https://www.iea.org/countries/estonia (accessed on 22 January 2024).
- Gavrilova, O.; Vilu, R.; Vallner, L. A life cycle environmental impact assessment of oil shale produced and consumed in Estonia. Resour. Conserv. Recycl. 2010, 55, 232–245. [Google Scholar] [CrossRef]
- Detkamhaeng, N.; Worawattanamateekul, W.; Hinsui, J. Production of Protein Hydrolysate from Yellowfin (Thunnus albacares) and Skipjack Tuna (Katsuwonous pelamis) Viscera. J. Fish. Environ. 2016, 40, 51–67. [Google Scholar]
- Nutritional Composition of Mackerel|Vinmec. Available online: https://www.vinmec.com/en/news/health-news/nutrition/nutritional-composition-of-mackerel/ (accessed on 22 January 2024).



| Stages | Flows (Unit) | Values | |
|---|---|---|---|
| Preparation | Input | Fish processing residue (g) | 17.015 |
| Transportation (km) | 68 | ||
| Electricity (Wh) | 0.197 | ||
| Output | Fish processing residue (transported) (g) | 15.951 | |
| Viscera (g) | 1.064 | ||
| Storage | Input | Fish processing residue (g) | 15.951 |
| Electricity (Wh) | 0.1248 | ||
| Output | Minced fish (cold) (g) | 15.951 | |
| Enzymatic hydrolysis | Input | Minced fish (cold) (g) | 15.951 |
| Enzymes (g) | 0.0159 | ||
| Electricity (Wh) | 2481.496 | ||
| Distilled water (g) | 15.951 | ||
| Water for the bath (g) | 65.072 | ||
| Ice (g) | 146.413 | ||
| Output | Bones (g) | 1.301 | |
| Sludge (g) | 7.923 | ||
| Stick water (g) | 231.014 | ||
| Fish oil (Lipids) (g) | 2.165 | ||
| FPH (g) | 1 | ||
| Products | Output (kg) | Physical Allocation (%) | Unit Price (EUR/kg) (Market Price) | Output Price (€) | Economic Allocation (%) |
|---|---|---|---|---|---|
| FPH | 0.001 | 31.5 | 7.70 | 0.0077 | 60 |
| Fish oil | 0.00216 | 68.4 | 2.37 | 0.00513 | 40 |
| Sum of products | 0.00316 | 0.012 | |||
| Oil-to-protein ratio | 2.165 |
| Climate Change kg CO2 eq/FU | Ozone Depletion kg CFC/FU | Freshwater Eutrophication kg P/FU | |
|---|---|---|---|
| Reported by Garofalo et al. [23] | 0.8 | 8 × 10−8 | 0.00004 |
| Recalculated in the current study | 0.87 | 9.95 × 10−8 | 0.00006 |
| Impact Category | FPH (per 1 g FPH) | Fish Oil (per 1 g FPH) | Fish Oil (per 1 g Fish Oil) | Unit |
|---|---|---|---|---|
| climate change | 0.044 | 0.029 | 0.0133 | kg CO2-eq |
| ozone depletion | 4.341 × 10−9 | 2.893 × 10−9 | 1.337 × 10−9 | kg CFC-11-eq |
| particulate matter formation | 0.00017 | 0.00011 | 5.080 × 10−5 | kg PM10-eq |
| freshwater eutrophication | 1.280 × 10−5 | 8.533 × 10−6 | 3.941 × 10−6 | kg P-eq |
| fossil depletion | 0.011 | 0.007 | 0.003 | kg oil-eq |
| photochemical oxidant formation | 0.0004 | 0.0002 | 9.237 × 10−5 | kg NMVOC-eq |
| water depletion | 0.041 | 0.027 | 0.012 | m3 water-eq |
| terrestrial acidification | 0.00045 | 0.00029 | 1.339 × 10−4 | kg SO2-eq |
| freshwater ecotoxicity | 0.0014 | 0.0009 | 4.157 × 10−4 | kg 1,4-DCB-eq |
| Flow | Value per 1 g Protein | Unit | Unit Price (EUR/Unit) | Price per 1 g FPH (EUR) |
|---|---|---|---|---|
| Electricity | 2.481 | kWh | 0.1177 [39] | 0.2920 |
| Tap water (for the bath) | 0.065 | kg | 0.00551 [40] | 0.00035 |
| Distilled water | 0.015 | kg | 12.61 | 0.1891 |
| Ice | 0.146 | kg | 2.5 [41] | 0.365 |
| Labor | 0.131 | hours | 20.96 [42] | 2.7457 |
| Cleaning and sanitation | 4.09 | mL | 0.00774 [43] | 0.0316 |
| Transportation | 68 | km | 0.000442 [44] | 0.0300 |
| Enzyme (Alcalase) | 1.595 × 10−5 | kg | 177.6 [45] | 0.0028 |
| Fish processing residues | 0.017 | kg | 1.59 [46] | 0.0271 |
| Impact Category | Unit | FPH Recipe Midpoint (H) | FPH IMPACT 2002+ | FPH CML v4.8 2016 | FPH IPCC 2013 |
|---|---|---|---|---|---|
| Global warming | kg CO2-eq | 0.044 | 0.041 | 0.044 | 0.044 |
| Impact Category | Unit | FPH Norway | FPH Average EU | FPH Estonia |
|---|---|---|---|---|
| Global warming | kg CO2-eq | 0.044 | 0.58 | 1.26 |
Disclaimer/Publisher’s Note: The statements, opinions and data contained in all publications are solely those of the individual author(s) and contributor(s) and not of MDPI and/or the editor(s). MDPI and/or the editor(s) disclaim responsibility for any injury to people or property resulting from any ideas, methods, instructions or products referred to in the content. |
© 2024 by the authors. Licensee MDPI, Basel, Switzerland. This article is an open access article distributed under the terms and conditions of the Creative Commons Attribution (CC BY) license (https://creativecommons.org/licenses/by/4.0/).
Share and Cite
Bashiri, B.; Cropotova, J.; Kvangarsnes, K.; Gavrilova, O.; Vilu, R. Environmental and Economic Life Cycle Assessment of Enzymatic Hydrolysis-Based Fish Protein and Oil Extraction. Resources 2024, 13, 61. https://doi.org/10.3390/resources13050061
Bashiri B, Cropotova J, Kvangarsnes K, Gavrilova O, Vilu R. Environmental and Economic Life Cycle Assessment of Enzymatic Hydrolysis-Based Fish Protein and Oil Extraction. Resources. 2024; 13(5):61. https://doi.org/10.3390/resources13050061
Chicago/Turabian StyleBashiri, Bashir, Janna Cropotova, Kristine Kvangarsnes, Olga Gavrilova, and Raivo Vilu. 2024. "Environmental and Economic Life Cycle Assessment of Enzymatic Hydrolysis-Based Fish Protein and Oil Extraction" Resources 13, no. 5: 61. https://doi.org/10.3390/resources13050061
APA StyleBashiri, B., Cropotova, J., Kvangarsnes, K., Gavrilova, O., & Vilu, R. (2024). Environmental and Economic Life Cycle Assessment of Enzymatic Hydrolysis-Based Fish Protein and Oil Extraction. Resources, 13(5), 61. https://doi.org/10.3390/resources13050061

