Dynamic Reactive Power Compensation in Power Systems through the Optimal Siting and Sizing of Photovoltaic Sources
Abstract
1. Introduction
2. Mathematical Formulation
2.1. Objective Function
2.2. Set of Constraints
3. Solution Methodology
- Declaration of sets: Sets are a group of values of one or more elements, which in GAMS are traversed by subscripts. A set can also be made up of other sets.
- Declaration of numerical parameters: The parameters are values not dependent on a set and will behave as constants throughout the resolution of the model. New constants can be reached by relating the mathematical operations of previously defined constants.
- Declaration of Variables: The variables will depend on the sets and parameters defined above; accordingly, the type of the variable is declared. It is continuous or discrete, and its limits and initial values are defined. The user must define at least the variable that he wants to maximize or minimize.
- Declaration of equations: At least one of the equations contained in the proposed model are declared, which is the objective function to minimize or maximize and which depends on the objective variable.
- Declaration of the model and launch of the optimization program: A name is given to the program being carried out, and the type of program is determined (LP, MINLP, NLP, etc.), the maximization or minimization of the objective variable is carried out/determined, and it is also indicated if all the previously constructed equations are used.
- Report of results: The user determines which variables he wants to print in the report of results. This report shows whether the optimal result was achieved, the value of the variables, and the number of iterations performed, among other information that the user may consider necessary.
4. Test Systems
4.1. Demand and Solar Generation Curves
4.2. 14-Node Test System
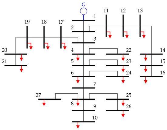
4.3. 27-Node Test System
5. Implementation and Results
5.1. 14-Node Test System
5.2. 27-Node Test System
5.3. Complementary Analysis
6. Conclusions and Future Works
Author Contributions
Funding
Institutional Review Board Statement
Informed Consent Statement
Data Availability Statement
Acknowledgments
Conflicts of Interest
References
- Yoon, M.; Lee, J.; Song, S.; Yoo, Y.; Jang, G.; Jung, S.; Hwang, S. Utilization of Energy Storage System for Frequency Regulation in Large-Scale Transmission System. Energies 2019, 12, 3898. [Google Scholar] [CrossRef]
- Bhatti, B.A.; Broadwater, R.; Dilek, M. Analyzing Impact of Distributed PV Generation on Integrated Transmission & Distribution System Voltage Stability—A Graph Trace Analysis Based Approach. Energies 2020, 13, 4526. [Google Scholar]
- Comisión de Regulación de Energía y Gas. CREG. Electrical Sector 2020. Available online: https://www.creg.gov.co/energia-electrica (accessed on 11 September 2020).
- Sorrentino, E.; Gupta, N. Summary of useful concepts about the coordination of directional overcurrent protections. CSEE J. Power Energy Syst. 2019, 5, 382–390. [Google Scholar] [CrossRef]
- Ebrahimzadeh, E.; Blaabjerg, F.; Lund, T.; Nielsen, J.G.; Kjær, P.C. Modelling and Stability Analysis of Wind Power Plants Connected to Weak Grids. Appl. Sci. 2019, 9, 4695. [Google Scholar] [CrossRef]
- Murty, P. Power Flow Studies. In Power Systems Analysis; Elsevier: Amsterdam, The Netherlands, 2017; pp. 205–276. [Google Scholar]
- Montoya, O.; Gil-González, W.; Hernández, J. Optimal Selection and Location of BESS Systems in Medium-Voltage Rural Distribution Networks for Minimizing Greenhouse Gas Emissions. Electronics 2020, 9, 2097. [Google Scholar] [CrossRef]
- Mundo-Hernández, J.; de Celis Alonso, B.; Hernández-Álvarez, J.; de Celis-Carrillo, B. An overview of solar photovoltaic energy in Mexico and Germany. Renew. Sustain. Energy Rev. 2014, 31, 639–649. [Google Scholar] [CrossRef]
- Gil-González, W.; Montoya, O.D.; Grisales-Noreña, L.F.; Perea-Moreno, A.J.; Hernandez-Escobedo, Q. Optimal Placement and Sizing of Wind Generators in AC Grids Considering Reactive Power Capability and Wind Speed Curves. Sustainability 2020, 12, 2983. [Google Scholar] [CrossRef]
- Streimikiene, D.; Klevas, V. Promotion of renewable energy in Baltic States. Renew. Sustain. Energy Rev. 2007, 11, 672–687. [Google Scholar] [CrossRef]
- Gil-González, W.; Montoya, O.; Escobar-Mejía, A.; Hernández, J. LQR-Based Adaptive Virtual Inertia for Grid Integration of Wind Energy Conversion System Based on Synchronverter Model. Electronics 2021, 9, 1022. [Google Scholar] [CrossRef]
- Arya, L.; Koshti, A.; Choube, S. Distributed generation planning using differential evolution accounting voltage stability consideration. Int. J. Electr. Power Energy Syst. 2012, 42, 196–207. [Google Scholar] [CrossRef]
- Huy, P.D.; Ramachandaramurthy, V.K.; Yong, J.Y.; Tan, K.M.; Ekanayake, J.B. Optimal placement, sizing and power factor of distributed generation: A comprehensive study spanning from the planning stage to the operation stage. Energy 2020, 195, 117011. [Google Scholar] [CrossRef]
- Maleki, A.; Askarzadeh, A. Artificial bee swarm optimization for optimum sizing of a stand-alone PV/WT/FC hybrid system considering LPSP concept. Sol. Energy 2014, 107, 227–235. [Google Scholar] [CrossRef]
- Abou El-Ela, A.; Allam, S.; Shatla, M. Maximal optimal benefits of distributed generation using genetic algorithms. Electr. Power Syst. Res. 2010, 80, 869–877. [Google Scholar] [CrossRef]
- Yang, N.C.; Chen, T.H. Evaluation of maximum allowable capacity of distributed generations connected to a distribution grid by dual genetic algorithm. Energy Build. 2011, 43, 3044–3052. [Google Scholar] [CrossRef]
- Ganguly, S.; Samajpati, D. Distributed generation allocation with on-load tap changer on radial distribution networks using adaptive genetic algorithm. Appl. Soft Comput. 2017, 59, 45–67. [Google Scholar] [CrossRef]
- Pesaran, H.A.M.; Nazari-Heris, M.; Mohammadi-Ivatloo, B.; Seyedi, H. A hybrid genetic particle swarm optimization for distributed generation allocation in power distribution networks. Energy 2020, 209, 118218. [Google Scholar] [CrossRef]
- Soroudi, A. Power System Optimization Modeling in GAMS; Springer International Publishing: Berlin/Heidelberg, Germany, 2017. [Google Scholar]
- Zeynali, S.; Rostami, N.; Feyzi, M. Multi-objective optimal short-term planning of renewable distributed generations and capacitor banks in power system considering different uncertainties including plug-in electric vehicles. Int. J. Electr. Power Energy Syst. 2020, 119, 105885. [Google Scholar] [CrossRef]
- Naval, N.; Sánchez, R.; Yusta, J.M. A virtual power plant optimal dispatch model with large and small-scale distributed renewable generation. Renew. Energy 2020, 151, 57–69. [Google Scholar] [CrossRef]
- Mena, R.; Hennebel, M.; Li, Y.F.; Zio, E. Self-adaptable hierarchical clustering analysis and differential evolution for optimal integration of renewable distributed generation. Appl. Energy 2014, 133, 388–402. [Google Scholar] [CrossRef]
- Quezada, C.; Torres, J.; Quizhpi, F. Optimal Location of Capacitor Banks by Implementing Heuristic Methods in Distribution Networks. In Proceedings of the 2019 IEEE CHILEAN Conference on Electrical, Electronics Engineering, Information and Communication Technologies (CHILECON), Valparaiso, Chile, 13–27 November 2019; pp. 1–6. [Google Scholar]
- Adewuyi, O.B.; Shigenobu, R.; Ooya, K.; Senjyu, T.; Howlader, A.M. Static voltage stability improvement with battery energy storage considering optimal control of active and reactive power injection. Electr. Power Syst. Res. 2019, 172, 303–312. [Google Scholar] [CrossRef]
- Montoya, O.D.; Gil-González, W. Dynamic active and reactive power compensation in distribution networks with batteries: A day-ahead economic dispatch approach. Comput. Electr. Eng. 2020, 85, 106710. [Google Scholar] [CrossRef]
- Arellanes, A.; Rodríguez, E.; Orosco, R.; Perez, J.; Beristáin, J. Three-phase grid-tied photovoltaic inverter with reactive power compensation capability. In Proceedings of the 2017 IEEE International Autumn Meeting on Power, Electronics and Computing (ROPEC), Ixtapa, Mexico, 8–10 November 2017; pp. 1–6. [Google Scholar]
- Carrasco, M.; Mancilla-David, F. Maximum power point tracking algorithms for single-stage photovoltaic power plants under time-varying reactive power injection. Sol. Energy 2016, 132, 321–331. [Google Scholar] [CrossRef]
- Montoya, O.D.; Garcés-Ruíz, A.; Gil-González, W.; Escobar-Mejía, A. Compensación De Potencia Reactiva En Sistemas De Distribución: Un Enfoque Formal Basado en Optimización Matemática, 1st ed.; Ediciones UTB: Cartagena, Colombia, 2020. [Google Scholar]
- Naghiloo, A.; Abbaspour, M.; Mohammadi-Ivatloo, B.; Bakhtari, K. GAMS based approach for optimal design and sizing of a pressure retarded osmosis power plant in Bahmanshir river of Iran. Renew. Sustain. Energy Rev. 2015, 52, 1559–1565. [Google Scholar] [CrossRef]
- He, H.; Chen, A.; Yin, M.; Ma, Z.; You, J.; Xie, X.; Wang, Z.; An, Q. Optimal Allocation Model of Water Resources Based on the Prospect Theory. Water 2019, 11, 1289. [Google Scholar] [CrossRef]
- Andrei, N. Nonlinear Optimization Applications Using the GAMS Technology; Springer US: New York, NY, USA, 2013. [Google Scholar]
- Kaur, S.; Kumbhar, G.; Sharma, J. A MINLP technique for optimal placement of multiple DG units in distribution systems. Int. J. Electr. Power Energy Syst. 2014, 63, 609–617. [Google Scholar] [CrossRef]
- Rutherford, T.F. Extension of GAMS for complementarity problems arising in applied economic analysis. J. Econ. Dyn. Control 1995, 19, 1299–1324. [Google Scholar] [CrossRef]
- Ćalasan, M.; Kecojević, K.; Lukačević, O.; Ali, Z.M. Testing of influence of SVC and energy storage device’s location on power system using GAMS. In Uncertainties in Modern Power Systems; Elsevier: Amsterdam, The Netherlands, 2021; pp. 297–342. [Google Scholar]
- Montoya, O.D.; Gil-González, W.; Hernández, J.C.; Giral-Ramírez, D.A.; Medina-Quesada, A. A Mixed-Integer Nonlinear Programming Model for Optimal Reconfiguration of DC Distribution Feeders. Energies 2020, 13, 4440. [Google Scholar] [CrossRef]
- Yang, L.; Gao, X.; Li, Z.; Jia, D.; Jiang, J. Nowcasting of Surface Solar Irradiance Using FengYun-4 Satellite Observations over China. Remote Sens. 2019, 11, 1984. [Google Scholar] [CrossRef]
- XM. Real-Time Power Demand. 2020. Available online: https://www.xm.com.co.aspx (accessed on 7 March 2020).
- Benavides, H.; Simbaqueva, O.; Zapata, H. Atlas of Solar, Ultraviolet and Ozone Radiation of Colombia; Technical Report, Alianza entre IDEAM Y UPME; Instituto de Hidrología, Meteorología y Estudios Ambientales: Bogota, Colombia, 2018. (In Spanish) [Google Scholar]














| Time (h) | Demand Power (pu) | Solar Rad. Power (pu) | Time (h) | Demand Power (pu) | Solar Rad. Power (pu) |
|---|---|---|---|---|---|
| 1 | 0.765 | 0.000 | 13 | 0.879 | 1.000 |
| 2 | 0.736 | 0.001 | 14 | 0.877 | 0.955 |
| 3 | 0.714 | 0.001 | 15 | 0.868 | 0.823 |
| 4 | 0.712 | 0.001 | 16 | 0.856 | 0.616 |
| 5 | 0.698 | 0.000 | 17 | 0.845 | 0.352 |
| 6 | 0.688 | 0.002 | 18 | 0.834 | 0.102 |
| 7 | 0.677 | 0.102 | 19 | 0.834 | 0.001 |
| 8 | 0.710 | 0.346 | 20 | 0.951 | 0.000 |
| 9 | 0.753 | 0.570 | 21 | 1.000 | 0.000 |
| 10 | 0.791 | 0.786 | 22 | 0.924 | 0.000 |
| 11 | 0.829 | 0.920 | 23 | 0.869 | 0.001 |
| 12 | 0.861 | 0.986 | 24 | 0.765 | 0.000 |
| Nodes | Gen. (pu) | Parameters (pu) | Power (pu) | Nodes | Gen. (pu) | Parameters (pu) | Power (pu) | ||||||
|---|---|---|---|---|---|---|---|---|---|---|---|---|---|
| 2 | 1 | - | 0.004 | 0.013 | 0.800 | 0.100 | 4 | 9 | 1.05 | 0.007 | 0.089 | 1.475 | 0.113 |
| 4 | 2 | 1.05 | 0.038 | 0.117 | 1.985 | 0.163 | 7 | 9 | - | 0.000 | 0.046 | 0.000 | 0.000 |
| 2 | 3 | - | 0.035 | 0.149 | 1.710 | 0.125 | 9 | 10 | - | 0.010 | 0.027 | 1.450 | 0.129 |
| 3 | 4 | - | 0.043 | 0.111 | 0.790 | 0.219 | 6 | 11 | 1.10 | 0.072 | 0.150 | 1.175 | 0.109 |
| 1 | 5 | - | 0.045 | 0.189 | 1.380 | 0.108 | 10 | 11 | - | 0.060 | 0.140 | 0.000 | 0.000 |
| 2 | 5 | - | 0.037 | 0.115 | 0.000 | 0.000 | 6 | 12 | - | 0.119 | 0.249 | 0.230 | 0.020 |
| 4 | 5 | - | 0.000 | 0.001 | 0.000 | 0.000 | 6 | 13 | - | 0.032 | 0.064 | 0.636 | 0.129 |
| 5 | 6 | - | 0.007 | 0.089 | 1.160 | 0.275 | 12 | 13 | - | 0.168 | 0.152 | 0.000 | 0.000 |
| 4 | 7 | - | 0.007 | 0.089 | 0.970 | 0.420 | 9 | 14 | - | 0.130 | 0.278 | 0.574 | 0.125 |
| 7 | 8 | - | 0.000 | 0.117 | 0.900 | 0.101 | 13 | 14 | - | 0.227 | 0.462 | 0.000 | 0.000 |
| Nodes | Gen. (pu) | Parameters (pu) | Power (pu) | Nodes | Gen. (pu) | Parameters (pu) | Power (pu) | ||||||
|---|---|---|---|---|---|---|---|---|---|---|---|---|---|
| 1 | 2 | 1.000 | 0.00080 | 0.00104 | 0.000 | 0.000 | 14 | 15 | - | 0.00460 | 0.00217 | 0.106 | 0.066 |
| 2 | 3 | - | 0.00346 | 0.00314 | 0.000 | 0.000 | 15 | 16 | - | 0.00460 | 0.00217 | 0.025 | 0.158 |
| 3 | 4 | - | 0.00104 | 0.00094 | 0.298 | 0.184 | 3 | 17 | - | 0.00460 | 0.00217 | 0.255 | 0.158 |
| 4 | 5 | - | 0.00230 | 0.00137 | 0.000 | 0.000 | 17 | 18 | - | 0.00276 | 0.00130 | 0.128 | 0.079 |
| 5 | 6 | - | 0.00256 | 0.00152 | 0.255 | 0.158 | 18 | 19 | - | 0.00414 | 0.00195 | 0.298 | 0.184 |
| 6 | 7 | - | 0.00253 | 0.00119 | 0.000 | 0.000 | 19 | 20 | - | 0.00437 | 0.00206 | 0.340 | 0.211 |
| 7 | 8 | - | 0.00460 | 0.00217 | 0.213 | 0.132 | 20 | 21 | - | 0.00460 | 0.00217 | 0.085 | 0.053 |
| 8 | 9 | - | 0.00575 | 0.00271 | 0.000 | 0.000 | 4 | 22 | - | 0.00460 | 0.00217 | 0.106 | 0.066 |
| 9 | 10 | - | 0.00460 | 0.00217 | 0.266 | 0.165 | 5 | 23 | - | 0.00460 | 0.00217 | 0.055 | 0.034 |
| 2 | 11 | - | 0.00460 | 0.00217 | 0.085 | 0.053 | 6 | 24 | - | 0.00184 | 0.00087 | 0.070 | 0.043 |
| 11 | 12 | - | 0.00566 | 0.00267 | 0.340 | 0.211 | 8 | 25 | - | 0.00276 | 0.00130 | 0.064 | 0.040 |
| 12 | 13 | - | 0.00345 | 0.00163 | 0.298 | 0.184 | 25 | 26 | - | 0.00368 | 0.00174 | 0.170 | 0.105 |
| 13 | 14 | - | 0.00258 | 0.00122 | 0.191 | 0.119 | 8 | 27 | - | 0.00276 | 0.00130 | 0.256 | 0.158 |
| Quantity PV | Node | Generator Power MW (pu) | Energy Losses (pu) | Reduction (%) |
|---|---|---|---|---|
| 0 | - | - | 17.187 | - |
| 1 | 6 | 69.480 (3.474) | 15.854 | 7.755 |
| 2 | 3 | 39.360 (1.968) | 15.383 | 10.496 |
| 6 | 63.900 (3.195) | |||
| 3 | 3 | 39.360 (1.968) | 15.067 | 12.334 |
| 6 | 58.500 (2.925) | |||
| 14 | 14.100 (0.705) | |||
| 4 | 3 | 39.360 (1.968) | 14.951 | 13.009 |
| 6 | 58.480 (2.924) | |||
| 10 | 30.640 (1.532) | |||
| 14 | 14.100 (0.705) |
| Quantity PV | Node | Generator Power MW (pu) | Energy Losses (pu) | Reduction (%) |
|---|---|---|---|---|
| 0 | - | - | 1.961 | - |
| 1 | 8 | 1.740 (1.740) | 1.323 | 32.534 |
| 2 | 8 | 1.479 (1.479) | 1.086 | 44.620 |
| 20 | 1.013 (1.013) | |||
| 3 | 8 | 1.441 (1.441) | 0.875 | 55.380 |
| 14 | 0.925 (0.925) | |||
| 20 | 0.982 (0.982) | |||
| 4 | 8 | 1.437 (1.437) | 0.860 | 56.145 |
| 13 | 0.833 (0.833) | |||
| 16 | 0.188 (0.188) | |||
| 20 | 0.979 (0.979) |
Publisher’s Note: MDPI stays neutral with regard to jurisdictional claims in published maps and institutional affiliations. |
© 2021 by the authors. Licensee MDPI, Basel, Switzerland. This article is an open access article distributed under the terms and conditions of the Creative Commons Attribution (CC BY) license (https://creativecommons.org/licenses/by/4.0/).
Share and Cite
Buitrago-Velandia, A.F.; Montoya, O.D.; Gil-González, W. Dynamic Reactive Power Compensation in Power Systems through the Optimal Siting and Sizing of Photovoltaic Sources. Resources 2021, 10, 47. https://doi.org/10.3390/resources10050047
Buitrago-Velandia AF, Montoya OD, Gil-González W. Dynamic Reactive Power Compensation in Power Systems through the Optimal Siting and Sizing of Photovoltaic Sources. Resources. 2021; 10(5):47. https://doi.org/10.3390/resources10050047
Chicago/Turabian StyleBuitrago-Velandia, Andrés Felipe, Oscar Danilo Montoya, and Walter Gil-González. 2021. "Dynamic Reactive Power Compensation in Power Systems through the Optimal Siting and Sizing of Photovoltaic Sources" Resources 10, no. 5: 47. https://doi.org/10.3390/resources10050047
APA StyleBuitrago-Velandia, A. F., Montoya, O. D., & Gil-González, W. (2021). Dynamic Reactive Power Compensation in Power Systems through the Optimal Siting and Sizing of Photovoltaic Sources. Resources, 10(5), 47. https://doi.org/10.3390/resources10050047

