Abstract
As the competition of standards among enterprises turns to the competition among innovation ecosystems, how to construct the technology standardization innovation ecosystem (TSIE) is of great significance to enhance the competitiveness of enterprises and even industries. Based on the perspective of actor network theory (ANT) through the case study of Haier, this paper constructs an ANT model for the formation of a TSIE and tries to answer the following questions: how is the TSIE formed? how do the actors gather and what roles do they play in the formation process? and what role do technology standards play in the formation process? This research finds that the formation of the TSIE results from interactions among the actors of ANT over different periods. The focal actors play a crucial role; their roles change from the construction of their own actor network to the empowerment of the sub-actor network construction. Other actors evolve from being defined to defining roles themselves. Standards are also crucial throughout this process: initially, they recruit and coordinate the primary actors to form close relationships, and later they facilitate bidirectional regulation, enable standardization, and coordinate the formation and development of sub-ecosystems. This paper explores the evolution of TSIE through the lens of ANT, advancing its application within this context. It enriches the theoretical research on this subject and offers a theoretical foundation for large enterprise platforms to facilitate the transformation of TSIE.
1. Introduction
Currently, technology standard innovation ecosystems (TSIEs) have emerged as the predominant paradigm for corporate technical standard competition [1]. The development of a TSIE has also become a crucial strategy for major enterprises to achieve technology innovation and set competitive standards. Leading global semiconductor firms, such as Intel, Samsung, TSMC, and Microsoft, have established the Chiplet Alliance to define ecosystem standards for chip interconnection. Similarly, Huawei’s Hisilicon has partnered with 90 semiconductor companies and application enterprises to create an ecosystem encompassing both standards and application scenarios. Given the intricacy of innovation, it is challenging for any single enterprise to achieve technological advancement and standard setting independently. Consequently, collaborative innovation and joint standard setting among enterprises have evolved into the predominant model for technical standard innovation [2]. After a period of development, high-tech industry innovation ecosystems taking the form of national high-tech zones, high-tech industry development zones, and other industry clusters are formed. At present, the Communist Party of China (CPC) Central Committee is pushing the development of standard innovation ecosystems based on these innovation ecosystems. In this context, propelling the evolution of the innovation ecosystem into TSIE is highly valuable for improving industrial competitiveness and promoting national high-quality development.
TSIE is an innovation ecosystem that coordinates the technologies or products of various enterprises to form a set of “customer-oriented” solutions through technology standards [3]. The existing literature highlights that constructing innovation ecosystems based on technology standards is a crucial competition avenue for high-tech enterprises. High technology is inherently characterized by high uncertainty and complexity. The establishment of an ecosystem, underpinned by the diffusion of technology standards, can more effectively coordinate technologies among enterprises, promote the forming of dominant technologies, and reduce technical uncertainty and risks. It is apparent that technology standards serve not only as the foundation of technology innovation within high-tech enterprise innovation ecosystems but also as their essential traits. The formation and evolution of these ecosystems follows the beneficial guiding logic of “technology R&D–standard formulation–standard commercialization” [1]. Technology standards open the boundaries among enterprises and systems, integrate more participants to collaborate on innovation, and ultimately form an innovation ecosystem coupled by standards [1,4,5].
Nylund and Brem [6] minted the concept of ecosystem-based standardization as a standardization mode by considering the characteristics of innovation ecosystems. Ecosystem-based standardization is defined as a standard embodied in a dominant platform determining processes for value creation and appropriation. Therefore, the standards should be sufficiently open so that innovators of complements can reap returns, but also sufficiently closed to generate returns for the focal actors [7]. The processes involved in ecosystem-based standardization include the interactions among ecosystem actors. Therefore, the formation of TSIE is not a process of self-organization but a process that involves multi-actors’ action [8]. Standardization is a crucial aspect of technology development in innovation ecosystems. It enables stakeholders to coordinate technology development, ensure component compatibility, and drive collaborative innovation and value co-creation. During the formation of innovation ecosystems, complementary technologies boost technology innovation, patenting, and standardization, while technology standards further enhance value creation and appropriation within these ecosystems. Technology standards are pivotal for enhancing value co-creation and the sustainable development of the innovation ecosystem [9]. Current research predominantly focuses on the relationship between standards and the innovation ecosystem and scrutinizes the influence of technology standardization on the ecosystem. It also broadens the profit framework of the innovation ecosystem from a standardization perspective [8]. Su et al. [2] explored establishing “standardized infrastructure” and an innovation platform to foster collaborative innovation between core firms (downstream bicycle assemblers) and partners (upstream component suppliers) in Taiwan’s traditional bicycle industry, positing that standardization propels the industrial transformation toward a TSIE. The study put forth that the standardization promotes the industrial transformation to the TSIE. Dinçkol et al. [10] examined the role of regulatory standards and how these standards evolve and found that standard implementation can lead to the emergence of new roles and connections in the industry architecture, and the adjustment of industry players to roadblocks in the implementation caused a recalibration of standards and shifts in industry architecture. Some studies have empirically demonstrated the positive impact of TSIE on enterprise sales [11] and have discussed governance issues within the ecosystem [10]. However, the questions of how TSIE is formed and especially what role the bonding role technology standards play in the forming of TSIE remain unanswered. In this paper, the formation logic of TSIE is interpreted though the perspective of actor network theory (ANT). And the paper tries to answer the following questions: How is the TSIE formed by constructing the ANT? How are the relevant actors recruited and their roles defined to form the ANT? And what function do standards play in the TSIE formation? Theoretically, this study extends the ANT to the context of TSIE and constructs an actor network model. Practically, it offers insights into constructing TSIE, promoting the development of an innovation ecosystem to TSIE, and achieving competitive advantages in global standard competitions.
2. Literature Review and Research Framework
2.1. Technology Standardization Innovation Ecosystem (TSIE)
Studies on TSIE originate from innovation ecosystem research. An innovation ecosystem is a competition and cooperation network formed by innovation enterprises based on specialized and complementary technologies [12]. Due to the characteristics of high technologies, such as intense integration, significant complexity, and fast innovation speed, technology innovation usually requires the cooperation of enterprises of the industrial chain. Technology standards are characterized by generality, compatibility, and interoperability. They provide a technical basis for collaborative innovation and value co-creation in these ecosystems and coordinate relevant parties to provide a set of customer-oriented solutions based on technology or product innovation [3]. Therefore, compared with the innovation ecosystem, the TSIE emphasizes the role of technology standards as the foundation for the specialization and cooperation among innovation entities. It achieves interconnection among complementors and producers through high-tech standards, component technology, complementary technology, and supporting technology standards. With the formulation, diffusion, and application of technology standards, a symbiotic and competitive innovation ecosystem linked by standards has emerged [11]. Technology standards play a pivotal role in the formation and evolution of the TSIE, facilitating technical coordination, fostering the emergence of leading technologies, and driving technological upgrading. In establishing the TSIE, it is necessary to foster alliances to coordinate relationships among ecosystem actors and to develop the ecosystem based on a comprehensive technology standard industry chain. Ecosystem enterprises aim to maximize value through standard-essential patents, while complementary enterprises use alternative standards to weaken competitors’ proprietary technology standards [9]. Thus, standards not only facilitate the establishment of cooperative relationships among enterprises but also engender competition among them. Related research also discusses how to choose the appropriate multilateral licensing model and pricing strategies within the TSIE based on patent pools and how to achieve dynamic TSIE governance through exclusive mechanism coordination, complementary and alternative asset management, and intellectual property strategy alignment [13]. However, few studies have explored how the TSIE was formed or how the roles of each actor and technology standards contribute therein.
2.2. Actor Network Theory
Actor network theory (ANT) was developed by Latour [14] on the basis of the study of Callon [15] and Law [16]. It posits that the interpretive roles of nature and society in shaping scientific knowledge should be treated symmetrically, meaning that non-human actors (e.g., animals, technologies, ideas, and the environment) have the same dynamic role as human actors [14,15,16,17]. In Callon’s study, three marine biologists enlisted scallops, fishermen, and scientific colleagues to form a cohesive action framework addressing the decline of scallops in St. Brieuc Bay [15]. According to ANT, social activities involve heterogeneous actors forming networks to address specific challenges. An actor is defined as any entity that is affected by or intervenes in an action. Focal actors have higher coordination, supervision, and management capabilities than other actors. They can be human or non-human actors and translate their interests into the interests of other actors through “translation”, so that other actors can recognize and participate in the network. And the networks are developed to solve specific problems by continuously reconciling the divergent goals and interests of heterogeneous actors [18].
The process of constructing an actor network is a process of “translation”, which includes problematization, interessement, enrolment, and mobilization in four stages. Though the translation process, the interests, roles, functions, and status of actors are redefined, arranged, and assigned. During the problematization stage, focal actors define the network’s issues and shared objectives, identify potential actor categories and their interests, resolve contradictions and conflicts among actors, and establish the obligatory passage point (OPP) acknowledged and accepted by all actors. In the interessement stage, focal actors design and implement the benefit coordination mechanisms among actors, harmonize their interests, and secure each actor’s role within the network. During the enrolment stage, each actor is assigned an acceptable task, with focal actors defining their assigned roles and fostering connections among them. In the mobilization stage, measures are taken to ensure that actors can adequately represent their parties without betrayal; the scope of the network expands, actor relationships are gradually constructed, and ultimately, an actor network is formed.
2.3. Actor Network of TSIE
As high-tech enterprises’ innovation ecosystems evolve, technology standards emerge as specifications that define interaction rules among complementary technologies [19]. They drive collaborative innovation within the ecosystem through technological coordination [3], integrating resources, sharing needs, and fostering interaction among stakeholders around specific standards. This process propels the innovation, formulation, implementation, and diffusion of technology standards, gradually forming a TSIE. The formulation and diffusion of technology standards within the ecosystem are crucial to this process.
TSIE is an innovation ecosystem linked by technology standards [11]. Technology standards are crucial as they determine the selection and application of dominant technologies, as well as the relationships between standard setters and other stakeholders. It can be seen that technology standards, as an important actor, impact other actors in the ecosystem, so ANT is an effective perspective to analyze the process of technology standardization [8]. This method is used to analyze the formulation and diffusion of electronic data interchange, via mobile telephone, mobile communication, and other standards [20,21]. With the development of China’s communication technology industry, China began to participate in the formulation of ICT standards, and corresponding scholars began to pay attention to China’s WAPI, TD-SCDMA, and other technology standardizations, technology standard strategy, and other issues [22,23]. It was found that the construction of an actor network is an important approach for the development of technology standardization or the competition of technology standards, and the standardization process is not self-organized [11,24]. It is the result of both the role of non-human actors, such as technology standards and policy support, and human actors, such as governments, enterprises, universities, and research institutions.
In summary, the TSIE is a network structure created by focal actors to recruit other actors during the technology standardization process, which includes the innovation, formulation, diffusion, and application of technology standards. This ecosystem is constructed through the intentional organization of focal actors, typically encompassing governments, enterprises, industry alliances, associations, standard-setting bodies, users, technology standards, technologies, and policies [25]. Within this framework, the interaction between technology standards (non-human actors) and human actors is evident. Existing research has discussed the actor network construction of specific technology standards within particular research contexts, revealing that focal actors and their roles are not static across different stages. Instead, they are dynamically adjusted in response to changing demands at various stages of technology standardization [25]. However, in the research on constructing a universally significant actor network within the TSIE, the interaction processes among actors, the roles of actors—especially standards—and their evolution remains underdeveloped.
2.4. Research Framework
In conclusion, the research framework is constructed as shown in Figure 1. Centered on the identification of corporate strategic objectives, focal actors orchestrate both human and non-human actors (such as standards) to construct an actor network. By going through the four stages of ANT “translation”—problematization, interessement, enrolment, and mobilization—the processes of problem determination, role definition, benefit allocation, and network bundling for other actors within the network are effectively actualized. This ultimately catalyzes the formation and evolution of a TSIE. This study attempts to answer the following questions: (1) What kind of actors are recruited by focal actors in the construction of TSIE? (2) How do the focal actors coordinate the objectives and interests of heterogeneous actors to achieve consensus and to develop and enlarge the actor network? (3) In the process of network construction, how do standards interact with human actors to facilitate the emergence of the TSIE? This paper constructs an actor network model for TSIE, reveals its formation mechanism, and puts forth theoretical insights to promote TSIE’s formation and development.
Figure 1.
Research framework. Source: own work.
3. Materials and Methods
3.1. Research Method
This study aims to elucidate the dynamic process of how the TSIE evolves and refine the relevant concepts and theories derived from it. This is most appropriately achieved through single-case study methods for several reasons. Firstly, this paper intends to uncover the mechanism behind TSIE’s formation, addressing the “why” and “how” questions that the existing literature fails to answer. The single-case study can track the long-term change process of the ecosystem’s formation and open the “black box” of TSIE’s evolution mechanism. Secondly, grounded theory can extract concepts from phenomena, allowing for a more in-depth analysis of the core essence of complex issues within the TSIE context.
3.2. Case Selection
Adhering to the theoretical sampling principle [26], this paper selects the Haier Group (hereafter referred to as “Haier”) as the case sample, due to three primary reasons. Firstly, the principle of theoretical sampling requires that the case adequately reflects the main relationships between the constructs involved in the research question. The formation of Haier’s TSIE fully mirrors the process of actor network construction through interaction with technology standards as links and aligns with the core view of ANT that the network is constructed by the interaction of human and non-human actors. Secondly, the case is representative. The establishment of the Haier National Technology Standard Innovation Base (NASI) has formed a typical coupling mode of the standard-driven innovation ecosystem. The established open TSIE consistently incubated innovation and standard achievements. Thirdly, it provides ample material and data. Since the inception of its brand strategy in 1984, Haier has already established the TSIE. Over 40 years, Haier has accumulated extensive available data to illustrate the formation and development of the TSIE.
3.3. Data Collection
This study collected data from multiple sources, encompassing semi-structured interviews, on-site observations, archival data, informal communication, and more. Considering the interviewees’ familiarity with the company’s overall situation and standardization work, they were selected from Haier Group’s management and its incubated platforms. Group managers were primarily chosen from the company’s standardization, strategy, and quality management departments, with the main person in charge selected. The incubated platforms mainly selected the main person in charge of platforms such as COSMOPlat, Internet of clothing, and NASI, which have formulated more standards. ① On-site observation and semi-structured interviews. The team continuously tracked the evolution of the Haier platform for a long time, undertaking 9 field investigations and in-depth interviews between July 2019 and December 2023. Each interview and discussion spanned 1–3 h, and over 300,000 words were recorded. The details are shown in Table 1. ② Archival data collection. The team has compiled a large volume of website information, industry reports, academic publications, books, and internal materials from “Haier People”, etc., totaling more than 300,000 words. ③ Informal communication. The team visited Haier, COSMOPlat, E-Haier, and NASI several times, observed on-site, and had informal communication with employees. These multi-source data facilitated the triangulation of the interview data and enhanced the accuracy of the findings.
Table 1.
Basic situation of enterprise interview subject content and interviewees.
3.4. Data Analysis Method
For data analysis, a three-level coding method was adopted for the grounded analysis [27]. The coding is based on the context of the actor network construction, namely, the 4 stages of problematization, interessement, enrolment, and mobilization [15]. Two group members who participated in the whole enterprise survey coded at the same time, and other members of the research group discussed and refuted the conclusions of each code, so as to verify and supplement the extracted views until a relative consensus was reached. Initially, primary coding was employed to distill the key features and events in the ANT construction process, abstract relevant concepts, and identify connections among these concepts, which were then merged into axial codes. Subsequently, the theoretical codes are illustrated in the data structure as aggregated dimensions by connecting to the existing literature of ANT. Following this, these refined views were continuously validated and supplemented, with repeated verification, eventually leading to theoretical saturation [28].
4. Case Analysis
4.1. Introduction of the Case Background
Established in 1984, Haier has progressively transitioned through various strategic stages, and its quality and standardization strategy has correspondingly evolved to underpin the company’s overall strategy. At present, Haier has entered the ecological brand era by creating an open “standard ecosystem”.
Haier’s TSIE evolved in two distinct stages (Figure 2). The initial stage transitioned from a high-standard brand strategy to an international standard breakthrough, culminating in a standard-led global brand strategy. This period was characterized by Haier’s commitment to high-quality and rigorous standards, solidifying its technical foundation. In 1984, Haier introduced a full set of German technology and standard systems to improve product quality. Furthermore, Haier actively engaged in setting international standards through technology and standard innovations based on the assimilated knowledge and technology. A significant milestone was achieved in 2008 when Haier spearheaded IEC 60335-2-21, marking China’s first independent intellectual property rights for home appliances. Subsequently, leveraging technology standards in niche fields and a strategic global patent layout, Haier led the formulation of the IEC 62514 digital home international standard, led the establishment of the IEC TC59/SC 59M WG4 refrigerator preservation international standards work group, and played a pivotal role in developing relevant international standards. This trajectory epitomizes the metamorphosis from “advanced products to advanced technology to advanced standards”.
Figure 2.
Formation process of Haier’s TSIE. Source: own work.
In the second stage of its evolution, Haier responded to emerging internet trends characterized by “decentralization”, “distribution”, and “iterative innovation”. This marked a pivotal transformation from a traditional closed bureaucratic organization to an open and inclusive entrepreneurial platform [29]. During this period, Haier’s ecological brand strategy was underpinned by the eco-led standardization strategy. And Haier actively participated in the standardization initiatives of various international, regional, and national standard organizations. This active participation led to the establishment of the standard ecosystem NASI. Furthermore, Haier spearheaded the establishment of IEC WGs focused on smart home, Internet of food, Internet of clothes, and Internet of water. They also led the formulation of six IEEE international standards related to smart home, Internet of clothes, Internet of food, and Internet of water. These efforts fostered the interoperability of the smart home ecosystem through standard connectivity and eventually formed a global open TSIE.
4.2. Stage I ANT Analysis: The Formation of a Standard Community of Interests
In 1984, Haier adopted the German Liebherr refrigerator production line and technology, as well as a full-set standard system. In practice, Haier recognized that “only standards that meet or create market demand can have strong vitality”. Consequently, Haier formulated a technology-driven standard innovation strategy aimed at meeting user requirements and gradually formed a synergy model of “technology-patent-standard” to achieve the strategic goal of becoming a standard leader. The core coding and key evidence for this perception are presented in Table 2.
Table 2.
Stage I core coding and key evidence of actor network.
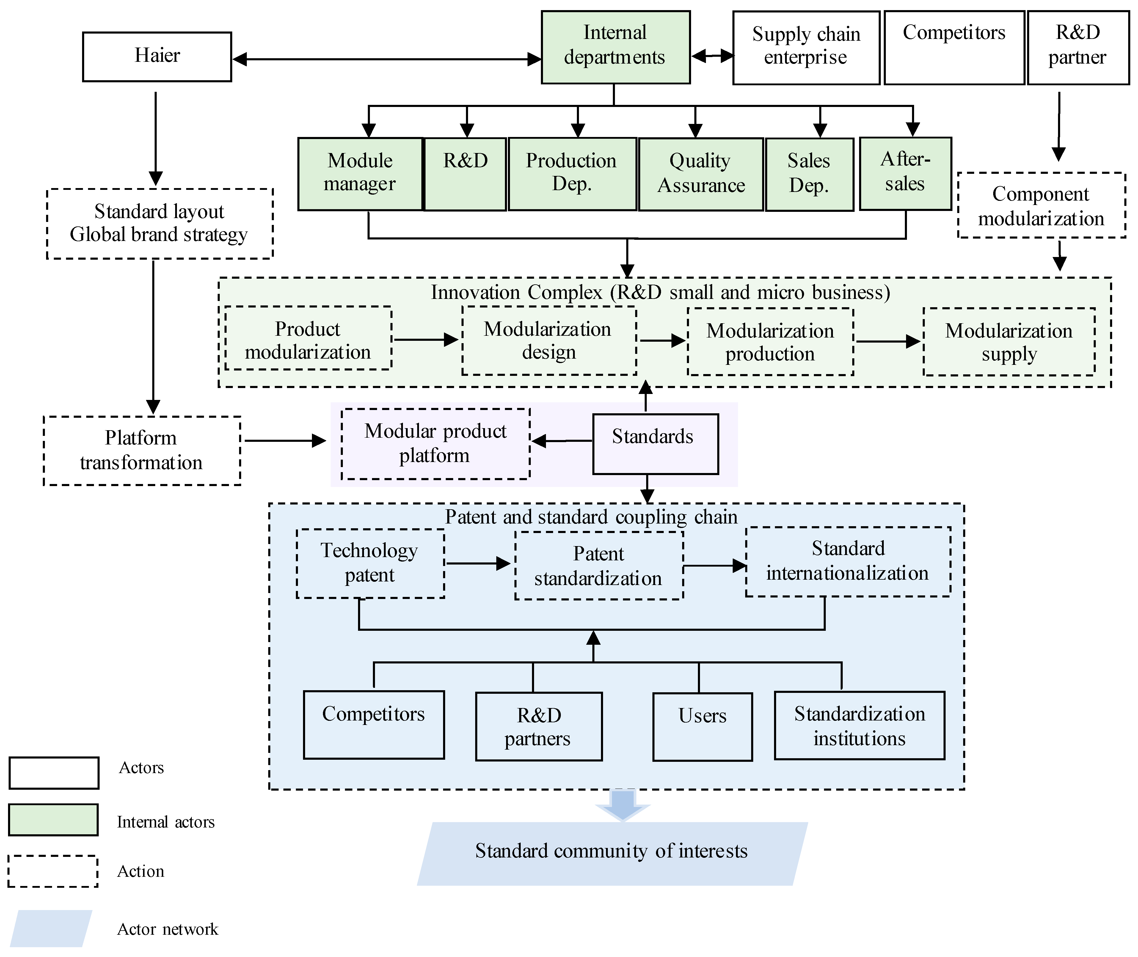
1. Problematization: Set up the OPP of the standard complex. The primary objective of problematization is to elucidate the problems that necessitate the creation of an actor network, identify the primary actors involved, and set up the OPP for each actor. Firstly, the focal actors must determine the primary actors based on the purpose of the network. Haier’s development trajectory has gradually delineated its strategic goals, which include catching up with and leading international standards. That is, “go out through standards, drive technology advancement, foster brand and product recognition, and layout the global market with standards” (C03). Then, Haier preliminary identified the network actors, encompassing internal departments, R&D partners, supply chain enterprises, competitors, users, and standardization institutions. Secondly, obstacles encountered by each actor are identified. The improvement of quality and standards within Haier will inevitably impose new requirements for employees, disrupt the established systems, and potentially affect individual interests. Consumers prioritize products that offer safety and quality assurance to meet their needs, and raising standards often results in higher prices. If supply chain enterprises fail to align with Haier’s improved standards, they risk being phased out, and corresponding changes inevitably lead to increased costs. Competitors focus on leading in setting standards by advanced technology, thus they have competitive relationships with Haier. R&D partners concentrate on the transformation of research outcomes and the distribution of benefits. Standardization institutions tend to prioritize standard formulation over their practical application. Finally, determining the OPP involves determining the value of the OPP to each actor and transforming it into an obligatory point for realizing their own goals, thereby conflicts among heterogeneous actors are resolved. For this purpose, Haier identified “establishing a standard complex” as an OPP, as shown in Figure 3.
Figure 3.
OPP of Stage I. Source: own work.
2. Interessement: Standards to coordinate the industry chain. After problematization, it is crucial to mobilize relevant actors to endorse or commit to the defined OPP. This involves translating these actors’ interests into the actor network. The focal actors should make other actors be dependent upon them by interest connection and coordination mechanisms.
Interest connection mechanism serve to integrate actors by aligning their common goals into an overall solution. In this stage, relevant actors are connected to form the network focusing on the OPP of the standard complex. The standard complex is essentially a network composed by relevant actors that emerges from the coordination of technology standards and standards. Firstly, Haier leverages the internal market mechanism to connect various internal and external actors, which include R&D partnerships, competitors, users, and other actors, to form the innovation chain of “product modularization–modularization design–modularization production–modularization supply”. This forms an innovation complex that fosters collaborative innovation. Secondly, the roles of the actors are defined according to their positions in the patent and standard coupling chain of “technology patent–patent standardization–standard internationalization”. This results in the formation of a standard complex. Specifically, the roles of internal departments and supply chain companies are positioned in technology standards. “Haier helps suppliers in accelerating R&D, improving quality, reducing cost, and achieving efficiency” (C05). The user is positioned as the catalyst for technology standards, as “all innovations can only be kept alive by meeting the users’ needs” (C03). Competitors have dual roles in technology standards and standard formulation. “In some technology areas, we collaborate on R&D, jointly promote the formulation of standards; this can achieve a win–win” (C04). The standardization institutions are positioned as standard formulation supporters. With the support of the National Standardization Administration of the P.R.C. (SAC), Haier undertakes the secretariat work of National Technical Committee 46 (SAC/TC46). This promotes the translation of technical outcomes into relevant standards and regulates the development of the industry.
The interest coordination mechanism primarily adopts modularization and standardization to balance the interests among relevant actors through product standards and forms a stable standard complex. Firstly, modularity opens enterprise boundaries, facilitating organization and management coordination. Haier model and module managers actively connect with supply chain enterprises, R&D institutions, after-sales departments, etc., to adjust functional modules and rapidly launch new products to meet users’ needs. “For instance, the R&D of a refrigerator in the United States will take into account the requirements of Europe, the Middle East, Africa, and other regions. Product modularity minimizes headquarters’ coordination, while the flexible butt jointing of modules in the supply chain can provide more differentiated products” (C01). Secondly, standards and compatibility interfaces are vital for relationship coordination. These interfaces, being core technical attributes of modular products, influence module adjustment by fostering interaction and coordination among heterogeneous actors [30]. This promotes the vertical decomposition of product development, reduces technology leakage risk, and significantly alleviates competition and conflict within the industry chain [22]. “When we led the formulation of international refrigerator standards, we required all the manufacturers in the supply chain to adhere to the refrigerator preservation and refrigeration equipment standards. And product standards coordinate the technology collaborative innovation within the industry chain” (C05). Moreover, the process of standard formulation involves continuous stakeholder coordination. “We co-developed IEC refrigerator preservation standards with Bosch, Electrolux, Whirlpool, VDE, UL, etc. These entities have gradually acknowledged our refrigerator preservation technology and standards”(C02). In the process of the continuous coordination of technology standards and standard development, the market recognition of technology and standards is enhanced, and the legitimacy of standards is improved.
3. Enrolment: Standards as the network interface. At this stage, Haier opened the organizational boundaries, recruited a large number of innovation actors and standard actors centered on the construction of the standard complex, and established multiple and stable network connections. Firstly, Haier opened the organization boundary to provide open channels for relevant actors’ entry through the “inverted triangle” organizational reform [31]. Secondly, innovation actors, standards actors, and other relevant actors were recruited to form an application-oriented standard community of interests, characterized by the “technology patent–patent standardization–standards internationalization” patent and standard coupling chain. Specifically, relying on a global R&D center, Haier recruited global individuals, institutions, enterprises, and other innovation actors for a collaborative R&D and global patent layout. “Our innovation is user-oriented. Upon a new technology, we would apply for patent protection and then formulate the corresponding standards to meet users’ needs” (C05). The company ensures that each technology innovation is backed by at least one patent application, achieving a patent application rate of 100%. Moreover, Haier carries out its global patent layout according to market strategy. “We actively apply for overseas patents and strive for a place in the patent pool, so as to obtain patent cross-licensing” (C03). Participation in the patent pool strengthens Haier’s connections with global competitors and complementary entities, enhances the technology legitimacy, promotes patent standardization and the internationalization of standards, and further recruits innovation, standards, and other relevant actors. After developing over 30 invention patents for refrigerator refrigeration core modules, Haier initiated the establishment of IEC/SC59M/WG4, spearheading the formulation of international standards, and gradually established an extensive and stable connection with standard actors, such as Bosch, GE, FPA, the University of Otago, as well as UL (USA), VDE (Germany), Regent (Netherlands), BV(France), and other global testing and certification institutions. As the standards gained widespread adoption in more than 20 countries, it also attracted relevant consumers, supply chain companies, and other related actors into its network.
In this stage, the standards function as the network interface, facilitating the technical coordination among all actors involved. This not only simplifies the coordination among all actors but also opens up the enterprise boundaries. Focusing on market and consumer demands, focal actors engage in enrolling innovation, standards, and other relevant actors to build the patent and standard coupling chain, establishing a stable standard community of interests with multiple network connections.
4. Mobilization: Standards to set the technical trajectory. Once the network has been established, the focal actors must identify the binding forces that unite various actors and prevent betrayal. At this stage, the primary task for the focal actors is to design network governance rules to ensure that other actors adhere to the agreement and form a standard community of interests with common interests.
Network governance rules include incentive mechanisms and constraint mechanisms. Incentive mechanisms are designed for collaboration and value capture. Firstly, goal motivation forms the value aggregation of various actors through goal positioning and a common mission. The establishment of the standard complex aims to foster collaborative innovation, formulation, and the application of standards, as “mastering standards means securing a dominant position in the industry” (C01). Secondly, process incentives predominantly influence the formulation and dissemination of standards. Currently, all standards are fundamentally based on the compatibility of multiple components or technologies [32]. Standard formulation involves coordinating the technology development of various parties to achieve interoperability [33]. Focal actors need to determine dominant technology standards, interface standards, the benefit of sharing rules, etc., to encourage other actors to act in unison. And the process of standard formulation is also the process of reaching a consensus on technology standards though negotiation. Actors involved in standard formulation can steer the development of technology standards toward a path that is favorable to their interests [19]. It is evident that participation in standard formulation itself can motivate actors to link up and form a community of standard interests. Additionally, actors are motivated by the associated benefits of participating in the formulation and diffusion of standards. “We don’t want to monopolize patents; we want to optimize the process. How to share the benefits depends on the respective contributions” (C04). During the process of standard formulation and diffusion, focal actors determine the dominant technology standards, disclose relevant technology information, reduce uncertainty in R&D, increase the demand and coordination of complementary technologies, and form an effective connection by enhancing the interests of relevant actors such as complementary and competitive enterprises.
The constraint mechanism is designed to prevent betrayal and maintain the stability of the network. This mechanism is primarily realized through technology standard constraints and institution mechanism constraints. Initially, technology standards and interfaces set up technical constraint rules; once the actors decide to enter the network, they are bundled to the technology trajectory. These standards create specific transfer costs and risks when exiting the network, further forming opportunity cost constraints through path dependence. Standards and cross-licensing can impose constraints on relevant actors. The specialization and cooperation among upstream and downstream enterprises and complementary enterprises are based on technology standards, which reduce negotiation and transaction costs, R&D risks, and increase the opportunity cost of leaving the network; thereby relevant actors are constrained within the established technology trajectory. Subsequently, institutional mechanisms such as “super profit sharing”, market competition, contracting, screening and evaluation, and other mechanisms are used to constrain the actors. Haier can limit the enrolled actors within a manageable scope, such as by signing contracts, setting R&D schedules, etc. The network access and multi-dimensional evaluation mechanism, as well as an internal actor performance evaluation mechanism, are established to ensure the competitiveness and stability of the network. “We have rigorously screened out suppliers with unqualified performance over the past 3 months, and excellent enterprises have been provided equal access opportunities. When choosing a partner, we do not favor internal resources but opt for those who possess more advantages and promise greater profitability” (C02).
As mentioned above, in Stage I (Figure 4), the boundaries of products and enterprises are opened. Based on the modular product platform, relevant actors including internal departments, supply chain enterprises, competitors, R&D partners, users, and others converge to build an innovation complex. Through the interest connection and coordination mechanisms, innovation, standard, and other relevant actors are enrolled into the network. This process culminates in the emergence of a standard complex, centered around the patent and standard coupling chain of “technology patent–patent standardization–standard internationalization”. And the roles of these actors are determined by their respective positions within the chain. Driven by incentive and constraint mechanisms, a standard community of interests, characterized by value co-creation, is formed [34]. During this stage, the standard functions as a network interface, interest coordinator, technology trajectory shaper, and behavior regulator, catalyzing the establishment and sustainable development of the community.
Figure 4.
Actor network translation of Stage I. Source: own work.
4.3. Stage II ANT Analysis: The Formation of a TSIE
In the strategic network and eco-brand stage, Haier set up a standard ecosystem as a strategic support. On the basis of standards as a foundation and connection, Haier actively participated in the regional or international standard organization. NASI was built to integrate global standard resources in order to create an open-standard ecosystem. Additionally, it aims to collaboratively formulate and revise international standards, such as those related to home appliance safety, smart homes, and the industrial Internet. During this period, a “global standard coordination” model, “unified standard management” model, and a “standard unit” have been developed to support the formation and development of Haier’s TSIE. Haier has successfully established a stable TSIE through “translation”. The core coding and key evidence for this perception are presented in Table 3.
Table 3.
Stage II core coding and key evidence of the actor network.
1. Problematization: Build a scenario standard ecosystem. In the network strategy stage, Haier initiated a transformation to the “platform + small and micro business” organization mode. Platforms such as HOPE, Haitao, and COSMOPlat, were set up. Haier progressively articulated the development path of leveraging NASI to drive the evolution and growth of a TSIE, guided by the standard value chain of “standard innovation–standard formulation–standard service”. Consequently, Haier aims to align the interests of users (scenario demanders) and cross-border, innovation, industry chain, and standard actors to foster the coordinated development of the TSIE. Subsequently, the obstacles encountered by the actors in their value propositions were identified: Haier aspires to “integrate the resources of the entire industry and focus on user needs … to establish an open global standards ecosystem” (C01). Industry chain actors seek “to set and use standards together and then establish de facto standards … to enhance market influence” (C02). Innovation actors like universities and research institutes want to find more application and transformation scenarios. More scenario-driven products and services are generated by the interactions among cross-border actors. The government aims to stimulate standard innovation through the construction of NASI. However, all actors inevitably confront obstacles during this process: when formulating standards jointly, enterprises strive to dominate the standard formulation to maximize their benefits, inevitably leading to inter-enterprise conflicts; Haier is constrained by the business scope, and it is unavoidable to encounter the bottleneck in standard formulation in various fields. The absence or disparity in standards hinders value co-creation among cross-border actors. Users are more focused on their scenario needs and experiences. To address these issues, Haier defined the construction of a scenario-driven standard ecosystem as an OPP, aiming to mitigate potential conflicts among the actors (refer to Figure 5). At this stage, Haier adopted “ecological thinking to carry out standardization”; it endeavors to build a standard small and micro ecosystem to support the coordinated development of the small and micro ecosystem.
Figure 5.
OPP of Stage II. Source: own work.
2. Interessement: Coordination of cross-border interest balance by multi-dimensional standards. In constructing a scenario-driven ecosystem, Haier interpreted the interests of pertinent actors into a sub-platform actor network via interest connection and coordination mechanisms. At this stage, the roles of the actors in the scenario-driven standard ecosystem are defined, and their roles are adjusted accordingly. The scenario-driven standard ecosystem emerges as a twin of the scenario-driven ecosystem and evolves around the satisfaction of customers’ scenario needs. Primarily, Haier constructed a sub-actor network (scenario-driven ecosystem) by binding the interest of cross-border, standard, and innovation actors through mechanisms such as “Rendanheyi 2.0”, “Lianqun”, etc. In the process of boundary opening and platform ecological transformation, Haier derived the global R&D platform HOPE, entrepreneur incubation platform Hai Chuanghui, Industrial Internet platform COSMOPlat, standard innovation platform NASI, etc. Under these mechanisms, any actor can dynamically recruit relevant actors to build sub-actor networks tailored to the scenario requirements. “Recognizing consumers’ demand for RVs as essentially a desire for travelling, we integrated cross-industry resources through ‘Order’ and formed an RV ecosystem that caters to users’ scenario needs” (M02). Secondly, to enable other actors to define roles: with the continuous expansion of the network and emergence of sub-networks, the number and heterogeneity of actors involved also continuously increases. And focal actors face challenges in accurately defining the role for each actor. The “Lianqun” mechanism enables other actors to establish sub-actor networks and define their roles. “We can either ‘grab orders’ to join other networks, or ‘create orders’ to form our own networks” (M04). “This is analogous to a large team with a division of labor; specific specializations within the chain are determined upon the ‘order’ created, and the expected goals and benefits for each node can be calculated” (C02). Consequently, actors can opt to either create or join sub-networks, pinpoint their specific nodes, and the specific earnings are synchronously calculated. Thirdly, the scenario-driven standard ecosystems are formed via the chain of “standard innovation–standard formulation–standard application” and continuous actors’ connection to support the development of the ecosystem. “After the formation of the smart home scenario-driven ecosystem, due to the discrepancies in standards, it is difficult to realize the interconnection between multi-brand products, sensors, or data” (M03). In response, Haier collaborated with China Home Appliance Association, Midea, Hisense, TCL, LG, Samsung, and other companies to foster a standard ecosystem, develop relevant standards for smart home connectivity, promote seamless integration of smart home hardware, software, data, and protocols at all levels, and facilitate the coupled development of the scenario-driven ecosystems.
Interest coordination is primarily achieved through the alignment of multi-dimensional standards. Haier’s scenario-driven platform essentially comprises four layers: equipment, connection, platform, and application. These standards coordinate the relationships among relevant actors at different levels. The device-layer standard primarily specifies the product and technical requirements, laying the physical foundation for relevant actors’ access to the platform. The connection- and platform-layer standards primarily address the interface incompatibility of hardware products between different brands. The application-layer standard coordinates different hardware products and platforms to achieve scenario interconnection and ecological interconnection. “A thriving smart home network must be composed of diverse brand products, and the technical requirements offer the access for them” (M03). Subsequently, Haier spearheaded the formulation of interface specification for smart household appliance public management units, multimedia gateways, cloud interface standards, and other connection- and platform-layer standards. “Smart home application scenarios are inextricably linked to scenario standards, because the standards of various industries are still separated” (M03). Haier led the formulation of the application- and operation-layer standards in the smart home scenario, coordinating cross-border actors to build a scenario standard ecosystem coupling within the scenario ecosystem.
3. Enrolment: Standard value chain expansion. In an effort to construct a standard ecosystem, Haier primarily recruited relevant actors within the standard value chain during this stage, initially via an open platform’s boundary through “Rendanheyi”, “Lianqun”, standard, etc. “The underlying philosophy of standard innovation is to remove organizational barriers, foster an open ecosystem, and facilitate the transition from a closed garden to an open ecosystem” (C01). Haier leverages platforms such as HOPE, COSMOPlat, NASI, etc. to recruit cross-border actors and forms a complete standard value chain spanning both ends of standard innovation and standard service. A standard value chain represents a series of activities aimed at acquiring and creating value via standardization efforts. This primarily consists of standard innovation, standard formulation, and standard service, involving related actors such as innovation, standard, industry chain, cross-border and scenario-needed actors, etc.
Standard innovation refers to the development of new standards based on technology standards to better meet consumer scenario needs. “We found that only by obtaining user-level data can we effectively connect pre- and post-sale processes and capture more value” (M01). “We (Internet of clothing) collaborated with clothing and fabric manufacturers, retail outlets, smart stores, and other industry resource actors to launch the standard formulation of clothing RFID labels” (M01). This standard innovation satisfies users’ scenario needs, recruits cross-border actors, including home furnishing, appliances, clothing sales, laundry services, recycling, logistics, etc., to form a scenario-driven ecosystem.
The formulation of standards is predicated on standard innovation and necessitates the collaboration of innovation and standard actors. Firstly, Haier participates in international and regional standard organizations through its global R&D centers and innovation centers, which help to recruit global standard actors. Secondly, building long-term connections with experts from standardization organizations establishes connections with the relevant standard organizations and enriches standard resources. Thirdly, fully leveraging the layout of NASI co-construction units in the “Belt and Road” countries enables Haier to output standards, lead or participate in the formulation of national standards for these countries, aid in training professional technology and standardization experts, recruit local standard actors, and enhance the legitimacy of standards.
The standard service involves the application of standards, including direct standard implementation in products and operations and certification. Initially, it aims to attract more standard-demanding actors to the platform by offering standard services. “We (NASI) have established smart home, refrigeration, washing, and other standard work groups, provide standard services to co-construction units, and thereby encourage more enterprises to join the alliance” (C02). Secondly, through certification, institutions specializing in experiments, testing, inspections, conformity assessments, and other services are drawn to the network. Haier launched an ecosystem brand evaluation system to inspire more enterprises to engage in ecosystem brand development. During this process, services of testing, inspection, standard evaluation, and conformity assessment are required, and the standard service actors such as the National Key Lab of Digital Home Appliances and National Engineering Lab and Standardization Consulting Institution are recruited to the network.
It is evident that “standard innovation, standard formulation, and standard application” forms a positive feedback cycle and promotes the continuous expansion of the network. At this stage, Haier formed a complete standard value chain, within which each node functions as a resource access to expand the chain from standard innovation and service.
4. Mobilization: Standard bidirectional regulation. Focal actors ensure that the entire network appears as a single body through the design of network governance rules. At this stage, the incentive mechanism includes goal and process incentives. Goal incentives bind the goals of relevant actors together through the construction of the scenario-driven standard ecosystem. Process incentives mainly motivate the actors to act as agreed through standardization enabling. Standardization enabling refers to the ability to empower enablers through leading or participating in the formulation and application of standards, gaining greater control or self-efficacy. NASI aims to meet users’ scenarios needs by connecting relevant actors and constructing standard sub-ecosystems, such as intelligent manufacturing, smart house appliance, Internet of clothing, etc. These sub-ecosystems provide standard services for enterprises in the ecosystem and enable the development of scenario sub-ecosystems with standardization. “We have compiled the RFID tag standard, which connected more enterprises, and then derived a scenario sub-ecosystem such as smart cloakroom and smart washing and care” (M03). Therefore, with the formulation and application of scenario standards, scenario-driven standard ecosystems are formed to couple with the scenario-driven ecosystems, and more new products and services are co-created by the relevant actors.
To ensure a unified purpose and action across the entire network, Haier has formulated rules and regulations, alliance articles of association, etc., to restrict members’ behavior. Similarly, NASI formulated a set of rules and regulations to ensure the orderly operation of the base: the charter for the preparation period, a project management method encompassing research, standard and alliance projects, and a standard management method. The rules and regulations were developed to allow consortium projects to operate autonomously, ensuring flexibility while adhering to the overarching consortium charter and regulations. In addition, the multi-dimensional standards pertaining to device, connection, platform, and application layers constrain actor behavior by regulating related technical matters, forming stable network connections. As more standards are set up, these connections become increasingly stable. “The adoption of RFID standards enables us (Enoulite) to acquire users’ data, make a deeper understanding of users’ needs, and make a transition from mere clothing sales to offering clothing life cycle solutions. All these measures have significantly enhanced single-store performance, yielding an improvement ranging from 10 to 20%” (M02). Therefore, the standard path dependency and opportunity costs of leaving the network play a critical role in preventing actors from betraying and damaging the network.
In the second stage, the boundaries of the platform and industry are opened. Scenario demanders, government, industry enterprises, cross-border, standards, and innovation actors are recruited to form scenario-driven ecosystems and sub-ecosystems. This facilitates the construction of a TSIE centered around the standard value chain. Focal actors empower other actors to select and define their respective roles within the network. Consequently, the actor network evolves from a singular network constructed by focal actors to a collective of sub-actor networks orchestrated by various actors. Standard bidirectional regulation coordinated the relationships among the actors. These standards enable other actors to establish the scenario-driven ecosystem and lead in standard formulation, compensating for any deficiencies in Haier’s cross-border standard formulation. The scenario standard sub-ecosystem synergizes with the scenario sub-ecosystem to continuously generate new products, services, and industries, fostering the development of a borderless network. Figure 6 illustrates the construction process of Haier’s actor network during the second stage.
Figure 6.
Actor network translation of Stage II. Source: own work. Notes: HOPE refers to the Haier Open Partnership Ecosystem, an open innovation platform; COMSOPlat is an industrial IoT platform of Haier; HCH Plat serves as an entrepreneurship incubation platform; GSOP Plat refers to the Global Sourcing Operation Platform, which serves as a procurement and module supplier management platform. Internet of clothing, Internet of water, Internet of blood, and Internet of food, respectively, refer to Haier incubation sub-platforms that meet users’ scenario needs for smart clothing, drinking water, blood, and food.
5. Case Findings
This research identified that focal actors elaborately defined the OPP, concentrating on the whole process of problematization, interessement, enrolment, and mobilization (refer to Figure 7).
Figure 7.
The actor network model of the TSIE formation. Source: own work.
Throughout the two stages of actor network construction, the boundaries of products, enterprises, industries, and platforms are sequentially opened. Centered on the formation of the standard value chain, innovative actors, standard actors, cross-border actors, scenario-based demanders, and other actors are recruited, ultimately forming the TSIE (refer to Table 4).
Table 4.
Two-stage actor network analysis of the formation of TSIE.
1. The TSIE is formed by the actors’ interaction to build the standard value chain. The formation of a TSIE goes through two stages: the establishment of a standard interest community and the construction of a standard ecosystem. ① In the initial stage, the foundational network structure of the TSIE is established. Focal actors break down organization barriers through modularization and standardization, subsequently translating the interests of innovation demanders, innovation actors, and standard actors into the network. This process results in the formation of an innovation complex, a patent and standard coupling chain, and a customer-oriented standard community of interests in turn. It ultimately realizes a virtuous cycle of “technology standards, standard formulation, and standard application”. ② In the second stage, a loosely coupled TSIE is formed. Focal actors further enroll cross-border and scenario-demand actors to create a standard value chain. The other actors are enabled with the capacity to define and adjust their roles. Any actor can construct sub-actor networks based on the scenario needed to establish standard scenario-driven or scenario-driven sub-ecosystems, which mutually support each other’s development. Ultimately, the TSIE is formed.
2. The focal actors play the role of leading and enabling network construction, respectively, in the two stages. The primary role of focal actors is evident in three aspects: ① Problematization involves defining the problems, identifying obstacles, and setting up the OPP for each stage. During the formation of TSIE, focal actors designate the standard complex and standard scenario-driven ecosystem as the OPP, respectively, and effectively coordinate the conflicts of interests among actors though the standard formulation and application. ② Mechanism and rule design involves interest connection and coordination, member recruitment, incentive and constraint mechanisms, etc. These mechanisms enhance the dependency of the actors on the network, attract more actors, and align their interests with the network. ③ Network construction and enabling network construction. In the initial stage, relevant actors are recruited focusing on “technology patent–patent standardization–standard internationalization”, resulting in a tightly connected, application-oriented standard complex network. In the subsequent stage, the emphasis shifts to enabling other actors to establish sub-networks. This leads to the derivatives and synergistic symbiosis of multi-actor-constructed sub-ecosystems. And gradually, this evolves into a developmental paradigm whose standards define the requirements and scenario standards support the scenario needs. This ultimately facilitates the evolution of a loosely coupled standard ecosystem.
3. Standards play a crucial role in resource access and coordination, enabling the coordinated development of a scenario-driven standard and scenario-driven ecosystem. In the initial stage, standards expand the boundaries of products and enterprises by linking and aligning the interests of relevant actors in the construction of standard complexes. ① Focal actors facilitate product development and the vertical division of the industry chain, promote the formation of open products and platforms, and attract more actors to the standard complex network based on modularization, specialization, and compatibility interface standards. ② Furthermore, the roles of actors are defined and solidified with the formation of a patent and standard coupling chain. During the process of standard development and diffusion, standards coordinate the actors’ interests, establish their technical trajectory, and bind them more closely to the network to form a tightly connected standard community of interests.
In the second stage, standards expand the boundaries of the platform and industry, fostering connections and coordination among actors in the development of a scenario-driven standard ecosystem. ① Focal actors leverage multi-dimensional standards, particularly scenario and ecosystem standards, to access and coordinate cross-border resources, leading to the creation of sub-ecosystems to meet users’ scenario needs. ② This enables other actors to define and adjust their own or others’ roles, establish sub-networks, or reposition themselves within the standard value chain, altering industry architecture and promoting the transformation of industries toward scenario-driven ecosystems. ③ Standards also bidirectionally regulate the actors’ relationships; they can couple various actors to the scenario-driven standard sub-ecosystem while allowing for decoupling and subsequent re-coupling to other standard sub-ecosystems. ④ Standard enabling involves empowering relevant actors to spearhead or participate in standard formulation and application, as well as empowering scenario sub-ecosystems to support the derivation of standard sub-ecosystems.
6. Implications and Limitations
6.1. Conclusion
Through the case study of the Haier TSIE, this paper addresses the research questions presented above. First, it is demonstrated that focal actors sequentially recruit relevant actors to build networks for the development of standard complexes and scenario-driven standard ecosystems. Secondly, focal actors effectively coordinate and empower relevant actors to resolve conflicts of interest via the OPP setup and enabling mechanisms, thereby promoting the continuous expansion of the actor network. Finally, during the two stages of network construction, standards have opened the boundaries of products, enterprises, industries, and platforms, solidified the roles of actors through the formation of a patent and standard coupling chain, and enabled the coordinated development of a scenario-driven standard and scenario-driven ecosystem, thereby promoting the formation of TSIE.
6.2. Theoretical Significance
The research pioneers a novel framework to analyze the actor network construction process of TSIE.
1. The actor network model of TSIE is constructed. Previous research has explored the technology standardization process in specific fields from the ANT perspective and pointed out that the construction of relevant actor networks can facilitate standard formulation [20,21]. This study constructs an actor network model of TSIE based on ANT and proposes that focal actors define the network problem by setting up the OPP, design relevant mechanisms to recruit relevant actors, bundle their interests with the network interests, lead or enable the construction of the actor network, and finally build TSIE. Additionally, this study responds to Zhan et al. [23] by suggesting that role and standard enabling can adjust actors’ roles during network construction and foster the generation of sub-actor networks. In summary, the model refines and enriches ANT regarding the formation of TSIE and provides a theoretical foundation for related research.
2. The role of non-human actors in network construction is elucidated. Previous research has identified the standard ecosystem as an ecosystem bonded by standards [11]; however, the mechanism through which these standards function as bonds remains unexplored. This study investigates the formation of TSIE from the perspective of ANT and reveals the interactions among standards and other actors. In the initial stage, standards orchestrate the alignment of innovation demand with innovation actors to build an innovation complex. As the formation of a patent and standard coupling chain, standards and other actors are continuously enrolled, the technical trajectory is defined by the standards, and a closely connected standard community of interests is established. In the subsequent stage, cross-border and scenario demanders are enrolled to form the standard value chain, centered on “standard innovation–standard formulation–standard service”. As the scenario-driven standard and scenario-driven sub-ecosystems continue to form, and the standards continually regulate the actors’ relationships bidirectionally, the TSIE is finally constructed, characterized by a loosely symbiotic sub-actor network. Consequently, the TSIE is fundamentally a symbiotic competitive innovation ecosystem centered on the standard value chain.
3. The role of standards has evolved within the ecosystem context. With the development of economy and society, the variety and function of standards have been progressively enhanced. These range from classification and quality standards for product regulation to compatibility and interface standards for technical articulation coordination and further to market and information standards that facilitate transactions [35]. In line with the trend of increasingly intricate and specialized social divisions of labor, technology standards enable previously interdependent components to be decoupled [36], fostering professional module segmentation, independent design, and decoupling. This results in interoperability at the product level and supports the coupling, decoupling, recombination, and collaborative innovation among ecological modules. This study further reveals that multi-level standards such as the device layer, connection layer, platform layer, and application layer, respectively, facilitate the coordination of hardware products, hardware and software, cross-platform, and cross-border technologies. These standards effectively support the formation and operation of a TSIE. Scenarios and ecosystem standards facilitate interoperability at the enterprise, industry, and platform levels through the access and recombination of cross-border component modules, which continuously generates and defines new products, services, and industries.
6.3. Practical Implications
Through the above analysis, the following measures are provided for focal actors to build the actor network to promote the formation of TSIE.
1. The design of the OPP should be centered around the standard value chain. The OPP should be designed to form a “standard innovation–standard formulation–standard service” value chain. By opening the boundaries of products, industries, and platforms through modularization and standardization, a diverse range of cross-border actors can be connected to foster the development of scenario-driven ecosystems and standard-enabling ecosystems.
2. Attract and retain all actors. Focal actors should establish suitable institutions and mechanisms for each phase goal in the formation of the network. In the initial stage, it is crucial to determine how to expand the boundaries of enterprises, recruit actors, design value co-creation and benefit-sharing mechanisms to entice actors to join the network. During the development period, it is crucial to continuously expand the standard value network and restrain the actors’ behavior by delicately designing incentive and constraint mechanisms, screening and evaluation rules, enabling mechanisms, and other mechanisms.
3. Enable the actors to adjust their roles. The roles of relevant actors need to be adjusted in a timely manner in response to the continually evolving network. As focal actors hardly make timely and accurate adjustments, it is imperative for them to devise enabling mechanisms. These mechanisms should enable other actors to adjust their roles by resource and structure enabling. Focal actors need to accumulate enough standard and ecosystem scenario resources, design resource sharing, value acquisition, and value alignment mechanisms to enable other actors to establish sub-actor networks or join different actor networks with varied roles.
6.4. Limitations and Future Work
The limitations of this study are as follows: Firstly, the longitudinal single-case study offers an insightful exploration into the formation mechanism of the TSIE, but it may not extend to the broader generalizability that quantitative methods can offer. Future research should use multiple-case studies for broader generalizability. Secondly, this research primarily discusses how the innovation ecosystem, grounded in the standard value chain, gradually evolved into the TSIE. In practice, there are alternative pathways to TSIE’s formation, such as through industry technology alliances or standard alliances, that still remain unexplored. Consequently, future studies could delve into the diverse pathways and mechanisms underlying the formation of different TSIE types.
Author Contributions
Conceptualization, Y.Y.; data curation, Y.Y. and D.M.; funding acquisition, Y.Y.; investigation, Y.Y. and D.M.; methodology, Y.Y.; writing–original draft, Y.Y.; visualization, D.M.; writing–review and editing, D.M.; supervision, Y.Y.; validation, Y.Y.; resources, Y.Y. All authors have read and agreed to the published version of the manuscript.
Funding
This research was funded by The National Social Science Fund of China, grant number 22BGL048.
Data Availability Statement
The datasets used and analyzed during the current study are available from the corresponding authors on reasonable request.
Conflicts of Interest
The authors declare no conflicts of interest.
References
- Miller, C.D.; Toh, P.K. Complementary Components and Returns from Coordination within Ecosystems via Standard Setting. Strateg. Manag. J. 2020, 43, 627–662. [Google Scholar] [CrossRef]
- Su, Y.S.; Oh, E.T.; Liu, R.J. Establishing Standardization and an Innovation Ecosystem for the Global Bicycle Industry—The Case of Taiwan. IEEE Trans. Eng. Manag. 2023, 70, 1574–1586. [Google Scholar] [CrossRef]
- Adner, R.; Kapoor, R. Innovation Ecosystems and the Pace of Substitution: Re-Examining Technology S-Curves. Strateg. Manag. J. 2016, 37, 625–648. [Google Scholar] [CrossRef]
- Vasudeva, G.; Alexander, E.; Jones, S. Institutional Logics and Interorganizational Learning in Technological Arenas: Evidence from Standard-Setting Organizations in the Mobile Handset Industry. Organ. Sci. 2015, 26, 633–940. [Google Scholar] [CrossRef]
- Parker, G.; Alstyne, M.V. Innovation, Openness, and Platform Control. Manag. Sci. 2018, 64, 3015–3032. [Google Scholar] [CrossRef]
- Nylund, P.A.; Brem, A. Standardization in Innovation Ecosystems: The Promise and Peril of Dominant Platforms. Technol. Forecast. Soc. Chang. 2023, 194, 122714. [Google Scholar] [CrossRef]
- Gawer, A.; Cusumano, M.A. Industry Platforms and Ecosystem Innovation. J. Prod. Innov. Manag. 2014, 31, 417–433. [Google Scholar] [CrossRef]
- Gao, P. Counter-Networks in Standardization: A Perspective of Developing Countries. Inf. Syst. J. 2007, 17, 391–420. [Google Scholar] [CrossRef]
- Teece, D.J. Profiting from Innovation in the Digital Economy: Enabling Technologies, Standards, and Licensing Models in the Wireless World. Res. Policy 2018, 47, 1367–1387. [Google Scholar] [CrossRef]
- Dinçkol, D.; Ozcan, P.; Zachariadis, M. Regulatory Standards and Consequences for Industry Architecture: The Case of UK Open Banking. Res. Policy 2023, 52, 104760. [Google Scholar] [CrossRef]
- Zhang, Y.; Chen, Z. How Do Intelligent Manufacturing and SME Organizational Change Match? Stud. Sci. Sci. 2020, 38, 1317–1324. (In Chinese) [Google Scholar]
- Adner, R. Match Your Innovation Strategy to Your Innovation Ecosystem. Harv. Bus. Rev. 2006, 84, 98–107. [Google Scholar] [CrossRef]
- Zhan, A.; Chen, Y. Standard Innovation Ecosystem Governance and Intellectual Property Strategy Evolution. Stud. Sci. Sci. 2021, 39, 1326–1334. (In Chinese) [Google Scholar] [CrossRef]
- Latour, B. On Actor-Network Theory: A Few Clarifications. Soz. Welt 1996, 47, 369–381. [Google Scholar]
- Callon, M. Some Elements of a Sociology of Translation: Domestication of the Scallops and the Fishermen of St Brieuc Bay. Sociol. Rev. 1984, 32, 196–233. [Google Scholar] [CrossRef]
- Law, J. Notes on the Theory of the Actor-Network: Ordering, Strategy, and Heterogeneity. Syst. Pract. 1992, 5, 379–393. [Google Scholar] [CrossRef]
- Park, K.; Park, S.; Lee, T.J. Analysis of a Spatial Network from the Perspective of Actor-Network Theory. Int. J. Tour. Res. 2020, 22, 653–665. [Google Scholar] [CrossRef]
- Young, D.; Borland, R.; Coghill, K. An Actor-Network Theory Analysis of Policy Innovation for Smoke-Free Places: Understanding Change in Complex Systems. Am. J. Public Health 2010, 100, 1208–1217. [Google Scholar] [CrossRef]
- Ranganathan, R.; Rosenkopf, L. Do Ties Really Bind? The Effect of Knowledge and Commercialization Networks on Opposition to Standards. Acad. Manag. J. 2014, 57, 515–540. [Google Scholar] [CrossRef]
- Fomin, V.; Lyytinen, K. How to Distribute a Cake before Cutting It into Pieces: Alice in Wonderland or Radio Engineers’ Gang in the Nordic Countries? In Information Technology Standards and Standardization: A Global Perspective; IGI Global Scientific Publishing: Hershey, PA, USA, 2000; pp. 222–239. [Google Scholar] [CrossRef]
- Hanseth, O.; Monteiro, E. Inscribing Behaviour in Information Infrastructure Standards. Account. Manag. Inf. Technol. 1997, 7, 183–211. [Google Scholar] [CrossRef]
- Lee, H.; Oh, S.A. Standards War Waged by a Developing Country: Understanding International Standard Setting from the Actor-Network Perspective. J. Strat. Inf. Syst. 2006, 15, 177–195. [Google Scholar] [CrossRef]
- Zhan, A.; Li, F. Empirical Study on the Strategies of China’s Telecommunications Standardization Based on the Actor Network Theory—The Case of TD-SCDMA. Stud. Sci. Sci. 2011, 29, 56–63. (In Chinese) [Google Scholar] [CrossRef]
- Tang, Z.; Zhang, L.; Zhang, Y. The Internationalization Path of Hydroelectric Engineering Technology Standards Based on the Innovation Ecosystem: A Case Study of BSI. Sci. Res. Manag. 2022, 43, 1–13. (In Chinese) [Google Scholar] [CrossRef]
- Bowen, T.; Zhilong, T.; Jun, S. Distributed Actors and Standardization Strategy for the Internet of Things. Sci. Technol. Prog. Policy 2017, 34, 44–52. [Google Scholar]
- Eisenhardt, K.M. Building Theories from Case Study Research. Acad. Manag. Rev. 1989, 14, 532–550. [Google Scholar] [CrossRef]
- Gioia, D.A.; Corley, K.G.; Hamilton, A.L. Seeking Qualitative Rigor in Inductive Research: Notes on the Gioia Methodology. Organ. Res. Methods 2013, 16, 15–31. [Google Scholar] [CrossRef]
- Yin, R.K. Case Study Research; Sage Publications, Inc.: Thousand Oaks, CA, USA, 1989; Volume 5. [Google Scholar]
- Yuan, Y.; Zhang, S.; Lu, B. Study on the Dynamic Evolution and Governance Mechanism of the Manufacturing Industry ’s Entrepreneurship Platform--A View of Boundary Resource Tuning. China Soft Sci. 2021, 11, 103–116. (In Chinese) [Google Scholar] [CrossRef]
- Jacobides, M.G.; Winter, S.G. The Co-Evolution of Capabilities and Transaction Costs: Explaining the Institutional Structure of Production. Strateg. Manag. J. 2005, 26, 395–413. [Google Scholar] [CrossRef]
- Qin, W.; Zhang, S.; Lu, B. Self-Regulation and Conflict Goals Management Capabilities of Ecosystem Entrepreneurs: A Case Study of Haier Ecosystem. Front. Psychol. 2024, 15, 1384303. [Google Scholar] [CrossRef]
- Baldwin, C.Y.; Woodard, C.J. The Architecture of Platforms: A Unified View. Harvard Business School Finance Working Paper No. 09-034. 11 September 2008. Available online: https://ssrn.com/abstract=1265155 (accessed on 10 March 2024).
- Dougherty, D.; Dunn, D.D. Organizing Ecologies of Complex Innovation. Organ. Sci. 2011, 22, 1214–1223. [Google Scholar] [CrossRef]
- Wen, J.; Qualls, W.J.; Zeng, D. Standardization Alliance Networks, Standard Setting Influence, and New Product Outcomes. J. Prod. Innov. Manag. 2020, 37, 138–157. [Google Scholar] [CrossRef]
- Hytönen, H.; Jarimo, T.; Salo, A.; Yli-Juuti, E. Markets for Standardized Technologies: Patent Licensing with Principle of Proportionality. Technovation 2012, 32, 523–535. [Google Scholar] [CrossRef]
- Ethiraj, S.K.; Levinthal, D. Modularity and Innovation in Complex Systems. Manag. Sci. 2004, 50, 133–279. [Google Scholar] [CrossRef]
Disclaimer/Publisher’s Note: The statements, opinions and data contained in all publications are solely those of the individual author(s) and contributor(s) and not of MDPI and/or the editor(s). MDPI and/or the editor(s) disclaim responsibility for any injury to people or property resulting from any ideas, methods, instructions or products referred to in the content. |
© 2025 by the authors. Licensee MDPI, Basel, Switzerland. This article is an open access article distributed under the terms and conditions of the Creative Commons Attribution (CC BY) license (https://creativecommons.org/licenses/by/4.0/).






