Actor Network Model of the Construction Mechanism of a Technology Standardization Innovation Ecosystem—Haier Case Study
Abstract
1. Introduction
2. Literature Review and Research Framework
2.1. Technology Standardization Innovation Ecosystem (TSIE)
2.2. Actor Network Theory
2.3. Actor Network of TSIE
2.4. Research Framework
3. Materials and Methods
3.1. Research Method
3.2. Case Selection
3.3. Data Collection
3.4. Data Analysis Method
4. Case Analysis
4.1. Introduction of the Case Background
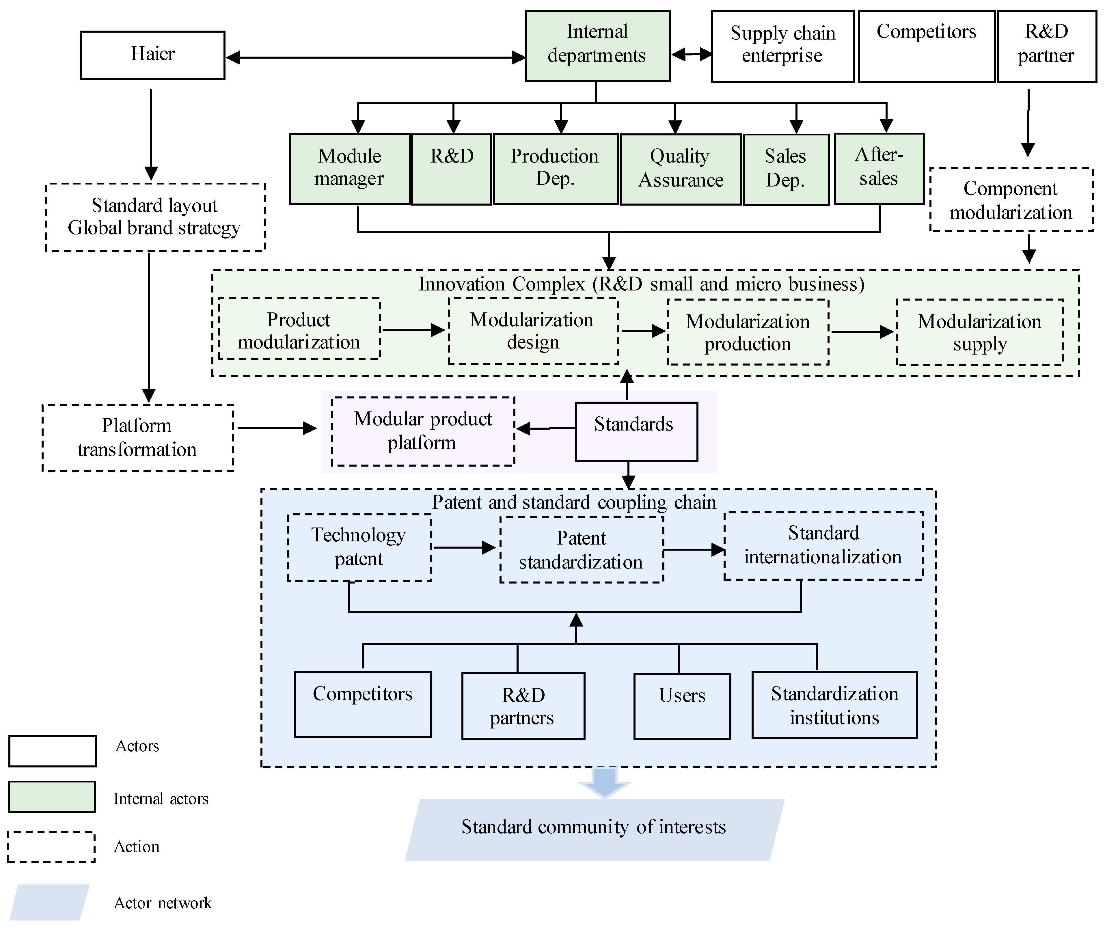
4.2. Stage I ANT Analysis: The Formation of a Standard Community of Interests
4.3. Stage II ANT Analysis: The Formation of a TSIE
5. Case Findings
6. Implications and Limitations
6.1. Conclusion
6.2. Theoretical Significance
6.3. Practical Implications
6.4. Limitations and Future Work
Author Contributions
Funding
Data Availability Statement
Conflicts of Interest
References
- Miller, C.D.; Toh, P.K. Complementary Components and Returns from Coordination within Ecosystems via Standard Setting. Strateg. Manag. J. 2020, 43, 627–662. [Google Scholar] [CrossRef]
- Su, Y.S.; Oh, E.T.; Liu, R.J. Establishing Standardization and an Innovation Ecosystem for the Global Bicycle Industry—The Case of Taiwan. IEEE Trans. Eng. Manag. 2023, 70, 1574–1586. [Google Scholar] [CrossRef]
- Adner, R.; Kapoor, R. Innovation Ecosystems and the Pace of Substitution: Re-Examining Technology S-Curves. Strateg. Manag. J. 2016, 37, 625–648. [Google Scholar] [CrossRef]
- Vasudeva, G.; Alexander, E.; Jones, S. Institutional Logics and Interorganizational Learning in Technological Arenas: Evidence from Standard-Setting Organizations in the Mobile Handset Industry. Organ. Sci. 2015, 26, 633–940. [Google Scholar] [CrossRef]
- Parker, G.; Alstyne, M.V. Innovation, Openness, and Platform Control. Manag. Sci. 2018, 64, 3015–3032. [Google Scholar] [CrossRef]
- Nylund, P.A.; Brem, A. Standardization in Innovation Ecosystems: The Promise and Peril of Dominant Platforms. Technol. Forecast. Soc. Chang. 2023, 194, 122714. [Google Scholar] [CrossRef]
- Gawer, A.; Cusumano, M.A. Industry Platforms and Ecosystem Innovation. J. Prod. Innov. Manag. 2014, 31, 417–433. [Google Scholar] [CrossRef]
- Gao, P. Counter-Networks in Standardization: A Perspective of Developing Countries. Inf. Syst. J. 2007, 17, 391–420. [Google Scholar] [CrossRef]
- Teece, D.J. Profiting from Innovation in the Digital Economy: Enabling Technologies, Standards, and Licensing Models in the Wireless World. Res. Policy 2018, 47, 1367–1387. [Google Scholar] [CrossRef]
- Dinçkol, D.; Ozcan, P.; Zachariadis, M. Regulatory Standards and Consequences for Industry Architecture: The Case of UK Open Banking. Res. Policy 2023, 52, 104760. [Google Scholar] [CrossRef]
- Zhang, Y.; Chen, Z. How Do Intelligent Manufacturing and SME Organizational Change Match? Stud. Sci. Sci. 2020, 38, 1317–1324. (In Chinese) [Google Scholar]
- Adner, R. Match Your Innovation Strategy to Your Innovation Ecosystem. Harv. Bus. Rev. 2006, 84, 98–107. [Google Scholar] [CrossRef]
- Zhan, A.; Chen, Y. Standard Innovation Ecosystem Governance and Intellectual Property Strategy Evolution. Stud. Sci. Sci. 2021, 39, 1326–1334. (In Chinese) [Google Scholar] [CrossRef]
- Latour, B. On Actor-Network Theory: A Few Clarifications. Soz. Welt 1996, 47, 369–381. [Google Scholar]
- Callon, M. Some Elements of a Sociology of Translation: Domestication of the Scallops and the Fishermen of St Brieuc Bay. Sociol. Rev. 1984, 32, 196–233. [Google Scholar] [CrossRef]
- Law, J. Notes on the Theory of the Actor-Network: Ordering, Strategy, and Heterogeneity. Syst. Pract. 1992, 5, 379–393. [Google Scholar] [CrossRef]
- Park, K.; Park, S.; Lee, T.J. Analysis of a Spatial Network from the Perspective of Actor-Network Theory. Int. J. Tour. Res. 2020, 22, 653–665. [Google Scholar] [CrossRef]
- Young, D.; Borland, R.; Coghill, K. An Actor-Network Theory Analysis of Policy Innovation for Smoke-Free Places: Understanding Change in Complex Systems. Am. J. Public Health 2010, 100, 1208–1217. [Google Scholar] [CrossRef]
- Ranganathan, R.; Rosenkopf, L. Do Ties Really Bind? The Effect of Knowledge and Commercialization Networks on Opposition to Standards. Acad. Manag. J. 2014, 57, 515–540. [Google Scholar] [CrossRef]
- Fomin, V.; Lyytinen, K. How to Distribute a Cake before Cutting It into Pieces: Alice in Wonderland or Radio Engineers’ Gang in the Nordic Countries? In Information Technology Standards and Standardization: A Global Perspective; IGI Global Scientific Publishing: Hershey, PA, USA, 2000; pp. 222–239. [Google Scholar] [CrossRef]
- Hanseth, O.; Monteiro, E. Inscribing Behaviour in Information Infrastructure Standards. Account. Manag. Inf. Technol. 1997, 7, 183–211. [Google Scholar] [CrossRef]
- Lee, H.; Oh, S.A. Standards War Waged by a Developing Country: Understanding International Standard Setting from the Actor-Network Perspective. J. Strat. Inf. Syst. 2006, 15, 177–195. [Google Scholar] [CrossRef]
- Zhan, A.; Li, F. Empirical Study on the Strategies of China’s Telecommunications Standardization Based on the Actor Network Theory—The Case of TD-SCDMA. Stud. Sci. Sci. 2011, 29, 56–63. (In Chinese) [Google Scholar] [CrossRef]
- Tang, Z.; Zhang, L.; Zhang, Y. The Internationalization Path of Hydroelectric Engineering Technology Standards Based on the Innovation Ecosystem: A Case Study of BSI. Sci. Res. Manag. 2022, 43, 1–13. (In Chinese) [Google Scholar] [CrossRef]
- Bowen, T.; Zhilong, T.; Jun, S. Distributed Actors and Standardization Strategy for the Internet of Things. Sci. Technol. Prog. Policy 2017, 34, 44–52. [Google Scholar]
- Eisenhardt, K.M. Building Theories from Case Study Research. Acad. Manag. Rev. 1989, 14, 532–550. [Google Scholar] [CrossRef]
- Gioia, D.A.; Corley, K.G.; Hamilton, A.L. Seeking Qualitative Rigor in Inductive Research: Notes on the Gioia Methodology. Organ. Res. Methods 2013, 16, 15–31. [Google Scholar] [CrossRef]
- Yin, R.K. Case Study Research; Sage Publications, Inc.: Thousand Oaks, CA, USA, 1989; Volume 5. [Google Scholar]
- Yuan, Y.; Zhang, S.; Lu, B. Study on the Dynamic Evolution and Governance Mechanism of the Manufacturing Industry ’s Entrepreneurship Platform--A View of Boundary Resource Tuning. China Soft Sci. 2021, 11, 103–116. (In Chinese) [Google Scholar] [CrossRef]
- Jacobides, M.G.; Winter, S.G. The Co-Evolution of Capabilities and Transaction Costs: Explaining the Institutional Structure of Production. Strateg. Manag. J. 2005, 26, 395–413. [Google Scholar] [CrossRef]
- Qin, W.; Zhang, S.; Lu, B. Self-Regulation and Conflict Goals Management Capabilities of Ecosystem Entrepreneurs: A Case Study of Haier Ecosystem. Front. Psychol. 2024, 15, 1384303. [Google Scholar] [CrossRef]
- Baldwin, C.Y.; Woodard, C.J. The Architecture of Platforms: A Unified View. Harvard Business School Finance Working Paper No. 09-034. 11 September 2008. Available online: https://ssrn.com/abstract=1265155 (accessed on 10 March 2024).
- Dougherty, D.; Dunn, D.D. Organizing Ecologies of Complex Innovation. Organ. Sci. 2011, 22, 1214–1223. [Google Scholar] [CrossRef]
- Wen, J.; Qualls, W.J.; Zeng, D. Standardization Alliance Networks, Standard Setting Influence, and New Product Outcomes. J. Prod. Innov. Manag. 2020, 37, 138–157. [Google Scholar] [CrossRef]
- Hytönen, H.; Jarimo, T.; Salo, A.; Yli-Juuti, E. Markets for Standardized Technologies: Patent Licensing with Principle of Proportionality. Technovation 2012, 32, 523–535. [Google Scholar] [CrossRef]
- Ethiraj, S.K.; Levinthal, D. Modularity and Innovation in Complex Systems. Manag. Sci. 2004, 50, 133–279. [Google Scholar] [CrossRef]







| No. | Position | Interview Subject Content | Duration |
|---|---|---|---|
| C01 | Head of Haier standardization department | Haier standardization strategy, development stage, development situation of standard ecosystem | 2 h |
| C02 | Project Manager, Science and Technology Policy Department | The basic situation of Haier technology standardization development and enterprise support measures | 1.5 h |
| C03 | International standardization Head of Haier standardization department | Haier international standardization development, the basic situation of how Haier leads and participates in the formulation of international standards | 2 h |
| C04 | Project Manager of Haier standardization department | Development of Haier National Technology Standard Innovation Base (NASI) | 2 h |
| C05 | Engineer of Haier Advanced Innovation Center | How Haier’s technological achievements are transformed into standards | 1.5 h |
| M01 | Executive Director of Haier Industrial Intelligence Research Institute | Development of Haier technology standards, how Haier collaborates with relevant parties to develop standards | 2 h |
| M02 | Director of Science and Technology Operation, Haier Industrial Intelligence Research Institute | Development of Haier standardization in intelligent manufacturing and industrial Internet | 2 h |
| M03 | Head of E-Haier standardization department | How Haier successfully joins with relevant parties to formulate international standards | 2 h |
| M04 | CEO of COSMOPlat | The formulation of scenario standards | 2 h |
| Theoretical Codes | Axial Codes | Primary Codes | Key Evidences |
|---|---|---|---|
| Strategic objective—standard leading | High-standard development strategy | High standard leads to high quality of the product | We have introduced a full set of German Libherr standards to improve the quality of products. (C01) |
| Standard innovation | Technology-oriented standard innovation strategy | “Anti-electric wall technology” is the standard innovation based on the safety of users’ lives. (C02) | |
| Actor network construction | Problematization: Establish a standard complex | Identify the main actors: users, internal actors, industry chain partners, and competitors | To meet users’ needs, the model manager will connect with module managers, module suppliers, R & D partners, and even competitors. (C03) |
| Identify the main actors: standardization agencies | After 2004, the state encourages enterprises to formulate national standards and improve the applicability of the standards. (C03) | ||
| Identify obstacles | When Haier raises the standard, the interests of internal employees are touched, and the supply chain enterprises will be eliminated unless they make adjustments, which will raise the price accordingly. (C01) | ||
| Define OPP | We have established the strategic goal of promoting Haier’s international standards through the method of a standard complex. (C01) | ||
| Interessement: Solidify the actor’s role by the formation of the patent and standard coupling chain | Interest connection: supply chain | We will help the suppliers to speed up R&D, improve the quality, reduce the cost, and increase the efficiency. (C01) | |
| Interest connection: users | All innovations can only be kept alive by meeting the users’ needs. (C02) | ||
| Interest connection: competitors | In some technology areas, our competitors collaborate on R&D, jointly promote the formulation of standards; this can achieve a win–win. (C04) | ||
| Interest coordination: organization and management coordination | Modularity reduces the coordination of the headquarters, and the flexible butt jointing of modules in the supply chain can provide more differentiated products. (C05) | ||
| Interest coordination: relationship coordination | Coordinated by standards, all supply chain manufacturers will be able to meet the standards of refrigerator preservation and refrigeration equipment, which also coordinate the collaborative innovation within the industry chain. (C05) | ||
| Interest coordination: process coordination | Through the formulation of standards, the homogenization competition has been alleviated. (C05) | ||
| Enrolment: to recruit actors by the formation of the patent and standard coupling chain | Boundary open: organization boundaries | Through organizational changes such as “inverted triangle” and “Strategy Business Unit”, each department is endowed with more autonomy and can choose more external partners. (C01) | |
| Actors access: innovative actors | We cooperate with technology-advanced enterprises around the world. We achieve this through alliances, joint R&D entities, and the appointment of experts. (C03) | ||
| Actor access: users | All the standard innovations need to meet the users’ needs and make the users’ experience better and better. (C02) | ||
| Actor access: the standard actor | After the establishment of the IEC/SC59M/WG 4, the contact with enterprises, universities, institutions, such as Bosch, GE, Otago, UL, Regent, BV, etc., were gradually established. (C02) | ||
| Mobilization: standards to set the technical trajectory | Incentive mechanism: target incentive | Mastering the standard means establishing the dominant position in the industry. (C01) | |
| Incentive mechanism: obtained by participating in standard setting and diffusion | When Haier refrigerator preservation standards are implemented, the cooperative manufacturers will follow our pace to develop synchronously. (C04) | ||
| Constraint mechanism: technology standard constraint | Once the specific technology standard system is added, the technology R&D, equipment, and complementary products will determine their technical trajectory. (C05) | ||
| Constraint mechanism: mechanism constraint | We will strictly eliminate the suppliers with unqualified performance in 3 months. (C02) | ||
| Actor Network | Standard community of interests | Patent and standard coupling chain is formed | Jointly carry out technology promotion, patent and standard operation, and realize the positive cycle of “technology patent, patent standardization and standard internationalization”. (C01) |
| Theoretical Codes | Axial Codes | Primary Codes | Key Evidences |
|---|---|---|---|
| Strategic objectives—standard ecosystem | Standard ecosystem strategy | Standard ecosystem to support eco-brand strategies | Competition of the ecosystem has become the main competition way, so we should use ecological thinking to carry out standardization. (M04) |
| Standard synergy | Global standard synergy, Synergy mode of “technology– patent–standard” | Promote industry innovation and development with the synergy mode of technology, patents and standards, and support the industry ecosystem of beautiful smart family solutions with the global standard synergy mode. (M03) | |
| Action actor network construction | Problematization: build a scenario standard ecosystem | Identify the main actors: standards, innovation, users, competitors, governments, cross-border resources, etc. | Integrate the resources of the whole industry and build an open global standard ecosystem to satisfy the user. (C01) |
| Identify obstacles | In the process of standard formulation, enterprises all want to lead the standard formulation, so it is inevitable to have conflicts among enterprises. Haier is constrained by the business scope, and it is unavoidable to encounter the bottleneck in the standard formulation of various fields. Consumers are more focused on their needs and experiences. (C01) | ||
| Define OPP | At present, “products are replaced by scenario, and industry is covered by the ecology”. Therefore, the standard also breaks through the boundary of the traditional products and the industry, creates the standard ecosystem, and supports the eco-brand strategy. (M03) | ||
| Interessement: adjust the role of the actors in the standard value chain of “standard innovation–standard setting–standard application” | Interest connection: scenario ecosystem-related (cross-border) actors | We realize that consumers’ demand for RV is actually the demand for travel, so through “Order”, we integrate cross-industry resources to form a RV ecosystem to meet the scenario needs of users’ “car, travel, and life”. (M02) | |
| Interest connection: empower the role definition of other actors | We can not only “grab orders” to join other “Lianqun” but also can “create orders” to form our own “Lianqun”. (M04) | ||
| Interest coordination: coordination of hardware-layer standards | The product meeting the technical specifications is the first step to entering the network. (M03) | ||
| Interest coordination: coordination of connection- and platform-layer standards | The standard is equivalent to the “Mandarin Chinese” used for full communications among different products. (M03) | ||
| Interest coordination: coordination of application-layer standards | It is inseparable for a smart home to create application scenarios from the scene standards. At present, the current standards in different industries are still fragmented. (M03) | ||
| Enrolment: to recruit the actors through the formation of a standard value chain | Border opening: platform boundary | Haier’s standard innovation breaks the platform boundary, builds an open ecosystem, and integrates the resources everywhere. (C01) | |
| Actioner access: standard innovation actors | We contacted clothing and fabric manufacturers, retailers, smart stores, and other industry resource providers to jointly solve the problem of coding interconnection. (M01) | ||
| Actioner access: standard formulation actors | In cooperation with UR, we can use the standards mastered by UR in more than 100 countries around the world. (M01) | ||
| Actor access: standard application actors | We (NASI) have set up six standard WGs, including smart home, refrigeration, washing, kitchen electricity, hot water, and international standards, to provide standard services to the co-construction units and attract more enterprises to join the alliance. (C02) | ||
| Mobilization: standard bidirectional regulation | Incentive mechanism: target incentive | Ecosystem standard enables the whole ecosystem to better meet the scenario needs of users. (C02) | |
| Incentive mechanism: standard enabling process incentive | We formulate RFID labeling standards to promote the cross-border integration of washing machines, clothing, home textiles, detergents, and other enterprises, and spin off the scenario sub-ecosystem such as a smart cloakroom and smart washing and care. (M03) | ||
| Constraint mechanism: rules and regulations constraints | We have formulated rules and regulations, alliance charter, and so on to restrain the behavior of members. (C02) | ||
| Constraint mechanism: standard constraint | Enoulite uses RFID standards to realize the seamless link of production, quality inspection, warehousing, logistics, distribution, and sales. This helps to reduce the cost of the whole chain, improve the circulation rate, and raise the performance of a single store by 10–20%. (M02) | ||
| Actor network | Technical standard of ecology | Scenario standard sub-ecosystem and scenario sub-ecosystem twin | Through RFID labeling standards, the cross-border integration of washing machine, clothing, home textile, detergent, and other enterprises is promoted, and the scenario sub-ecosystem of a smart cloakroom and smart washing and care is generated. (M04) |
| Sub-Procedure Strategic Objective | Standard Lead | Standard Ecosystem | |
|---|---|---|---|
| Problematization | Main actors | users, internal actors, industry chain partners, competitors, government | scenario demanders, competitors, government, cross-border innovation, standard actors |
| Barriers | conflict among the industry chain actors | conflict withinthe ecosystem | |
| OPP | build standard complex | build a scenario-driven standard ecosystem | |
| Interessement | Interest connection | role definition | enable role definition |
| Interest coordination | interest coordination in the development of product standards | interest coordination in the ecosystem | |
| Enrolment | Boundary open | enterprise product boundaries | platform/industry boundaries |
| Actor access | patent–standard coupling chain actors | standard value chain actors | |
| Mobilization | Incentive | goal/process incentives | goal/standard-enabling process incentives |
| Constraint | technology standards/behavior/performance constraints | multi-dimensional standard constraints | |
| Action Network | standard community of interests | technical standard innovation ecosystem | |
Disclaimer/Publisher’s Note: The statements, opinions and data contained in all publications are solely those of the individual author(s) and contributor(s) and not of MDPI and/or the editor(s). MDPI and/or the editor(s) disclaim responsibility for any injury to people or property resulting from any ideas, methods, instructions or products referred to in the content. |
© 2025 by the authors. Licensee MDPI, Basel, Switzerland. This article is an open access article distributed under the terms and conditions of the Creative Commons Attribution (CC BY) license (https://creativecommons.org/licenses/by/4.0/).
Share and Cite
Yuan, Y.; Ma, D. Actor Network Model of the Construction Mechanism of a Technology Standardization Innovation Ecosystem—Haier Case Study. Systems 2025, 13, 285. https://doi.org/10.3390/systems13040285
Yuan Y, Ma D. Actor Network Model of the Construction Mechanism of a Technology Standardization Innovation Ecosystem—Haier Case Study. Systems. 2025; 13(4):285. https://doi.org/10.3390/systems13040285
Chicago/Turabian StyleYuan, Yu, and Dengyun Ma. 2025. "Actor Network Model of the Construction Mechanism of a Technology Standardization Innovation Ecosystem—Haier Case Study" Systems 13, no. 4: 285. https://doi.org/10.3390/systems13040285
APA StyleYuan, Y., & Ma, D. (2025). Actor Network Model of the Construction Mechanism of a Technology Standardization Innovation Ecosystem—Haier Case Study. Systems, 13(4), 285. https://doi.org/10.3390/systems13040285

