A Novel Public Opinion Polarization Model Based on BA Network
Abstract
:1. Introduction
2. Literature Review
2.1. Literature Review Based on J–A Model
2.2. Literature Review of BA Models
2.3. The Prediction Law of Online Public Opinion Dissemination and Polarization
3. A Novel Public Opinion Polarization Model Based on BA Network
3.1. Basic J–A Model
3.2. Improved Ideas
3.3. Methodology
3.3.1. J–A Model
3.3.2. BA Network
3.3.3. Multi-Agent System
3.4. The Novel Public Opinion Polarization Model
3.4.1. Model Construction
- (1)
- Degree (Pi)
- (2)
- Strength of relationship (kij)
- (3)
- Individual attitude value (Xi(t))
- (4)
- The clustering coefficient of individuals (Ci)
- (5)
- The clustering coefficient of the network (C)
- (6)
- Impact threshold (Mi)
- (7)
- Effect interval parameters (d1/d2)
- (8)
- Assimilation/exclusion degree coefficient (β/γ)
- (9)
- Average distance length (L)
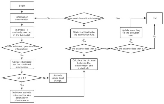
3.4.2. Simulation Process
3.4.3. Interaction Rules
- (1)
- Assimilation rules
- (2)
- Exclusionary rule
- (3)
- Neutrality rules
4. Experiment Simulation
- (1)
- The low conformity of individuals leads to the failure to reach the threshold of R > 1 set by the model. Therefore, the attitude value of other individuals has not influenced them, so their attitude value has been maintained as their initial attitude value.
- (2)
- Due to the network structure, the gap between the positive and negative sides is very close, making it difficult for the individual to make a choice under the influence of this evenly matched environment. As a result, a few individuals remain neutral from beginning to end, so they never change their attitude value.
5. An Empirical Case
6. Conclusions
6.1. Summary
- (1)
- Individuals’ attitudes toward public opinion are related to their surroundings. When an individual’s attitude changes toward an event, it is often due to the influence of other perspectives in communicating with other individuals. Through the J–A model, we can understand that the value of an individual’s attitude at a particular moment depends on their attitude and the surrounding environment at the last moment. Based on this principle, we investigated the specific changes in attitude values.
- (2)
- The discrimination of attitudinal values depends on distance. Based on the difference in attitude values, the model specifies interaction rules to determine the attitude preference for the next moment. However, there are different positive effects between two individuals. The degree of influence is also inconsistent between individuals. It is worth discussing in what form the surrounding environment impacts the individual. The J–A model provides an idea. We consider parameters such as individual followership, the strength of network relationships, etc., and assign the corresponding values by specific rules. To obtain the final polarization algorithm, we need to combine the law of related network distribution and choose the BA network as the agent adjacency model.
- (3)
- The group communication behavior between individuals makes the opposing sides continuously reinforce their views and gradually form the polarization of online opinions. The evolutionary results show that there is a clear polarization phenomenon at the beginning of the evolutionary stage. As the polarization process proceeds, the fluctuations level off, and the level of inter-individual following is low. It fails to reach the influence threshold, causing the attitudes of several individuals to stay in the initial state. Moreover, the difference in network structure makes the change of individuals always within a local interval, even when some individuals have difficulty making a choice and remain neutral. With the deepening of polarization, the proportion of network individuals with absolute attitudes increases significantly, and the trend of polarization of double-linked opinions becomes more and more obvious. On the other hand, the proportion of Internet individuals who expressed neutral attitudes remained low and slightly changed. With the development of the event, the Internet users’ ideas about the event become more and more distinct. Based on the results of this simulation, we give policy recommendations and discuss the problems in the experimental process in the following sections.
6.2. Policy Recommendations
- (1)
- Improve the public opinion monitoring mechanism and build a harmonious network order
- (2)
- Rebuild the accountability mechanism for public opinion and crackdown on online anomie
- (3)
- Guide netizens’ values and transmit positive energy of public opinion
- (4)
- Enhance the image of the government and maximize the interests of society
6.3. Limitations and Future Research Directions
Author Contributions
Funding
Institutional Review Board Statement
Informed Consent Statement
Data Availability Statement
Conflicts of Interest
References
- Jager, W.; Amblard, F. Uniformity, bipolarization and pluriformity captured as generic stylized behavior with an agent-based simulation model of attitude change. Comput. Math. Organ. Theory 2005, 10, 295–303. [Google Scholar] [CrossRef] [Green Version]
- Barash, V.; Cameron, C.; Macy, M. Critical phenomena in complex contagions. Soc. Netw. 2012, 34, 451–461. [Google Scholar] [CrossRef]
- Li, Z.; Tang, X. Threshold model of collective action. J. Syst. Sci. Math. Sci. 2014, 34, 550. [Google Scholar]
- Gabbay, M.; Kelly, Z.; Reedy, J.; Gastil, J. Frame-induced group polarization in small discussion networks. Soc. Psychol. Q. 2018, 81, 248–271. [Google Scholar] [CrossRef] [Green Version]
- Chen, T.; Rong, J.; Yang, J.; Cong, G. Modeling Rumor Diffusion Process with the Consideration of Individual Heterogeneity: Take the Imported Food Safety Issue as an Example during the COVID-19 Pandemic. Front. Public Health 2022, 10, 781691. [Google Scholar] [CrossRef] [PubMed]
- Barabasi, A.L.; Albert, R. Emergence of scaling in random networks. Science 1999, 286, 509–512. [Google Scholar] [CrossRef] [PubMed] [Green Version]
- Tao, L.; Zhong, C.; Chen, X. Overview of Rehydration Network Theory and Application Research. Syst. Eng. 2005, 23, 1–7. [Google Scholar]
- Chen, T.; Yin, X.; Yang, J.; Cong, G.; Li, G. Modeling Multi-Dimensional Public Opinion Process Based on Complex Network Dynamics Model in the Context of Derived Topics. Axioms 2021, 10, 270. [Google Scholar] [CrossRef]
- Zhou, T.; Bai, W.J.; Wang, B.H.; Liu, Z.J.; Yan, G. A brief review of complex networks. Physics 2005, 34, 31–36. [Google Scholar]
- Wang, G. Dynamic Model and Simulation Analysis of Group Polarization of Online Public Opinion. J. Intell. 2012, 3, 20–24. [Google Scholar]
- Chen, T.; Jin, Y.; Yang, J.; Cong, G. Identifying emergence process of group panic buying behavior under the COVID-19 pandemic. J. Retail. Consum. Serv. 2022, 67, 102970. [Google Scholar] [CrossRef]
- Wang, F.; Zhang, S.; Wei, Y. Simulation of the Dynamics of Group Polarization Phenomenon in Online Public Opinion and Strategies for Regulating It. Police Technol. 2017, 4, 37–40. [Google Scholar]
- Zhang, J.; Zhang, Y.; Zhao, F. Inter textuality: An Energy Logic Model for the Generation, Diffusion and Polarization ofSelf-media Network Public Opinion. Inf. Sci. 2020, 38, 3–9. [Google Scholar]
- Hatton, T.J. Public opinion on immigration in Europe: Preference and salience. Eur. J. Political Econ. 2021, 66, 101969. [Google Scholar] [CrossRef]
- Heizler, O.; Israeli, O. The identifiable victim effect and public opinion to ward immigration; a natural experiment study. J. Behav. Exp. Econ. 2021, 93, 101713. [Google Scholar] [CrossRef]
- Blake, K.D.; Gaysynsky, A.; Mayne, R.G.; Seidenberg, A.B.; Kaufman, A.; D’Angelo, H.; Roditis, M.; Vollinger, R.E., Jr. US public opinion to ward policy restrictions to limit tobacco product placement and advertising at point-of-sale and on social media. Prev. Med. 2022, 155, 106930. [Google Scholar] [CrossRef] [PubMed]
- Chen, T.; Peng, L.; Yang, J.; Cong, G.; Li, G. Evolutionary Game of Multi-Subjects in Live Streaming and Governance Strategies Based on Social Preference Theory during the COVID-19 Pandemic. Mathematics 2021, 9, 2743. [Google Scholar] [CrossRef]
- Chen, T.; Qiu, Y.; Wang, B.; Yang, J. Analysis of Effects on the Dual Circulation Promotion Policy for Cross-Border E-Commerce B2B Export Trade Based on System Dynamics during COVID-19. Systems 2022, 10, 13. [Google Scholar] [CrossRef]
- Chen, T.; Peng, L.; Yin, X.; Jing, B.; Yang, J.; Cong, G.; Li, G. A policy category analysis model for tourism promotion in china during the COVID-19 pandemic based on data mining and binary regression. Risk Manag. Healthc. Policy 2020, 13, 3211. [Google Scholar] [CrossRef] [PubMed]
- Fang, J.; Wang, X.; Zheng, Z.; Bi, Q.; Di, Z.R.; Xiang, L. New Interdisciplinary Science: Network Science. Prog. Phys. 2007, 27, 239. [Google Scholar]





| Parameters | Definition |
|---|---|
| Pi | Degree |
| kij | Strength of relationship between individuals |
| Xi(t) | Individual attitude value |
| Si(t) | Environmental attitude value |
| Ci | The clustering coefficient of individuals |
| C | The clustering coefficient of the network |
| Mi | Impact threshold |
| d1 | Assimilation effect interval |
| d2 | Exclusion effect interval |
| β | Assimilation degree coefficient |
| γ | Exclusion degree coefficient |
| L | Average distance length |
| Interval | Count | Interval | Count | Interval | Count | Interval | Count |
|---|---|---|---|---|---|---|---|
| (−1.0,−0.9] | 972 | (−0.5,−0.4] | 488 | (0.0,0.1] | 551 | (0.5,0.6] | 549 |
| (−0.9,−0.8] | 633 | (−0.4,−0.3] | 538 | (0.1,0.2] | 680 | (0.6,0.7] | 1399 |
| (−0.8,−0.7] | 608 | (−0.3,−0.2] | 521 | (0.2,0.3] | 541 | (0.7,0.8] | 768 |
| (−0.7,−0.6] | 514 | (−0.2,−0.1] | 507 | (0.3,0.4] | 658 | (0.8,0.9] | 849 |
| (−0.6,−0.5] | 519 | (−0.1,0.0] | 1511 | (0.4,0.5] | 690 | (0.9,1.0] | 3083 |
| Attitude Value | (−1.0,−0.9] | (−0.1,0.0] | (0.0,0.1] | (0.9,1.0] | |
|---|---|---|---|---|---|
| Time | |||||
| 10 | 1570 | 972 | 1113 | 3477 | |
| 50 | 2926 | 976 | 1152 | 4121 | |
| 100 | 3058 | 965 | 1154 | 4230 | |
| 400 | 3071 | 913 | 954 | 4269 | |
Publisher’s Note: MDPI stays neutral with regard to jurisdictional claims in published maps and institutional affiliations. |
© 2022 by the authors. Licensee MDPI, Basel, Switzerland. This article is an open access article distributed under the terms and conditions of the Creative Commons Attribution (CC BY) license (https://creativecommons.org/licenses/by/4.0/).
Share and Cite
Ye, Y.; Zhang, R.; Zhao, Y.; Yu, Y.; Du, W.; Chen, T. A Novel Public Opinion Polarization Model Based on BA Network. Systems 2022, 10, 46. https://doi.org/10.3390/systems10020046
Ye Y, Zhang R, Zhao Y, Yu Y, Du W, Chen T. A Novel Public Opinion Polarization Model Based on BA Network. Systems. 2022; 10(2):46. https://doi.org/10.3390/systems10020046
Chicago/Turabian StyleYe, Yuanjian, Renjie Zhang, Yiqing Zhao, Yuanyuan Yu, Wenxin Du, and Tinggui Chen. 2022. "A Novel Public Opinion Polarization Model Based on BA Network" Systems 10, no. 2: 46. https://doi.org/10.3390/systems10020046
APA StyleYe, Y., Zhang, R., Zhao, Y., Yu, Y., Du, W., & Chen, T. (2022). A Novel Public Opinion Polarization Model Based on BA Network. Systems, 10(2), 46. https://doi.org/10.3390/systems10020046

