Simple Summary
The peptidase_M24 protein family is highly conserved in eukaryotes and has been reported to play important roles in plant development and response to abiotic stress in Arabidopsis. However, few studies have reported its function in rice to date. In this article, we identified a rice mutant, lhd, with a delayed heading phenotype, and then through the MutMap+-based gene-mapping approach and sequence analysis, we found that a peptidase_M24 protein-encoding gene, OsMetAP10, was associated with the late-heading phenotype of the lhd mutant. By using CRISPR-Cas9 technology and transgenic overexpression, we obtained three OsMetAP10 knockout lines and three OsMetAP10 overexpression lines, and we confirmed that OsMetAP10 is involved in regulation of rice flowering. Through RT-qPCR and transcriptome analysis, we inferred the downstream signaling of OsMetAP10 mutation on later flowering. The OsMetAP10 protein was localized in both the cytoplasm and nucleus and constitutively expressed in different development stages and various tissues in rice. This study provides insight into the role of OsMetAP10 in the regulation of rice heading.
Abstract
The heading date is one of the important traits in rice, which greatly affects grain yield and regional adaptability. Although the flowering pathways in rice have been extensively investigated, the genes involved in flowering remain largely unknown. Here, we report a rice lhd mutant, which showed late flowering under both long-day (LD) and short-day (SD) conditions. Through MutMap+ and linkage analysis, a deletion mutation in OsMetAP10 was inferred as the most likely candidate for lhd late flowering. OsMetAP10 encodes a methionine aminopeptidase that belongs to the peptidase_M24 subfamily III. The OsMetAP10 gene is constitutively expressed in rice and is induced by light, with a rhythmic expression pattern. OsMetAP10 knockout lines displayed late heading as the lhd mutation, while no alternations in morphology and heading were observed on OsMetAP10 overexpression lines, further confirming the mutation of OsMetAP10 as responsible for the late heading of lhd. Through RT-qPCR and transcriptome analysis, we revealed that the upregulated expression of the FT-like gene OsFLT4, a negatively flowering regulator, and the downregulation of flower development-related genes, OsMADS14, OsMADS15, and OsMADS34, played critical roles in determining the late flowering of the OsMetAP10 mutation. This study reports a new gene affecting flowering and provides a new insight into the role of OsMetAP10 in regulating rice heading.
1. Introduction
Rice (Oryza sativa L.) is one of the most important crops in the world, and its yield directly affects half of the world’s population. The heading date (or flowering time) is an important agronomic trait of rice that is closely related to the yield [1]. Rice is a short-day (SD) plant that blooms under photoperiodic influence after passing the basic vegetative growth phase (BVP) [2], flowering earlier under SD conditions and later under long-day (LD) conditions. In addition, the heading period of rice is also affected by external factors, such as temperature and nutrient supply [3]. In contrast to Arabidopsis thaliana, which has only one florigen gene, FLOWERING LOCUS T (FT), two florigen genes have been reported in rice, named Heading date 3a (Hd3a) and RICE FLOWERING LOCUS T1 (RFT1) [4]. Hd3a and RFT1 both encode a phosphatidylethanolamine binding protein homologous to the Arabidopsis FT protein, which is delivered to the shoot apical meristem (SAM) through the phloem after leaf induction [4,5]. In the cytoplasm of the SAM, Hd3a interacts with the 14-3-3 protein and translocates to the nucleus, forming a flowering activation complex (FAC) with the bzip transcription factor OsFD1 [6,7]. The FAC stimulates the expression of the flower development-related genes OsMADS14, OsMADS15, OsMADS18, and OsMADS34 to initiate the floral transition in rice [8,9]. The related molecular mechanism of florigen under LD conditions is still incomplete. Recently, it has been reported that phosphorylation of OsFD1 by OsCIPK3 can promote the formation of a RFT1-containing FAC to induce flowering under LDs in rice [10].
Two photoperiodic flowering pathways have been reported in rice. One is the OsGIGANTEA (OsGI)–Heading date 1 (Hd1)–Hd3a/RFT1 pathway, which is similar to the GIGANTEA (GI)–CONSTANS (CO)–FT pathway in Arabidopsis Thaliana [11]. OsGI is a homologue of Arabidopsis GI (At1g22770), which is associated with the circadian clock in rice. OsGI can promote the expression of Hd1 and flowering in SDs [12]. Hd1 is a homologue of the Arabidopsis flowering integration factor CO, the rhythm of which is regulated by the upstream OsGI [12]. Hd1 inhibits Hd3a expression under LDs, but promotes flowering by activating Hd3a expression under SD conditions [13]. In addition, Hd1 mediates the transcriptional regulation of Hd3a by interacting with Days to heading on chromosome 8 (DTH8) to form the DTH8-HD1 module under different light lengths [14]. The other unique photoperiodic flowering pathway in rice is Grain number, plant height, and heading date 7 (Ghd7)–Early heading date 1 (Ehd1)–Hd3a/RFT1 [4]. Ghd7 is a transcriptional repressor whose expression increases with the day length [15]. Overexpression of Ghd7 delays flowering in rice under LDs [16]. Ehd1 encodes a B-type response regulator, which is the core regulator of Hd3a/RFT1, and can promote Hd3a/RFT1 expression in both SDs and LDs [17]. Ehd1 integrates the upstream flowering signal of rice, which is positively regulated by OsGI, Ehd2, and Ehd4 genes under SDs and LDs [18]. OsCONSTANS-LIKE 4 (OsCOL4), which is independent of photoperiod regulation, inhibits flowering by suppressing the expression of Ehd1 [19]. Furthermore, Hd1 can promote the expression of Ghd7 and be recruited by Ghd7 to form a complex, which suppresses the expression pathway of Ehd1–Hd3a/RFT1 by binding to the cis-regulatory sequence of the Ehd1 promoter in LDs [20]. The two flowering pathways explain the molecular mechanism of rice heading changes to some extent. However, due to the complexity of the rice heading control mechanism, there are still many related mechanisms and molecular mechanisms that have not been studied.
The peptidase_M24 protein superfamily is highly conserved in eukaryotes and consists of many different types of proteins, which usually have a ‘pita bread’ fold structure containing both alpha helices and an anti-parallel beta sheet [21]. They are mainly involved in protein synthesis and metabolism, maintenance of chloroplast structure and function, and signal transmission [22]. Recently, peptidase_M24 protein family members have been reported to play a role in plant growth and development and abiotic stress response. In eukaryotes, the majority of mature proteins undergo N-terminal methionine (Met) excision (NME) [23]. Six methionine aminopeptidase (MAP) proteins have been discovered in Arabidopsis thaliana, among which three have been confirmed as components of the NME mechanism [23]. Arabidopsis EBP1 (AtEBP1) is phosphorylated by kinase and binds to the promoter region of calmodulin-like protein 38 (CLM38), which is involved in signaling in Arabidopsis [24]. HvMETHIONINE AMINOPEPTIDASE (HvMAP) plays a role in freeze tolerance by promoting protein maturation [25]. However, the systematic identification and functional reports of peptidase_M24 protein family members have not been discovered in rice, thus further research is required.
In this study, we identified a rice heading date gene named OsMetAP10. The mutant form of this gene causes flowering approximately 10 days later than wild-type (WT) plants under both SDs and LDs. Similar to many genes that have been reported to control the heading date of rice in the past, mutations in this gene will affect the traits related to rice yield. OsMetAP10 encodes a methionine aminopeptidase that contains zf-C6H2 and peptidase_M24 domains, which is located in the cytoplasm and nucleus, belonging to the peptidase_M24 superfamily. Our study demonstrated that the OsMetAP10 gene was expressed constitutively and rhythmically in rice. Further studies showed that the OsMetAP10 mutation can increase the expression of OsFTL4 and decrease the expression of OsMADS14, OsMADS15, and OsMADS34 in the SAM of rice. These results indicate that the OsMetAP10 gene is a new heading date regulator and influences agronomic traits. Our study enriches the genetic regulatory network of flowering-time genes and provides a theoretical basis and genetic resources for rice adaptive breeding.
2. Materials and Methods
2.1. Plant Materials and Growth Conditions
The lhd mutant was sourced from an ethyl methane sulfonate (EMS)-induced mutant library of the japonica cultivar Dongjin (Oryza sativa L. subsp. japonica). Rice plants were cultivated in the experimental paddy fields under natural long-day (NLD) conditions at Yangzhou University (119°24′ E, 32°23′ N) and natural short-day (NSD) conditions in Lingshui, Hainan, China (110°1′ E, 18°30′ N), in different growing seasons. The average length of sunshine in the experimental field of Yangzhou University exceeded 13 h from June to August, while the average length of sunshine in Lingshui, Hainan, was less than 12 h from December to February (the data of day length were collected from www.timeanddate.com, accessed on 18 November 2024.).
2.2. Population Construction and Genome Sequencing
We crossed the lhd mutant with its progenitor wild-type (WT) line Dongjin, and the resulting F1 progeny was further self-pollinated to generate a F2 population. Individual plants with normal heading dates were selected from the aforementioned F2 population and self-pollinated to obtain multiple F3 populations. Among them, the population with a 3:1 phenotypic segregation ratio of heading dates was chosen. By evaluating the heading date of each individual’s progeny within the selected F3 populations, they were classified into a normal-heading phenotype pool (similar to the WT) and a late-heading phenotype pool (similar to lhd). Fresh leaves from thirty randomly selected individuals were sampled from each phenotype pool for DNA extraction and then mixed in equal proportions. In this study, the EDTA rapid extraction method was employed for DNA extraction. For the next-generation resequencing, paired-end (PE) sequencing was carried out on the Illumina sequencing platform with a 30× sequencing depth (BENAGEN, Wuhan, China). The raw data were quality-controlled for reads using fastp (version 0.12.6). With the Nipponbare genome (https://ftp.ensemblgenomes.ebi.ac.uk/pub/plants/release-60/fasta/oryza_sativa, accessed on 28 September 2023.) as the reference genome, BWA (v0.7.17) and Samtools software (v1.14) in Linux were used to build an index and align the reads. SNPs/InDels were called by GATK software (v4.2.6.0), and the heterozygous loci and variant loci with a read number less than 20 were filtered out.
2.3. MutMap+ Analysis and Phenotype Association Verification
We calculated the ΔSNP index and ΔInDel index as previously described in the MutMap+ method [26]. A sliding window with a window size of 0.5 Mb and step size of 10 Kb was set, and R language (4.4.1) was used to calculate the average ΔSNP and ΔInDel indices located in the window. We set the threshold as the mean (all ΔSNP index or ΔInDel index) ± three times the standard deviation (all ΔSNP index or ΔInDel index), as previously described [27]. To verify the association between the candidate mutation in Os10g0508400 and the late-heading phenotype of the lhd mutant, WT and late-heading phenotype plants from the F3 population isolated by the heading stage phenotype were further genotyped using direct sequencing of the PCR products amplified by the primer set 8400-F/R (Table S1).
2.4. Plasmid Construction and Transformation
With the CRISPR-P v2.0 (http://crispr.hzau.edu.cn/CRISPR2/, accessed on 4 April 2022) website, we set gene targets, putting it in vector pOs-sgRNA. We performed the Gateway cloning LR reaction (Invitrogen, Carlsbad, CA, USA) on the obtained pOs-sgRNA construct using the pH-Ubi-cas9-7 vector to generate sgRNA:Cas9, targeting OsMetAP10, as previously described [28]. The recombinant plasmid was introduced into Agrobacterium EHA105 and then transformed into Dongjin callus. Primer 8400-F/R was used to detect the T0 generation. Primers used in this assay are listed in Table S1.
To construct an overexpression vector of OsMetAP10, the ClonEapress Ultra One Step Cloning Kit V3 (Vazyme, No. C117-02) was used to clone OsMetAP10-CDS into pCubi1390, an overexpression vector digested by Pst1. The overexpression vector pCubi1390 contains an enhanced CaMV 35S promoter, and the end of the insertion site is tagged with 3 × Flag (Figure S1). The recombinant plasmid was introduced into Agrobacterium strain EHA105 and then transformed into Dongjin callus. Relevant primers are listed in Table S1.
2.5. Phylogenetic Analysis
The reference genomes and protein sequences of monocotyledonous plants (rice, sorghum, wheat, and maize) and dicotyledonous plants (Arabidopsis thaliana, cucumber, Gossypium raimondii, and soybean) were downloaded from the Rice Annotation Project (RAP) (https://rapdb.dna.affrc.go.jp/, accessed on 12 October 2024.). Identification of OsMetAP10 homologous genes in rice and other varieties was performed using the Quick Find Best Homology plug-in with default parameters in TBtools II [29]. MEGA11 software and Trimal were used to compare and trim the protein sequences. The existing hidden Markov model (HMM) of the OsMetAP10 gene family (Pfam: PF0057, https://www.ebi.ac.uk/interpro/, accessed on 16 October 2024.) was employed to identify the members of the gene family in rice and Arabidopsis. The phylogenetic trees were generated using the neighbor-joining method with the default parameters, with the exception of 1000 bootstrap replications in MEGA11 software. MEME (https://meme-suite.org/meme/, accessed on 16 October 2024.) and NCBI CD-Search (https://www.ncbi.nlm.nih.gov/Structure/bwrpsb/bwrpsb.cgi, accessed on 16 October 2024) tools were used to analyze the motifs and domains of this gene family, respectively. Images such as the phylogenetic trees were edited using the Interactive Tree of Life online tool (http://itol.embl.de/, accessed on 16 October 2024.) and R (version 4.4.1).
2.6. Histochemical GUS (β-Glucuronidase) Staining
To construct promoter-GUS transgenic lines, the pOsMetAP10:GUS plasmid was generated by amplifying the promoter of OsMetAP10 using primers PMetAP10-F/R (Table S1). Then, the vectors were transferred into WT plants. According to the manufacturer’s manual, GUS staining solution was configured with the GUS staining substrate x-glux (Solarbio, Beijing, China, ID:x8060) to detect GUS activity.
Different tissues of the Pro-OsMetAP10:GUS transgenic plants at different stages (seedling, tillering, booting, and heading) were placed in β-GUS staining solution overnight at 37 °C, and then eluted in 75% ethanol several times. We checked them and took pictures at the end.
2.7. Diurnal Expression Analysis
WT seeds were sown in long-strip pots and cultivated under SD (10 h light, 28 °C/14 h dark, 26 °C; relative humidity of 65%) or LD (14 h light, 28 °C/10 h dark, 26 °C; relative humidity of 65%) conditions for 30 days. Leaves were harvested every 4 h starting from 0:00 am for 24 h. For each time point, the topmost expanded leaf from three different individuals was collected as a biological replicate.
2.8. Total RNA Extraction, Reverse Transcription, and Quantitative Real-Time PCR
Total RNA was isolated using FreeZol Reagent (Vazyme, Nanjing China; ID:R711-01) according to the manufacturer’s instructions. RNA reverse transcription was carried out by employing the HiScript III RT SuperMix for qPCR (Vazyme, China; ID:R323-01) for the synthesis of the first-strand cDNA. The acquired expression value data were subjected to transformation and analysis by means of the 2−ΔΔct method. The reference gene, Ubiquitin (LOC_Os05g06770), was chosen, and its forward and reverse primer sequences for RT-qPCR were F: CCTGGCTGACTACAACATC and R: AGTTGACAGCCCTAGGGTG, respectively. Three biological replicates and three technical replicates were set for the samples.
2.9. Transient Expression Assay in Rice Protoplasts
First, we amplified the full-length coding sequence of OsMetAP10 and cloned it into PAN580-GFP. We put 5–10 μg each of PAN580-GFP and OsMetAP10-GFP plasmids into a 2 mL centrifuge tube. Then, we added 100 μL of the ready-made protoplast solution and shook well. Next, we added 110 μL of PEG solution and flicked gently to mix. It was then incubated in the dark at room temperature for 10 min. Then, we added 440 μL of W5 solution and mixed. After centrifuging at 200 g for 3 min, we aspirated the supernatant carefully. Finally, we resuspended it in 300 μL of WI solution (0.5 M mannitol, 20 mM KCl, 4 mM MES, pH 5.7) and incubated at room temperature under light or dark for 6–16 h. We used the LSM880 laser confocal microscope at Yangzhou University Testing Center for observation and imaging.
2.10. RNA-Seq Analysis
RNA was extracted from the shoot apical meristems of the WT and lhd, with three biological replicates set up. It was sequenced on Illumina (BENAGEN, Wuhan, China) with a 30× depth. We used fastp (Linux) for QC, Hisat2 and Samtools for alignment, and featureCounts for counting. We standardized with DESeq2 (R) and screened DEGs using “log2Foldchange > 0.5, p-adjust < 0.05”.
3. Results
3.1. Identification of a Rice Late-Heading-Date Mutant
In an EMS-induced Dongjin (DJ) rice mutant library, we found a late-heading-date mutant, named lhd (Figure 1A), which showed that the days to heading was 99.8 ± 3.3 days, apparently later than the DJ wild-type (WT) of 90.9 ± 2.2 days under the natural long-day (NLD) condition in Yangzhou (Figure 1B). To investigate the heading date of lhd under the natural short-day (NSD) condition, we then planted lhd and WT in Lingshui, Hainan Province, and found that the lhd mutant (63.3 ± 3.1 days) was 8.3 days later than that of WT (71.6 ± 1.6 days; Figure 1C). Besides the heading date, we also found that several agronomical traits, like plant height, seed setting rate, grain number per panicle, and the second branch number per panicle, were significantly reduced in the lhd mutant compared to WT (Figure 1E–H and Table S2). However, no significant differences were found in grain length, grain width, 1000-grain weight, flag leaf length, flag leaf width, and the primary branch number per panicle between lhd and WT (Figure 1I–N and Table S2). Together, these data indicate that the lhd mutant delayed the flowering time under both NSD and NLD conditions, as well as decreased several agronomical traits.
Figure 1.
Phenotypes of wild-type (WT) and the lhd mutant. (A) Plant phenotypes of WT and the lhd mutant under NLD conditions. Scale bar = 10 cm. (B,C) Days to heading of WT and the lhd mutant under NLD (B) and NSD (C) conditions. (D) Grain phenotypes of WT and lhd. Scale bar = 5 cm. (E–N) Comparison of agronomically important traits between WT and lhd. ** and *** indicate statistically significant differences at p < 0.01 and p < 0.001 (Student’s t test), respectively, and Ns. indicates no statistically significant difference.
3.2. Gene Mapping and Candidate Gene Analysis for Late Flowering of lhd Mutant
To identify the gene responsible for the delayed flowering in the lhd mutant, we crossed the lhd with the WT and observed that all F1 plants showed normal heading for the WT under the NLD condition in Yangzhou. Then, the F1 was self-crossed to generate the F2 population, and statistical analysis was conducted on the heading date of 200 F2 plants under the NLD condition in Yangzhou. It was observed that the segregation of normal heading and delayed heading plants followed a 3:1 ratio (156:44, χ2 = 0.96, Pdf = 2 = 0.6188 > 0.05). Together, these data indicated that the late-heading phenotype of lhd is controlled by a monogenic recessive gene. To map the gene for late heading, we then harvested as many F3 seeds as possible from individual F2 plants with the normal heading date as the WT plant. The F3 families showing segregation for WT and mutant phenotypes were selected, in which the total genomic DNA of 30 F3 individuals with the WT phenotype and 30 F3 individuals with the mutant phenotype were extracted, respectively, to make two bulks of DNA for next-generation sequencing.
Based on the resequencing data and MutMap+ method, we identified a single unique region between 18.51 and 20.33 Mb on chromosome 10 showing a peak of the InDel index close to 1 in the mutant bulk, but it was missing in the wild-type bulk (Figure 2A and Figure S2). Furthermore, a total of 4 InDels (insertions and deletions) with an ΔInDel index > 0.22 within the region for the mutant bulk were identified (Figure 2B and Table S2). Among them, only one InDel, Chr10_19513886, located at 19513886 bp on chromosome 10, was a nonsynonymous variation, leading to an amino acid change (Table S2) in the Os10g0508400 gene, which resulted in its protein’s premature termination (Figure 2C). Subsequently, we further sequenced 200 more F3 plants with the late-heading phenotype from the F3 segregation families, and we confirmed that Chr10_19513886 was completely co-segregated with the late-heading phenotype, indicating that the mutation of Os10g5058400 is the most likely candidate gene for the lhd late-heading phenotype (Figure 2D,E).
Figure 2.
Linkage analysis and candidate gene analysis for the late-heading phenotype in the lhd mutant. (A) Distribution map of the ΔInDel index on 12 rice chromosomes. (B) Distribution map of the ΔInDel index on chromosome 10. The red broken lines in (A,B) represent the average value of the ΔInDel index in the window, calculated by sliding window. The threshold (0.22) is represented by a reddish-brown dotted line and is obtained by calculating the average value of all ΔInDel indices plus three times the standard deviation of all ΔInDel indices. (C) Gene structure of Os10g0508400. The red line indicates the position of the InDel Chr10_19513884 in the gene that caused an amino acid change, leading to premature termination of the protein. UTR and CDS are filled with gray and black, respectively. * represents a stop codon. (D) Original sequencing map confirming the mutation site in the Os10g0508400 gene using the plants from the lhd/WT F3 segregation family population. HM-WT and HM-MT represent the homozygous wild-type genotype and the homozygous mutant genotype, respectively. (E) Comparison of HM-WT and HM-MT plants at the maturity stage. Scale bar = 10 cm.
3.3. Phylogenetic Analysis for Os10g0508400 Homologous Genes
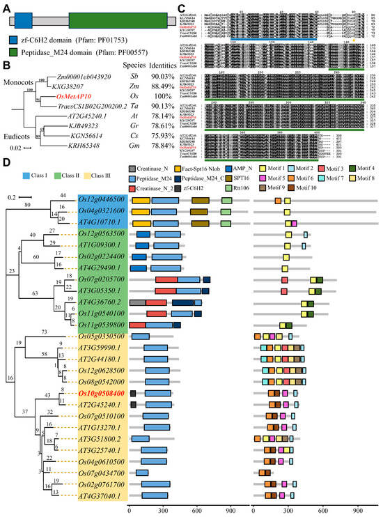
The Os10g0508400 gene was annotated to encode a methionine aminopeptidase. According to the previous naming rules and its location on the chromosome, this gene was named OsMetAP10 [30]. Protein sequence analysis showed that OsMetAP10 encompasses a zf-C6H2 domain at its N-terminal and a peptidase_M24 domain at its C-terminal (Figure 3A). The phylogenetic analysis showed that the OsMetAP10 protein has a high degree of similarity to its homologous proteins in both dicotyledonous and monocotyledonous plants, indicating the high conservation of this protein (Figure 3B,C). The OsMetAP10 gene belongs to the peptidase_M24 superfamily, though few studies previously investigated its gene family and function in rice [22]. By using the peptidase_M24 sequence, we identified 15 putative members containing the peptidase_M24 domain in rice and constructed a neighbor-joining (NJ) phylogenetic tree with 12 peptidase_M24-containing proteins from Arabidopsis (Figure 3D and Figure S3). Based on the combined analysis of motifs and domains, the peptidase_M24 proteins were classified into three subfamilies. The protein sequences of subfamily ΙΙΙ, harboring OsMetAP10, all contained motif 2 and motif 6, indicating that OsMetAP10 belongs to peptidase_M24 protein subfamily III (Figure 3D and Table S3).
Figure 3.
Protein structure of OsMetAP10 and its phylogenetic analysis with homologous proteins. (A) Schematic diagram of the functional domains in OsMetAP10 protein. The domains were detected using the Simple Modular Architecture Research Tool (http://smart.embl-heidelberg.de/, accessed on 16 October 2024). (B) Phylogenetic tree constructed with OsMetAP10 and its homologous proteins from different species. Eudicotyledon plants: At, Arabidopsis thaliana; Cs, Cucumis sativus; Gr, Gossypium raimondii; Gm, Glycine max. Monocotyledonous plants: Sb, Sorghum bicolor; Zm, Zea mays; Os, Oryza sativa L.; Ta, Triticum aestivum. The numbers at the nodes indicate the bootstrap values of the branches. The eigenvalues represent the sequence similarity between the OsMetAP10 protein and its homologous proteins, and the protein sequence alignment was performed using The Sequence Manipulation Suite [31]. (C) Multiple sequence alignment for OsMetAP10 homologous proteins. The blue and green lines indicate the zf-C6H2 domain and peptidase_M24 domain, respectively. The orange triangle indicates the amino acid site where the OsMetAP10 protein was mutated in the lhd mutant. (D) Evolutionary tree, domain, and motif analysis of the peptidase_M24 gene family in Arabidopsis thaliana and rice. Fifteen peptidase_M24 protein members in rice and twelve in Arabidopsis thaliana were compared, and the tree was constructed using the neighbor-joining method (1000 replicates) in Mega11 software. OsMetAP10/Os110g0508400 is highlighted in red font. The numbers at the nodes indicate the bootstrap values of the branches.
3.4. OsMetAP10 Mutation Accounts for the Late Heading and Inferior Performance of lhd Mutant
To confirm if OsMetAP10 associated with the late-heading phenotype of lhd, we employed CRISPR/Cas9 to knock out OsMetAP10 in WT and obtained three homozygous knockout (ko) lines (Figure 4A and Figure S2A). Among them, the metap10-ko1 and metap10-ko3 mutants had deletions of 1 and 12 bases, respectively, both of which led to premature termination of protein translation. The metap10-ko2 had a deletion of three bases (TCC), resulting in a single proline deletion in the OsMetAP10 protein (Figure 4A and Figure S4A). Under both NLD and NSD conditions, we found that the metap10-ko1 and metap10-ko3 lines all exhibited late flowering compared to WT, which was consistent with the phenotype of the lhd mutant, while the metap10-ko2 showed no significant differences with the WT (Figure 4B,C). Compared with the WT, we also found that several agronomic traits, like plant height, panicle length, etc., of metap10-ko1 and metap10-ko3, but not of metap10-ko2, were significantly decreased, and showed a similar phenotype to the lhd mutant (Figure S4B and Table S2). These data demonstrated that the mutation of the OsMetAP10 gene was responsible for the late flowering and bad agronomical performance of the lhd mutant.
Figure 4.
Functional verification of the OsMetAP10 gene. (A) Identification of OsMetAP10 knockout lines generated by CRISPR/Cas9. Blue text indicates the target site of the guide RNA and the protospacer-adjacent motif (PAM). Red letters with a horizontal deletion line represent the deleted bases. (B) Plant phenotypes of wild-type (WT), lhd mutant, and metap 10-ko lines under the NLD condition. Scale bar = 10 cm. (C) Days to flowering of WT and metap 10-ko lines under NLD and NSD conditions. *** Indicates a statistically significant difference: p < 0.001 (Student’s t-test). Ns., no significant difference. (D) Relative expression levels of OsMetAP10 in WT and MetAP10-OE plants. Values are presented as mean ± SD, and different letters indicate significant differences under Duncan’s multiple range test (p < 0.05). Data groups labeled with the same letter show no significant differences, while those labeled with different letters exhibit significant differences at <0.05 statistic level. (E) Expression of MetAP10-Flag protein in WT and MetAP10-OE plants. The upper panel shows the results of Western blot analysis, and the lower panel shows the Ponceau S staining results. (F) Plants of WT and MetAP10-OE1 under the NLD condition. Scale bar = 10 cm. (G) Days to flowering of WT and OsMetAP10 overexpression lines under NLD and NSD conditions. Small letter ‘a’ indicates no significant difference under Duncan’s multiple range test (p > 0.05).
Furthermore, we developed an overexpression construct for OsMetAP10, pUbi:OsMetAP10-Flag, and transformed it into WT (Figure S4C). Through RT-qPCR and Western blotting analysis, three homozygous lines with significant overexpression of the OsMetAP10 gene were selected for further analysis (Figure 4D,E and Figure S5). We found that there was no significant difference in the heading dates between all three overexpression lines and WT under both NLD and NSD conditions (Figure 4F,G). However, these overexpression lines all showed significant reductions in plant height, grain number per panicle, and second branch number per panicle compared to the WT (Figure S4C and Table S2). These data indicated that OsMetAP10 overexpression had no effect on the heading date but a significant effect on some agronomic traits. We concluded that OsMetAP10 plays a critical role in maintaining normal flowering and the development of agronomically important traits under both LD and SD conditions.
3.5. Spatiotemporal Expression and Subcellular Localization of OsMetAP10 Protein
To explore the expression pattern of OsMetAP10, tissue samples from rice at different growth stages under the NLD condition were collected and analyzed by RT-qPCR. The results revealed that OsMetAP10 was constitutively expressed in all different development stages in rice. The expression levels of OsMetAP10 were highest in leaves, stems, and panicles, but relatively lower in roots and leaf sheaths (Figure 5A). Moreover, the tissue-specific expression of OsMetAP10 was examined using the transgenic plants carrying a fusion protein between OsMetAP10 and GUS. Via the staining assay, GUS signals were detected in leaves, sheaths, stems, roots, and spikelets at different stages, further suggesting that OsMetAP10 was constitutively expressed in different tissues (Figure 5B).
Figure 5.
Expression patterns of OsMetAP10. (A) Relative transcription levels of OsMetAP10 in different plant tissues at various development stages under ASD conditions. DL1, the first leaf from the top; DL2, the second leaf from the top; DL3, the third leaf from the top. (B) GUS expression (blue staining) patterns in different tissues of pOsMetAP10::GUS transgenic plants. Scale bar = 2 mm. (C) Subcellular localization of OsMetAP10 in rice protoplasts. As described in the previous literature, D53–mCherry was utilized as a nuclear marker [3,32]. GFP was used as the control. Scale bar = 5 μM. (D) Rhythmic expression pattern of OsMetAP10 in WT under ASD and ALD conditions. The white rectangle indicates the light condition, and the black rectangle indicates the dark condition. The ubiquitin gene was used to normalize gene expression. Each time point represents the mean ± SD of three independent samples.
To identify the subcellular localization of OsMetAP10 protein function, an OsMetAP10-GFP fusion protein construct was generated and transiently expressed in the rice protoplast system. Confocal microscopy images clearly showed that OsMetAP10 was predominantly expressed in the nucleus and cytoplasm (Figure 5C).
Since the OsMetAP10 gene was involved in the regulation of the heading date, we further tested if OsMetAP10 presented a rhythmic expression. We collected leaf samples at four-hour intervals from WT plants under artificial long-day (ALD) and artificial short-day (ASD) conditions to monitor the expression change of OsMetAP10 within a day. The results showed that under both SD and LD conditions, the expression of OsMetAP10 began to increase at around 4 h after illumination and reached the expression peak at around 6 h after darkness, then gradually decreased (Figure 5D). Comparatively, the expression of OsMetAP10 more sharply increased under the ASD condition than that in the SLD condition, while the peak levels were similar. Collectively, these data indicated that the expression of OsMetAP10 was rhythmic.
3.6. Analysis of Downstream Signals of OsMetAP10 Mutation Leading to Late Heading
To explore the pathway by which the OsMetAP10 mutation led to a delay in flowering, the SAMs of 4-week-old WT and lhd mutants under ALD conditions were collected for RNA-seq analysis. DEGs with Log2(fold change) > 0.5 and p-adjust < 0.05 were screened, leading to the obtainment of 963 DEGs (516 upregulated and 447 downregulated; Figure 6A). Four flowering-related genes were detected in DEGs, including a flowering repressor, OsFTL4, and three flower development-related genes, OsMADS14, OsMADS15, and OsMADS34 (Figure 6B and Table S4). We then conducted RT-qPCR to verify their expression and obtained consistent trends to those in RNA-seq (Figure 6C). The OsFTL4 gene was clearly upregulated in lhd, while the other three genes were all significantly downregulated compared with WT (Figure 6C). Because the OsMetAP10 mutant led to a delay in heading regardless of NLD and NSD conditions, we further detected the expression of these four genes under the ASD condition and observed a consistent result to that in the ALD condition (Figure 6D). Together, the mutation of OsMetAP10 may delay flowering by upregulating the expression of OsFTL4 and downregulating the expression of OsMADS14, OsMADS15, and OsMADS34.
Figure 6.
Expression analysis of heading date association genes in lhd mutant and wildtype plants. (A) Volcano plot of differentially expressed genes (threshold: Log2(fold change) > 0.5, p-adjust < 0.05) in the SAMs of WT and lhd under the ALD condition. (B) Expression patterns of OsFTL4 and three flower development-related genes (OsMADS14, OsMADS14, and OsMADS34) in WT and lhd. The left panel shows the expression heatmap of the four genes. The color of bubbles in the right panel represents −log10(p-adjust), and the bubble size indicates the absolute value of Log2(FC). (C,D) Comparison of transcription levels of OsFTL4, OsMADS14, OsMADS15, and OsMADS34 in WT and lhd under ALD (C) and ASD (D) conditions. The ubiquitin gene was used for gene expression normalization. * and ** indicate statistically significant differences with p < 0.05 and p < 0.01 (Student’s t test).
4. Discussion
The heading date is one of the critical agronomic traits in rice, which determines the planting region of a cultivar. To date, more than 100 QTLs associated with the heading date have been mapped, and many of them have been characterized. Nevertheless, due to the complexity of the heading date, the molecular mechanism underlying the trait remains to be elucidated, which requires identifying more genes involved in the regulation of flowering and dissecting their mechanisms. In this study, we identified a late-heading mutant, lhd, and confirmed that the mutation of the OsMetAP10 gene accounted for its late-heading phenotype via the MutMap+ method and transgenic validation (Figure 2). OsMetAP10 encodes a methionine aminopeptidase protein, but, due to the lack of systematic classification and identification for the protein in rice, the protein family remains unclear in rice development [22]. We then used the typical peptidase_M24 domain to search rice and Arabidopsis genomes and identified 15 rice genes and 12 Arabidopsis genes containing the domain. Through phylogenetic analysis, we inferred that OsMetAP10 belongs to peptidase_M24 protein subfamily III, in which all contain the motif 2 and motif 6 and are conserved in plant species (Figure 3C and Table S4). Although some studies have suggested the involvement of this gene family in plant growth, development, and abiotic stress responses, few genes have been well documented in rice [24]. Compared to WT, we found that OsMetAP10 is required for the rice normal flowering time under both LD and SD conditions (Figure 1 and Figure 4). Also, we noted that several agronomic traits were severely affected by the gene mutation, indicating the essential role of OsMetAP10 in rice development, which is consistent with the fact that OsMetAP10 is constitutively expressed in various tissues and development stages (Figure 5). However, it is very interesting that OsMetAP10 overexpression did not change the heading date (Figure 4). The closest Arabidopsis homologue of OsMetAP10, MAP1A, participates in the essential cytoplasmic NME process [23]. The map1a-ko plants and dsRNA interference, targeting MAP1A alone or both MAP2s (other types of minimal cytoplasmic processes), all exhibited wild-type phenotypes. However, under the situation of MAP2 inactivity, the growth and development processes of the map1a-ko plans were markedly suppressed, suggesting a trace level of MetAP protein is required for the cytoplasmic NME process [23]. In addition, OsMetAP10 was constitutively expressed across developmental stages and in various tissues (Figure 5A,B), and this could be the reason that overexpression of the gene did not change the heading date nor the morphological phenotypes. Certainly, whether or not the OsMetAP10 overexpression affects other undetected traits requires further investigation. Moreover, metap10-ko2 with only a proline deletion exhibited no changes in heading and other agronomic traits, except for a shorter plant height, suggesting the potential of OsMetAP10 in finely modulating agronomic traits via gene editing in the future.
Previous studies have shown that during floral formation, the Hd3a and RFT1 proteins can be transported via the vascular bundles in the phloem to the SAM to induce flowering [5,7,10]. In the SAM cytoplasm, Hd3a and RFT1 proteins interact with 14-3-3, and then the complex moves to the nucleus to form a FAC with OsFD1, promoting OsMADS14, OsMADS15, OsMADS18, and OsMADS34 transcription for floral transition [5,7,10]. To explore the reason for late heading from the OsMetAP10 mutation, we conducted an RNA-seq analysis using the SAM tissue from WT and lhd plants under the ALD condition. We found that OsFLT4 was upregulated, and OsMADS14, OsMADS15, and OsMADS34 showed reduced expression in lhd plants (Figure 6). OsFLT4, like the repressor RCN gene, competes with Hd3a for 14-3-3 binding, inhibiting OsMADS14, OsMADS15, OsMADS18, and OsMADS34 transcription [33,34]. The expression of OsMetAP10 exhibited a circadian rhythm and was induced by light, suggesting its involvement in the regulation of the rice heading date (Figure 5C). The OsMetAP10 protein is located in both the cytoplasm and nucleus (Figure 5D), which is similar to the subcellular location prediction of TaM24 protein, as previously reported [22]. Therefore, we inferred that the later heading of lhd/OsMetAP10 was due to the upregulation of OsFLT4. In the OsMetAP10 mutant plants, more OsFLT4 may compete with Hd3a for 14-3-3 interaction in the SAM, which further inhibits OsFD1 binding with 14-3-3 and Hd3a to form a FAC, and then blocks the expression of OsMADS14, OsMADS15, and OsMADS34, finally resulting in a later flowering phenotype of OsMetAP10/lhd mutant than WT plants. However, how OsMetAP10 affects the upregulation of OsFLT4 remains unclear, which is valuable to be further elucidated. Additionally, besides the contribution of OsFLT4 upregulation to the later heading date, whether any other genes are involved in regulating the later flowering of OsMetAP10 mutant plants is worth further study. Our study revealed a new role of OsMetAP10 in regulating rice flowering, while the underlying regulation mechanism remains to be further investigated.
5. Conclusions
In this study, a peptidase_M24 superfamily gene, OsMetAP10, was confirmed to account for the late flowering of a rice lhd mutant. The OsMetAP10 protein was located in both cytoplasm and nucleus and was constitutively expressed across developmental stages and various tissues. The OsMetAP10 mutation upregulated the expression of the negative flowering regulator OsFLT4 and downregulated the expression of three key floral transition genes, OsMADS14, OsMADS15, and OsMADS34. Our study provided new insight into the pathways regulating rice heading.
Supplementary Materials
The following supporting information can be downloaded at: https://www.mdpi.com/article/10.3390/biology14020178/s1. Figure S1: Schematic diagram of the construction of the pCubi1390 vector. Figure S2: Distribution map of the ΔSnp index on 12 chromosomes. Figure S3: Protein sequences used for constructing the phylogenetic tree of the peptidase_M24 family in rice and Arabidopsis thaliana. Figure S4: Functional verification of OsMetAP10. Figure S5: Expression of MetAP10-3×Flag protein (52.58 kDa) in WT and MetAP10-OE plants. Table S1: The primer sequence information involved in this article. Table S2: Comparison of the main agronomic traits among the lhd mutant, OsMetAP10 knockout lines, overexpression lines, and the WT plant Dongjin. Table S3: Mutations identified by MutMap+ with the ΔInDel index. Table S4: Information on the motif sequence. Table S5: RNA-seq results of OsFTL4 and three flower development-related genes (OsMADS14, OsMADS14, and OsMADS34) in WT and lhd.
Author Contributions
Conceptualization, S.Z., Q.S., J.Z. and G.W.; methodology, Q.S., Y.W. and Y.Z.; data curation, Q.S. and J.Z.; investigation, Q.S., Y.Z., Y.Y. and Z.C. (Zihang Chen); validation, G.W. and Y.W.; writing—original draft preparation, Q.S.; writing—review and editing, S.Z., Z.F. and Z.C. (Zongxiang Chen); visualization, Q.S., J.Z. and G.W.; supervision, Z.F. and Z.C. (Zongxiang Chen); project administration, S.Z.; funding acquisition, S.Z. All authors have read and agreed to the published version of the manuscript.
Funding
This work was partially supported by the project of Zhongshan Biological Breeding Laboratory (ZSBBL-KY2023-06-3), the high-quality development project of the Yangzhou modern seed industry (YZZY202403), the National Natural Science Foundation of China (32272110), and a project funded by the Priority Academic Program Development of Jiangsu Higher Education Institutions (PAPD).
Institutional Review Board Statement
Not applicable.
Informed Consent Statement
Not applicable.
Data Availability Statement
All data used to support the findings of this study are included within the article and are also available from the corresponding author upon request.
Conflicts of Interest
The authors declare no conflicts of interest.
Abbreviations
The following abbreviations are used in this manuscript:
| ND | Natural day |
| LD | Long day |
| SD | Short day |
| FT | FLOWERING LOCUS T |
| BVP | Basic vegetative growth phase |
| Hd3a | Heading date 3a |
| RFT1 | RICE FLOWERING LOCUS T1 |
| SAM | Shoot apical meristem |
| FAC | Flowering activation complex |
| OsGI | OsGIGANTEA |
| Hd1 | Heading date 1 |
| GI | GIGANTEA |
| CO | CONSTANS |
| DTH8 | Days to heading on chromosome 8 |
| Ghd7 | Grain number, plant height, and heading date 7 |
| Ehd1 | Early heading date 1 |
| OsCOL4 | OsCONSTANS-LIKE 4 |
| MAP | Methionine aminopeptidase |
| NME | N-terminal methionine (Met) excision |
| CLM38 | Calmodulin-like protein 38 |
| GUS | β-glucuronidase |
| lhd | Late-heading-date mutant |
| WT | Wild-type |
| NLD | Natural long day |
| NSD | Natural short day |
| ALD | Artificial long day |
| ASD | Artificial short day |
| HMM | Hidden Markov model |
References
- Zhang, X.; Feng, Q.; Miao, J.; Zhu, J.; Zhou, C.; Fan, D.; Lu, Y.; Tian, Q.; Wang, Y.; Zhan, Q.; et al. The WD40 Domain-Containing Protein Ehd5 Positively Regulates Flowering in Rice (Oryza sativa). Plant Cell 2023, 35, 4002–4019. [Google Scholar] [CrossRef]
- Chang, T.-T.; Li, C.-C.; Vergara, B.S. Component Analysis of Duration from Seeding to Heading in Rice by the Basic Vegetative Phase and the Photoperiod-Sensitive Phase. Euphytica 1969, 18, 79–91. [Google Scholar] [CrossRef]
- Cai, M.; Zhu, S.; Wu, M.; Zheng, X.; Wang, J.; Zhou, L.; Zheng, T.; Cui, S.; Zhou, S.; Li, C.; et al. DHD4, a CONSTANS-like Family Transcription Factor, Delays Heading Date by Affecting the Formation of the FAC Complex in Rice. Mol. Plant 2021, 14, 330–343. [Google Scholar] [CrossRef]
- Komiya, R.; Ikegami, A.; Tamaki, S.; Yokoi, S.; Shimamoto, K. Hd3a and RFT1 Are Essential for Flowering in Rice. Development 2008, 135, 767–774. [Google Scholar] [CrossRef]
- Tamaki, S.; Matsuo, S.; Wong, H.L.; Yokoi, S.; Shimamoto, K. Hd3a Protein Is a Mobile Flowering Signal in Rice. Science 2007, 316, 1033–1036. [Google Scholar] [CrossRef]
- Tsuji, H.; Taoka, K.; Shimamoto, K. Regulation of Flowering in Rice: Two Florigen Genes, a Complex Gene Network, and Natural Variation. Curr. Opin. Plant Biol. 2011, 14, 45–52. [Google Scholar] [CrossRef] [PubMed]
- Taoka, K.; Ohki, I.; Tsuji, H.; Furuita, K.; Hayashi, K.; Yanase, T.; Yamaguchi, M.; Nakashima, C.; Purwestri, Y.A.; Tamaki, S.; et al. 14-3-3 Proteins Act as Intracellular Receptors for Rice Hd3a Florigen. Nature 2011, 476, 332–335. [Google Scholar] [CrossRef] [PubMed]
- Tsuji, H.; Taoka, K.; Shimamoto, K. Florigen in Rice: Complex Gene Network for Florigen Transcription, Florigen Activation Complex, and Multiple Functions. Curr. Opin. Plant Biol. 2013, 16, 228–235. [Google Scholar] [CrossRef]
- Pasriga, R.; Yoon, J.; Cho, L.-H.; An, G. Overexpression of RICE FLOWERING LOCUS T 1 (RFT1) Induces Extremely Early Flowering in Rice. Mol. Cells 2019, 42, 406–417. [Google Scholar] [CrossRef] [PubMed]
- Peng, Q.; Zhu, C.; Liu, T.; Zhang, S.; Feng, S.; Wu, C. Phosphorylation of OsFD1 by OsCIPK3 Promotes the Formation of RFT1-Containing Florigen Activation Complex for Long-Day Flowering in Rice. Mol. Plant 2021, 14, 1135–1148. [Google Scholar] [CrossRef]
- Lee, Y.-S.; Yi, J.; An, G. OsPhyA Modulates Rice Flowering Time Mainly through OsGI under Short Days and Ghd7 under Long Days in the Absence of Phytochrome B. Plant Mol. Biol. 2016, 91, 413–427. [Google Scholar] [CrossRef] [PubMed]
- Hayama, R.; Yokoi, S.; Tamaki, S.; Yano, M.; Shimamoto, K. Adaptation of Photoperiodic Control Pathways Produces Short-Day Flowering in Rice. Nature 2003, 422, 719–722. [Google Scholar] [CrossRef] [PubMed]
- Yano, M.; Katayose, Y.; Ashikari, M.; Yamanouchi, U.; Monna, L.; Fuse, T.; Baba, T.; Yamamoto, K.; Umehara, Y.; Nagamura, Y.; et al. Hd1, a Major Photoperiod Sensitivity Quantitative Trait Locus in Rice, Is Closely Related to the Arabidopsis Flowering Time Gene CONSTANS. Plant Cell 2000, 12, 2473–2483. [Google Scholar] [CrossRef]
- Du, A.; Tian, W.; Wei, M.; Yan, W.; He, H.; Zhou, D.; Huang, X.; Li, S.; Ouyang, X. The DTH8-Hd1 Module Mediates Day-Length-Dependent Regulation of Rice Flowering. Mol. Plant 2017, 10, 948–961. [Google Scholar] [CrossRef] [PubMed]
- Zong, W.; Ren, D.; Huang, M.; Sun, K.; Feng, J.; Zhao, J.; Xiao, D.; Xie, W.; Liu, S.; Zhang, H.; et al. Strong Photoperiod Sensitivity Is Controlled by Cooperation and Competition among Hd1, Ghd7 and DTH8 in Rice Heading. New Phytol. 2021, 229, 1635–1649. [Google Scholar] [CrossRef] [PubMed]
- Xue, W.; Xing, Y.; Weng, X.; Zhao, Y.; Tang, W.; Wang, L.; Zhou, H.; Yu, S.; Xu, C.; Li, X.; et al. Natural Variation in Ghd7 Is an Important Regulator of Heading Date and Yield Potential in Rice. Nat. Genet. 2008, 40, 761–767. [Google Scholar] [CrossRef] [PubMed]
- Doi, K.; Izawa, T.; Fuse, T.; Yamanouchi, U.; Kubo, T.; Shimatani, Z.; Yano, M.; Yoshimura, A. Ehd1, a B-Type Response Regulator in Rice, Confers Short-Day Promotion of Flowering and Controls FT-like Gene Expression Independently of Hd1. Genes Dev. 2004, 18, 926–936. [Google Scholar] [CrossRef] [PubMed]
- Matsubara, K.; Yamanouchi, U.; Wang, Z.-X.; Minobe, Y.; Izawa, T.; Yano, M. Ehd2, a Rice Ortholog of the Maize INDETERMINATE1 Gene, Promotes Flowering by Up-Regulating Ehd1. Plant Physiol. 2008, 148, 1425–1435. [Google Scholar] [CrossRef]
- Zhou, S.; Zhu, S.; Cui, S.; Hou, H.; Wu, H.; Hao, B.; Cai, L.; Xu, Z.; Liu, L.; Jiang, L.; et al. Transcriptional and Post-Transcriptional Regulation of Heading Date in Rice. New Phytol. 2021, 230, 943–956. [Google Scholar] [CrossRef] [PubMed]
- Nemoto, Y.; Nonoue, Y.; Yano, M.; Izawa, T. Hd1,a CONSTANS Ortholog in Rice, Functions as an Ehd1 Repressor through Interaction with Monocot-Specific CCT-Domain Protein Ghd7. Plant J. 2016, 86, 221–233. [Google Scholar] [CrossRef]
- Bazan, J.F.; Weaver, L.H.; Roderick, S.L.; Huber, R.; Matthews, B.W. Sequence and Structure Comparison Suggest That Methionine Aminopeptidase, Prolidase, Aminopeptidase P, and Creatinase Share a Common Fold. Proc. Natl. Acad. Sci. USA 1994, 91, 2473–2477. [Google Scholar] [CrossRef]
- Yan, L.-Y.; Guo, J.-G.; Zhang, X.; Liu, Y.; Xiong, X.-X.; Han, Y.-X.; Zhang, L.-L.; Zhang, X.-H.; Min, D.-H. Genome-Wide Analysis of the Peptidase M24 Superfamily in Triticum Aestivum Demonstrates That TaM24-9 Is Involved in Abiotic Stress Response. Int. J. Mol. Sci. 2022, 23, 6904. [Google Scholar] [CrossRef]
- Ross, S.; Giglione, C.; Pierre, M.; Espagne, C.; Meinnel, T. Functional and Developmental Impact of Cytosolic Protein N-Terminal Methionine Excision in Arabidopsis. Plant Physiol. 2005, 137, 623–637. [Google Scholar] [CrossRef]
- Li, C.; Liu, X.; Qiang, X.; Li, X.; Li, X.; Zhu, S.; Wang, L.; Wang, Y.; Liao, H.; Luan, S.; et al. EBP1 Nuclear Accumulation Negatively Feeds Back on FERONIA-Mediated RALF1 Signaling. PLoS Biol. 2018, 16, e2006340. [Google Scholar] [CrossRef] [PubMed]
- Jeong, H.-J.; Shin, J.S.; Ok, S.H. Barley DNA-Binding Methionine Aminopeptidase, Which Changes the Localization from the Nucleus to the Cytoplasm by Low Temperature, Is Involved in Freezing Tolerance. Plant Sci. 2011, 180, 53–60. [Google Scholar] [CrossRef] [PubMed]
- Fekih, R.; Takagi, H.; Tamiru, M.; Abe, A.; Natsume, S.; Yaegashi, H.; Sharma, S.; Sharma, S.; Kanzaki, H.; Matsumura, H.; et al. MutMap+: Genetic Mapping and Mutant Identification without Crossing in Rice. PLoS ONE 2013, 8, e68529. [Google Scholar] [CrossRef]
- Xu, X.; Lu, L.; Zhu, B.; Xu, Q.; Qi, X.; Chen, X. QTL Mapping of Cucumber Fruit Flesh Thickness by SLAF-Seq. Sci. Rep. 2015, 5, 15829. [Google Scholar] [CrossRef]
- Jiang, M.; Hu, H.; Kai, J.; Traw, M.B.; Yang, S.; Zhang, X. Different Knockout Genotypes of OsIAA23 in Rice Using CRISPR/Cas9 Generating Different Phenotypes. Plant Mol. Biol. 2019, 100, 467–479. [Google Scholar] [CrossRef] [PubMed]
- Chen, C.; Wu, Y.; Li, J.; Wang, X.; Zeng, Z.; Xu, J.; Liu, Y.; Feng, J.; Chen, H.; He, Y.; et al. TBtools-II: A “One for All, All for One” Bioinformatics Platform for Biological Big-Data Mining. Mol. Plant 2023, 16, 1733–1742. [Google Scholar] [CrossRef]
- Walker, K.W.; Bradshaw, R.A. Chapter 335—Methionyl Aminopeptidase Type 1. In Handbook of Proteolytic Enzymes, 3rd ed.; Rawlings, N.D., Salvesen, G., Eds.; Academic Press: Cambridge, MA, USA, 2013; pp. 1495–1500. ISBN 978-0-12-382219-2. [Google Scholar]
- Stothard, P. The Sequence Manipulation Suite: JavaScript Programs for Analyzing and Formatting Protein and DNA Sequences. Biotechniques 2000, 28, 1102–1104. [Google Scholar] [CrossRef] [PubMed]
- Chai, J.; Zhu, S.; Li, C.; Wang, C.; Cai, M.; Zheng, X.; Zhou, L.; Zhang, H.; Sheng, P.; Wu, M.; et al. OsRE1 Interacts with OsRIP1 to Regulate Rice Heading Date by Finely Modulating Ehd1 Expression. Plant Biotechnol. J. 2021, 19, 300–310. [Google Scholar] [CrossRef]
- Nakagawa, M.; Shimamoto, K.; Kyozuka, J. Overexpression of RCN1 and RCN2, Rice TERMINAL FLOWER 1/CENTRORADIALIS Homologs, Confers Delay of Phase Transition and Altered Panicle Morphology in Rice. Plant J. 2002, 29, 743–750. [Google Scholar] [CrossRef] [PubMed]
- Gu, H.; Zhang, K.; Chen, J.; Gull, S.; Chen, C.; Hou, Y.; Li, X.; Miao, J.; Zhou, Y.; Liang, G. OsFTL4, an FT-like Gene, Regulates Flowering Time and Drought Tolerance in Rice (Oryza sativa L.). Rice 2022, 15, 47. [Google Scholar] [CrossRef] [PubMed]
Disclaimer/Publisher’s Note: The statements, opinions and data contained in all publications are solely those of the individual author(s) and contributor(s) and not of MDPI and/or the editor(s). MDPI and/or the editor(s) disclaim responsibility for any injury to people or property resulting from any ideas, methods, instructions or products referred to in the content. |
© 2025 by the authors. Licensee MDPI, Basel, Switzerland. This article is an open access article distributed under the terms and conditions of the Creative Commons Attribution (CC BY) license (https://creativecommons.org/licenses/by/4.0/).





