Development and Validation of a Multiplex Real-Time PCR Assay for Rapid Screening of Main Carbapenemase Genes in Clinical Isolates and Surveillance Samples
Abstract
1. Introduction
2. Results
2.1. Real-Time PCR
2.2. Analytical Validation
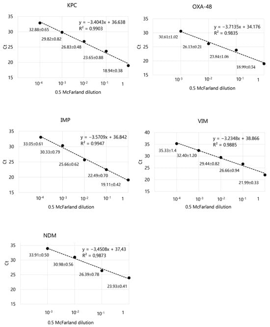
2.2.1. Efficiency of the Real-Time PCR
2.2.2. Sensitivity and Specificity
2.3. Molecular Screening of Carbapenemases Genes in Rectal Swabs
3. Discussion
4. Material and Methods
4.1. Bacterial Strains and Samples
4.2. Diagnostic Methods
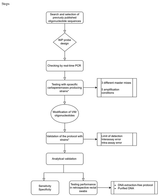
4.3. Design of the Real-Time PCR
4.3.1. Primers and Probes
4.3.2. DNA Extraction
- -
- An automated extraction protocol in an OT-2 pipetting robot (Opentrons) using the Mag-Bind® Viral DNA/RNA Xpress Kit (Omega Bio-Tek, Norcross, GA, USA) according to the manufacturer’s instructions.
- -
- A DNA extraction-free protocol on rectal swabs, in which no sample processing was carried out apart from the vortexing step, prior to PCR.
4.3.3. Real-Time PCR Conditions
4.3.4. Calculation of the Limit of Detection, Intra-Assay and Inter-Assay Coefficients of Variability
4.4. Statistical Analysis
4.5. Ethics Approval and Consent to Participate
5. Conclusions
Author Contributions
Funding
Institutional Review Board Statement
Informed Consent Statement
Data Availability Statement
Acknowledgments
Conflicts of Interest
References
- Albiger, B.; Glasner, C.; Struelens, M.J.; Grundmann, H.; Monnet, D.L. Carbapenemase-Producing Enterobacteriaceae in Europe: Assessment by National Experts from 38 Countries, May 2015. Eurosurveillance 2015, 20, 30062. [Google Scholar] [CrossRef]
- Cui, X.; Zhang, H.; Du, H. Carbapenemases in Enterobacteriaceae: Detection and Antimicrobial Therapy. Front. Microbiol. 2019, 10, 1823. [Google Scholar] [CrossRef]
- Logan, L.K.; Weinstein, R.A. The Epidemiology of Carbapenem-Resistant Enterobacteriaceae: The Impact and Evolution of a Global Menace. J. Infect. Dis. 2017, 215 (Suppl. S1), S28–S36. [Google Scholar] [CrossRef]
- Theuretzbacher, U. Global Antimicrobial Resistance in Gram-Negative Pathogens and Clinical Need. Curr. Opin. Microbiol. 2017, 39, 106–112. [Google Scholar] [CrossRef]
- Ambler, R.P. The Structure of β-Lactamases. Philos. Trans. R. Soc. London. B Biol. Sci. 1980, 289, 321–331. [Google Scholar] [CrossRef]
- Gniadek, T.J.; Carroll, K.C.; Simner, P.J. Carbapenem-Resistant Non-Glucose-Fermenting Gram-Negative Bacilli: The Missing Piece to the Puzzle. J. Clin. Microbiol. 2016, 54, 1700–1710. [Google Scholar] [CrossRef]
- Poirel, L.; Potron, A.; Nordmann, P. OXA-48-like Carbapenemases: The Phantom Menace. J. Antimicrob. Chemother. 2012, 67, 1597–1606. [Google Scholar] [CrossRef]
- Kohira, N.; West, J.; Ito, A.; Ito-Horiyama, T.; Nakamura, R.; Sato, T.; Rittenhouse, S.; Tsuji, M.; Yamano, Y. In Vitro Antimicrobial Activity of a Siderophore Cephalosporin, S-649266, Against Enterobacteriaceae Clinical Isolates, Including Carbapenem-Resistant Strains. Antimicrob. Agents Chemother. 2016, 60, 729–734. [Google Scholar] [CrossRef]
- Bassetti, M.; Vena, A.; Giacobbe, D.R.; Castaldo, N. Management of Infections Caused by Multidrug-Resistant Gram-Negative Pathogens: Recent Advances and Future Directions. In Archives of Medical Research; Elsevier Inc.: Amsterdam, The Netherlands, 2021; pp. 817–827. [Google Scholar] [CrossRef]
- Cantón, R.; Ruiz-Garbajosa, P. Treatment Guidelines for Multidrug-Resistant Gram-Negative Microorganisms. Rev. Esp. Quimioter. 2023, 36 (Suppl. S1), 46–51. [Google Scholar]
- Rodríguez-Baño, J.; Gutiérrez-Gutiérrez, B.; Machuca, I.; Pascual, A. Treatment of Infections Caused by Extended-Spectrum-Beta-Lactamase-, AmpC-, and Carbapenemase-Producing Enterobacteriaceae. Clin. Microbiol. Rev. 2018, 31, e00079-17. [Google Scholar] [CrossRef]
- Lawandi, A.; Yek, C.; Kadri, S.S. IDSA Guidance and ESCMID Guidelines: Complementary Approaches toward a Care Standard for MDR Gram-Negative Infections. Clin. Microbiol. Infect. 2022, 28, 465–469. [Google Scholar] [CrossRef] [PubMed]
- Paul, M.; Carrara, E.; Retamar, P.; Tängdén, T.; Bitterman, R.; Bonomo, R.A.; de Waele, J.; Daikos, G.L.; Akova, M.; Harbarth, S.; et al. European Society of Clinical Microbiology and Infectious Diseases (ESCMID) Guidelines for the Treatment of Infections Caused by Multidrug-Resistant Gram-Negative Bacilli (Endorsed by European Society of Intensive Care Medicine). In Clinical Microbiology and Infection; Elsevier B.V.: Amsterdam, The Netherlands, 2022; pp. 521–547. [Google Scholar] [CrossRef]
- Lupo, A.; Papp-Wallace, K.M.; Sendi, P.; Bonomo, R.A.; Endimiani, A. Non-Phenotypic Tests to Detect and Characterize Antibiotic Resistance Mechanisms in Enterobacteriaceae. Diagn. Microbiol. Infect. Dis. 2013, 77, 179–194. [Google Scholar] [CrossRef] [PubMed]
- Rood, I.G.H.; Li, Q. Review: Molecular Detection of Extended Spectrum-β-Lactamase- and Carbapenemase-Producing Enterobacteriaceae in a Clinical Setting. Diagn. Microbiol. Infect. Dis. 2017, 89, 245–250. [Google Scholar] [CrossRef] [PubMed]
- Lutgring, J.D.; Limbago, B.M. The Problem of Carbapenemase-Producing-Carbapenem-Resistant-Enterobacteriaceae Detection. J. Clin. Microbiol. 2016, 54, 529–534. [Google Scholar] [CrossRef]
- Tamma, P.D.; Goodman, K.E.; Harris, A.D.; Tekle, T.; Roberts, A.; Taiwo, A.; Simner, P.J. Comparing the Outcomes of Patients With Carbapenemase-Producing and Non-Carbapenemase-Producing Carbapenem-Resistant Enterobacteriaceae Bacteremia. Clin. Infect. Dis. 2017, 64, 257–264. [Google Scholar] [CrossRef]
- European Centre for Disease Prevention and Control. Carbapenem-Resistant Enterobacteriaceae, Second Update—26 September 2019; ECDC: Stockholm, Sweden, 2019. [Google Scholar]
- Gracia-Ahufinger, I.; López-González, L.; Vasallo, F.J.; Galar, A.; Siller, M.; Pitart, C.; Bloise, I.; Torrecillas, M.; Gijón-Cordero, D.; Viñado, B.; et al. The CARBA-MAP Study: National Mapping of Carbapenemases in Spain (2014–2018). Front. Microbiol. 2023, 14, 1247804. [Google Scholar] [CrossRef]
- López-Hernández, I.; Delgado-Valverde, M.; Fernández-Cuenca, F.; López-Cerero, L.; Machuca, J.S.; Pascual, Á. Carbapenemase-Producing Gram-Negative Bacteria in Andalusia, Spain, 2014–2018. Emerg. Infect. Dis. 2020, 26, 2218–2222. [Google Scholar] [CrossRef]
- Banerjee, R.; Patel, R. Molecular Diagnostics for Genotypic Detection of Antibiotic Resistance: Current Landscape and Future Directions. JAC Antimicrob. Resist. 2022, 5, dlad018. [Google Scholar] [CrossRef]
- Cillóniz, C.; Dominedò, C.; Torres, A. An Overview of Guidelines for the Management of Hospital-Acquired and Ventilator-Associated Pneumonia Caused by Multidrug-Resistant Gram-Negative Bacteria. Curr. Opin. Infect. Dis. 2019, 32, 656–662. [Google Scholar] [CrossRef]
- Tamma, P.D.; Heil, E.L.; Justo, J.A.; Mathers, A.J.; Satlin, M.J.; Bonomo, R.A. Infectious Diseases Society of America 2024 Guidance on the Treatment of Antimicrobial-Resistant Gram-Negative Infections. Clin. Infect. Dis. 2024, ciae403. [Google Scholar] [CrossRef]
- Cortegiani, A.; Russotto, V.; Iozzo, P.; Raineri, S.M.; Giarratano, A. Rapid Detection of Carbapenem Resistance: Targeting a Zero Level of Inadequate Empiric Antibiotic Exposure? Crit. Care 2016, 20, 404. [Google Scholar] [CrossRef] [PubMed]
- Knight, G.M.; Dyakova, E.; Mookerjee, S.; Davies, F.; Brannigan, E.T.; Otter, J.A.; Holmes, A.H. Fast and Expensive (PCR) or Cheap and Slow (Culture)? A Mathematical Modelling Study to Explore Screening for Carbapenem Resistance in UK Hospitals. BMC Med. 2018, 16, 141. [Google Scholar] [CrossRef]
- Lund, M.; Petersen, M.B.; Jørgensen, A.L.; Paulmann, D.; Wang, M. Rapid Real-Time PCR for the Detection of IMP, NDM, VIM, KPC and OXA-48 Carbapenemase Genes in Isolates and Spiked Stool Samples. Diagn. Microbiol. Infect. Dis. 2018, 92, 8–12. [Google Scholar] [CrossRef]
- Moloney, E.; Lee, K.W.; Craig, D.; Allen, A.J.; Graziadio, S.; Power, M.; Steeds, C. A PCR-Based Diagnostic Testing Strategy to Identify Carbapenemase-Producing Enterobacteriaceae Carriers upon Admission to UK Hospitals: Early Economic Modelling to Assess Costs and Consequences. Diagn. Progn. Res. 2019, 3, 8. [Google Scholar] [CrossRef]
- Viau, R.; Frank, K.M.; Jacobs, M.R.; Wilson, B.; Kaye, K.; Donskey, C.J.; Perez, F.; Endimiani, A.; Bonomo, R.A. Intestinal Carriage of Carbapenemase-Producing Organisms: Current Status of Surveillance Methods. Clin. Microbiol. Rev. 2016, 29, 1–27. [Google Scholar] [CrossRef]
- Singh, K.; Mangold, K.A.; Wyant, K.; Schora, D.M.; Voss, B.; Kaul, K.L.; Hayden, M.K.; Chundi, V.; Peterson, L.R. Rectal Screening for Klebsiella Pneumoniae Carbapenemases: Comparison of Real-Time PCR and Culture Using Two Selective Screening Agar Plates. J. Clin. Microbiol. 2012, 50, 2596–2600. [Google Scholar] [CrossRef]
- Lowman, W.; Marais, M.; Ahmed, K.; Marcus, L. Routine Active Surveillance for Carbapenemase-Producing Enterobacteriaceae from Rectal Swabs: Diagnostic Implications of Multiplex Polymerase Chain Reaction. J. Hosp. Infect. 2014, 88, 66–71. [Google Scholar] [CrossRef]
- Ashkenazi Hoffnung, L.; Burdelova, E.; Adler, A. Evaluation of Two Commercial Real-Time PCR Assays for Detection of Carbapenemase Genes in Enterobacteriaceae. J. Med. Microbiol. 2017, 66, 1612–1615. [Google Scholar] [CrossRef]
- Cole, J.M.; Schuetz, A.N.; Hill, C.E.; Nolte, F.S. Development and Evaluation of a Real-Time PCR Assay for Detection of Klebsiella Pneumoniae Carbapenemase Genes. J. Clin. Microbiol. 2009, 47, 322–326. [Google Scholar] [CrossRef]
- Del Bianco, F.; Morotti, M.; Zannoli, S.; Dirani, G.; Fantini, M.; Pedna, M.F.; Farabegoli, P.; Sambri, V. Comparison of Four Commercial Screening Assays for the Detection of BlaKPC, BlaNDM, BlaIMP, BlaVIM, and BlaOXA48 in Rectal Secretion Collected by Swabs. Microorganisms 2019, 7, 704. [Google Scholar] [CrossRef]
- Findlay, J.; Hopkins, K.L.; Meunier, D.; Woodford, N. Evaluation of Three Commercial Assays for Rapid Detection of Genes Encoding Clinically Relevant Carbapenemases in Cultured Bacteria. J. Antimicrob. Chemother. 2015, 70, 1338–1342. [Google Scholar] [CrossRef] [PubMed]
- Kaase, M.; Szabados, F.; Wassill, L.; Gatermann, S.G. Detection of Carbapenemases in Enterobacteriaceae by a Commercial Multiplex PCR. J. Clin. Microbiol. 2012, 50, 3115–3118. [Google Scholar] [CrossRef] [PubMed]
- Lau, A.F.; Fahle, G.A.; Kemp, M.A.; Jassem, A.N.; Dekker, J.P.; Frank, K.M. Clinical Performance of Check-Direct CPE, a Multiplex PCR for Direct Detection of Bla _KPC, Bla _NDM and/or Bla _VIM, and Bla _OXA-48 from Perirectal Swabs. J. Clin. Microbiol. 2015, 53, 3729–3737. [Google Scholar] [CrossRef] [PubMed]
- Monteiro, J.; Widen, R.H.; Pignatari, A.C.C.; Kubasek, C.; Silbert, S. Rapid Detection of Carbapenemase Genes by Multiplex Real-Time PCR. J. Antimicrob. Chemother. 2012, 67, 906–909. [Google Scholar] [CrossRef]
- Poirel, L.; Walsh, T.R.; Cuvillier, V.; Nordmann, P. Multiplex PCR for Detection of Acquired Carbapenemase Genes. Diagn. Microbiol. Infect. Dis. 2011, 70, 119–123. [Google Scholar] [CrossRef]
- Yoshioka, N.; Hagiya, H.; Deguchi, M.; Hamaguchi, S.; Kagita, M.; Nishi, I.; Akeda, Y.; Tomono, K. Multiplex Real-Time PCR Assay for Six Major Carbapenemase Genes. Pathogens 2021, 10, 276. [Google Scholar] [CrossRef]
- Gill, C.M.; Asempa, T.E.; Tickler, I.A.; dela Cruz, C.; Tenover, F.C.; Nicolau, D.P. Evaluation of the Xpert Carba-R NxG Assay for Detection of Carbapenemase Genes in a Global Challenge Set of Pseudomonas Aeruginosa Isolates. J. Clin. Microbiol. 2020, 58, e01098-20. [Google Scholar] [CrossRef]
- Cano-Martín, E.; Portillo-Calderón, I.; Pérez-Palacios, P.; Navarro-Marí, J.; Fernández-Sierra, M.; Gutiérrez-Fernández, J. A Study in a Regional Hospital of a Mid-Sized Spanish City Indicates a Major Increase in Infection/Colonization by Carbapenem-Resistant Bacteria, Coinciding with the COVID-19 Pandemic. Antibiotics 2021, 10, 1127. [Google Scholar] [CrossRef]
- Sayers, E.W.; Bolton, E.E.; Brister, J.R.; Canese, K.; Chan, J.; Comeau, D.C.; Connor, R.; Funk, K.; Kelly, C.; Kim, S.; et al. Database Resources of the National Center for Biotechnology Information. Nucleic Acids Res. 2022, 50, D20–D26. [Google Scholar] [CrossRef]
- Kumar, S.; Stecher, G.; Li, M.; Knyaz, C.; Tamura, K. MEGA X: Molecular Evolutionary Genetics Analysis across Computing Platforms. Mol. Biol. Evol. 2018, 35, 1547–1549. [Google Scholar] [CrossRef]
- Ye, J.; Coulouris, G.; Zaretskaya, I.; Cutcutache, I.; Rozen, S.; Madden, T.L. Primer-BLAST: A Tool to Design Target-Specific Primers for Polymerase Chain Reaction. BMC Bioinform. 2012, 13, 134. [Google Scholar] [CrossRef]
- Untergasser, A.; Cutcutache, I.; Koressaar, T.; Ye, J.; Faircloth, B.C.; Remm, M.; Rozen, S.G. Primer3—New Capabilities and Interfaces. Nucleic Acids Res. 2012, 40, e115. [Google Scholar] [CrossRef] [PubMed]
- Mendes, R.E.; Kiyota, K.A.; Monteiro, J.; Castanheira, M.; Andrade, S.S.; Gales, A.C.; Pignatari, A.C.C.; Tufik, S. Rapid Detection and Identification of Metallo-β-Lactamase-Encoding Genes by Multiplex Real-Time PCR Assay and Melt Curve Analysis. J. Clin. Microbiol. 2007, 45, 544–547. [Google Scholar] [CrossRef] [PubMed]
- Ellington, M.J.; Findlay, J.; Hopkins, K.L.; Meunier, D.; Alvarez-Buylla, A.; Horner, C.; McEwan, A.; Guiver, M.; McCrae, L.-X.; Woodford, N.; et al. Multicentre Evaluation of a Real-Time PCR Assay to Detect Genes Encoding Clinically Relevant Carbapenemases in Cultured Bacteria. Int. J. Antimicrob. Agents 2016, 47, 151–154. [Google Scholar] [CrossRef]



| Concentration of Primers and Probes (µM) | Amplification Protocols | |||
|---|---|---|---|---|
| Primers/Probe Set | Primers | Probe | Name | PCR Conditions |
| VIM | 0.5 | 0.2 | P1 | 60 °C/1 min |
| 0.75 | 0.3 | 95 °C/10 min | ||
| 1 | 0.4 | 45 cycles: 95 °C/15 s | ||
| 1.5 | 0.6 | 58 °C/60 s | ||
| IMP | 0.5 | 0.2 | ||
| 1 | 0.4 | |||
| NDM | 0.4 | 0.15 | P2 | 50 °C/10 min |
| 0.5 | 0.2 | 95 °C/1–3 min | ||
| 0.75 | 0.3 | 45 cycles: 95 °C/10 s | ||
| 1 | 0.4 | 58–60 °C/40 s | ||
| KPC | 0.5 | 0.2 | ||
| 1 | 0.4 | |||
| OXA-48 | 0.5 | 0.2 | P3 | 95 °C/1–3 min |
| 1 | 0.4 | 45 cycles: 95 °C/15 s | ||
| RNase P | 0.25 | 0.1 | 50 °C/30–40 s | |
| 0.6 | 0.3 | 72 °C/20–60 s | ||
| Master mixes | ||||
| P4 | 95 °C/1–3 min | |||
| 45 cycles: 95 °C/10 s | ||||
| Quantabio qScriptXLT 1-Step RT-qPCR ToughMix (Quantabio) | 60 °C/40–60 s | |||
| LightCycler FastStart DNA Master PLUS (Roche Diagnostics) | P5 | 95 °C/3 min | ||
| TaqPath™ 1-Step Multiplex Master Mix (No ROX) (Thermofisher, Waltham, MA, USA) | 45 cycles: 95 °C/10 s | |||
| 50 °C/30 s | ||||
| 60 °C/30 s | ||||
| Carbapenemase | Intra-Assay Variability | Inter-Assay Variability | ||||||
|---|---|---|---|---|---|---|---|---|
| Dilution 1 | Mean Ct | SD | CV | Dilution 1 | Mean Ct | SD | CV | |
| VIM | 10−2 | 29.47 | 0.81 | 2.74 | 10−1 | 26.82 | 1.02 | 3.79 |
| 10−2 | 29.37 | 0.96 | 3.26 | |||||
| 10−3 | 32.26 | 1.25 | 3.87 | |||||
| IMP | 10−2 | 25.19 | 0.64 | 2.55 | 10−1 | 22.57 | 0.81 | 3.61 |
| 10−2 | 25.87 | 0.81 | 3.14 | |||||
| 10−3 | 30.56 | 0.80 | 2.61 | |||||
| NDM | 10−2 | 31.13 | 0.61 | 1.97 | 10−1 | 26.62 | 1.13 | 4.25 |
| 10−2 | 31.20 | 0.87 | 2.78 | |||||
| 10−3 | 34.05 | 0.63 | 1.85 | |||||
| KPC | 10−2 | 26.61 | 0.89 | 3.34 | 10−1 | 23.61 | 0.99 | 4.19 |
| 10−2 | 28.09 | 1.73 | 6.17 | |||||
| 10−3 | 30.67 | 1.01 | 3.31 | |||||
| OXA-48 | 10−2 | 26.13 | 0.26 | 0.99 | 10−1 | 24.14 | 0.82 | 3.41 |
| 10−2 | 25.62 | 0.76 | 2.96 | |||||
| 10−3 | 31.15 | 1.68 | 5.40 | |||||
| DNA Template | Phenotypic Results (n) | |||||||
|---|---|---|---|---|---|---|---|---|
| OXA-48 (8) | IMP (3) | VIM (10) | NDM (11) | KPC + VIM (1) | OXA-48 + NDM (2) | NDM + KPC (1) | Other Resistance Genes (72) | |
| Purified DNA | ||||||||
| Negative | - | - | - | - | - | - | - | 71 |
| Positive KPC/OXA-48 group | 8/8 | - | - | - | - | - | - | - |
| Positive MBL | - | 3/3 | 10 | 9 | - | - | - | - |
| Positive MBL and KPC/OXA-48 | - | - | - | 2 * | 1 | 2 | 1 | 1 |
| Extraction-free DNA | ||||||||
| Invalid | - | - | - | 1 | - | - | - | - |
| Negative | - | - | - | - | - | - | - | 71 |
| Positive KPC/OXA-48 group | 8 | - | - | - | - | - | - | - |
| Positive MBL | - | 3 | 10 | 8 | - | - | - | - |
| Positive MBL and KPC/OXA-48 | - | - | - | 2 * | 1 | 2 | 1 | 1 |
| KPC | OXA-48 | IMP | VIM | NDM | KPC + VIM | OXA-48 + NDM | OXA-48 + VIM | NDM + KPC | Other Resistance Genes | |
|---|---|---|---|---|---|---|---|---|---|---|
| Bacterial isolates (206) | ||||||||||
| Klebsiella pneumoniae (93) | 11 | 60 | 1 | 2 | 16 | 1 | 2 | - | - | - |
| Klebsiella oxytoca (7) | 1 | - | - | 5 | - | - | 1 | - | - | - |
| Citrobacter freundii (7) | - | 1 | 1 | 2 | 1 | - | - | 1 | - | 1 |
| Citrobacter amalonaticus (1) | - | - | - | 1 | - | - | - | - | - | - |
| Escherichia coli (14) | - | 7 | - | 3 | 3 | - | - | - | 1 | - |
| Pseudomonas aeruginosa (52) | - | - | 33 | 9 | - | - | - | - | - | 9 |
| Pseudomonas putida (2) | - | - | - | 2 | - | - | - | - | - | - |
| Enterobacter cloacae complex (25) | - | 4 | - | 20 | - | - | - | - | - | 1 |
| A. baumannii complex (6) | - | - | - | - | - | - | - | - | - | 6 |
| Swab samples (108) | - | 8 | 3 | 10 | 11 | 1 | 2 | 0 | 1 | 72 |
| Target | Primer/Probe Name | Sequence (5′-3′) | Source |
|---|---|---|---|
| IMP | IMP-Forward | GAA TAG RRT GGC TTA AYT CTC | [46] |
| IMP-Reverse | CCA AAC YAC TAS GTT ATC | [46] | |
| VIM | VIM-80X-Forward | CCG TGA TGG YGA TGA GTT GCT | This study |
| VIM-3X-Forward | CAA CTC AGA AAC TCG GTG ACA C | This study | |
| VIM-80X-Reverse | CGT CAT GAA AGT GCG TGG AGA | This study | |
| VIM-3X-Reverse | GGA AGT GCG TAG AAA TTG AGC G | This study | |
| NDM | NDM-Forward | ATC CAG TTG AGG ATC TGG GCG | [47] |
| NDM-Reverse | CCA GCA AAT GGA AAC TGG CGA C | [47] | |
| KPC | KPC-Forward | GCA GCG GCA GCA GTT TGT TGA TT | [47] |
| KPC-Reverse | GTA GAC GGC CAA CAC AAT AGG TGC | [47] | |
| OXA-48 | OXA-48-Forward | GAT TAT GGT AAT GAG GAC ATT TCG GGC | [47] |
| OXA-48-Reverse | CAT ATC CAT ATT CAT CGC AAA AAA CCA CAC | [47] | |
| RNase P | RNase P-Forward | AGA TTT GGA CCT GCG AGC G | CDC * |
| RNase P-Reverse | GAG CGG CTG TCT CCA CAA GT | CDC * | |
| Taqman® probes | |||
| IMP | IMP-HEX | HEX-AAG ACG GTA AGG TWC AAG CTA AAA AT-BHQ1 | This study |
| VIM | VIM-80X-HEX | HEX-TGA TTG ATA CAG CKT GGG GT-BHQ1 | This study |
| VIM-3X-HEX | HEX-AGA ACA CGG YAG CCC TTC TC-BHQ1 | This study | |
| NDM | NDM-HEX | Texas Red-ACC GAA TGT CTG GCA GCA CAC TTC-BHQ2 | [47] |
| KPC | KPC-FAM | FAM-CAG TCG GAG ACA AAA CCG GAA CCT GC-BHQ1 | [47] |
| OXA-48 | OXA-48-FAM | HEX-CCA TTG GCT TCG GTC AGC ATG GCT TGT TT-BHQ1 | [47] |
| RNase P | RNase P-Cy5 | Cy5-TTC TGA CCT GAA GGC TCT GCG CG-BHQ3 | CDC * |
Disclaimer/Publisher’s Note: The statements, opinions and data contained in all publications are solely those of the individual author(s) and contributor(s) and not of MDPI and/or the editor(s). MDPI and/or the editor(s) disclaim responsibility for any injury to people or property resulting from any ideas, methods, instructions or products referred to in the content. |
© 2025 by the authors. Licensee MDPI, Basel, Switzerland. This article is an open access article distributed under the terms and conditions of the Creative Commons Attribution (CC BY) license (https://creativecommons.org/licenses/by/4.0/).
Share and Cite
Chamizo-López, F.J.; Gutiérrez-Fernández, J.; Rojo-Martín, M.D.; Borrego-Alcaide, A.B.; González-Hevilla, A.; Lara-Oya, A.; Palop-Borrás, B.; Navarro-Marí, J.M.; Pérez-Ruiz, M. Development and Validation of a Multiplex Real-Time PCR Assay for Rapid Screening of Main Carbapenemase Genes in Clinical Isolates and Surveillance Samples. Antibiotics 2025, 14, 363. https://doi.org/10.3390/antibiotics14040363
Chamizo-López FJ, Gutiérrez-Fernández J, Rojo-Martín MD, Borrego-Alcaide AB, González-Hevilla A, Lara-Oya A, Palop-Borrás B, Navarro-Marí JM, Pérez-Ruiz M. Development and Validation of a Multiplex Real-Time PCR Assay for Rapid Screening of Main Carbapenemase Genes in Clinical Isolates and Surveillance Samples. Antibiotics. 2025; 14(4):363. https://doi.org/10.3390/antibiotics14040363
Chicago/Turabian StyleChamizo-López, Francisco Javier, José Gutiérrez-Fernández, María Dolores Rojo-Martín, Ana Belén Borrego-Alcaide, Alba González-Hevilla, Ana Lara-Oya, Begoña Palop-Borrás, José María Navarro-Marí, and Mercedes Pérez-Ruiz. 2025. "Development and Validation of a Multiplex Real-Time PCR Assay for Rapid Screening of Main Carbapenemase Genes in Clinical Isolates and Surveillance Samples" Antibiotics 14, no. 4: 363. https://doi.org/10.3390/antibiotics14040363
APA StyleChamizo-López, F. J., Gutiérrez-Fernández, J., Rojo-Martín, M. D., Borrego-Alcaide, A. B., González-Hevilla, A., Lara-Oya, A., Palop-Borrás, B., Navarro-Marí, J. M., & Pérez-Ruiz, M. (2025). Development and Validation of a Multiplex Real-Time PCR Assay for Rapid Screening of Main Carbapenemase Genes in Clinical Isolates and Surveillance Samples. Antibiotics, 14(4), 363. https://doi.org/10.3390/antibiotics14040363

