BMSCs-Seeded Interpenetrating Network GelMA/SF Composite Hydrogel for Articular Cartilage Repair
Abstract
1. Introduction
2. Materials and Methods
2.1. Preparation of GelMA
2.2. Synthesis of GelMA/SF Composite Hydrogels
2.3. Characterization of GelMA/SF Composite Hydrogels
2.3.1. Structural Analysis
2.3.2. Scanning Electron Microscopy Analysis
2.4. Physical Properties of GelMA/SF Composite Hydrogels
2.4.1. Mechanical Testing
2.4.2. Swelling Ratio Measurement
2.4.3. Degradation Test
2.5. Cell Viability, Proliferation, and Differentiation on Composite Hydrogels
2.6. qPCR Analysis
2.7. In Vivo Rat Osteochondral Defect Repair Models
2.8. Histological and Immunohistochemical Analysis
2.9. Statistical Analysis
3. Results
3.1. Characterization of GelMA/SF Composite Hydrogels Formation
3.1.1. Structural Analysis
3.1.2. Microstructure Characterization
3.2. Physical Properties of GelMA/SF Composite Hydrogels
3.2.1. Mechanical Properties
3.2.2. Swelling Ratio
3.2.3. Degradation of GelMA/SF Composite Hydrogels
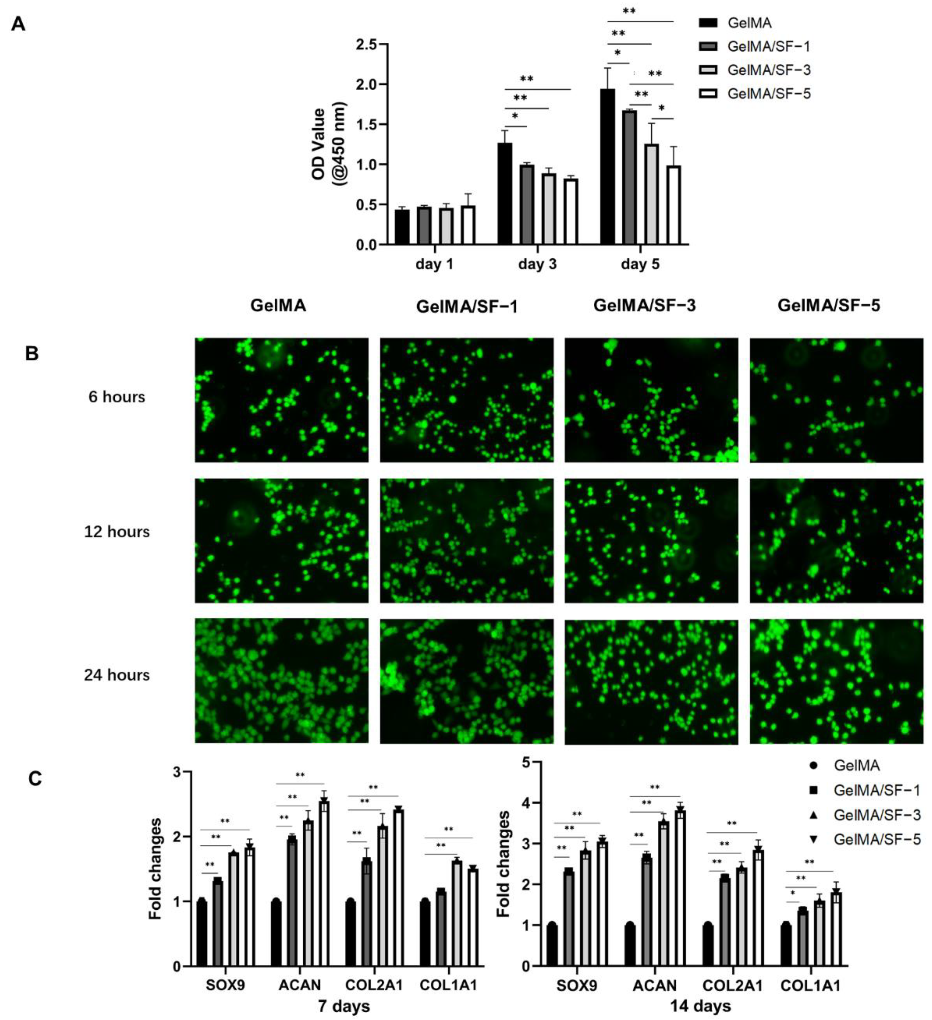
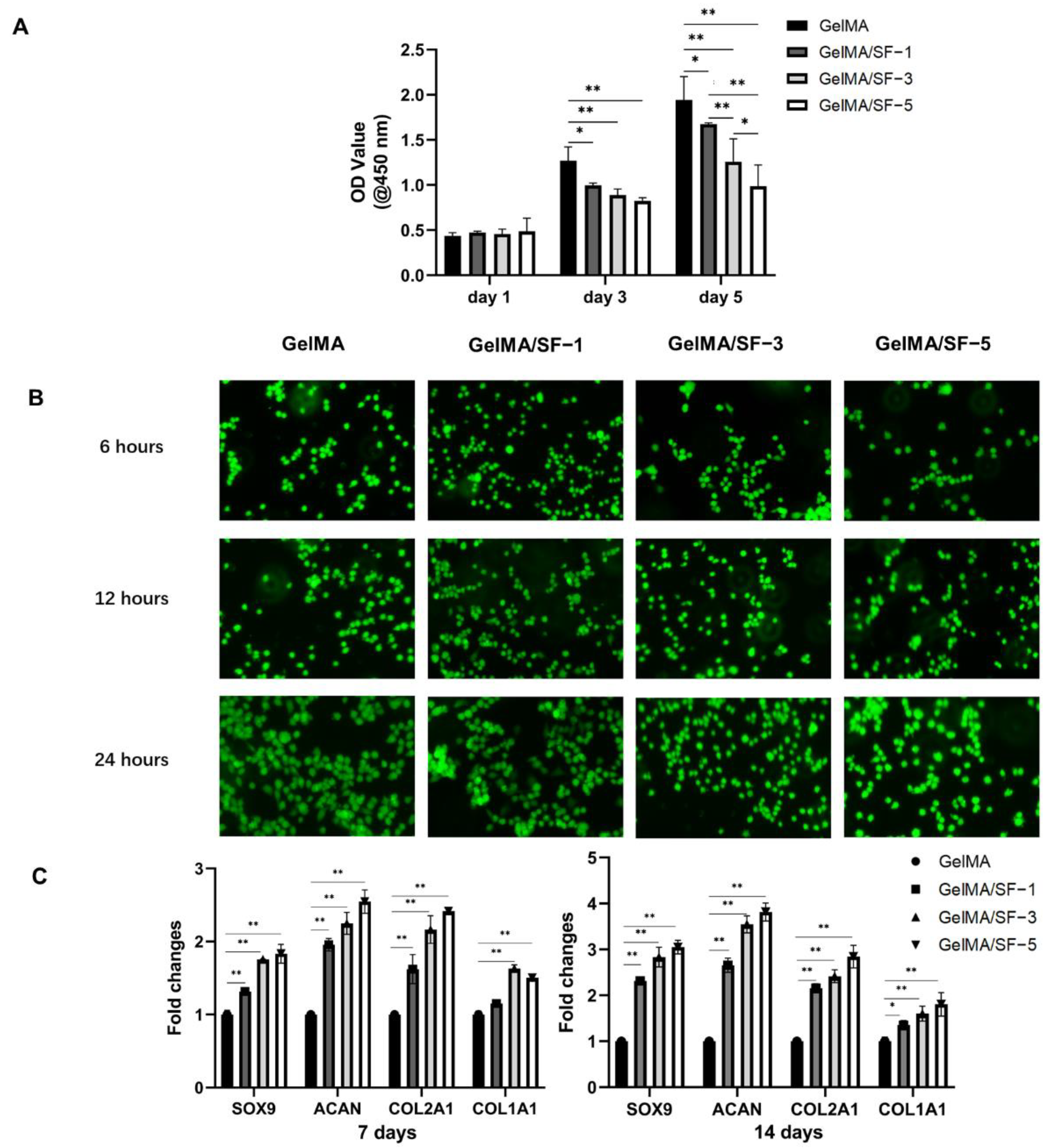
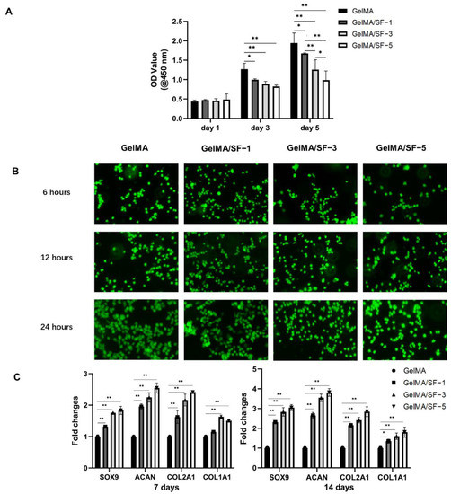
3.3. Cell Viability, Proliferation, and Chondrogenesis in Hydrogels
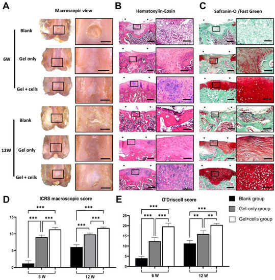
3.4. Macroscopic and Histological Analysis of Osteochondral Defect Repair In Vivo
4. Discussion
5. Conclusions
Author Contributions
Funding
Data Availability Statement
Conflicts of Interest
References
- Yang, J.; Zhang, Y.S.; Yue, K.; Khademhosseini, A. Cell-laden hydrogels for osteochondral and cartilage tissue engineering. Acta Biomater. 2017, 57, 1–25. [Google Scholar] [CrossRef]
- Babaniamansour, P.; Salimi, M.; Dorkoosh, F.; Mohammadi, M. Magnetic Hydrogel for Cartilage Tissue Regeneration as well as a Review on Advantages and Disadvantages of Different Cartilage Repair Strategies. Biomed. Res. Int. 2022, 2022, 7230354. [Google Scholar] [CrossRef]
- Wei, W.; Ma, Y.; Yao, X.; Zhou, W.; Wang, X.; Li, C.; Lin, J.; He, Q.; Leptihn, S.; Ouyang, H. Advanced hydrogels for the repair of cartilage defects and regeneration. Bioact. Mater. 2021, 6, 998–1011. [Google Scholar] [CrossRef]
- Makris, E.A.; Gomoll, A.H.; Malizos, K.N.; Hu, J.C.; Athanasiou, K.A. Repair and tissue engineering techniques for articular cartilage. Nat. Rev. Rheumatol. 2015, 11, 21–34. [Google Scholar] [CrossRef]
- Yue, K.; Trujillo-De Santiago, G.; Alvarez, M.M.; Tamayol, A.; Annabi, N.; Khademhosseini, A. Synthesis, properties, and biomedical applications of gelatin methacryloyl (GelMA) hydrogels. Biomaterials 2015, 73, 254–271. [Google Scholar] [CrossRef]
- Sun, M.; Sun, X.; Wang, Z.; Guo, S.; Yu, G.; Yang, H. Synthesis and Properties of Gelatin Methacryloyl (GelMA) Hydrogels and Their Recent Applications in Load-Bearing Tissue. Polymers 2018, 10, 1290. [Google Scholar] [CrossRef]
- Jiang, G.; Li, S.; Yu, K.; He, B.; Hong, J.; Xu, T.; Meng, J.; Ye, C.; Chen, Y.; Shi, Z.; et al. A 3D-printed PRP-GelMA hydrogel promotes osteochondral regeneration through M2 macrophage polarization in a rabbit model. Acta Biomater. 2021, 128, 150–162. [Google Scholar] [CrossRef]
- Zhou, Z.; Cui, J.; Wu, S.; Geng, Z.; Su, J. Silk fibroin-based biomaterials for cartilage/osteochondral repair. Theranostics 2022, 12, 5103–5124. [Google Scholar] [CrossRef]
- Xiao, W.; He, J.; Nichol, J.W.; Wang, L.; Hutson, C.B.; Wang, B.; Du, Y.; Fan, H.; Khademhosseini, A. Synthesis and characterization of photocrosslinkable gelatin and silk fibroin interpenetrating polymer network hydrogels. Acta Biomater. 2011, 7, 2384–2393. [Google Scholar] [CrossRef]
- Nagarkar, S.; Nicolai, T.; Chassenieux, C.; Lele, A. Structure and gelation mechanism of silk hydrogels. Phys. Chem. Chem. Phys. 2010, 12, 3834–3844. [Google Scholar] [CrossRef]
- Sun, W.; Gregory, D.A.; Tomeh, M.A.; Zhao, X. Silk Fibroin as a Functional Biomaterial for Tissue Engineering. Int. J. Mol. Sci. 2021, 22, 1499. [Google Scholar] [CrossRef]
- Ribeiro, V.P.; Pina, S.; Oliveira, J.M.; Reis, R.L. Silk Fibroin-Based Hydrogels and Scaffolds for Osteochondral Repair and Regeneration. Adv. Exp. Med. Biol. 2018, 1058, 305–325. [Google Scholar]
- Xiao, W.; Li, J.; Qu, X.; Wang, L.; Tan, Y.; Li, K.; Li, H.; Yue, X.; Li, B.; Liao, X. Cell-laden interpenetrating network hydrogels formed from methacrylated gelatin and silk fibroin via a combination of sonication and photocrosslinking approaches. Mater. Sci. Eng. C Mater. Biol. Appl. 2019, 99, 57–67. [Google Scholar] [CrossRef]
- Tutar, R.; Yuce-Erarslan, E.; Izbudak, B.; Bal-Ozturk, A. Photocurable silk fibroin-based tissue sealants with enhanced adhesive properties for the treatment of corneal perforations. J. Mater. Chem. B 2022, 10, 2912–2925. [Google Scholar] [CrossRef]
- Van Den Borne, M.P.; Raijmakers, N.J.; Vanlauwe, J.; Victor, J.; De Jong, S.N.; Bellemans, J.; Saris, D.B.; International Cartilage Repair, S. International Cartilage Repair Society (ICRS) and Oswestry macroscopic cartilage evaluation scores validated for use in Autologous Chondrocyte Implantation (ACI) and microfracture. Osteoarthritis. Cartilage 2007, 15, 1397–1402. [Google Scholar] [CrossRef]
- O’driscoll, S.W.; Marx, R.G.; Beaton, D.E.; Miura, Y.; Gallay, S.H.; Fitzsimmons, J.S. Validation of a simple histological-histochemical cartilage scoring system. Tissue Eng. 2001, 7, 313–320. [Google Scholar] [CrossRef]
- Mainil-Varlet, P.; Aigner, T.; Brittberg, M.; Bullough, P.; Hollander, A.; Hunziker, E.; Kandel, R.; Nehrer, S.; Pritzker, K.; Roberts, S.; et al. Histological assessment of cartilage repair: A report by the Histology Endpoint Committee of the International Cartilage Repair Society (ICRS). J. Bone Jt. Surg. Am. 2003, 85 (Suppl S2), 45–57. [Google Scholar] [CrossRef]
- Lu, Q.; Zhang, X.; Hu, X.; Kaplan, D.L. Green process to prepare silk fibroin/gelatin biomaterial scaffolds. Macromol. Biosci. 2010, 10, 289–298. [Google Scholar] [CrossRef]
- Mandal, B.B.; Mann, J.K.; Kundu, S.C. Silk fibroin/gelatin multilayered films as a model system for controlled drug release. Eur. J. Pharm. Sci. 2009, 37, 160–171. [Google Scholar] [CrossRef]
- Farasatkia, A.; Kharaziha, M.; Ashrafizadeh, F.; Salehi, S. Transparent silk/gelatin methacrylate (GelMA) fibrillar film for corneal regeneration. Mater. Sci. Eng. C Mater. Biol. Appl. 2021, 120, 111744. [Google Scholar] [CrossRef]
- Rajabi, N.; Rezaei, A.; Kharaziha, M.; Bakhsheshi-Rad, H.R.; Luo, H.; Ramakrishna, S.; Berto, F. Recent Advances on Bioprinted Gelatin Methacrylate-Based Hydrogels for Tissue Repair. Tissue Eng. Part A 2021, 27, 679–702. [Google Scholar] [CrossRef]
- Kasoju, N.; Bora, U. Silk fibroin in tissue engineering. Adv. Healthc. Mater. 2012, 1, 393–412. [Google Scholar] [CrossRef]
- Ma, D.; Wang, Y.; Dai, W. Silk fibroin-based biomaterials for musculoskeletal tissue engineering. Mater. Sci. Eng. C. Mater. Biol. Appl. 2018, 89, 456–469. [Google Scholar] [CrossRef]
- Chakraborty, J.; Mu, X.; Pramanick, A.; Kaplan, D.L.; Ghosh, S. Recent advances in bioprinting using silk protein-based bioinks. Biomaterials 2022, 287, 121672. [Google Scholar] [CrossRef]
- Tao, C.; Jin, M.; Yao, H.; Wang, D.A. Dopamine based adhesive nano-coatings on extracellular matrix (ECM) based grafts for enhanced host-graft interfacing affinity. Nanoscale 2021, 13, 18148–18159. [Google Scholar] [CrossRef]
- Allon, A.A.; Ng, K.W.; Hammoud, S.; Russell, B.H.; Jones, C.M.; Rivera, J.J.; Schwartz, J.; Hook, M.; Maher, S.A. Augmenting the articular cartilage-implant interface: Functionalizing with a collagen adhesion protein. J. Biomed. Mater. Res. A 2012, 100, 2168–2175. [Google Scholar] [CrossRef]
- Trengove, A.; Duchi, S.; Onofrillo, C.; O’connell, C.D.; Di Bella, C.; O’connor, A.J. Microbial Transglutaminase Improves ex vivo Adhesion of Gelatin Methacryloyl Hydrogels to Human Cartilage. Front. Med. Technol. 2021, 3, 773673. [Google Scholar] [CrossRef]
- Hashimoto, Y.; Nishida, Y.; Takahashi, S.; Nakamura, H.; Mera, H.; Kashiwa, K.; Yoshiya, S.; Inagaki, Y.; Uematsu, K.; Tanaka, Y.; et al. Transplantation of autologous bone marrow-derived mesenchymal stem cells under arthroscopic surgery with microfracture versus microfracture alone for articular cartilage lesions in the knee: A multicenter prospective randomized control clinical trial. Regen. Ther. 2019, 11, 106–113. [Google Scholar] [CrossRef]
- Gao, G.; Schilling, A.F.; Hubbell, K.; Yonezawa, T.; Truong, D.; Hong, Y.; Dai, G.; Cui, X. Improved properties of bone and cartilage tissue from 3D inkjet-bioprinted human mesenchymal stem cells by simultaneous deposition and photocrosslinking in PEG-GelMA. Biotechnol. Lett. 2015, 37, 2349–2355. [Google Scholar] [CrossRef]
- Yuan, T.; Li, Z.; Zhang, Y.; Shen, K.; Zhang, X.; Xie, R.; Liu, F.; Fan, W. Injectable Ultrasonication-Induced Silk Fibroin Hydrogel for Cartilage Repair and Regeneration. Tissue Eng. Part A 2021, 27, 1213–1224. [Google Scholar] [CrossRef]






| Group | GelMA (mg/mL) | Silk Fibroin (mg/mL) | GelMA + SF (mg/mL) |
|---|---|---|---|
| GelMA | 60 | 0 | 60 |
| GelMA/SF-1 | 60 | 10 | 70 |
| GelMA/SF-3 | 60 | 30 | 90 |
| GelMA/SF-5 | 60 | 50 | 110 |
| Gene | RNA ID | Forward (5′-3′) | Reverse (5′-3′) |
|---|---|---|---|
| Gapdh | NM_017008.4 | CTCTCTGCTCCTCCCTGTTC | TACGGCCAAATCCGTTCACA |
| Sox9 | NM_080403.2 | TGACTACACCGACCACCAGA | ACTCTGTCACCATTGCTCTTCA |
| Acan | NM_022190.2 | AAGGGCGAGTGGAATGATGT | CGTTTGTAGGTGGTGGCTGTG |
| Col2a1 | XM_006242308.4 | GCCAGGATGCCCGAAAATTA | GGCTCCGGGAATACCATCAG |
| Col1a1 | NM_053304.1 | CCCTACCCAGCACCTTCAAA | GTGGCCGATGTTTCCAGTCT |
Disclaimer/Publisher’s Note: The statements, opinions and data contained in all publications are solely those of the individual author(s) and contributor(s) and not of MDPI and/or the editor(s). MDPI and/or the editor(s) disclaim responsibility for any injury to people or property resulting from any ideas, methods, instructions or products referred to in the content. |
© 2023 by the authors. Licensee MDPI, Basel, Switzerland. This article is an open access article distributed under the terms and conditions of the Creative Commons Attribution (CC BY) license (https://creativecommons.org/licenses/by/4.0/).
Share and Cite
Zheng, K.; Zheng, X.; Yu, M.; He, Y.; Wu, D. BMSCs-Seeded Interpenetrating Network GelMA/SF Composite Hydrogel for Articular Cartilage Repair. J. Funct. Biomater. 2023, 14, 39. https://doi.org/10.3390/jfb14010039
Zheng K, Zheng X, Yu M, He Y, Wu D. BMSCs-Seeded Interpenetrating Network GelMA/SF Composite Hydrogel for Articular Cartilage Repair. Journal of Functional Biomaterials. 2023; 14(1):39. https://doi.org/10.3390/jfb14010039
Chicago/Turabian StyleZheng, Kaiwen, Xu Zheng, Mingzhao Yu, Yu He, and Di Wu. 2023. "BMSCs-Seeded Interpenetrating Network GelMA/SF Composite Hydrogel for Articular Cartilage Repair" Journal of Functional Biomaterials 14, no. 1: 39. https://doi.org/10.3390/jfb14010039
APA StyleZheng, K., Zheng, X., Yu, M., He, Y., & Wu, D. (2023). BMSCs-Seeded Interpenetrating Network GelMA/SF Composite Hydrogel for Articular Cartilage Repair. Journal of Functional Biomaterials, 14(1), 39. https://doi.org/10.3390/jfb14010039

