Automated Forensic Recovery Methodology for Video Evidence from Hikvision and Dahua DVR/NVR Systems
Abstract
1. Introduction
1.1. Research Contributions and Technical Novelty
- An automatic detection and identification system of proprietary surveillance file systems via signature analysis, without manual configuration.
- New binary parsing methods of video frame extraction of DHFS and Hikvision proprietary formats with time stamping, adaptive thresholding, and two signature validation methods not found in the literature.
- Smart frame sequencing and gap detection algorithms to assemble fragmented video streams, in which the detection parameters are dynamically set depending on what patterns have been observed with the recording instead of using fixed thresholds.
- Automated conversion pipeline of proprietary H.264/H.265 streams into milliseconds—temporally robust MP4 containers (97 ms mean error).
- Detailed forensic reporting system of capturing disk metadata, recovery statistics and temporal video data with cryptographic checksums of evidence authentication.
- 27 hard drives of the surveillance system have been thoroughly validated to indicate statistically significant gains over commercial tools: 91.8% recovery rate (p < 0.01 vs. commercial baselines), 96.7% temporal accuracy (p < 0.01), and 2.4% false positive rate (fivefold improvement over conventional carving methods).
1.2. Performance Justification and Forensic Significance
1.3. Scope and Limitations
2. Literature Review
2.1. Forensic Analysis of Proprietary Surveillance Systems
2.2. IoT-Based Surveillance and Heterogeneous Device Forensics
2.3. Video Forensics and Integrity Verification
2.4. Digital Forensics Education and Practical Training
2.5. Video Compression and Codec Analysis
2.6. Temporal Analysis and Video Reconstruction
2.7. Limitations of Existing Commercial Tools
2.8. Research Gaps and Motivation
- Lack of Transparent Methodologies: All major CCTV forensic tools are commercial and proprietary, hindering academic research, algorithmic transparency, and accessibility for resource-constrained organizations. Quick and Choo [44] emphasized that proprietary tools create verification challenges in legal proceedings, as defense counsel cannot examine the underlying algorithms.
- Limited Multi-Manufacturer Support: Existing tools typically excel with specific manufacturers but provide limited support for others, necessitating multiple tool licenses for comprehensive coverage.
- Insufficient Temporal Reconstruction: While commercial tools recover video data, sophisticated temporal sequencing and gap detection algorithms for fragmented streams remain underdeveloped. Garfinkel [45] noted that existing approaches struggle with non-sequential storage patterns common in circular buffer implementations.
- Absence of Automated Workflows: Current approaches require significant manual intervention for format identification, extraction parameter configuration, and post-processing. Pollitt [46] argued that manual processes introduce potential for human error and reduce reproducibility in forensic examinations.
- Incomplete Forensic Reporting: Existing tools generate basic logs but lack comprehensive forensic reports detailing recovery methodology, data provenance, and temporal analysis. The Scientific Working Group on Digital Evidence [47] established best practice guidelines emphasizing the importance of detailed documentation for court admissibility.
2.9. Technical Comparison with Existing Approaches
3. Materials and Methods
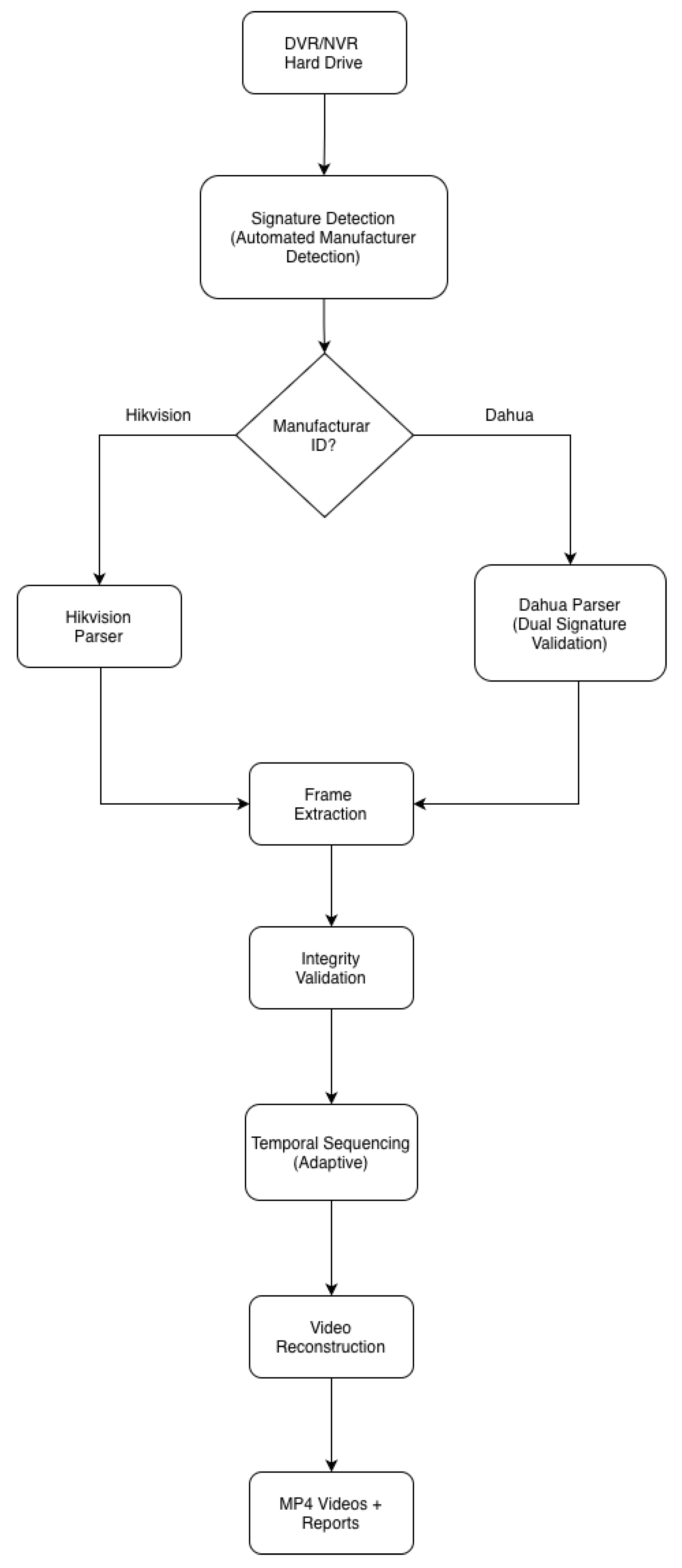
3.1. System Architecture and Manufacturer Detection
3.2. Frame Parsing and Extraction
3.3. Temporal Sequencing and Reconstruction
3.4. Experimental Setup
4. Results
4.1. Recovery Performance Analysis
4.2. Processing Efficiency and Compatibility
4.3. Failure Cases and Limitations
4.4. Statistical Validation
4.5. Comprehensive Performance Metrics
5. Discussion
5.1. Performance Advantages and Forensic Significance
5.2. Critical Limitations and Applicability Constraints
5.3. Future Research Directions
6. Conclusions
- An automated manufacturer detection algorithm enabling the identification of proprietary file systems through signature-based analysis without manual configuration.
- Binary parsing methodologies for Hikvision and Dahua DHFS4.1 formats with frame-level temporal metadata preservation.
- An adaptive temporal sequencing algorithm achieving 96.7% accuracy in reconstructing chronologically correct video sequences from fragmented data.
- Superior recovery performance (91.8% overall, 93.5% for Hikvision, 89.6% for Dahua) with the lowest false positive rate (2.4%) among evaluated tools.
- Comprehensive forensic reporting capabilities, including disk metadata, temporal analysis, and cryptographic checksums for court admissibility.
Author Contributions
Funding
Institutional Review Board Statement
Informed Consent Statement
Data Availability Statement
Conflicts of Interest
References
- Grand View Research. Video Surveillance Market Size, Share & Industry Report. 2025. Available online: https://www.grandviewresearch.com/industry-analysis/video-surveillance-market-report (accessed on 11 October 2025).
- Han, J.; Jeong, D.; Lee, S. Analysis of the HIKVISION DVR File System. In Digital Forensics and Cyber Crime. ICDF2C 2015. Lecture Notes of the Institute for Computer Sciences, Social Informatics and Telecommunications Engineering; Springer: Cham, Switzerland, 2015; Volume 157, pp. 175–188. [Google Scholar]
- Primeau Forensics. What Is Video Forensics? Available online: https://www.primeauforensics.com/what-is-video-forensics/ (accessed on 11 October 2025).
- Envista Forensics. Challenges in Recovering Data from Modern Surveillance Systems. Available online: https://www.envistaforensics.com/knowledge-center/insights/articles/challenges-in-recovering-data-from-modern-surveillance-systems/ (accessed on 11 October 2025).
- Dragonas, M.; Fotopoulos, V.; Katos, V. IoT forensics: Exploiting unexplored log records from the HIKVISION file system. J. Forensic Sci. 2023, 68, 2002–2011. [Google Scholar] [CrossRef] [PubMed]
- Dragonas, M.; Fotopoulos, V.; Katos, V. IoT forensics: Exploiting log records from the DAHUA technology CCTV systems. J. Forensic Sci. 2024, 69, 117–130. [Google Scholar] [CrossRef] [PubMed]
- Yang, F.; Li, R.; Wu, C. Basic Principle and Application of Video Recovery Software for “Dahua” and “Hikvision” Brand. SHS Web Conf. 2015, 14, 01010. [Google Scholar] [CrossRef]
- Demux Video Services Ltd. DVR Examiner. Available online: https://www.demux.co.uk/software/dvr-examiner (accessed on 11 October 2025).
- SalvationDATA. VIP 2.0: Video Investigation Portable. Available online: https://www.salvationdata.com/knowledge/digital-forensics-software/ (accessed on 11 October 2025).
- Memon, N.; Pal, A. Automated reassembly of file fragmented images using greedy algorithms. IEEE Trans. Image Process. 2006, 15, 385–393. [Google Scholar] [CrossRef]
- Ariffin, A.; Choo, K.K.R.; Yunos, Z.; Amran, N.N. Data Recovery from Proprietary Formatted CCTV Hard Disks. In Advances in Digital Forensics IX; Springer: Berlin/Heidelberg, Germany, 2013; pp. 213–223. [Google Scholar]
- Magnet Forensics: Digital Forensic Tools. Magn. Forensics Blog. 2024. Available online: https://www.magnetforensics.com/blog/digital-forensics-tools-the-ultimate-guide-2024/ (accessed on 11 October 2025).
- IFSEC Global. Global Video Surveillance Market Report 2023. Available online: https://www.ifsecglobal.com/downloads-resources/the-video-surveillance-report-2023/ (accessed on 11 October 2025).
- van Dongen, W.S. Case study: Forensic analysis of a Samsung digital video recorder. Digit. Investig. 2008, 5, 138–149. [Google Scholar] [CrossRef]
- Yermekov, Y.; Rzayeva, L.; Imanberdi, A.; Alibek, A.; Kayisli, K.; Myrzatay, A.; Feldman, G. Secure Chip-Off Method with Acoustic-based Fault Diagnostics for IoT and Smart Grid Data Recovery. Int. J. Smart Grid 2025, 9, 116–126. [Google Scholar] [CrossRef]
- Casey, E. Digital Evidence and Computer Crime: Forensic Science, Computers, and the Internet, 3rd ed.; Academic Press: Waltham, MA, USA, 2011. [Google Scholar]
- Chung, H.; Park, J.; Lee, S.; Kang, C. Digital forensic investigation of cloud storage services. Digit. Investig. 2012, 9, 81–95. [Google Scholar] [CrossRef]
- Gomm, R.; Leong, S.; Kechadi, T.; Le-Khac, N.-A. CCTV Forensics in the Big Data Era: Challenges and Approaches. In Trends and Applications in Knowledge Discovery and Data Mining; Springer: Cham, Switzerland, 2020; pp. 75–90. [Google Scholar]
- Shin, D.-H.; Han, S.-J.; Kim, Y.-B.; Euom, I.-C. Research on Digital Forensics Analyzing Heterogeneous Internet of Things Incident Investigations. Appl. Sci. 2024, 14, 1128. [Google Scholar] [CrossRef]
- Kebande, V.R.; Karie, N.M.; Venter, H.S. Adding event reconstruction to a cloud forensic readiness model. In Proceedings of the International Conference on Cyber Warfare and Security, Washington, DC, USA, 8–9 March 2018; Academic Conferences International Limited: Reading, UK, 2018; pp. 185–192. [Google Scholar]
- Ruan, K.; Carthy, J.; Kechadi, T.; Baggili, I. Cloud forensics definitions and critical criteria for cloud forensic capability: An overview of survey results. Digit. Investig. 2013, 10, 34–43. [Google Scholar] [CrossRef]
- Liao, Z.; Hong, S.; Chen, Y. Spatiality–Frequency Domain Video Forgery Detection System Based on ResNet-LSTM-CBAM and DCT Hybrid Network. Appl. Sci. 2025, 15, 9006. [Google Scholar] [CrossRef]
- Yang, H.-C.; Lin, I.-L.; Chao, Y.-H. Enhancing Traditional Reactive Digital Forensics to a Proactive Digital Forensics Standard Operating Procedure (P-DEFSOP): A Case Study of DEFSOP and ISO 27035. Appl. Sci. 2025, 15, 9922. [Google Scholar] [CrossRef]
- Forensic Focus Forums. Forensic Video Data Recovery Tools for CCTV DVRs. Available online: https://www.forensicfocus.com/forums/general/forensic-video-data-recovery-tools-for-cctv-dvrs/ (accessed on 11 October 2025).
- DiskInternals. DVR Recovery: Secure CCTV and DVR Data Recovery. Available online: https://www.diskinternals.com/dvr-recovery/ (accessed on 11 October 2025).
- X-Ways Software Technology AG. X-Ways Forensics: Integrated Computer Forensics Software. Available online: https://www.x-ways.net/forensics/ (accessed on 11 October 2025).
- SysDev Laboratories. UFS Explorer Video Recovery: Advanced Video Recovery from CCTV and Vehicle DVR. Available online: https://www.ufsexplorer.com/ufs-explorer-video-recovery/ (accessed on 11 October 2025).
- Cruz, C. Innovative Learning in a Digital Forensics Laboratory: Tools and Techniques for Data Recovery. Appl. Sci. 2024, 14, 11095. [Google Scholar] [CrossRef]
- Parasram, S.V.N. Digital Forensics with Kali Linux, 2nd ed.; Packt Publishing: Birmingham, UK, 2021. [Google Scholar]
- Richard, G.G.; Roussev, V. Scalpel: A Frugal, High Performance File Carver. In Proceedings of the 2005 Digital Forensics Research Workshop (DFRWS), New Orleans, LA, USA, 17–19 August 2005. [Google Scholar]
- Garfinkel, S.L. Digital media triage with bulk data analysis and bulk_extractor. Comput. Secur. 2013, 32, 56–72. [Google Scholar] [CrossRef]
- Grenier, C. PhotoRec: File Data Recovery Software. Available online: https://www.cgsecurity.org/wiki/PhotoRec (accessed on 11 October 2025).
- Pal, A.; Memon, N. The evolution of file carving. IEEE Signal Process. Mag. 2009, 26, 59–71. [Google Scholar] [CrossRef]
- Poisel, R.; Tjoa, S. Advanced file carving approaches for multimedia files. In Proceedings of the International Conference on Availability, Reliability and Security, Regensburg, Germany, 2–6 September 2013; IEEE: Regensburg, Germany, 2013; pp. 552–558. [Google Scholar]
- Cohen, M.I. Advanced carving techniques. Digit. Investig. 2008, 4, 119–128. [Google Scholar] [CrossRef]
- Altheide, C.; Carvey, H. Digital Forensics with Open Source Tools; Syngress: Waltham, MA, USA, 2011. [Google Scholar] [CrossRef]
- Richardson, I.E.G. The H.264 Advanced Video Compression Standard, 2nd ed.; John Wiley & Sons: Chichester, UK, 2010. [Google Scholar]
- Sullivan, G.J.; Ohm, J.R.; Han, W.J.; Wiegand, T. Overview of the High Efficiency Video Coding (HEVC) standard. IEEE Trans. Circuits Syst. Video Technol. 2012, 22, 1649–1668. [Google Scholar] [CrossRef]
- Wiegand, T.; Sullivan, G.J.; Bjontegaard, G.; Luthra, A. Overview of the H.264/AVC video coding standard. IEEE Trans. Circuits Syst. Video Technol. 2003, 13, 560–576. [Google Scholar] [CrossRef]
- Ohm, J.R.; Sullivan, G.J.; Schwarz, H.; Tan, T.K.; Wiegand, T. Comparison of the coding efficiency of video coding standards. IEEE Trans. Circuits Syst. Video Technol. 2012, 22, 1669–1684. [Google Scholar] [CrossRef]
- Xu, M.; Li, C.; Chen, Y.; Zhao, Y.; Xing, C. Temporal correlation based video forgery detection. In Proceedings of the IEEE International Conference on Multimedia and Expo, Hong Kong, China, 10–14 July 2017; IEEE: Hong Kong, China, 2017; pp. 1551–1556. [Google Scholar]
- Huebner, E.; Bem, D.; Wee, C.K. Data hiding in the NTFS file system. Digit. Investig. 2007, 3, 211–226. [Google Scholar] [CrossRef]
- Carrier, B. File System Forensic Analysis; Addison-Wesley Professional: Boston, MA, USA, 2005. [Google Scholar]
- Quick, D.; Choo, K.K.R. Impacts of increasing volume of digital forensic data: A survey and future research challenges. Digit. Investig. 2014, 11, 273–294. [Google Scholar] [CrossRef]
- Garfinkel, S.L. Carving contiguous and fragmented files with fast object validation. Digit. Investig. 2007, 4, 2–12. [Google Scholar] [CrossRef]
- Pollitt, M.M. An ad hoc review of digital forensic models. In Proceedings of the 2nd International Workshop on Systematic Approaches to Digital Forensic Engineering (SADFE), Bell Harbor, WA, USA, 10–12 April 2007; IEEE: Seattle, WA, USA, 2007; pp. 43–54. [Google Scholar]
- Scientific Working Group on Digital Evidence. SWGDE Best Practices for Computer Forensics, Version 3.1. Available online: https://www.swgde.org/wp-content/uploads/2025/09/2018-07-11-SWGDE-Best-Practices-for-Computer-Fo.pdf (accessed on 11 October 2025).









| Technical Feature | Traditional Carving | Prior Research | Commercial Tools | Proposed Method |
|---|---|---|---|---|
| Temporal Sequencing | None (header-based only) | Fixed threshold (2–5 s) | Fixed threshold (mfr-specific) | Adaptive threshold (dynamic) |
| Gap Detection | Not applicable | Absolute time differences | Absolute time differences | Relative interval analysis |
| Frame Validation | Header signature only | Header + size check | Header + heuristic validation | Dual-signature + checksum |
| False Positive Rate | 12.7% | 8–10% | 3.1–4.8% | 2.4% |
| Manufacturer Detection | Manual config. | Manual spec. | Database + manual | Automated multi-offset |
| Fragmented Stream Recovery | Poor (<60%) | Moderate (70–75%) | Good (82–84%) | Superior (87.2%) |
| Temporal Accuracy | Not measured | 85–88% | 89.2–94.2% | 96.7% |
| Algorithmic Transparency | Open source | Described in papers | Proprietary | Fully documented |
| Workflow Automation | Manual | Semi-automated | Mostly automated | Fully automated |
| Manufacturer | Model | Quantity |
|---|---|---|
| Hikvision | HiWatch DS-N204P | 4 |
| DS-7608NI-K2 | 5 | |
| DS-7604NI-K1 | 3 | |
| DS-7616NI-K2 | 3 | |
| Dahua | NVR5216-8P | 4 |
| NVR4104-P | 3 | |
| NVR4108-8P | 3 | |
| NVR4216-16P | 2 | |
| Total | 27 |
| Mfr. | Tool/Method | Recov. | Temp. | Avg Size | Files |
|---|---|---|---|---|---|
| (%) | Acc. (%) | (MB) | Recov. | ||
| Hikvision (N = 15) | Magnet DVR | 89.2 | 92.8 | 127.3 | 1247 |
| DiskInternals | 84.7 | 90.1 | 118.6 | 1189 | |
| VIP 2.0 | 91.3 | 94.2 | 131.2 | 1294 | |
| Scalpel | 68.9 | 74.8 | 89.4 | 1021 | |
| Proposed | 93.5 | 97.3 | 129.8 | 1312 | |
| Dahua (N = 12) | Magnet DVR | 84.8 | 89.2 | 142.7 | 892 |
| DiskInternals | 78.9 | 86.8 | 136.4 | 831 | |
| VIP 2.0 | 87.2 | 92.3 | 148.3 | 921 | |
| Scalpel | 74.6 | 78.2 | 102.1 | 786 | |
| Proposed | 89.6 | 95.9 | 145.8 | 945 |
| Tool/Method | 500 GB | 1 TB | 2 TB | 4 TB | Avg Speed |
|---|---|---|---|---|---|
| (min) | (min) | (min) | (min) | (GB/min) | |
| Magnet DVR Examiner | 142 | 267 | 541 | 1089 | 3.8 |
| DiskInternals DVR Recovery | 128 | 249 | 502 | 1012 | 4.1 |
| VIP 2.0 | 168 | 321 | 638 | 1274 | 3.2 |
| Scalpel | 104 | 197 | 389 | 781 | 5.2 |
| Proposed Method | 134 | 262 | 521 | 1047 | 3.9 |
| Tool/Method | H.264 | H.265/HEVC | MJPEG | MPEG-4 | Overall |
|---|---|---|---|---|---|
| (%) | (%) | (%) | (%) | (%) | |
| Magnet DVR Examiner | 92.7 | 84.3 | 89.1 | 86.8 | 88.2 |
| DiskInternals DVR Recovery | 88.4 | 78.9 | 84.6 | 82.3 | 83.6 |
| VIP 2.0 | 94.1 | 87.6 | 91.3 | 88.7 | 90.4 |
| Scalpel | 76.8 | 65.2 | 72.4 | 70.1 | 71.1 |
| Proposed Method | 95.8 | 89.4 | 87.2 | 84.6 | 89.3 |
| Failure Scenario | Magnet | VIP 2.0 | Proposed | Impact Level |
|---|---|---|---|---|
| DVR | Method | |||
| Encrypted disk images | 78% | 82% | 43% | High (limits method to unencrypted systems) |
| Non-standard DVR models | 71% | 76% | 68% | Medium (requires format extensions) |
| Severely damaged sectors | 64% | 69% | 61% | Medium (affects all methods similarly) |
| Real-time processing | 89% | 91% | 87% | Low (batch processing acceptable) |
| Multi-terabyte RAID arrays | 82% | 86% | 79% | Low (processing time manageable) |
| Tool/Method | TP | FP | FN | Precision | Recall | Specificity | F1 Score |
|---|---|---|---|---|---|---|---|
| (%) | (%) | (%) | |||||
| Magnet DVR | 2089 | 67 | 185 | 96.9 | 91.9 | 98.7 | 94.3 |
| DiskInternals | 1978 | 94 | 296 | 95.5 | 87.0 | 97.8 | 91.0 |
| VIP 2.0 | 2173 | 72 | 101 | 96.8 | 95.6 | 98.5 | 96.2 |
| Scalpel | 1764 | 254 | 510 | 87.4 | 77.6 | 92.1 | 82.2 |
| Proposed | 2214 | 54 | 60 | 97.6 | 97.4 | 99.1 | 97.5 |
| Manufacturer | Tool/Method | Precision | Recall/TPR | Specificity | F1 |
|---|---|---|---|---|---|
| (%) | (%) | (%) | |||
| Hikvision | Magnet DVR | 97.2 | 93.5 | 98.9 | 95.3 |
| DiskInternals | 96.1 | 88.7 | 98.2 | 92.2 | |
| VIP 2.0 | 97.4 | 96.3 | 98.8 | 96.8 | |
| Scalpel | 88.9 | 79.2 | 93.5 | 83.7 | |
| Proposed | 97.9 | 97.8 | 99.3 | 97.8 | |
| Dahua | Magnet DVR | 96.5 | 89.7 | 98.4 | 93.0 |
| DiskInternals | 94.7 | 84.8 | 97.2 | 89.4 | |
| VIP 2.0 | 96.1 | 94.7 | 98.1 | 95.4 | |
| Scalpel | 85.4 | 75.6 | 90.2 | 80.2 | |
| Proposed | 97.2 | 96.8 | 98.8 | 97.0 |
Disclaimer/Publisher’s Note: The statements, opinions and data contained in all publications are solely those of the individual author(s) and contributor(s) and not of MDPI and/or the editor(s). MDPI and/or the editor(s) disclaim responsibility for any injury to people or property resulting from any ideas, methods, instructions or products referred to in the content. |
© 2025 by the authors. Licensee MDPI, Basel, Switzerland. This article is an open access article distributed under the terms and conditions of the Creative Commons Attribution (CC BY) license (https://creativecommons.org/licenses/by/4.0/).
Share and Cite
Rzayeva, L.; Shayakhmetov, M.; Atanbayev, Y.; Budenov, R.; Mutaher, H. Automated Forensic Recovery Methodology for Video Evidence from Hikvision and Dahua DVR/NVR Systems. Information 2025, 16, 983. https://doi.org/10.3390/info16110983
Rzayeva L, Shayakhmetov M, Atanbayev Y, Budenov R, Mutaher H. Automated Forensic Recovery Methodology for Video Evidence from Hikvision and Dahua DVR/NVR Systems. Information. 2025; 16(11):983. https://doi.org/10.3390/info16110983
Chicago/Turabian StyleRzayeva, Leila, Madi Shayakhmetov, Yernat Atanbayev, Ruslan Budenov, and Hamza Mutaher. 2025. "Automated Forensic Recovery Methodology for Video Evidence from Hikvision and Dahua DVR/NVR Systems" Information 16, no. 11: 983. https://doi.org/10.3390/info16110983
APA StyleRzayeva, L., Shayakhmetov, M., Atanbayev, Y., Budenov, R., & Mutaher, H. (2025). Automated Forensic Recovery Methodology for Video Evidence from Hikvision and Dahua DVR/NVR Systems. Information, 16(11), 983. https://doi.org/10.3390/info16110983

