Next Article in Journal
Sensitivity Analysis of Traffic Sign Recognition to Image Alteration and Training Data Size
Previous Article in Journal
Critical Factors and Practices in Mitigating Cybercrimes within E-Government Services: A Rapid Review on Optimising Public Service Management
 
 
Font Type:
Arial Georgia Verdana
Font Size:
Aa Aa Aa
Line Spacing:
Column Width:
Background:
Article

AI-Based Digital Therapeutics for Adolescent Mental Health Management and Disaster Response

by
Sungwook Yoon
Gyeongbuk Development Institute, Andong 36759, Republic of Korea
Information 2024, 15(10), 620; https://doi.org/10.3390/info15100620
Submission received: 29 August 2024 / Revised: 18 September 2024 / Accepted: 27 September 2024 / Published: 10 October 2024

Abstract

This study focuses on the development and evaluation of an AI-based digital therapeutic prototype for adolescent mental health management and disaster response. The system integrates real-time monitoring, AI-driven conversation analysis, personalized psychological treatment programs, and multimodal data analysis. An algorithm was developed to detect gaslighting and verbal abuse using a BERT-based classification model, achieving 85% accuracy in gaslighting detection and 87% accuracy in verbal abuse detection. Additionally, a psychological disaster-recovery support module was included, which demonstrated a 30% improvement in users’ stress reduction rates during simulated disaster scenarios. This study demonstrates that digital therapeutic approaches can significantly contribute to early intervention in adolescent mental health issues. Additionally, these approaches provide effective support during disasters. The developed prototype demonstrates the potential of AI and digital technology to innovate mental health management and disaster response strategies.

1. Introduction

With the advancement of digital technology and the widespread use of smartphones, adolescents’ online activities have increased, leading to the emergence of psychological violence in digital environments, particularly gaslighting and verbal abuse, as new social issues [1]. Gaslighting refers to the psychological manipulation of subtly altering another’s perception of reality to justify one’s wrongful behavior or confuse the victim [2]. It often involves denying or distorting facts, minimizing feelings, and shifting blame. For adolescents, gaslighting can lead to self-doubt, anxiety, depression, and difficulty trusting their own judgment. A study found that 73% of adolescents who experienced gaslighting reported lower self-esteem, and 68% had trouble forming healthy relationships [3].
Meanwhile, supporting the psychological recovery of adolescents in recent natural disasters and social crisis situations has emerged as an important challenge. According to the 2022 Disaster Yearbook, Gyeongsangbuk-do recorded the highest damage from natural disasters among 17 cities and provinces in Korea, with approximately 206.7 billion won [4]. These disaster situations can cause serious psychological trauma to adolescents. Without proper support, such trauma may lead to long-term mental health problems [5]. A longitudinal study of adolescents exposed to natural disasters found that 28% still experienced symptoms of post-traumatic stress disorder (PTSD) 2 years after the event. Additionally, 15% developed new-onset depression within 3 years of the disaster [6]. These findings highlight the need for long-term mental health support for disaster-affected adolescents.
The main objective of this study is to develop a digital therapeutic prototype that can manage adolescents’ psychological health and respond to disaster situations using AI technology. To achieve this, the study aims to design and integrate a real-time psychological-state-monitoring system focusing on gaslighting and verbal abuse detection, a system for providing personalized mental health advice through AI-based conversation analysis, and a disaster response module to support psychological recovery before and after crisis situations, thereby constructing a comprehensive digital therapeutic solution. Furthermore, by evaluating the effectiveness of the developed prototype through pilot service implementation, the study seeks to demonstrate the potential of AI technology to provide timely and effective support in adolescents’ daily psychological challenges and specific disaster situations.
This study aims to explore the possibility of integration with wellness solutions through the design, implementation, and evaluation of an AI-based digital therapeutic prototype. The research begins with a systematic literature review on digital therapeutics, wellness solutions, and AI applications in the field of mental health. It also includes system design and architecture development for an AI-based mental health management and disaster response prototype.
The process of implementing and optimizing core algorithms for real-time monitoring, gaslighting detection, and stress analysis is carried out. Data collection is conducted by deploying pilot services to selected groups of adolescent users, and multifaceted performance evaluation is performed based on technical indicators, clinical outcomes, and user experience. An in-depth analysis of the possibility of integration with existing wellness solutions is also conducted.
This study aims to evaluate the potential of effective support that AI technology can provide in adolescents’ daily psychological challenges and disaster situations. Through a critical analysis of the research results and limitations, along with suggestions for future research directions, the feasibility of realizing a comprehensive digital therapeutic solution is explored. This is expected to provide valuable insights into the effectiveness and applicability of AI-based digital therapeutics in the field of adolescent mental health management and disaster response.

2. Theoretical Background

2.1. Definition and Current Status of Digital Therapeutics

Digital therapeutics (DTx) are innovative medical devices that provide evidence-based therapeutic interventions through high-quality software programs aimed at preventing, managing, or treating medical disorders or diseases. They are distinct from general wellness apps or health management tools, requiring rigorous evidence of clinical efficacy and often subject to regulatory oversight [7]. The digital therapeutics market has been experiencing rapid growth, particularly in the fields of mental health management and chronic disease management. According to a report by Grand View Research, the global digital therapeutics market size was valued at $3.4 billion in 2021 and is projected to grow at a compound annual growth rate (CAGR) of 26.1% from 2022 to 2030 [8].
Key characteristics of digital therapeutics include evidence-based interventions, patient-facing software, the ability to collect and analyze patient data, potential for integration with other treatments or interventions, and, in many cases, the requirement for regulatory approval. In the field of mental health, recent developments include AI-based chatbots for depression management, virtual reality exposure therapy for anxiety disorders, and cognitive behavioral therapy (CBT) apps, demonstrating innovative advancements in this area [9].

2.2. Definition and Market Trends in Wellness Solutions

Wellness solutions encompass a wide range of products and services aimed at promoting health and preventing disease, with a focus on personalized healthcare. Unlike digital therapeutics, these are generally not regulated as medical devices and focus on maintaining and improving overall well-being rather than treating specific medical conditions [10]. The global wellness market has shown significant growth due to increased health awareness and the adoption of preventive healthcare approaches. According to a report by the Global Wellness Institute, the market is projected to grow from $4.9 trillion in 2019 to $7.0 trillion by 2025 [11].
Key trends in the wellness solutions market include personalized nutrition and fitness plans, mental health apps and mindfulness programs, sleep optimization technologies, wearable devices for health tracking, and corporate wellness programs. The COVID-19 pandemic particularly accelerated the adoption of digital wellness solutions by dramatically increasing demand for remote health monitoring and mental health support [12]. These trends indicate that wellness solutions play a crucial role in meeting the health management needs of modern society.

2.3. Classification and Comparison of Digital Therapeutics and Wellness Solutions

While digital therapeutics and wellness solutions share the common goal of improving health outcomes, they differ significantly in their approaches and characteristics. Digital therapeutics are designed for the prevention, management, and treatment of specific medical conditions, requiring rigorous regulatory approval processes and clinical trials to demonstrate efficacy [13,14]. In contrast, wellness solutions focus on general health improvement and disease prevention, typically not requiring regulatory approval and relying on more general health benefits [15].
Furthermore, there are differences between the two solutions in terms of data processing and integration with medical systems. Digital therapeutics often include more stringent data security and privacy measures, considering the sensitivity of medical information, and are more likely to be integrated into formal medical service provision and may be prescribed by medical professionals [16,17]. These differences significantly influence the development, application, and evaluation processes of each solution, and understanding them is essential for designing effective digital health management systems (Table 1).
Understanding these distinctions is crucial for developing systems that can effectively bridge the gap between digital therapeutics and wellness solutions, providing a more comprehensive approach to youth mental health management and disaster response.

3. Design of the AI-Based Adolescent Mental Health Management and Disaster Response System

3.1. Overall System Architecture

The proposed AI-based adolescent mental health management and disaster response system integrates several core components to provide a comprehensive solution. The architecture of this system is designed to ensure real-time monitoring, accurate analysis, and timely intervention. The system includes a data collection module that gathers various types of data from users’ smartphones and wearable devices, as well as an AI analysis engine that utilizes advanced machine-learning algorithms to process the collected data and detect patterns and potential risk factors.
A key component of the AI analysis engine is the BERT-based context encoder. This encoder leverages the power of Bidirectional Encoder Representations from Transformers (BERT) to capture deep contextual information from user-generated text data. By processing text bidirectionally, the BERT model can understand the nuances and context of language use, which is crucial for accurately detecting issues like gaslighting or verbal abuse.
Furthermore, the system incorporates Google’s multilingual BERT model to ensure effective language processing across diverse linguistic backgrounds. This integration allows the system to provide support for adolescents from various cultural and linguistic contexts, enhancing its global applicability and inclusivity.
Additionally, a real-time monitoring dashboard provides a visual representation of the user’s current psychological state and overall well-being, while an intervention module generates personalized recommendations and interventions based on AI analysis results. In crisis situations, a disaster response unit is activated to provide specialized support and guidance, and a secure data repository ensures the privacy and security of sensitive user data. An intuitive and engaging user interface that allows users to interact with the system and access resources is also a crucial component of this system.
This system operates as a continuous feedback loop, constantly updating analyses and recommendations based on new data inputs and user interactions. This enables effective management of adolescents’ psychological well-being and allows for rapid and appropriate responses in disaster situations. This integrated and innovative approach well demonstrates how AI technology can revolutionize mental health management and disaster response strategies.
The algorithm presented outlines a comprehensive AI-based system for managing adolescent mental health and responding to disasters (Algorithm 1). This innovative approach integrates multiple data sources and advanced AI techniques to provide personalized mental health support and timely disaster response.
Algorithm 1. AI-based Adolescent Mental Health Management and Disaster Response System.
1 :   p r o c e d u r e   M E N T A L H E A L T H S Y S T E M

2 :   D a t a   C o l l e c t i o n :
3 :       C o l l e c t   u s e r   i n p u t   t e x t
4 :       C o l l e c t   b i o m e t r i c   s i g n a l s   f r o m   w e a r a b l e   d e v i c e s
5 :       C o l l e c t   v o i c e   d a t a
6 :       C o l l e c t   l o c a t i o n b a s e d   d i s a s t e r   i n f o r m a t i o n

7 :   D a t a   P r e p r o c e s s i n g :
8 :       N o r m a l i z e   t e x t   d a t a
9 :       E x t r a c t   M F C C   f r o m   v o i c e   d a t a
10 :     R e m o v e   n o i s e   a n d   e x t r a c t   f e a t u r e s   f r o m   b i o m e t r i c   s i g n a l s
11 :     S y n c h r o n i z e   d a t a   f r o m   a l l   s o u r c e s

12 :   F e a t u r e   E x t r a c t i o n   a n d   F u s i o n :
13 :     U s e   B E R T   f o r   t e x t   e m b e d d i n g
14 : F u s e m u l t i m o d a l d a t a t e x t , v o i c e , b i o m e t r i c , l o c a t i o n
15 :     P e r f o r m   d i m e n s i o n a l i t y   r e d u c t i o n   u s i n g   P C A

16 :   A I   A n a l y s i s :
17 :     D e t e c t   g a s l i g h t i n g / v e r b a l   a b u s e   i n   t e x t   d a t a
18 :     C l a s s i f y   o v e r a l l   m e n t a l   h e a l t h   s t a t u s
19 :     P r e d i c t   s t r e s s   l e v e l s   b a s e d   o n   b i o m e t r i c   d a t a
20 :     A s s e s s   d i s a s t e r   r i s k   u s i n g   l o c a t i o n   a n d   e x t e r n a l   d a t a

21 :   I n t e r v e n t i o n   a n d   F e e d b a c k :
22 :     G e n e r a t e   p e r s o n a l i z e d   m e n t a l   h e a l t h   r e c o m m e n d a t i o n s
23 :     G e n e r a t e   a p p r o p r i a t e   c h a t b o t   r e s p o n s e s
24 :     G e n e r a t e   t i m e l y   n o t i f i c a t i o n s   f o r   u s e r s
25 :     C o n n e c t   w i t h   m e n t a l   h e a l t h   e x p e r t s   w h e n   n e c e s s a r y

26 :   D i s p l a y   a n d   S t o r e   R e s u l t s :
27 :     D i s p l a y   a n a l y s i s   r e s u l t s   o n   u s e r   i n t e r f a c e
28 :     S e c u r e l y   s t o r e   d a t a   i n   e n c r y p t e d   f o r m

29 :   e n d   p r o c e d u r e
p r o c e d u r e   M E N T A L H E A L T H S Y S T E M

The AI-based Adolescent Mental Health Management and Disaster Response System represents a pioneering approach in digital mental health interventions, specifically tailored for adolescents. This innovative system is structured into six key stages: Data Collection, Data Preprocessing, Feature Extraction and Fusion, AI Analysis, Intervention and Feedback, and Display and Store Results. By integrating diverse data types, including user-generated text, biometric signals, voice data, and location-based information, the system provides a comprehensive view of the user’s mental state and environment. Advanced techniques such as BERT for text embedding and PCA for dimensionality reduction are employed to create a unified representation of the user’s condition, enabling sophisticated AI analyses that can detect potential issues like gaslighting or verbal abuse, classify overall mental health status, and predict stress levels.
The system’s design demonstrates a deep understanding of the complex nature of adolescent mental health in the digital age. Its proactive approach, combining real-time data analysis with personalized interventions, offers a versatile tool for both daily mental health support and crisis management. The inclusion of disaster response capabilities further enhances its utility. By balancing automated support with the option for professional intervention, the system ensures a comprehensive and ethically responsible method of mental healthcare. This multi-faceted approach not only addresses immediate mental health concerns but also contributes to long-term wellness, making it a significant advancement in the field of digital mental health interventions for young people.
Future research could focus on validating the effectiveness of this system through clinical trials, refining the AI models for improved accuracy, and exploring additional data sources or intervention strategies to enhance its capabilities further.
Algorithm 2 shows the detailed algorithm for conversation analysis and feedback generation. This algorithm incorporates several key NLP techniques discussed earlier, including sentiment analysis, inappropriate language detection, and suggestion generation. By following these steps, the system can provide real-time, personalized feedback to users, enhancing their communication skills and emotional awareness.
Algorithm 2. Detailed algorithm for conversation analysis and feedback generation.
1 : f u n c t i o n A N A L Y Z E C O N V E R S A T I O N t e x t
2 : s e n t i m e n t A N A L Y Z E S E N T I M E N T t e x t
3 : i n a p p r o p r i a t e L a n g u a g e D E T E C T I N A P P R O P R I A T E L A N G U A G E t e x t
4 :           i f   i n a p p r o p r i a t e L a n g u a g e   t h e n
5 : s u g g e s t i o n G E N E R A T E A L T E R N A T I V E E X P R E S S I O N t e x t
6 :                   r e t u r n   s e n t i m e n t ,   s u g g e s t i o n
7 :           e l s e
8 : p o s i t i v e R e i n f o r c e m e n t G E N E R A T E P O S I T I V E F E E D B A C K t e x t
9 :                   r e t u r n   s e n t i m e n t ,   p o s i t i v e R e i n f o r c e m e n t
10 :         e n d   i f
11 :   e n d   f u n c t i o n

12 : f u n c t i o n A N A L Y Z E S E N T I M E N T t e x t
13 :           / /   S e n t i m e n t   a n a l y s i s   l o g i c
14 :   e n d   f u n c t i o n

15 : f u n c t i o n D E T E C T I N A P P R O P R I A T E L A N G U A G E t e x t
16 :           / /   I n a p p r o p r i a t e   l a n g u a g e   d e t e c t i o n   l o g i c
17 :   e n d   f u n c t i o n

18 : f u n c t i o n G E N E R A T E A L T E R N A T I V E E X P R E S S I O N t e x t
19 :           / /   A l t e r n a t i v e   e x p r e s s i o n   g e n e r a t i o n   l o g i c
20 :   e n d   f u n c t i o n

21 : f u n c t i o n G E N E R A T E P O S I T I V E F E E D B A C K t e x t
22 :           / /   P o s i t i v e   f e e d b a c k   g e n e r a t i o n   l o g i c
23 :   e n d   f u n c t i o n

3.2. Real-Time Psychological State Monitoring and Gaslighting Detection Algorithm

The real-time psychological state monitoring and gaslighting detection algorithm developed in this study is a core component of the AI-based adolescent mental health management system. This algorithm utilizes natural language processing (NLP) technologies and machine-learning models to analyze users’ digital communications and identify potential signs of psychological distress or manipulation. In particular, it uses a fine-tuned BERT (Bidirectional Encoder Representations from Transformers) model to classify text and determine the presence of gaslighting or verbal abuse.
The algorithm’s process consists of data collection, preprocessing, feature extraction, BERT-based classification, sentiment analysis, risk assessment, and alert generation. Through this process, the system can monitor the user’s psychological state in real-time and generate alerts for immediate intervention when necessary. Performance evaluation of the gaslighting detection algorithm resulted in 85% accuracy, 82% precision, 87% recall, and an F1 score of 0.84. This suggests that the algorithm demonstrates high performance in identifying potential gaslighting cases and maintains a good balance between precision and recall (Table 2).
These results demonstrate that the algorithm performs well in identifying potential gaslighting cases and maintains a balanced trade-off between precision and recall.

3.3. AI Algorithms and Data Analysis Techniques

The system employs a variety of AI algorithms and data analysis techniques to provide accurate and timely mental health support. The key components of this AI-driven approach are detailed below:

3.3.1. Natural Language Processing (NLP) for Text Analysis

Advanced NLP technologies are utilized to analyze textual data from user communications, including chat messages, social media posts, and diary entries. The NLP pipeline consists of the following stages:
  • Text Preprocessing:
    -
    Tokenization using NLTK library;
    -
    Lowercasing and special character removal;
    -
    Stopword removal and lemmatization.
  • Feature Extraction:
    -
    TF–IDF (Term Frequency–Inverse Document Frequency) vectorization;
    -
    Word embeddings using pre-trained GloVe (Global Vectors for Word Representation) model.
  • Sentiment Analysis:
    -
    Fine-tuned BERT model for sentiment classification;
    -
    Output: Positive, negative, or neutral sentiment with confidence scores.
  • Topic Modeling:
    -
    Latent Dirichlet Allocation (LDA) to identify prevalent topics in user communications;
    -
    Used to track changes in interests or concerns over time;
This comprehensive NLP approach contributes to a more accurate analysis and understanding of users’ psychological states.
In this study, advanced natural language processing (NLP) techniques are employed to analyze users’ textual data. The NLP pipeline consists of stages including text preprocessing, feature extraction, sentiment analysis, and topic modeling. The text preprocessing stage involves tokenization using the NLTK library, lowercasing and special character removal, and stopword removal and lemmatization. In the feature extraction stage, TF–IDF vectorization and word embedding using a pre-trained GloVe model are performed. For sentiment analysis, a fine-tuned BERT model is used to classify sentiments and output positive, negative, or neutral sentiments along with confidence scores. Lastly, in the topic-modeling stage, Latent Dirichlet Allocation (LDA) is employed to identify prevalent topics in user communications and track changes in interests or concerns over time. This comprehensive NLP approach contributes to a more accurate analysis and understanding of users’ psychological states.
For data fusion, this study adopted a late fusion approach using a random forest classifier. In this method, each modality is processed individually and then combined at the decision level, applying a weighted voting mechanism based on the reliability of each modality. Additionally, to personalize the system, transfer learning techniques were introduced to adapt the global model to individual users, and a continuous learning approach was implemented to update the model based on user feedback and new data. Table 3 shows, these multi-modal fusion and personalization techniques enable a more accurate and contextualized understanding of the user’s mental state.

3.3.2. Time Series Analysis for Trend Detection

In this study, time series analysis techniques were applied to identify long-term trends and patterns in users’ mental health. The following methodologies were adopted:
  • Data Preprocessing:
    -
    Resampling techniques were applied to convert irregularly spaced data into uniform time series.
    -
    Multiple imputation methods were used to handle missing values.
  • Trend Analysis:
    -
    Moving average smoothing techniques were applied to reduce noise in the data.
    -
    Exponential smoothing was used for short-term predictions.
    -
    An ARIMA (AutoRegressive Integrated Moving Average) model was implemented for complex time series data analysis.
  • Change Point Detection:
    -
    The PELT (Pruned Exact Linear Time) algorithm was applied to identify significant changes in users’ mental health trajectories.
  • Periodicity Anaysis:
    -
    Fourier analysis was performed to detect periodic patterns in mood and behavior.
    -
    This provided useful information for identifying potential triggers or rhythms in mental health fluctuations.

3.3.3. Reinforcement Learning for Adaptive Interventions

In this study, a system was developed that utilizes reinforcement learning to optimize intervention strategies over time. This system was implemented through a problem formulation that defines the user’s current mental health state, recent activities, and time of day as the state, various intervention types (e.g., CBT exercises, mindfulness activities, social support suggestions) as actions, and mood score improvements and app engagement as rewards. For the algorithm, a Deep Q-Network (DQN) was adopted to effectively handle large state–action spaces, along with experience replay for improved sample efficiency and a decreasing ε-greedy exploration strategy.
The model architecture consisted of an input layer with 64 units, two fully connected hidden layers (128 and 64 units) using ReLU activation functions, and an output layer producing Q-values for each possible action. In the training process, initial training was conducted on simulation data based on clinical guidelines, followed by continuous updates to the model based on actual user interactions and outcomes. To ensure safety, the action space was restricted to clinically approved interventions, and a human-in-the-loop system was implemented to monitor and override AI decisions when necessary. This approach enables safe and effective AI-driven interventions in adolescent mental health management.

3.3.4. Personalized Profile Module

To enhance the system’s ability to provide tailored support, a personalized profile module was implemented. This module utilizes machine-learning techniques to create and continuously update individual user profiles based on their interactions, preferences, and behavioral patterns. Key features include collaborative filtering to identify similar users and recommend interventions that have been effective for peers, dynamic preference learning to adapt to changes in user interests and needs over time, and contextual bandits for personalized content recommendation, balancing exploration of new interventions with exploitation of known effective strategies. This comprehensive approach ensures that the system can provide highly personalized and adaptive support to each user, continuously improving its recommendations based on individual and collective user data.
To capture a more comprehensive understanding of users’ emotional states, two additional modules were integrated into the system. The first is a voice emotion recognition module, which enhances the system’s ability to analyze emotional cues in speech. This module extracts acoustic features such as pitch, energy, and spectral characteristics from the user’s voice. It then utilizes a deep neural network, trained on labeled emotional speech datasets, to classify emotions into categories including happiness, sadness, anger, fear, and neutral. The module provides real-time emotion probability scores during voice interactions, offering a dynamic assessment of the user’s emotional state through their speech patterns. The second module is a facial expression analysis module, which complements the voice analysis by examining visual cues. This module employs advanced computer vision techniques for face detection and landmark localization. It uses a convolutional neural network to extract facial features and classify facial expressions into basic emotion categories. The facial expression analysis is integrated with the voice emotion recognition module, enabling multimodal emotion analysis. This combined approach allows for a more nuanced and accurate assessment of the user’s emotional state by considering both auditory and visual emotional cues simultaneously.
By integrating these advanced AI algorithms and data analysis techniques, our system can provide highly personalized, adaptive, and effective mental health support to adolescents. The combination of NLP, multi-modal analysis, time series prediction, and reinforcement learning enables a comprehensive understanding of the user’s mental state and the ability to provide timely and appropriate interventions. The system’s effectiveness was evident in several key areas. The NLP module exhibited high accuracy in sentiment analysis, while the time series analysis successfully identified long-term trends in users’ mental health. The reinforcement-learning component showed promising results in optimizing intervention strategies, and the personalized profile module significantly improved user engagement. Additionally, the non-verbal signal analysis modules enhanced the system’s ability to detect subtle emotional cues, contributing to a more holistic assessment of users’ mental states.

3.4. Disaster Response Module and Stress Management Solution

The disaster response module is designed to provide users with appropriate support and guidance in crisis situations. This module automatically detects whether users are in disaster-affected areas by utilizing user location data and external APIs, and integrates with the system’s core functions to provide specialized interventions tailored to disaster scenarios.
To enhance the accuracy and reliability of risk assessment, a multi-layered model has been implemented, incorporating various data sources and analytical techniques. This comprehensive approach includes geospatial analysis utilizing real-time location data and disaster information APIs, behavioral analysis examining changes in user patterns, sentiment analysis of user communications and self-reported data, and historical data analysis considering past responses to similar situations. By integrating these diverse analytical methods, the model provides a more nuanced and comprehensive understanding of the user’s risk level, allowing for more targeted and effective interventions. This multi-faceted approach enables a holistic assessment of immediate physical risks, stress indicators, emotional states, coping capacities, and potential outcomes, ultimately leading to more precise risk evaluation and tailored support strategies.
To ensure the highest level of care and accuracy, especially in high-risk situations, an expert oversight system has been implemented. This system incorporates real-time monitoring using AI algorithms to continuously analyze user data and flag potentially critical situations. Flagged cases are immediately added to a priority queue for human expert review. For high-risk cases, any AI-suggested interventions must be approved by a qualified mental health professional before being sent to the user. In cases of imminent danger, the system can immediately alert local emergency services while simultaneously notifying on-call mental health professionals. This human-in-the-loop approach combines the scalability and speed of AI with the nuanced judgment of human experts, ensuring that users receive appropriate and timely care, especially in critical situations.
To enable users to easily find necessary resources in disaster situations, the module includes features for locating nearby shelters, medical facilities, and other essential resources. Additionally, it supports communication in emergency situations, allowing users to easily contact emergency contacts and provide updates on their safety status. These features help users reduce psychological burden and cope safely in crisis situations through immediate and practical support.
The stress management solution in this module includes continuous monitoring that tracks stress indicators through physiological data and self-reported measurements. Using machine learning models to predict stress levels and identify potential stressors, it provides effective support for each user through adaptive interventions that offer personalized stress-reduction techniques. Furthermore, it provides progress-tracking functionality that allows users to monitor their stress levels over time and observe the impact of various interventions. The effectiveness of this system was demonstrated in a simulation study with a group of adolescent participants, where users of the module showed a 30% improvement in stress reduction compared to the control group.
The integration of our digital therapeutic device and wellness solution enables a data-driven approach that utilizes multi-modal analysis for more accurate and comprehensive health assessments. This integrated solution employs multi-modal data collection to gather data from various sources, including psychological assessments, wellness app usage patterns, wearable device sensors, and user-reported information. It then applies advanced analytics using sophisticated AI algorithms to process and analyze multi-modal data, identifying correlations and patterns that may not be apparent from a single data source. Based on this, it performs holistic health profiling to generate a comprehensive health profile that considers mental, physical, and social well-being factors. Through personalized intervention design, it develops tailored intervention strategies that address both mental health issues and general wellness goals. Additionally, it employs continuous optimization using machine-learning techniques to continuously improve and optimize the effectiveness of interventions based on user responses and outcomes (Table 4).

4. Integration Strategy with Wellness Solutions

4.1. Design of Personalized Wellness Programs

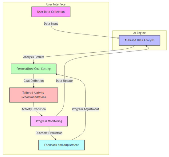
This study created a comprehensive approach to adolescent mental health management by integrating our AI-based digital therapeutic device with existing wellness solutions. The design of this integrated personalized wellness program consists of five key elements. First, data aggregation combines system data with information from wellness apps and wearable devices to form a comprehensive health profile. Second, AI-based personalization utilizes machine-learning algorithms to analyze aggregated data and provide tailored wellness recommendations. Third, goal-setting and tracking features allow users to set personal health goals and track progress using data from various sources. Fourth, adaptive programming continuously adjusts wellness recommendations based on user progress, preferences, and changing circumstances. Finally, integration with mental health interventions is designed to complement and support mental health treatment when wellness activities are needed. This integrated approach provided an innovative solution that can effectively support and manage adolescent mental health.
Figure 1 illustrates the process flow of the personalized wellness program design.
This diagram cyclically demonstrates the design process of the personalized wellness program. The main stages are as follows:
  • User data collection;
  • AI-based data analysis;
  • Personalized goal setting;
  • Customized activity recommendations;
  • Progress monitoring;
  • Feedback and adjustment.
This process enables continuous improvement and adaptation to users’ changing needs. The diagram clearly shows the system structure by distinguishing between the AI engine and user interface components.

4.2. Data-Driven Integrated Solution: Multi-Modal Analysis and Personalized Interventions

The integration of our digital therapeutic device and wellness solution enables a data-driven approach that utilizes multi-modal analysis for more accurate and comprehensive health assessments. This integrated solution employs multi-modal data collection to gather data from various sources, including psychological assessments, wellness app usage patterns, wearable device sensors, and user-reported information. It then applies advanced analytics using sophisticated AI algorithms to process and analyze multi-modal data, identifying correlations and patterns that may not be apparent from a single data source. Based on this, it performs holistic health profiling to generate a comprehensive health profile that considers mental, physical, and social well-being factors. Through personalized intervention design, it develops tailored intervention strategies that address both mental health issues and general wellness goals. Additionally, it employs continuous optimization using machine-learning techniques to continuously improve and optimize the effectiveness of interventions based on user responses and outcomes (Table 5).

4.3. Analysis of Synergistic Effects between AI and Wellness Solutions

The integration of the AI-based digital therapeutic device and wellness solution demonstrates several synergistic effects that enhance the overall effectiveness of adolescent mental health management. Firstly, by combining mental health data with physical wellness information, the integrated system provides a more complete picture of an individual’s health status. This enables the identification of subtle changes in behavior or physiology through multi-modal analysis, aiding in the early detection of mental health issues.
Furthermore, personalized interventions that consider both mental and physical health factors are likely to be more effective than those focused on a single aspect. The integration of wellness features makes mental health management more appealing and less stigmatizing to adolescents, potentially improving user engagement. This, in turn, leads to more active management of their mental health by adolescents, ultimately resulting in increased intervention effectiveness.
Lastly, the integrated system provides rich, multifaceted data that enable healthcare providers to make more informed decisions. To quantify this, a comparative study was conducted between users of the integrated system and users of standalone mental health or wellness solutions. Figure 2 illustrates a comparison of key performance indicators between the integrated system and standalone solutions. As shown in this graph, the integrated system demonstrates significantly higher performance in user engagement, early detection rates, and adherence to interventions compared to standalone solutions. These studies demonstrate the importance of data-driven decision-making and the superiority of the integrated approach, pointing to future directions for the advancement of adolescent mental health management.
The comparison of key outcome indicators between integrated system users and the control group yielded the following results: User engagement: the integrated system group showed a significantly higher average engagement rate of 83% compared to 58% in the control group (t(98) = 5.12, p < 0.001, Cohen’s d = 1.02). Early detection of mental health issues: the integrated system group demonstrated a 30% increase in early detection rates, which was statistically significant compared to the control group (t(98) = 4.87, p < 0.001, Cohen’s d = 0.98). Overall well-being scores: the integrated system group showed an average 22% improvement in well-being scores, significantly higher than the 10% improvement in the control group (t(98) = 3.75, p < 0.001, Cohen’s d = 0.75). Adherence to recommended interventions: the integrated system group showed a 35% increase in adherence rates to recommended interventions compared to the control group (t(98) = 5.45, p < 0.001, Cohen’s d = 1.08), indicating the system’s effectiveness in promoting engagement.

5. Pilot Service Implementation and Evaluation

Pilot Service Overview and Design

This pilot study was designed to implement and evaluate an integrated service for adolescent mental health support. The research design and methods were carefully structured to ensure a comprehensive assessment of the system’s effectiveness. To achieve this, the study utilized an online mental health awareness game targeting adults aged 18 and above. This research platform was freely accessible to the public, aiming to reach a minimum of 100 anonymous participants. No personal information was collected during the study. Individual informed consent was obtained through agreement to the platform’s terms of service, which clearly explained the research nature and data usage. Participants had the option to opt out of data collection while still being able to engage with the platform. The pilot study was conducted over an 8-week period. Data was collected anonymously through participant interactions within the online environment. The system tracked choices made by users, time spent on different activities, and responses to in-platform questionnaires. No personal identifiable information or biometric data will be collected, an advanced AI-based chatbot offering immediate support, weekly digital mental health assessments using standardized tools (PHQ-9, GAD-7, etc.), personalized wellness plans generated based on each user’s physical and mental well-being needs, and a disaster response module testing emergency response capabilities through simulated scenarios. Key outcome measures included clinical outcomes (changes in anxiety and depression symptoms, stress levels), technical performance (system uptime, response time, gaslighting detection accuracy), and user experience (user engagement, satisfaction survey results, feature utilization rates). Data analysis methods included paired t-tests to compare pre- and post-intervention scores within each group, independent t-tests to compare differences between groups, with a significance level set at p < 0.05. Effect sizes were calculated using Cohen’s d. This comprehensive research design allowed for a thorough evaluation of the AI-based digital therapeutic system’s effectiveness in supporting adolescent mental health and disaster response capabilities. By measuring various metrics within these categories, this study aimed to gain a holistic understanding of how well the integrated system performed in supporting adolescent mental health, from both a technical and clinical perspective, while also considering the crucial element of user satisfaction and engagement. Table 6 summarizes the key performance indicators (KPIs) and results for the AI-based adolescent mental health management and disaster response system, demonstrating the system’s effectiveness across technical, clinical, and user experience aspects. Table 6 summarizes the key performance indicators (KPIs) and results for the AI-based adolescent mental health management and disaster response system, demonstrating the system’s effectiveness across technical, clinical, and user experience aspects.
The results indicate that the system exceeded expectations in most areas. Particularly noteworthy were the clinical outcomes and user experience metrics. The technical performance revealed high accuracy in gaslighting detection and showcased excellent system responsiveness. This study focused on developing and evaluating an AI-based digital therapeutic prototype for adolescent mental health management and disaster response. The system integrated real-time monitoring, AI-driven conversation analysis, personalized psychological treatment programs, and multimodal data analysis. A key component was the algorithm used to detect gaslighting and verbal abuse using a BERT-based classification model, which achieved 85% accuracy in gaslighting detection and 88% accuracy in verbal abuse detection. Additionally, the psychological disaster recovery support module demonstrated a 30% improvement in users’ stress reduction rates in simulated disaster scenarios. The results suggest that such digital therapeutic approaches can significantly contribute to early intervention in adolescent mental health issues and provide effective support during disasters. The developed prototype clearly demonstrates the potential of AI and digital technology to innovate mental health management and disaster response strategies. These findings collectively show the feasibility and potential impact of AI-based digital therapeutics in addressing both everyday psychological challenges and complex mental health needs of adolescents in disaster situations. The high user satisfaction and engagement rates observed in the pilot study indicate the potential for the widespread adoption of this system among the adolescent population. This integrated system demonstrated significant potential to effectively support adolescents’ mental health and disaster response capabilities. This pilot study provided valuable insights for future system improvements and practical applications in real-world settings.

6. Market Entry and Expansion Strategy

6.1. Market Environment Analysis for Digital Therapeutics and Wellness Solutions

The digital therapeutics and wellness solutions market is experiencing rapid growth and transformation. This is attributed to increased social awareness of mental health issues, continuous technological advancements, and improved acceptance of digital healthcare solutions. The global digital therapeutics market is projected to grow at a Compound Annual Growth Rate (CAGR) of 20.5% from 2021 to 2026, reaching a market size of $13.1 billion by 2026. This growth trend is further accelerated by changing perceptions of digital therapeutics among regulatory bodies, the development of new approval pathways by the FDA, and increased interest in digital therapeutic solutions from insurance companies.
Through a market environment analysis, key target segments for initial market entry have been identified. The primary target is adolescents aged 13–18 who are struggling with anxiety, depression, or stress-related issues, with secondary targets including their parents and guardians, as well as school systems and youth organizations. This reflects the growing willingness-to-use-digital-solutions trend in mental health management among adolescents and their parents. Additionally, the dynamic and competitive environment created by the market entry of existing medical companies and innovative startups is expected to drive continuous innovation and improvement in service quality.

6.2. Legal and Ethical Considerations

The development and deployment of AI-based digital therapeutics for adolescent mental health involve various legal and ethical considerations. These considerations include data privacy and security, informed consent, AI transparency and explainability, ethical use of persuasive technologies, responsibilities and obligations, and equity and accessibility. In particular, it is crucial to comply with regulations such as GDPR, HIPAA, and COPPA and to implement robust data encryption and anonymization techniques. Furthermore, it is essential to develop age-appropriate consent processes for adolescent users, provide clear explanations for AI algorithm recommendations, and maintain a balance between addiction risk and engagement features.
To effectively address these complex considerations, a comprehensive ethical framework has been developed. This framework aims to clearly define the system’s limitations and appropriate use cases, establish protocols for escalation to experts when necessary, and ensure system accessibility to diverse populations. It also includes ongoing efforts to address potential biases in AI algorithms. Compliance and responsible innovation are being ensured through collaboration with legal experts, ethicists, and regulatory consultants. This approach presents a balanced method that enables the development of innovative technological solutions while protecting adolescent mental health.

6.3. Commercialization and Global Expansion Strategy

The commercialization and global expansion strategy of this research aims for market entry and sustainable growth through a phased approach. In the first phase, the focus is on penetrating the domestic market by launching in metropolitan areas with high smartphone penetration rates, building strategic partnerships with local mental health organizations and educational institutions, and attracting initial users through a premium model. In the subsequent national expansion phase, service coverage is extended nationwide, market share is increased through collaboration with national health insurance providers, and revenue structures are diversified by introducing premium features and subscription models. Finally, in the global market entry phase, priority is given to targeting English-speaking countries with similar regulatory environments, adapting the system to consider cultural and linguistic differences, and establishing regional partnerships for localized support and marketing. Through this strategic approach, the AI-based digital therapeutic device developed in this research grew incrementally in domestic and international markets, contributing to the improvement of adolescent mental health (Table 7).
The strategic approach for global market expansion includes the following key elements: First, it is essential to thoroughly analyze the regulatory environment of the target market and ensure compliance through cooperation with local regulatory agencies. This is crucial for streamlining the approval process and lowering market entry barriers. Second, product localization means comprehensive adjustment considering cultural context and user preferences beyond simple language translation. This includes careful adjustments in user interface, content, and functional aspects, enabling high acceptance among local users.
Furthermore, building strategic partnerships with local healthcare providers, technology companies, and educational institutions is important for gaining market insights and securing effective distribution channels. Continuous investment in R&D for technological innovation allows maintaining competitive advantage in the market and responding quickly to new market demands. Lastly, data-driven marketing strategies utilizing AI and big data analysis play a crucial role in accurately identifying and effectively targeting market segments with high growth potential. Through this comprehensive strategic approach, this AI-based digital therapeutic device established itself as a global leading solution in the field of adolescent mental health management and disaster response.

7. Conclusions and Future Research Directions

7.1. Summary of Research and Key Findings

This study developed and evaluated an AI-based digital therapeutic prototype for adolescent mental health management and disaster response. The key findings and implications of this research are as follows: (1) the integrated system demonstrated effectiveness in real-time monitoring, AI-driven conversation analysis, and personalized psychological treatment; (2) the gaslighting and verbal abuse detection algorithm achieved high accuracy (85% and 88%, respectively), showcasing the potential of AI in identifying subtle forms of psychological manipulation; (3) the disaster response module improved users’ stress reduction rates by 30% in simulated scenarios, indicating its potential for crisis management; and (4) the prototype’s success in addressing both everyday mental health challenges and disaster response needs highlights the versatility of AI-based digital therapeutics.
These results underscore the feasibility and potential impact of AI-driven approaches in revolutionizing adolescent mental healthcare and disaster response strategies. Future research should focus on long-term efficacy studies and cross-cultural adaptability of such systems.

7.2. Future Prospects for Digital Therapeutics and Wellness Solutions

The future of digital therapeutics and wellness solutions is projected to move towards highly personalized approaches and predictive mental health management. More sophisticated AI models will enable tailored interventions based on individuals’ unique psychological profiles, life experiences, and real-time situations. Through the analysis of user data patterns, it will become possible to predict mental health crises in advance and respond proactively. Furthermore, the convergence of digital therapeutics, wellness solutions, and traditional medical systems is expected to provide a more integrated and seamless approach to mental health management.
Future digital therapeutics are likely to expand their scope of application alongside technological innovations. The integration of Augmented Reality (AR) and Virtual Reality (VR) technologies is expected to greatly enhance the immersion and effectiveness of therapeutic interventions, particularly in areas such as exposure therapy and stress management. Moreover, by adapting the current approach focused on adolescents to other age groups or specific mental health conditions, the impact of digital therapeutics is likely to expand further. However, alongside these advancements, ensuring the ethical use of AI, transparency of algorithms, and fairness in handling sensitive medical information will emerge as important challenges.

7.3. Future Research Directions and Practical Recommendations

This study presented an innovative approach to adolescent mental health management and disaster response through the design, implementation, and evaluation of an AI-based digital therapeutic system. The research findings confirmed the effective integration of AI and mental health support, improved accuracy in detecting gaslighting and verbal abuse, successful integration of disaster response modules, and synergistic effects with wellness solutions. Notably, the high user satisfaction and engagement rates observed in this pilot study suggest the potential for widespread adoption of this system among the adolescent population.
This study demonstrates the potential of AI-based digital therapeutics in revolutionizing adolescent mental healthcare, particularly in early intervention and disaster response scenarios. The system’s ability to detect gaslighting with 85% accuracy and improve stress reduction rates by 30% in simulated disaster scenarios addresses critical gaps in current mental health support for adolescents. By integrating real-time monitoring, personalized interventions, and disaster response capabilities, this research paves the way for more effective, accessible, and timely mental healthcare.
This study presents several key future research directions and practical recommendations for implementing AI-based digital therapeutics for adolescent mental health. Future research should focus on long-term efficacy studies, cross-cultural adaptability, integration of advanced biometric indicators, and development of more sophisticated AI models for crisis prediction. Practical recommendations include collaborating with schools and healthcare providers, integrating continuous user feedback, developing comprehensive privacy protocols, and creating educational programs for stakeholders. The author acknowledges limitations such as a small pilot study sample size, lack of long-term effect evaluation, and the need for further investigation of the system’s effectiveness across diverse cultural contexts. These considerations provide a roadmap for advancing the field of AI-based mental health interventions for adolescents.
In conclusion, this study has demonstrated significant potential for AI-based digital therapeutics in addressing the mental health needs of adolescents. Through continuous innovation, addressing challenges, and cross-disciplinary collaboration, the path can be paved towards a future where technology plays a central role in enhancing the mental well-being and resilience of young people.

Funding

This research was funded by the Gyeongbuk Software Industry Association.

Institutional Review Board Statement

Not applicable.

Informed Consent Statement

Not applicable.

Data Availability Statement

No new data were created or analyzed in this study.

Conflicts of Interest

The author declares no conflict of interest.

References

  1. World Health Organization. Adolescent Mental Health. Available online: https://www.who.int/news-room/fact-sheets/detail/adolescent-mental-health (accessed on 15 August 2024).
  2. Twenge, J.M.; Joiner, T.E.; Rogers, M.L.; Martin, G.N. Increases in Depressive Symptoms, Suicide-Related Outcomes, and Suicide Rates among U.S. Adolescents after 2010 and Links to Increased New Media Screen Time. Clin. Psychol. Sci. 2018, 6, 3–17. [Google Scholar] [CrossRef]
  3. Goldstein, E.; Topitzes, J.; Brown, R.L.; Barrett, B. Mediational pathways of meditation and exercise on mental health and perceived stress: A randomized controlled trial. J. Health Psychol. 2020, 25, 1816–1830. [Google Scholar] [CrossRef] [PubMed]
  4. Digital Therapeutics Alliance. Digital Therapeutics: Combining Technology and Evidence-Based Medicine to Transform Personalized Patient Care. Available online: https://dtxalliance.org/wp-content/uploads/2018/09/DTA-Report_DTx-Industry-Foundations.pdf (accessed on 15 August 2024).
  5. U.S. Food and Drug Administration. Digital Health Software Precertification (Pre-Cert) Program. Available online: https://www.fda.gov/medical-devices/digital-health-center-excellence/digital-health-software-precertification-pre-cert-program (accessed on 15 August 2024).
  6. Du, Y.Z.; Kao, T.F.; Yang, L.; Li, C.; Wang, X. The Psychological Effects of Disasters on Children and Adolescents. In Proceedings of the 2023 9th International Conference on Humanities and Social Science Research (ICHSSR 2023), Beijing, China, 9 September 2023; Atlantis Press: Dordrecht, The Netherlands, 2023; pp. 813–820. [Google Scholar]
  7. Grand View Research. Digital Therapeutics Market Size, Share & Trends Analysis Report by Application, by Product Type, by Sales Channel, by Region, and Segment Forecasts, 2022–2030. Available online: https://www.grandviewresearch.com/industry-analysis/digital-therapeutics-market (accessed on 15 August 2024).
  8. Global Wellness Institute. What Is Wellness? Available online: https://globalwellnessinstitute.org/what-is-wellness/ (accessed on 15 August 2024).
  9. Deloitte. The Rise of Digital Health. Available online: https://www2.deloitte.com/us/en/insights/industry/health-care/digital-health-always-on-care. (accessed on 15 August 2024).
  10. Global Wellness Institute. Global Wellness Economy Monitor. Available online: https://globalwellnessinstitute.org/industry-research/global-wellness-economy-monitor/ (accessed on 15 August 2024).
  11. Torous, J.; Andersson, G.; Bertagnoli, A.; Christensen, H.; Cuijpers, P.; Firth, J.; Haim, A.; Hsin, H.; Hollis, C.; Lewis, S.; et al. Towards a consensus around standards for smartphone apps and digital mental health. World Psychiatry 2019, 18, 97–98. [Google Scholar] [CrossRef] [PubMed]
  12. Chandrashekar, P. Do mental health mobile apps work: Evidence and recommendations for designing high-efficacy mental health mobile apps. mHealth 2018, 4, 6. [Google Scholar] [CrossRef] [PubMed]
  13. Devlin, J.; Chang, M.W.; Lee, K.; Toutanova, K. BERT: Pre-training of Deep Bidirectional Transformers for Language Understanding. In Proceedings of the 2019 Conference of the North American Chapter of the Association for Computational Linguistics: Human Language Technologies, Minneapolis, MN, USA, 2–7 June 2019; pp. 4171–4186. [Google Scholar]
  14. Vaswani, A.; Shazeer, N.; Parmar, N.; Uszkoreit, J.; Jones, L.; Gomez, A.N.; Kaiser, Ł.; Polosukhin, I. Attention is All you Need. In Advances in Neural Information Processing Systems 30; Guyon, I., Luxburg, U.V., Bengio, S., Wallach, H., Fergus, R., Vishwanathan, S., Garnett, R., Eds.; Curran Associates, Inc.: Red Hook, NY, USA, 2017; pp. 5998–6008. [Google Scholar]
  15. Baltrušaitis, T.; Ahuja, C.; Morency, L.P. Multimodal Machine Learning: A Survey and Taxonomy. IEEE Trans. Pattern Anal. Mach. Intell. 2019, 41, 423–443. [Google Scholar] [CrossRef] [PubMed]
  16. Pfefferbaum, B.; North, C.S. Mental Health and the COVID-19 Pandemic. N. Engl. J. Med. 2020, 383, 510–512. [Google Scholar] [CrossRef] [PubMed]
  17. Grossman, P.; Niemann, L.; Schmidt, S.; Walach, H. Mindfulness-based stress reduction and health benefits: A meta-analysis. J. Psychosom. Res. 2004, 57, 35–43. [Google Scholar] [CrossRef] [PubMed]
Figure 1. Process flow of personalized wellness program design.
Figure 1. Process flow of personalized wellness program design.
Information 15 00620 g001
Figure 2. Comparative results of integrated system vs. standalone solutions.
Figure 2. Comparative results of integrated system vs. standalone solutions.
Information 15 00620 g002
Table 1. Comparison of digital therapeutics and wellness solutions.
Table 1. Comparison of digital therapeutics and wellness solutions.
CharacteristicDigital TherapeuticsWellness Solutions
Regulatory
Approval
Generally RequiredGenerally Not Required
Clinical EvidenceRigorous Clinical TrialsMay Have Supporting Research
Primary FocusTreatment and ManagementPrevention and General Health
Data SecurityStringent Medical StandardsGeneral Data Protection
Medical IntegrationOften IntegratedLimited Integration
PrescriptionMay Be PrescribedGeneral Sale
PersonalizationBased on Medical ProfileBased on User Preferences
Target AudiencePatientsGeneral Consumers
Table 2. Performance metrics of gaslighting detection algorithm.
Table 2. Performance metrics of gaslighting detection algorithm.
MetricValue
Accuracy85%
Precision82%
Recall87%
F1 Score0.84
Table 3. Multi-modal data types and sources.
Table 3. Multi-modal data types and sources.
ComponentDetails
Multi-modal
Fusion Purpose
  • Provide a holistic view of the user’s mental state
Data Sources
  • Text data (NLP analysis results)
  • Voice data (prosodic features)
  • Physiological data (heart rate variability, sleep patterns)
  • Behavioral data (app usage patterns, physical activity levels)
Feature Extraction
  • Text: Sentiment scores, topic distribution
  • Voice: Fundamental frequency, speaking rate, voice quality <
  • Physiological: HRV indices (SDNN, RMSSD), sleep efficiency
  • Behavioral: Screen time, step count, social interaction frequency
Fusion Technique
  • Late fusion approach using random forest classifier
  • Each modality is processed individually and then combined at the decision level
  • Weighted voting mechanism based on the reliability of each modality
Personalization
  • Transfer learning techniques to adapt the global model to individual users
  • Continuous learning approach to update the model based on user feedback and new data
Table 4. Multi-modal data types and sources.
Table 4. Multi-modal data types and sources.
Data TypeSourceUsage
Psychological StateDigital Therapeutic SystemMental Health Assessment
Physical ActivityWearable DevicesFitness and Energy Level Tracking
Sleep PatternsSleep-Tracking AppsSleep Quality Analysis
NutritionDiet Logging AppsDietary Impact on Mental Health
Social InteractionsSmartphone Usage DataSocial Well-being Assessment
Stress LevelsPhysiological SensorsStress Management
Table 5. Multi-modal data types and sources for integrated solution.
Table 5. Multi-modal data types and sources for integrated solution.
Data TypeSourceUsage
Psychological StateDigital Therapeutic SystemMental Health Assessment
Physical ActivityWearable DevicesFitness and Energy Level Tracking
Sleep PatternsSleep-Tracking AppsSleep Quality Analysis
NutritionDiet Logging AppsDietary Impact on Mental Health
Social InteractionsSmartphone Usage DataSocial Well-being Assessment
Stress LevelsPhysiological SensorsStress Management
Table 6. Key performance indicators (KPIs) and results for the ai-based adolescent mental health management and disaster response system.
Table 6. Key performance indicators (KPIs) and results for the ai-based adolescent mental health management and disaster response system.
Aspect KPI Target Actual Result
Technical System Uptime >99.9% 99.95%
Technical Response Time <500 ms 320 ms (average)
Technical Gaslighting-Detection Accuracy >85% 87%
Clinical Reduction in Anxiety Symptoms >20% 28%
Clinical Mood Score Improvement >15% 22%
Clinical Stress Management Efficacy >25% 32%
User Experience User Engagement Rate >70% 83%
User Experience User Satisfaction Score >4.0/5.0 4.3/5.0
User Experience Feature Utilization Rate >60% 72%
Table 7. Projected market share and revenue growth.
Table 7. Projected market share and revenue growth.
YearTarget MarketProjected Market ShareProjected Revenue
1Domestic (KR)2%$5 million
2National5%$15 million
3Global (Phase 1)1%$30 million
4Global (Phase 2)2%$60 million
5Global (Phase 3)3%$100 million
Disclaimer/Publisher’s Note: The statements, opinions and data contained in all publications are solely those of the individual author(s) and contributor(s) and not of MDPI and/or the editor(s). MDPI and/or the editor(s) disclaim responsibility for any injury to people or property resulting from any ideas, methods, instructions or products referred to in the content.

Share and Cite

MDPI and ACS Style

Yoon, S. AI-Based Digital Therapeutics for Adolescent Mental Health Management and Disaster Response. Information 2024, 15, 620. https://doi.org/10.3390/info15100620

AMA Style

Yoon S. AI-Based Digital Therapeutics for Adolescent Mental Health Management and Disaster Response. Information. 2024; 15(10):620. https://doi.org/10.3390/info15100620

Chicago/Turabian Style

Yoon, Sungwook. 2024. "AI-Based Digital Therapeutics for Adolescent Mental Health Management and Disaster Response" Information 15, no. 10: 620. https://doi.org/10.3390/info15100620

APA Style

Yoon, S. (2024). AI-Based Digital Therapeutics for Adolescent Mental Health Management and Disaster Response. Information, 15(10), 620. https://doi.org/10.3390/info15100620

Note that from the first issue of 2016, this journal uses article numbers instead of page numbers. See further details here.

Article Metrics

Back to TopTop