Trends of Top IS Research by Region, Outlet, and Emergence: A Semi-Automated Literature Review
Abstract
1. Introduction
- RQ1:What is the regional distribution of publications in the AIS Bo8 and the ICIS?
- RQ2:How has publication behavior changed by region, and what are the greatest changes?
- RQ3:Where—in terms of region and outlet—do IS research trends emerge, and how have these changed over time?
2. Related Work and Geographical Diversity
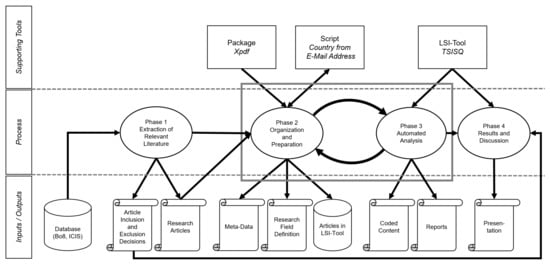
3. Research Methodology
4. Demonstration of Results
4.1. Regional Distribution of Publications in the AIS Bo8 and the ICIS
4.2. Temporal Change in Publication Behavior—A Geographical Perspective
4.3. Development of IS Research Fields in Terms of Region and Outlet
5. Discussion and Implications
6. Limitations
7. Conclusions
Author Contributions
Funding
Data Availability Statement
Conflicts of Interest
Appendix A. IS Research Fields Development Trends—Patterns in Terms of Outlet (Conference and Journal)










Appendix B. Number of Publications on Individual Topics in the Bo8 Journals







References
- AIS. About IS History. 2020. Available online: https://history.aisnet.org/ (accessed on 20 January 2020).
- Bjørn-Andersen, N.; Clemmensen, T. The Shaping of the Scandinavian Socio-Technical IS Research Tradition. Confession of an accomplice. Scand. J. Inf. Syst. 2017, 1, 4. [Google Scholar]
- Goyal, S.; Ahuja, M.; Guan, J. Information Systems Research themes: A seventeen-year data-driven temporal analysis. Commun. Assoc. Inf. Syst. 2018, 43, 404–431. [Google Scholar] [CrossRef]
- Webster, J.; Watson, R.T. Analyzing the past to prepare for the future: Writing a literature review. MIS Q. 2002, 26, xiii–xxiii. [Google Scholar]
- Buhl, H.U.; Fridgen, G.; König, W.; Röglinger, M.; Wagner, C. Where’s the competitive advantage in strategic Information Systems Research? Making the case for boundary-spanning research based on the German business and information systems engineering tradition. J. Strateg. Inf. Syst. 2012, 21, 172–178. [Google Scholar] [CrossRef]
- Galliers, R.D.; Whitley, E.A. Vive les differences? Developing a profile of European Information Systems Research as a basis for international comparisons. Eur. J. Inf. Syst. 2007, 16, 20–35. [Google Scholar] [CrossRef]
- Hassan, N.R.; Mathiassen, L. Distilling a body of knowledge for Information Systems development. Inf. Syst. Res. 2018, 28, 175–226. [Google Scholar] [CrossRef]
- Stein, M.-K.; Galliers, R.D.; Whitley, E.A. Twenty years of the European information systems academy at ECIS: Emergent trends and research topics. Eur. J. Inf. Syst. 2016, 25, 1–15. [Google Scholar] [CrossRef]
- AIS. Advanced Search. 2020. Available online: https://aisel.aisnet.org/do/search/advanced/?fq=virtual_ancestor_link:%22https://aisel.aisnet.org%22 (accessed on 20 January 2020).
- Straub, D. The value of scientometric studies: An introduction to a debate on IS as a reference discipline. J. Assoc. Inf. Syst. 2006, 7, 241–245. [Google Scholar] [CrossRef]
- Palvia, P.; Kakhki, M.D.; Ghoshal, T.; Uppala, V.; Wang, W. Methodological and topic trends in Information Systems research: A meta-analysis of IS journals. Commun. Assoc. Inf. Syst. 2015, 37, 630–650. [Google Scholar] [CrossRef]
- Keen, P.G.W. MIS research: Reference disciplines and a cumulative tradition. In Proceedings of the International Conference on Information Systems, Philadelphia, PA, USA, 8–10 December 1980. [Google Scholar]
- Lowry, P.; Romans, D.; Curtis, A. Global journal prestige and supporting disciplines: A scientometric study of Information Systems journals. J. Assoc. Inf. Syst. 2004, 5, 29–77. [Google Scholar] [CrossRef]
- Straub, D.; Anderson, C. Authorship from 2000 through 2009. MIS Q. 2010, 34, iii–vi. [Google Scholar]
- Neufeld, D.; Fang, Y.; Huff, S. The IS identity crisis. Commun. Assoc. Inf. Syst. 2007, 19, 447–464. [Google Scholar] [CrossRef]
- Hirschheim, R.; Klein, H.K. A glorious and not-so-short history of the Information Systems field. J. Assoc. Inf. Syst. 2012, 13, 188–235. [Google Scholar] [CrossRef]
- Sidorova, A.; Evangelopoulos, N.; Valacich, J.S.; Ramakrishan, T. Uncovering the intellectual core of the Information Systems discipline. MIS Q. 2008, 32, 467–482. [Google Scholar] [CrossRef]
- Everard, A.; Pierre, K.S.; Heck, J.L. Contributors to the high-impact IS journals (1977–2014): An aid for setting research standards. Commun. Assoc. Inf. Syst. 2017, 40, 53–81. [Google Scholar] [CrossRef]
- Fleischmann, M.; Miglena, A.; Benlian, A.; Hess, T. Cognitive biases in Information Systems research: A scientometric analysis. In Proceedings of the European Conference on Information Systems, Tel Aviv, Israel, 9–11 June 2014. [Google Scholar]
- Wagner, G.; Prester, J.; Schryen, G. Exploring the scientific impact of Information Systems Design Science Research: A scientometric study. In Proceedings of the International Conference on Information Systems, Seoul, Republic of Korea, 10–13 December 2017. [Google Scholar]
- Schryen, G.; Wagner, G.; Benlian, A. Theory of knowledge for literature reviews: An epistemological model, taxonomy and empirical analysis of IS literature. In Proceedings of the International Conference on Information Systems, Fort Worth, TX, USA, 13–16 December 2015. [Google Scholar]
- Vessey, I.; Ramesh, V.; Glass, R. Research in Information Systems: An empirical study of diversity in the discipline and its journals. J. Manag. Inf. Syst. 2002, 19, 129–174. [Google Scholar] [CrossRef]
- Choi, J.; Yi, S.; Lee, K.C. Analysis of keyword networks in MIS research and implications for predicting knowledge evolution. Inf. Manag. 2011, 48, 371–381. [Google Scholar] [CrossRef]
- Hassan, N.R. Value of IS research: Is there a crisis? Commun. Assoc. Inf. Syst. 2014, 34, 801–816. [Google Scholar] [CrossRef]
- Chen, W.; Hirschheim, R. A paradigmatic and methodological examination of Information Systems Research from 1991 to 2001. Inf. Syst. J. 2004, 14, 197–235. [Google Scholar] [CrossRef]
- Loebbecke, C.; Leidner, D. The contribution of top IS publications to subsequent research: A citation analysis. Commun. Assoc. Inf. Syst. 2012, 30, 423–438. [Google Scholar] [CrossRef]
- Te’eni, D. Journals and conferences in discourse. Eur. J. Inf. Syst. 2013, 22, 589–591. [Google Scholar] [CrossRef]
- Te’eni, D.; Rowe, F.; Ågerfalk, P.J.; Lee, J.S. Publishing and getting published in EJIS: Marshaling contributions for a diversity of genres. Eur. J. Inf. Syst. 2015, 24, 559–568. [Google Scholar] [CrossRef]
- Lowry, P.B.; Karuga, G.G.; Richardson, V.J. Assessing leading institutions, faculty, and articles in premier Information Systems research journals. Commun. Assoc. Inf. Syst. 2007, 20, 142–203. [Google Scholar] [CrossRef]
- Suomi, R. On the nationality balance of authors and references in selected MIS journals. Inf. Manag. 1993, 24, 339–347. [Google Scholar] [CrossRef]
- Galliers, R.D.; Meadows, M. A discipline divided: Globalization and parochialism in Information Systems Research. Commun. Assoc. Inf. Syst. 2003, 11, 108–117. [Google Scholar] [CrossRef]
- Pouloudi, N.; Poulymenakou, A.; Pramatari, K. A profile of information systems research in the Mediterranean region. Eur. J. Inf. Syst. 2012, 21, 345–357. [Google Scholar] [CrossRef]
- Avison, D.; Dwivedi, Y.K.; Fitzgerald, G.; Powell, P. The beginnings of a new era: Time to reflect on 17 years of the ISJ. Inf. Syst. J. 2008, 18, 5–21. [Google Scholar] [CrossRef]
- Avison, D.; Fitzgerald, G. Reflections and opinions on 25 years with the ISJ. Inf. Syst. J. 2012, 22, 179–193. [Google Scholar] [CrossRef]
- Whitley, E.A.; Galliers, R.D. An alternative perspective on citation classics: Evidence from the first 10 years of the European Conference on Information Systems. Inf. Manag. 2007, 44, 441–455. [Google Scholar] [CrossRef]
- Barki, H.; Rivard, S.; Talbot, J. A keyword classification scheme for IS research literature: An update. MIS Q. 1993, 17, 209–226. [Google Scholar] [CrossRef]
- Chen, J.; Konstan, J.A. Conference paper selectivity and impact. Commun. ACM 2010, 53, 79–83. [Google Scholar] [CrossRef]
- Koukal, A.; Gleue, C.; Breitner, M.H. Enhancing literature review methods—Evaluation of Literature Search Approach based on Latent Semantic Indexing. In Proceedings of the International Conference on Information Systems, Auckland, New Zealand, 14–17 December 2014. [Google Scholar]
- Bandara, W.; Furtmueller, E.; Gorbacheva, E.; Miskon, S.; Beekhuyzen, J. Achieving rigor in literature reviews: Insights from qualitative data analysis and tool-support. Commun. Assoc. Inf. Syst. 2015, 37, 154–204. [Google Scholar] [CrossRef]
- Tian, M. Turning a technology into many solutions: A case study of embedding an information system. J. Bus. Res. 2019, 101, 23–39. [Google Scholar] [CrossRef]
- Dumais, S.T. Improving the retrieval of information from external sources. Behav. Res. Methods Instrum. Comput. 1991, 23, 229–236. [Google Scholar] [CrossRef]
- Foltz, P. Using Latent Semantic Indexing for information filtering. In Proceedings of the ACM SIGOIS and IEEE CS TC-OA Conference on Office Information Systems, Cambridge, MA, USA, 25–27 April 1990. [Google Scholar]
- Salton, G.; Wong, A.; Yang, C.-S. A vector space model for automatic indexing. Commun. Assoc. Inf. Syst. 1975, 18, 613–620. [Google Scholar] [CrossRef]
- Deerwester, S.; Dumais, S.T.; Furnas, G.W.; Landauer, T.K.; Harshman, R. Indexing by Latent Semantic Analysis. J. Am. Soc. Inf. Sci. 1990, 41, 391–407. [Google Scholar] [CrossRef]
- Merali, Y.; Papadopoulos, T.; Nadkarni, T. Information systems strategy: Past, present, future? J. Strateg. Inf. Syst. 2012, 21, 125–153. [Google Scholar] [CrossRef]
- Dwivedi, Y.K.; Kuljis, J. Profile of IS research published in the European Journal of Information Systems. Eur. J. Inf. Syst. 2008, 17, 678–693. [Google Scholar] [CrossRef]
- Walstrom, K.A.; Leonard, L. Citation classics from the information systems literature. Inf. Manag. 2000, 38, 59–72. [Google Scholar] [CrossRef]
- Lowry, P.B.; Moody, G.D.; Gaskin, J. Evaluating journal quality and the Association for Information Systems (AIS) Senior Scholars’ Journal Basket via bibliometric measures: Do expert journal assessments add value? MIS Q. 2013, 37, 993–1012. [Google Scholar] [CrossRef]
- Mustafee, N. Evolution of IS research based on literature published in two leading is journals—EJIS and MISQ. In Proceedings of the European Conference on Information Systems, Helsinki, Finland, 9–11 June 2011. [Google Scholar]
- Palvia, P. A profile of Information Systems research published in Information & Management. Inf. Manag. 2007, 44, 1–11. [Google Scholar]
- Boudreau, M.C.; Gefen, D.; Straub, D.W. Validation in information systems research: A state-of-the-art assessment. MIS Q. 2001, 25, 1–16. [Google Scholar] [CrossRef]





| Outlet (Journal/Conference) | Abbr. | # Articles | Rel. Share |
|---|---|---|---|
| European Journal of Information Systems | EJIS | 562 | 54.30% |
| Information Systems Journal | ISJ | 309 | |
| Information Systems Research | ISR | 551 | |
| Journal of the Association for Information Systems | JAIS | 381 | |
| Journal of Information Technology | JIT | 345 | |
| Journal of Management Information Systems | JMIS | 619 | |
| Journal of Strategic Information Systems | JSIS | 287 | |
| Management Information Systems Quarterly | MISQ | 574 | |
| International Conference on Information Systems | ICIS | 3058 | 45.70% |
| ∑ | 6692 | 100% |
| Business Process Management | IS Projects & IS Development |
| Contribution of Applied Science | IS Security & Privacy |
| Data Science & Business Analytics | IS Strategy & (Out-)Sourcing |
| E-Business & E-Government | IT Implementation, Adoption, & Use |
| Funding of Innovations | Knowledge Management |
| Human Behavior & Cultural Aspects | Mobile Information Systems |
| Impacts of IT/IS | Open Source Software & Open Innovations |
| IS Curriculum & Education | Research Methods & Philosophy |
| IS History | Service Science in IS |
| IS in Healthcare | Social Media & Digital Collaboration |
| IS in Organizations & Society | Sustainability |
| Continent Country (Group) | Total Articles | ICIS Articles | AIS Bo8 Articles | Continent Country (Group) | Total Articles | ICIS Articles | AIS Bo8 Articles |
|---|---|---|---|---|---|---|---|
| North America | 3654 | 1529 | 2125 | Asia | 852 | 476 | 376 |
| Europe | 1738 | 818 | 920 | China | 319 | 174 | 145 |
| Germany, Austria, and Switzerland | 595 | 454 | 141 | Singapore | 276 | 200 | 76 |
| Great Britain | 574 | 140 | 434 | Korea | 92 | 39 | 53 |
| Scandinavia | 278 | 108 | 170 | Taiwan | 63 | 19 | 44 |
| Northern Mediterranean | 155 | 64 | 91 | Further Asian countries | 102 | 44 | 58 |
| Benelux Union | 124 | 45 | 79 | South America | 18 | 10 | 8 |
| Further European countries | 12 | 7 | 5 | Africa | 14 | 10 | 4 |
| Australia | 359 | 188 | 171 | No country identifiable | 57 | 30 | 27 |
| Continent Country (Group) | ICIS | AIS Bo8 | ||||||
|---|---|---|---|---|---|---|---|---|
| YS1 (2000–2003) | YS2 (2004–2007) | YS3 (2008–2011) | YS4 (2012–2015) | YS1 (2000–2003) | YS2 (2004–2007) | YS3 (2008–2011) | YS4 (2012–2015) | |
| Total | 100.00% | 100.00% | 100.00% | 100.00% | 100.00% | 100.00% | 100.00% | 100.00% |
| North America | 70.85% | 61.15% | 51.09% | 39.09% | 58.88% | 57.48% | 61.28% | 54.16% |
| Europe | 10.70% | 15.01% | 25.75% | 36.72% | 25.08% | 27.10% | 22.18% | 25.60% |
| Germany, Austria, and Switzerland | 1.07% | 3.31% | 11.27% | 25.85% | 0.78% | 1.93% | 3.70% | 7.05% |
| Great Britain | 4.29% | 7.06% | 5.69% | 2.92% | 16.36% | 16.33% | 8.27% | 8.92% |
| Scandinavia | 2.41% | 1.32% | 4.03% | 4.33% | 3.58% | 4.54% | 5.54% | 4.37% |
| Northern Mediterranean | 0.53% | 1.55% | 3.00% | 2.13% | 1.87% | 1.81% | 2.72% | 3.03% |
| Benelux Union | 1.87% | 1.77% | 1.76% | 1.10% | 2.49% | 2.38% | 1.95% | 1.87% |
| Further European countries | 0.53% | 0% | 0% | 0.39% | 0% | 0.11% | 0% | 0.36% |
| Australia | 5.35% | 5.96% | 5.48% | 6.93% | 4.67% | 4.31% | 4.19% | 5.62% |
| Asia | 11.23% | 17.22% | 16.33% | 15.60% | 9.65% | 8.50% | 9.14% | 12.93% |
| China | 2.68% | 3.97% | 7.14% | 6.07% | 2.80% | 1.81% | 3.79% | 6.42% |
| Singapore | 6.69% | 10.15% | 6.10% | 5.52% | 2.34% | 2.61% | 1.65% | 1.87% |
| Korea | 0.80% | 1.55% | 0.92% | 1.58% | 1.40% | 1.47% | 1.46% | 1.43% |
| Taiwan | 0.53% | 0% | 1.03% | 0.55% | 0.47% | 1.25% | 0.98% | 1.78% |
| Further Asian countries | 0.53% | 1.55% | 1.14% | 1.88% | 2.65% | 1.36% | 1.26% | 1.43% |
| South America | 0% | 0.22% | 0.52% | 0.32% | 0.16% | 0.35% | 0.19% | 0.18% |
| Africa | 0% | 0.44% | 0.21% | 0.47% | 0.78% | 1.13% | 1.56% | 0.89% |
| No country available | 1.87% | 0% | 0.62% | 0.87% | 0.78% | 1.13% | 1.46% | 0.62% |
| YS1 (2000–2003) | YS2 (2004–2007) | YS3 (2008–2011) | YS4 (2012–2015) | ||||||
|---|---|---|---|---|---|---|---|---|---|
| Overall Database of 6692 articles | AIS Bo8 | 637 | 872 | 1013 | 1114 | ||||
| ICIS | 374 | 453 | 967 | 1269 | |||||
| Research Fields (matches) | Outlet | Abs. | Rel. | Abs. | Rel. | Abs. | Rel. | Abs. | Rel. |
| E-Business & E-Government (842) | AIS Bo8 | 83 | 13.03% | 161 | 18.46% | 139 | 13.72% | 144 | 12.93% |
| ICIS | 39 | 10.43% | 54 | 11.92% | 101 | 10.44% | 121 | 9.54% | |
| Service Science in IS (785) | AIS Bo8 | 65 | 10.20% | 112 | 12.84% | 119 | 11.75% | 140 | 12.57% |
| ICIS | 28 | 7.49% | 65 | 14.35% | 94 | 9.72% | 175 | 13.79% | |
| IS in Organizations & Society (785) | AIS Bo8 | 54 | 8.48% | 114 | 13.07% | 114 | 11.25% | 425 | 38.15% |
| ICIS | 26 | 6.95% | 66 | 14.57% | 103 | 10.65% | 357 | 28.13% | |
| Contribution of Applied Science (758) | AIS Bo8 | 96 | 15.07% | 125 | 14.33% | 123 | 12.14% | 116 | 10.41% |
| ICIS | 39 | 10.43% | 80 | 17.66% | 94 | 9.72% | 85 | 6.70% | |
| Social Media & Digital Collaboration (713) | AIS Bo8 | 43 | 6.75% | 60 | 6.88% | 95 | 9.38% | 118 | 10.59% |
| ICIS | 23 | 6.15% | 42 | 9.27% | 133 | 13.75% | 199 | 15.68% | |
| Human Behavior & Cultural Aspects (664) | AIS Bo8 | 90 | 14.13% | 110 | 12.61% | 114 | 11.25% | 112 | 10.05% |
| ICIS | 30 | 8.02% | 53 | 11.70% | 77 | 7.96% | 78 | 6.15% | |
| Impacts of IT/IS (651) | AIS Bo8 | 84 | 13.19% | 115 | 13.19% | 102 | 10.07% | 112 | 10.05% |
| ICIS | 32 | 8.56% | 49 | 10.82% | 77 | 7.96% | 80 | 6.30% | |
| Research Methods & Philosophy (433) | AIS Bo8 | 39 | 6.12% | 42 | 4.82% | 61 | 6.02% | 80 | 7.18% |
| ICIS | 11 | 2.94% | 20 | 4.42% | 59 | 6.10% | 121 | 9.54% | |
| IS Security & Privacy (319) | AIS Bo8 | 18 | 2.83% | 28 | 3.21% | 82 | 8.09% | 57 | 5.12% |
| ICIS | 11 | 2.94% | 22 | 4.86% | 50 | 5.17% | 51 | 4.02% | |
| Mobile Information Systems (290) | AIS Bo8 | 11 | 1.73% | 35 | 4.01% | 31 | 3.06% | 60 | 5.39% |
| ICIS | 11 | 2.94% | 13 | 2.87% | 28 | 2.90% | 101 | 7.96% | |
| IS in Healthcare (259) | AIS Bo8 | 5 | 0.78% | 32 | 3.67% | 41 | 4.05% | 50 | 4.49% |
| ICIS | 1 | 0.27% | 7 | 1.55% | 53 | 5.48% | 70 | 5.52% | |
| Funding of Innovations (285) | AIS Bo8 | 17 | 2.67% | 32 | 3.67% | 28 | 2.76% | 35 | 3.14% |
| ICIS | 12 | 3.21% | 6 | 1.32% | 39 | 4.03% | 89 | 7.01% | |
| Knowledge Management (242) | AIS Bo8 | 17 | 2.67% | 36 | 4.13% | 37 | 3.65% | 36 | 3.23% |
| ICIS | 19 | 5.08% | 27 | 5.96% | 33 | 3.41% | 37 | 2.92% | |
| IS Curriculum & Education (205) | AIS Bo8 | 14 | 2.20% | 21 | 2.41% | 25 | 2.47% | 17 | 1.53% |
| ICIS | 9 | 2.41% | 24 | 5.30% | 43 | 4.45% | 52 | 4.10% | |
| Data Science & Business Analytics (160) | AIS Bo8 | 10 | 1.57% | 21 | 2.41% | 22 | 2.17% | 23 | 2.06% |
| ICIS | 8 | 2.14% | 14 | 3.09% | 19 | 1.96% | 43 | 3.39% | |
| IT Implementation, Adoption, & Use (146) | AIS Bo8 | 9 | 1.41% | 14 | 1.61% | 29 | 2.86% | 18 | 1.62% |
| ICIS | 3 | 0.80% | 10 | 2.21% | 27 | 2.79% | 36 | 2.84% | |
| Business Process Management (123) | AIS Bo8 | 21 | 3.30% | 10 | 1.15% | 15 | 1.48% | 14 | 1.26% |
| ICIS | 2 | 0.53% | 8 | 1.77% | 18 | 1.86% | 35 | 2.76% | |
| IS Projects & IS Development (93) | AIS Bo8 | 13 | 2.04% | 16 | 1.83% | 17 | 1.68% | 12 | 1.08% |
| ICIS | 5 | 1.34% | 5 | 1.10% | 11 | 1.14% | 14 | 1.10% | |
| Open Source Software & Open Innovations (90) | AIS Bo8 | 5 | 0.78% | 1 | 0.11% | 16 | 1.58% | 8 | 0.72% |
| ICIS | 7 | 1.87% | 6 | 1.32% | 14 | 1.45% | 33 | 2.60% | |
| Sustainability (90) | AIS Bo8 | 5 | 0.78% | 7 | 0.80% | 19 | 1.88% | 11 | 0.99% |
| ICIS | 5 | 1.34% | 2 | 0.44% | 17 | 1.76% | 24 | 1.89% | |
| IS History (87) | AIS Bo8 | 7 | 1.10% | 17 | 1.95% | 12 | 1.18% | 21 | 1.89% |
| ICIS | 4 | 1.07% | 11 | 2.43% | 6 | 0.62% | 9 | 0.71% | |
| IS Strategy & (Out-)Sourcing (84) | AIS Bo8 | 1 | 0.16% | 4 | 0.46% | 24 | 2.37% | 15 | 1.35% |
| ICIS | 0 | 0.00% | 11 | 2.43% | 9 | 0.93% | 20 | 1.58% | |
| Research Field | EJIS | ISJ | ISR | JIT | JMIS | JAIS | MISQ | JSIS | Total |
|---|---|---|---|---|---|---|---|---|---|
| Contribution of Applied Science | 21% | 9% | 6% | 9% | 4% | 27% | 18% | 6% | 460 |
| E-Business & E-Government | 26% | 9% | 8% | 17% | 11% | 7% | 10% | 12% | 527 |
| Funding of Innovations | 16% | 4% | 9% | 11% | 11% | 12% | 19% | 19% | 112 |
| Human Behavior & Cultural Aspects in IS | 22% | 13% | 3% | 20% | 4% | 15% | 16% | 8% | 426 |
| Impacts of IT/IS | 17% | 10% | 3% | 19% | 19% | 9% | 14% | 9% | 413 |
| IS in Healthcare | 23% | 2% | 20% | 9% | 12% | 13% | 13% | 7% | 128 |
| IS in Organizations & Society | 20% | 9% | 4% | 16% | 5% | 20% | 16% | 10% | 425 |
| IS Research Methods & Philosophy | 29% | 11% | 5% | 13% | 3% | 18% | 15% | 8% | 222 |
| IS Security & Privacy | 17% | 7% | 8% | 8% | 12% | 18% | 19% | 10% | 185 |
| Knowledge Management | 17% | 9% | 6% | 19% | 8% | 10% | 20% | 13% | 126 |
| Mobile Information Systems | 8% | 7% | 11% | 26% | 4% | 18% | 18% | 9% | 137 |
| Service Science in IS | 20% | 8% | 5% | 20% | 3% | 19% | 17% | 9% | 436 |
| Social Media & Digital Collaboration | 18% | 8% | 6% | 16% | 6% | 18% | 22% | 5% | 316 |
| Average | 19% | 8% | 7% | 16% | 8% | 16% | 17% | 10% |
| Deviations from the Respective Average Value | EJIS | ISJ | ISR | JIT | JMIS | JAIS | MISQ | JSIS |
|---|---|---|---|---|---|---|---|---|
| Contribution of Applied Science | 1% | 1% | −1% | −6% | −4% | 11% | 1% | −3% |
| E-Business & E-Government | 7% | 1% | 0% | 2% | 3% | −9% | −6% | 3% |
| Funding of Innovations | −3% | −4% | 2% | −5% | 3% | −4% | 2% | 9% |
| Human Behavior & Cultural Aspects in IS | 2% | 5% | −4% | 5% | −4% | −1% | −1% | −2% |
| Impacts of IT/IS | −3% | 2% | −4% | 3% | 11% | −7% | −3% | −1% |
| IS in Healthcare | 3% | −6% | 13% | −6% | 4% | −2% | −3% | −3% |
| IS in Organizations & Society | 1% | 1% | −3% | 0% | −3% | 4% | 0% | 0% |
| IS Research Methods & Philosophy | 9% | 3% | −3% | −3% | −5% | 2% | −1% | −2% |
| IS Security & Privacy | −2% | −1% | 1% | −8% | 5% | 3% | 2% | 0% |
| Knowledge Management | −3% | 1% | −2% | 3% | 0% | −6% | 3% | 3% |
| Mobile Information Systems | −11% | −1% | 4% | 10% | −4% | 2% | 1% | 0% |
| Service Science in IS | 0% | 0% | −2% | 4% | −5% | 3% | 1% | 0% |
| Social Media & Digital Collaboration | −1% | 0% | −1% | 1% | −1% | 3% | 5% | −4% |
Disclaimer/Publisher’s Note: The statements, opinions and data contained in all publications are solely those of the individual author(s) and contributor(s) and not of MDPI and/or the editor(s). MDPI and/or the editor(s) disclaim responsibility for any injury to people or property resulting from any ideas, methods, instructions or products referred to in the content. |
© 2023 by the authors. Licensee MDPI, Basel, Switzerland. This article is an open access article distributed under the terms and conditions of the Creative Commons Attribution (CC BY) license (https://creativecommons.org/licenses/by/4.0/).
Share and Cite
Guhr, N.; Werth, O.; Passlick, J.; Breitner, M.H. Trends of Top IS Research by Region, Outlet, and Emergence: A Semi-Automated Literature Review. Information 2023, 14, 94. https://doi.org/10.3390/info14020094
Guhr N, Werth O, Passlick J, Breitner MH. Trends of Top IS Research by Region, Outlet, and Emergence: A Semi-Automated Literature Review. Information. 2023; 14(2):94. https://doi.org/10.3390/info14020094
Chicago/Turabian StyleGuhr, Nadine, Oliver Werth, Jens Passlick, and Michael H. Breitner. 2023. "Trends of Top IS Research by Region, Outlet, and Emergence: A Semi-Automated Literature Review" Information 14, no. 2: 94. https://doi.org/10.3390/info14020094
APA StyleGuhr, N., Werth, O., Passlick, J., & Breitner, M. H. (2023). Trends of Top IS Research by Region, Outlet, and Emergence: A Semi-Automated Literature Review. Information, 14(2), 94. https://doi.org/10.3390/info14020094

