Exploiting an Ontological Model to Study COVID-19 Contagion Chains in Sustainable Smart Cities
Abstract
:1. Introduction
2. Related Works
3. Ontology for Representing and Analyzing Contagion Chains
3.1. Tools and Methodology
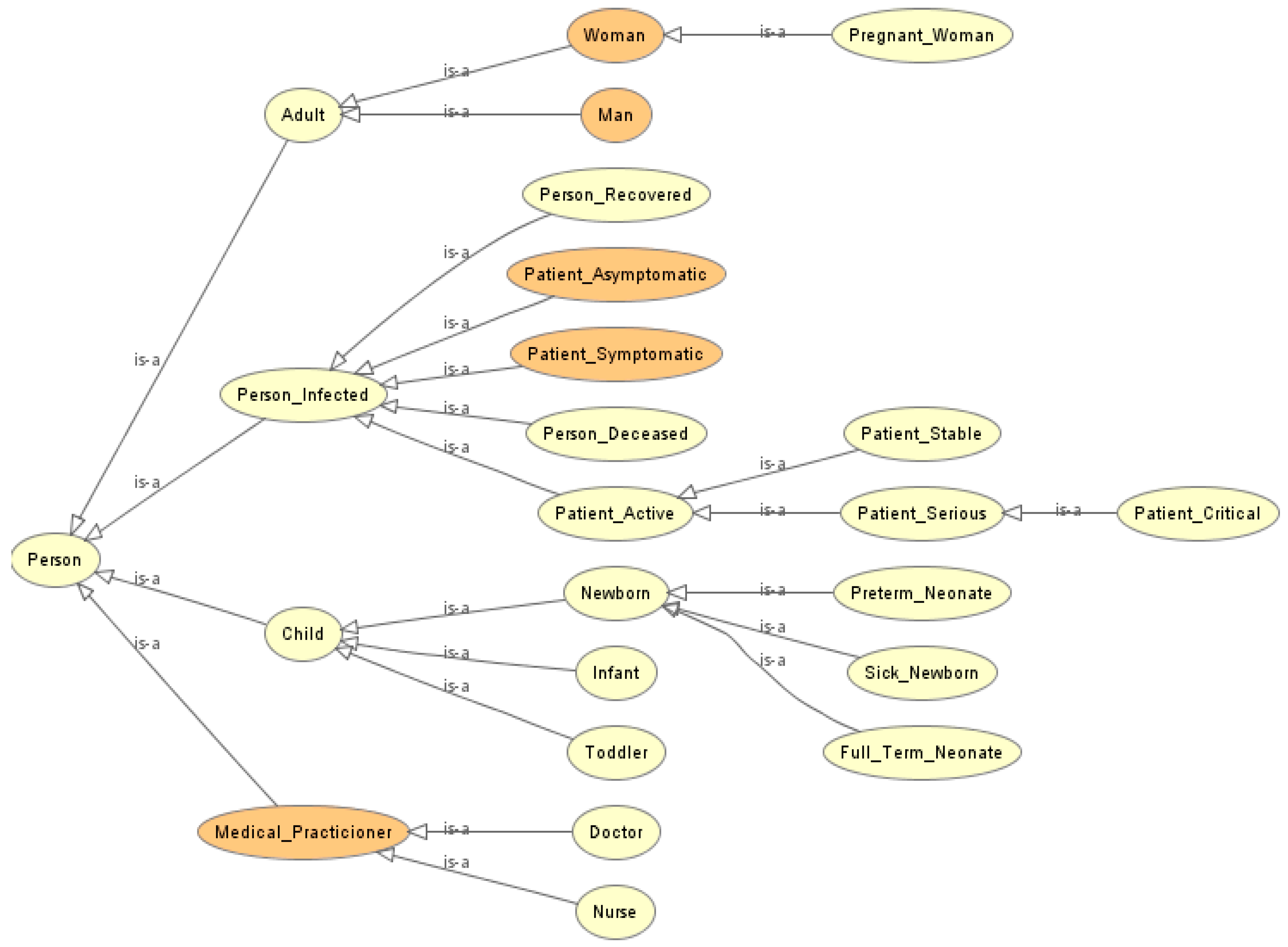
3.2. Results of the Ontology Development Process
- CQ 1. What patients belong to a chain of contagion?
- CQ 2. Who has directly or indirectly infected another person?
- CQ 3. Which chains include deceased people?
- CQ 4. Which chains include people of only one sex exist?
- CQ 5. Which chains include patients from different cities?
- CQ 6. Which chains include pediatric patients?
- CQ 7. Which are long chains?
- CQ 8. Which chains exist in which all the members have recovered from the disease?
- CQ 9. Which chains include only asymptomatic people?
- CQ 10. How long has a certain chain been active?
3.3. Ontology Validation
4. Case Study
5. Conclusions
Author Contributions
Funding
Institutional Review Board Statement
Informed Consent Statement
Data Availability Statement
Conflicts of Interest
References
- Xinga, X.; Zhonga, B.; Luoa, H.; Lic, H.; Wua, H. Ontology for safety risk identification in metro construction. Comput. Ind. 2019, 109, 14–30. [Google Scholar] [CrossRef]
- Silega, N.; Noguera, M.; Macias, D. Ontology-based Transformation from CIM to PIM. IEEE Lat. Am. Trans. 2016, 14, 4156–4165. [Google Scholar] [CrossRef]
- Yanga, L.; Cormicana, K.; Yub, M. Ontology-based systems engineering: A state-of-the-art review. Comput. Ind. 2019, 111, 148–171. [Google Scholar] [CrossRef]
- Vences Nava, R.; Menendez Dominguez, V.H.; Gomez Montalvo, J. A document recommendation system using a document-similarity ontology. IEEE Lat. Am. Trans. 2016, 14, 3329–3334. [Google Scholar] [CrossRef]
- Freitas, S.; Canedo, E.; Jesus, D. Calculating similarity of curriculum lattes. IEEE Lat. Am. Trans. 2018, 16, 1758–1764. [Google Scholar] [CrossRef]
- Silega, N.; Noguera, M. Applying an MDA-based approach for enhancing the validation of business process models. Procedia Comput. Sci. 2021, 184, 761–766. [Google Scholar] [CrossRef]
- Keet, C.M.; Grütter, R. Toward a systematic conflict resolution framework for ontologies. J. Biomed. Semant. 2021, 12, 15. [Google Scholar] [CrossRef]
- Wang, J.; Li, Z.; Cheng, X.; Hu, H.; Liao, C.; Li, P.; Lu, J.; Chen, Z. Epidemiologic characteristics, transmission chain, and risk factors of severe infection of COVID-19 in Tianjin, a Representative Municipality City of China. Front. Public Health 2020, 8, 198. [Google Scholar] [CrossRef]
- Schwarz, S.; Steuber, C.; Krafft, H.; Boehm, K.; Martin, D. Pediatric COVID-19 case with regard to the family infection chain and the psychosocial context. Clin. Case Rep. 2020, 8, 3220–3224. [Google Scholar] [CrossRef]
- Cheng, X.; Li, Y.; Zhang, Y.; Lu, J. The characteristics of and responses to the two COVID-19 outbreak waves in Hebei Province of China, January 2020 to February 2021. Epidemiol. Infect. 2021, 149, e212. [Google Scholar] [CrossRef]
- Hu, K.; Zhao, Y.; Wang, M.; Zeng, Q.; Wang, X.; Wang, M.; Zheng, Z.; Li, X.; Zhang, Y.; Wang, T. Identification of a super-spreading chain of transmission associated with COVID-19 at the Early Stage of the Disease Outbreak in Wuhan. Arch. Clin. Biomed. Res. 2020, 5, 598–612. [Google Scholar] [CrossRef]
- He, Y.; Yu, H.; Ong, E.; Wang, Y.; Liu, Y.; Huffman, A.; Huang, H.-h.; Beverley, J.; Hur, J.; Yang, X. CIDO, a community-based ontology for coronavirus disease knowledge and data integration, sharing, and analysis. Sci. Data 2020, 7, 181. [Google Scholar] [CrossRef]
- Dutta, B.; DeBellis, M. Codo: An ontology for collection and analysis of COVID-19 data. In IC3K 2020, Proceedings of the 12th International Joint Conference on Knowledge Discovery, Knowledge Engineering and Knowledge Management, Budapest, Hungary, 2–4 November 2020; SciTePress: Setúbal, Portuga, 2020; pp. 76–85. [Google Scholar]
- Pesquita, C.; Ferreira, J.D.; Couto, F.M.; Silva, M.J. The epidemiology ontology: An ontology for the semantic annotation of epidemiological resources. J. Biomed. Semant. 2014, 5, 4. [Google Scholar] [CrossRef] [PubMed] [Green Version]
- Hulo, C.; Masson, P.; de Castro, E.; Auchincloss, A.H.; Foulger, R.; Poux, S.; Lomax, J.; Bougueleret, L.; Xenarios, I.; Le Mercier, P. The ins and outs of eukaryotic viruses: Knowledge base and ontology of a viral infection. PLoS ONE 2017, 12, e0171746. [Google Scholar] [CrossRef] [PubMed] [Green Version]
- Ricaurte, J.A.B.; Sanabria, J.S.G.; Castellanos, G.C. Ontomastitis: Ontología para la Mastitis Bovina. Ing. E Innovación 2016, 4. Available online: https://revistas.unicordoba.edu.co/index.php/rii/article/view/1183 (accessed on 12 November 2021).
- Noy, N.F.; McGuinness, D.L. Ontology Development 101: A Guide to Creating Your First Ontology; Stanford Knowledge Systems Laboratory Technical Report KSL-01-05 and Stanford Medical Informatics Technical Report SMI-2001-0880; Stanford University: Satanford, CA, USA, 2001. [Google Scholar]
- Yang, C.; Ambayo, H.; De Baets, B.; Kolsteren, P.; Thanintorn, N.; Hawwash, D.; Bouwman, J.; Bronselaer, A.; Pattyn, F.; Lachat, C. An Ontology to Standardize Research Output of Nutritional Epidemiology: From Paper-Based Standards to Linked Content. Nutrients 2019, 11, 1300. [Google Scholar] [CrossRef] [Green Version]
- Magumba, M.A.; Nabende, P. An ontology for generalized disease incidence detection on twitter. In Proceedings of the International Conference on Hybrid Artificial Intelligence Systems, La Rioja, Spain, 21–23 June 2017; Springer: Cham, Switzerland, 2017; pp. 38–51. [Google Scholar]
- Amith, M.; Fujimoto, K.; Mauldin, R.; Tao, C. Friend of a Friend with Benefits ontology (FOAF+): Extending a social network ontology for public health. BMC Med. Inform. Decis. Mak. 2020, 20, 269. [Google Scholar] [CrossRef] [PubMed]
- Slimani, T. Ontology development: A comparing study on tools, languages and formalisms. Indian J. Sci. Technol. 2015, 8, 1–12. [Google Scholar] [CrossRef]
- Corcho, O.; Fernández-López, M.; Gómez-Pérez, A. Methodologies, tools and languages for building ontologies. Where is their meeting point? Data Knowl. Eng. 2003, 46, 41–64. [Google Scholar] [CrossRef] [Green Version]
- Musen, M.A. The protégé project: A look back and a look forward. AI Matters 2015, 1, 4–12. [Google Scholar] [CrossRef]
- Kumar, M.K. Creation of Dynamic Ontologies for Graphical Representation in User Interface using NeOn in Shodhganga. In Proceedings of the ETD2017 Symposium, Washington, DC, USA, 7–9 August 2017. [Google Scholar]
- Kotis, K.I.; Vouros, G.A.; Spiliotopoulos, D. Ontology engineering methodologies for the evolution of living and reused ontologies: Status, trends, findings and recommendations. Knowl. Eng. Rev. 2020, 35, e4. [Google Scholar] [CrossRef]
- Suárez-Figueroa, M.C.; Gómez-Pérez, A.; Motta, E.; Gangemi, A. Introduction: Ontology Engineering in a Networked World; Springer: New York, NY, USA, 2012; pp. 1–6. [Google Scholar] [CrossRef]
- Sattar, A.; Surin, E.S.M.; Ahmad, M.N.; Ahmad, M.; Mahmood, A.K. Comparative analysis of methodologies for domain ontology development: A systematic review. Int. J. Adv. Comput. Sci. Appl. 2020, 11, 99–108. [Google Scholar] [CrossRef]
- Poveda-Villalón, M.; Gómez-Pérez, A.; Suárez-Figueroa, M.C. Oops!(ontology pitfall scanner!): An on-line tool for ontology evaluation. Int. J. Semant. Web Inf. Syst. (IJSWIS) 2014, 10, 7–34. [Google Scholar] [CrossRef] [Green Version]
- Calvanese, D.; Cogrel, B.; Komla-Ebri, S.; Kontchakov, R.; Lanti, D.; Rezk, M.; Rodriguez-Muro, M.; Xiao, G. Ontop: Answering SPARQL queries over relational databases. Semant. Web 2017, 8, 471–487. [Google Scholar] [CrossRef] [Green Version]
- Ontolology to Represent COVID-19 Contagion Chains. Available online: https://drive.google.com/file/d/1PhnpnRseyTczAySlt_0SFDTxzf1yQutF/view?usp=sharing (accessed on 28 December 2021).
- Cowell, L.G.; Smith, B. Infectious disease ontology. In Infectious Disease Informatics; Sintchenko, V., Ed.; Springer: New York, NY, USA, 2010; pp. 373–395. [Google Scholar]
- Alsudias, L.; Rayson, P. Developing an Arabic Infectious Disease Ontology to Include Non-Standard Terminology. In Proceedings of the 12th Language Resources and Evaluation Conference, Marseille, France, 13–15 May 2020; pp. 4842–4850. [Google Scholar]
- Natarajan, Y.; Kannan, S.; Mohanty, S.N. Survey of Various Statistical Numerical and Machine Learning Ontological Models on Infectious Disease Ontology. In Data Analytics in Bioinformatics: A Machine Learning Perspective; Satpathy, R., Choudhury, T., Satpathy, S., Mohanty, S.N., Zhang, X., Eds.; Scrivener Publishing LLC: Beverly, MA, USA, 2021; pp. 431–442. [Google Scholar]
- Shen, Y.; Yuan, K.; Chen, D.; Colloc, J.; Yang, M.; Li, Y.; Lei, K. An ontology-driven clinical decision support system (IDDAP) for infectious disease diagnosis and antibiotic prescription. Artif. Intell. Med. 2018, 86, 20–32. [Google Scholar] [CrossRef] [PubMed]







| Domain | Property | Range |
|---|---|---|
| Contagion_Chain | Is_Chain_Of Has_First_Case Has_Last_Case | Person |
| Person | Was_Directly_Infected_By Was_Directly_Infected_By | Person |
| Person | Has_Symptom | Sympton |
| Person | Lives_In_Municipality | Municipality |
| Person | Is_Infected_With | Virus |
| Domain | Data Property | Range |
|---|---|---|
| Contagion_Chain | Has_Date_Start Has_Date_End | DateTime |
| Person | Has_Name | String |
| Person | Has_Birth_Date | DateTime |
| Person | Has_Contagion_Date | DateTime |
Publisher’s Note: MDPI stays neutral with regard to jurisdictional claims in published maps and institutional affiliations. |
© 2022 by the authors. Licensee MDPI, Basel, Switzerland. This article is an open access article distributed under the terms and conditions of the Creative Commons Attribution (CC BY) license (https://creativecommons.org/licenses/by/4.0/).
Share and Cite
Silega, N.; Varén, E.; Varén, A.; Rogozov, Y.I.; Lapshin, V.S.; Alekseevich, S.A. Exploiting an Ontological Model to Study COVID-19 Contagion Chains in Sustainable Smart Cities. Information 2022, 13, 40. https://doi.org/10.3390/info13010040
Silega N, Varén E, Varén A, Rogozov YI, Lapshin VS, Alekseevich SA. Exploiting an Ontological Model to Study COVID-19 Contagion Chains in Sustainable Smart Cities. Information. 2022; 13(1):40. https://doi.org/10.3390/info13010040
Chicago/Turabian StyleSilega, Nemury, Eliani Varén, Alfredo Varén, Yury I. Rogozov, Vyacheslav S. Lapshin, and Skolupin A. Alekseevich. 2022. "Exploiting an Ontological Model to Study COVID-19 Contagion Chains in Sustainable Smart Cities" Information 13, no. 1: 40. https://doi.org/10.3390/info13010040
APA StyleSilega, N., Varén, E., Varén, A., Rogozov, Y. I., Lapshin, V. S., & Alekseevich, S. A. (2022). Exploiting an Ontological Model to Study COVID-19 Contagion Chains in Sustainable Smart Cities. Information, 13(1), 40. https://doi.org/10.3390/info13010040

